An Evaluation on Wind Energy Potential Using Multi-Objective Optimization Based Non-Dominated Sorting Genetic Algorithm III
Abstract
1. Introduction
1.1. Literature Review on Optimization Algorithm for WES
1.2. Research Gaps and Motivation
- It uses the information from a set of supplied reference points and niche technology to select the new parent population.
- It improves the diversity of the population greatly and shows the ability to solve multi-objective problems.
- It uses a fixed rate for mutation operators.
- The adaptive mutation operators of the algorithm can deal with big data optimization problems effectively.
1.3. Objectives of the Work
- To check the effectiveness of the NSGA III algorithm for the optimization approach in WES.
- To evaluate the higher rate of electrical power from SEIG.
- To reduce the cost of energy (COE) from WES.
- To analyze the SEIG parameters such as current, voltage, torque, and rotor speed.
- To study the degradation rate of the battery against operating hours.
- To study the internal resistance characteristics of the battery during the charging and discharging process.
2. Wind Energy System
2.1. Electrical Power Output
2.2. Cost Components
2.3. BESS
2.3.1. State of Charge (SOC)
2.3.2. Degradation Rate of Battery
2.3.3. Effect of Internal Resistance
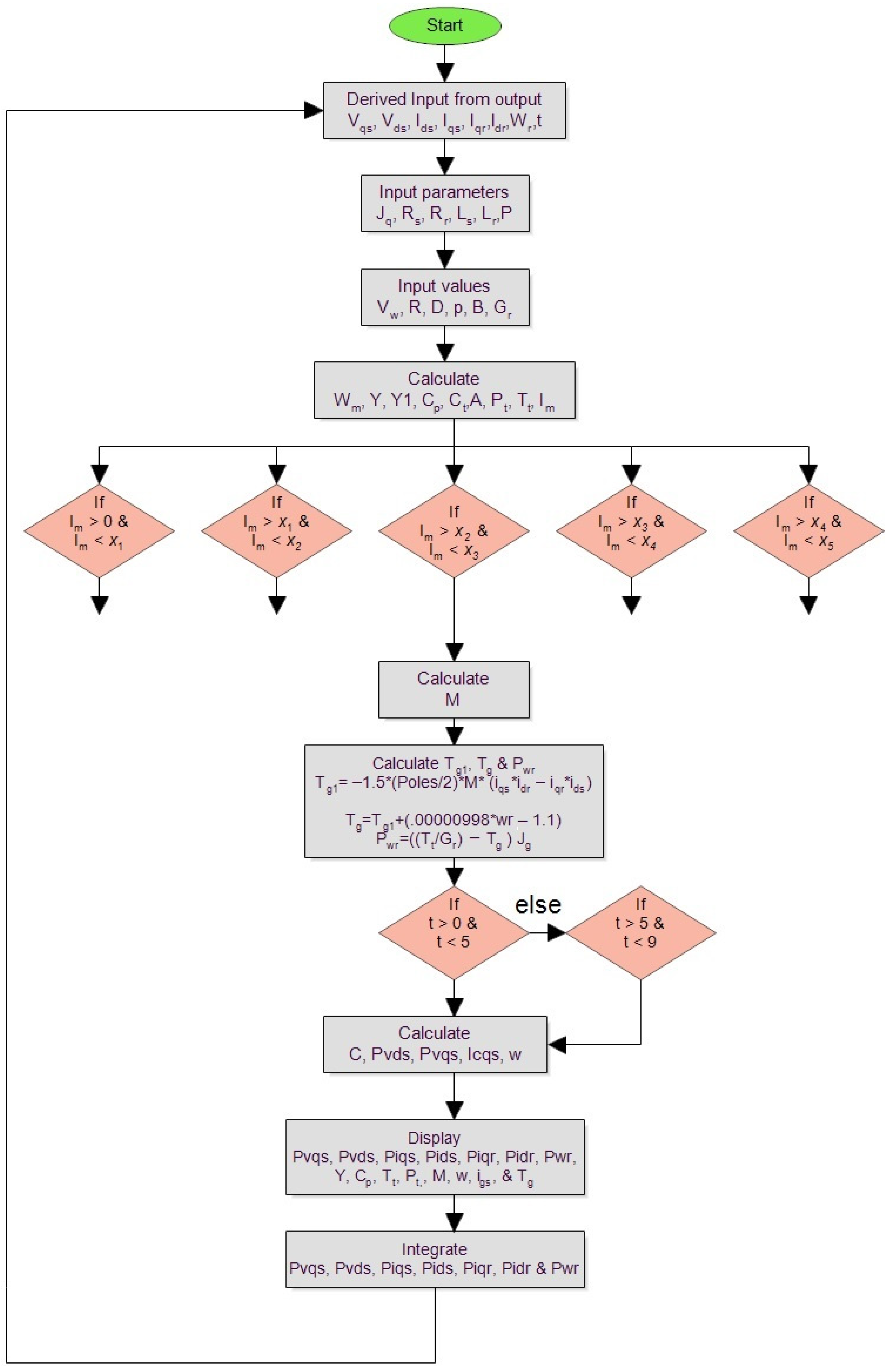
3. Proposed Methodology and its Modelling
3.1. Multi-Objective Non-Dominated Sorting Genetic Algorithm (NSGA-III)
3.2. Parameters of NSGA III
3.2.1. Population Size and Robustness
3.2.2. Noise Handling Features
3.2.3. Quantitative Measure
3.2.4. Predictive Controllers for MOO Based NSGA-III
3.2.5. Stochastic Dominance in the MOO Based NSGA-III
3.3. SEIG Modelling
3.4. Objective Function
4. Results and Discussions
4.1. Performance of SEIG
4.2. BESS
- State of charge
- Battery storage capacity
- Rate of discharge and charge
- Environmental temperature
- Charging time
- Discharging time
- Storing period
4.2.1. Charging Time
4.2.2. Discharging Time
4.2.3. Storing Period
5. Conclusions
- NSGA-III algorithm can accurately recognize the best boundary.
- It extracted a higher rate of power about 7.5 kW from SEIG which is greater than other existing optimization algorithms.
- The speed variation of the generator recorded the least value of about 13.33%.
- The net torque rate of the generator is commendable about 152 N/m.
- The capacity factor and annual energy production show greater characteristics about 0.75 and 65.70 MWh respectively.
- The cost of generated energy is reduced by about Rs. 4.2/kWh with the proposed methodology.
- The charge level of the BESS against system voltage and degradation factor against operating hours shows better performance using the proposed scheme compared with the conventional method.
- Using NSGA-III scheme, the withstand resistance of BESS during the charging period shows a better scale of 3 kΩ, and discharging withstand resistance is least about 0.38 kΩ.
Author Contributions
Funding
Institutional Review Board Statement
Informed Consent Statement
Data Availability Statement
Acknowledgments
Conflicts of Interest
References
- Jimada-Ojuolape, B.; The, J. Surveys on the reliability impacts of power system cyber–physical layers. Sustain. Cities Soc. 2020, 62, 102384. [Google Scholar] [CrossRef]
- Anthony, M.; Prasad, V.; Raju, K.; Alsharif, M.H.; Geem, Z.W.; Hong, J. Design of Rotor Blades for Vertical Axis Wind Turbine with Wind Flow Modifier for Low Wind Profile Areas. Sustainability 2020, 12, 8050. [Google Scholar] [CrossRef]
- Rajvikram, M. The motivation for renewable energy and its comparison with other energy sources: A review. Eur. J. Sustain. Dev. Res. 2019, 3, em0076. [Google Scholar]
- Elavarasan, R.M.; Shafiullah, G.M.; Padmanaban, S.; Kumar, N.M.; Annam, A.; Vetrichelvan, A.M.; Mihet-Popa, L.; Holm-Nielsen, J.B. A Comprehensive Review on Renewable Energy Development, Challenges, and Policies of Leading Indian States with an International Perspective. IEEE Access 2020, 8, 74432–74457. [Google Scholar] [CrossRef]
- Rajvikram, M.; Shafiullah, G.M.; Manoj Kumar, N.; Sanjeevikumar, P. A State-of-the-Art review on the drive of renewables in Gujarat, State of India: Present situation, barriers and future initiatives. Energies 2020, 13, 40. [Google Scholar]
- Elavarasan, R.M.; Selvamanohar, L.; Raju, K.; Vijayaraghavan, R.R.; Subburaj, R.; Nurunnabi, M.; Khan, I.A.; Afridhis, S.; Hariharan, A.; Pugazhendhi, R.; et al. A Holistic Review of the Present and Future Drivers of the Renewable Energy Mix in Maharashtra, State of India. Sustainability 2020, 12, 6596. [Google Scholar] [CrossRef]
- Rajvikram, M. Comprehensive Review on India’s Growth in Renewable Energy Technologies in Comparison with Other Prominent Renewable Energy Based Countries. J. Sol. Energy Eng. 2020, 142, 030801. [Google Scholar]
- Elavarasan, R.M.; Afridhis, S.; Vijayaraghavan, R.R.; Umashankar, S.; Nurunnabi, M. SWOT analysis: A framework for comprehensive evaluation of drivers and barriers for renewable energy development in significant countries. Energy Rep. 2020, 6, 1838–1864. [Google Scholar] [CrossRef]
- Global Wind Report Annual Market Update. 2010. Available online: http://gwec.net/wp-content/uploads/2012/06/GWEC_annual_market_update_2010_-_2nd_edition_April_2011.pdf (accessed on 20 October 2020).
- Adelaja, A.; McKeown, C.; Calnin, B.; Hailu, Y. Assessing offshore wind potential. Energy Policy 2012, 42, 191–200. [Google Scholar] [CrossRef]
- Coskun, A.A.; Türker, Y.O. Wind energy and Turkey. Environ. Monit. Assess. 2012, 184, 1265–1273. [Google Scholar] [CrossRef]
- Pliego Marugán, A.; García Márquez, F.P.; Pinar Pérez, J.M. Optimal maintenance management of off-shore wind farms. Energies 2016, 9, 46. [Google Scholar] [CrossRef]
- Marugán, A.P.; Márquez, F.P.G.; Lev, B. Optimal decision-making via binary decision diagrams for investments under a risky environment. Int. J. Prod. Res. 2017, 55, 5271–5286. [Google Scholar] [CrossRef]
- Ishugah, T.; Li, Y.; Wang, R.; Kiplagat, J. Advances in wind energy resource exploitation in urban environment: A review. Renew. Sustain. Energy Rev. 2014, 37, 613–626. [Google Scholar] [CrossRef]
- Kamil, K. Energy for sustainable development: A case of developing countries. Renew. Sustain. Energy Rev. 2012, 16, 1116–1126. [Google Scholar]
- Chan, C.; Bai, H.; He, D. Blade shape optimization of the Savonius wind turbine using a genetic algorithm. Appl. Energy 2018, 213, 148–157. [Google Scholar] [CrossRef]
- Pagnini, L.C.; Burlando, M.; Repetto, M.P. Experimental power curve of small-size wind turbines in turbulent urban environment. Appl. Energy 2015, 154, 112–121. [Google Scholar] [CrossRef]
- Gao, X.; Yang, H.; Lu, L. Optimization of wind turbine layout position in a wind farm using a newly-developed two-dimensional wake model. Appl. Energy 2016, 174, 192–200. [Google Scholar] [CrossRef]
- Muñoz, C.Q.G.; Márquez, F.P.G. Wind Energy Power Prospective. In Renewable Energies; Springer: Berlin/Heidelberg, Germany, 2018; pp. 83–95. [Google Scholar]
- Bordin, C.; Anuta, H.O.; Crossland, A.; Gutierrez, I.L.; Dent, C.J.; Vigo, D.A. linear programming approach for battery degradation analysis and optimization in offgrid power systems with solar energy integration. Renew. Energy 2017, 101, 417–430. [Google Scholar] [CrossRef]
- Wang, R.; Xiong, J.; He, M.-F.; Gao, L.; Wang, L. Multi-objective optimal design of hybrid renewable energy system under multiple scenarios. Renew. Energy 2020, 151, 226–237. [Google Scholar] [CrossRef]
- Zhang, D.; Liu, J.; Jiao, S.; Tian, H.; Lou, C.; Chen, G.; Zhang, J.; Wang, C.; Zuo, J. Research on the configuration and operation effect of the hybrid solar-wind-battery power generation system based on NSGA-II. Energy 2019, 189, 116121. [Google Scholar] [CrossRef]
- Zhao, F.; Yuan, J.; Wang, N. Dynamic Economic Dispatch Model of Microgrid Containing Energy Storage Components Based on a Variant of NSGA-II Algorithm. Energies 2019, 12, 871. [Google Scholar] [CrossRef]
- Kamjoo, A.; Maheri, A.; Dizqah, A.M.; Putrus, G. Multi-objective design under uncertainties of hybrid renewable energy system using NSGA-II and chance constrained programming. Int. J. Electr. Power Energy Syst. 2016, 74, 187–194. [Google Scholar] [CrossRef]
- Shaheen, M.A.M.; Alghuwainem, S.; Alkuhayli, A. A novel hybrid GWO-PSO optimization technique for optimal reactive power dispatch problem solution. Ain Shams Eng. J. 2020. [Google Scholar] [CrossRef]
- Feroz, A.; Mansoor, M.; Ling, Q.; Yin, B.; Javed, M.Y. A Salp-Swarm Optimization based MPPT technique for harvesting maximum energy from PV systems under partial shading conditions. Energy Convers. Manag. 2020, 209, 112625. [Google Scholar]
- Liu, J.; Wang, M.; Peng, J.; Chen, X.; Cao, S.; Yang, H. Techno-economic design optimization of hybrid renewable energy applications for high-rise residential buildings. Energy Convers. Manag. 2020, 213, 112868. [Google Scholar] [CrossRef]
- Deveci, K.; Güler, Ö. A CMOPSO based multi-objective optimization of renewable energy planning: Case of Turkey. Renew. Energy 2020, 155, 578–590. [Google Scholar] [CrossRef]
- Krishnamoorthy, R.; Udhayakumar, K.; Kannadasan, R.; Elavarasan, R.M.; Mihet-Popa, L. An Assessment of Onshore and Offshore Wind Energy Potential in India Using Moth Flame Optimization. Energies 2020, 13, 3063. [Google Scholar] [CrossRef]
- Yahiaoui, A.; Fodhil, F.; Benmansour, K.; Tadjine, M.; Cheggaga, N. Grey wolf optimizer for optimal design of hybrid renewable energy system PV-Diesel Generator-Battery: Application to the case of Djanet city of Algeria. Sol. Energy 2017, 158, 941–951. [Google Scholar] [CrossRef]
- Graditi, G.; Adinolfi, G.; Tina, G.M. Photovoltaic optimizer boost converters: Temperature influence and electro-thermal design. Appl. Energy 2014, 115, 140–150. [Google Scholar] [CrossRef]
- Mengjun, M.; Rui, W.; Yabing, Z.; Tao, Z. Multi-Objective Optimization of Hybrid Renewable Energy System Using an Enhanced Multi-Objective Evolutionary Algorithm. Energies 2017, 10, 674. [Google Scholar] [CrossRef]
- Pirouz, B.; Khorram, E. A computational approach based on the ε-constraint method in multi-objective optimization problems. Adv. Appl. Stat. 2016, 49, 453–483. [Google Scholar] [CrossRef]
- Kouaissah, N.; Hocine, A. Optimizing sustainable and renewable energy portfolios using a fuzzy interval goal programming approach. Comput. Ind. Eng. 2020, 144, 106448. [Google Scholar] [CrossRef]
- Babatunde, M.; Ighravwe, D.E. A CRITIC-TOPSIS framework for hybrid renewable energy systems evaluation under techno-economic requirements. J. Proj. Manag. 2019, 109–126. [Google Scholar] [CrossRef]
- Mohamed, M.A.; Eltamaly, A.M.; Alolah, A.I. Swarm intelligence-based optimization of grid-dependent hybrid renewable energy systems. Renew. Sustain. Energy Rev. 2017, 77, 515–524. [Google Scholar] [CrossRef]
- Yu, D.; Zhang, T.; He, G.; Nojavan, S. Energy management of wind-PV-storage-grid based large electricity consumer using robust optimization technique. J. Energy Storage 2020, 27, 101054. [Google Scholar] [CrossRef]
- Zhang, Y.; Huang, Z.; Zheng, F.; Zhou, R.; An, X.; Li, Y. Interval optimization based coordination scheduling of gas–electricity coupled system considering wind power uncertainty, dynamic process of natural gas flow and demand response management. Energy Rep. 2020, 6, 216–227. [Google Scholar] [CrossRef]
- Qais, M.H.; Hasanien, H.M.; Alghuwainem, S. Whale optimization algorithm-based Sugeno fuzzy logic controller for fault ride-through improvement of grid-connected variable speed wind generators. Eng. Appl. Artif. Intell. 2020, 87, 103328. [Google Scholar] [CrossRef]
- Qais, M.H.; Hasanien, H.M.; Alghuwainem, S. Enhanced whale optimization algorithm for maximum power point tracking of variable-speed wind generators. Appl. Soft Comput. J. 2019, 86, 105937. [Google Scholar] [CrossRef]
- Abdelkader, A.; Rabeh, A.; Mohamed Ali, D.; Mohamed, J. Multi-objective genetic algorithm-based sizing optimization of a stand-alone wind/PV power supply system with enhanced battery/supercapacitor hybrid energy storage. Energy 2018, 163, 351–363. [Google Scholar] [CrossRef]
- Movahed, Z.P.; Kabiri, M.; Ranjbar, S.; Joda, F. Multi-objective optimization of life cycle assessment of integrated waste management based on genetic algorithms: A case study of Tehran. J. Clean. Prod. 2020, 247, 247. [Google Scholar] [CrossRef]
- Zhou, Y.; Cao, S.; Kosonen, R.; Hamdy, M. Multi-objective optimisation of an interactive buildings-vehicles energy sharing network with high energy flexibility using the Pareto archive NSGA-II algorithm. Energy Convers. Manag. 2020, 218, 113017. [Google Scholar] [CrossRef]
- Du, W.; Tang, Y.; Leung, S.Y.S.; Tong, L.; Vasilakos, A.V.; Qian, F. Robust Order Scheduling in the Discrete Manufacturing Industry: A Multiobjective Optimization Approach. IEEE Trans. Ind. Informatics 2017, 14, 253–264. [Google Scholar] [CrossRef]
- Rajvikram, M.; Renuga, P.; Aravind Kumar, G.; Bavithra, K. Fault Ride-through Capability of Permanent Magnet Synchronous Generator Based Wind Energy Conversion System. Power Res. 2016, 12, 531–538. Available online: http://cprijournal.in/index.php/prj/article/view/142845 (accessed on 20 October 2020).
- Rajvikram, M. Solutions for Voltage SAG in a Doubly Fed Induction Generator Based Wind Turbine: A Review. Power Res. A J. CPRI 2019, 14, 73–77. [Google Scholar] [CrossRef]
- Rajvikram, M.; Aritra, G.; Tapas, K.M.; Apoorva, K.; Meenal, S. Investigations on Performance Enhancement Measures of the Bidirectional Converter in PV–Wind Interconnected Microgrid System. Energies 2019, 12, 2672. [Google Scholar]
- Alayat, M.M.; Kassem, Y.; Çamur, H. Assessment of Wind Energy Potential as a Power Generation Source: A Case Study of Eight Selected Locations in Northern Cyprus. Energies 2018, 11, 2697. [Google Scholar] [CrossRef]
- Anthony, M.G.; Francis, V.P.R.; Roderick, W.D. Analysis of Battery Lifetime Extension in a Small-Scale Wind-Energy System Using Supercapacitors. IEEE Trans. Energy Convers. 2013, 28, 24–33. [Google Scholar]
- Rancilio, G.; Lucas, A.; Kotsakis, E.; Fulli, G.; Merlo, M.; Delfanti, M.; Masera, M. Modeling a Large-Scale Battery Energy Storage System for Power Grid Application Analysis. Energies 2019, 12, 3312. [Google Scholar] [CrossRef]
- Liu, Y.; Wu, X.; Du, J.; Song, Z.; Wu, G. Optimal sizing of a wind-energy storage system considering battery life. Renew. Energy 2020, 147, 2470–2483. [Google Scholar] [CrossRef]
- Ryu, N.; Lim, S.; Min, S.; Izui, K.; Nishiwaki, S. Multi-Objective Optimization of Magnetic Actuator Design Using Adaptive Weight Determination Scheme. IEEE Trans. Magn. 2017, 53, 2–5. [Google Scholar] [CrossRef]
- Schaffer, J.D. Multiple objective optimization with vector evaluated genetic algorithms. In Proceedings of the 1st International Conference on Genetic Algorithms and their Applications, Pittsburgh, PA, USA, 24–26 July 1985; pp. 93–100. [Google Scholar]
- Deb, K. Multi-objective Genetic Algorithms: Problem Difficulties and Construction of Test Problems. Evol. Comput. 1999, 7, 205–230. [Google Scholar] [CrossRef]
- Wang, Y.; Shi, Q.; Hu, Q.; You, Z.; Bai, Y.; Guo, C. An efficiency sorting multi-objective optimization framework for sustainable supply network optimization and decision making. J. Clean. Prod. 2020, 272, 122842. [Google Scholar] [CrossRef]
- Goh, C.; Tan, K.C. Noise Handling in Evolutionary Multi-Objective Optimization. In Proceedings of the 2006 IEEE International Conference on Evolutionary Computation, Vancouver, BC, Canada, 16–21 July 2006; pp. 1354–1361. [Google Scholar] [CrossRef]
- Goh, C.K.; Chiam, S.C.; Tan, K.C. An Investigation on Noisy Environments in Evolutionary Multi-Objective Optimization. IEEE Trans. Evol. Comput. 2006, 11, 354–381. [Google Scholar] [CrossRef]
- Szulczyk, J.; Lichota, P.E. Evolutionary Algorithm Based Multisine Inputs. In Proceedings of the 20th International Carpathian Control Conference, Cracow-Wieliczka, Poland, 26–29 May 2019; pp. 411–416. [Google Scholar]
- Lichota, P.; Szulczyk, J.; Tischler, M.B.; Berger, T. Frequency Responses Identification from Multi-Axis Maneuver with Simultaneous Multisine Inputs. J. Guid. Control. Dyn. 2019, 42, 2550–2556. [Google Scholar] [CrossRef]
- Wojsznis, W.; Mehta, A.; Wojsznis, P.; Thiele, D.; Blevins, T. Multi-objective optimization for model predictive control. ISA Trans. 2007, 46, 351–361. [Google Scholar] [CrossRef]
- Kumar, R.R.; Devi, P.; Chetri, C.; Vardhan, A.S.S.; Rajvikram, M.; Mihet-Popa, L.; Saket, R.K. Design and characteristics investigation of novel dual stator pseudo-pole five-phase permanent magnet synchronous generator for wind power application. IEEE Access 2020, 8, 175788–175804. [Google Scholar] [CrossRef]
- Rajvikram, M.; Renuga, P.; Swathisriranjani, M. Fuzzy based MPPT controller’s role in extraction of maximum power in wind energy conversion system. In Proceedings of the International Conference on Control, Instrumentation, Communication and Computational Technologies (ICCICCT), Kumaracoil, India, 16–17 December 2016; pp. 713–719. [Google Scholar]
- Rajvikram, M.; Vishnupriyan, J. Coordinative Control of Tuned Fuzzy Logic and Modified Sliding Mode Controller in PMSG-Based Wind Turbines. In Advances in Smart Grid Technology; Springer: Singapore, 2020; pp. 189–201. [Google Scholar]
- Zhang, Y.; Sun, G.; Li, G.; Luo, Z.; Li, Q. Optimization of foam-filled bitubal structures for crashworthiness criteria. Mater. Des. 2012, 38, 99–109. [Google Scholar] [CrossRef]
- Liu, H.; Li, Y.; Duan, Z.; Chen, C. A review on multi-objective optimization framework in wind energy forecasting techniques and applications. Energy Convers. Manag. 2020, 15, 113324. [Google Scholar] [CrossRef]
- Modelling and Control of Wind Farms Integrated with Battery Energy Storage Systems. Available online: http://unsworks.unsw.edu.au/fapi/datastream/unsworks:47753/SOURCE02?view=true (accessed on 20 October 2020).
- Ganesan, S.; Subramaniam, U.; Ghodke, A.A.; Rajvikram, M.; Raju, K.; Bhaskar, S.M. Investigation on Sizing of Voltage Source for a Battery Energy Storage System in Microgrid with Renewable Energy Sources. IEEE Access 2020, 8, 188861–188874. [Google Scholar] [CrossRef]
- Liao, L.; Zuo, P.; Ma, Y.; Chen, X.; An, Y.; Gao, Y.; Yin, G. Effects of temperature on charge/discharge behaviors of life PO4 cathode for li-ion batteries. Electrochim. Acta 2012, 60, 269–273. [Google Scholar] [CrossRef]
- Plangklang, B.; Pornharuthai, P. Mathematical model and experiment of temperature effect on discharge of lead-acid battery for PV systems in tropical area. Energy Power Eng. 2013, 5, 43–49. [Google Scholar] [CrossRef]
- Batteries and Charge Control in Stand-Alone Photovoltaic Systems. Available online: http://www.fsec.ucf.edu/en/publications/pdf/FSEC-CR-1292-01.pdf (accessed on 20 October 2020).















| Ref. No | Method/Algorithm Adopted | Description | Core Objectives | Research Gaps |
|---|---|---|---|---|
| [21] | Scenario based-Non dominated sorting genetic algorithm (NSGA)-II |
|
|
|
| [22] | NSGA-II |
|
|
|
| [23] | NSGA-II |
|
|
|
| [24] | NSGA-II |
|
|
|
| [25] | Grey wolf optimizer (GWO)-Particle swarm optimization (PSO) |
|
|
|
| [26] | Salp-Swarm optimization (SSO) |
|
|
|
| [27] | Techno-economic optimization (TEC) |
|
|
|
| [28] | COMPSO based optimization. |
|
|
|
| [29] | Moth flame optimization |
|
|
|
| [30] | GWO |
|
|
|
| [31] | Commercial power optimizer |
|
|
|
| [32] | Multi-Objective Optimization (MOO) based Strength Pareto Evolutionary Algorithm |
|
|
|
| [33] | ε based MOO for renewable energy-distributed generation |
|
|
|
| [34] | Goal programming-based MOO RES |
|
|
|
| [35] | Technique for Order Preference by Similarity to Ideal Solution (TOPSIS) approach with MOO |
|
|
|
| [36] | PSO (Particle Swamm Optimization) |
|
|
|
| [37] | Robust optimization technique |
|
|
|
| [38] | Interval optimization |
|
|
|
| [39] | Sugeno fuzzy logic controller-based whale optimization technique |
|
|
|
| [40] | Enhanced whale optimization technique |
|
|
|
| Component | Percentage | Values | |
|---|---|---|---|
| Capital cost (I) | Plant and machinery (PM) | 85% of I | Rs. 44.62 Lacs |
| Civil and constructions (CC) | 10% of I | Rs. 5.25 Lacs | |
| Land cost (LC) | 5% of I | Rs. 2.625 Lacs | |
| Operation and maintenance (Comr) cost | PM | 1.1% of PM | Rs. 0.490 Lacs |
| CC and LC | 0.22% of CC and LC | Rs. 0.017 Lacs | |
| Discount rate (r) | - | 8.75% of I | Rs. 0.045 Lacs |
| Inflation rate (i) | - | 12% of I | 6.3 Lacs |
| Salvage value (S) | - | 10% of I | 5.25 Lacs |
| Lifetime of Turbine (n) | - | - | 25 years |
| Parameters | Value |
|---|---|
| Population | 50 |
| Crossover Probability | 0.09 |
| Mutation Probability | 0.010 |
| Mutation Parameter | 50 |
| Case | Parameter | No. of Iteration | Power (kW) | COE (Rs./kWh) | SOC at 100% | |||
|---|---|---|---|---|---|---|---|---|
| Population | Crossover Probability | Mutation Probability | Mutation Parameter | |||||
| 1 | 50 | 0.06 | 0.011 | 30 | 16 | 7.4 | 4.4 | 431 |
| 50 | 0.06 | 0.011 | 35 | 16 | 7.4 | 4.4 | 431 | |
| 50 | 0.06 | 0.011 | 45 | 16 | 7.1 | 4.3 | 432 | |
| 50 | 0.06 | 0.011 | 50 | 15 | 7.4 | 4.3 | 435 | |
| 2 | 50 | 0.06 | 0.010 | 50 | 16 | 7.4 | 4.3 | 435 |
| 50 | 0.06 | 0.011 | 50 | 16 | 7.3 | 4.5 | 432 | |
| 50 | 0.06 | 0.012 | 50 | 16 | 7.3 | 4.4 | 431 | |
| 50 | 0.06 | 0.013 | 50 | 16 | 7.4 | 4.4 | 433 | |
| 3 | 50 | 0.04 | 0.010 | 50 | 15 | 7.3 | 4.4 | 433 |
| 50 | 0.05 | 0.010 | 50 | 16 | 7.4 | 4.4 | 433 | |
| 50 | 0.07 | 0.010 | 50 | 16 | 7.0 | 4.3 | 432 | |
| 50 | 0.09 | 0.010 | 50 | 16 | 7.4 | 4.3 | 435 | |
| 4 | 46 | 0.09 | 0.010 | 50 | 16 | 7.2 | 4.4 | 432 |
| 47 | 0.09 | 0.010 | 50 | 16 | 7.3 | 4.4 | 432 | |
| 48 | 0.09 | 0.010 | 50 | 16 | 7.2 | 4.3 | 432 | |
| 50 | 0.09 | 0.010 | 50 | 15 | 7.5 | 4.2 | 435 | |
| Parameters | Single Objective Optimization | Multi-Objective Optimization-NSGA | Multi-Objective Optimization-NSGA-II | Multi-Objective Optimization-NSGA-III | |
|---|---|---|---|---|---|
| Speed considered (m/s) | 8–12 | 8–12 | 8–12 | 8–12 | |
| Voltage (V) | 290.9 | 374 | 332.4 | 305.5 | |
| Current (A) | 14.1 | 11.92 | 15.3 | 25.5 | |
| Power (kW) | 4.1 kW | 4.5 kW | 5.1 kW | 7.5 kW | |
| 100 runs | Best | - | - | - | 7.5 kW |
| Worst | - | - | - | 6.9 kW | |
| Average | - | - | - | 7.2 kW | |
| Speed variation (%) | 12.01 | 12.59 | 13.95 | 13.33 | |
| Pitch angle at maximum power (Degree) | 14.75 | 14.8 | 15 | 15 | |
| Maximum Torque (N/m) | 110 | 118 | 127 | 152 | |
| Capacity factor | 0.41 | 0.45 | 0.51 | 0.75 | |
| AEP (MWh) | 35.916 | 39.42 | 44.67 | 65.70 | |
| COE (Rs./kWh) | 14.1 | 11.8 | 9.1 | 4.2 | |
| 100 runs | Best | - | - | - | 4.2 |
| Worst | - | - | - | 4.6 | |
| Average | - | - | - | 4.4 | |
| 100 Runs | Percentage of SOC @ 100% | Degradation of Battery Life @ 100% | Battery Resistance at Initial Stage | |
|---|---|---|---|---|
| During Charging (kΩ) | During Discharging (kΩ) | |||
| Best | 435 | 0.076 | 2.00 | 1.45 |
| Worst | 429 | 0.071 | 1.97 | 1.41 |
| Average | 432 | 0.074 | 1.985 | 1.43 |
Publisher’s Note: MDPI stays neutral with regard to jurisdictional claims in published maps and institutional affiliations. |
© 2021 by the authors. Licensee MDPI, Basel, Switzerland. This article is an open access article distributed under the terms and conditions of the Creative Commons Attribution (CC BY) license (http://creativecommons.org/licenses/by/4.0/).
Share and Cite
Subramanian, S.; Sankaralingam, C.; Elavarasan, R.M.; Vijayaraghavan, R.R.; Raju, K.; Mihet-Popa, L. An Evaluation on Wind Energy Potential Using Multi-Objective Optimization Based Non-Dominated Sorting Genetic Algorithm III. Sustainability 2021, 13, 410. https://doi.org/10.3390/su13010410
Subramanian S, Sankaralingam C, Elavarasan RM, Vijayaraghavan RR, Raju K, Mihet-Popa L. An Evaluation on Wind Energy Potential Using Multi-Objective Optimization Based Non-Dominated Sorting Genetic Algorithm III. Sustainability. 2021; 13(1):410. https://doi.org/10.3390/su13010410
Chicago/Turabian StyleSubramanian, Senthilkumar, Chandramohan Sankaralingam, Rajvikram Madurai Elavarasan, Raghavendra Rajan Vijayaraghavan, Kannadasan Raju, and Lucian Mihet-Popa. 2021. "An Evaluation on Wind Energy Potential Using Multi-Objective Optimization Based Non-Dominated Sorting Genetic Algorithm III" Sustainability 13, no. 1: 410. https://doi.org/10.3390/su13010410
APA StyleSubramanian, S., Sankaralingam, C., Elavarasan, R. M., Vijayaraghavan, R. R., Raju, K., & Mihet-Popa, L. (2021). An Evaluation on Wind Energy Potential Using Multi-Objective Optimization Based Non-Dominated Sorting Genetic Algorithm III. Sustainability, 13(1), 410. https://doi.org/10.3390/su13010410

