All-Wheel Steering Tracking Control Method for Virtual Rail Trains with Only Interoceptive Sensors
Abstract
1. Introduction
- Computer vision-based deviation measurements need cameras installed, a clear lane line and proper lighting conditions;
- A magnetic guidance system with magnetic markers buried in the road surface and vehicle magnetic sensors;
- Precise navigation systems like a differential global positioning system (DGPS) or integrated navigation system (INS);
- Estimation method based on interoceptive sensors.
- Only kinematic models and interoceptive sensors are used to ensure the most fundamental driving function.
- Time delay or inertial unit optimization by experience in previous VRT control are replaced with standard process.
- Inaccurate reference paths, computational and storage pressure for ECU and even actuator delay are discussed and solved.
2. Vehicle Kinematic
- Only plane movement is considered, and vertical movement is ignored;
- The left and right wheels can be seen as a single wheel. Wheel slip is ignored, which means that the wheel speed coincides with the wheel plane;
- Vehicle modules are treated as rigid bodies;
- Head and tail axles are active driven axles under the control of a traction control system with a speed coordination mechanism. Thus, only one valid vehicle speed is used;
3. Front Axles Virtualization Control
4. Path Generation and Storage
- Initialization is completed as shown below when the VRT is in a straight parking state. are the segmentation curve length and curvature integral variable. represents the integral times. are initialized with sensor measurements and calculations.
- At time when , nothing needs to be done but to enter the next cycle period with . Otherwise, if , Formulas (16) and (18) are carried out, where is the running curvature of .
- Step 2 continues with in every cycle period until and it is time to execute the FIFO update operation. Dequeue operation removes element and other elements shift to the nest position in the sequence. with the data below replaces to complete the enqueue operation.
- Resetting to zero and jumping to step 2 with to start the next cycle period.
5. Rear Axles Tracking Control
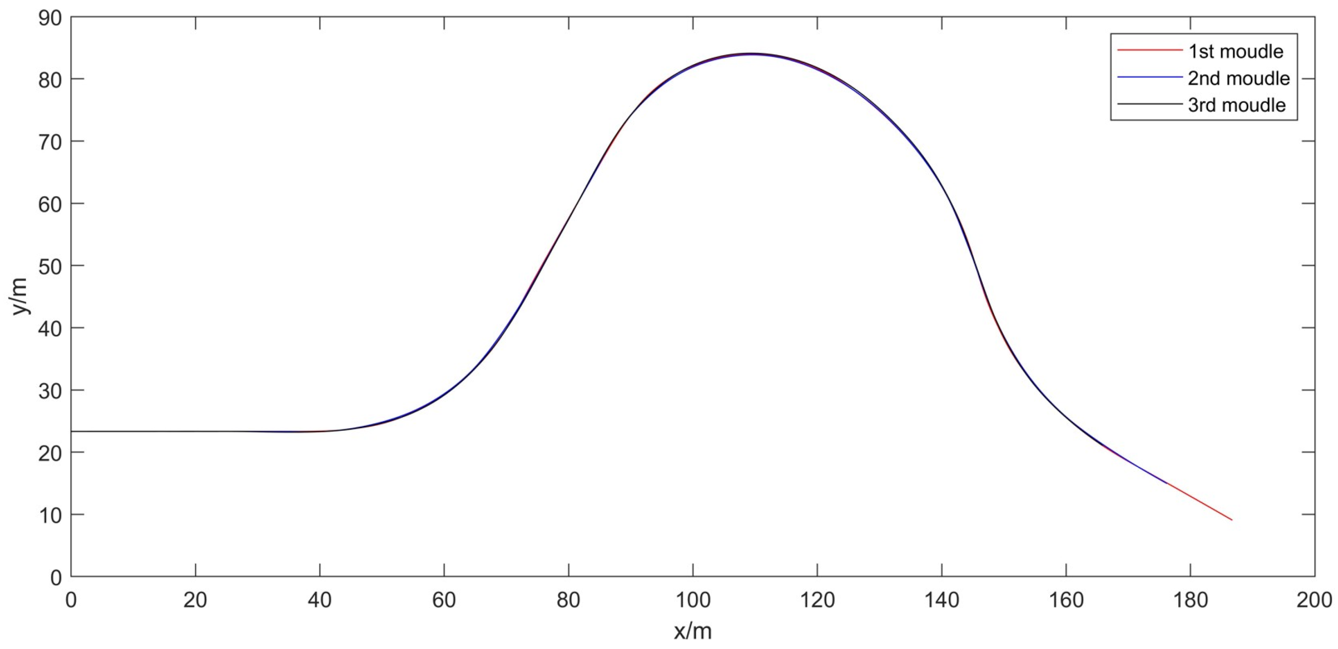
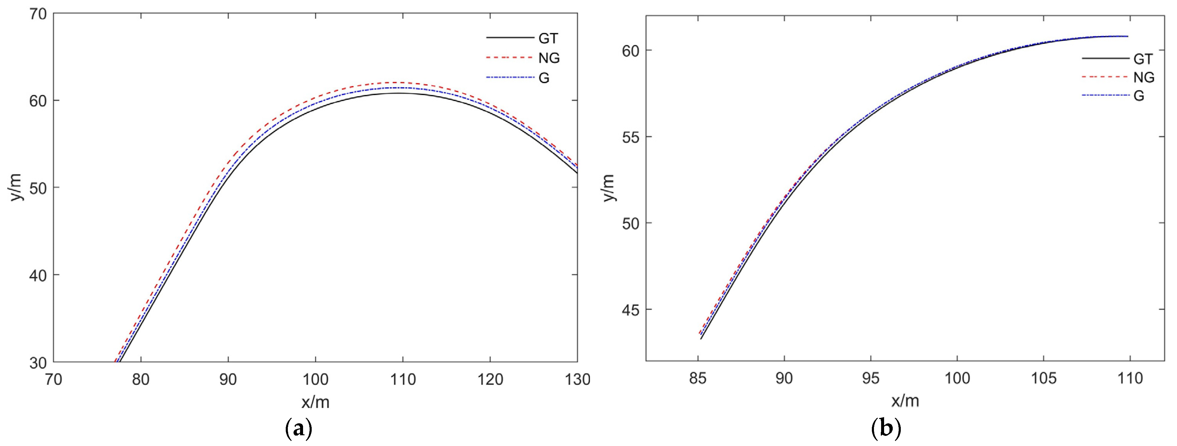
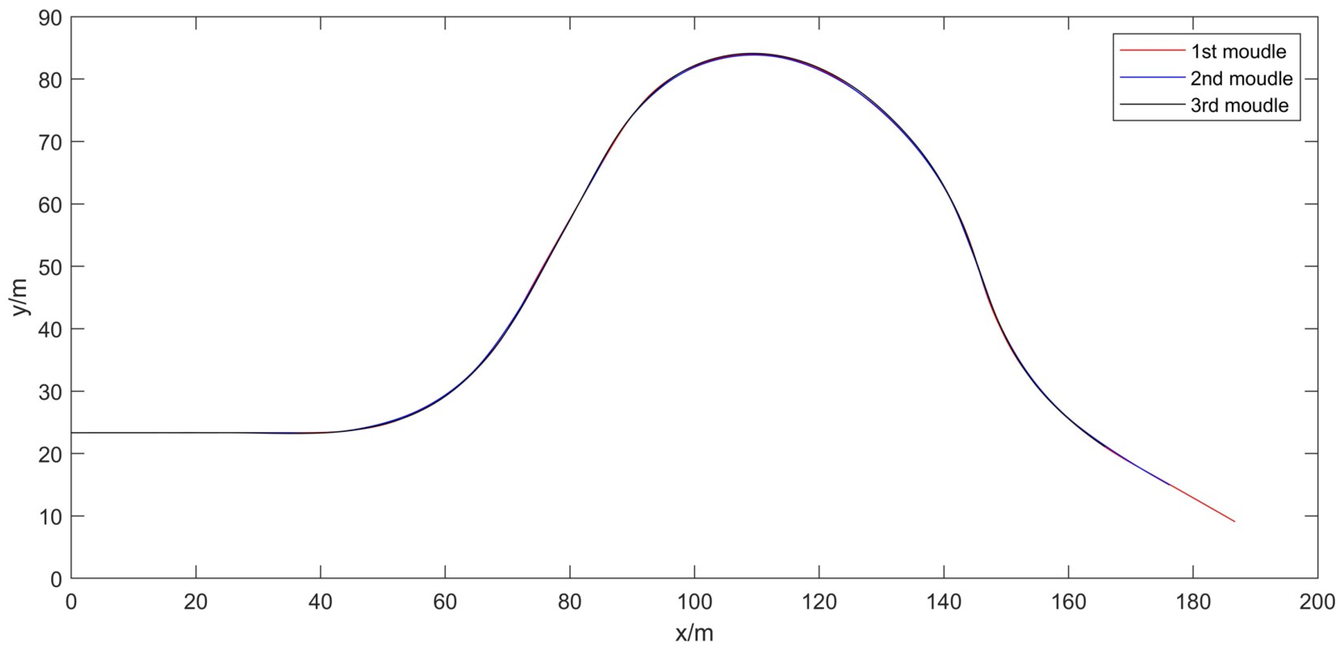
6. Simulation and Results
- Lateral deviation: a module geometric center path lateral deviation to the first module. This indicator shows the overall module tracking deviation.
- Swept path width: a vehicle external contour envelope, which is positively correlated with the lateral deviation, module yaw angle and turning radius and is more comprehensive. It is obtained by the path of single-module external rectangle contour corner points and side middle points, which consist of six paths for a single module. The road margin width here is 3.75 m.
7. Conclusions
- A minimum interoceptive sensor configuration is proposed for VRT. However, it is worth using gyros as a redundancy solution for vehicle safety. Furthermore, fault diagnosis and fault-tolerant control can also be developed. The method proposed here can be seen as a feedforward control method, essentially. Furthermore, advanced and complex feedback methods with more exteroceptive sensors can be developed based on this approach to realize high performance, even for an advanced driving assistance system (ADAS).
- Kinematic estimation, segment storage and a queue update strategy are applied in path generation and storage. Fixed-length reference path maintenance is possible, and data quantity handling in a single time cycle can be compressed to a low level. A heuristic search method avoids 90% of invalid search points in a reference path. All efforts make it efficient enough to run on a real vehicle ECU in a 0.01 s time cycle, with engineering computation available.
- The path estimation error is analyzed where a curvature instead of a coordinate is used to overcome the effect of the low precision of an estimated path. Few experience values are needed in controller design compared to the time delay or inertial unit design in Autotram or ART. That means the method can be easily modified when the vehicle structure changes without tremendous tests to obtain proper experience values.
- Rear axles actuator time delay is considered and compensated, which works well in simulations. Although the quick response of rear axles helps to improve the time delay in front axles indirectly, the front axles actuator time delay is expected to be solved in the future, as well as sensor or CAN bus delay.
- The final results are better than those of Autotram and ART in lateral deviation, and the swept path width is always within the road margin, which verifies the effectiveness of our approach.
- Despite the advantage above, the model used here is simple, and lots of uncertainties are not considered. We proposed a curvature threshold and speed soft threshold here to improve the performance. More necessary if-then rules from simulation or vehicle testing need to be added in case of extreme conditions. We still cannot find a simple and effective enough dynamic model for tracking control like the classical 2-DOF lateral vehicle dynamic control model for cars. This will be the focus area for VRT tracking control in the future.
Author Contributions
Funding
Data Availability Statement
Conflicts of Interest
References
- Zhang, M. Bus versus Rail: Meta-Analysis of Cost Characteristics, Carrying Capacities, and Land Use Impacts. Transp. Res. Rec. 2009, 2110, 87–95. [Google Scholar] [CrossRef]
- Vuchic, V.R. Urban Transit Systems and Technology; Wiley: Hoboken, NJ, USA, 2007. [Google Scholar]
- Tsai, Y.L. A Decision Support System for the Choice of Medium-Capacity Transit System. Master’s Thesis, Nanyang Technological University, Singapore, 2010. [Google Scholar]
- He, X. Application and Prospect of Straddle Monorail Transit System in China. Urban Rail Transit 2015, 1, 26–34. [Google Scholar] [CrossRef]
- Wirasinghe, S.C.; Kattan, L.; Rahman, M.M.; Hubbell, J.; Thilakaratne, R.; Anowar, S. Bus Rapid Transit—A Review. Int. J. Urban Sci. 2013, 17, 1–31. [Google Scholar] [CrossRef]
- Ingvardson, J.B.; Nielsen, O.A. Effects of New Bus and Rail Rapid Transit Systems—An International Review. Transp. Rev. 2018, 38, 96–116. [Google Scholar] [CrossRef]
- Novales, M.; Orro, A.; Conles, E.; Anta, J. Medium-Capacity Transit Systems: Some Reflections about Making the Right Choice. In WIT Transactions on State of the Art in Science and Engineering; Pratelli, A., Ed.; WIT Press: Billerica, MA, USA, 2014; Volume 1, pp. 85–96. [Google Scholar]
- Leng, H.; Ren, L.; Ji, Y. Path-Following Control Strategy for Gantry Virtual Track Train Based on Distributed Virtual Driving Model. Veh. Syst. Dyn. 2023, 62, 85–113. [Google Scholar] [CrossRef]
- Wagner, S.; Zipser, S.; Bartholomaeus, R.; Baeker, B. A Novel Two DOF Control for Train-Like Guidance of Multiple Articulated Vehicles. In Volume 4: 7th International Conference on Multibody Systems, Nonlinear Dynamics, and Control, Parts A, B and C, Proceedings of the ASME 2009 International Design Engineering Technical Conferences and Computers and Information in Engineering Conference, San Diego, CA, USA, 30 August–2 September 2009; ASMEDC: San Diego, CA, USA, 2009; pp. 1989–1997. [Google Scholar]
- Wagner, S.; Nitzsche, G.; Huber, R. Advanced Automatic Steering Systems for Multiple Articulated Road Vehicles. In Volume 13: Transportation Systems, Proceedings of the ASME 2013 International Mechanical Engineering Congress and Exposition, San Diego, CA, USA, 15–21 November 2013; American Society of Mechanical Engineers: San Diego, CA, USA, 2013; p. V013T14A003. [Google Scholar]
- Wagner, S.; Nitzsche, G. Advanced Steer-by-Wire System for Worlds Longest Busses. In Proceedings of the 2016 IEEE 19th International Conference on Intelligent Transportation Systems (ITSC), Rio de Janeiro, Brazil, 1–4 November 2016; IEEE: Rio de Janeiro, Brazil, 2016; pp. 1932–1938. [Google Scholar]
- Zeng, H.; Che, C.; Xie, J.; Jia, S. Research on Optimized Model and Simulation of Virtual Orbit Tramcar Tracking Control. Comput. Simul. 2021, 38, 89–92+492. [Google Scholar]
- Peng, J.; Feng, J.; Xiao, L.; Ren, X.; Wang, S.; Liu, X. Research on Autonomous Guidance and Track Following Technology of Autonomous-rail Rapid Tram. Control. Inf. Technol. 2020, 1, 27–31. [Google Scholar]
- Xiao, L.; Wang, K.; Zhou, S.; Ma, S. An Intelligent Multiple-Articulated Rubber-Tired Vehicle Based on Automatic Steering and Trajectory Following Method. J. Vib. Control. 2022, 28, 507–519. [Google Scholar] [CrossRef]
- Zhang, D.; Yang, C.; Zhang, W.; Cheng, Y. A Novel Tracking Control Method for the Distributed-Drive and Active-Steering Articulated Virtual Rail Train. Proc. Inst. Mech. Eng. Part I J. Syst. Control. Eng. 2022, 236, 418–440. [Google Scholar] [CrossRef]
- Zhang, D.; Yang, C.; Zhang, W. A New Active-Steering Control System for the Running Control of the Articulated Virtual Rail Train. In Advances in Dynamics of Vehicles on Roads and Tracks II; Orlova, A., Cole, D., Eds.; Lecture Notes in Mechanical Engineering; Springer International Publishing: Cham, Switzerland, 2022; pp. 802–814. [Google Scholar]
- Zhang, Z.; Yang, C.; Zhang, W. An Adaptive Robust Path-Tracking Control Algorithm of Multi-Articulated and Redundantly Actuated Virtual Track Train. Proc. Inst. Mech. Eng. Part D J. Automob. Eng. 2023. [Google Scholar] [CrossRef]
- Huber, R.; Jaekel, J.; Wagner, S.; Zipser, S. Track Estimation for Multi-Axle Steered Truck-Trailer Vehicles. In Proceedings of the 12th Mechatronics Forum Biennial International Conference, Zurich, Switzerland, 28–30 June 2010; pp. 294–301. [Google Scholar]
- Zhang, R.; Shen, G.; Wang, W. Research on the Path-Following Control of Rubber-Tire Trackless Train with Bogies. J. Mech. Sci. Technol. 2022, 36, 1113–1121. [Google Scholar] [CrossRef]
- Wang, Z.; Lu, Z.; Wei, J.; Qiu, X. Research on Virtual Track Train Path-Tracking Control Based on Improved MPC and Hierarchical Framework: A Reconfigurable Approach. Appl. Sci. 2023, 13, 8443. [Google Scholar] [CrossRef]
- Leng, H.; Ren, L.; Ji, Y. Cascade Modular Path Following Control Strategy for Gantry Virtual Track Train: Time-Delay Stability and Forward Predictive Model. IEEE Trans. Veh. Technol. 2022, 71, 6969–6983. [Google Scholar] [CrossRef]
- Leng, H.; Ren, L.; Ji, Y. Analysis Methodology of Compatibility between Motion Control and Mechanical Architecture of a Newly Designed Gantry Virtual Track Train and the Path-Tracking Control Strategy. Proc. Inst. Mech. Eng. Part C J. Mech. Eng. Sci. 2022, 236, 6985–7005. [Google Scholar] [CrossRef]
- Moon, K.-H.; Lee, S.-H.; Chang, S.; Mok, J.-K.; Park, T.-W. Method for Control of Steering Angles for Articulated Vehicles Using Virtual Rigid Axles. Int. J. Automot. Technol. 2009, 10, 441–449. [Google Scholar] [CrossRef]
- Lee, S.H.; Park, T.W.; Moon, K.H.; Chung, K.H.; Kim, K.J. A Study on the Manoeuvrability Analysis of the Bi-Modal Tram Using the All-Wheel Steering Electronic Control Unit. Veh. Syst. Dyn. 2010, 48, 113–131. [Google Scholar] [CrossRef]
- Jujnovich, B.A.; Cebon, D. Path-Following Steering Control for Articulated Vehicles. J. Dyn. Syst. Meas. Control. 2013, 135, 031006. [Google Scholar] [CrossRef]
- Oreh, S.T.; Kazemi, R.; Azadi, S. A New Desired Articulation Angle for Directional Control of Articulated Vehicles. Proc. Inst. Mech. Eng. Part K J. Multi-Body Dyn. 2012, 226, 298–314. [Google Scholar] [CrossRef]
- Ritzen, P.; Roebroek, E.; Van De Wouw, N.; Jiang, Z.-P.; Nijmeijer, H. Trailer Steering Control of a Tractor–Trailer Robot. IEEE Trans. Contr. Syst. Technol. 2016, 24, 1240–1252. [Google Scholar] [CrossRef]
- Barfoot Timothy, D. State Estimation for Robotics; Cambridge University Press: Cambridge, UK, 2024. [Google Scholar]
- Michalek, M.M.; Patkowski, B.; Gawron, T. Modular Kinematic Modelling of Articulated Buses. IEEE Trans. Veh. Technol. 2020, 69, 8381–8394. [Google Scholar] [CrossRef]
- Hiraoka, T.; Nishihara, O.; Kumamoto, H. Automatic Path-Tracking Controller of a Four-Wheel Steering Vehicle. Veh. Syst. Dyn. 2009, 47, 1205–1227. [Google Scholar] [CrossRef]
- Kim, Y.C.; Yun, K.H.; Min, K.D. Automatic guidance control of an articulated all-wheel-steered vehicle. Veh. Syst. Dyn. 2014, 52, 456–474. [Google Scholar] [CrossRef]
- Han, L.; Ren, L.; Ji, Y. Transverse statically indeterminate stress virtual rail train subsection coordinated steering tracking control method. Chinese Patent 115048714A, 13 September 2022. [Google Scholar]














| Name | Size (L × W, m) | Vehicle Marshalling | Unit/Line Capacity | Running Form (Rail, Wheel, Road) | Power | Construction Cost (million¥/km) | Right of Way |
|---|---|---|---|---|---|---|---|
| Bus | 12.0 × 2.5 | 1 | 80/3000 | NR + RT + OG | EV/HEV | / | Mixed |
| Subway | 120 × 2.8 | 4~8 | 1460/44,000 | SR + SW + UG/ET | AC + CPS/RPS | 600 | Exclusive |
| LRT | 80 × 2.6 | 4~6 | 900/25,000 | SR + SW + UG/ET | AC + CPS/RPS | 300 | Exclusive |
| SMV | 70 × 2.6 | 4~6 | 700/18,000 | GR + RT + ET | AC + RPS | 200 | Exclusive |
| MLT | 75 × 2.8 | 4~6 | 800/20,000 | MR + LM + OG/ET | DC + RPS | 250 | Exclusive |
| RTT | 30 × 2.5 | 3~4 | 300/12,000 | GR + RT + OG | AC + CPS | 100 | Exclusive |
| BRT | 18 × 2.6 | 2 | 180/7000 | NR + RT + OG | EV/HEV | 50 | Exclusive/Mixed |
| VRT | 32 × 2.6 | 3~4 | 300/12,000 | NR + RT + OG | EV/HEV | 50 | Exclusive/Mixed |
| Parameters | Description | Value |
|---|---|---|
| axle | / | |
| hinge joint | / | |
| axle steering angle | From angle sensor | |
| hinge joint angle | From angle sensor | |
| module angular velocity | From calculation or gyro | |
| module axle distance | ||
| module front overhang | ||
| module rear overhang | ||
| center position and yaw angle in GCS | / | |
| Linear velocity of the first wheel | From tachometer |
| Speed (km/h) | R25 | R35 | R50 |
|---|---|---|---|
| 10 | 3.56 m | 3.33 m | 3.15 m |
| 15 | 3.60 m | 3.36 m | 3.18 m |
| 20 | 3.66 m | 3.43 m | 3.20 m |
| 25 | - | 3.52 m | 3.24 m |
| 30 | - | - | 3.34 m |
Disclaimer/Publisher’s Note: The statements, opinions and data contained in all publications are solely those of the individual author(s) and contributor(s) and not of MDPI and/or the editor(s). MDPI and/or the editor(s) disclaim responsibility for any injury to people or property resulting from any ideas, methods, instructions or products referred to in the content. |
© 2024 by the authors. Licensee MDPI, Basel, Switzerland. This article is an open access article distributed under the terms and conditions of the Creative Commons Attribution (CC BY) license (https://creativecommons.org/licenses/by/4.0/).
Share and Cite
Wang, Z.; Zhang, Y.; Wang, Z. All-Wheel Steering Tracking Control Method for Virtual Rail Trains with Only Interoceptive Sensors. World Electr. Veh. J. 2024, 15, 247. https://doi.org/10.3390/wevj15060247
Wang Z, Zhang Y, Wang Z. All-Wheel Steering Tracking Control Method for Virtual Rail Trains with Only Interoceptive Sensors. World Electric Vehicle Journal. 2024; 15(6):247. https://doi.org/10.3390/wevj15060247
Chicago/Turabian StyleWang, Zhenpo, Yi Zhang, and Zhifu Wang. 2024. "All-Wheel Steering Tracking Control Method for Virtual Rail Trains with Only Interoceptive Sensors" World Electric Vehicle Journal 15, no. 6: 247. https://doi.org/10.3390/wevj15060247
APA StyleWang, Z., Zhang, Y., & Wang, Z. (2024). All-Wheel Steering Tracking Control Method for Virtual Rail Trains with Only Interoceptive Sensors. World Electric Vehicle Journal, 15(6), 247. https://doi.org/10.3390/wevj15060247

