SDN-Based Secure Common Emergency Service for Railway and Road Co-Existence Scenarios
Abstract
1. Introduction
2. Related Work and Motivation
- Work focused on a single domain: This work aims to enable more efficient dissemination of information in either the rail or road environment. The idea is, therefore, to try to ensure global safety without implementing exchanges between road and rail servers/terminals. Most of these solutions have been developed for the road environment. Indeed, the recent and numerous studies on automated and connected vehicles have encouraged the development of proposals designed to guarantee a high level of safety. In this road context, we can cite the following as interesting examples [24,25,26]: they aim to manage and anticipate the mobility of cars in the best possible way to guarantee the dissemination of critical messages with minimum latency. Similar work can be found in the railway environment, such as [18]. These projects have two similar features: (1) mobility management adapted to both rail and road environments, and (2) traffic differentiation designed to guarantee faster dissemination of critical messages. However, they do not enable the interconnection of rail and road environments, and therefore, cannot ensure global safety.
- Work seeking to propose a solution common to both domains: The idea here is to ensure that safety is shared by both the road and rail domains, and thus, to guarantee the transmission of information between these two environments. So far, this idea seems to have received little consideration in the context of SDN-based network architectures and, as far as we know, our article [27] was the first to mention it. However, the existence of work in a non-SDN context, aimed at enabling the exchange of critical information [8], both in research articles and in European projects, seems to demonstrate the relevance of this approach. Furthermore, the existence of SDN-based applications in each of the environments also seems to be an argument in favor of implementing such solutions interconnecting both environments.
3. Description of the Proposed SDN-Based Service for Rail and Road Coexistence
3.1. Objectives of the Implemented Service
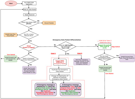
- Managing emergency messages: Cars and trains can only communicate with their own servers and with devices/nodes that belong to the same VLAN of the same physical network (cars/trains). However, during emergency situations, the application must have the capability to distribute emergency data messages to every node in the network, including assigned emergency servers. This means that regardless of whether it is a car or a train, all nodes will receive the emergency message. Detailed information about common emergency service implementation is presented in Section 4.1 and Section 4.2. The application addresses two specific cases:
- Case 1: Sending emergency messages to assigned serversWhen an emergency message is sent from cars to the car emergency server, the message is also forwarded to the rail emergency server. Similarly, if an emergency message is sent from trains to the rail emergency server, it is also transmitted to the car emergency server. In this case, an emergency message is first sent to the centralized SDN controller and the controller distributes the message to assigned servers. The servers, upon receiving these emergency messages, disseminate them to the cars and trains located in the affected area. This mechanism ensures the comprehensive distribution of emergency messages among the relevant vehicles.
- Case 2: Sending emergency messages directly to cars, trains, and to assigned serversIn this case, our SDN application enables direct communication of emergency messages between cars and trains. It allows cars and trains to send and receive only emergency messages to each other, without the need for routing through controller and intermediate servers. To enable this mechanism, all the nodes (cars and trains) are defined with two wireless interfaces, where one interface is reserved only for emergency data communication.
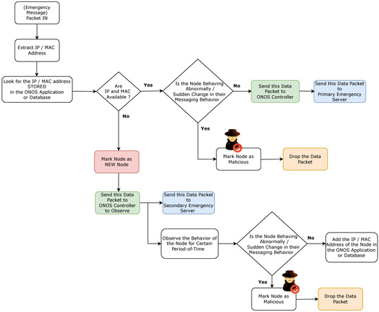
- Handling DoS/DDoS attacks: To avoid DoS, a mechanism is developed based on monitoring the sudden change in the messaging behavior during the transmission of the emergency messages. More information about the mechanism to handle the DoS/DDoS situation is presented in Section 4.3. A mechanism to address the DDoS situation has also been evaluated.
3.2. Tools Used for Service Implementation and Evaluation
- Open Network Operating System (ONOS) SDN controller: An open-source project aimed at creating a software-defined networking operating system for communications service providers that is designed for scalability, high performance, and high availability. This tool is widely used in both academic and industrial environments [31].
- Mininet-WiFi network emulator: A software-defined network emulator tool that has the capability to define different network topologies, where nodes/hosts can be configured with multiple wireless interfaces [32]. It can, therefore, reproduce complex rail and road environments by directly injecting real traffic data.
- Scapy tool: A packet manipulation tool for computer networks that can forge or decode packets, send them on the wire, capture them, and match requests and replies. It will be used in the implemented system to generate common/emergency messages [33].
- Matt’s traceroute (MTR) tool: A commonly used tool to measure the latency of the developed network. It uses the ping and traceroute to calculate the latency and jitter in the network [34]. In our context, it will be used to demonstrate the real-life applicability of the proposed solution. Detailed information about these tools is available in [27].
3.3. Considered Scenario: Level Crossing
4. Implementation of the Proposed SDN-Based Service for Rail and Road Coexistence
4.1. Packet Differentiation and Emergency Service Delivery
4.2. Emergency Data Packet Duplication
4.3. Security Improvement: DoS/DDoS Mitigation
5. Validation of Developed Application for Common Emergency Services
5.1. Analysis of Data Packet in Case 1
5.2. Analysis of Data Packet in Case 2
6. Validation of the Developed Application to Avoid DDoS
6.1. When an Authenticated Node Sends Emergency Messages
6.2. When a New/Malicious Node Sends Emergency Messages
7. Conclusions
Author Contributions
Funding
Data Availability Statement
Conflicts of Interest
References
- Kostrzewski, M.; Eliwa, A.; Dawood, A. Autonomy of urban LIGHT rail transport systems and its influence on users, expenditures, and operational costs. Transp. Probl. Int. Sci. J. 2022, 17, 165–175. [Google Scholar] [CrossRef]
- Kohda, T.; Fujihara, H. Risk analysis of level crossing accidents based on systems control for safety. Proc. Inst. Mech. Eng. Part O J. Risk Reliab. 2008, 222, 419–429. [Google Scholar] [CrossRef]
- ERTMS Provides the European Union with a Unique Opportunity to Create a Seamless Railway System. Available online: https://www.ertms.net/ (accessed on 1 February 2024).
- The Railway System for Mobile Communication. Available online: https://uic.org/rail-system/gsm-r/ (accessed on 1 March 2023).
- Enhanced Railway Emergency Call Specification. Available online: https://uic.org/IMG/pdf/erec_specification_o-3151-2.0.0.pdf (accessed on 1 February 2024).
- Santa, J.; Pereñíguez, F.; Moragón, A.; Skarmeta, A.F. Experimental evaluation of CAM and DENM messaging services in vehicular communications. Transp. Res. Part C Emerg. Technol. 2014, 46, 98–120. [Google Scholar] [CrossRef]
- Sniady, A. Lecture on GSM-R. DTU’s Course 34345-Signalling Systems and Technology for Railways. Available online: https://lifelonglearning.dtu.dk/en/electro/single-course/signalling-systems-and-technology-for-railways/ (accessed on 10 March 2024).
- RAIL INCIDENTS: Guidance to the Emergency Services for Access to the Railway Infrastructure. Available online: https://safety.networkrail.co.uk/wp-content/uploads/2022/09/Rail-Incidents_Guidance-to-the-Emergency-Services-for-Access-to-the-Railway-Infrastructure.pdf (accessed on 1 February 2024).
- Infrastructure Sharing in Broadband Networks: Impact on Telecommunications Operators and Consumers. Available online: https://www.frontiersin.org/research-topics/36510/infrastructure-sharing-in-broadband-networks-impact-on-telecommunications-operators-and-consumers/m (accessed on 1 February 2024).
- Cross-Sectoral Infrastructure Sharing for Broadband. Available online: https://repository.unescap.org/bitstream/handle/ (accessed on 1 February 2024).
- Future Railway Mobile Communication System. Available online: https://uic.org/rail-system/frmcs/ (accessed on 1 February 2024).
- Ahmad, S.; Mir, A.H. Scalability, Consistency, Reliability and Security in SDN Controllers: A Survey of Diverse SDN Controllers. J. Netw. Syst. Manag. 2021, 29, 9. [Google Scholar] [CrossRef]
- Mao, J.; Chen, L.; Li, J.; Ge, Y. Controller Backup and Replication for Reliable Multi-domain SDN. Ksii Trans. Internet Inf. Syst. 2020, 14, 4725–4747. [Google Scholar] [CrossRef]
- Yu, T.; Hong, Y.; Cui, H.; Jiang, H. A survey of Multi-controllers Consistency on SDN. In Proceedings of the 2018 4th International Conference on Universal Village (UV), Boston, MA, USA, 21–24 October 2018; pp. 1–6. [Google Scholar] [CrossRef]
- Hu, T.; Guo, Z.; Yi, P.; Baker, T.; Lan, J. Multi-controller Based Software-Defined Networking: A Survey. IEEE Access 2018, 6, 15980–15996. [Google Scholar] [CrossRef]
- Ghazi, M.; Khattak, M.; Shabir, B.; Malik, A.; Ramzan, M. Emergency message dissemination in vehicular networks: A review. IEEE Access 2020, 8, 38606–38621. [Google Scholar] [CrossRef]
- Nikbakht Bideh, P.; Paladi, N.; Hell, M. Software-Defined Networking for Emergency Traffic Management in Smart Cities. In Vehicular Ad-Hoc Networks For Smart Cities: Third International Workshop, 2019; 2020; pp. 59–70. Available online: https://link.springer.com/chapter/10.1007/978-981-15-3750-9_5 (accessed on 10 March 2024).
- Zaballa, E. 4 SDN-Based Slicing and Network Resource Distribution in Train-to-Ground Railway Communication. In Reports of the DLR-Institute of Transportation Systems Volume 38; 2021; p. 27. Available online: https://www.dlr.de/fs/Portaldata/16/Resources/dokumente/berichtsreihe/Volume_38_3rd_SmartRaCon_Scientific_Seminar_2021.pdf#page=36 (accessed on 10 March 2024).
- Hassan, M.; Gregory, M.; Li, S. Multi-Domain Federation utilising Software Defined Networking: A Review. IEEE Access. 2023, 11, 19202–19227. [Google Scholar] [CrossRef]
- Sultana, R.; Grover, J.; Tripathi, M. Security of SDN-based vehicular ad hoc networks: State-of-the-art and challenges. Veh. Commun. 2021, 27, 100284. [Google Scholar] [CrossRef]
- Akhunzada, A.; Gani, A.; Anuar, N.B.; Abdelaziz, A.; Khan, M.K.; Hayat, A.; Khan, S.U. Secure and dependable software defined networks. J. Netw. Comput. Appl. 2016, 61, 199–221. [Google Scholar] [CrossRef]
- Ali, S.T.; Sivaraman, V.; Radford, A.; Jha, S. A survey of securing networks using software defined networking. IEEE Trans. Reliab. 2015, 64, 1086–1097. [Google Scholar] [CrossRef]
- DTU5GRail, 5GRail_WP6. Available online: https://github.com/DTU5GRail/5GRail_WP6/tree/main/DTU_Code (accessed on 1 February 2024).
- Mendiboure, L.; Chalouf, M.; Krief, F. Load-aware and mobility-aware flow rules management in software defined vehicular access networks. IEEE Access 2020, 8, 167411–167424. [Google Scholar] [CrossRef]
- Hussein, D.; Askar, S. Federated Learning Enabled SDN for Routing Emergency Safety Messages (ESMs) in IoV under 5G Environment. IEEE Access 2023, 11, 41723–141739. [Google Scholar] [CrossRef]
- Abbas, M.; Muhammad, A.; Song, W. SD-IoV: SDN enabled routing for internet of vehicles in road-aware approach. J. Ambient. Intell. Humaniz. Comput. 2020, 11, 1265–1280. [Google Scholar] [CrossRef]
- Singh, R.; Soler, J.; Sylla, T.; Mendiboure, L.; Berbineau, M. Coexistence of Railway and Road Services by Sharing Telecommunication Infrastructure Using SDN-Based Slicing: A Tutorial. Network 2022, 2, 670–706. [Google Scholar] [CrossRef]
- What Is a DDoS Attack? Available online: https://www.cloudflare.com/learning/ddos/what-is-a-ddos-attack/ (accessed on 1 February 2024).
- Eliyan, L.; Di Pietro, R. DeMi: A Solution to Detect and Mitigate DoS Attacks in SDN. IEEE Access 2023, 11, 82477–82495. [Google Scholar] [CrossRef]
- Dridi, L.; Zhani, M. SDN-guard: DoS attacks mitigation in SDN networks. In Proceedings of the 2016 5th IEEE International Conference on Cloud Networking (Cloudnet), Pisa, Italy, 3–6 October 2016; pp. 212–217. [Google Scholar]
- Open Network Operating System (ONOS®). Available online: https://opennetworking.org/onos/ (accessed on 1 February 2024).
- Mininet-WiFi Emulator for Software Defined Network. Available online: https://mininet-wifi.github.io/ (accessed on 1 February 2024).
- Introduction to Scapy? Available online: https://santandergto.com/en/guide-using-scapy-with-python/ (accessed on 1 February 2024).
- What Is MTR and Why Is It Useful? Available online: https://www.comparitech.com/net-admin/what-is-mtr/ (accessed on 1 January 2024).
- OpenFlow Switch Specification. Available online: https://opennetworking.org/wp-content/uploads/2014/10/openflow-spec-v1.3.0.pdf (accessed on 1 February 2024).
- Famous DDoS Attacks|The Largest DDoS Attacks of All Time. Available online: https://www.cloudflare.com/learning/ddos/famous-ddos-attacks/ (accessed on 1 March 2024).
- Blackholing. Available online: https://www.imperva.com/learn/ddos/blackholing/ (accessed on 1 March 2024).
- Wireshark. Available online: https://www.wireshark.org/ (accessed on 1 February 2024).















| Non-Emergency Message (VLAN 3 or VLAN 4) | Emergency Message VLAN 5 | |||||||
|---|---|---|---|---|---|---|---|---|
| Trains | Cars |
Train Servers (Emergency & Service) |
Car Servers (Emergency & Service) | Trains | Cars |
Train Servers (Emergency & Service) |
Car Servers (Emergency & Service) | |
| trains | ✓ | x | ✓ | x | ✓ | ✓ | ✓ | ✓ |
| cars | x | ✓ | x | ✓ | ✓ | ✓ | ✓ | ✓ |
Disclaimer/Publisher’s Note: The statements, opinions and data contained in all publications are solely those of the individual author(s) and contributor(s) and not of MDPI and/or the editor(s). MDPI and/or the editor(s) disclaim responsibility for any injury to people or property resulting from any ideas, methods, instructions or products referred to in the content. |
© 2024 by the authors. Licensee MDPI, Basel, Switzerland. This article is an open access article distributed under the terms and conditions of the Creative Commons Attribution (CC BY) license (https://creativecommons.org/licenses/by/4.0/).
Share and Cite
Singh, R.; Mendiboure, L.; Soler, J.; Berger, M.S.; Sylla, T.; Berbineau, M.; Dittmann, L. SDN-Based Secure Common Emergency Service for Railway and Road Co-Existence Scenarios. Future Internet 2024, 16, 122. https://doi.org/10.3390/fi16040122
Singh R, Mendiboure L, Soler J, Berger MS, Sylla T, Berbineau M, Dittmann L. SDN-Based Secure Common Emergency Service for Railway and Road Co-Existence Scenarios. Future Internet. 2024; 16(4):122. https://doi.org/10.3390/fi16040122
Chicago/Turabian StyleSingh, Radheshyam, Leo Mendiboure, José Soler, Michael Stübert Berger, Tidiane Sylla, Marion Berbineau, and Lars Dittmann. 2024. "SDN-Based Secure Common Emergency Service for Railway and Road Co-Existence Scenarios" Future Internet 16, no. 4: 122. https://doi.org/10.3390/fi16040122
APA StyleSingh, R., Mendiboure, L., Soler, J., Berger, M. S., Sylla, T., Berbineau, M., & Dittmann, L. (2024). SDN-Based Secure Common Emergency Service for Railway and Road Co-Existence Scenarios. Future Internet, 16(4), 122. https://doi.org/10.3390/fi16040122

