IR813-Induced Photothermal Therapy: Leveraging Immunogenic Cell Death for Cancer Treatment
Abstract
1. Introduction
2. Materials and Methods
2.1. Materials and Reagents
2.2. Antibodies
2.3. Cells and Animals
2.4. The Spectral Properties of IR813
2.5. Photothermal Effect of IR813
2.6. Cytotoxicity of IR813 + NIR
2.7. Evaluation of ROS
2.8. Immunofluorescence
2.9. ATP Release Detection
2.10. In Vivo Antitumor Study
2.11. Statistical Analysis
3. Results
3.1. Characterization
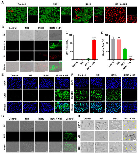
3.2. Immunogenic Cell Death
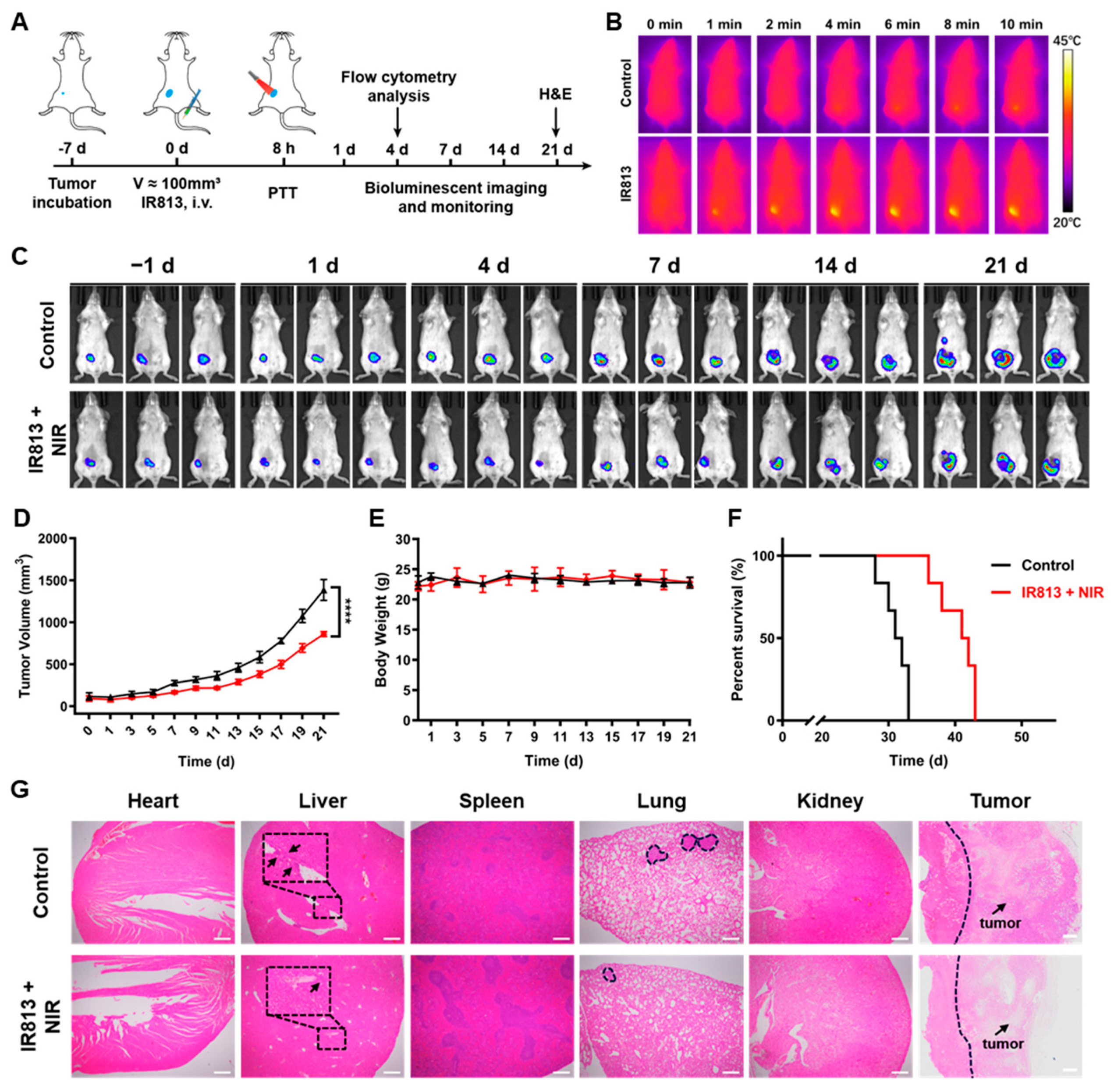
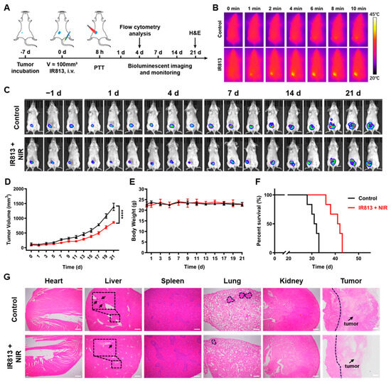
3.3. In Vivo Antitumor Effects
3.4. In Vivo Immune Activation
4. Conclusions
Supplementary Materials
Author Contributions
Funding
Institutional Review Board Statement
Informed Consent Statement
Data Availability Statement
Conflicts of Interest
References
- Thomas, A.; Parsons, H.A.; Smith, K.L. Late Recurrence Following Early Breast Cancer. J. Clin. Oncol. 2022, 40, 1400–1406. [Google Scholar] [CrossRef] [PubMed]
- Thakur, C.; Qiu, Y.R.; Pawar, A.; Chen, F. Epigenetic regulation of breast cancer metastasis. Cancer Metastasis Rev. 2023, 43, 597–619. [Google Scholar] [CrossRef] [PubMed]
- Kashyap, D.; Tuli, H.S.; Yerer, M.B.; Sharma, A.; Sak, K.; Srivastava, S.; Pandey, A.; Garg, V.K.; Sethi, G.; Bishayee, A. Natural product-based nanoformulations for cancer therapy: Opportunities and challenges. Semin. Cancer Biol. 2021, 69, 5–23. [Google Scholar] [CrossRef] [PubMed]
- Afzal, M.; Ameeduzzafar; Alharbi, K.S.; Alruwaili, N.K.; Al-Abassi, F.A.; Al-Malki, A.A.; Kazmi, I.; Kumar, V.; Kamal, M.A.; Nadeem, M.S.; et al. Nanomedicine in treatment of breast cancer? A challenge to conventional therapy. Semin. Cancer Biol. 2021, 69, 279–292. [Google Scholar] [CrossRef]
- Liu, Y.J.; Bhattarai, P.; Dai, Z.F.; Chen, X.Y. Photothermal therapy and photoacoustic imaging via nanotheranostics in fighting cancer. Chem. Soc. Rev. 2019, 48, 2053–2108. [Google Scholar] [CrossRef]
- Chen, J.; Ning, C.; Zhou, Z.; Yu, P.; Zhu, Y.; Tan, G.; Mao, C. Nanomaterials as photothermal therapeutic agents. Prog. Mater. Sci. 2019, 99, 1–26. [Google Scholar] [CrossRef]
- Cui, X.; Ruan, Q.; Zhu, X.; Xia, X.; Hu, J.; Fu, R.; Li, Y.; Wang, J.; Xu, H. Photothermal Nanomaterials: A Powerful Light-to-Heat Converter. Chem. Rev. 2023, 123, 6891–6952. [Google Scholar] [CrossRef]
- Li, X.; Lovell, J.F.; Yoon, J.; Chen, X. Clinical development and potential of photothermal and photodynamic therapies for cancer. Nat. Rev. Clin. Oncol. 2020, 17, 657–674. [Google Scholar] [CrossRef]
- Yi, X.; Duan, Q.-Y.; Wu, F.-G. Low-Temperature Photothermal Therapy: Strategies and Applications. Research 2021, 2021, 9816594. [Google Scholar] [CrossRef]
- Yang, C.; Guo, L.; Zhang, K.; Wang, G.; Yu, Q.; Gan, Z.; Gu, X. Diradical-Featured Organic Small-Molecule Photothermal Material Based on 4,6-di(2-thienyl)thieno 3,4-c 1,2,5 thiadiazole for Photothermal Immunotherapy. Adv. Funct. Mater. 2023, 33, 2306360. [Google Scholar] [CrossRef]
- Yu, X.; Xing, G.; Sheng, S.; Jin, L.; Zhang, Y.; Zhu, D.; Mei, L.; Dong, X.; Lv, F. Neutrophil Camouflaged Stealth Nanovehicle for Photothermal-Induced Tumor Immunotherapy by Triggering Pyroptosis. Adv. Sci. 2023, 10, 2207456. [Google Scholar] [CrossRef] [PubMed]
- Chen, P.; Rong, J.; Chen, K.; Huang, T.; Shen, Q.; Sun, P.; Tang, W.; Fan, Q. Photo-Amplified Plasma Membrane Rupture by Membrane-Anchoring NIR-II Small Molecule Design for Improved Cancer Photoimmunotherapy. Angew. Chem. 2024, e202418081. [Google Scholar] [CrossRef]
- Fei, G.; Ma, S.; Wang, C.; Chen, T.; Li, Y.; Liu, Y.; Tang, B.; James, T.D.; Chen, G. Imaging strategies using cyanine probes and materials for biomedical visualization of live animals. Coord. Chem. Rev. 2021, 447, 214134. [Google Scholar] [CrossRef]
- Helle, M.; Rampazzo, E.; Monchanin, M.; Marchal, F.; Guillemin, F.; Bonacchi, S.; Salis, F.; Prodi, L.; Bezdetnaya, L. Surface Chemistry Architecture of Silica Nanoparticles Determine the Efficiency of in Vivo Fluorescence Lymph Node Mapping. ACS Nano 2013, 7, 8645–8657. [Google Scholar] [CrossRef]
- Domena, J.B.; Celebic, E.; Ferreira, B.C.L.B.; Zhou, Y.; Zhang, W.; Chen, J.; Bartoli, M.; Tagliaferro, A.; Johnson, Q.; Chauhan, B.P.S.; et al. Investigation into Red Emission and Its Applications: Solvatochromic N-Doped Red Emissive Carbon Dots with Solvent Polarity Sensing and Solid-State Fluorescent Nanocomposite Thin Films. Molecules 2023, 28, 1755. [Google Scholar] [CrossRef]
- Launay, V.; Caron, A.; Noirbent, G.; Gigmes, D.; Dumur, F.; Lalevee, J. NIR Organic Dyes as Innovative Tools for Reprocessing/Recycling of Plastics: Benefits of the Photothermal Activation in the Near-Infrared Range. Adv. Funct. Mater. 2021, 31, 2006324. [Google Scholar] [CrossRef]
- Kroemer, G.; Galassi, C.; Zitvogel, L.; Galluzzi, L. Immunogenic cell stress and death. Nat. Immunol. 2022, 23, 487–500. [Google Scholar] [CrossRef]
- Galluzzi, L.; Vitale, I.; Warren, S.; Adjemian, S.; Agostinis, P.; Buque Martinez, A.; Chan, T.A.; Coukos, G.; Demaria, S.; Deutsch, E.; et al. Consensus guidelines for the definition, detection and interpretation of immunogenic cell death. J. Immunother. Cancer 2020, 8, e000337. [Google Scholar] [CrossRef]
- Li, Z.; Lai, X.; Fu, S.; Ren, L.; Cai, H.; Zhang, H.; Gu, Z.; Ma, X.; Luo, K. Immunogenic Cell Death Activates the Tumor Immune Microenvironment to Boost the Immunotherapy Efficiency. Adv. Sci. 2022, 9, 202201734. [Google Scholar] [CrossRef]
- Tang, R.; Xu, J.; Zhang, B.; Liu, J.; Liang, C.; Hua, J.; Meng, Q.; Yu, X.; Shi, S. Ferroptosis, necroptosis, and pyroptosis in anticancer immunity. J. Hematol. Oncol. 2020, 13, 10. [Google Scholar] [CrossRef]
- Gong, T.; Liu, L.; Jiang, W.; Zhou, R. DAMP-sensing receptors in sterile inflammation and inflammatory diseases. Nat. Rev. Immunol. 2020, 20, 95–112. [Google Scholar] [CrossRef] [PubMed]
- Barnett, K.C.; Li, S.; Liang, K.; Ting, J.P.Y. A 360° view of the inflammasome: Mechanisms of activation, cell death, and diseases. Cell 2023, 186, 2288–2312. [Google Scholar] [CrossRef] [PubMed]
- Gao, W.; Wang, X.; Zhou, Y.; Wang, X.; Yu, Y. Autophagy, ferroptosis, pyroptosis, and necroptosis in tumor immunotherapy. Signal Transduct. Target. Ther. 2022, 7, 196. [Google Scholar] [CrossRef] [PubMed]
- Wang, Q.; Wang, Y.; Ding, J.; Wang, C.; Zhou, X.; Gao, W.; Huang, H.; Shao, F.; Liu, Z. A bioorthogonal system reveals antitumour immune function of pyroptosis. Nature 2020, 579, 421–426. [Google Scholar] [CrossRef]





Disclaimer/Publisher’s Note: The statements, opinions and data contained in all publications are solely those of the individual author(s) and contributor(s) and not of MDPI and/or the editor(s). MDPI and/or the editor(s) disclaim responsibility for any injury to people or property resulting from any ideas, methods, instructions or products referred to in the content. |
© 2025 by the authors. Licensee MDPI, Basel, Switzerland. This article is an open access article distributed under the terms and conditions of the Creative Commons Attribution (CC BY) license (https://creativecommons.org/licenses/by/4.0/).
Share and Cite
Jiang, G.; Huang, R.; Qian, M.; Hu, W.; Huang, R. IR813-Induced Photothermal Therapy: Leveraging Immunogenic Cell Death for Cancer Treatment. Pharmaceutics 2025, 17, 166. https://doi.org/10.3390/pharmaceutics17020166
Jiang G, Huang R, Qian M, Hu W, Huang R. IR813-Induced Photothermal Therapy: Leveraging Immunogenic Cell Death for Cancer Treatment. Pharmaceutics. 2025; 17(2):166. https://doi.org/10.3390/pharmaceutics17020166
Chicago/Turabian StyleJiang, Guangwei, Rong Huang, Min Qian, Wenjuan Hu, and Rongqin Huang. 2025. "IR813-Induced Photothermal Therapy: Leveraging Immunogenic Cell Death for Cancer Treatment" Pharmaceutics 17, no. 2: 166. https://doi.org/10.3390/pharmaceutics17020166
APA StyleJiang, G., Huang, R., Qian, M., Hu, W., & Huang, R. (2025). IR813-Induced Photothermal Therapy: Leveraging Immunogenic Cell Death for Cancer Treatment. Pharmaceutics, 17(2), 166. https://doi.org/10.3390/pharmaceutics17020166

