Streptococcus equi subsp. zooepidemicus Supernatant Containing Streptolysin S Alters the Equine Nasal and Vaginal Mucosa, Modulating Equine Herpesvirus 1, 3 and 4 Infections
Abstract
1. Introduction
2. Materials and Methods
2.1. Preparation of the Cell-Free Sls-Containing Supernatant
2.2. Assessment of the Hemolytic Activity of the Prepared Cell-Free Sls-Containing Supernatant
2.3. Isolation and Culturing of Ex Vivo Nasal and Vaginal Explants
2.4. Pretreatment of the Nasal and Vaginal Explants with the Prepared Bsa-Supplemented Sls-Containing Supernatant
2.5. Toxicity Assessment of the Prepared Bsa-Supplemented Sls-Containing Supernatant
2.6. Assessment of Epithelial Intercellular Integrity
2.7. Virus Inoculation
2.8. Evaluation of Viral Replication
2.9. Statistical Analysis
3. Results
3.1. BSA Is Necessary for SLS’ Hemolytic Activity
3.2. Sls-Containing Supernatant Alters Mucosal Viability in a Concentration-Dependent Manner
3.3. Sls-Containing Supernatant Induces a Concentration-Dependent Impact on Intercellular Integrity
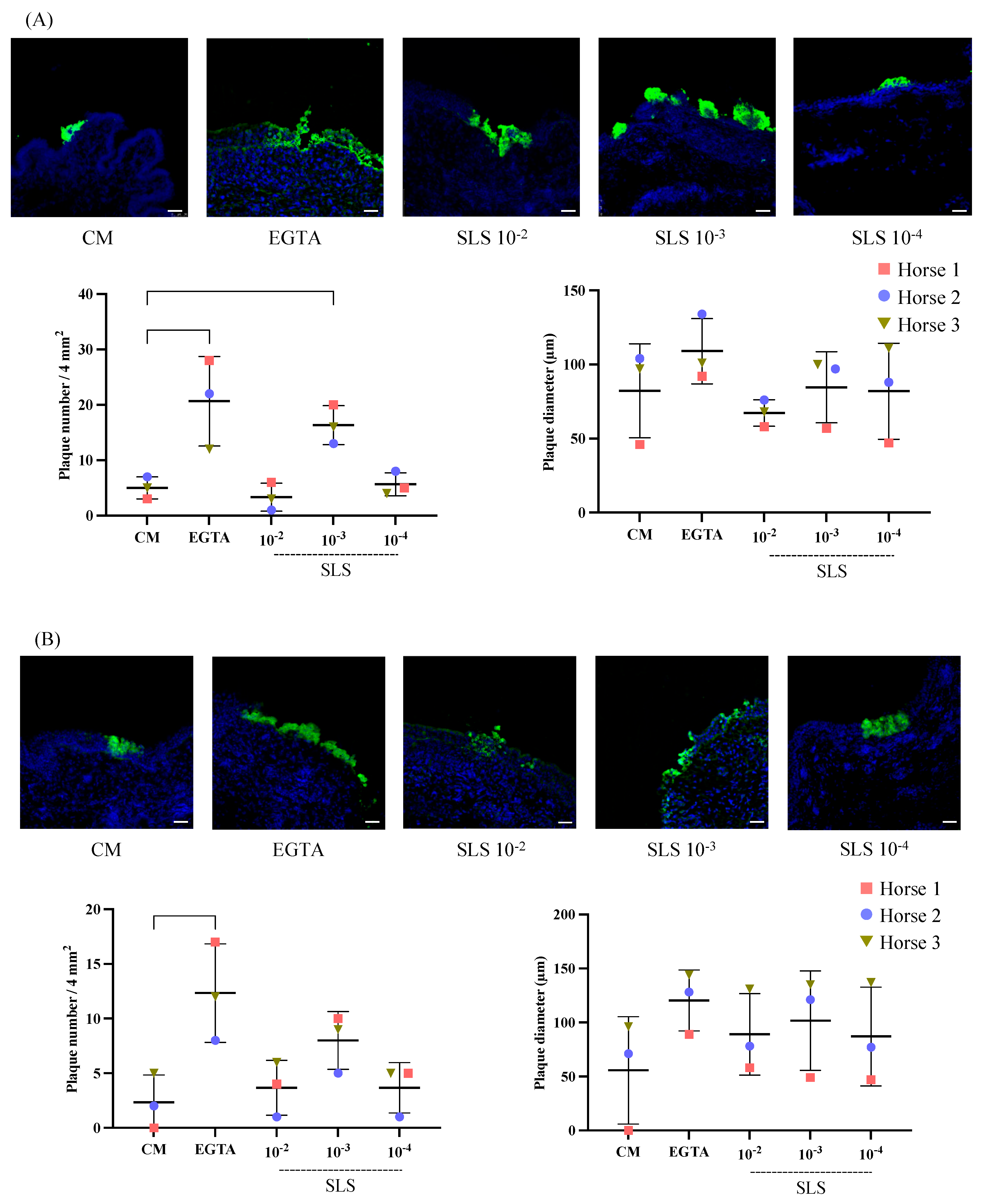
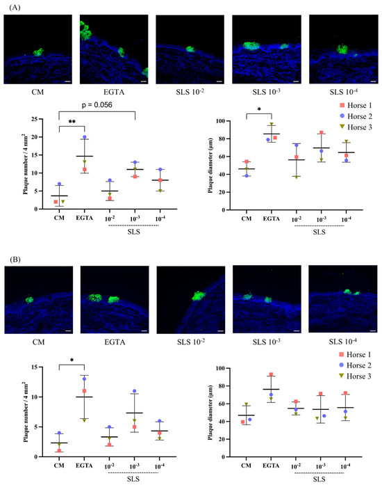
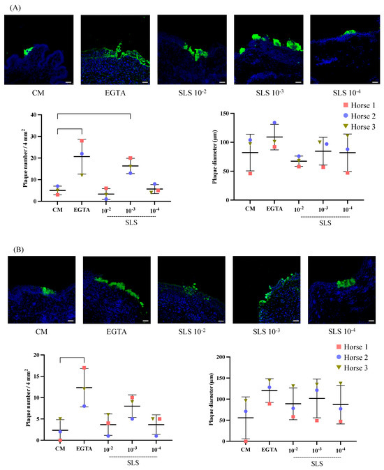
3.4. Impact of the Sls-Containing Sez Supernatant on Subsequent Ehv-1 and Ehv-4 Replication in Nasal Explants
3.5. Replication of Ehv-1 and Ehv-3 in Vaginal Explants Treated with Sls-Containing Sez Supernatant
4. Discussion
5. Conclusions
Supplementary Materials
Author Contributions
Funding
Institutional Review Board Statement
Informed Consent Statement
Data Availability Statement
Acknowledgments
Conflicts of Interest
Abbreviations
| % | Percent |
| °C | Degrees Celsius |
| ACT | Adenylate cyclase toxin |
| ANOVA | Analysis of variance |
| BHI | Brain heart infusion |
| BSA | Bovine serum albumin |
| Ca2+ | Calcium |
| Caco-2 | Human colon carcinoma epithelial cell line |
| CIRD | Canine infectious respiratory disease |
| CLS | Clostridiolysin S |
| CM | Co-cultivation medium |
| CO2 | Carbon dioxide |
| DMEM | Dulbecco’s modified eagle’s medium |
| DNA | Deoxyribonucleic acid |
| ECE | Equine coital exanthema |
| EGTA | Ethylene glycol tetraacetic acid |
| EHM | Equine herpes myeloencephalopathy |
| EHV-1 | Equine herpesvirus type 1 |
| EHV-3 | Equine herpesvirus type 3 |
| EHV-4 | Equine herpesvirus type 4 |
| FITC | Fluorescein isothiocyanate |
| h | Hours |
| HaCaT | Immortalized human keratinocyte cell line |
| HE | Hematoxylin and eosin |
| HLA | α-Hemolysin toxin |
| hpi | Hours post-inoculation |
| IgG | Immunoglobulin G |
| kDA | Kilodalton |
| LLS | Listeriolysin S |
| MALDI | Matrix-assisted laser desorption/ionization |
| MDCK | Madin-Darby canine kidney cells |
| mg | Milligram |
| min | Minute |
| mL | Milliliter |
| mm | Millimeter |
| NIH | National Institutes of Health |
| nm | Nanometer |
| OD | Optical density |
| OIE | Office International des Epizooties |
| PBS | Phosphate-buffered saline |
| PRDC | Porcine respiratory disease complex |
| RFLP | Restriction fragment length polymorphism |
| RiPPs | Ribosomally synthesized and post-translationally modified peptides |
| ROI | Region of interest |
| rpm | Rounds per minute |
| RPMI | Roswell Park Memorial Institute |
| RT | Room temperature |
| sag | SLS-associated gene |
| SD | Standard deviation |
| SEZ | Streptococcus equi subsp. zooepidemicus |
| SFM | Serum-free medium |
| SLS | Streptolysin S |
| TOF MS | Time-of-flight mass spectrometry |
| TOMMs | Thiazole/oxazole-modified microcins |
| TUNEL | Terminal deoxynucleotidyl transferase dUTP nick end labeling |
| U | Units |
| v/v | Volume/volume |
| × g | × times the force of gravity |
| β | Beta |
| µg | Microgram |
| µm | Micrometer |
References
- Laval, K.; Poelaert, K.C.K.; Van Cleemput, J.; Zhao, J.; Vandekerckhove, A.P.; Gryspeerdt, A.C.; Garré, B.; Van Der Meulen, K.; Baghi, H.B.; Dubale, H.N.; et al. The Pathogenesis and Immune Evasive Mechanisms of Equine Herpesvirus Type 1. Front. Microbiol. 2021, 12, 662686. [Google Scholar] [CrossRef] [PubMed]
- Vissani, M.A.; Damiani, A.M.; Barrandeguy, M.E. Equine Coital Exanthema: New Insights on the Knowledge and Leading Perspectives for Treatment and Prevention. Pathogens 2021, 10, 1055. [Google Scholar] [CrossRef] [PubMed]
- Crossley, B.; Hill, A. Alpha-Herpesviruses (EHV-1, EHV-4). In Interpretation of Equine Laboratory Diagnostics, 1st ed.; Pusterla, N., Higgins, J., Eds.; Wiley: Hoboken, NJ, USA, 2017; pp. 153–154. ISBN 978-1-118-73979-2. [Google Scholar]
- Hou, K.; Wu, Z.-X.; Chen, X.-Y.; Wang, J.-Q.; Zhang, D.; Xiao, C.; Zhu, D.; Koya, J.B.; Wei, L.; Li, J.; et al. Microbiota in health and diseases. Signal Transduct. Target. Ther. 2022, 7, 135. [Google Scholar] [CrossRef]
- Tsang, T.K.; Lee, K.H.; Foxman, B.; Balmaseda, A.; Gresh, L.; Sanchesz, N.; Ojeda, S.; Lopez, R.; Yang, Y.; Kuan, G.; et al. Association Between the Respiratory Microbiome and Susceptibility to Influenza Virus Infection. Clin. Infect. Dis. 2020, 71, 1195–1203. [Google Scholar] [CrossRef]
- Erickson, A.K.; Jesudhasan, P.R.; Mayer, M.J.; Narbad, A.; Winter, S.E.; Pfeiffer, J.K. Bacteria Facilitate Enteric Virus Co-infection of Mammalian Cells and Promote Genetic Recombination. Cell Host Microbe 2018, 23, 77–88.e5. [Google Scholar] [CrossRef] [PubMed]
- Gil-Miranda, A.; Macnicol, J.; Orellana-Guerrero, D.; Samper, J.C.; Gomez, D.E. Reproductive Tract Microbiota of Mares. Vet. Sci. 2024, 11, 324. [Google Scholar] [CrossRef]
- Bishop, R.C.; Migliorisi, A.; Holmes, J.R.; Kemper, A.M.; Band, M.; Austin, S.; Aldridge, B.; Wilkins, P.A. Microbial populations vary between the upper and lower respiratory tract, but not within biogeographic regions of the lung of healthy horses. J. Equine Vet. Sci. 2024, 140, 105141. [Google Scholar] [CrossRef]
- Li, J.; Zhao, Y.; Gao, Y.; Zhu, Y.; Holyoak, G.R.; Zeng, S. Treatments for Endometritis in Mares Caused by Streptococcus equi Subspecies zooepidemicus: A Structured Literature Review. J. Equine Vet. Sci. 2021, 102, 103430. [Google Scholar] [CrossRef]
- Lindahl, S.B.; Aspán, A.; Båverud, V.; Paillot, R.; Pringle, J.; Rash, N.L.; Söderlund, R.; Waller, A.S. Outbreak of upper respiratory disease in horses caused by Streptococcus equi subsp. zooepidemicus ST-24. Vet. Microbiol. 2013, 166, 281–285. [Google Scholar] [CrossRef]
- Baracco, G.J. Infections Caused by Group C and G Streptococcus (Streptococcus dysgalactiae subsp. equisimilis and Others): Epidemiological and Clinical Aspects. Microbiol. Spectr. 2019, 7, 2. [Google Scholar] [CrossRef]
- Steward, K.F.; Robinson, C.; Holden, M.T.G.; Harris, S.R.; Ros, A.F.; Pérez, G.C.; Baselga, R.; Waller, A.S. Diversity of Streptococcus equi subsp. zooepidemicus strains isolated from the Spanish sheep and goat population and the identification, function and prevalence of a novel arbutin utilisation system. Vet. Microbiol. 2017, 207, 231–238. [Google Scholar] [CrossRef] [PubMed]
- Kittang, B.R.; Pettersen, V.K.; Oppegaard, O.; Skutlaberg, D.H.; Dale, H.; Wiker, H.G.; Skrede, S. Zoonotic necrotizing myositis caused by Streptococcus equi subsp. zooepidemicus in a farmer. BMC Infect. Dis. 2017, 17, 147. [Google Scholar] [CrossRef]
- Waller, A.S.; Paillot, R.; Timoney, J.F. Streptococcus equi: A pathogen restricted to one host. J. Med. Microbiol. 2011, 60, 1231–1240. [Google Scholar] [CrossRef]
- Molloy, E.M.; Cotter, P.D.; Hill, C.; Mitchell, D.A.; Ross, R.P. Streptolysin S-like virulence factors: The continuing sagA. Nat. Rev. Microbiol. 2011, 9, 670–681. [Google Scholar] [CrossRef] [PubMed]
- Hammers, D.E.; Donahue, D.L.; Tucker, Z.D.; Ashfeld, B.L.; Ploplis, V.A.; Castellino, F.J.; Lee, S.W. Streptolysin S targets the sodium-bicarbonate cotransporter NBCn1 to induce inflammation and cytotoxicity in human keratinocytes during Group A Streptococcal infection. Front. Cell. Infect. Microbiol. 2022, 12, 1002230. [Google Scholar] [CrossRef]
- Flaherty, R.A.; Puricelli, J.M.; Higashi, D.L.; Park, C.J.; Lee, S.W. Streptolysin S Promotes Programmed Cell Death and Enhances Inflammatory Signaling in Epithelial Keratinocytes during Group A Streptococcus Infection. Infect. Immun. 2015, 83, 4118–4133. [Google Scholar] [CrossRef] [PubMed]
- Sumitomo, T.; Nakata, M.; Higashino, M.; Jin, Y.; Terao, Y.; Fujinaga, Y.; Kawabata, S. Streptolysin S Contributes to Group A Streptococcal Translocation Across an Epithelial Barrier. J. Biol. Chem. 2011, 286, 2750–2761. [Google Scholar] [CrossRef]
- Shannon, B.A.; Hurst, J.R.; Flannagan, R.S.; Craig, H.C.; Rishi, A.; Kasper, K.J.; Tuffs, S.W.; Heinrichs, D.E.; McCormick, J.K. Streptolysin S is required for Streptococcus pyogenes nasopharyngeal and skin infection in HLA-transgenic mice. PLoS Pathog. 2024, 20, e1012072. [Google Scholar] [CrossRef]
- Mach, N.; Baranowski, E.; Nouvel, L.X.; Citti, C. The Airway Pathobiome in Complex Respiratory Diseases: A Perspective in Domestic Animals. Front. Cell. Infect. Microbiol. 2021, 11, 583600. [Google Scholar] [CrossRef]
- Gomez, D.E.; Arroyo, L.G.; Lillie, B.; Weese, J.S. Nasal bacterial microbiota during an outbreak of equine herpesvirus 1 at a farm in southern Ontario. Can. J. Vet. Res. 2021, 85, 3–11. [Google Scholar]
- Skive, B.; Rohde, M.; Molinari, G.; Braunstein, T.H.; Bojesen, A.M. Streptococcus equi subsp. zooepidemicus Invades and Survives in Epithelial Cells. Front. Cell. Infect. Microbiol. 2017, 7, 465. [Google Scholar] [CrossRef]
- Vereecke, N.; Vandekerckhove, A.; Theuns, S.; Haesebrouck, F.; Boyen, F. Whole genome sequencing to study antimicrobial resistance and RTX virulence genes in equine Actinobacillus isolates. Vet. Res. 2023, 54, 33. [Google Scholar] [CrossRef] [PubMed]
- Yokohata, S.; Ohkura, K.; Nagamune, H.; Tomoyasu, T.; Tabata, A. Human serum albumin stabilizes streptolysin S activity secreted in the extracellular milieu by streptolysin S-producing streptococci. Microbiol. Immunol. 2023, 67, 58–68. [Google Scholar] [CrossRef]
- Vandekerckhove, A. Equine Nasal Mucosal Explants, a Valuable Tool to Study Early Events of the Pathogenesis of Equine Herpesvirus Infections. Ph.D. Thesis, Ghent University, Gent, Belgium, 2011. [Google Scholar]
- Negussie, H.; Li, Y.; Tessema, T.S.; Nauwynck, H.J. Replication characteristics of equine herpesvirus 1 and equine herpesvirus 3: Comparative analysis using ex vivo tissue cultures. Vet. Res. 2016, 47, 19. [Google Scholar] [CrossRef] [PubMed]
- Vairo, S.; Van Den Broeck, W.; Favoreel, H.; Scagliarini, A.; Nauwynck, H. Development and use of a polarized equine upper respiratory tract mucosal explant system to study the early phase of pathogenesis of a European strain of equine arteritis virus. Vet. Res. 2013, 44, 22. [Google Scholar] [CrossRef] [PubMed]
- Van Cleemput, J.; Poelaert, K.C.K.; Laval, K.; Maes, R.; Hussey, G.S.; Van Den Broeck, W.; Nauwynck, H.J. Access to a main alphaherpesvirus receptor, located basolaterally in the respiratory epithelium, is masked by intercellular junctions. Sci. Rep. 2017, 7, 16656. [Google Scholar] [CrossRef]
- Schindelin, J.; Arganda-Carreras, I.; Frise, E.; Kaynig, V.; Longair, M.; Pietzsch, T.; Preibisch, S.; Rueden, C.; Saalfeld, S.; Schmid, B.; et al. Fiji: An open-source platform for biological-image analysis. Nat. Methods 2012, 9, 676–682. [Google Scholar] [CrossRef]
- Vereecke, N.; Carnet, F.; Pronost, S.; Vanschandevijl, K.; Theuns, S.; Nauwynck, H. Genome Sequences of Equine Herpesvirus 1 Strains from a European Outbreak of Neurological Disorders Linked to a Horse Gathering in Valencia, Spain, in 2021. Microbiol. Resour. Announc. 2021, 10, e00333-21. [Google Scholar] [CrossRef]
- Mohamed, E.; Zarak, I.; Vereecke, N.; Theuns, S.; Laval, K.; Nauwynck, H. Genomic analysis and replication kinetics of the closely related EHV-1 neuropathogenic 21P40 and abortigenic 97P70 strains. Vet. Res. 2025, 56, 12. [Google Scholar] [CrossRef]
- Van De Walle, G.R.; May, M.L.; Sukhumavasi, W.; Von Einem, J.; Osterrieder, N. Herpesvirus Chemokine-Binding Glycoprotein G (gG) Efficiently Inhibits Neutrophil Chemotaxis In Vitro and In Vivo. J. Immunol. 2007, 179, 4161–4169. [Google Scholar] [CrossRef]
- Van Der Meulen, K.M.; Nauwynck, H.J.; Buddaert, W.; Pensaert, M.B. Replication of equine herpesvirus type 1 in freshly isolated equine peripheral blood mononuclear cells and changes in susceptibility following mitogen stimulation. Microbiology 2000, 81, 21–25. [Google Scholar] [CrossRef] [PubMed]
- Van Der Meulen, K.M.; Nauwynck, H.J.; Pensaert, M.B. Absence of viral antigens on the surface of equine herpesvirus-1-infected peripheral blood mononuclear cells: A strategy to avoid complement-mediated lysis. J. Gen. Virol. 2003, 84, 93–97. [Google Scholar] [CrossRef]
- Gomez, D.E.; Wong, D.; MacNicol, J.; Dembek, K. The fecal bacterial microbiota of healthy and sick newborn foals. J. Vet. Intern. Med. 2023, 37, 315–322. [Google Scholar] [CrossRef] [PubMed]
- Gil-Miranda, A.; Caddey, B.; Orellana-Guerrero, D.; Smith, H.; Samper, J.C.; Gomez, D.E. Vaginal and Uterine Microbiota of Healthy Maiden Mares during Estrus. Vet. Sci. 2024, 11, 323. [Google Scholar] [CrossRef] [PubMed]
- Van Cleemput, J.; Poelaert, K.C.K.; Laval, K.; Impens, F.; Van Den Broeck, W.; Gevaert, K.; Nauwynck, H.J. Pollens destroy respiratory epithelial cell anchors and drive alphaherpesvirus infection. Sci. Rep. 2019, 9, 4787. [Google Scholar] [CrossRef]
- Van Cleemput, J.; Poelaert, K.C.K.; Laval, K.; Van Den Broeck, W.; Nauwynck, H.J. Deoxynivalenol, but not fumonisin B1, aflatoxin B1 or diesel exhaust particles disrupt integrity of the horse’s respiratory epithelium and predispose it for equine herpesvirus type 1 infection. Vet. Microbiol. 2019, 234, 17–24. [Google Scholar] [CrossRef]
- Yang, X.; Forier, K.; Steukers, L.; Van Vlierberghe, S.; Dubruel, P.; Braeckmans, K.; Glorieux, S.; Nauwynck, H.J. Immobilization of Pseudorabies Virus in Porcine Tracheal Respiratory Mucus Revealed by Single Particle Tracking. PLoS ONE 2012, 7, e51054. [Google Scholar] [CrossRef]
- Campbell, D.E.; Li, Y.; Ingle, H.; Baldridge, M.T. Impact of the Microbiota on Viral Infections. Annu. Rev. Virol. 2023, 10, 371–395. [Google Scholar] [CrossRef]
- Bakaletz, L.O. Developing animal models for polymicrobial diseases. Nat. Rev. Microbiol. 2004, 2, 552–568. [Google Scholar] [CrossRef]
- Viitanen, S.J.; Lappalainen, A.; Rajamäki, M.M. Co-infections with respiratory viruses in dogs with bacterial pneumonia. J. Vet. Intern. Med. 2015, 29, 544–551. [Google Scholar] [CrossRef]
- Molloy, E.M.; Casjens, S.R.; Cox, C.L.; Maxson, T.; Ethridge, N.A.; Margos, G.; Fingerle, V.; Mitchell, D.A. Identification of the minimal cytolytic unit for streptolysin S and an expansion of the toxin family. BMC Microbiol. 2015, 15, 141. [Google Scholar] [CrossRef] [PubMed]
- Turner, C.E.; Bubba, L.; Efstratiou, A. Pathogenicity Factors in Group C and G Streptococci. Microbiol. Spectr. 2019, 7, 1128. [Google Scholar] [CrossRef]
- Lin, A.; Loughman, J.A.; Zinselmeyer, B.H.; Miller, M.J.; Caparon, M.G. Streptolysin S Inhibits Neutrophil Recruitment during the Early Stages of Streptococcus pyogenes Infection. Infect. Immun. 2009, 77, 5190–5201. [Google Scholar] [CrossRef] [PubMed]
- Van Crombrugge, E.; Vanbeylen, E.; Van Cleemput, J.; Van Den Broeck, W.; Laval, K.; Nauwynck, H. Bacterial Toxins from Staphylococcus aureus and Bordetella bronchiseptica Predispose the Horse’s Respiratory Tract to Equine Herpesvirus Type 1 Infection. Viruses 2022, 14, 149. [Google Scholar] [CrossRef]
- Portaels, J.; Van Crombrugge, E.; Van Den Broeck, W.; Lagrou, K.; Laval, K.; Nauwynck, H. Aspergillus Fumigatus Spore Proteases Alter the Respiratory Mucosa Architecture and Facilitate Equine Herpesvirus 1 Infection. Viruses 2024, 16, 1208. [Google Scholar] [CrossRef] [PubMed]
- McNeil, E.; Capaldo, C.T.; Macara, I.G. Zonula Occludens-1 Function in the Assembly of Tight Junctions in Madin-Darby Canine Kidney Epithelial Cells. Mol. Biol. Cell 2006, 17, 1922–1932. [Google Scholar] [CrossRef]
- Blaskewicz, C.D.; Pudney, J.; Anderson, D.J. Structure and Function of Intercellular Junctions in Human Cervical and Vaginal Mucosal Epithelia1. Biol. Reprod. 2011, 85, 97–104. [Google Scholar] [CrossRef]
- Priestnall, S.L.; Mitchell, J.A.; Walker, C.A.; Erles, K.; Brownlie, J. New and Emerging Pathogens in Canine Infectious Respiratory Disease. Vet. Pathol. 2014, 51, 492–504. [Google Scholar] [CrossRef]
- Larson, L.J.; Henningson, J.; Sharp, P.; Thiel, B.; Deshpande, M.S.; Davis, T.; Jayappa, H.; Wasmoen, T.; Lakshmanan, N.; Schultz, R.D. Efficacy of the Canine Influenza Virus H3N8 Vaccine to Decrease Severity of Clinical Disease after Cochallenge with Canine Influenza Virus and Streptococcus equi subsp. zooepidemicus. Clin. Vaccine Immunol. 2011, 18, 559–564. [Google Scholar] [CrossRef]




| Condition | Nasal Septum | Vagina | ||
|---|---|---|---|---|
| Intercellular Space | Percent Change (%) | Intercellular Space | Percent Change (%) | |
| CM | 3.67 ± 1.81 | 0 | 3.93 ± 1.21 | 0 |
| EGTA | 16.76 ± 3.99 ** | +357 | 17.74 ± 3.96 ** | +352 |
| SLS 10−2 | 15.04 ± 2.97 ** | +310 | 20.02 ± 5.51 *** | +409 |
| SLS 10−3 | 12.80 ± 4.05 * | +249 | 11.63 ± 1.85 * | +196 |
| SLS 10−4 | 4.23 ± 2.11 | +15 | 3.65 ± 1.29 | −7 |
| Condition | EHV-1 | EHV-4 | ||
|---|---|---|---|---|
| Plaque Number | Percent Change (%) | Plaque Number | Percent Change (%) | |
| CM | 4 ± 3 | 0 | 2 ± 2 | 0 |
| EGTA | 15 ± 5 ** | +275 | 10 ± 4 * | +400 |
| SLS 10−2 | 5 ± 3 | +25 | 3 ± 2 | +50 |
| SLS 10−3 | 11 ± 2 | +175 | 7 ± 3 | +250 |
| SLS 10−4 | 8 ± 3 | +100 | 4 ± 2 | +100 |
| Condition | EHV-1 | EHV-3 | ||
|---|---|---|---|---|
| Plaque Number | Percent Change (%) | Plaque Number | Percent Change (%) | |
| CM | 5 ± 2 | 0 | 3 ± 2 | 0 |
| EGTA | 21 ± 8 ** | +320 | 13 ± 5 ** | +333 |
| SLS 10−2 | 4 ± 3 | −20 | 4 ± 3 | +33 |
| SLS 10−3 | 17 ± 4 * | +240 | 8 ± 3 | +167 |
| SLS 10−4 | 6 ± 2 | +20 | 4 ± 3 | +33 |
Disclaimer/Publisher’s Note: The statements, opinions and data contained in all publications are solely those of the individual author(s) and contributor(s) and not of MDPI and/or the editor(s). MDPI and/or the editor(s) disclaim responsibility for any injury to people or property resulting from any ideas, methods, instructions or products referred to in the content. |
© 2025 by the authors. Licensee MDPI, Basel, Switzerland. This article is an open access article distributed under the terms and conditions of the Creative Commons Attribution (CC BY) license (https://creativecommons.org/licenses/by/4.0/).
Share and Cite
Mohamed, E.; Van Cleemput, J.; Şahin, B.; Van den Broeck, W.; Boyen, F.; Nauwynck, H. Streptococcus equi subsp. zooepidemicus Supernatant Containing Streptolysin S Alters the Equine Nasal and Vaginal Mucosa, Modulating Equine Herpesvirus 1, 3 and 4 Infections. Viruses 2025, 17, 980. https://doi.org/10.3390/v17070980
Mohamed E, Van Cleemput J, Şahin B, Van den Broeck W, Boyen F, Nauwynck H. Streptococcus equi subsp. zooepidemicus Supernatant Containing Streptolysin S Alters the Equine Nasal and Vaginal Mucosa, Modulating Equine Herpesvirus 1, 3 and 4 Infections. Viruses. 2025; 17(7):980. https://doi.org/10.3390/v17070980
Chicago/Turabian StyleMohamed, Eslam, Jolien Van Cleemput, Burak Şahin, Wim Van den Broeck, Filip Boyen, and Hans Nauwynck. 2025. "Streptococcus equi subsp. zooepidemicus Supernatant Containing Streptolysin S Alters the Equine Nasal and Vaginal Mucosa, Modulating Equine Herpesvirus 1, 3 and 4 Infections" Viruses 17, no. 7: 980. https://doi.org/10.3390/v17070980
APA StyleMohamed, E., Van Cleemput, J., Şahin, B., Van den Broeck, W., Boyen, F., & Nauwynck, H. (2025). Streptococcus equi subsp. zooepidemicus Supernatant Containing Streptolysin S Alters the Equine Nasal and Vaginal Mucosa, Modulating Equine Herpesvirus 1, 3 and 4 Infections. Viruses, 17(7), 980. https://doi.org/10.3390/v17070980

