Genetic Characterization and Pathogenicity of a Recombinant Porcine Reproductive and Respiratory Syndrome Virus Strain in China
Abstract
1. Introduction
2. Materials and Methods
2.1. Collection and RT-PCR Detection of PRRSV Samples
2.2. Amplification and Sequencing of the PRRSV ORF5 Gene
2.3. Genetic Evolution Analysis of the PRRSV ORF5 Gene
2.4. Virus Isolation
2.5. Indirect Immunofluorescence Assay (IFA)
2.6. Growth Curve Detection
2.7. Sequencing and Analysis of the PRRSV Genome
2.8. Recombinant Analysis
2.9. Animal Experiment
2.10. RT-qPCR
2.11. Statistical Analysis
3. Results
3.1. Epidemiological Investigation of PRRSV in Hubei Province in China during 2017–2018
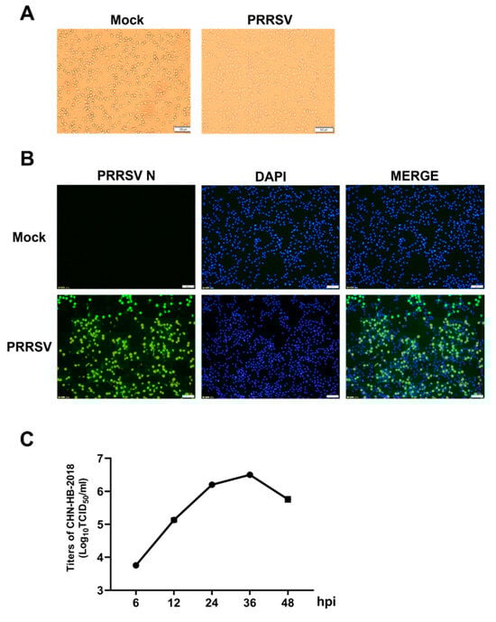
3.2. Isolation of PRRSV Strain CHN-HB-2018
3.3. Whole-Genome Characterization and Phylogenetic Analysis of CHN-HB-2018
3.4. Amino Acid Variations in NSP2, GP3 and GP5 of CHN-HB-2018
3.5. Gene Recombination Analysis
3.6. Pathogenicity Analysis
4. Discussion
5. Conclusions
Supplementary Materials
Author Contributions
Funding
Institutional Review Board Statement
Informed Consent Statement
Data Availability Statement
Acknowledgments
Conflicts of Interest
References
- Benfield, D.A.; Nelson, E.; Collins, J.E.; Harris, L.; Goyal, S.M.; Robison, D.; Christianson, W.T.; Morrison, R.B.; Gorcyca, D.; Chladek, D. Characterization of swine infertility and respiratory syndrome (SIRS) virus (isolate ATCC VR-2332). J. Vet. Diagn. Investig. 1992, 4, 127–133. [Google Scholar] [CrossRef] [PubMed]
- Bilodeau, R.; Dea, S.; Sauvageau, R.A.; Martineau, G.P. ‘Porcine reproductive and respiratory syndrome’ in Quebec. Vet. Rec. 1991, 129, 102–103. [Google Scholar] [CrossRef] [PubMed]
- Neumann, E.J.; Kliebenstein, J.B.; Johnson, C.D.; Mabry, J.W.; Bush, E.J.; Seitzinger, A.H.; Green, A.L.; Zimmerman, J.J. Assessment of the economic impact of porcine reproductive and respiratory syndrome on swine production in the United States. J. Am. Vet. Med. Assoc. 2005, 227, 385–392. [Google Scholar] [CrossRef]
- An, T.; Tian, Z.; Xiao, Y.; Li, R.; Peng, J.; Wei, T.; Zhang, Y.; Zhou, Y.; Tong, G. Origin of highly pathogenic porcine reproductive and respiratory syndrome virus, China. Emerg. Infect. Dis. 2010, 16, 365–367. [Google Scholar] [CrossRef] [PubMed]
- Kuhn, J.; Lauck, M.; Bailey, A.; Shchetinin, A.; Vishnevskaya, T.; Bàom, Y.; Ng, T.; LeBreton, M.; Schneider, B.; Gillis, A.; et al. Reorganization and expansion of the nidoviral family Arteriviridae. Arch. Virol. 2016, 161, 755–768. [Google Scholar] [CrossRef] [PubMed]
- Meulenberg, J.J.; Petersen, B.A.; Kluyver, E.; Nieuwstadt, A.; Wensvoort, G.; Moormann, R.J. Molecular characterization of Lelystad virus. Vet. Microbiol. 1997, 55, 197–202. [Google Scholar] [CrossRef] [PubMed]
- Beerens, N.; Selisko, B.; Ricagno, S.; Imbert, I.; Zanden, L.; Snijder, E.J.; Canard, B. De novo initiation of RNA synthesis by the arterivirus RNA dependent RNA polymerase. J. Virol. 2007, 81, 8384–8395. [Google Scholar] [CrossRef] [PubMed]
- Li, Y.; Tas, A.; Snijder, E.J.; Fang, Y. Identification of porcine reproductive and respiratory syndrome virus ORF1a-encoded non-structural proteins in virus-infected cells. J. Gen. Virol. 2012, 93, 829–839. [Google Scholar] [CrossRef] [PubMed]
- Fang, Y.; Treffers, E.E.; Li, Y.; Tas, A.; Sun, Z.; van der Meer, Y.; de Ru, A.H.; van Veelen, P.A.; Atkins, J.F.; Snijder, E.J.; et al. Efficient −2 frameshifting by mammalian ribosomes to synthesize an additional arterivirus protein. Proc. Natl. Acad. Sci. USA 2012, 109, E2920–E2928. [Google Scholar] [CrossRef]
- Johnson, C.R.; Griggs, T.F.; Gnanandarajah, J.; Murtaugh, M.P. Novel structural protein in porcine reproductive and respiratory syndrome virus encoded by an alternative ORF5 present in all arteriviruses. J. Gen. Virol. 2011, 92, 1107–1116. [Google Scholar] [CrossRef]
- Sun, Q.; Xu, H.; An, T.; Cai, X.; Tian, Z.; Zhang, H. Recent Progress in Studies of Porcine Reproductive and Respiratory Syndrome Virus 1 in China. Viruses. 2023, 15, 1528. [Google Scholar] [CrossRef]
- Brinton, M.A.; Gulyaeva, A.A.; Balasuriya, U.B.R.; Dunowska, M.; Faaberg, K.S.; Goldberg, T.; Leung, F.C.C.; Nauwynck, H.J.; Snijder, E.J.; Stadejek, T.; et al. ICTV Virus Taxonomy Profile: Arteriviridae 2021. J. Gen. Virol. 2021, 102, 001632. [Google Scholar] [CrossRef] [PubMed]
- Forsberg, R. Divergence time of porcine reproductive and respiratory syndrome virus subtypes. Mol. Biol. Evol. 2005, 22, 2121–2134. [Google Scholar] [CrossRef]
- Li, Y.; Wang, X.; Bo, K.; Wang, X.; Tang, B.; Yang, B.; Jiang, W.; Jiang, P. Emergence of a highly pathogenic porcine reproductive and respiratory syndrome virus in the mid-eastern region of China. Vet. J. 2007, 174, 577–584. [Google Scholar] [CrossRef]
- An, T.; Tian, Z.; Leng, C.; Peng, J.; Tong, G. Highly pathogenic porcine reproductive and respiratory syndrome virus, Asia. Emerg. Infect. Dis. 2011, 17, 1782–1784. [Google Scholar] [CrossRef] [PubMed]
- Ni, J.; Yang, S.; Bounlom, D.; Yu, X.; Zhou, Z.; Song, J.; Khamphouth, V.; Vatthana, T.; Tian, K. Emergence and pathogenicity of highly pathogenic porcine reproductive and respiratory syndrome virus in Vientiane, Lao People’s Democratic Republic. J. Vet. Diagn. Investig. 2012, 24, 349–354. [Google Scholar] [CrossRef]
- Zhang, Q.; Jiang, P.; Song, Z.; Lv, L.; Li, L.; Bai, J. Pathogenicity and antigenicity of a novel NADC30-like strain of porcine reproductive and respiratory syndrome virus emerged in China. Vet. Microbiol. 2016, 197, 93–101. [Google Scholar] [CrossRef] [PubMed]
- Brockmeier, S.L.; Loving, C.L.; Vorwald, A.C.; Kehrli, M.E., Jr.; Baker, R.B.; Nicholson, T.L.; Lager, K.M.; Miller, L.C.; Faaberg, K.S. Genomic sequence and virulence comparison of four Type 2 porcine reproductive and respiratory syndrome virus strains. Virus Res. 2012, 169, 212–221. [Google Scholar] [CrossRef]
- Tian, K. NADC30-Like Porcine Reproductive and Respiratory Syndrome in China. Open Virol. J. 2017, 11, 59–65. [Google Scholar] [CrossRef]
- Wang, H.; Liu, Y.; Tang, Y.; Liu, T.; Zheng, L.; Wang, T.; Liu, S.; Wang, G.; Cai, X. A natural recombinant PRRSV between HP-PRRSV JXA1-like and NADC30-like strains. Transbound. Emerg. Dis. 2018, 65, 1078–1086. [Google Scholar] [CrossRef]
- Bian, T.; Sun, Y.; Hao, M.; Zhou, L.; Ge, X.; Guo, X.; Han, J.; Yang, H. A recombinant type 2 porcine reproductive and respiratory syndrome virus between NADC30-like and a MLV-like: Genetic characterization and pathogenicity for piglets. Infect. Genet. Evol. 2017, 54, 279–286. [Google Scholar] [CrossRef] [PubMed]
- Liu, J.; Zhou, X.; Zhai, J.; Wei, C.; Dai, A.; Yang, X.; Luo, M. Recombination in JXA1-R vaccine and NADC30-like strain of porcine reproductive and respiratory syndrome viruses. Vet. Microbiol. 2017, 204, 110–120. [Google Scholar] [CrossRef] [PubMed]
- Zhao, K.; Ye, C.; Chang, X.; Jiang, C.; Wang, S.; Cai, X.; Tong, G.; Tian, Z.; Shi, M.; An, T. Importation and recombination are responsible for the latest emergence of highly pathogenic porcine reproductive and respiratory syndrome virus in China. J. Virol. 2015, 89, 10712–10716. [Google Scholar] [CrossRef] [PubMed]
- Zhou, L.; Wang, Z.; Ding, Y.; Ge, X.; Guo, X.; Yang, H. NADC30-like strain of porcine reproductive and respiratory syndrome virus, China. Emerg. Infect. Dis. 2015, 21, 2256–2257. [Google Scholar] [CrossRef] [PubMed]
- Li, Y.; Ji, G.; Wang, J.; Tan, F.; Zhuang, J.; Li, X.; Tian, K. Complete Genome Sequence of an NADC30-Like Porcine Reproductive and Respiratory Syndrome Virus Characterized by Recombination with Other Strains. Genome Announc. 2016, 4, e00330-16. [Google Scholar] [CrossRef] [PubMed]
- Guo, Z.; Chen, X.; Li, R.; Qiao, S.; Zhang, G. The prevalent status and genetic diversity of porcine reproductive and respiratory syndrome virus in China: A molecular epidemiological perspective. Virol. J. 2018, 15, 2. [Google Scholar] [CrossRef] [PubMed]
- Song, T. Analysis of PRRSV Genetic Variation and Quantitative Interactomics of Its nsp2 Protein. Ph.D. Thesis, Huazhong Agricultural University, Wuhan, China, 2016. [Google Scholar]
- Katoh, K.; Misawa, K.; Kuma, K.; Miyata, T. MAFFT: A novel method for rapid multiple sequence alignment based on fast Fourier transform. Nucleic Acids Res. 2002, 30, 3059–3066. [Google Scholar] [CrossRef] [PubMed]
- Zhao, F.; Fang, L.; Wang, D.; Song, T.; Wang, T.; Xin, Y.; Chen, H.; Xiao, S. SILAC-based quantitative proteomic analysis of secretome of Marc-145 cells infected with porcine reproductive and respiratory syndrome virus. Proteomics 2016, 16, 2678–2687. [Google Scholar] [CrossRef] [PubMed]
- Nguyen, L.; Schmidt, H.; Haeseler, A.; Minh, B. IQ-TREE: A fast and effective stochastic algorithm for estimating maximum-likelihood phylogenies. Mol. Biol. Evol. 2015, 32, 268–274. [Google Scholar] [CrossRef]
- Martin, D.; Rybicki, E. RDP: Detection of recombination amongst aligned sequences. Bioinformatics 2000, 16, 562–563. [Google Scholar] [CrossRef]
- Lole, K.S.; Bollinger, R.C.; Paranjape, R.S.; Gadkari, D.; Kulkarni, S.S.; Novak, N.G.; Ingersoll, R.; Sheppard, H.W.; Ray, S.C. Full-length human immunodeficiency virus type 1 genomes from subtype C-infected seroconverters in India, with evidence of intersubtype recombination. J. Virol. 1999, 73, 152–160. [Google Scholar] [CrossRef] [PubMed]
- Li, Z.; He, Y.; Xu, X.; Leng, X.; Li, S.; Wen, Y.; Wang, F.; Xia, M.; Cheng, S.; Wu, H. Pathological and immunological characteristics of piglets infected experimentally with a HP-PRRSV TJ strain. BMC Vet. Res. 2016, 12, 230. [Google Scholar] [CrossRef] [PubMed]
- Prieto, C.; Martinez-Lobo, F.J.; Diez-Fuertes, F.; Aguilar-Calvo, P.; Simarro, I.; Castro, J.M. Immunisation of pigs with a major envelope protein sub-unit vaccine against porcine reproductive and respiratory syndrome virus (PRRSV) results in enhanced clinical disease following experimental challenge. Vet. J. 2011, 189, 323–329. [Google Scholar] [CrossRef] [PubMed]
- Shi, M.; Lam, T.T.; Hon, C.C.; Murtaugh, M.P.; Davies, P.R.; Hui, R.K.; Li, J.; Wong, L.T.; Yip, C.W.; Jiang, J.W.; et al. Phylogeny-based evolutionary, demographical, and geographical dissection of North American type 2 porcine reproductive and respiratory syndrome viruses. J. Virol. 2010, 84, 8700–8711. [Google Scholar] [CrossRef] [PubMed]
- Gao, J.; Xiong, J.; Ye, C.; Chang, X.; Guo, J.; Jiang, C.; Zhang, G.; Tian, Z.; Cai, X.; Tong, G.; et al. Genotypic and geographical distribution of porcine reproductive and respiratory syndrome viruses in mainland China in 1996–2016. Vet. Microbiol. 2017, 208, 164–172. [Google Scholar] [CrossRef] [PubMed]
- Zhou, L.; Chen, S.; Zhang, J.; Guo, X.; Ge, X.; Zhang, D.; Yang, H. Molecular variation analysis of porcine reproductive and respiratory syndrome virus in China. Virus Res. 2009, 145, 97–105. [Google Scholar] [CrossRef]
- Allende, R.; Kutish, G.F.; Laegreid, W.; Lu, Z.; Lewis, T.L.; Rock, D.L.; Friesen, J.; Galeota, J.A.; Doster, A.R.; Osorio, F.A. Mutations in the genome of porcine reproductive and respiratory syndrome virus responsible for the attenuation phenotype. Arch. Virol. 2000, 145, 1149–1161. [Google Scholar] [CrossRef]
- Ansari, I.H.; Kwon, B.; Osorio, F.A.; Pattnaik, A.K. Influence of N-linked glycosylation of porcine reproductive and respiratory syndrome virus GP5 on virus infectivity, antigenicity, and ability to induce neutralizing antibodies. J. Virol. 2006, 80, 3994–4004. [Google Scholar] [CrossRef]
- Nelsen, C.J.; Murtaugh, M.P.; Faaberg, K.S. Porcine reproductive and respiratory syndrome virus comparison: Divergent evolution on two continents. J. Virol. 1999, 73, 270–280. [Google Scholar] [CrossRef]
- Allende, R.; Lewis, T.L.; Lu, Z.; Rock, D.L.; Kutish, G.F.; Ali, A.; Doster, A.R.; Osorio, F.A. North American and European porcine reproductive and respiratory syndrome viruses differ in non-structural protein coding regions. J. Gen. Virol. 1999, 80, 307–315. [Google Scholar] [CrossRef]
- Li, B.; Xiao, S.; Wang, Y.; Xu, S.; Jiang, Y.; Chen, H.; Fang, L. Immunogenicity of the highly pathogenic porcine reproductive and respiratory syndrome virus GP5 protein encoded by a synthetic ORF5 gene. Vaccine. 2009, 27, 1957–1963. [Google Scholar] [CrossRef] [PubMed]
- Yu, F.; Yan, L.; Shi, M.; Liu, H.; Zhang, H.; Yang, Y.; Huang, X.; Gauger, P.; Zhang, J.; Zhang, Y.; et al. Phylogenetics, genomic recombination, and NSP2 polymorphic patterns of porcine reproductive and respiratory syndrome virus in China and United States in 2014–2018. J. Virol. 2020, 94, e01813-19. [Google Scholar] [CrossRef] [PubMed]
- Yu, Y.; Zhang, Q.; Cao, Z.; Tang, Y.D.; Xia, D.; Wang, G.; Shan, H. Recent Advances in Porcine Reproductive and Respiratory Syndrome Virus NADC30-Like Research in China: Molecular Characterization, Pathogenicity, and Control. Front. Microbiol. 2021, 12, 791313. [Google Scholar] [CrossRef] [PubMed]
- Li, X.; Bao, H.; Wang, Y.; Tian, K. Widespread of NADC30-like PRRSV in China: Another Pandora’s box for Chinese pig industry as the outbreak of highly pathogenic PRRSV in 2006? Infect. Genet. Evol. 2017, 49, 12–13. [Google Scholar] [CrossRef] [PubMed]
- Sun, Z.; Wang, J.; Bai, X.; Ji, G.; Yan, H.; Li, Y.; Wang, Y.; Tan, F.; Xiao, Y.; Li, X.; et al. Pathogenicity comparison between highly pathogenic and NADC30-like porcine reproductive and respiratory syndrome virus. Arch. Virol. 2016, 161, 2257–2261. [Google Scholar] [CrossRef]
- Zhou, L.; Yang, B.; Xu, L.; Jin, H.; Ge, X.; Guo, X.; Han, J.; Yang, H. Efficacy evaluation of three modified-live virus vaccines against a strain of porcine reproductive and respiratory syndrome virus NADC30-like. Vet. Microbiol. 2017, 207, 108–116. [Google Scholar] [CrossRef]









| NO. | GenBank No. | Strains | Reported Date | Country | Genealogy |
|---|---|---|---|---|---|
| 1 | AF331831.1 | BJ-4 | 2016/7/14 | China | Lineage1 |
| 2 | KR706343 | JL580 | 2013/01/01 | China | Lineage1 |
| 3 | KF611905 | HENAN-XINX | 2013/01/01 | China | Lineage1 |
| 4 | KP861625 | CHsx1401 | 2014/08/30 | China | Lineage1 |
| 5 | EF484031 | MN184C | 2008/02/26 | USA | Lineage1 |
| 6 | MH500776 | NADC30 | 2017/10/01 | China | Lineage1 |
| 7 | JN654459 | NADC30 | 2011/09/07 | USA | Lineage1 |
| 8 | JN660150 | NADC31 | 2008/01/01 | USA | Lineage1 |
| 9 | MG860516 | LNWK96 | 2017/01/01 | China | Lineage1 |
| 10 | MG913987 | LNWK130 | 2017/01/01 | China | Lineage1 |
| 11 | KF484031 | PMN184 | 2008/2/26 | USA | Lineage1 |
| 12 | JQ308798 | QYYZ | 2011/01/16 | China | Lineage3 |
| 13 | JN662424 | GM2 | 2011/01/01 | China | Lineage3 |
| 14 | KF555450 | CA-2 | 2014/4/30 | South Korea | Lineage4 |
| 15 | EF484033 | RespPRRS-MLV | 2008/02/26 | USA | Lineage5 |
| 16 | U87392.3 | VR-2332 | 1997/01/28 | USA | Lineage5 |
| 17 | EF484033 | pMLV | 2008/2/26 | USA | Lineage5 |
| 18 | KF287133 | HK2 | 2014/4/10 | Hong Kong | Lineage6 |
| 19 | GQ351601 | BJ0706 | 2007/06/01 | China | Lineage8 |
| 20 | EU860248 | TJ | 2006/10/01 | China | Lineage8 |
| 21 | FJ548853 | JXA1-P80 | 2016/07/24 | China | Lineage8 |
| 22 | KC422727 | JXA1-P120 | 2009/01/01 | China | Lineage8 |
| 23 | EF635006 | HUN4 | 2016/07/23 | China | Lineage8 |
| 24 | AY032626 | CH-1a | 2016/07/22 | China | Lineage8 |
| 25 | EU262603 | Em2007 | 2016/07/26 | China | Lineage8 |
| 26 | AY424271 | JA142 | 2016/07/26 | USA | Lineage8 |
| 27 | EF112445 | JXA1 | 2016/07/14 | China | Lineage8 |
| 28 | HM853673 | WUH3 | 2008/09/01 | China | Lineage8 |
| 29 | JQ326271 | WUH4 | 2011/09/01 | China | Lineage8 |
| 30 | JQ663545 | 10-10BJ-5 | 2010/01/01 | China | Lineage8 |
| 31 | JQ663544 | 10-10BJ-4 | 2010/01/01 | China | Lineage8 |
| 32 | JQ663543 | 10-10BJ-2 | 2010/01/01 | China | Lineage8 |
| 33 | JQ663542 | 10-10BJ-3 | 2010/01/01 | China | Lineage8 |
| 34 | JQ663541 | 10-10BJ-1 | 2010/01/01 | China | Lineage8 |
| 35 | AY150312 | HB-1(sh)/2002 | 2002/07/24 | China | Lineage8 |
| 36 | AY262352 | HB-2(sh)/2002 | 2002/11/10 | China | Lineage8 |
| 37 | EF532801 | INGELVAC ATP | 2014/5/30 | USA | Lineage8 |
| 38 | EU807840 | CH-1R | 2016/7/26 | China | Lineage8 |
| 39 | GU232738 | YN9 | 2008/11/14 | China | Lineage8 |
| 40 | EF075945 | HUB1 | 2016/7/14 | China | Lineage8 |
| 41 | EF112446 | HUB2 | 2007/7/18 | China | Lineage8 |
| 42 | EU097707 | BJsy06 | 2016/7/26 | China | Lineage8 |
| Region | VR-2332 | CH-1a | JXA1 | 10-10BJ-1 | NADC30China | NADC30USA |
|---|---|---|---|---|---|---|
| Complete | 81.6 | 82.7 | 82.9 | 82.4 | 90.9 | 92.8 |
| 5′UTR | 90.1 | 94.8 | 95.3 | 94.2 | 89.5 | 91.1 |
| NSP1α | 90.6 | 92.2 | 91.2 | 90.8 | 90.6 | 92.4 |
| NSP1β | 84.2 | 85.7 | 88.6 | 87.3 | 83.7 | 86.0 |
| NSP2 | 65.8 | 63.6 | 63.9 | 63.3 | 90.5 | 93.2 |
| NSP3 | 84.7 | 84.2 | 83.1 | 82.6 | 91.4 | 93.8 |
| NSP4 | 87.7 | 92.2 | 95.4 | 95.1 | 82.0 | 83.2 |
| NSP5 | 86.3 | 90.2 | 92.5 | 91.4 | 84.7 | 87.3 |
| NSP6 | 97.9 | 95.8 | 97.9 | 97.9 | 91.7 | 95.8 |
| NSP7 | 84.2 | 81.3 | 80.7 | 81.3 | 92.3 | 93.8 |
| NSP8 | 88.4 | 87.0 | 86.2 | 87.7 | 92.8 | 95.7 |
| NSP9 | 88.6 | 89.8 | 90.9 | 90.2 | 89.6 | 90.8 |
| NSP10 | 85.7 | 85.9 | 85.3 | 85.2 | 93.7 | 95.6 |
| NSP11 | 88.8 | 90.4 | 88.6 | 87.6 | 93.4 | 94.2 |
| NSP12 | 87.4 | 87.6 | 87.1 | 86.1 | 93.0 | 95.6 |
| ORF2a | 88.5 | 86.8 | 86.1 | 86.1 | 93.3 | 94.4 |
| ORF3 | 82.5 | 82.7 | 83.1 | 82.2 | 92.7 | 95.3 |
| ORF4 | 87.2 | 87.7 | 87.2 | 87.4 | 94.6 | 96.8 |
| ORF5 | 84.1 | 84.6 | 84.2 | 83.1 | 91.5 | 92.4 |
| ORF6 | 89.9 | 88.2 | 89.5 | 89.3 | 97.0 | 97.3 |
| ORF7 | 91.9 | 89.9 | 89.2 | 90.1 | 94.4 | 94.9 |
| 3′UTR | 92.1 | 79.8 | 75.8 | 75.8 | 97.8 | 100 |
Disclaimer/Publisher’s Note: The statements, opinions and data contained in all publications are solely those of the individual author(s) and contributor(s) and not of MDPI and/or the editor(s). MDPI and/or the editor(s) disclaim responsibility for any injury to people or property resulting from any ideas, methods, instructions or products referred to in the content. |
© 2024 by the authors. Licensee MDPI, Basel, Switzerland. This article is an open access article distributed under the terms and conditions of the Creative Commons Attribution (CC BY) license (https://creativecommons.org/licenses/by/4.0/).
Share and Cite
Ouyang, Y.; Du, Y.; Zhang, H.; Guo, J.; Sun, Z.; Luo, X.; Mei, X.; Xiao, S.; Fang, L.; Zhou, Y. Genetic Characterization and Pathogenicity of a Recombinant Porcine Reproductive and Respiratory Syndrome Virus Strain in China. Viruses 2024, 16, 993. https://doi.org/10.3390/v16060993
Ouyang Y, Du Y, Zhang H, Guo J, Sun Z, Luo X, Mei X, Xiao S, Fang L, Zhou Y. Genetic Characterization and Pathogenicity of a Recombinant Porcine Reproductive and Respiratory Syndrome Virus Strain in China. Viruses. 2024; 16(6):993. https://doi.org/10.3390/v16060993
Chicago/Turabian StyleOuyang, Yan, Yingbing Du, Hejin Zhang, Jiahui Guo, Zheng Sun, Xiuxin Luo, Xiaowei Mei, Shaobo Xiao, Liurong Fang, and Yanrong Zhou. 2024. "Genetic Characterization and Pathogenicity of a Recombinant Porcine Reproductive and Respiratory Syndrome Virus Strain in China" Viruses 16, no. 6: 993. https://doi.org/10.3390/v16060993
APA StyleOuyang, Y., Du, Y., Zhang, H., Guo, J., Sun, Z., Luo, X., Mei, X., Xiao, S., Fang, L., & Zhou, Y. (2024). Genetic Characterization and Pathogenicity of a Recombinant Porcine Reproductive and Respiratory Syndrome Virus Strain in China. Viruses, 16(6), 993. https://doi.org/10.3390/v16060993

