Meta-Analysis as a Tool to Identify Candidate Genes Involved in the Fagus sylvatica L. Abiotic Stress Response
Abstract
1. Introduction
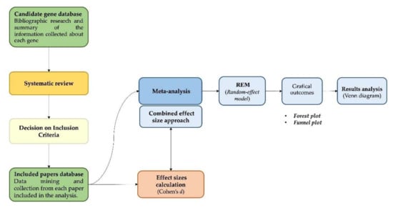
2. Materials and Methods
2.1. Candidate Genes Database
2.2. Systematic Review
Effect Size Calculation
- = log2 fold change of treated plants;
- = log2 fold change of control plants;
- nt = number of treated plants;
- nc = number of control plants;
- SDt = standard deviation of treated plants;
- SDc = standard deviation of control plants.
2.3. Meta-Analysis: Random Effect Model, Forest and Funnel Plot
2.4. Interactive Analyses of Stress Meta-Analyses Data
3. Results
3.1. Candidate Gene Dataset, Systematic Review, and Inclusion Criteria
3.2. Meta-Analysis Results
3.3. Comparison between Selected Genes and Related Stress
4. Discussion
4.1. Heat Stress Model
4.2. Cold Stress Model
4.3. Drought Stress Model
4.4. Salt Stress Model
4.5. Comparison of Genes and Related Stress
5. Conclusions
Supplementary Materials
Author Contributions
Funding
Institutional Review Board Statement
Informed Consent Statement
Data Availability Statement
Acknowledgments
Conflicts of Interest
References
- Zhu, J.-K. Abiotic Stress Signaling and Responses in Plants. Cell 2016, 167, 313–324. [Google Scholar] [CrossRef] [PubMed]
- Ahuja, I.; de Vos, R.C.H.; Bones, A.M.; Hall, R.D. Plant Molecular Stress Responses Face Climate Change. Trends Plant Sci. 2010, 15, 664–674. [Google Scholar] [CrossRef]
- Harfouche, A.; Meilan, R.; Altman, A. Molecular and Physiological Responses to Abiotic Stress in Forest Trees and Their Relevance to Tree Improvement. Tree Physiol. 2014, 34, 1181–1198. [Google Scholar] [CrossRef]
- Estravis-Barcala, M.; Mattera, M.G.; Soliani, C.; Bellora, N.; Opgenoorth, L.; Heer, K.; Arana, M.V. Molecular Bases of Responses to Abiotic Stress in Trees. J. Exp. Bot. 2020, 71, 3765–3779. [Google Scholar] [CrossRef]
- Gong, Z.; Xiong, L.; Shi, H.; Yang, S.; Herrera-Estrella, L.R.; Xu, G.; Chao, D.-Y.; Li, J.; Wang, P.-Y.; Qin, F.; et al. Plant Abiotic Stress Response and Nutrient Use Efficiency. Sci. China Life Sci. 2020, 63, 635–674. [Google Scholar] [CrossRef]
- Ambrosino, L.; Colantuono, C.; Diretto, G.; Fiore, A.; Chiusano, M.L. Bioinformatics Resources for Plant Abiotic Stress Responses: State of the Art and Opportunities in the Fast Evolving-Omics Era. Plants 2020, 9, 591. [Google Scholar] [CrossRef]
- Hirayama, T.; Shinozaki, K. Research on Plant Abiotic Stress Responses in the Post-Genome Era: Past, Present and Future. Plant J. 2010, 61, 1041–1052. [Google Scholar] [CrossRef] [PubMed]
- Balkenhol, N.; Cushman, S.; Storfer, A.; Waits, L. Landscape Genetics: Concepts, Methods, Applications; Wiley-Blackwell: Chichester, UK, 2015; pp. 1–288. ISBN 978-1-118-52529-6. [Google Scholar]
- Kersey, P.J. Plant Genome Sequences: Past, Present, Future. Curr. Opin. Plant Biol. 2019, 48, 1–8. [Google Scholar] [CrossRef]
- Isabel, N.; Holliday, J.A.; Aitken, S.N. Forest Genomics: Advancing Climate Adaptation, Forest Health, Productivity, and Conservation. Evol. Appl. 2020, 13, 3–10. [Google Scholar] [CrossRef]
- Neale, D.B.; Langley, C.H.; Salzberg, S.L.; Wegrzyn, J.L. Open Access to Tree Genomes: The Path to a Better Forest. Genome Biol. 2013, 14, 120. [Google Scholar] [CrossRef]
- Fady, B.; Aravanopoulos, F.; Benavides, R.; González-Martínez, S.; Grivet, D.; Lascoux, M.; Lindner, M.; Rellstab, C.; Valladares, F.; Vinceti, B. Genetics to the Rescue: Managing Forests Sustainably in a Changing World. Tree Genet. Genomes 2020, 16, 80. [Google Scholar] [CrossRef]
- Baxter, I. We Aren’t Good at Picking Candidate Genes, and It’s Slowing Us down. Curr. Opin. Plant Biol. 2020, 54, 57–60. [Google Scholar] [CrossRef]
- Cramer, G.R.; Urano, K.; Delrot, S.; Pezzotti, M.; Shinozaki, K. Effects of Abiotic Stress on Plants: A Systems Biology Perspective. BMC Plant Biol. 2011, 11, 163. [Google Scholar] [CrossRef]
- Tong, H.; Madison, I.; Long, T.A.; Williams, C.M. Computational Solutions for Modeling and Controlling Plant Response to Abiotic Stresses: A Review with Focus on Iron Deficiency. Curr. Opin. Plant Biol. 2020, 57, 8–15. [Google Scholar] [CrossRef] [PubMed]
- Kaur, G.; Asthir, B. Proline: A Key Player in Plant Abiotic Stress Tolerance. Biol. Plant. 2015, 59, 609–619. [Google Scholar] [CrossRef]
- Puglielli, G.; Hutchings, M.J.; Laanisto, L. The Triangular Space of Abiotic Stress Tolerance in Woody Species: A Unified Trade-off Model. New Phytol. 2021, 229, 1354–1362. [Google Scholar] [CrossRef] [PubMed]
- Asefpour Vakilian, K. Machine Learning Improves Our Knowledge about miRNA Functions towards Plant Abiotic Stresses. Sci. Rep. 2020, 10, 3041. [Google Scholar] [CrossRef] [PubMed]
- De la Fuente, A. (Ed.) Gene Network Inference; Springer: Berlin/Heidelberg, Germany, 2013; ISBN 978-3-642-45160-7. [Google Scholar]
- Zhang, H.; Uddin, M.S.; Zou, C.; Xie, C.; Xu, Y.; Li, W.-X. Meta-Analysis and Candidate Gene Mining of Low-Phosphorus Tolerance in Maize: Meta-Analysis of Low-Phosphorus Tolerance in Maize. J. Integr. Plant Biol. 2014, 56, 262–270. [Google Scholar] [CrossRef]
- Mirdar Mansuri, R.; Shobbar, Z.-S.; Babaeian Jelodar, N.; Ghaffari, M.; Mohammadi, S.M.; Daryani, P. Salt Tolerance Involved Candidate Genes in Rice: An Integrative Meta-Analysis Approach. BMC Plant Biol. 2020, 20, 452. [Google Scholar] [CrossRef]
- Yin, Z.; Qi, H.; Chen, Q.; Zhang, Z.; Jiang, H.; Zhu, R.; Hu, Z.; Wu, X.; Li, C.; Zhang, Y.; et al. Soybean Plant Height QTL Mapping and Meta-Analysis for Mining Candidate Genes. Plant Breed. 2017, 136, 688–698. [Google Scholar] [CrossRef]
- Zhang, L.; Zhang, Z.; Zhang, X.; Yao, Y.; Wang, R.; Duan, B.; Fan, S. Comprehensive Meta-Analysis and Co-Expression Network Analysis Identify Candidate Genes for Salt Stress Response in Arabidopsis. Plant Biosyst. 2019, 153, 367–377. [Google Scholar] [CrossRef]
- Pinheiro, C.; Chaves, M.M. Photosynthesis and Drought: Can We Make Metabolic Connections from Available Data? J. Exp. Bot. 2011, 62, 869–882. [Google Scholar] [CrossRef]
- Tseng, G.C.; Ghosh, D.; Feingold, E. Comprehensive Literature Review and Statistical Considerations for Microarray Meta-Analysis. Nucleic Acids Res. 2012, 40, 3785–3799. [Google Scholar] [CrossRef] [PubMed]
- Moher, D.; Liberati, A.; Tetzlaff, J.; Altman, D.G.; the PRISMA Group. Reprint—Preferred Reporting Items for Systematic Reviews and Meta-Analyses: The PRISMA Statement. Phys. Ther. 2009, 89, 873–880. [Google Scholar] [CrossRef] [PubMed]
- Evans, K.O.; Larsen-Gray, A.; Miller, D.; Loehle, C. Systematic Review of Bird Response to Privately-Owned, Managed Pine Stands in the Southeastern U.S. Forests 2021, 12, 442. [Google Scholar] [CrossRef]
- Nakagawa, S.; Noble, D.W.A.; Senior, A.M.; Lagisz, M. Meta-Evaluation of Meta-Analysis: Ten Appraisal Questions for Biologists. BMC Biol. 2017, 15, 18. [Google Scholar] [CrossRef]
- Ma, J.; Liu, W.; Hunter, A.; Zhang, W. Performing Meta-Analysis with Incomplete Statistical Information in Clinical Trials. BMC Med. Res. Methodol. 2008, 8, 56. [Google Scholar] [CrossRef] [PubMed]
- Weir, C.J.; Butcher, I.; Assi, V.; Lewis, S.C.; Murray, G.D.; Langhorne, P.; Brady, M.C. Dealing with Missing Standard Deviation and Mean Values in Meta-Analysis of Continuous Outcomes: A Systematic Review. BMC Med. Res. Methodol. 2018, 18, 25. [Google Scholar] [CrossRef]
- Lakens, D. Calculating and Reporting Effect Sizes to Facilitate Cumulative Science: A Practical Primer for t-Tests and ANOVAs. Front. Psychol. 2013, 4, 863. [Google Scholar] [CrossRef]
- Thalheimer, W.; Cook, S. How to Calculate Effect Sizes from Published Research Articles: A Simplified Methodology. 2002. Available online: https://paulogentil.com/pdf/How%20to%20calculate%20effect%20sizes%20from%20published%20research%20-%20a%20simplified%20methodology.pdf (accessed on 18 December 2021).
- Cohen, J. Statistical Power Analysis for the Behavioral Sciences, 2nd ed.; L. Erlbaum Associates: Hillsdale, NJ, USA, 1988; ISBN 978-0-8058-0283-2. [Google Scholar] [CrossRef]
- Zhong, G.V.; Burns, J.K. Profiling Ethylene-Regulated Gene Expression in Arabidopsis Thaliana by Microarray Analysis. Plant Mol. Biol. 2003, 53, 117–131. [Google Scholar] [CrossRef]
- Grasman, R. Meta-Analysis in JASP. Web Publication/Site, JASP. 2017. Available online: https://jasp-stats.org/2017/11/15/meta-analysis-jasp/ (accessed on 18 December 2021).
- Viechtbauer, W. Conducting Meta-Analyses in R with the metafor Package. J. Stat. Soft. 2010, 36, 1–48. [Google Scholar] [CrossRef]
- Chen, H.; Boutros, P.C. VennDiagram: A Package for the Generation of Highly-Customizable Venn and Euler Diagrams in R. BMC Bioinf. 2011, 12, 35. [Google Scholar] [CrossRef] [PubMed]
- Krishna, P. Plant Responses to Heat Stress. In Plant Responses to Abiotic Stress; Hirt, H., Shinozaki, K., Eds.; Topics in Current Genetics; Springer: Berlin/Heidelberg, Germany, 2003; Volume 4, pp. 73–101. ISBN 978-3-540-20037-6. [Google Scholar] [CrossRef]
- Xu, L.; Gao, J.; Guo, L.; Yu, H. Heat Shock Protein 70 (HmHsp70) from Hypsizygus marmoreus Confers Thermotolerance to Tobacco. AMB Express 2020, 10, 12. [Google Scholar] [CrossRef] [PubMed]
- Aghaie, P.; Tafreshi, S.A.H. Central Role of 70-KDa Heat Shock Protein in Adaptation of Plants to Drought Stress. Cell Stress Chaperones 2020, 25, 1071–1081. [Google Scholar] [CrossRef] [PubMed]
- Cho, E.K.; Choi, Y.J. A Nuclear-Localized HSP70 Confers Thermoprotective Activity and Drought-Stress Tolerance on Plants. Biotechnol. Lett. 2009, 31, 597–606. [Google Scholar] [CrossRef]
- Li, H.; Liu, S.; Yi, C.; Wang, F.; Zhou, J.; Xia, X.; Shi, K.; Zhou, Y.; Yu, J. Hydrogen Peroxide Mediates Abscisic Acid-induced HSP 70 Accumulation and Heat Tolerance in Grafted Cucumber Plants. Plant Cell Environ. 2014, 37, 2768–2780. [Google Scholar] [CrossRef]
- Mohammadi, P.P.; Moieni, A.; Hiraga, S.; Komatsu, S. Organ-Specific Proteomic Analysis of Drought-Stressed Soybean Seedlings. J. Proteom. 2012, 75, 1906–1923. [Google Scholar] [CrossRef]
- Kumar, M.; Kesawat, M.S.; Ali, A.; Lee, S.-C.; Gill, S.S.; Kim, H.U. Integration of Abscisic Acid Signaling with Other Signaling Pathways in Plant Stress Responses and Development. Plants 2019, 8, 592. [Google Scholar] [CrossRef]
- Hu, X.; Liu, R.; Li, Y.; Wang, W.; Tai, F.; Xue, R.; Li, C. Heat Shock Protein 70 Regulates the Abscisic Acid-Induced Antioxidant Response of Maize to Combined Drought and Heat Stress. Plant Growth Regul. 2010, 60, 225–235. [Google Scholar] [CrossRef]
- Shayanfar, A.; Afshari, R.T.; Alizadeh, H. Proteome Analysis of Wheat Embryo (Triticum aestivum) Sensu Stricto Germination under Osmotic Stress. Plant Omics 2015, 8, 372–380. [Google Scholar] [CrossRef]
- Mangelsen, E.; Kilian, J.; Harter, K.; Jansson, C.; Wanke, D.; Sundberg, E. Transcriptome Analysis of High-Temperature Stress in Developing Barley Caryopses: Early Stress Responses and Effects on Storage Compound Biosynthesis. Mol. Plant 2011, 4, 97–115. [Google Scholar] [CrossRef] [PubMed]
- Kaur, V.; Madaan, S.; Behl, R.K. ADP-Glucose Pyrophosphorylase Activity in Relation to Yield Potential of Wheat: Response to Independent and Combined High Temperature and Drought Stress. Cereal Res. Commun. 2017, 45, 181–191. [Google Scholar] [CrossRef]
- Song, Y.; Chen, Q.; Ci, D.; Shao, X.; Zhang, D. Effects of High Temperature on Photosynthesis and Related Gene Expression in Poplar. BMC Plant Biol. 2014, 14, 111. [Google Scholar] [CrossRef] [PubMed]
- Shakeel, S.N.; Aman, S.; Haq, N.U.; Heckathorn, S.A.; Luthe, D. Proteomic and Transcriptomic Analyses of Agave Americana in Response to Heat Stress. Plant Mol. Biol. Rep. 2013, 31, 840–851. [Google Scholar] [CrossRef]
- Sattari Vayghan, H.; Tavalaei, S.; Grillon, A.; Meyer, L.; Ballabani, G.; Glauser, G.; Longoni, P. Growth Temperature Influence on Lipids and Photosynthesis in Lepidium sativum. Front. Plant Sci. 2020, 11, 745. [Google Scholar] [CrossRef]
- Nongpiur, R.C.; Singla-Pareek, S.L.; Pareek, A. The quest for osmosensors in plants. J. Exp. Bot. 2020, 71, 595–607. [Google Scholar] [CrossRef]
- Ward, J.; Kim, K.; Harvell, C. Temperature Affects Coral Disease Resistance and Pathogen Growth. Mar. Ecol. Prog. Ser. 2007, 329, 115–121. [Google Scholar] [CrossRef]
- Knight, H.; Trewavas, A.J.; Knight, M.R. Cold calcium signaling in Arabidopsis involves two cellular pools and a change in calcium signature after acclimation. Plant Cell 1996, 8, 489–503. [Google Scholar] [CrossRef]
- Zhu, X.; Feng, W.; Chang, J.; Tan, Y.-W.; Li, J.; Chen, M.; Sun, Y.; Li, F. Temperature-feedback upconversion nanocomposite for accurate photothermal therapy at facile temperature. Nat. Commun. 2016, 7, 10437. [Google Scholar] [CrossRef]
- Ding, Y.; Shi, Y.; Yang, S. Molecular Regulation of Plant Responses to Environmental Temperatures. Mol. Plant 2020, 13, 544–564. [Google Scholar] [CrossRef] [PubMed]
- Yuan, Q.; Li, G.; Yao, F.; Cheng, S.; Wang, Y.; Ma, R.; Mi, S.; Gu, M.; Wang, K.; Li, J.; et al. Simultaneously achieved temperature-insensitive high energy density and efficiency in domain engineered BaTiO3-Bi(Mg0.5Zr0.5)O3 lead-free relaxor ferroelectrics. Nano Energy 2018, 52, 203–210. [Google Scholar] [CrossRef]
- Hayes, S.; Schachtschabel, J.; Mishkind, M.; Munnik, T.; Arisz, S.A. Hot topic: Thermosensing in plants. Plant Cell Environ. 2021, 44, 2018–2033. [Google Scholar] [CrossRef]
- Yu, Y.; Jia, T.; Chen, X. The ‘how’ and ‘where’ of plant microRNAs. New Phytol. 2017, 216, 1002–1017. [Google Scholar] [CrossRef] [PubMed]
- Liu, X.; Yang, P.; Yang, W. Enzyme-inhibitor-like tuning of Ca2+ channel connectivity with calmodulin. Nature 2010, 463, 968–972. [Google Scholar] [CrossRef]
- Liu, J.; Shi, Y.; Yang, S. Insights into the regulation of C-repeat binding factors in plant cold signaling. J. Integr. Plant Biol. 2018, 60, 780–795. [Google Scholar] [CrossRef]
- Mittler, R.; Finka, A.; Goloubinoff, P. How do plants feel the heat? Trends Biochem. Sci. 2012, 37, 118–125. [Google Scholar] [CrossRef]
- Yuan, P.; Yang, T.; Poovaiah, B.W. Calcium Signaling-Mediated Plant Response to Cold Stress. IJMS 2018, 19, 3896. [Google Scholar] [CrossRef] [PubMed]
- Chinnusamy, V. Molecular Genetic Perspectives on Cross-Talk and Specificity in Abiotic Stress Signaling in Plants. J. Exp. Bot. 2003, 55, 225–236. [Google Scholar] [CrossRef] [PubMed]
- Rizhsky, L.; Liang, H.; Mittler, R. The Combined Effect of Drought Stress and Heat Shock on Gene Expression in Tobacco. Plant Physiol. 2002, 130, 1143–1151. [Google Scholar] [CrossRef]
- Bae, M.S.; Cho, E.J.; Choi, E.-Y.; Park, O.K. Analysis of the Arabidopsis Nuclear Proteome and Its Response to Cold Stress: The Arabidopsis Nuclear Proteome and Cold Stress. Plant J. 2003, 36, 652–663. [Google Scholar] [CrossRef]
- Renaut, J.; Hausman, J.-F.; Bassett, C.; Artlip, T.; Cauchie, H.-M.; Witters, E.; Wisniewski, M. Quantitative Proteomic Analysis of Short Photoperiod and Low-Temperature Responses in Bark Tissues of Peach (Prunus Persica L. Batsch). Tree Genet. Genomes 2008, 4, 589–600. [Google Scholar] [CrossRef]
- Ge, W.; Cui, J.; Shao, Y.; Bian, X.; Jia, Y.; Zhang, K. Temperature Change Shortens Maturation Time in Lilium with Evidence for Molecular Mechanisms. Mol. Breed. 2018, 38, 145. [Google Scholar] [CrossRef]
- Calzadilla, P.I.; Vilas, J.M.; Escaray, F.J.; Unrein, F.; Carrasco, P.; Ruiz, O.A. The Increase of Photosynthetic Carbon Assimilation as a Mechanism of Adaptation to Low Temperature in Lotus japonicus. Sci. Rep. 2019, 9, 863. [Google Scholar] [CrossRef]
- Deng, Y.-S.; Kong, F.-Y.; Zhou, B.; Zhang, S.; Yue, M.-M.; Meng, Q.-W. Heterology Expression of the Tomato LeLhcb2 Gene Confers Elevated Tolerance to Chilling Stress in Transgenic Tobacco. Plant Phys. Biochem. 2014, 80, 318–327. [Google Scholar] [CrossRef]
- Roeder, S.; Dreschler, K.; Wirtz, M.; Cristescu, S.M.; van Harren, F.J.M.; Hell, R.; Piechulla, B. SAM Levels, Gene Expression of SAM Synthetase, Methionine Synthase and ACC Oxidase, and Ethylene Emission from N. suaveolens Flowers. Plant Mol. Biol. 2009, 70, 535–546. [Google Scholar] [CrossRef] [PubMed]
- Gong, B.; Li, X.; VandenLangenberg, K.M.; Wen, D.; Sun, S.; Wei, M.; Li, Y.; Yang, F.; Shi, Q.; Wang, X. Overexpression of S-Adenosyl- l -Methionine Synthetase Increased Tomato Tolerance to Alkali Stress through Polyamine Metabolism. Plant Biotechnol. J. 2014, 12, 694–708. [Google Scholar] [CrossRef] [PubMed]
- Sauter, M.; Moffatt, B.; Saechao, M.C.; Hell, R.; Wirtz, M. Methionine Salvage and S-Adenosylmethionine: Essential Links between Sulfur, Ethylene and Polyamine Biosynthesis. Biochem. J. 2013, 451, 145–154. [Google Scholar] [CrossRef]
- Guo, X.; Liu, D.; Chong, K. Cold Signaling in Plants: Insights into Mechanisms and Regulation. J. Int. Plant Biol. 2018, 60, 745–756. [Google Scholar] [CrossRef] [PubMed]
- Mahatma, M.K.; Radadiya, N.; Parekh, V.B.; Dobariya, B.; Mahatma, L. Abiotic Stresses Alter Expression of S-Adenosylmethionine Synthetase Gene, Polyamines and Antioxidant Activity in Pigeon Pea (Cajanus cajan L.). Legume Res. 2016, 39, 905–913. [Google Scholar] [CrossRef][Green Version]
- Heidari, P.; Mazloomi, F.; Nussbaumer, T.; Barcaccia, G. Insights into the SAM Synthetase Gene Family and Its Roles in Tomato Seedlings under Abiotic Stresses and Hormone Treatments. Plants 2020, 9, 586. [Google Scholar] [CrossRef]
- Poulton, J.E.; Butt, V.S. Purification and properties of S-adenosyl-l-methionine: Caffeic acid o-methyltransferase from leaves of spinach Beet (Beta vulgaris L.). Biochim. Biophys. Acta-Enzymol. 1975, 403, 301–314. [Google Scholar] [CrossRef]
- Cantoni, G.L.; Scarano, E. The formation of S-adenosylhomocysteine in enzymatic transmethylation reactions. J. Am. Chem. Soc. 1954, 76, 4744. [Google Scholar] [CrossRef]
- Alegre, S.; Pascual, J.; Trotta, A.; Angeleri, M.; Rahikainen, M.; Brosche, M.; Moffatt, B.; Kangasjärvi, S. Evolutionary Conservation and Post-Translational Control of S-Adenosyl-L-Homocysteine Hydrolase in Land Plants. PLoS ONE 2020, 15, e0227466. [Google Scholar] [CrossRef] [PubMed]
- Puyaubert, J.; Fares, A.; Rézé, N.; Peltier, J.-B.; Baudouin, E. Identification of Endogenously S-Nitrosylated Proteins in Arabidopsis Plantlets: Effect of Cold Stress on Cysteine Nitrosylation Level. Plant Sci. 2014, 215–216, 150–156. [Google Scholar] [CrossRef]
- Yun Ma, Y.; Dai, X.; Xu, Y.; Luo, W.; Zheng, X.; Zeng, D.; Pan, Y.; Lin, X.; Liu, H.; Zhang, D.; et al. COLD1 Confers Chilling Tolerance in Rice. Cell 2015, 160, 1209–1221. [Google Scholar] [CrossRef]
- Miura, K.; Furumoto, T. Cold Signaling and Cold Response in Plants. Int. J. Mol. Sci. 2013, 14, 5312–5337. [Google Scholar] [CrossRef]
- Jenkins, M.F.; White, E.P.; Hurlbert, A.H. The Proportion of Core Species in a Community Varies with Spatial Scale and Environmental Heterogeneity. PeerJ 2018, 6, e6019. [Google Scholar] [CrossRef]
- Vincent, D.; Lapierre, C.; Pollet, B.; Cornic, G.; Negroni, L.; Zivy, M. Water Deficits Affect Caffeate O -Methyltransferase, Lignification, and Related Enzymes in Maize Leaves. A Proteomic Investigation. Plant Physiol. 2005, 137, 949–960. [Google Scholar] [CrossRef]
- Wang, M.; He, X.; Jiang, B.; Liu, W.; Lin, Y.; Xie, D.; Liang, Z.; Chen, L.; Peng, Q. Transcriptome Analysis in Different Chieh-qua Cultivars Provides New Insights into Drought-Stress Response. Plant Biotechnol. Rep. 2019, 13, 663–675. [Google Scholar] [CrossRef]
- Devi, M.J.; Reddy, V.R. Effect of Temperature under Different Evaporative Demand Conditions on Maize Leaf Expansion. Environ. Exp. Bot. 2018, 155, 509–517. [Google Scholar] [CrossRef]
- Choi, J.Y.; Seo, Y.S.; Kim, S.J.; Kim, W.T.; Shin, J.S. Constitutive Expression of CaXTH3, a Hot Pepper Xyloglucan Endotransglucosylase/Hydrolase, Enhanced Tolerance to Salt and Drought Stresses without Phenotypic Defects in Tomato Plants (Solanum lycopersicum Cv. Dotaerang). Plant Cell Rep. 2011, 30, 867–877. [Google Scholar] [CrossRef] [PubMed]
- Yang, W.-J.; Du, Y.-T.; Zhou, Y.-B.; Chen, J.; Xu, Z.-S.; Ma, Y.-Z.; Chen, M.; Min, D.-H. Overexpression of TaCOMT Improves Melatonin Production and Enhances Drought Tolerance in Transgenic Arabidopsis. IJMS 2019, 20, 652. [Google Scholar] [CrossRef]
- Tenhaken, R. Cell Wall Remodeling under Abiotic Stress. Front. Plant Sci. 2015, 5, 771. [Google Scholar] [CrossRef] [PubMed]
- Takahashi, F.; Kuromori, T.; Sato, H.; Shinozaki, K. Regulatory Gene Networks in Drought Stress Responses and Resistance in Plants. In Survival Strategies in Extreme Cold and Desiccation; Advances in Experimental Medicine and Biology; Iwaya-Inoue, M., Sakurai, M., Uemura, M., Eds.; Springer: Singapore, 2018; Volume 1081. [Google Scholar] [CrossRef]
- Farooq, M.; Wahid, A.; Kobayashi, N.; Fujita, D.; Basra, S.M.A. Plant Drought Stress: Effects, Mechanisms and Management. In Sustainable Agriculture; Lichtfouse, E., Navarrete, M., Debaeke, P., Véronique, S., Alberola, C., Eds.; Springer: Dordrecht, The Netherlands, 2009. [Google Scholar] [CrossRef]
- Baldoni, E.; Frugis, G.; Martinelli, F.; Benny, J.; Paffetti, D.; Buti, M. A Comparative Transcriptomic Meta-Analysis Revealed Conserved Key Genes and Regulatory Networks Involved in Drought Tolerance in Cereal Crops. Int. J. Mol. Sci. 2021, 22, 13062. [Google Scholar] [CrossRef] [PubMed]
- Fang, Y.; Xie, F.; Xiong, L. Conserved miR164-targeted NAC genes negatively regulate drought resistance in rice. J. Exp. Bot. 2014, 65, 2119–2135. [Google Scholar] [CrossRef]
- Isayenkov, S.V.; Maathuis, F.J.M. Plant Salinity Stress: Many Unanswered Questions Remain. Front. Plant Sci. 2019, 10, 80. [Google Scholar] [CrossRef]
- Zhang, L.; Xu, Z.; Ji, H.; Zhou, Y.; Yang, S. TaWRKY40 Transcription Factor Positively Regulate the Expression of TaGAPC1 to Enhance Drought Tolerance. BMC Genom. 2019, 20, 795. [Google Scholar] [CrossRef]
- Chang, L.; Guo, A.; Jin, X.; Yang, Q.; Wang, D.; Sun, Y.; Huang, Q.; Wang, L.; Peng, C.; Wang, X. The Beta Subunit of Glyceraldehyde 3-Phosphate Dehydrogenase Is an Important Factor for Maintaining Photosynthesis and Plant Development under Salt Stress—Based on an Integrative Analysis of the Structural, Physiological and Proteomic Changes in Chloroplasts in Thellungiella halophila. Plant Sci. 2015, 236, 223–238. [Google Scholar] [CrossRef]
- Xiong, J.; Sun, Y.; Yang, Q.; Tian, H.; Zhang, H.; Liu, Y.; Chen, M. Proteomic Analysis of Early Salt Stress Responsive Proteins in Alfalfa Roots and Shoots. Proteome Sci. 2017, 15, 19. [Google Scholar] [CrossRef]
- McLoughlin, F.; Arisz, S.A.; Dekker, H.L.; Kramer, G.; de Koster, C.G.; Haring, M.A.; Munnik, T.; Testerink, C. Identification of Novel Candidate Phosphatidic Acid-Binding Proteins Involved in the Salt-Stress Response of Arabidopsis thaliana Roots. Biochem. J. 2013, 450, 573–581. [Google Scholar] [CrossRef] [PubMed]
- Zhang, X.-H.; Rao, X.-L.; Shi, H.-T.; Li, R.-J.; Lu, Y.-T. Overexpression of a Cytosolic Glyceraldehyde-3-Phosphate Dehydrogenase Gene OsGAPC3 Confers Salt Tolerance in Rice. Plant Cell Tissue Organ. Cult. 2011, 107, 278–285. [Google Scholar] [CrossRef]
- Sanchez-Aguayo, I.; Rodriguez-Galen, J.M.; Garcia, R.; Torreblanca, J.; Pardo, J.M. Salt Stress Enhances Xylem Development and Expression of S-Adenosyl-l-Methionine Synthase in Lignifying Tissues of Tomato Plants. Planta 2004, 220, 278–285. [Google Scholar] [CrossRef]
- Espartero, J.; Pintor-Toro, J.A.; Pardo, J.M. Differential Accumulation of S-Adenosylmethionine Synthetase Transcripts in Response to Salt Stress. Plant Mol. Biol. 1994, 25, 217–227. [Google Scholar] [CrossRef]
- Weretilnyk, E.A.; Alexander, K.J.; Drebenstedt, M.; Snider, J.D.; Summers, P.S.; Moffatt, B.A. Maintaining Methylation Activities during Salt Stress. The Involvement of Adenosine Kinase. Plant Physiol. 2001, 125, 856–865. [Google Scholar] [CrossRef]
- Li, Y.; Yuan, F.; Wen, Z.; Li, Y.; Wang, F.; Zhu, T.; Zhuo, W.; Jin, X.; Wang, Y.; Zhao, H.; et al. Genome-wide survey and expression analysis of the OSCA gene family in rice. BMC Plant Biol. 2015, 15, 261. [Google Scholar] [CrossRef] [PubMed]
- Falhof, J.; Torbøl Pedersen, J.; Thoe Fuglsang, A.; Palmgren, M. Plasma Membrane H+-ATPase Regulation in the Center of Plant Physiology. Mol. Plant 2016, 9, 323–337. [Google Scholar] [CrossRef] [PubMed]
- Sharma, A.; Hussain, A.; Bong-Gyu, M.; Imran, Q.; Falak, N.; Lee, S.; Kim, J.; Hong, J.; Loake, G.; Ali, A.; et al. Comprehensive analysis of plant rapid alkalization factor (RALF) genes. Plant Physiol. Biochem. 2016, 106, 82–90. [Google Scholar] [CrossRef] [PubMed]
- Jiang, M.; Liu, Y.; Liu, Y.; Tan, Y.; Huang, J.; Shu, Q. Mutation of Inositol 1,3,4-trisphosphate 5/6-kinase6 Impairs Plant Growth and Phytic Acid Synthesis in Rice. Plants 2019, 8, 114. [Google Scholar] [CrossRef]
- Feng, W.; Kita, D.; Peaucelle, A.; Cartwright, H.N.; Doan, V.; Duan, Q.; Liu, M.; Maman, J.; Steinhorst, L.; Schmitz-Thom, I.; et al. The FERONIA Receptor Kinase Maintains Cell-Wall Integrity during Salt Stress through Ca2+ Signaling. Curr. Biol. 2018, 28, 666–675. [Google Scholar] [CrossRef] [PubMed]
- Zhou, Y.; Tang, N.; Huang, L.; Zhao, Y.; Tang, X.; Wang, K. Effects of Salt Stress on Plant Growth, Antioxidant Capacity, Glandular Trichome Density, and Volatile Exudates of Schizonepeta tenuifolia Briq. Int. J. Mol. Sci. 2018, 19, 252. [Google Scholar] [CrossRef]
- Rahman, M.A.; Thomson, M.J.; Shah-E-Alam, M.; de Ocampo, M.; Egdane, J.; Ismail, A.M. Exploring novel genetic sources of salinity tolerance in rice through molecular and physiological characterization. Ann. Bot. 2016, 117, 1083–1097. [Google Scholar] [CrossRef]
- Kim, J.; Kim, H.Y. Functional analysis of a calcium-binding transcription factor involved in plant salt stress signaling. FEBS Lett. 2006, 580, 5251–5256. [Google Scholar] [CrossRef] [PubMed]
- Qiu, Z.; Guo, J.; Zhu, A.; Zhang, L.; Zhang, M. Exogenous jasmonic acid can enhance tolerance of wheat seedlings to salt stress. Ecotoxicol. Environ. Saf. 2014, 104, 202–208. [Google Scholar] [CrossRef] [PubMed]
- Srivastava, A.K.; Rai, A.N.; Patade, V.Y.; Suprasanna, P. Calcium Signaling and Its Significance in Alleviating Salt Stress in Plants. In Salt Stress in Plants; Ahmad, P., Azooz, M.M., Prasad, M.N.V., Eds.; Springer: New York, NY, USA, 2013. [Google Scholar] [CrossRef]
- Tawab, F.; Munir, I.; Nasim, Z.; Khan, M.S.; Tawab, S.; Nasim, A.; Iqbal, A.; Ahmad, M.A.; Ali, W.; Munir, R.; et al. Identification and Characterization of a Novel Multi-Stress Responsive Gene in Arabidopsis. PLoS ONE 2020, 15, e0244030. [Google Scholar] [CrossRef]
- Zhou, B.; Zhang, L.; Ullah, A.; Jin, X.; Yang, X.; Zhang, X. Identification of Multiple Stress Responsive Genes by Sequencing a Normalized CDNA Library from Sea-Land Cotton (Gossypium Barbadense L.). PLoS ONE 2016, 11, e0152927. [Google Scholar] [CrossRef] [PubMed]
- Haak, D.C.; Fukao, T.; Grene, R.; Hua, Z.; Ivanov, R.; Perrella, G.; Li, S. Multilevel Regulation of Abiotic Stress Responses in Plants. Front. Plant Sci. 2017, 8, 1564. [Google Scholar] [CrossRef]
- Sewelam, N.; Oshima, Y.; Mitsuda, N.; Ohme-Takagi, M. A Step towards Understanding Plant Responses to Multiple Environmental Stresses: A Genome-Wide Study: Plant Responses to Multiple Abiotic Stresses. Plant Cell Environ. 2014, 37, 2024–2035. [Google Scholar] [CrossRef]
- Noctor, G.; Mhamdi, A.; Foyer, C.H. The Roles of Reactive Oxygen Metabolism in Drought: Not So Cut and Dried. Plant Physiol. 2014, 164, 1636–1648. [Google Scholar] [CrossRef]
- Mittler, R. Oxidative Stress, Antioxidants and Stress Tolerance. Trends Plant Sci. 2002, 7, 405–410. [Google Scholar] [CrossRef]
- White, C.R.; Frangos, J.A. The Shear Stress of It All: The Cell Membrane and Mechanochemical Transduction. Philos. Trans. R. Soc. B 2007, 362, 1459–1467. [Google Scholar] [CrossRef]
- Lalagüe, H.; Csilléry, K.; Oddou-Muratorio, S.; Safrana, J.; de Quattro, C.; Fady, B.; González-Martínez, S.C.; Vendramin, G.G. Nucleotide Diversity and Linkage Disequilibrium at 58 Stress Response and Phenology Candidate Genes in a European Beech (Fagus Sylvatica L.) Population from Southeastern France. Tree Genet. Genomes 2014, 10, 15–26. [Google Scholar] [CrossRef]
- Müller, M.; Seifert, S.; Finkeldey, R. A Candidate Gene-Based Association Study Reveals SNPs Significantly Associated with Bud Burst in European Beech (Fagus Sylvatica L.). Tree Genet. Genomes 2015, 11, 116. [Google Scholar] [CrossRef]










| Candidate Genes | NO. of Initial Articles | NO. of Included Articles | NO. of Study Cases |
|---|---|---|---|
| Β-ketoacyl-coA synthase | 21 | 5 | 8 |
| Caffeic acid o-methyltransferase | 37 | 7 | 9 |
| Cytosolic class I small heat shock protein | 46 | 10 | 22 |
| Formate dehydrogenase | 20 | 4 | 6 |
| Glyceraldehyde-3-phosphate dehydrogenase | 41 | 5 | 24 |
| Heat shock protein 70 | 24 | 10 | 16 |
| S-adenosylmethionine decarboxylase | 27 | 8 | 12 |
| Light harvesting complex II protein | 30 | 6 | 15 |
| S-adenosylmethionine synthase | 42 | 6 | 36 |
| Xyloglucan endotransglusylase hydrolase protein 23 | 64 | 4 | 7 |
| Adenylate kinase | 19 | 4 | 8 |
| ADP-glucose pyrophosphorylase large subunit | 38 | 4 | 8 |
| Candidate Genes | Species | Stress | REM (Cumulative Effect SIZE) | 95% Confidence Interval | I2 |
|---|---|---|---|---|---|
| (Cumulative Index in %) | |||||
| Β-ketoacyl-coA synthase | Arachis hypogaea L. | Drought | 0.88 | (−0.56, 2.33) | 0.000 |
| Arabidopsis thaliana L. | Drought | ||||
| Gossypium hirsutum L. | Salt | ||||
| Hippophae rhamnoides L. | Cold/Freeze | ||||
| Zea mays L. | Submergent | ||||
| Caffeic acid o-methyltransferase | Phyllanthus urinaria L. | Drought | 4.31 | (−2.60, 11.21) | 98.936 |
| Zea mays L. | Drought | ||||
| Tamarix hispida Willd. | Salt | ||||
| Salix matsudana Koitz. | Salt | ||||
| Medicago truncatula Gaertn. | Heavy metal (Al) | ||||
| Allium cepa L. | Heavy metal (Pb) | ||||
| Cytosolic class I small heat shock protein | Pennisetum glaucum R. Br. | Drought/Salt | 2.54 | (1.56, 3.52) | 99.873 |
| Arabidopsis thaliana L. | Drought/Cold | ||||
| Agrostis stolonifera L. | Drought/Salt | ||||
| Juglans regia L. | Salt/Cold | ||||
| Sedum lineare L. | Salt | ||||
| Oryza sativa L. | Drought/Salt | ||||
| Camelia sinensis Kuntze | Cold | ||||
| Formate dehydrogenase | Hordeum vulgare L. | Drought | 1.72 | (−0.83, 4.26) | 88.187 |
| Trifolium pratense L. | Cold | ||||
| Glycine max Merr. | Heavy metal (Al) | ||||
| Vigna umbellata Thunb. | Heavy metal (Al) | ||||
| Glyceraldehyde-3-phosphate dehydrogenase | Arabidopsis thaliana L. | Heavy metal (Cd) | 2.47 | (1.23, 3.72) | 91.334 |
| Triticum aestivum L. | Drought/Cold/Salt | ||||
| Oryza sativa L. | Salt/Heat | ||||
| Heat shock protein 70 | Zea mays L. | Heat | 3.74 | (1.69, 5.79) | 97.688 |
| Triticum aestivum L. | Drought/Heat | ||||
| Glycine max Merr. | Heat | ||||
| Nicotiana tabacum L. | Heat/Cold | ||||
| Chrysanthemum spp. | Heat | ||||
| Arabidopsis thaliana L. | Cold | ||||
| S-adenosylmethionine decarboxylase | Oryza sativa L. | Drought/Salt | 1.91 | (1.01, 2.80) | 67.026 |
| Sugar beet monosomic | Salt | ||||
| Zea mays L. | Salt | ||||
| Brassica napus L. | Waterlogging | ||||
| Eremochloa ophiuroides Hack. | Cold | ||||
| Arachis hypogaea L. | Salt | ||||
| Light harvesting complex II protein | Solanum lycopersicum L. | Drought/Cold | −4.79 | (−8.18, 1.39) | 99.202 |
| Vitis vinifera L. | Drought | ||||
| Hordeum vulgare L. | Drought | ||||
| Populus simonii Carrière | Heat | ||||
| Sedum alfredii L. | Heavy metal (Cd, Zn) | ||||
| Panax ginseng C.A.Mey. | Salt/Chilling | ||||
| S-adenosylmethionine synthase | Suaeda maritima Dumort. | Salt | 45.10 | (−40.06, 130.127) | 99.998 |
| Oryza sativa L. | Salt | ||||
| Cucumis sativus L. | Salt | ||||
| Lycopersicon esculentum L. | Salt | ||||
| Solanum lycopersicum L. | Drought/Heat/Cold/salt | ||||
| Cajanus cajan L. | Drought/Cold | ||||
| Panax ginseng C.A.Mey. | Cold/Salt | ||||
| Xyloglucan endotransglusylase hydrolase protein 23 | Zea mays L. | Heat | 3.18 | (1.38, 4.98) | 89.734 |
| Vigna umbellata Thunb. | Heavy metal (Al) | ||||
| Populus euphratica Oliv. | Heavy metal (Cd) | ||||
| Arabidospsis thaliana L. | Heavy metal (Br) | ||||
| Glycine max Merr. | Iron deficiency | ||||
| Benincasa hispida Thunb. | Drought | ||||
| Adenylate kinase | Oxytenanthera Abyssinica A.Rich. | Drought | 0.32 | (−0.56, 1.67) | 0.000 |
| Solanum lycopersicum L. | Drought | ||||
| Helianthus annuus L. | Drought | ||||
| Zea mais L. | Salt | ||||
| ADP-glucose pyrophosphorylase large subunit | Oxytenanthera Abyssinica A.Rich. | Drought | 0.84 | (−0.42, 2.11) | 20.691 |
| Solanum lycopersicum L. | Drought | ||||
| Oryza sativa | Salt |
| Candidate Genes | I2 (Cumulative) | Subgroups | REM (for Each Subgroup) | 95% Confidence Interval (for Each Subgroup in %) | I2 (for Each SUBGROUP in %) |
|---|---|---|---|---|---|
| Cytosolic class I small heat shock protein | 99.873 | Salt | 1.81 | (0.53, 3.09) | 65.885 |
| Cold | 0.83 | (−0.59, 2.26) | 67.125 | ||
| Drought | 1.94 | (0.80, 3.07) | 63.164 | ||
| Heat shock protein 70 | 97.632 | Heat | 0.72 | (0.31, 3.55) | 31.33 |
| Cold | 1.94 | (−1.43, 5.31) | 95.142 | ||
| Drought | 8.32 | (5.36, 11.27) | 94.358 | ||
| S-adenosylmethionine synthase | 99.721 | Salt | −0.64 | (−3.15, 1.86) | 96.505 |
| Cold | 1.05 | (−0.54, 2.65) | 68.209 |
Publisher’s Note: MDPI stays neutral with regard to jurisdictional claims in published maps and institutional affiliations. |
© 2022 by the authors. Licensee MDPI, Basel, Switzerland. This article is an open access article distributed under the terms and conditions of the Creative Commons Attribution (CC BY) license (https://creativecommons.org/licenses/by/4.0/).
Share and Cite
Garosi, C.; Ferrante, R.; Vettori, C.; Paffetti, D. Meta-Analysis as a Tool to Identify Candidate Genes Involved in the Fagus sylvatica L. Abiotic Stress Response. Forests 2022, 13, 159. https://doi.org/10.3390/f13020159
Garosi C, Ferrante R, Vettori C, Paffetti D. Meta-Analysis as a Tool to Identify Candidate Genes Involved in the Fagus sylvatica L. Abiotic Stress Response. Forests. 2022; 13(2):159. https://doi.org/10.3390/f13020159
Chicago/Turabian StyleGarosi, Cesare, Roberta Ferrante, Cristina Vettori, and Donatella Paffetti. 2022. "Meta-Analysis as a Tool to Identify Candidate Genes Involved in the Fagus sylvatica L. Abiotic Stress Response" Forests 13, no. 2: 159. https://doi.org/10.3390/f13020159
APA StyleGarosi, C., Ferrante, R., Vettori, C., & Paffetti, D. (2022). Meta-Analysis as a Tool to Identify Candidate Genes Involved in the Fagus sylvatica L. Abiotic Stress Response. Forests, 13(2), 159. https://doi.org/10.3390/f13020159

