Mapping and Monitoring the Canopy Cover and Greenness of Southern Yellow Pines (Loblolly, Shortleaf, and Virginia Pines) in Central-Eastern Tennessee Using Multi-Temporal Landsat Satellite Data
Abstract
1. Introduction
2. Materials and Methods
2.1. Study Area
2.2. Vegetation
2.3. Geology and Soil
2.4. Climate
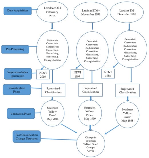
2.5. Methodology
2.6. Mapping and Monitoring of the Canopy Cover and Greenness of Loblolly, Shortleaf and Virginia Pines
- ρλ’ = Top of atmosphere (TOA) planetary reflectance without correction for solar angle;
- Mp = Band-specific multiplicative rescaling factor (Reflectance_Mult_Band_x, where x is the band number);
- Ap = Band-specific additive rescaling factor (Reflectance_Add_Band_x where x is the band number);
- Qcal = digital numbers.
- ρλ = TOA planetary reflectance corrected for sun angle;
- ρλ’ = TOA planetary reflectance without correction for solar angle;
- θSE = Local sun elevation angle in degrees provided in the metadata (Sun_Elevation).
- Lrad = Spectral radiance, W/m2/sr/μm;
- DN = Digital number.
- RTOA = the TOA planetary reflectance;
- Lrad = is the spectral radiance at the sensor’s aperture;
- π = ≈3.14159;
- ESUNi = the mean solar exoatmospheric irradiance of each band;
- z = solar zenith angle (zenith angle = 90 − solar elevation angle), solar elevation angle is within the header file of the satellite images.
3. Results and Discussion
4. Conclusions
Author Contributions
Funding
Institutional Review Board Statement
Informed Consent Statement
Acknowledgments
Conflicts of Interest
References
- English, B.; Menard, J.; Jensen, K. Tennessee’s Forest and Forest Products Industry and Associated Economic Impacts for 2000; Research Series 01–04; The University of Tennessee, Institute of Agriculture, Agricultural Experiment Station, Department of Agricultural Economics: Knoxville, TN, USA, 2004; Available online: https://www.forestryimpacts.net/reports/tennessee/ForestMainDoc.pdf (accessed on 20 November 2020).
- Young, T.M.; Hodges, D.G.; Rials, T.G. The forest products economy of Tennessee. For. Prod. J. 2007, 57, 12–19. [Google Scholar]
- Clabo, D.C.; Clatterbuck, W. A Tennessee Landowner and Practitioner Guide for Establishment and Management of Shortleaf and Other Pines. University of Tennessee Extension, Institute of Agriculture. The University of Tennessee PB1751. 2005. Available online: http://shortleafpine.net/admin/panel-documents/PB1751FinalPrint.pdf (accessed on 15 October 2020).
- Arabameri, A.; Pourghasemi, H.R. Spatial Modeling of Gully Erosion Using Linear and Quadratic Discriminant Analyses in GIS and R. In Spatial Modeling in GIS and R for Earth and Environmental Sciences; Pourghasemi, H.R., Gokceoglu, C., Eds.; Elsevier Inc: Amsterdam, The Netherlands, 2019; pp. 299–321. [Google Scholar]
- Gessesse, A.A.; Melesse, A.M. Temporal relationships between time series CHIRPS-rainfall estimation and eMODIS-NDVI satellite images in Amhara Region, Ethiopia. In Extreme Hydrology and Climate Variability: Monitoring, Modelling, Adaptation and Mitigation; Melesse, A.M., Abtew, W., Senay, G., Eds.; Elsevier Inc: Amsterdam, The Netherlands, 2019; pp. 81–92. [Google Scholar]
- Hansen, M.C.; Egorov, A.; Potapov, P.V.; Stehman, S.V.; Tyukavina, A.; Turubanova, S.A.; Roy, D.P.; Goetz, S.J.; Loveland, T.R.; Ju, J.; et al. Monitoring conterminous United States (CONUS) land cover change with Web-Enabled Landsat Data (WELD). Remote Sens. Environ. 2014, 140, 466–484. [Google Scholar] [CrossRef]
- Hogland, J.; Anderson, N.; Affleck, D.L.R.; Peter, J.S. Using Forest Inventory Data with Landsat 8 Imagery to Map Longleaf Pine Forest Characteristics in Georgia, USA. Remote Sens. 2019, 11, 1803. [Google Scholar] [CrossRef]
- Landenburger, L.; Lawrence, R.L.; Podruzny, S.; Schwartz, C.C. Mapping Regional Distribution of a Single Tree Species: Whitebark Pine in the Greater Yellowstone Ecosystem. Sensors 2008, 8, 4983–4994. [Google Scholar] [CrossRef] [PubMed]
- Vogelmann, J.E.; Tolk, B.; Zhu, Z. Monitoring forest changes in the southwestern United States using multitemporal Landsat data. Remote Sens. Environ. 2009, 113, 1739–1748. [Google Scholar] [CrossRef]
- Song, D.; Huang, C.; Sexton, J.O.; Channan, S.; Feng, M.; Townshend, J.R. Use of Landsat and Corona data for mapping forest cover change from the mid-1960s to 2000s: Case studies from the Eastern United States and Central Brazil. ISPRS J. Photogramm. Remote Sens. 2015, 103, 81–92. [Google Scholar] [CrossRef]
- Akumu, C.E.; Henry, J.; Gala, T.; Dennis, S.; Reddy, C.; Tegegne, F.; Haile, S.; Archer, R.S. Inland Wetlands Mapping and Vulnerability Assessment Using an Integrated Geographic Information System and Remote Sensing Techniques. Glob. J. Environ. Sci. Manag. 2018, 4, 387–400. [Google Scholar]
- Hodges, J.A.; Norrell, R.J.; Sarah, M.H. Tennessee; Encyclopedia Britannica, Inc.: Chicago, IL, USA, 2018; Available online: https://www.britannica.com/place/Tennessee (accessed on 25 December 2020).
- Tennessee Naturalist. Geology and Ecology Foundation and Context Enhanced Study Guide. Tennessee Naturalist Program. 2018. Available online: www.tnnaturalist.org (accessed on 20 January 2021).
- USDA. Published Soil Surveys for Tennessee. United States Department of Agriculture, Natural Resources Conservation Service. 2021. Available online: https://www.nrcs.usda.gov/wps/portal/nrcs/surveylist/soils/survey/state/?stateId=TN (accessed on 23 March 2021).
- Mather, P.M. Computer Processing of Remotely-Sensed Images; John Wiley and Sons: Chichester, UK, 1999. [Google Scholar]
- National Aeronautics and Space Administration. Landsat 8 Science Data Users Handbook. National Aeronautics and Space Administration, United States Geological Society. 2018. Available online: https://www.usgs.gov/core-science-systems/nli/landsat/landsat-8-data-users-handbook (accessed on 25 December 2020).
- National Aeronautics and Space Administration. Landsat User Guide. National Aeronautics and Space Administration, United States Geological Society. 2017. Available online: https://www.usgs.gov/core-science-systems/nli/landsat/landsat-7-data-users-handbook (accessed on 25 December 2020).
- Archard, F.; D’Souza, G. Collection and Pre-Processing of NOAA-AVHRR 1 km Resolution Data for Tropical Forest Resource Assessment. Report EUR 16055, European Commission: Luxembourg. 1994. Available online: https://op.europa.eu/en/publication-detail/-/publication/15b97b3e-cd63-4370-9fbd-bab1305a9eb1 (accessed on 13 December 2020).
- Eva, H.; Lambin, E.F. Burnt area mapping in Central Africa using ATSR data. Int. J. Remote Sens. 1998, 19, 3473–3497. [Google Scholar] [CrossRef]
- Mather, P.M.; Koch, M. Computer Processing of Remotely-Sensed Images: An Introduction; John Wiley and Sons: Chichester, UK, 2011. [Google Scholar]
- Shang, X.; Chisholm, L.A. Classification of Australian native forest species using hyperspectral remote sensing and machine-learning classification algorithms. IEEE J. Sel. Top. Appl. Earth Obs. Remote Sens. 2014, 7, 2481–2489. [Google Scholar] [CrossRef]
- Breiman, L. Random Forests—Random Features; Vol. Technical Report 567; Statistics Department, University of California: Berkeley, CA, USA, 1999; Available online: https://www.stat.berkeley.edu/~breiman/random-forests.pdf (accessed on 13 October 2020).
- Tennessee Department of Agriculture. Southern Pine Beetle Cost Share for Landowners. 2021. Available online: https://www.tn.gov/agriculture/forests/landowners/financial/southern-pine-beetle-cost-share-for-landowners.html (accessed on 12 February 2021).
- Potapov, P.; Hansen, M.; Stehman, S.V.; Pittman, K.; Turubanova, S. Gross forest cover loss in temperate forests: Biome-wide monitoring results using MODIS and Landsat data. J. Appl. Remote Sens. 2009, 3, 033569. [Google Scholar] [CrossRef]
- Kim, D.; Sexton, J.O.; Noojipady, P.; Huang, C.; Anand, A.; Channan, S.; Feng, M.; Townshend, J.R. Global, Landsat-based forest-cover change from 1990 to 2000. Remote Sens. Environ. 2014, 155, 178–193. [Google Scholar] [CrossRef]
- Montserud, R.A.; Leamans, R. Comparing global vegetation maps with kappa statistics. Ecol. Model. 1992, 62, 275–293. [Google Scholar] [CrossRef]









| Dec. 1988 (Hectares) | %Cover | Nov. 1999 (Hectares) | %Cover | Feb. 2016 (Hectares) | %Cover | %Change Dec. 1988 and Nov. 1999 | %Change Dec. 1988 and Feb. 2016 | %Change Nov. 1999 and Feb. 2016 | |
|---|---|---|---|---|---|---|---|---|---|
| Loblolly | 110,229 | 37 | 44,749 | 21 | 39,507 | 21 | −59 | −64 | −12 |
| Virginia | 83,578 | 28 | 24,932 | 12 | 3942 | 2 | −70 | −95 | −84 |
| Shortleaf | 104,116 | 35 | 146,192 | 67 | 145,522 | 77 | 40 | 40 | 0 |
| Classes | Loblolly | Shortleaf | Virginia | Total |
|---|---|---|---|---|
| Reference | ||||
| Loblolly | 16 | 3 | 1 | 20 |
| Shortleaf | 6 | 15 | 1 | 22 |
| Virginia | 5 | 0 | 15 | 20 |
| Total | 27 | 18 | 17 | 62 |
| User accuracy (%) | Producer accuracy (%) | Overall accuracy (%) | Kappa | |
| Loblolly | 80 | 59 | ||
| Shortleaf | 68 | 83 | ||
| Virginia | 75 | 88 | ||
| Overall and kappa | 74 | 0.6 |
Publisher’s Note: MDPI stays neutral with regard to jurisdictional claims in published maps and institutional affiliations. |
© 2021 by the authors. Licensee MDPI, Basel, Switzerland. This article is an open access article distributed under the terms and conditions of the Creative Commons Attribution (CC BY) license (https://creativecommons.org/licenses/by/4.0/).
Share and Cite
Akumu, C.; Smith, R.; Haile, S. Mapping and Monitoring the Canopy Cover and Greenness of Southern Yellow Pines (Loblolly, Shortleaf, and Virginia Pines) in Central-Eastern Tennessee Using Multi-Temporal Landsat Satellite Data. Forests 2021, 12, 499. https://doi.org/10.3390/f12040499
Akumu C, Smith R, Haile S. Mapping and Monitoring the Canopy Cover and Greenness of Southern Yellow Pines (Loblolly, Shortleaf, and Virginia Pines) in Central-Eastern Tennessee Using Multi-Temporal Landsat Satellite Data. Forests. 2021; 12(4):499. https://doi.org/10.3390/f12040499
Chicago/Turabian StyleAkumu, Clement, Raphael Smith, and Solomon Haile. 2021. "Mapping and Monitoring the Canopy Cover and Greenness of Southern Yellow Pines (Loblolly, Shortleaf, and Virginia Pines) in Central-Eastern Tennessee Using Multi-Temporal Landsat Satellite Data" Forests 12, no. 4: 499. https://doi.org/10.3390/f12040499
APA StyleAkumu, C., Smith, R., & Haile, S. (2021). Mapping and Monitoring the Canopy Cover and Greenness of Southern Yellow Pines (Loblolly, Shortleaf, and Virginia Pines) in Central-Eastern Tennessee Using Multi-Temporal Landsat Satellite Data. Forests, 12(4), 499. https://doi.org/10.3390/f12040499
