The Role of Multilevel Inverters in Mitigating Harmonics and Improving Power Quality in Renewable-Powered Smart Grids: A Comprehensive Review
Abstract
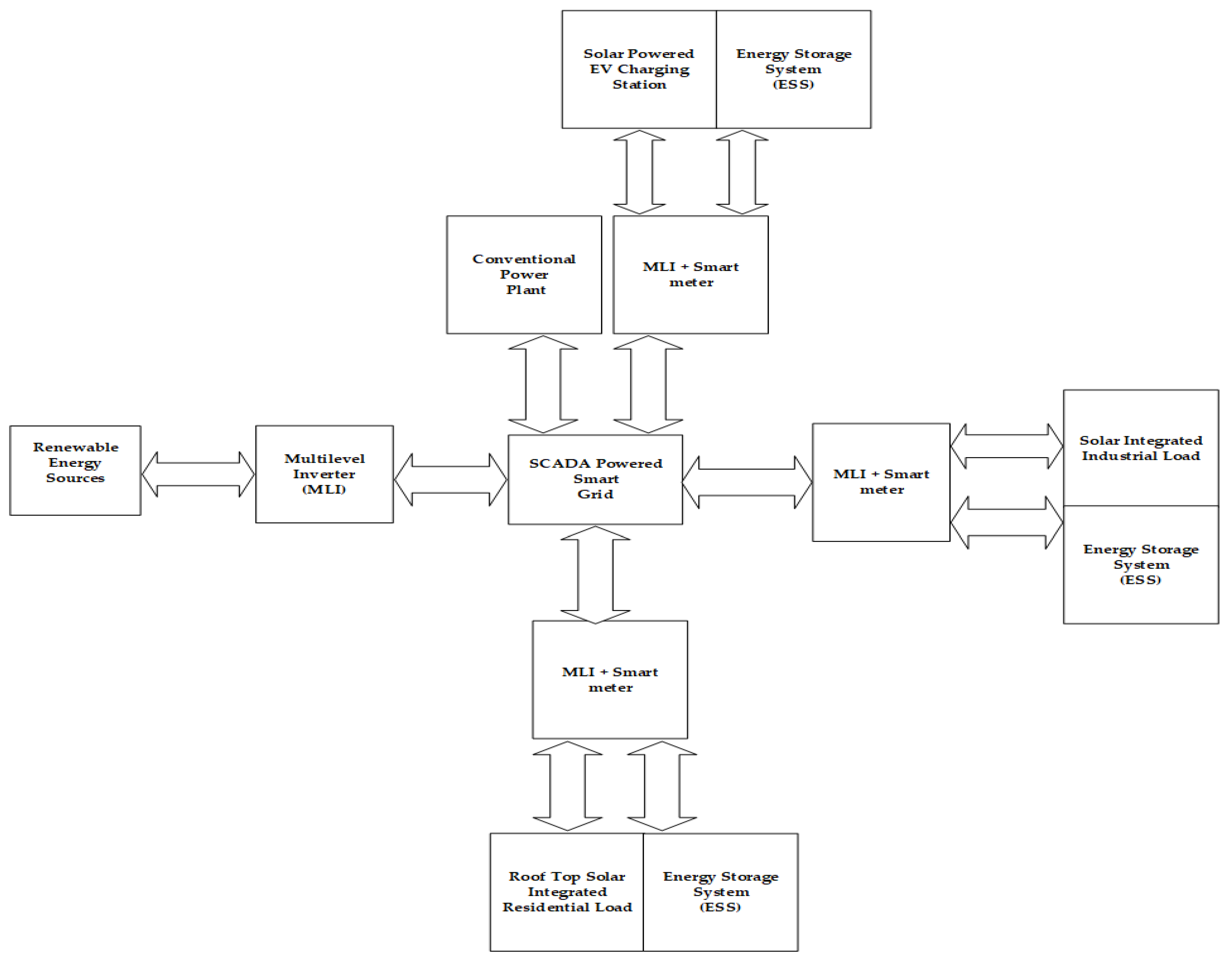
1. Introduction
- To study existing MLI topologies to reduce THD and enhance voltage stability in RES-integrated smart grids.
- To study the role of MLIs in power quality improvement in RES-powered smart grids.
- To identify present challenges and suggest future research areas for optimising MLI performance in RES-integrated smart grids.
2. Power Quality Challenges of RES-Integrated Smart Grids
3. A Brief Introduction to Multilevel Inverters
3.1. Advantages of Multilevel Inverters
- Harmonic performance
- Reliability and operational flexibility
- Improved reliability: MLIs are designed in such a way that the system can continue functioning even if one module or switch fails [75].
- Modular expansion: MLIs allow for modular expansion with other inverter modules to be integrated into the system. This adaptability is important for RES integration with the TPS [76].
- Power factor correction and grid stability
- Power factor correction: MLIs offer power factor correction that reduces reactive power penalties imposed by distribution companies. They also improve the transmission and distribution of power [77].
- Grid stability: MLIs can improve voltage and frequency variation and provide stability and reliability [77].
- Versatility and modulation techniques
- Compatibility with modulation techniques: MLIs are compatible with modulation techniques such as PWM and sine wave PWM. This flexibility allows designers to improve inverter performance based on specific requirements [78].
- Minimised switching losses: Different modulation strategies can be used to minimise switching losses and improve overall system efficiency [79].
- Environmental benefits
- Support for renewable energy: MLIs solve power quality and distributed generation challenges with RES [80].
3.2. Applications of Multilevel Inverters in Renewable Energy-Integrated Smart Grids and EV Charging Stations
- Improving power quality in smart grids
- Reduction of harmonic distortion: The advantage of MLIs is their ability to produce an approximate sinusoidal voltage to improve THD. This reduction in harmonics is essential to maintain power quality and solve other issues like equipment overheating and increased losses [81].
- Voltage regulation and stability: MLIs improve voltage regulation and stability in smart grids by providing a stable and continuous power supply. This is important for RES-powered grids [82].
- Integration with renewable energy sources
- Supporting EV charging infrastructure
- Bidirectional charging (V2G): MLIs provide bidirectional charging, allowing EVs to consume power from the grid and supply it back to it. V2G technology helps to maintain supply and demand during peak hours and frequency variation [85].
- Load management: Integrating MLIs in EV charging stations improves load management. It also ensures that the charging process does not overload the grid. This is achieved by real-time monitoring and control. MLIs also help to optimise the charging schedules based on grid conditions and the availability of renewable energy [86].
- Improving system reliability and flexibility
- Modular design: The system can continue to operate at reduced capacity and maintain reliability in critical situations such as undervoltage due to the flexibility of MLIs [87].
- Economic Benefits
- Cost savings: MLIs operate with higher efficiency owing to their ability to produce near-sinusoidal waveforms, which helps in reducing switching and conduction losses. The modular design of MLIs ensures fault tolerance and reduced maintenance costs. By optimising power quality, they enable more efficient energy consumption, especially in renewable energy systems. They also improve the efficiency and reliability of generation, transmission, and distribution networks. This leads to cost savings in the power generation. They are also able to manage peak loads, which reduces the need for conventional peak-load power plants like diesel plants [90].
4. Future Directions
- Technical Challenges
- Synchronisation with existing systems: Integration of MLIs into existing grids requires maintenance of synchronisation standards. This can be complex due to the diverse range of equipment and technologies already in use [91].
- Harmonics management: MLIs are used to reduce THD. This can be challenging in RES-powered grids. It is difficult to ensure that all components operate without introducing any problems [92].
- Control and coordination: It is important to maintain control and coordination for MLIs with other grid components, such as traditional inverters and transformers, to maintain grid stability and performance [93].
- Economic Challenges
- High initial costs: The development of MLIs requires high capital costs in terms of equipment, installation and integration. This can be a barrier for utilities and grid operators, especially in sectors with limited financial resources. It requires additional components, such as capacitors, switches, and diodes, increasing material and component costs. Implementing advanced control algorithms and switching strategies necessitates higher spending on software development and hardware integration [94].
- Operational and maintenance costs: MLIs demand skilled persons for installation and precise tuning, which adds to the upfront costs. It also requires ongoing maintenance and operational management, the cost of which can be added to the overall costs but is essential for long-term sustainability. MLIs generate higher switching losses due to the need to combine voltages of different modules (Vdc, 2Vdc, 3Vdc). This inefficiency can increase operating costs [95].
- Regulatory and standardisation challenges
- Compliance with standards: It is essential to ensure that MLIs meet existing grid regulations and standards [96].
- Integration with renewable energy sources (RES)
- Intermittency of RES: The variable nature of RES introduces challenges for the stable operation of MLIs. Effective integration requires advanced control strategies to manage intermittency and ensure a reliable power supply [97].
- Energy storage integration: Integrating energy storage systems with MLIs is essential to mitigate the unpredictability of RES. It also adds another layer of complexity and cost to the implementation process [98].
- Infrastructure and grid management
- Grid modernisation: Upgrading the existing grid with MLI and RES integration is necessary. This includes transmission and distribution networks and implementing smart metering and system control technologies [99].
- Cybersecurity: As MLIs and smart grid technologies are highly dependent on digital communication, it is critical to ensure appropriate cybersecurity measures to protect against potential cyber threats [100].
- Smart grid integration: Research into how MLIs work on demand response and are integrated with microgrid technologies can lead to a more integrated approach to improving power quality [101].
- Impact of Distributed Generation (DG): The presence of DG is increasing with the rise of RES. It is, therefore, important to study the impact of DG on grid stability and power quality. Long-term studies of real-time data will provide guidelines to integrate DG technologies using MLIs [102].
5. Conclusions
Author Contributions
Funding
Conflicts of Interest
References
- IEA. Share of Renewable Electricity Generation by Technology, 2000–2028; IEA: Paris, French, 2024; Available online: https://www.iea.org/data-and-statistics/charts/share-of-renewable-electricity-generation-by-technology-2000-2028 (accessed on 1 November 2024).
- Amamra, S.-A.; Meghriche, K.; Cherifi, A.; Francois, B. Multilevel Inverter Topology for Renewable Energy Grid Integration. IEEE Trans. Ind. Electron. 2017, 64, 8855–8866. [Google Scholar] [CrossRef]
- Al-Shetwi, A.Q.; Hannan, M.A.; Jern, K.P.; Alkahtani, A.A.; Pg Abas, A.E. Power Quality Assessment of Grid-Connected PV System in Compliance with the Recent Integration Requirements. Electronics 2020, 9, 366. [Google Scholar] [CrossRef]
- Appasani, B. Smart Grid 3.0: Grid with Proactive Intelligence. In Smart Grid 3.0: Computational and Communication Technologies; Appasani, B., Bizon, N., Eds.; Springer International Publishing: Cham, Switzerland, 2023; pp. 1–22. [Google Scholar]
- Khan, K.A.; Quamar, M.M.; Al-Qahtani, F.H.; Asif, M.; Alqahtani, M.; Khalid, M. Smart grid infrastructure and renewable energy deployment: A conceptual review of Saudi Arabia. Energy Strategy Rev. 2023, 50, 101247–101267. [Google Scholar] [CrossRef]
- Ch. Santosh, K.; Kalyani, S.T. Improvement of Power Quality in Smart Grid Connected PV System Using Multilevel Inverter. J. Adv. Res. Appl. Sci. Eng. Technol. 2023, 31, 1–13. [Google Scholar] [CrossRef]
- Choudhury, S.; Bajaj, M.; Dash, T.; Kamel, S.; Jurado, F. Multilevel Inverter: A Survey on Classical and Advanced Topologies, Control Schemes, Applications to Power System and Future Prospects. Energies 2021, 14, 5773. [Google Scholar] [CrossRef]
- Nagar, R.; Shroff, K.; Jagtap, A.; Patil, N.B.; Patil, L.P. A Survey on Conventional Multilevel Inverter Topologies; Springer: Singapore, 2024; pp. 249–262. [Google Scholar]
- Zhao, S.; Zhang, L.; Liu, Y.; Yu, P. Overview of Multilevel Inverter Topologies and Modulation Methods; Springer: Singapore, 2022; pp. 1–13. [Google Scholar]
- Ben Mahmoud, Z.; Khedher, A. A Comprehensive Review on Space Vector Based-PWM Techniques for Common Mode Voltage Mitigation in Photovoltaic Multi-Level Inverters. Energies 2024, 17, 916. [Google Scholar] [CrossRef]
- Nyamathulla, S.; Chittathuru, D. A Review of Multilevel Inverter Topologies for Grid-Connected Sustainable Solar Photovoltaic Systems. Sustainability 2023, 15, 13376. [Google Scholar] [CrossRef]
- Gümüş, B. Integration of Renewable Energy Sources to Power Networks and Smart Grids. In Renewable Energy Based Solutions; Uyar, T.S., Javani, N., Eds.; Springer International Publishing: Cham, Switzerland, 2022; pp. 81–103. [Google Scholar]
- Bhatti, A.R.; Tamoor, M.; Liaqat, R.; Rasool, A.; Salam, Z.; Ali, A.; Sherefa, A. Electric vehicle charging stations and the employed energy management schemes: A classification based comparative survey. Discov. Appl. Sci. 2024, 6, 503. [Google Scholar] [CrossRef]
- Mahlobo, A.; Oni, O.E.; Akindeji, K.T. Voltage Fluctuation Correction for Renewable Energy Systems in Distribution Network. In Proceedings of the 2023 International Conference on Electrical, Computer and Energy Technologies (ICECET), Cape Town, South Africa, 16–17 November 2023; pp. 1–7. [Google Scholar]
- Razmi, D.; Lu, T.; Papari, B.; Akbari, E.; Fathi, G.; Ghadamyari, M. An Overview on Power Quality Issues and Control Strategies for Distribution Networks With the Presence of Distributed Generation Resources. IEEE Access 2023, 11, 10308–10325. [Google Scholar] [CrossRef]
- Alfalahi, S.T.Y.; Alkahtani, A.A.; Al-Shetwi, A.Q.; Al-Ogaili, A.S.; Abbood, A.A.; Mansor, M.B.; Fazea, Y. Supraharmonics in Power Grid: Identification, Standards, and Measurement Techniques. IEEE Access 2021, 9, 103677–103690. [Google Scholar] [CrossRef]
- Eid, D.; Elmasry, S.; El Samahy, A.; Elnagahy, F.; Youssef, E. Frequency control enhancement for hybrid microgrid using multi-terminal multi-function inverter. Int. J. Renew. Energy Dev. 2024, 13, 683–696. [Google Scholar] [CrossRef]
- Souza Junior, M.E.T.; Freitas, L.C.G. Power Electronics for Modern Sustainable Power Systems: Distributed Generation, Microgrids and Smart Grids—A Review. Sustainability 2022, 14, 3597. [Google Scholar] [CrossRef]
- Purkait, P.; Basu, M.; Nath, S.R. Renewable Energy Integration to Electric Power Grid: Opportunities, Challenges, and Solutions. In Challenges and Opportunities of Distributed Renewable Power; De, S., Agarwal, A.K., Kalita, P., Eds.; Springer Nature: Singapore, 2024; pp. 37–100. [Google Scholar]
- Ayodeji, S.; Akinyemi, P.I.E.D. Impact of Renewable Energy Generation on Voltage Flicker with Dynamic Load Connected to Distribution Network. Int. J. Appl. Eng. Res. 2019, 14, 3137–3145. [Google Scholar]
- Rana, M.M.; Uddin, M.; Sarkar, M.R.; Meraj, S.T.; Shafiullah, G.M.; Muyeen, S.M.; Islam, M.A.; Jamal, T. Applications of energy storage systems in power grids with and without renewable energy integration—A comprehensive review. J. Energy Storage 2023, 68, 107811. [Google Scholar] [CrossRef]
- Buzdugan, M.I. Voltage Dips in Power Quality—A Brief Review. In Proceedings of the AEIT International Annual Conference (AEIT), Florence, Italy, 18–20 September 2019; pp. 1–6. [Google Scholar]
- Nigam, A.; Sharma, K.K.; Riaz, M.B.; Yaseen, M.; Shafiq, A.; Sindhu, T.N. Reactive power compensation during the convergence of grid system with FACTS devices. Results Eng. 2024, 23, 102449. [Google Scholar] [CrossRef]
- Hossain, E.; Tur, M.R.; Padmanaban, S.; Ay, S.; Khan, I. Analysis and Mitigation of Power Quality Issues in Distributed Generation Systems Using Custom Power Devices. IEEE Access 2018, 6, 16816–16833. [Google Scholar] [CrossRef]
- Bansal, P.; Singh, A. Multilevel Inverter Based Power Quality Enhancement Using Improved Immune Control Algorithm. Int. J. Electron. 2021, 108, 1999–2018. [Google Scholar] [CrossRef]
- Majeed Butt, O.; Zulqarnain, M.; Majeed Butt, T. Recent advancement in smart grid technology: Future prospects in the electrical power network. Ain Shams Eng. J. 2021, 12, 687–695. [Google Scholar] [CrossRef]
- Gobu, R.; Dineshkumar, M.; Kalaiyarasi, K.; Kumar, P.A.; Priyan, M.B.; Sanjeev, K.N. Review of Power Quality Issues in Smart Grid. In Proceedings of the 2023 7th International Conference on Computing Methodologies and Communication (ICCMC), Erode, India, 23–25 February 2023; pp. 32–38. [Google Scholar]
- Bajaj, M.; Singh, A.K. Grid integrated renewable DG systems: A review of power quality challenges and state-of-the-art mitigation techniques. Int. J. Energy Res. 2019, 44, 26–69. [Google Scholar] [CrossRef]
- Alves, E.; Sanchez, S.; Brandao, D.; Tedeschi, E. Smart Load Management with Energy Storage for Power Quality Enhancement in Wind-Powered Oil and Gas Applications. Energies 2019, 12, 2985. [Google Scholar] [CrossRef]
- Rini Ann Jerin, A.; Prabaharan, N.; Manoj Kumar, N.; Palanisamy, K.; Umashankar, S.; Siano, P. Smart grid and power quality issues. In Hybrid-Renewable Energy Systems in Microgrids; Elsevier: Amsterdam, The Netherlands, 2018; pp. 195–202. [Google Scholar]
- Naderi, Y.; Hosseini, S.H.; Ghassem Zadeh, S.; Mohammadi-Ivatloo, B.; Vasquez, J.C.; Guerrero, J.M. An overview of power quality enhancement techniques applied to distributed generation in electrical distribution networks. Renew. Sustain. Energy Rev. 2018, 93, 201–214. [Google Scholar] [CrossRef]
- Tuballa, M.L.; Abundo, M.L. A review of the development of Smart Grid technologies. Renew. Sustain. Energy Rev. 2016, 59, 710–725. [Google Scholar] [CrossRef]
- Mwasilu, F.; Justo, J.J.; Kim, E.-K.; Do, T.D.; Jung, J.-W. Electric vehicles and smart grid interaction: A review on vehicle to grid and renewable energy sources integration. Renew. Sustain. Energy Rev. 2014, 34, 501–516. [Google Scholar] [CrossRef]
- Brenna, M.; Foiadelli, F.; Leone, C.; Longo, M. Electric Vehicles Charging Technology Review and Optimal Size Estimation. J. Electr. Eng. Technol. 2020, 15, 2539–2552. [Google Scholar] [CrossRef]
- Rahman, I.; Mohamad-Saleh, J. Hybrid bio-Inspired computational intelligence techniques for solving power system optimization problems: A comprehensive survey. Appl. Soft Comput. 2018, 69, 72–130. [Google Scholar] [CrossRef]
- Rajkumar, S.; Balasubramanian, R.; Kathirvelu, P. A Comprehensive Review on Supraharmonics—The Next Big Power Quality Concern. Smart Grids Sustain. Energy 2024, 9, 15. [Google Scholar] [CrossRef]
- Moharana, N.; Dash, D.; Dalai, S.K. Power Quality Improvement in PVGrid System. In Proceedings of the 2021 International Conference in Advances in Power, Signal, and Information Technology (APSIT), Bhubaneswar, India, 8–10 October 2021; pp. 1–5. [Google Scholar]
- Jayaraman, M.; Vt, S. Power Quality Improvement in a Cascaded Multilevel Inverter Interfaced Grid Connected System Using a Modified Inductive–Capacitive–Inductive Filter with Reduced Power Loss and Improved Harmonic Attenuation. Energies 2017, 10, 1834. [Google Scholar] [CrossRef]
- Moreno-Munoz, A.; Gil-de-Castro, A.; Romero-Cavadal, E.; Rönnberg, S.; Bollen, M. Enrique Romero-Cavadal. Supraharmonics (2 to 150 kHz) and Multi-Level Converters. In Proceedings of the IEEE 5th International Conference on Power Engineering, Energy and Electrical Drives (POWERENG), Riga, Latvia, 11–13 May 2015. [Google Scholar]
- Ali, Z.M.; Ćalasan, M.; Jurado, F.; Abdel Aleem, S.H.E. Complexities of Power Quality and Harmonic-Induced Overheating in Modern Power Grids Studies: Challenges and Solutions. IEEE Access 2024, 12, 151554–151597. [Google Scholar] [CrossRef]
- Luo, A.; Xu, Q.; Ma, F.; Chen, Y. Overview of power quality analysis and control technology for the smart grid. J. Mod. Power Syst. Clean Energy 2016, 4, 1–9. [Google Scholar] [CrossRef]
- Srivastava, A.; Manas, M.; Dubey, R.K. Integration of power systems with electric vehicles: A comprehensive review of impact on power quality and relevant enhancements. Electr. Power Syst. Res. 2024, 234, 110572. [Google Scholar] [CrossRef]
- Kadhim, I.J.; Hasan, M.J. Enhancing power stability and efficiency with multilevel inverter technology based on renewable energy sources. Electr. Power Syst. Res. 2024, 231, 110290. [Google Scholar] [CrossRef]
- Zhuang, P.; Zamir, T.; Liang, H. Blockchain for Cybersecurity in Smart Grid: A Comprehensive Survey. IEEE Trans. Ind. Inform. 2021, 17, 3–19. [Google Scholar] [CrossRef]
- Cherkaoui Jaouad, N.; Chaikhy, H.; Belhora, F.; Hajjaji, A. Comparison between two levels and multi-level (NPC and Cascad) inverters. Mater. Today Proc. 2022, 66, 162–180. [Google Scholar] [CrossRef]
- Chawda, G.S.; Shaik, A.G.; Mahela, O.P.; Padmanaban, S.; Holm-Nielsen, J.B. Comprehensive Review of Distributed FACTS Control Algorithms for Power Quality Enhancement in Utility Grid With Renewable Energy Penetration. IEEE Access 2020, 8, 107614–107634. [Google Scholar] [CrossRef]
- Sunddararaj, S.P.; Srinivasarangan Rangarajan, S.; N, S. An Extensive Review of Multilevel Inverters Based on Their Multifaceted Structural Configuration, Triggering Methods and Applications. Electronics 2020, 9, 433. [Google Scholar] [CrossRef]
- Mosepele, B.; Samikannu, R.; Amuhaya, L. A structural review on reduced switch count and hybrid multilevel inverters. Front. Energy Res. 2024, 12, 1396149. [Google Scholar] [CrossRef]
- Rekha, B. Novel MLI-based DVR and DSTATCOM with ANFIS control for enhanced power quality improvement. Electr. Power Syst. Res. 2024, 235, 110838. [Google Scholar] [CrossRef]
- Choi, W.; Lee, W.; Han, D.; Sarlioglu, B. New Configuration of Multifunctional Grid-Connected Inverter to Improve Both Current-Based and Voltage-Based Power Quality. IEEE Trans. Ind. Appl. 2018, 54, 6374–6382. [Google Scholar] [CrossRef]
- Vineeth, K.; Mukundan, N.; Jayaprakash, P.; Subramaniam, U. Modified H-bridge Multilevel Inverter for Grid Integration with Voltage Balancing Circuit. In Proceedings of the 2020 International Conference on Power Electronics and Renewable Energy Applications (PEREA), Kannur, India, 27–28 November 2020; pp. 1–6. [Google Scholar]
- Mittal, A.; Janardhan, K.; Ojha, A. Multilevel inverter based Grid Connected Solar Photovoltaic System with Power Flow Control. In Proceedings of the 2021 International Conference on Sustainable Energy and Future Electric Transportation (SEFET), Hyderabad, India, 21–23 January 2021; pp. 1–6. [Google Scholar]
- Salem, M.; Richelli, A.; Yahya, K.; Hamidi, M.N.; Ang, T.-Z.; Alhamrouni, I. A Comprehensive Review on Multilevel Inverters for Grid-Tied System Applications. Energies 2022, 15, 6315. [Google Scholar] [CrossRef]
- Mehta, S.; Puri, V. A review of different multi-level inverter topologies for grid integration of solar photovoltaic system. Renew. Energy Focus 2022, 43, 263–276. [Google Scholar] [CrossRef]
- Prabaharan, N.; Palanisamy, K. A comprehensive review on reduced switch multilevel inverter topologies, modulation techniques and applications. Renew. Sustain. Energy Rev. 2017, 76, 1248–1282. [Google Scholar] [CrossRef]
- Ibrahim, M.S.; Dong, W.; Yang, Q. Machine learning driven smart electric power systems: Current trends and new perspectives. Appl. Energy 2020, 272, 115237. [Google Scholar] [CrossRef]
- Mahalakshmi, R.; Thampatty, K.C.S. Grid Connected Multilevel Inverter for Renewable Energy Applications. Procedia Technol. 2015, 21, 636–642. [Google Scholar] [CrossRef]
- Karasani, R.R.; Borghate, V.B.; Meshram, P.M.; Suryawanshi, H.M.; Sabyasachi, S. A Three-Phase Hybrid Cascaded Modular Multilevel Inverter for Renewable Energy Environment. IEEE Trans. Power Electron. 2017, 32, 1070–1087. [Google Scholar] [CrossRef]
- Kishore, G.I.; Ayyarao, T.S.L.V.; Venkatesh, M. Performance of Integrated High Voltage Gain DC-DC Converter and Diode Clamped Multi Level Inverter with Renewable Energy Source in Standalone Applications. J. Inst. Eng. India Ser. B 2024. [Google Scholar] [CrossRef]
- Ahamad, I.; Khan, F.A.; Yadav, A.K.; Pal, N.; Chandel, V.S.; Yaseen, A.; Khan, I.S.; Ahmad, M. Performance assessment of solar energy driven cascaded H-bridge multilevel inverters. Microsyst. Technol. 2024. [Google Scholar] [CrossRef]
- Mahafzah, K.A.; Negry, R.M.; Obeidat, M.A.; Alsalem, H. An improved modulation technique suitable for a three level flying capacitor multilevel inverter. Int. J. Electr. Comput. Eng. 2024, 14, 2522–2532. [Google Scholar] [CrossRef]
- Yehia, R.F.; Peng, F.Z. Staircase Matrix Modulation for the Switched-Capacitor Modular Multilevel Converter with Sensor-Less Voltage Balancing. In Proceedings of the 2023 IEEE Applied Power Electronics Conference and Exposition (APEC), Orlando, FL, USA, 19–23 March 2023; pp. 2839–2844. [Google Scholar]
- Chappa, A.; Rao, K.D.; Dhananjaya, M.; Dawn, S.; Al Mansur, A.; Ustun, T.S. Machine learning based fault detection technique for hybrid multi level inverter topology. J. Eng. 2024, 2024, e70001. [Google Scholar] [CrossRef]
- Mondal, S.; Biswas, S.P.; Islam, M.S.B.; Islam, M.R.; Fekih, A. A 3-Phase Switched-Capacitor Single-Source MLI With Self-Voltage Balancing and Boosting Ability. IEEE Trans. Appl. Supercond. 2024, 34, 3801505. [Google Scholar] [CrossRef]
- Strzelecki, R.; Grzegorz, B. (Eds.) Power Electronics in Smart Electrical Energy Networks; Springer: Berlin/Heidelberg, Germany, 2008. [Google Scholar]
- Ahmad, A.; Anas, M.; Sarwer, A.; Zaid, M.; Alam, A.; Sarwer, Z. Realization of an asymmetric Switched-Capacitor Multilevel Inverter using Nearest Level Control. In Proceedings of the 2019 2nd International Conference on Power Energy, Environment and Intelligent Control (PEEIC), Greater Noida, India, 18–19 October 2019; pp. 522–527. [Google Scholar]
- Poorfakhraei, A.; Narimani, M.; Emadi, A. A Review of Modulation and Control Techniques for Multilevel Inverters in Traction Applications. IEEE Access 2021, 9, 24187–24204. [Google Scholar] [CrossRef]
- Ürgün, S.; Yiğit, H.; Mirjalili, S. Investigation of Recent Metaheuristics Based Selective Harmonic Elimination Problem for Different Levels of Multilevel Inverters. Electronics 2023, 12, 1058. [Google Scholar] [CrossRef]
- Tawfiq, K.B.; Sergeant, P.; Mansour, A.S. Comparative Analysis of Space Vector Pulse-Width Modulation Techniques of Three-Phase Inverter to Minimize Common Mode Voltage and/or Switching Losses. Mathematics 2024, 12, 2832. [Google Scholar] [CrossRef]
- Bano, K.; Abbas, G.; Hatatah, M.; Touti, E.; Emara, A.; Mercorelli, P. Phase Shift APOD and POD Control Technique in Multi-Level Inverters to Mitigate Total Harmonic Distortion. Mathematics 2024, 12, 656. [Google Scholar] [CrossRef]
- Sarker, R. Phase Disposition PWM (PD-PWM) Technique to Minimize WTHD from a Three-Phase NPC Multilevel Voltage Source Inverter. In Proceedings of the 2020 IEEE 1st International Conference for Convergence in Engineering (ICCE), Kolkata, India, 5–6 September 2020; pp. 220–224. [Google Scholar]
- Upreti, S.; Singh, B.; Kumar, N. Third Harmonic Injected Nearest Level Control of Nine-Level Grid-Tied PV-CHB Converter. J. Inst. Eng. Ser. B 2023, 104, 935–943. [Google Scholar] [CrossRef]
- Babu, N. Adaptive grid-connected inverter control schemes for power quality enrichment in microgrid systems: Past, present, and future perspectives. Electr. Power Syst. Res. 2024, 230, 110288. [Google Scholar] [CrossRef]
- Kumar, G.S.; Krishna Paramathma, M. Optimal design of PV-SMES systems for power quality enhancement using pelicon optimized multi-level inverter model. Comput. Electr. Eng. 2024, 118, 109404. [Google Scholar] [CrossRef]
- Mukundan, N.; Sangeetha, V.; Jayaprakash, P.; Asokan, O.V.; Al-Durra, A.; Zeineldin, H.; El-Fouly, T.H. A New Multilevel Inverter Based Grid Connected Reliable Solar Power Transfer Unit With Power Quality Enhancement. IEEE Trans. Ind. Appl. 2023, 59, 1887–1900. [Google Scholar] [CrossRef]
- Bansal, P.; Singh, A. Solar PV integrated simplified multilevel inverter configuration for power quality improvement using multilayer Gamma filter. Electr. Eng. 2024, 107, 2865–2881. [Google Scholar] [CrossRef]
- Mahendravarman, I.; Ragavendiran, A.; Chithradevi, S.A. Improved power quality for photovoltaic grid integration power system using an intelligent controller fed SL–SC boost converter supplied reduced switch cascade multilevel inverter. Electr. Eng. 2023, 106, 419–441. [Google Scholar] [CrossRef]
- Choudhury, S.; Sahoo, G.K. A critical analysis of different power quality improvement techniques in microgrid. e-Prime Adv. Electr. Eng. Electron. Energy 2024, 8, 100520. [Google Scholar] [CrossRef]
- Xie, J. Application of optimized photovoltaic grid-connected control system based on modular multilevel converters. Energy Inform. 2024, 7, 24. [Google Scholar] [CrossRef]
- Wadi, M.; Shobole, A.; Elmasry, W.; Kucuk, I. Load frequency control in smart grids: A review of recent developments. Renew. Sustain. Energy Rev. 2024, 189, 114013. [Google Scholar] [CrossRef]
- Ullah, F.; Zhang, X.; Khan, M.; Mastoi, M.S.; Munir, H.M.; Flah, A.; Said, Y. A comprehensive review of wind power integration and energy storage technologies for modern grid frequency regulation. Heliyon 2024, 10, e30466. [Google Scholar] [CrossRef] [PubMed]
- Rangarajan, S.S.; Raman, R.; Singh, A.; Shiva, C.K.; Kumar, R.; Sadhu, P.K.; Collins, E.R.; Senjyu, T. DC Microgrids: A Propitious Smart Grid Paradigm for Smart Cities. Smart Cities 2023, 6, 1690–1718. [Google Scholar] [CrossRef]
- Srivastava, A.; Chauhan, A.; Tripathi, A. Design and performance evaluation of a novel modular asymmetrical multilevel inverter with minimal switches. e-Prime Adv. Electr. Eng. Electron. Energy 2024, 9, 100733. [Google Scholar] [CrossRef]
- Shao, H.; Henriques, R.; Morais, H.; Tedeschi, E. Power quality monitoring in electric grid integrating offshore wind energy: A review. Renew. Sustain. Energy Rev. 2024, 191, 20. [Google Scholar] [CrossRef]
- Nair, D.R.; Nair, M.G.; Thakur, T. A Smart Microgrid System with Artificial Intelligence for Power-Sharing and Power Quality Improvement. Energies 2022, 15, 5409. [Google Scholar] [CrossRef]
- Soudagar, M.E.M.; Ramesh, S.; Khan, T.M.Y.; Almakayeel, N.; Ramesh, R.; Ghazali, N.N.N.; Cuce, E.; Shelare, S. An overview of the existing and future state of the art advancement of hybrid energy systems based on PV-solar and wind. Int. J. Low Carbon Technol. 2024, 19, 207–216. [Google Scholar] [CrossRef]
- Selvam, N.; Nithish, M.; Sakthivel, M.; Suriyakumar, N.; Naresh, S. Enhancing Power Quality in a Solar Powered Bidirectional Smart Grid with Electric Vehicle Integration. In Proceedings of the 2024 2nd International Conference on Artificial Intelligence and Machine Learning Applications Theme: Healthcare and Internet of Things (AIMLA), Namakkal, India, 15–16 March 2024; pp. 1–5. [Google Scholar]
- Sarkar, P.R.; Minai, A.F.; Ahmad, I.; Bakhsh, F.I.; Khan, A.A.; Pachauri, R.K. Power Quality Assessment and Enhancement using FLC based SPV Supported Cascaded H-Bridge Multilevel Inverter. e-Prime Adv. Electr. Eng. Electron. Energy 2024, 7, 100465. [Google Scholar] [CrossRef]
- Satheesh Kumar, S.; Ashok Kumar, B.; Senthilrani, S. Review of electric vehicle (EV) charging using renewable solar photovoltaic (PV) nano grid. Energy Environ. 2023, 35, 1089–1117. [Google Scholar] [CrossRef]
- Munawar, S.; Iqbal, M.S.; Adnan, M.; Ali Akbar, M.; Bermak, A. Multilevel Inverters Design, Topologies, and Applications: Research Issues, Current, and Future Directions. IEEE Access 2024, 12, 149320–149350. [Google Scholar] [CrossRef]
- Rabie, A.H.; I. Saleh, A.; Elkhalik, S.H.A.; Takieldeen, A.E. An Optimum Load Forecasting Strategy (OLFS) for Smart Grids Based on Artificial Intelligence. Technologies 2024, 12, 19. [Google Scholar] [CrossRef]
- Powell, J.; McCafferty-Leroux, A.; Hilal, W.; Gadsden, S.A. Smart grids: A comprehensive survey of challenges, industry applications, and future trends. Energy Rep. 2024, 11, 5760–5785. [Google Scholar] [CrossRef]
- Pawar, V.S.; Gaidhane, P. A resilient approach for optimizing power quality in grid integrated solar photovoltaic with asymmetric 15-level inverter. Comput. Electr. Eng. 2024, 116, 109211. [Google Scholar] [CrossRef]
- Parimalasundar, E.; Hemanthkumar, B.; Roshini, B.; Hemalatha, G.M.; Preethi, C.R.; Krishna, D.V.S. Enhancing Efficiency and Improving Power Quality in Grid-Connected 17-Level Multilevel Inverters for Renewable Energy Applications. In Proceedings of the 2024 Second International Conference on Smart Technologies for Power and Renewable Energy (SPECon), Ernakulam, India, 2–4 April 2024; pp. 1–5. [Google Scholar]
- Lim, S.J.; Kim, S.-P.; Kang, F.-S.; Song, S.-G. Reliability Analysis Based on Markov Model, Economic Feasibility, and Efficiency Comparison for a Cascaded H-Bridge Multilevel Inverter Capable of Generating 27 Levels. IEEE Access 2024, 12, 21530–21542. [Google Scholar] [CrossRef]
- Nile, N.O.; Jafar Mahdi, A.; Nawir, M.H.; Abbas Fadheel, B. Performance Evaluation of a Small-Scale Microgrid Based on Centralized Multilevel Inverters. In Proceedings of the 2024 12th International Conference on Smart Grid (icSmartGrid), Setubal, Portugal, 27–29 May 2024; pp. 597–602. [Google Scholar]
- Nagendra Prasad, H.K.; Kumar, L.S.; Shri Harsha, J.; Sowmya, A. Review paper on multilevel converters topology for VSC-based HVDC transmission system connected offshore wind power plant. World J. Adv. Res. Rev. 2024, 22, 924–937. [Google Scholar] [CrossRef]
- Mathew, D.; Naidu, R.C. A review on single-phase boost inverter technology for low power grid integrated solar PV applications. Ain Shams Eng. J. 2024, 15, 102365. [Google Scholar] [CrossRef]
- Khalid, M. Smart grids and renewable energy systems: Perspectives and grid integration challenges. Energy Strategy Rev. 2024, 51, 26. [Google Scholar] [CrossRef]
- Boscaino, V.; Ditta, V.; Marsala, G.; Panzavecchia, N.; Tinè, G.; Cosentino, V.; Cataliotti, A.; Di Cara, D. Grid-connected photovoltaic inverters: Grid codes, topologies and control techniques. Renew. Sustain. Energy Rev. 2024, 189, 113903. [Google Scholar] [CrossRef]
- Ji, X.; Wang, H.; He, L. New energy grid-connected power quality management system based on internet of things. Sustain. Comput. Inform. Syst. 2021, 30, 100460. [Google Scholar] [CrossRef]
- Badal, F.R.; Sarker, S.K.; Nayem, Z.; Moyeen, S.I.; Das, S.K. Microgrid to smart grid’s evolution: Technical challenges, current solutions, and future scopes. Energy Sci. Eng. 2022, 11, 874–928. [Google Scholar] [CrossRef]







| Power Quality Issue | Solar Energy | Wind Energy | Impact on System | Reference |
|---|---|---|---|---|
| Voltage fluctuations | Caused by variations in sunlight intensity. Follow a daily cycle, but rapid changes during weather changes can cause variation. | Caused by unpredictable wind speeds, which are more erratic than solar. | Can affect sensitive equipment and lead to power quality issues. | [14] |
| Harmonics | Caused by inverters; depends on inverter quality and power electronic devices used. | Mitigation is more complex because of inverters and mechanical components in wind turbines. | Can cause equipment overheating and increase transmission losses. | [15] |
| Super-harmonics | Power electronics converters cause high-frequency harmonics (2–150 kHz). These converters include AC-DC and DC-AC conversion and operate at high switching frequencies to efficiently convert and regulate power. The switching actions in these converters are generated in the power system in PV systems. | Caused by power electronics converters and the variability of wind speed and turbine operation. | These harmonic distortions can introduce electromagnetic interference (EMI), which can disrupt the communication systems within smart grids by interfering with the control signals used to manage the grid. High-frequency EMI can also increase losses in transformers and distribution networks. This can speed up the ageing of insulation and cables and improve maintenance and operational costs. | [16] |
| Frequency variations | Less important: follow a pattern that is easy to predict, but sudden clouds can bring about rapid changes. | More importantly, significant frequency variations can occur due to unpredictable wind speed. | Can affect the stability of power grid operations, requiring quick response and monitoring. | [17] |
| Voltage imbalance | Because of the unequal distribution of solar modules across the phases, can be controlled by proper design. | This is more critical due to uneven wind speed across turbines, which may be even more important in large wind farms. | It reduces equipment life and efficiency. | [18] |
| Poor power factor | Caused by inverter-related operation; can be mitigated with power factor correction devices. | More impact due to large wind farms; reactive power compensation is required. | Leads to poor efficiency transmission and makes the grid unstable. | [19] |
| Flicker | Less common but can occur where sunlight changes rapidly. | Occurs due to unpredictable wind speed. Mitigated by the static var compensator. | Causes visible light to flicker and interfere with grid equipment. | [20] |
| Overvoltage | Occurs when solar generation is extremely high, and demand is at its lowest; commonly seen in regions with high rooftop solar penetration. | Occurs when the wind speed is high, and the demand is at its lowest; commonly seen in remote areas where large wind farms exist. | Can damage grid equipment and reduce the equipment lifespan. | [21] |
| Voltage dips | Caused by a sudden drop in sunlight intensity, such as shading or cloud cover. | Occurs due to sudden changes in wind speed. | May impact sensitive equipment. | [22] |
| RES-Integrated Smart Grid Challenges and Factors | MLI | Convectional Inverters | FACTS Devices |
|---|---|---|---|
| THD | Offers THD with less use of external filters. Can be a cost-effective solution for a RES-powered smart grid [37]. | Requires external filters for harmonics mitigation [37]. | STATCOM and SVC are used for reducing harmonics but depend on the external filters [38]. |
| Super-harmonics | MLIs play a pivotal role in addressing the challenges of superharmonics. Advanced switching techniques, such as selective harmonic elimination and space vector modulation, help optimise switching operations to minimise high-frequency emissions [39]. | Limited ability to mitigate supra-harmonics requires high-frequency filters, such as LC or LCL filters [40]. | SVC, UPFC (unified power flow controller), and STATCOM offer reactive power compensation and voltage regulation to mitigate super-harmonics by dynamically balancing the grid voltage [40]. |
| Voltage control and stability | More effective in controlling voltage fluctuations in RES-integrated grids by real-time monitoring [41]. | Voltage regulators are used to control fluctuations but are less flexible in RES-integrated grids [41]. | Provides fast voltage and power flow control response times but is less flexible [41]. |
| Efficiency | Provides high efficiency due to reduced voltage stress on semiconductor devices [42]. | Low efficiency, especially for high-power applications [42]. | Improves overall efficiency by optimising power flow [42]. |
| Integration with energy storage systems | Is easily integrated with external battery sources and hybrid storage to maintain supply and demand [43]. | An external system requires control and synchronisation with batteries, which increases the system complexity [43]. | Can be integrated with an external storage system, but an additional control system is required [43]. |
| Cybersecurity | AI and blockchain improve security levels and minimize cybersecurity threats [44]. | Highly dependent on centralized control; thus, prone to cyber threats [44]. | These devices require robust cybersecurity measures [44]. |
| Power quality improvement | Improves power quality by reducing harmonics, voltage flicker and transience [45]. | Additional power electronics devices are required to improve power quality [45]. | Improves power quality by providing reactive power compensation [46]. |
| Suitability for sensitive loads | Suitable for sensitive loads and highly unpredictable and distributed renewable power generation [47]. | Suitable for low-powered applications [47]. | Suitable for modern power grids and EVs but requires additional control systems [47]. |
| Fault tolerance capacity | High, due to modular and hybrid design [48]. | Lows [48]. | High, due to fast response capability for voltage and frequency variations [48]. |
| Cost | Due to its complex design and the presence of more components, such as capacitors, diodes, and semiconductor switches, has high capital and maintenance costs [49]. | Has lower capital and operational cost, but external filter design affects the price and design [49]. | Has high maintenance and installation costs [49]. |
| MLI Topology | Key Features | Challenges | Recent Trends and Innovations |
|---|---|---|---|
| Diode-Clamped MLI or Neutral Point-Clamped Multilevel Inverter(NPC) [59] | Uses diodes to clamp the voltage at specific levels. Reduces voltage stress on switches. | Complexity increases with the number of levels due to more diodes. | Reduction in the number of clamping diodes through advanced topologies like hybrid NPC inverters. |
| Ideal for medium- to high-voltage applications. | Deficient performance under unbalanced load conditions. | Applications in offshore wind farms due to high voltage requirements. | |
| Cascaded H-Bridge (CHB) Inverter [60] | Series connection of multiple single-phase H-bridge cells. | Requires separate isolated DC sources for each H-bridge module. | Modular design makes it suitable for solar PV and wind energy systems. |
| Can generate higher voltage levels without increasing complexity. | More complex control algorithms are needed for harmonics and balancing. | Can be used for hybrid energy sources (solar, wind, and battery) to reduce the number of isolated DC sources. | |
| Flying Capacitor (FC) Inverter [61] | Uses high-frequency capacitors to achieve multiple voltage levels. | Requires more capacitors, which increases cost and volume. | Advanced voltage control algorithms are needed to reduce complexity. |
| Capacitors provide self-balancing without any complex control schemes. | Balancing becomes difficult as the number of levels increases. | Simplified designs for medium-voltage applications. | |
| Modular MLI [62] | Simple, modular design makes it suitable for high-voltage applications. | Requires complex control for balancing and synchronisation across modules. | Widely used in high-voltage direct current (HVDC) transmission. |
| Each can module runs at low voltage. It reduces stress on power devices. | Excessive cost and increased footprint due to many submodules. | Used in STATCOM-based systems. | |
| Hybrid MLI [63] | Gives combined features from different MLI topologies to create a hybrid design. | Creates complexity in design and control challenges due to combining different topologies. | Hybrid (CHB + NPC) inverters can reduce harmonics in large-scale renewable energy plants. |
| Can reduce component count while achieving higher voltage levels. | Hybrid configurations may require advanced control algorithms. | Requires a focus on cost-effective hybrid designs for medium-voltage applications. | |
| Switched-capacitor MLI [64] | Uses DC link capacitors to achieve multiple levels without separate DC sources. | Increases control complexity due to switching capacitors at high frequencies. | Uses self-balancing capacitor control algorithms to improve efficiency. |
| Reduces the number of DC sources compared to traditional MLIs. | Limited use into high voltage levels. | Can be used in distributed generation systems. |
| Modulation Technique | Role in Improving Power Quality | Advantages | Disadvantages | Applications | Recent Trends |
|---|---|---|---|---|---|
| Selective Harmonic Elimination (SHE) [68] | Reduces lower-order harmonics, improves efficiency and reduces power losses. | Effective harmonic reduction and enhances overall efficiency. | Complex mathematical computations, difficult real-time implementation. | Transformers, motors, power distribution systems. | Use of metaheuristic algorithms for efficient problem-solving in multilevel inverters. |
| Space Vector Pulse Width Modulation (SVPWM) [69] | Improves voltage utilisation, reduces THD, and enhances system stability. | Lowers harmonic distortion, optimises voltage usage. | Complex calculation requires advanced control algorithms. | High-power applications, renewable energy integration, motor drives. | Development of discontinuous SVPWM techniques to reduce common-mode voltage and inverter losses. |
| Phase-Shifted PWM (PS-PWM) [70] | Balances harmonic distribution, lowers switching losses, and improves efficiency. | Reduces harmonics and switches stress. | Requires precise control for optimal performance. | High-voltage applications, high-power inverters. | Combining Phase-Shifted PWM with Phase Disposition PWM to enhance DC link voltage utilisation and output harmonics. |
| Phase Opposition Disposition (POD) PWM [70] | Reduces overall THD, enhances power stability, and minimises voltage distortions. | Superior harmonic distribution, better THD performance. | Slightly more complex than PD PWM. | Solar PV systems, smart grids, high-efficiency power converters. | Enhanced control strategies to further lower harmonic distortion rates. |
| Alternate Phase Opposition Disposition (APOD) [70] PWM | Reduces THD, increasing power efficiency and waveform quality. | Enhanced harmonic mitigation compared to POD PWM. | Higher complexity in implementation. | Power converters, advanced inverter applications. | Comparative studies highlight its effectiveness in reducing THD in induction machine applications. |
| Phase Disposition (PD) PWM [71] | Reduces harmonic content in output voltage, ensuring better waveform quality. | Simple and effective method for harmonic reduction. | Moderate THD performance, less effective for higher-order harmonics. | Multilevel inverters, industrial motor drives. | Reducing the number of independent DC voltage sources while maintaining low harmonic content. |
| Third Harmonic Injection (THI) [72] | Increases modulation index, reduces THD, and improves output voltage waveform. | Effective in reducing lower-order harmonics, increases output voltage. | Requires additional circuitry control and modulation complexity. | High-power applications, smart grids, industrial power systems. | Zero sequence power balancing compensation to enhance DC bus utilisation without extra harmonics |
| Modulation Techniques | THD (%) |
|---|---|
| Selective Harmonic Elimination (SHE) | 23.56 |
| Space Vector Pulse Width Modulation (SVPWM) | 20.12 |
| Phase-Shifted PWM (PS-PWM) | 24.65 |
| Phase Opposition Disposition (POD) PWM | 22.99 |
| Alternate Phase Opposition Disposition (APOD) PWM | 24.10 |
| Phase Disposition (PD) PWM | 24.55 |
| Third Harmonic Injection (THI) | 21.13 |
Disclaimer/Publisher’s Note: The statements, opinions and data contained in all publications are solely those of the individual author(s) and contributor(s) and not of MDPI and/or the editor(s). MDPI and/or the editor(s) disclaim responsibility for any injury to people or property resulting from any ideas, methods, instructions or products referred to in the content. |
© 2025 by the authors. Licensee MDPI, Basel, Switzerland. This article is an open access article distributed under the terms and conditions of the Creative Commons Attribution (CC BY) license (https://creativecommons.org/licenses/by/4.0/).
Share and Cite
Vaidya, S.; Prasad, K.; Kilby, J. The Role of Multilevel Inverters in Mitigating Harmonics and Improving Power Quality in Renewable-Powered Smart Grids: A Comprehensive Review. Energies 2025, 18, 2065. https://doi.org/10.3390/en18082065
Vaidya S, Prasad K, Kilby J. The Role of Multilevel Inverters in Mitigating Harmonics and Improving Power Quality in Renewable-Powered Smart Grids: A Comprehensive Review. Energies. 2025; 18(8):2065. https://doi.org/10.3390/en18082065
Chicago/Turabian StyleVaidya, Shanikumar, Krishnamachar Prasad, and Jeff Kilby. 2025. "The Role of Multilevel Inverters in Mitigating Harmonics and Improving Power Quality in Renewable-Powered Smart Grids: A Comprehensive Review" Energies 18, no. 8: 2065. https://doi.org/10.3390/en18082065
APA StyleVaidya, S., Prasad, K., & Kilby, J. (2025). The Role of Multilevel Inverters in Mitigating Harmonics and Improving Power Quality in Renewable-Powered Smart Grids: A Comprehensive Review. Energies, 18(8), 2065. https://doi.org/10.3390/en18082065

