Improving Energy Efficiency in the Management of Drilling Waste from Trenchless Gas and Power Pipeline Construction Through the Implementation of Photovoltaic Panels and Circular Economy Principles
Abstract
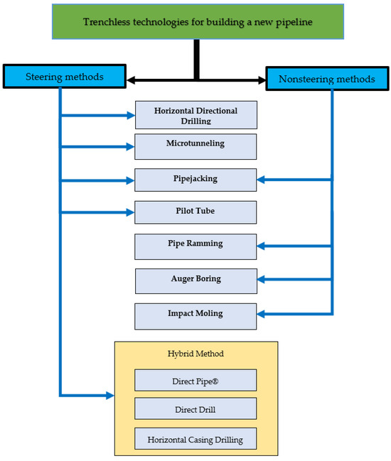
1. Introduction
- -
- Bentonites, which undergo sedimentation only after the degradation of the protective colloids and a decrease in pH;
- -
- Polymers that induce the chemical modification of the properties of clay minerals, contributing to the increased stability of the waste, with durability often exceeding several decades;
- -
- Organic substances with high reductive potential, which, during waste storage, release methane into the atmosphere as a result of the decomposition processes.
- -
- A reduction in electricity costs;
- -
- Decreased operational costs associated with the reuse of drilling fluids and mineral resources;
- -
- A reduction in the expenses related to the transportation of waste to disposal sites and fees for landfilling.
2. Material and Methods
2.1. Materials
2.2. Polymer Synthesis
2.3. Mixing Spent Drilling Mud with Flocculants
2.4. Research Methodology
3. Research Results
4. Improving the Energy Efficiency of Drilling Waste Treatment Processes
Cost Analysis of Waste Management in Trenchless Technologies
- Basic variant, involving the separation of the solid phase from the drilling mud using mechanical purification systems equipped only with vibrating screens, desanders, and desilters, followed by the landfill disposal of the waste (Table 6).
- The most commonly used variant in the drilling industry, which involves solid-phase separation using mechanical purification systems equipped with vibrating screens, desanders, desilters, and decanter centrifuges. After this treatment, the waste is transported to a landfill (Table 7).
- The authors’ proposed variant, which includes an additional flocculation station and a dewatering unit for post-flocculation drilling mud treatment. The authors propose using a cationic polyvinylamine-based flocculant. To enhance the energy efficiency of the drilling mud purification system, the process is powered by photovoltaic panels (Table 8).
5. Conclusions
- The drilling mud after the HDD or DP drilling process only assumes a liquid form. Consequently, it do not meet the basic criterion for waste disposal under Article 55 of the Waste Law [56], which prohibits the disposal of waste in liquid form, including waste containing water at 95% of the total weight.
- The high values of plastic viscosity negatively affect the process of drilling mud treatment, making it necessary to support mechanical solid-phase removal methods using chemical methods.
- The chemical destabilization of drilling fluids can be carried out by flocculation methods, using low-molecular-mass cationic–ionic co-polymers as flocculants, which should have high degree of ionicity, containing primary amine groups in their structure, such as the synthesized N-vinylamine polymers PAm-25 and PAm-50.
- To this study demonstrated that polyvinylamine derivatives containing primary amine groups in their structure can effectively destabilize bentonite-based drilling fluid systems when used for flocculation. As a result, the proposed system enables the separation of drill cuttings and the repeated reuse of purified drilling mud in a closed-loop circuit. This accelerates the drilling process, significantly reduces the wear of the drilling tools and pumps, and lowers the consumption of water and bentonite, thereby increasing the overall profitability of HDD and DP® technologies. At the same time, it aligns with the principles of the circular economy.
- The proposed drilling mud treatment system can operate in a closed-loop circuit, allowing a significant portion of the waste to be reused either for drilling purposes in another project or as a base for preparing new drilling mud. The waste, after dewatering in the centrifuge, is a mineral material with cohesive, fine-grained properties and a plastic consistency. Due to the elimination of harmful coagulants, this material can be transformed into a useful product, such as aggregates, through granulation with mineral and/or hydraulic binders. This process, in accordance with applicable environmental regulations [51,56], can be classified as recovery.
- The implementation of RESs, such as photovoltaics combined with a surface-mounted energy storage system, into the drilling mud treatment system can improve the energy efficiency of the process, enhance the role of renewable energy in reducing the carbon footprint, and promote sustainable development.
- The large-scale implementation of the proposed solution in the trenchless technology industry, by increasing the recovery of raw materials from drilling waste and integrating photovoltaic panels, could improve the energy efficiency of drilling waste treatment processes. Furthermore, it enables the trenchless technology sector to reduce costs and minimize the environmental impact of these operations.
- The technology proposed by the authors, which involves integrating photovoltaic panels into the management of drilling waste, will require increased financial investment in purchasing photovoltaic installations and energy storage systems. However, in the long term, it will provide financial benefits to companies by reducing the costs associated with purchasing heating oil for power generators and lowering expenses related to CO₂ emissions. Additionally, it will enhance the company’s image as an environmentally responsible entity and enable it to apply for financial support from EU funds for the acquisition of such equipment.
Author Contributions
Funding
Institutional Review Board Statement
Informed Consent Statement
Data Availability Statement
Conflicts of Interest
References
- Lu, H.; Matthews, J.; Iseley, T. How does trenchless technology make pipeline construction greener? A comprehensive carbon footprint and energy consumption analysis. J. Clean. Prod. 2020, 261, 121215. [Google Scholar] [CrossRef]
- Lu, H.; Xi, M.; Azimi, M. US natural gas consumption prediction using an improved kernel-based nonlinear extension of the Arps decline model. Energy 2020, 194, 116905. [Google Scholar] [CrossRef]
- Chorazy, T.; Hlavínek, P.; Racek, J.; Pietrucha-Urbanik, K.; Tchórzewska-Cieślak, B.; Keprdová, Š.; Dufek, Z. Comparison of Trenchless and Excavation Technologies in the Restoration of a Sewage Network and Their Carbon Footprints. Resources 2024, 13, 12. [Google Scholar] [CrossRef]
- Belani, D.; Pitroda, J.; Bhavsar, J. A Review on Trenchless Technology: State of Art Technology for Underground Utility Services. In Proceedings of the National Conference on: “Trends and Challenges of Civil Engineering in Today’s Transforming World”, Umrakh, India, 29 March 2014; ISBN 978-81-929339-0-0. [Google Scholar]
- Najafi, M.; Gokhale, S. Trenchless Technology: Pipeline and Utility Design, Construction, and Renewal, 2nd ed.; McGraw-Hill Education: New York, NY, USA, 2021. [Google Scholar]
- Kuliczkowski, A. I Inni. Technologie Bezwykopowe w Inżynierii Środowiska; Wydawnictwo Seidel-Przywecki: Warsaw, Poland, 2019. [Google Scholar]
- Naveen, K.K.; Chandramouli, K.; Sree, J.; Naga, C.; Gowreswari, B. A Review on Trenchless Technology. Int. J. Mod. Trends Sci. Technol. 2021, 7, 202–207. [Google Scholar]
- Faghih, A.; Goerz, B.; Bayat, A. Stress analysis of steel pipe installation in horizontal directional drilling based on strain monitoring. Tunn. Undergr. Space Technol. 2024, 147, 105673. [Google Scholar] [CrossRef]
- Osikowicz, R. Long and Large Diameter HDD Crossings. Top 100 światowych projektów”. Inż. Bezwykopowa 1/2023 r. Available online: https://robertosikowicz.com/wp-content/uploads/2023/03/Top-100_artykul.pdf (accessed on 4 February 2025).
- Sparks, A.E.; Hotz, R.D. Direct Pipe Is No Panacea, but it Could be the Right Solution. Available online: https://trenchlesstechnology.com/direct-pipe-is-no-panacea-but-it-could-be-the-right-solution/ (accessed on 19 June 2024).
- Gerasimova, V. Undeground Engineering and Trenchless Technologies at the Defense of Environment. Procedia Eng. 2016, 165, 1395–1401. [Google Scholar] [CrossRef]
- Bennett, D.; Ariaratnam, S.; Horizontal Directional Drilling (HDD). Good Practices Guidelines, 4th ed.; The North American Society for Trenchless Technology, HDD Consortium: Bothell, WA, USA, 2017. [Google Scholar]
- Yan, X.; Ariaratnam, S.T.; Dong, S.; Zeng, C. Horizontal directional drilling: State-of-the-art review of theory and applications. Tunn. Undergr. Space Technol. 2018, 72, 162–173. [Google Scholar] [CrossRef]
- Firkowski, M.; Szypuła, K. Pierwsze w Polsce Przekroczenia w Technologii Direct Pipe; Inżynieria Bezwykopowa: Krakow, Poland, 2016. [Google Scholar]
- Osikowicz, R. Jakościowa Ocena Procesu Wiertniczego; Inżynieria Bezwykopowa: Krakow, Poland, 2022. [Google Scholar]
- Willoughby, D.A. Horizontal Directional Drilling Utility and Pipeline Applications; McGraw-Hill Education: New York, NY, USA, 2005. [Google Scholar]
- Wiśniowski, R.; Łopata, P.; Orłowicz, G. Numerical Methods for Optimization of the Horizontal Directional Drilling (HDD) Well Path Trajectory. Energies 2020, 13, 3806. [Google Scholar] [CrossRef]
- Osikowicz, R. Planowanie i Realizacja Projektów HDD” cz. I; Inżynieria Bezwykopowa: Krakow, Poland, 2018. [Google Scholar]
- Osikowicz, R. Planowanie i Realizacja Projektów HDD” cz. II; Inżynieria Bezwykopowa: Krakow, Poland, 2018. [Google Scholar]
- Osikowicz, R. Planowanie i Realizacja Projektów HDD” cz. III; Inżynieria Bezwykopowa: Krakow, Poland, 2018. [Google Scholar]
- Osikowicz, R. Planowanie i Realizacja Projektów HDD” cz. IV; Inżynieria Bezwykopowa: Krakow, Poland, 2019. [Google Scholar]
- Yan, X.; Ariaratnam, S.T.; Ma, B. World Record 5.2 km HDD Twin Crossings of the Hong Kong Harbor. In Pipelines 2019: Condition Assessment, Construction, and Rehabilitation; ASCE: Reston, VA, USA, 2019. [Google Scholar]
- Hermes Science Publishing Ltd. Recommendations French Society for Trenchless Technology, Microtunnneling and Horizontal Drilling; Hermes Science Publishing Ltd.: London, UK, 2004. [Google Scholar]
- DCA. DCA Technical Guidelines. Information and Recommendation for the Planning, Construction and Documentation of HDD Projects, 4th ed.; Drilling Contractors Association DCA: Berlin, Germany, 2015. [Google Scholar]
- Eising, J.; Kógler, R. Przykładowe Porównanie Kosztów HDD vs Direct Pipe; Inżynieria Bezwykopowa: Krakow, Poland, 2012. [Google Scholar]
- Lang, G.; Pfeff, D.; Hayes, B. Direct Pipe as an Alternative to HDD, Method and Case Studies. Herrenknecht AG. Available online: https://www.waternz.org.nz/Attachment?Action=Download&Attachment_id=286 (accessed on 19 June 2023).
- Ziaja, J.; Wiśniowski, R.; Jamrozik, A.; Knez, D. Modern construction technologies of gas pipelines and oil pipelines. In Proceedings of the SGEM 2018—18th International Multidisciplinary Scientific Geoconference, Albena, Bulgaria, 2–8 July 2018. [Google Scholar]
- Firkowski, M. Technologia Direct Pipe w Skomplikowanych Warunkach Geologicznych; Inżynieria Bezwykopowa: Krakow, Poland, 2020. [Google Scholar]
- Krechowicz, M.; Gierulski, W.; Loneragan, S.; Kruse, H. External Risk Factors Evaluation in Horizontal Directional Drilling Technology Using Failure Mode and Effect Analysis. Manag. Prod. Eng. Rev. 2022, 13, 76–88. [Google Scholar] [CrossRef]
- Jamrozik, A.; Ziaja, J.; Gonet, A. Analysis of applicability of modified drilling waste for filling out annular space in horizontal directional drilling. Pol. J. Environ. Stud. 2011, 20, 671–675. [Google Scholar]
- Como, C. Drilling Fluid Use and Drilling Waste Disposal on HDD Project; Technical Papers; North American Society for Trenchless Technology: Bothell, WA, USA, 2006. [Google Scholar]
- Skonberg Eric, R.; Muindi Tennyson, M. Pipeline Design for Installation by Horizontal Directonal Drilling, 2nd ed.; ASCE Manuals and Reports on Engineering Practices No. 108, Horizontal Directonal Drilling Guideline Task Committee of the Technical Committee on Trenchlessinstalation of Piplelines of the Pipleine Divisione of the American Society of Civil Engineers; American Society of Civil Engineers: Reston, VA, USA, 2014. [Google Scholar]
- Montazar, R.; Kuo, P.; Chang, S.; Gelinas, M. Analysis and Design of Pipes Installed via Direct Pipe ® Technology. In Proceedings of the NASTT’s 2018 No-Dig Show, Palm Springs, CA, USA, 25–29 March 2018. [Google Scholar]
- Robison, J.L.; Arens, N.A. Direct Pipe Construction—An Engineering Perspective on Quality Assurance. In Proceedings of the Pipelines 2017, Phoenix, AZ, USA, 6–9 August 2017. [Google Scholar] [CrossRef]
- Jamrozik, A. Możliwości Kompleksowego Recyklingu Odpadowych Płuczek Wiertniczych; Wydawnictwa AGH: Kraków, Poland, 2009. [Google Scholar]
- ASME Shale Shaker Committee. Drilling Fluids Processing Handbook; Elsevier INC: London, UK, 2005. [Google Scholar]
- Osikowicz, R. Rynek Płynów Wiertniczych; Inżynieria Bezwykopowa: Krakow, Poland, 2013. [Google Scholar]
- Kwast-Kotlarek, U.; Hełdak, M.; Szczepański, J. Introducing Bentonite into the Environment in the Construction Stage of Linear Underground Investment Using the HDD Method. Appl. Sci. 2018, 8, 2210. [Google Scholar] [CrossRef]
- Bielewicz, D. Płyny Wiertnicze; Wydawnictwa AGH: Kraków, Poland, 2009. [Google Scholar]
- Sai, D.; Chao, K.; Alireza, B.; Ergun, K.; Osbak, M.; Barr, K.; Trovato, C. Rheological Properties of Clay-Based Drilling Fluids and Evaluation of Their Hole-Cleaning Performances in Horizontal Directional Drilling. J. Pipeline Syst. Eng. Pract. 2020, 11, 3. [Google Scholar]
- Yan, X.; Lan, H.; Moore, I.D.; Ma, B. Flow Properties of Fresh Mud (Drilling Fluid) Used in Horizontal Directional Drilling Pipeline. Syst. Eng. Pract. 2021, 12, 04020063. [Google Scholar] [CrossRef]
- American Gas Association, Pipeline Research Committee. Drilling Fluids in Pipeline Installation by Horizontal Directional Drilling; Practical Application Manual. PR-227-9321; American Gas Association, Pipeline Research Committee: Tulsa, OK, USA, 1994. [Google Scholar]
- Bueno Sharon, M. Przekroczenie Zatoki Meksykańskiej w Technologii Direct Pipe; Inżynieria Bezwykopowa: Krakow, Poland, 2019; pp. 96–99. [Google Scholar]
- Wysocki, S.; Dubiel, S.; Dyndor, D.; Boniecki, A.; Wysocka, M. Clay modifications with biopolymer PT 300308 for HDD muds. AGH Drill. Oil Gas 2009, 26, 1–2. [Google Scholar]
- Fijał, J.; Gonet, A.; Jamrozik, A. Characterization, properties and microstructure of spent drilling mud from the point of view of environmental protection. AGH Drill. Oil Gas 2015, 32, 483. [Google Scholar] [CrossRef][Green Version]
- Theng, B.K.W. Formation and Properties of Clay-Polymer Complexes; Elsevier: Amsterdam, The Netherlands, 1979. [Google Scholar]
- Jamrozik, A.; Gonet, A.; Fijał, J.; Terpiłowski, K.; Czekaj, L. Analysis of waste mud stability. AGH Drill. Oil Gas 2014, 31, 1. [Google Scholar] [CrossRef]
- Steliga, T. Bioremediacja odpadów wiertniczych zanieczyszczonych substancjami ropopochodnymi ze starych dołów urobkowych. Pr. Inst. Naft. I Gazu 2009, 163, 359. [Google Scholar]
- EUR Lex, Documents 52021PC0805, COM(20210805—Methane emission reduction in the energy sector (UE) 2019/942. Available online: https://eur-lex.europa.eu/legal-content/EN/TXT/?uri=celex:52021PC0805 (accessed on 4 February 2025).
- Osikowicz, R. 30 Lat HDD w Polsce; Inżynieria Bezwykopowa: Krakow, Poland, 2021; Volume 82. [Google Scholar]
- DYREKTYWA 2008/98/WE PARLAMENTU EUROPEJSKIEGO I RADY z dnia 19 Listopada 2008 roku w Sprawie Odpadów i Uchylające Niektóre Dyrektywy (Dz.U. L 312 z 22.11.2008, s. 3); European Union: Brussels, Belgium, 2008.
- DYREKTYWA 2006/21/WE PARLAMENTU EUROPEJSKIEGO I RADY z dnia 15 Marca 2006 r. w Sprawie Gospodarowania Odpadami Pochodzącymi z Przemysłu Wydobywczego oraz Zmieniająca Dyrektywę 2004/35/WE; European Union: Brussels, Belgium, 2006.
- Rozporządzenie Komisji (UE) nr 1357/2014 z dnia 18 Grudnia 2014 r. Zastępującego Załącznik III do Dyrektywy Parlamentu Europejskiego i Rady 2008/98/WE w Sprawie Odpadów oraz Uchylającej Niektóre Dyrektywy (Dz. Urz. UE L 365 z 19.12.2014, str. 89, z późn. zm.); European Union: Brussels, Belgium, 2014.
- Dyrektywa Rady 1999/31/WE z dnia 26 Kwietnia 1999 r. w Sprawie Składowania Odpadów (Dz.U. UE. L 182 z 16.07.1999 wraz z późn. zm.); European Union: Brussels, Belgium, 1999.
- Ustawa z dnia 27 kwietnia 2001 r.—Prawo ochrony środowiska (tekst jedn. Dz.U. z 2021 r., poz. 1973 ze zm.). Available online: https://isap.sejm.gov.pl/isap.nsf/download.xsp/WDU20210001973/T/D20211973L.pdf (accessed on 4 February 2025).
- USTAWA z dnia 14 grudnia 2012 r. o odpadach (Dz.U. 2022 r. poz.699). Available online: https://isap.sejm.gov.pl/isap.nsf/download.xsp/WDU20220000699/T/D20220699L.pdf (accessed on 4 February 2025).
- USTAWA z dnia 10 lipca 2008 r. o odpadach wydobywczych (Dz.U. 2022 r. poz. 2336). Available online: https://isap.sejm.gov.pl/isap.nsf/download.xsp/WDU20220002336/T/D20222336L.pdf (accessed on 4 February 2025).
- Ptak, S. Utylizacja Płuczki Wiertniczej Stosowanej w Projektach HDD; Inżynieria Bezykowa: Krakow, Poland, 2019. [Google Scholar]
- 360iResearchTM. Drilling Waste Management Market by Waste Type (Contaminated Equipment Wastes, Cuttings Wastes, Drilling Fluid Wastes), Treatment Processes (Bioremediation, Chemical Treatment, Solidification/Stabilization), Service Providers, End User Industries, Equipment, Technology—Global Forecast 2025–2030; 360iResearchTM: Maharashtra, India, 2024. [Google Scholar]
- ONZ. Transforming Our World: The 2030 Agenda for Sustainable Development; Resolution adopted by the General Assembly on 25 September 2015; Available online: https://docs.un.org/en/A/RES/70/1 (accessed on 4 February 2025).
- Serwis Rzeczypospolitej Polskiej. Cele Zrównoważonego Rozwoju. Available online: https://www.gov.pl/web/rozwoj-technologia/cele-zrownowazonego-rozwoju (accessed on 19 November 2024).
- Shahbaz, M.; Rashid, N.; Saleem, J.; Mackey, H.; McKay, G.; Al-Ansari, T. A review of waste management approaches to maximise sustainable value of waste from the oil and gas industry and potential for the State of Qatar. Fuel 2023, 332, 126220. [Google Scholar] [CrossRef]
- Kazamias, G.; Zorpas, A.A. Drill cuttings waste management from oil & gas exploitation industries through end-of-waste criteria in the framework of circular economy strategy. J. Clean. Prod. 2021, 322, 129098. [Google Scholar] [CrossRef]
- Hossain, M.E.; Al-Majed, A.; Adebayo, A.R.; Apaleke, A.S.; Rahman, S.M. A Critical Review of Drilling Waste Management Towards Sustainable Solutions. Environ. Eng. Manag. J. (EEMJ) 2017, 16, 1435–1450. [Google Scholar] [CrossRef]
- Lebedev, A.; Cherepovitsyn, A. Waste Management during the Production Drilling Stage in the Oil and Gas Sector: A Feasibility Study. Resources 2024, 13, 26. [Google Scholar] [CrossRef]
- Shen, B.; Khanal, M.; Shi, J.; Mallants, D. Modelling geomechanical stability of a large deep borehole in shale for radioactive waste disposal, Incorporating Trenchless Technology Research. Tunn. Undergr. Space Technol. 2024, 145, 105606. [Google Scholar] [CrossRef]
- Chandan, K.K.; Chauhan, V.K.S. Review of Polymers and Coagulants Used for Flocculation of Drilling Fluid. In Recent Advances in Materials. ICSTE 2023; Swain, B.P., Ed.; Springer Proceedings in Materials; Springer: Singapore, 2023; Volume 25. [Google Scholar] [CrossRef]
- Liu, Y.; Zhang, Y.; Xie, T.; Yue, M.; Wang, D.; Li, B. The Study of Optimization of Flocculation and Destabilization Technology of Waste PEM Drilling Fluid in Bohai Oilfield. Front. Energy Res. 2021, 9, 796786. [Google Scholar] [CrossRef]
- Yang, J.; Sun, J.; Wang, R.; Qu, Y. Treatment of drilling fluid waste during oil and gas drilling: A review. Environ. Sci. Pollut. Res. 2023, 30, 19662–19682. [Google Scholar] [CrossRef]
- Goneta, A. Metody Przetwarzania Organiczno-Mineralnych Odpadów Wiertniczych w Aspekcie ich Zagospodarowania; Wydział Wiertnictwa, Nafty i Gazu Akademii Górniczo-Hutniczej im. ST Staszica w Krakowie: Kraków, Poland, 2006. [Google Scholar]
- Fischer, T.; Heitz, W. Synthesis of polyvinylamine and polymer analogous reactions. Macromol. Chem. Phys. 1994, 195, 679–687. [Google Scholar] [CrossRef]
- PN-EN ISO 10414; Część 1 Płyny Wiertnicze—“Przemysł Naftowy i Gazowniczy. Badania Polowe Płynów Wiertniczych. International Organization for Standardization: Geneva, Switzerland, 2008.
- Standard Techniczny ST-IGG-3301:2021; Technologie Bezwykopowe, Horyzontalne Przewierty Sterowane. Izba Gospodarcza Gazownictwa: Warsaw, Poland, 2021.
- Wiśniowski, R.; Skrzypaszek, K.; Małachowski, T. Selection of a Suitable Rheological Model for Drilling Fluid Using Applied Numerical Methods. Energies 2020, 13, 3192. [Google Scholar] [CrossRef]
- Shu, B.; Ma, B.; Zeng, C.; Lan, H. Preparation and Recycling of Drilling Mud in Large Scale Horizontal Directional Drilling Projects in Mainland China. In Proceedings of the ICPTT 2011: Sustainable Solutions for Water, Sewer, Gas, and Oil Pipelines, Beijing, China, 26–29 October 2011. [Google Scholar]
- Macnar, K.; Gonet, A.; Stryczek, S. Dewatering and neutralization of waste drilling muds. In Proceedings of the Mineralogia—Special Papers. MECC’08: 4th Mid-European Clay Conferenc, Zakopane, Poland, 22–27 September 2008. [Google Scholar]
- Osikowicz, R. Zamknięty Obieg Płuczkowy, cz. II: Selekcja Parametrów; Inżynieria Bezwykopowa: Krakow, Poland, 2016. [Google Scholar]
- M-I Drilling Fluids, Schlumberger Company. Solids Control Solutions for HDD, Mining & Waterwell. Reduce Waste, Recover More Fluid, and Increase Performance. Available online: https://www.slb.com/products-and-services/innovating-in-oil-and-gas/drilling/drilling-fluids-and-well-cementing/solids-control/solids-control-solutions-for-hdd-mining-and-waterwell (accessed on 31 July 2024).
- Schlumberger Company. HDD, Mining & Waterwell. Products Used to Drill Vertical Hole in Australian Subsidence Zone. Available online: https://www.slb.com/resource-library/case-study/mi/hdd-mww-boart-australia (accessed on 31 July 2024).
- Wysocki, S.; Bielewicz, D.; Wysocka, M. Flokulacja Suspensji Ilastych i Płuczek Wiertniczych z Zastosowaniem Nowo Opracowanych Flokulantów Kationowych; Wydawnictwa AGH Wiertnictwo, Nafta, Gaz: Kraków, Poland, 2009. [Google Scholar]
- Wysocki, S. Flokulacja Suspensji Ilastych i Zasolonych Płuczek Wiertniczych z Zastosowaniem Nowo Opracowanych Flokulantów Kationowych (PT-FLOC-201107); Wydawnictwa AGH Wiertnictwo, Nafta, Gaz: Kraków, Poland, 2010. [Google Scholar]
- Rai, A.M. Principles of Solids Control. 29 October 2013. Trenchles Technology. Available online: https://trenchlesstechnology.com/principles-of-solids-control/ (accessed on 31 July 2024).
- American Assosation of Drilling Engineers. Shale Shakers and Drilling Fluids System; American Assosation of Drilling Engineers: Houston, TX, USA, 2014. [Google Scholar]
- Osikowicz, R. Zamknięty Obieg Płuczkowy Część I: IDEA; Inżynieria Bezwykopowa: Krakow, Poland, 2016; Volume 1. [Google Scholar]
- Bayer, H.J. HDD Practice Handbook; Vulkan-Verlag GmbH: Essen, Germany, 2005. [Google Scholar]
- Clark, B.; Sorteberg, B. Centrifuges Improve Directional Drilling Operations and Reduce Disposal Costs; Trenchless Technology: Richfield, OH, USA, 2015. [Google Scholar]
- Zou, J.; Zhu, H.; Wang, F.; Sui, H.; Fn, J. Preparation in a new inorganic-organic composite flocculant used in solid-liquid separation for waste drilling fluid. Chem. Eng. J. 2011, 171, 350–356. [Google Scholar] [CrossRef]
- Jaka Jest Wydajność Paneli Fotowoltaicznych. Portal Akademia fotowoltaiki.pl. Available online: https://akademia-fotowoltaiki.pl/wydajnosc-paneli-fotowoltaicznych/ (accessed on 31 July 2024).
- Biernaciak, E. Sprawność Paneli Fotowoltaicznych—6 Najważniejszych Informacji. Portal ENERGIA.pl. Available online: https://enerad.pl/sprawnosc-paneli-fotowoltaicznych-6-najwazniejszych-informacji/ (accessed on 31 July 2024).
- Marat, A. Magazyny energii—inteligentne zarządzanie energią na przykładzie Automatic System Engineering. Energetyka Rozproszona 2022, 8, 69–74. [Google Scholar] [CrossRef]













| Parameter | Open Excavation | HDD | Direct Pipe® |
|---|---|---|---|
| Earth works | Over entire length | Minimal (only on the entry and outlet sides) | Moderate (shallow entry and outlet chambers) |
| Potential collisions with underground infrastructure | Frequent | Very rare | Very rare |
| Environmental impact | Maximal | Minimal | Minimal |
| Safety of installation | Moderate | Very high | Very high |
| Time of installation | Very long | Very short | Short |
| Assembly line of the pipeline | Required over entire length | Only on one side of the pipeline | Only on the machine side |
| Assembling of systems and tools | Easy | Very easy | Complex and time-consuming |
| Equipment | Very big, standard equipment | Small, only specialist equipment | Small, only specialist equipment |
| Consumption of drilling fluids materials | No | High | Moderate |
| Reconstruction of river beds and surface infrastructure | Complete | No | No |
| Meteorological impact | Maximal | Minimal | Minimal |
| Protection of surface waters | Minimal | Maximal | Maximal |
| Limitations of the method | Deep, broad water courses, swamps, natural reserve | High-pressure groundwater | Moderate and big distances only |
| Ability to cover complex trajectories | Unlimited | Moderate curve | Small-curvature radii |
| Average cost of construction of 1 mb of pipeline | Low | Medium | High |
| Parameter | Unit | Value | ||
|---|---|---|---|---|
| Min. | Max. | Average | ||
| Density in | kg/m3 | 1.03 | 1.18 | 1.105 |
| Density out | kg/m3 | 1.05 | 1.25 | 1.15 |
| 600 rpm | oFann | 37.6 | 109.5 | 73.55 |
| 300 rpm | oFann | 31 | 82 | 56.5 |
| Plastic viscosity [PV] | mPas | 6.1 | 27.5 | 16.8 |
| Yield point [YP] | Pa | 8.7 | 31.36 | 20.04 |
| Gel 10′′/10′ | Pa | 8.81/9.10 | 27.00/44.00 | 17.91/26.5 |
| Rheological model | - | Herschel–Bulkley | Herschel–Bulkley | - |
| pH of filtrate | - | 7.90 | 10.00 | 8.95 |
| API filtration | ml | 5.0 | 25.0 | 15.0 |
| Electrolyte conductivity | mS/cm | 1040 | 3900 | 2470 |
| Solid vol. in/out | % | 3.3/11.5 | 14.1/17.5 | 8.7/14.5 |
| Capillary water absorption time tcst | s | 54,000 | >86,400 | 70,200 |
| Type of Mud | Identified Phase | ICDD Code * |
|---|---|---|
| Bentonite-based | Calcite (CaCO3), Quartz (Q) Dolomite (D) Illite (I) Chlorite (Ch) Kaolinite (K) Na-smektite (M) Amorphous phase | 24-0027 33-1161 34-0517 26-0911 16-0362 06-0221 12-0204 - |
| Type of Equipment | Shift Power Demand [kW] | Average Power Consumption per Hour [kWh] | Motor Rated Power [kW] | Average Operating Time per Shift [h] | Operating Time with Energy Storage per Shift [h] | Demand for Energy Storage [kWh] |
|---|---|---|---|---|---|---|
| Shale shakers | 120 | 10 | 15 | 8 | 4 | 40 |
| Desanders | 320 | 27 | 40 | 8 | 4 | 108 |
| Desilters | 160 | 13 | 40 | 4 | 2 | 26 |
| Decanter centrifuges | 200 | 17 | 50 | 4 | 2 | 34 |
| Flocculation unit | 216 | 18 | 40 | 4 | 2 | 36 |
| Total | 1016 | 85 | 185 | 28 | 14 | 244 |
| Type of Scenario in the Context of Power Demand | Pessimistic Variant | Number of Panels | Realistic Variant | Nummer of Panels | Optimistic Variant | Number of Panels |
|---|---|---|---|---|---|---|
| Electric power [kW] | 0.25 | 1 | 0.3 | 1 | 0.35 | 1 |
| Solar power [kWp] | 1 | 4 | 1 | 3.33 | 1 | 2.86 |
| Panel surface area [m2] for 1 kWp solar power | 6.8 | 5.7 | 4.9 | |||
| Electric power [kW] | 100 | |||||
| Solar power [kWp] required for 100 kW electric power | 400 | 1600 | 333.3 | 1112 | 285.7 | 817 |
| Total panel surface area [m2] | 2720 | 1889 | 1388 | |||
| Parameter | Value | Unit |
|---|---|---|
| i1—Amount of generated waste with code 01 05 04 | 3335 | Mg |
| K1—Cost of collecting 1 Mg of waste with code 01 05 04 | 445 | PLN/Mg |
| W1st—Efficiency of the drilling waste treatment system | 20 | % |
| Pe—Power demand of the drilling mud treatment system | 348 | kW |
| Ce—Cost of electricity obtained from diesel generators | 3.4 | PLN/kWh |
| Parameter | Value | Unit |
|---|---|---|
| i1—Amount of generated waste with code 01 05 04 | 3335 | Mg |
| K1—Cost of collecting 1 Mg of waste with code 01 05 04 | 445 | PLN/Mg |
| W1st—Efficiency of the drilling waste treatment system | 40 | % |
| Pe—Power demand of the drilling mud treatment system without a flocculation unit | 416 | kW |
| Ce—Cost of electricity obtained from diesel generators | 3.4 | PLN/kWh |
| Parameter | Value | Unit |
|---|---|---|
| i1—Amount of generated waste with code 01 05 04 | 3335 | Mg |
| K1—Cost of collecting 1 Mg of waste with code 01 05 04 | 445 | PLN/Mg |
| W1st—Efficiency of the drilling waste treatment system | 64 | % |
| Pe—Power demand of the drilling mud treatment system with a flocculation unit and dewatering | 488 | kW |
Disclaimer/Publisher’s Note: The statements, opinions and data contained in all publications are solely those of the individual author(s) and contributor(s) and not of MDPI and/or the editor(s). MDPI and/or the editor(s) disclaim responsibility for any injury to people or property resulting from any ideas, methods, instructions or products referred to in the content. |
© 2025 by the authors. Licensee MDPI, Basel, Switzerland. This article is an open access article distributed under the terms and conditions of the Creative Commons Attribution (CC BY) license (https://creativecommons.org/licenses/by/4.0/).
Share and Cite
Jamrozik, A.; Ziaja, J.; Wysocki, S. Improving Energy Efficiency in the Management of Drilling Waste from Trenchless Gas and Power Pipeline Construction Through the Implementation of Photovoltaic Panels and Circular Economy Principles. Energies 2025, 18, 788. https://doi.org/10.3390/en18040788
Jamrozik A, Ziaja J, Wysocki S. Improving Energy Efficiency in the Management of Drilling Waste from Trenchless Gas and Power Pipeline Construction Through the Implementation of Photovoltaic Panels and Circular Economy Principles. Energies. 2025; 18(4):788. https://doi.org/10.3390/en18040788
Chicago/Turabian StyleJamrozik, Aleksandra, Jan Ziaja, and Sławomir Wysocki. 2025. "Improving Energy Efficiency in the Management of Drilling Waste from Trenchless Gas and Power Pipeline Construction Through the Implementation of Photovoltaic Panels and Circular Economy Principles" Energies 18, no. 4: 788. https://doi.org/10.3390/en18040788
APA StyleJamrozik, A., Ziaja, J., & Wysocki, S. (2025). Improving Energy Efficiency in the Management of Drilling Waste from Trenchless Gas and Power Pipeline Construction Through the Implementation of Photovoltaic Panels and Circular Economy Principles. Energies, 18(4), 788. https://doi.org/10.3390/en18040788

