Abstract
Agribusiness ranks second as the sector with the highest greenhouse gas emissions linked to methane, constituting a crucial challenge for global sustainability. Although its impact on climate change is considerable, small rural farmers do not have effective technologies to manage the organic waste derived from their daily activities. In this context, anaerobic digestion is an innovative solution that converts waste into biogas and biofertilizers, promoting a sustainable and circular approach. However, its implementation faces significant barriers due to inadequate designs and poor operational practices, which makes its adoption difficult in rural areas. This applied theoretical research seeks to overcome these barriers by improving the design and operation of small-scale biogas plants. The system studied operates at 70% of its capacity, with a hydraulic retention time of 20 days and a feed of 4 kg organic matter. The substrates considered were 30% organic waste and 70% bovine manure, achieving an average production of 63.75 L CH4/kg of organic matter, which exceeded the usual yields of small biodigesters. A mathematical model was created and applied to the case study with an R2 correlation of 98% and a pseudo-R2 of 89.5%, evidencing a remarkable predictive capacity. This biogas plant model is efficient and sustainable, and it is presented as a viable solution for small rural farmers.
1. Introduction
The global energy landscape faces critical challenges in the 21st century. The world population, projected at 8.5 billion by 2030 and 9.7 billion by 2050, will significantly increase the demand for energy and natural resources [1]. Currently, 84% of the world’s primary energy comes from fossil fuels, which generate approximately 75% of global greenhouse gas (GHG) emissions [2].
The International Energy Agency (IEA) estimates that global electricity demand will increase by 60% by 2040 due to population growth and urbanization [3,4]. In sub-Saharan Africa and South Asia, more than 760 million people still lack access to electricity [5]. In addition, it is estimated that, between 2010 and 2020, global energy consumption grew by 15%, with projections of a 30% increase by 2035 [6].
As a renewable source, bioenergy currently accounts for 10% of global primary energy and is expected to reach 20% by 2050 [7,8]. Its capacity to reduce GHG emissions by 60–80%, together with waste utilization, positions it as a key alternative for the energy transition [9]. The global installed capacity of bioenergy was 150 GW in 2022, with a projection of 300 GW by 2030 [5,10]. In addition, biomass-derived biogas has an energy potential equivalent to 6% of the global supply, with an estimated production of 1300 TWh by 2030 [11]. In Germany and Sweden, biogas has contributed to reducing CO2 emissions by 25–30%, driving the transition to clean energy [12].
Anaerobic digestion (AD) is a key technology in this energy context. AD is a biological process that converts organic waste into biogas, composed mainly of methane (60–65%) and carbon dioxide (30–35%), with a calorific value of 6.0–6.5 kWh/m3 [13]. The biogas generated can replace fossil fuels in electricity generation, heating, and transportation, contributing to the reduction of up to 50% of GHG emissions associated with these sectors [14]. In addition, AD produces digestate, a nutrient-rich by-product that can replace up to 50% of chemical fertilizers in agriculture [15].
The co-digestion of various substrates such as manure, agro-industrial, and municipal organic wastes has increased biogas production by 30–50% [16]. Recent studies show that thermal and biological pretreatments improve process efficiency, increasing the biodegradability of substrates by up to 40% [17,18]. Operational factors such as hydraulic retention time (20–30 days), optimum pH (6.8–7.2), and the carbon-to-nitrogen ratio (C/N of 20–30) are critical to maximizing biogas yields [19,20,21]. It has been documented that the implementation of industrial-scale AD systems can reduce methane emissions by 30%, in addition to generating clean energy in rural regions [22,23,24].
Of the 60 million biodigesters installed in China, only 60% are operating efficiently, while 20% are leaking methane [25]. In Bangladesh, 76% of biodigesters have defects, and 21% do not operate at all [26]. Methane leakage, representing losses of 10–20% of the biogas produced, and the accumulation of solid crusts in the digestate, which reduces the valuable capacity of the reactor by 25–30%, are recurrent problems [27]. In areas with cold climates, thermal fluctuations can reduce process efficiency by up to 30% in non-insulated systems [28]. The lack of predictive models that ensure correct operation under specific conditions also limits adoption [29].
In the Peruvian context, organic solid waste management represents an urgent challenge. Of the 21,000 tons per day of solid waste generated in the country, approximately 55% is organic, with a high untapped energy potential [30,31]. Despite this potential, less than 1% of organic waste is treated with sustainable technologies such as anaerobic digestion [32,33]. Agricultural activities, which generate large volumes of manure and agricultural residues, contribute 30% of methane emissions in Peru [34]. In the Chillon Valley, one of the leading agricultural regions, organic waste is underutilized, generating environmental problems such as the contamination of soils and water bodies and economic losses [35].
Despite their benefits, small-scale biodigesters face significant barriers that limit their implementation and efficiency [36,37]. It is estimated that 40% of domestic biodigesters in developing countries undergo operational failures due to design problems, inadequate maintenance, and poor substrate management [38,39,40].
Despite advances in anaerobic digestion, critical gaps persist in the research and application of this technology, especially in rural contexts in developing countries such as Peru. While the literature highlights the benefits of co-digestion and advances in predictive modeling, significant gaps exist in integrating structural and operational solutions specific to local conditions. In addition, the lack of robust data relating critical variables such as biodigester geometry and operational dynamics limits the replicability and scalability of these solutions [2,5,6]. Most studies focus on optimizing individual parameters, such as hydraulic retention times or carbon-to-nitrogen ratios. Still, few address the structural and operational challenges of small-scale biodigesters in an integrated manner. These gaps are particularly relevant in the Peruvian context, where biodigester systems lack standardization and technical training, contributing to their inefficiency and low impact.
This gap is particularly relevant, given that, in Peru, less than 1% of organic waste with energy potential is treated with anaerobic digestion, and barriers to adoption include the lack of standardization and the absence of a theoretical–practical approach to design.
Good practice management is of vital importance in the design of these small-scale plants, from handling the organic load, in which potential health risks are evident, to the degradation of infrastructure [23,41,42,43]. According to [44], it is possible to increase biogas production and obtain a better-quality digestate through proper insulation and an adequate system for an organic load.
Additionally, ref. [45] highlights the relationship between temperature and hydraulic retention time with digestion efficiency. Contributions by [46,47,48] emphasize the importance of evaluating different substrates for co-digestion to develop sustainable systems and increase biogas production, among other factors. The contribution of small-scale biogas plants is favored by research revealing their economic viability without needing subsidies to be profitable [49]. This lack of an integrated approach limits the replicability and scalability of these technologies in rural communities, where energy sustainability is crucial for development.
This study proposes the development of a small-scale biodigester designed for the rural conditions of the Chillon Valley, Peru, that is replicable in rural environments worldwide. The design incorporates geometric modifications that improve manual agitation and reduce thermal losses, increasing operational efficiency. In addition, a predictive mathematical model is implemented that adjusts critical parameters such as pH, temperature, and hydraulic retention times, improving biogas production and reducing fugitive methane emissions by 20% while increasing efficiency by 25% compared to other systems. This integrated approach addresses existing literature gaps and offers a replicable and scalable solution for rural communities, promoting the transition to sustainable energy technologies.
2. Materials and Methods
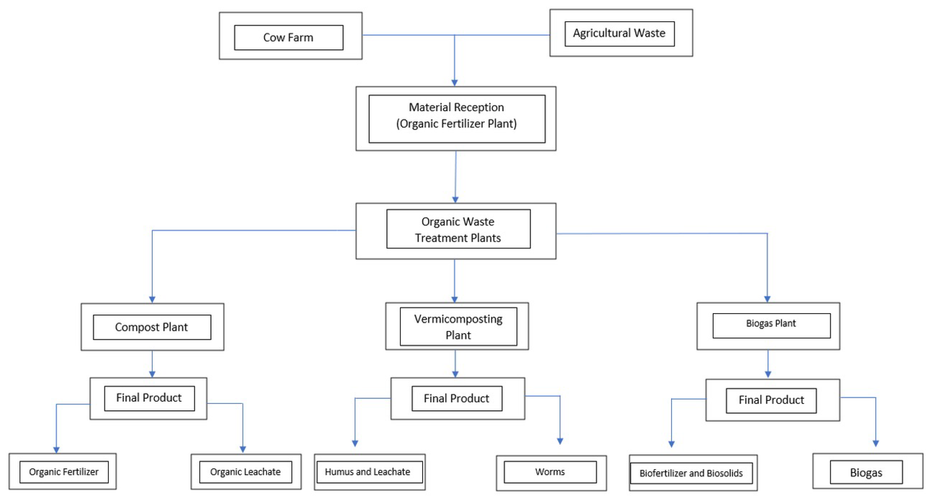
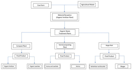
Figure 1 shows a flow chart representing the organic waste treatment process for producing fertilizer and biogas belonging to Valle del Chillon, located at −11.87 N −70.06 W, Peru. The process begins with receiving materials and agricultural waste from a cow farm. These materials are then taken to organic waste treatment plants, which are divided into three types: composting, vermicomposting, and biogas.
Figure 1.
Flowchart for organic waste treatment in fertilizer and biogas production.
Each of these sub-processes has a specific end product that contributes to the generation of useful resources such as fertilizers [20,50,51,52,53] and renewable energy (biogas) [54,55,56].
2.1. Preliminary Design Considerations
For biodigester operation, it is reported that biodigesters generally operate at about 90–95% of their capacity to maximize organic load and biogas production [57,58]. However, no biodigesters have been reported in the literature with a 70 percent loading rate. This allows for the generation of an internal gas cushion to reduce overpressure and leakage despite sacrificing the capacity to improve biogas capture efficiency. The inlet, which also feeds the biodigester, typically ranges from 30–50 cm [5]. These studies have considered some of these modifications in isolation and incompletely in different contexts without a proven and mathematically validated integration.
For the case study, the main components of the facility were designed Figure 2, with the reactor being a key factor in the design, and the main good practice actions were focused on.
Figure 2.
Design scheme for the proposed biodigester. 1, 3, 4, 5, 6, 7: PVC press fittings; 2: storage of organic material; 8, 9: pipe; 10: gas flow control; 11: valve union; 12: burner function; 13: plug; 14: feeding funnel biodigestor, organic.
These considerations are presented below:
- The biodigester will operate at 70% capacity.
- The inlet will be 10 cm from the base of the reactor, with a distance of 3 m.
- The outlet will be 65 cm high, and the diameter of the biodigester will be 1 m.
- The inlet and outlet angle of the reactor is 45 degrees.
2.2. Theoretical Estimation of Methane Content
The Renewable Energy Laboratory of the Universidad Nacional Agraria La Molina carried out this analysis. The study was carried out with the sample on a dry basis (the sample was dried in an oven at 105 °C for 24 h, specifically in triplicate), obtaining approximate results and determining the standard deviation (a measure of the dispersion of the values regarding the mean) of the sample, following the standards of ASTM D5373 [59].
The Busswell equation [60], shown in the Expressions (1) and (2), was used to determine the theoretical methane yield for to empirically study substrates.
The literature reflects that the Buswell equation provides a sound theoretical basis for predicting methane production from the elemental composition of the substrate (C, H, O, N, and S) but needs to be combined with empirical data kinetic adjustments, modeling tools, and case-specific analysis to arrive at predictions that fit the operational reality of commercial-scale biodigesters [61,62,63,64,65].
2.3. Variables’ Measurement
The Orion Star A211 pH Benchtop Meter TRIS Kit from Thermo Scientific (Thermo Scientific Waltham, MA, USA) measured the pH and temperature inside the biodigester.
Methane content was measured with the Sewerin Multitec 545, China, a portable gas meter for biogas, landfills, and wastewater treatment applications. It allows the simultaneous measurement of methane (CH4), carbon dioxide (CO2), oxygen (O2), and hydrogen sulfide (H2S), among others. It offers an intuitive interface with a color display, data storage, and easy calibration options. It is ideal for monitoring anaerobic digestion processes and ensuring efficiency and environmental compliance in demanding environments.
The RTD (Resistance Temperature Detector, China) instrument measures temperatures in the biodigester by measuring the change in electrical resistance of materials such as platinum (e.g., Pt100 or Pt1000), nickel, or copper. The Pt100, a common type, measures 100 ohms at 0 °C and follows international calibration standards such as IEC 60751.
The JK/G1.6 m, China, measures biogas in four compartments, each separated by synthesized diaphragms. The compartments are periodically filled and emptied, and the diaphragms are moved through a gear to the crankshaft. This shaft moves the valves, which control the gas flow.
Key advantages include backflow protection, precision measurement, and stable operation, design, and manufacture, according to [66].
The measuring principle is based on the fact that, when the gas flows through, different pressures are produced in the four gas chambers of the gas meter, which makes the diaphragm in the exchange/forward and return movement. The measured volume value is transmitted to the meter through a series of driving mechanisms. The gas consumption is displayed via the counter to achieve the gas measurement function. Its technical specifications can be found in Table 1.
Table 1.
Technical specifications for the meter-counter JK/G1.6.
2.4. Basic Sizing of a Biodigester
The steps to follow according to [67,68,69] for the basic sizing of a digester indicate that, first of all, the total organic matter in the co-digestion process (C) is determined by the partial composition of each substrate (,), Equation (3).
The water ratio is recommended not to exceed 1:3. The total organic matter per day (T) can be obtained according to expression (4):
When a correction factor by [67,69] of 1.3 is considered for a reference temperature of 25 °C, the required retention time (TR), given d as retention days, is determined by means of Equation (5):
The volume of the digester () is determined in accordance with Equation (6):
For the calculated volume, a biodigester is selected from among the typified models; according to [67] and Table 2, this can be as follows:
Table 2.
Typified biodigesters.
The fundamental expressions used for sizing the fixed-dome biodigester are characterized by three parts: conical, cylindrical, and spherical. They are represented in Table 3 and Figure 3:
Table 3.
Typified biodigesters.
Figure 3.
Scheme for designations in the sizing of a basic biodigester.
The steps to determine each designation are as follows:
- Calculate based on the volume of the water-manure mixture and the retention time.
- Calculate R, the radius of the defined volume.
- Calculate , a unit in meters.
Small-Scale Plant Design
The calculations estimate the daily biogas production the system will achieve, along with a maximum allowable concentration. The proposed designs ensure efficient operation, mitigating issues with condensate and the presence of H2S while maximizing the system’s lifespan.
Biogas contains H2S in concentrations that need to be reduced to prevent corrosion and damage, Equation (13):
where indicates that the biogas flow rate = 256 L/d, and (H2S) denotes that the concentration = 9 ppm.
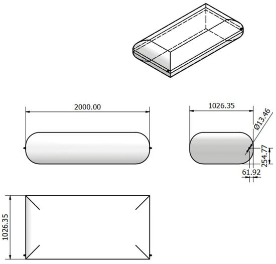
Figure 4 shows the preliminary design of the installed hydrogen sulfide purification system containing iron fibers that eliminate this undesired gas from biogas.
Figure 4.
Plan with dimensions of the installed hydrogen sulfide purifier.
The required water trap to prevent condensate accumulation in biogas pipes is based on a diameter (D) of 0.1 m and a height (h) of 0.5 m. Therefore, the trap volume (Vtrap) can be calculated using Equation (15):
The preliminary design of the installed water condensation system is shown in Figure 5.
Figure 5.
Plan with dimensions of the installed water condenser.
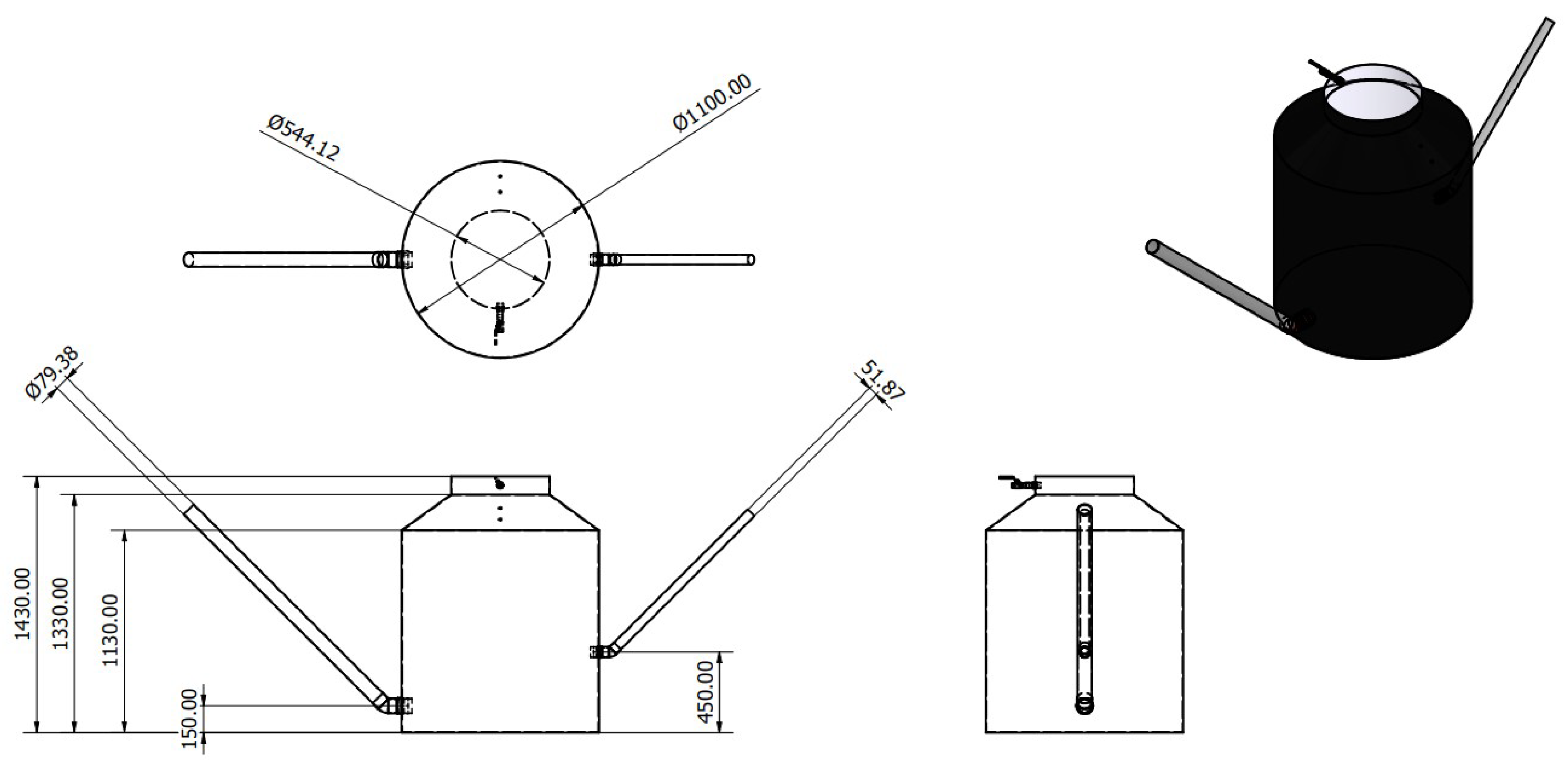
The Figure 6 shows a storage bag. These bags can be made of polyethylene and biobags, offering an economical and flexible alternative for biogas storage in small-scale facilities, such as rural biogas plants. Biobags are made of durable plastic materials, such as polyethylene, and are foldable and transportable structures that allow adequate storage of the gas produced. Their easy installation and maintenance, along with their low cost, make them ideal for small-scale projects.
Figure 6.
Plan with dimensions of the installed storage bag.
To calculate the capacity of the storage bag, we start by determining its volume (Equation (13)). When an approximate diameter, m, and a maximum height of the bag, m, are assumed the storage volume will be m3, thus ensuring good practices for the design and construction of the biodigester.
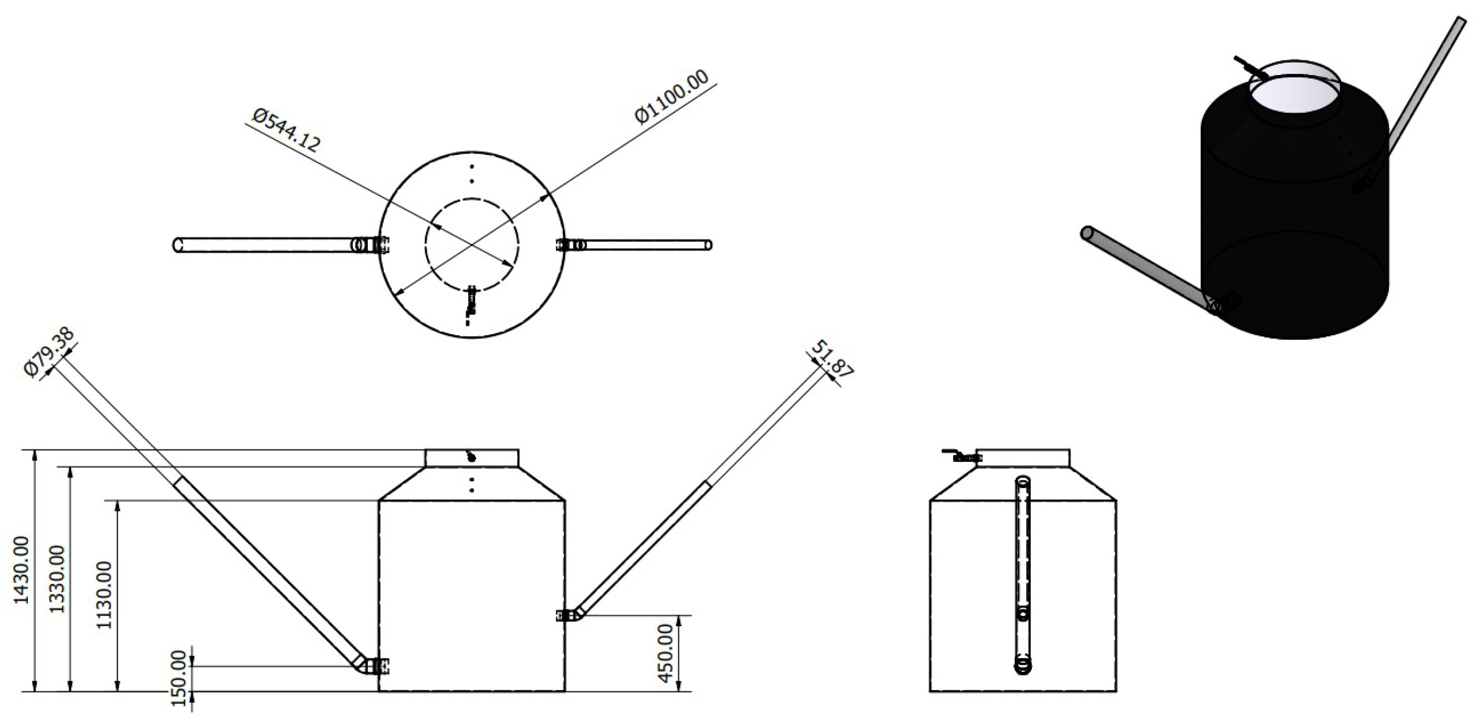
Table 4 and Figure 7 show the design results for the proposed biodigester, and its representation is shown in a tangible way in Figure 8. The working volume of the biodigester is 770 L, which corresponds to 70% of its total capacity, and the hydraulic retention time is 20 days. It is fed with 32 L/d, including 4 kg of organic matter, of which 1.2 kg are agricultural residues and 2.8 kg are cow manure with a mix ratio of 1:1.5 and processed biofertilizer. The calculated digestion volume is 640 L plus 30%; the total structural volume is 832 L. The planned tank height is 1.1 m. Under these conditions, it is sufficient to maintain efficient operation.
Table 4.
Calculated values in the biodigester design.
Figure 7.
General installation scheme for the biodigester.
Figure 8.
Real general installation scheme for the biodigester.
The proposed mathematical model is based on carefully formulated assumptions to capture the key interactions between geometric design variables, operating conditions, and substrate characteristics to accurately predict daily biogas production and methane content.
These assumptions include modifications of geometric parameters, such as the free volume ratio and strategic arrangement of inlets and outlets, to improve manual mixing and minimize thermal losses. Operating conditions are also assumed to remain within previously determined optimal ranges, including a pH between 6.8 and 7.2, an operating temperature of 20–35 °C, a hydraulic retention time of 20–30 days, and a carbon-to-nitrogen (C/N) ratio of 20–30, which are essential for microbial stability and the efficiency of the anaerobic digestion process.
These variables are integrated into a robust statistical framework using multiple regression equations and logistic functions, which incorporate interaction terms and nonlinearities and are validated with experimental data collected under strict control in the rural environment of the Chillon Valley. The model calibration includes detailed readings of biogas production, methane content, and digestate quality, demonstrating its predictive capability under different operational scenarios. In addition, the model is designed to consider local characteristics (the temperature and composition of the substrates), such as technological constraints (free volume for biogas storage, manual agitation, and the inlet and outlet angle of the digester) and substrate composition, ensuring its applicability and scalability in similar contexts. Overall, the model constitutes a robust and validated tool that significantly advances the designing and operating of small-scale biodigesters.
The best practices proposal in design allows us to propose a mathematical model to predict the daily biogas production and methane content as a function of variables related to the design and operation of the biodigester. The independent and dependent variables of the study are presented in Table 5.
Table 5.
Independent and dependent variables of the study.
A multiple regression model including linear, quadratic, and interaction terms is used:
where:
- : Model intercept.
- : Coefficients of linear terms.
- : Coefficients of quadratic terms.
- : Coefficients of interaction terms.
- : Random error term.
- : Independent variables.
2.5. Methane Content Model ()
A nonlinonlinearstic regression model is used to ensure that the methane content remains between 0 and 100 percent:
where:
- : intercept of the logistic model.
- : coefficients of linear terms.
- : coefficients of quadratic terms.
- : coefficients of interaction terms.
2.6. Pseudo- in Logistic Regression Models
In logistic regression models, such as the one used to predict , the traditional coefficient of determination () is not directly applicable due to the non-lnonlinearcategorical nature of the logistic function. Instead, alternative measures known as Pseudo are used, with McFadden’s pseudo- being one of the most common and widely accepted [70,71,72,73].
McFadden’s pseudo- is calculated as follows:
where:
- : natural logarithm of the likelihood of the fitted model.
- : natural logarithm of the likelihood of the null model (a model that includes only the intercept).
pseudo-values for in logistic regression are typically lower than values in linear regression and are not directly comparable. A pseudo- between 0.2 and 0.4 indicates a model with good predictive capacity.
2.7. Statistical Analysis
Statistical analysis was performed using the Python 3.10.6 software, implementing the following methods to evaluate the relationships between biodigester operating parameters and biogas production, particularly the methane content ().
where the following applies: denotes the methane volume fraction (%), denotes the intercept term, represent the coefficients of the predictors, and represent operational parameters (e.g., the retention time and co-digestion ratio).
McFadden’s pseudo-:
where the following applies: denotes the log-likelihood of the model with predictors, and represents the log-likelihood of the model without predictors (base model).
Modified Gompertz:
where the following applies: denotes the cumulative biogas production at time t, indicates the maximum biogas production, denotes the maximum biogas production rate, indicates the lag phase time, and e represents Euler’s constant (≈2.718).
To ensure the validity of the statistical models, the following tests were performed:
- Normality of residuals: verified using the Shapiro–Wilk test ().
- Homoscedasticity: validated using the Breusch–Pagan test ().
- Multicollinearity: assessed with the variance inflation factor (VIF).
Variance inflation factor (VIF):
where indicates the coefficient of determination of the predictor in a multiple regression model.
Values below 1.5 indicate low collinearity between independent variables. The standardized logistic regression coefficients were calculated to evaluate the independent parameters’ relative influence, and their statistical significance was assessed ().
The statistical analysis for the case of the thermogravimetric report in triplicate of the sample is presented as follows.
2.8. Mean Calculation ()
The arithmetic mean of each chemical parameter was calculated using the following formula:
where the following applies:
- n: number of repetitions of the analysis (triplicate).
- : individual parameter value in each sample.
2.9. Standard Deviation ()
The standard deviation was used to assess the data dispersion of each chemical parameter, calculated as follows:
2.10. Analysis of Variance (ANOVA)
To determine whether there were statistically significant differences between the chemical parameters of the different substrates, an ANOVA (F) was applied, and it is described as follows.
where the following applies:
- Between-group variance: variability attributed to differences between substrate types.
- Within-group variance: variability attributed to differences among replicates of the same substrate.
2.11. Carbon–Nitrogen Ratio (C/N)
The C/N ratio of each substrate was calculated using the following:
3. Results
3.1. Characterization of Substrates
Table 6 presents the wet thermogravimetric report of the shredded sample for the agricultural organic waste and the elemental analysis for each feedstock. The focus on agricultural organic waste is particularly relevant for rural communities in the Chillon Valley, where vegetable and fruit crops predominate. However, it is essential to emphasize that the heterogeneity of agricultural residues introduces potential variations in biodegradability and biogas yields. These variations have been mitigated via physicochemical characterization.
Table 6.
Thermogravimetric report on wet basis and elemental analysis of the raw materials.
In the analysis of laboratory tests of agricultural organic residues and cow dung, no significant differences were observed in terms of moisture content (W), volatile matter (VM), or the main elemental components, such as carbon (C), hydrogen (H), and nitrogen (N). These values were within similar ranges between the two samples, suggesting a comparable elemental composition that could similarly influence their thermal properties and biological degradation.
Moisture values are relatively close (83.87% for agricultural residues versus 79.96% for cow dung), which is essential, as moisture content can affect the combustion and degradation efficiency of these substrates in energy or composting applications. Likewise, the percentage of carbon is also relatively similar (49.43% and 40.03%, respectively), suggesting that both substrates could have comparable thermal and chemical reactivity behaviors when used in bioenergy conversion processes.
The contents of hydrogen (6.5% in agricultural residues versus 6.0% in cow excreta) and nitrogen (2.47% and 1.99%, respectively) also show similarity. This is relevant, as hydrogen contributes to the energy available in the substrate, and nitrogen can influence emissions of compounds such as ammonia and nitrogen oxides during combustion.
3.2. Measurement of the Variables Temperature, pH, and Biogas
The graph in Figure 9 shows the historical behavior of temperature in Carabayllo over 30 days, simulating local weather conditions [74] to compare the daily fluctuations with the internal fluctuations of the biodigester. Temperatures range between 12 °C and 18 °C, with noticeable monthly fluctuations. The highest temperature peaks reach almost 18 °C, while the lowest temperatures hover around 12.5 °C, especially at the beginning and around day 22. This pattern suggests typical daily variations, probably influenced by seasonal or climatic factors in the region.
Figure 9.
Temperature for September where the biodigester is located [74].
Figure 10 shows the pH and temperature monitoring throughout the anaerobic digestion process, highlighting the four main phases: hydrolysis, acidogenesis, acetogenesis, and methanogenesis. For pH and temperature monitoring, it was decided to observe how the system responds to external environmental variations (temperature) and internal biodigester conditions pH, providing a clear view of the microbiological stability at each stage of digestion, starting with 30 days of monitoring covering the entire hydraulic retention cycle (20 days). This decision to monitor pH and temperature for 30 days to measure biogas production for 16 days is justified in stabilizing the anaerobic system, preventing failures in biogas production, and improving efficiency in the feeding regime.
Figure 10.
pH and temperature monitoring in the anaerobic digester process: case study.
During hydrolysis (days 0–5), the initial pH is high (8.5), but it quickly decreases to around 6.0. The temperature gradually rises from 26 °C to 30 °C, indicating the breakdown of complex materials into simple compounds. In the acidogenesis phase (days 5–12), the pH decreases more slowly, while the temperature experiences significant fluctuations, peaking above 32 °C.
This stage is characterized by the formation of volatile fatty acids, which reduce the pH. During acetogenesis (days 12–20), the pH stabilizes around 6, while the temperature fluctuates between 30 °C and 32 °C, reflecting the conversion of fatty acids into acetate, CO2, and H2. Finally, in the methanogenesis phase (days 20–30), the pH slightly increases to around 7, while the temperature varies between 28 °C and 32 °C. In this stage, acetate is converted into methane, and the pH rises due to bicarbonate production. These changes in pH and temperature reflect microbial activity in each stage of the process, which is crucial for optimizing biogas production.
Based on Buswell’s Equations (1) and (2), and considering the thermogravimetric analysis provided in Table 1, the theoretical potential in an ideal environment is determined, where 100% of the volatile matter decomposes to form methane and carbon dioxide. To correctly calculate the HRT from this approach, we determine how many moles of can be obtained from each mole of a substrate.
For the substrates under study, we have the following:
- Organic waste: 1.58 L CH4/g of volatile matter.
- Cow manure: 1.95 L CH4/g of volatile matter.
In this case, only a fraction of the substrate is degradable, i.e., the volatile matter (VM). According to the Equation (28), we have the following:
Adjusting for the fraction of available VM (Equation (29), in this case, 14.47%, yields the following:
Under these theoretical conditions and with 100% efficiency, the BMP results are as follows:
- for organic waste: 228.33 L CH4/kg VM.
- Theoretical for cow manure: 346.42 L CH4/kg VM.
3.3. Calculation of Biogas Potential for the Feeding Regime of the Biodigester
Table 7 summarizes the kg of volatile matter for both substrates and the theoretical .
Table 7.
Bichemical potential for 4 kg considered in the case study.
3.4. Determination of Co-Digestion for Different Ratios
Different mixing ratios (co-digestion) of the substrates (% organic waste:% cow excreta) were considered to determine the biogas production potential. The ratios used were 70:30, 60:40, 50:50, 40:60, and 30:70 to find the most efficient mixture. Equation (30) shows the expression to determine co-digestion:
where z is the fraction of organic waste, is the fraction of cow manure, denotes organic waste production, represents cow manure production, and X is the fraction of organic waste used in substrate mixing.
Table 8 shows the results for theoretical production as a function of the different ratios considered.
Table 8.
Theoretical production results L CH4/kg.
According to the results, the co-digestion ratio that maximizes the theoretical biogas production is 30:70 (30% organic waste and 70% cow manure), yielding a 62.09 L CH4/kg production. However, if other factors such as substrate availability, handling ease, and biodigester operating conditions are considered, an intermediate ratio might also offer high biogas production.
3.5. Daily Biogas Production
Figure 11 shows the daily biogas production during September 2024. The biogas production varies between approximately 245 and 265 L/d, showing significant fluctuations throughout the month.
Figure 11.
Daily biogas production in September 2024.
Notable production peaks were identified around 20 September and 29 September, where production reached values close to 265 L/d. However, decreases in production were also observed, especially towards the end of the month and between 25 and 27 September, when production fell to approximately 250 L/d.
These variations could be related to changes in the anaerobic digestion process conditions, such as temperature, pH, or the quantity and quality of organic material fed into the system. This suggests the need for constant monitoring to optimize process efficiency.
For small-scale biodigesters, especially those without agitation, temperature control, or advanced automation systems, typical biogas production values per kilogram of organic matter range between 30 and 60 L/kg, depending on the substrate type, mixture, and operating conditions [57,75].
In this context, the obtained biogas production of 63.75 L/kg is slightly above the recommended level for these plants, which could indicate that the case study is operating more efficiently.
If it is assumed that the biodigester is fed with 4 kg of organic matter daily, to determine biogas production per 1 kg of organic matter, the following expression is used, Equation (31):
Figure 12 and Figure 13 present response surface plots showing the influence of best practices and design on biogas production and methane quality. These illustrate how variables such as hydraulic retention time (HRT) and free volume (Vf) affect daily biogas production (Pbiogas). Increasing the HRT can improve biogas production, and it has also been shown that Vf and HRT depend on each other.
Figure 12.
Influence of good practices and design on biogas production and methane quality.
Figure 13.
Influence of good practices and design on biogas production and methane quality.
On the other hand, it is highlighted how operational and design variables, such as the proportion of co-digestion and the recirculation of biofertilizer, influence the methane concentration in biogas. A higher percentage of cattle manure co-digestion improves methane quality, while biofertilizer recirculation increases the efficiency and stability of the process, resulting in higher methane purity.
4. Estimation of Coefficients and Key Factors
4.1. Estimation of Coefficients and Key Factors
The main factors influencing the Pbiogas model and their estimated coefficients and statistical robustness measures are shown in Table 9.
Table 9.
Coefficients and model statistics for .
4.2. Coefficients for Methane Content ()
Table 10 summarizes the main factors influencing the model, along with their estimated coefficients and statistical robustness measures.
Table 10.
Coefficients and statistics of the model for .
5. Model Application with Real Data
5.1. Input Data
The following values for the independent variables (Table 11) were used for the methane production case, including both the coefficients and model statistics:
Table 11.
Input data.
The Shapiro–Wilk test confirmed the normality of residuals (p > 0.05), and the Breusch–Pagan test verified homoscedasticity (p > 0.05).
Multicollinearity was based on the variance inflation factor (VIF): all values were below 1.5, indicating no significant multicollinearity.
The coefficient tables (Table 10 and Table 11) show that the main factors influencing biogas production and methane content are as follows:
- Free volume ().
- Retention time ().
- Manual agitation ().
- The co-digestion ratio ().
- Biofertilizer recirculation ().
All coefficients were statistically significant with p-values < 0.001, indicating high confidence in their estimation. High t and z statistic values confirm the relevance of the variables in the model. Low VIF values ensure no multicollinearity issues, reinforcing the model’s robustness.
5.2. Evaluation of the 89.5% Pseudo- Value
A pseudo- of 89.5% in the context of logistic regression is exceptionally high and suggests that the model has excellent predictive capacity. This value indicates that the model can explain 89.5% of methane content variability based on the included independent variables.
6. Discussion
Biogas, bio-CNG, or regular CNG storage systems are important, as they affect cylinder filling efficiency, filling times, loaded mass, safety, and compressor maintenance costs. Like CNG, bio-CNG can be stored in airtight steel tanks for future use; these are the most widely used storage means [76].
Generally, a storage system consists of several large high-pressure cylinders, allowing bio-CNG to flow into the vehicle under differential pressures. Typically, the storage system operates at a pressure of 20.5 to 25 MPa, while the maximum cylinder pressure on the vehicle is 20 MPa. At the bio-CNG station, gas is stored in the storage system for more efficient and economical distribution [76].
It has been demonstrated that construction issues, such as the lack of storage tanks and pipelines in small-scale digesters, can lead to insufficient biogas production [77]. According to [78,79], these issues, combined with poor substrate quality, often result in insufficient production and inefficiency, highlighting the importance of good practices as a starting point for designing small-scale plants.
Studies by [80,81] found that biogas production can be insufficient if cow manure and poultry manure are unavailable. However, while considering cow manure, this study proposes co-digestion with an additional substrate, increasing biogas production, with co-digestion also used in our case study.
Authors such as [82,83] defined failure criteria for five technical subsystems, including structural components (e.g., input and output issues) and piping systems, as well as insufficient raw material for the digester, an unreliable raw material supply, anaerobic digestion, and biogas production (e.g., leaks in a reactor, poor-quality biogas and odor, and failure in anaerobic digestion) [84,85,86,87], emphasizing the need to consider good practices in the design and construction of small-scale plants, coinciding with the study [88], which reflected from future perspectives on biogas production the technique of placing it underground. The following Table 12 presents some of the studies from the period of 2020–2023, when each of the existing gaps in some way allowed the integration of best practices in the design and implementation to increase biogas production.
Table 12.
Summary of studies on small-scale biodigesters.
The graph in Figure 14 shows the biogas production as a function of the proportion of organic waste and cow manure. These results were obtained from the Busswell equation. The 30:70 ratio (30:70% organic waste and 70% cow manure) shows the highest average biogas production, reaching a range higher than the other ratios. This confirms empirical and theoretical observations that more cow manure, a substrate rich in methanogenic bacteria, increases biogas production. However, as the proportion of organic waste increases, biogas production tends to decrease.
Figure 14.
Biogas production as a function of substrate proportion.
This behavior can be attributed to the decrease in the number of nutrients and microorganisms in cow manure, which is essential for efficient anaerobic digestion. This chart illustrates how optimizing substrate proportions is key to maximizing biogas production in co-digestion systems. This is particularly relevant for industrial applications and biodigesters operating in real-world conditions.
Figure 15 shows the distribution of biogas production with and without biofertilizer recirculation in the model. The condition with recirculation presents a higher median and lower variability. In contrast, the condition without recirculation shows an overall reduction in production and a slight increase in variability, reflecting the impact of the 15% decrease in production efficiency.
Figure 15.
Distribution of biogas production with and without biofertilizer recirculation in the model.
To mathematically model the variation in biogas production with and without recirculation, we can use a function that expresses biogas production as a function of an efficiency factor (EEE) that depends on recirculation. This model allows the calculation of production under different conditions, and it can be formulated as follows:
where denotes the daily biogas production observed with recirculation. represents the estimated production without recirculation. r indicates the reduction factor in efficiency due to lack of recirculation, in this case, 15%.
The comparative analysis of biogas production under stable temperature conditions (depth of 1.10 m) versus variable temperature (surface) is as follows: The average production is approximately 250.5 L with a standard deviation of 9.36 L. The narrow dispersion of values suggests consistent performance, which is ideal for anaerobic digestion, where bacteria thrive in stable thermal environments.
Variable temperature production: The average production drops to 230 L, with a much higher standard deviation (22 L). This variability indicates fluctuations in process efficiency due to temperature changes, which can disrupt bacterial activity and affect overall performance.
Principal component analysis (PCA) explores the variability in biogas production based on different substrate mixture ratios and key operational variables. The principal components help break down the system’s variance, showing how the proportions of organic waste and cow manure affect the production and stability of biogas. The PCA data were obtained by combining direct experimental measurements and theoretical estimates based on the Buswell equation.
For the ratio of 30% agricultural waste to 70% cow manure, measurements included daily biogas production (measured with a high-precision volumetric flow meter), the methane concentration () in the biogas (analyzed with a pre-calibrated handheld device), and the internal biodigester temperature (monitored with digital sensors). The 40:60, 50:50, 60:40, and 70:30 ratios were calculated using the Buswell equation, which estimates biogas production and methane composition as a function of the substrates’ elemental composition.
All data were statistically processed using normalization to ensure variables’ comparability and analyze their impact on biogas quality. This methodological approach provides a comprehensive representation of the operating conditions and their influence on the system’s efficiency, allowing the identification of patterns in the different mixing ratios.
PC1 (Principal Component 1) and PC2 (Principal Component 2) explain most of the variability in the data. PC1 could be associated with biogas production efficiency under different conditions, while PC2 might be influenced by other operational factors, such as temperature stability and retention times.
The separation between mixing proportions in this graph, Figure 16, suggests that each proportion impacts biogas production performance differently, highlighting the importance of precisely adjusting the substrate mixture.
Figure 16.
Biogas production and operational variables.
Higher proportions of manure (such as 30:70) are grouped distinctly, which could imply greater consistency in biogas production attributed to better microbial stability and nutrient content in cow manure. More balanced mixtures (such as 50:50 or 60:40) exhibit higher variability in the principal components, indicating that these combinations might be more sensitive to fluctuations in operational conditions such as pH and temperature.
The graph in Figure 17 and the data show the theoretical efficiency of biol extraction as a function of outlet height. We observe that the current setup, with a height of 65 cm and a 2 m distance, maximizes flow efficiency, reaching 95% in relative terms. This indicates that the current design facilitates controlled biol extraction without affecting biogas production. This analysis suggests that any significant changes in the extraction height or distance could reduce flow efficiency, potentially requiring adjustments in operation to maintain optimal production.
Figure 17.
Theoretical biol extraction efficiency as a function of outlet height.
The time series graph in Figure 18 shows how biogas production varies between optimal and suboptimal feeding days. On optimal feeding days, the production remains consistently close to 250 L, while on suboptimal feeding days, production drops drastically, sometimes to less than 1.5 L. These standards include the quantity and quality of the substrate fed, schedule regularity, and compliance with optimal conditions for the anaerobic process. These days, this is mainly caused by irregular operating practices performed by farmers, resulting in fluctuations in biodigester performance.
Figure 18.
Variability in biogas production.
The manuscript’s analysis evaluated these days’ direct impact on biogas production by integrating experimental data obtained throughout the experiment. An average decrease of up to 25–30% in biogas production was observed, and possible alterations in the microbial balance due to insufficient nutrients were detected, which is supported by fluctuations in operational parameters such as pH. This analysis demonstrates the system’s resilience to variability in feeding conditions, highlighting how design and good practices allow for maintaining minimum production even on suboptimal days.
The comparison of daily biogas production between the optimized and conventional systems Figure 17 shows the following.
Optimized system: Due to thermal stability and internal pressure, production is stable at an average of 248.1 L and a standard deviation of only 9 L. This system maximizes efficiency by maintaining consistent production and minimizing variations that could reduce bacterial activity.
Conventional system: The traditional system is more variable, with an average of 227.6 L and a standard deviation of 18.6 L. The surface system’s lack of thermal and pressure stability leads to fluctuations that affect production, especially on days with less-than-ideal conditions.
The scalability and adaptability of the proposed biodigester configuration are inherent to its modular and geometric design.
- Modular and Geometric Adaptability
- As shown in Table 4, the design of the fixed-dome biodigester is based on scalable geometric proportions that maintain optimal gas-to-liquid ratios. The provided equations (Equations (23)–(31)) allow for predicting gas production and system performance as the biodigester scale increases. This ensures that the design can handle larger volumes without compromising operational efficiency. Previous studies have shown that a modular design improves economic and technical feasibility by adapting to local materials and conditions [27]. In addition, geometric consistency has been identified as key to optimizing gas production when scaling up small systems.
- The 30% free volume for gas storage, detailed in the manuscript, remains constant regardless of scale, providing pressure stability across various configurations.
- Regional Integration Through Simplicity of Design
- The proposed design uses locally available materials, such as concrete and PVC, simplifying replication in different regions. As shown in the section on small-scale plant design, the buried configuration at 1.10 m ensures natural thermal insulation, making the system adaptable to various climatic conditions. Additional insulation layers can be applied to colder regions without altering structural integrity, while reflective coatings can address overheating in warmer climates.
- Scalability of Operational Parameters
- The manuscript demonstrates that the proposed system operates efficiently with 70% capacity utilization, maintaining stable methane production (63%). This ratio and the co-digestion proportion (70% cow manure and 30% organic waste) can be linearly scaled to larger systems, ensuring consistent gas yields as substrate availability increases. This design is consistent with research that optimizes operating parameters, such as substrate ratios and free volumes, to improve system stability and biogas production [22]. In pilot biodigesters, free capacity for gas storage is crucial for reducing variability [30].
- Predictive Framework for Scaling
- El uso de materiales locales, como concreto y PVC, facilita la replicación en diferentes regiones y permite adaptaciones específicas para climas extremos mediante capas adicionales de aislamiento. Estudios en países en desarrollo destacan cómo los recursos regionales reducen costos y aumentan la adopción tecnológica [24]. Además, experiencias en Etiopía han validado que los materiales locales incrementan la sostenibilidad de biodigestores a pequeña escala [28].The equations and models developed in this study (Equations (23)–(31)) provide a robust framework for predicting system performance at different scales and substrate compositions. This makes the design adaptable to variable input volumes and regional waste profiles, ensuring predictable biogas yields and stability.
- Evidence of Practical Implementation
- Consistent performance metrics (e.g., methane content and hydraulic retention time) observed during the Chillón Valley case study confirm the design’s reliability. This evidence supports its scalability to similar rural and semi-urban contexts [27,29].
The possible risks and disadvantages of using the proposed biodigester configuration are mainly framed by the following:
- Thermal Stability Challenges
- Risk: extreme climatic conditions, particularly in cold climates, can reduce microbial activity and decrease biogas production.
- Mitigation strategy: the buried design of the biodigester (1.10 m deep) and thermal insulation layers ensure stable temperatures between 25 °C and 35 °C, minimizing these risks [26,28].
- Operational Sensitivity
- Risk: improper substrate mixing or inadequate hydraulic retention times may result in system inefficiencies or reduced gas yields.
- Mitigation strategy: including a 10 cm inlet angle and a 65 cm outlet enhances substrate homogeneity, ensuring optimal microbial interaction and gas production.
- Structural Limitations
- Risk: overpressure or leaks may occur if the biodigester operates at maximum capacity.
- Mitigation strategy: operating at 70% capacity (with 30% free volume) provides an internal buffer for gas storage and reduces the risk of leaks.
7. Conclusions
This study has presented a comprehensive design of a small-scale biodigester adapted to the rural conditions of the Chillon Valley, Peru, which can also be extrapolated to similar regions worldwide. The proposed modifications address critical design and operational deficiencies that often hinder the efficiency of anaerobic digestion.
Operating the biodigester at 70% of its full capacity provides an essential cushion for biogas storage, reducing internal pressure and the likelihood of leakage. This strategic headroom improves safety and ensures more consistent performance than traditional small-scale biodigesters filled to 90–95% of capacity.
The inlet at 10 cm from the base and outlet at 65 cm (both at 45° angles) promote an optimal flow path, preventing solids; accumulation and facilitating efficient manual agitation. This design reduces energy losses, promotes uniform microbial activity, and stabilizes the process under various feed conditions.
Burying the biodigester at a depth of 1.1 m ensures stable mesophilic temperatures between 25 °C and 35 °C, minimizing the detrimental effects of external climatic variations on microbial performance. This passive thermal regulation is particularly beneficial in regions lacking a reliable heating infrastructure.
The chosen ratio of 30% organic waste and 70% cattle manure proved to be the most efficient among the mixtures tested, achieving 63.75 L CH4/kg organic matter and exceeding the typical range of 30 to 60 L/kg reported for small-scale biodigesters without advanced controls. This underscores the importance of balanced nutrient availability, microbial stability, and the synergistic effects of co-digestion approaches.
The use of the Buswell equation, logistic and multiple regression models, and a modified Gompertz equation allowed the prediction of both biogas yield and methane content with high accuracy (R2 = 98%, pseudo-R2 = 89.5%). Statistical tests (Shapiro–Wilk, Breusch–Pagan, and VIF) validated the reliability and robustness of these models, highlighting the importance of variables, such as the retention time, free volume, manual agitation, co-digestion ratio, and biofertilizer recirculation.
The design can easily be scaled to larger capacities while maintaining key geometric and operational relationships (30% clearance and 1.1 m burial depth), facilitating wider adoption in rural communities seeking low-cost, reliable clean energy solutions.
The findings of this study highlight the relevance of integrated approaches that consider both technical design and operational and regional aspects. The experimental validation in the Chillon Valley reinforces the applicability of the biodigester in rural communities, where waste management and renewable energy generation are critical. Future research should explore the integration of advanced technologies, such as sensors for real-time monitoring, and evaluate the impact of the biodigester on agricultural value chains and local economic systems.
Author Contributions
Conceptualization, Y.C.A. and R.J.B.; methodology, Y.C.A., R.J.B., C.D.P.V., F.M.C.L., J.S.P.B. and J.A.S.N.; validation, Y.C.A., R.J.B., C.D.P.V. and J.A.S.N.; formal analysis, Y.C.A., R.J.B., C.D.P.V., F.M.C.L., J.S.P.B. and J.A.S.N.; investigation, Y.C.A. and R.J.B.; resources, Y.C.A. and R.J.B.; data curation, Y.C.A.; writing—original draft preparation, Y.C.A. and R.J.B.; writing—review and editing, Y.C.A. and R.J.B. All authors have read and agreed to the published version of the manuscript.
Funding
This research was funded by the Universidad Tecnológica del Perú under the framework of Project P-2023-LIM-13. The APC was partially funded by the Universidad Tecnológica del Perú, with the remaining costs covered by the authors of the research.
Data Availability Statement
The original contributions presented in the study are included in the article, further inquiries can be directed to the corresponding author. Data will be made available upon reasonable request.
Acknowledgments
Special thanks are extended to the Universidad Tecnológica del Perú and the Asociación de Productores Ecológicos del Valle Chillón.
Conflicts of Interest
The authors declare no conflicts of interest.
Abbreviations
| AD | Anaerobic Digestion |
| CH4 | Methane content |
| CO2 | Carbon Dioxide |
| C/N | Carbon-Nitrogen Ratio |
| HRT | Hydraulic Retention Time |
| VSs | Volatile Solids |
| OLR | Organic Loading Rate |
| VFAs | Volatile Fatty Acids |
| BMP | Biochemical Methane Potential |
| pH | Potential of Hydrogen |
| Bio-CNG | Compressed Natural Gas |
| MG | Methanogenesis |
| DG | Digestate |
| FDD | Fixed-Dome Digester |
| INHs | Inhibitors |
| GP | Gas Purification |
| SUB | Substrate |
| TP | Thermal Pretreatment |
| MCs | Mesophilic Conditions |
| TCs | Thermophilic Conditions |
| EC | Energy Content |
| h2s | Hydrogen Sulfide |
| rt | Retention Time |
| bf | Biofertilizer |
| bu | Biogas Upgrading |
References
- Azevedo, A.; Lapa, N.; Moldão, M.; Duarte, E. Opportunities and challenges in the anaerobic co-digestion of municipal sewage sludge and fruit and vegetable wastes: A review. Energy Nexus 2023, 10, 100202. [Google Scholar] [CrossRef]
- Pilarska, A.A.; Pilarski, K. Bioenergy Generation from Different Types of Waste by Anaerobic Digestion. Energies 2023, 16. [Google Scholar] [CrossRef]
- Sarangi, P.K.; Singh, A.K.; Sonkar, S.; Shadangi, K.P.; Srivastava, R.K.; Gupta, V.K.; Parikh, J.; Sahoo, U.K.; Govarthanan, M. Biorefinery solutions for food processing wastes: A sustainable bioeconomic perspective. Ind. Crop. Prod. 2023, 205, 117488. [Google Scholar] [CrossRef]
- Bioenergy—IEA—iea.org. Available online: https://www.iea.org/energy-system/renewables/bioenergy (accessed on 25 November 2024).
- Yuan, T.; Zhang, Z.; Lei, Z.; Shimizu, K.; Lee, D.J. A review on biogas upgrading in anaerobic digestion systems treating organic solids and wastewaters via biogas recirculation. Bioresour. Technol. 2022, 344, 126412. [Google Scholar] [CrossRef]
- Rinaldi, R.; Lombardelli, G.; Gatti, M.; Visconti, C.G.; Romano, M.C. Techno-economic analysis of a biogas-to-methanol process: Study of different process configurations and conditions. J. Clean. Prod. 2023, 393, 136259. [Google Scholar] [CrossRef]
- Czubaszek, R.; Wysocka-Czubaszek, A.; Banaszuk, P. Importance of Feedstock in a Small-Scale Agricultural Biogas Plant. Energies 2022, 15, 7749. [Google Scholar] [CrossRef]
- Khedher, N.B.; Lattieff, F.A.; Mahdi, J.M.; Ghanim, M.S.; Majdi, H.S.; Jweeg, M.J.; Baazaoui, N. Modeling of biogas production and biodegradability of date palm fruit wastes with different moisture contents. J. Clean. Prod. 2022, 375, 134103. [Google Scholar] [CrossRef]
- Xu, L.; Xu, J.; Chen, W.; Xie, L. Pressure-centric regulation for efficient anaerobic digestion: State-of-the-art, challenges and prospects. Bioresour. Technol. 2024, 413, 131421. [Google Scholar] [CrossRef]
- Zhang, G.; Shi, P.; Zhai, C.; Jin, Y.; Han, M.; Liu, S.; Liu, Y.; Liu, H.; Zhou, Q.; Li, J.; et al. Review of energy self-circulation systems integrating biogas utilization with Powerfuels production in global livestock industry. Bioresour. Technol. 2024, 408, 131193. [Google Scholar] [CrossRef] [PubMed]
- Patinvoh, R.J.; Taherzadeh, M.J. Challenges of biogas implementation in developing countries. Curr. Opin. Environ. Sci. Health 2019, 12, 30–37. [Google Scholar] [CrossRef]
- Gunaseelan, V.N. Anaerobic digestion of biomass for methane production: A review. Biomass Bioenergy 1997, 13, 83–114. [Google Scholar] [CrossRef]
- Holm-Nielsen, J.B.; Al Seadi, T.; Oleskowicz-Popiel, P. The future of anaerobic digestion and biogas utilization. Bioresour. Technol. 2009, 100, 5478–5484. [Google Scholar] [CrossRef]
- Weiland, P. Biogas production: Current state and perspectives. Appl. Microbiol. Biotechnol. 2010, 85, 849–860. [Google Scholar] [CrossRef] [PubMed]
- Angelidaki, I.; Ellegaard, L. Codigestion of manure and organic wastes in centralized biogas plants: Status and future trends. Appl. Biochem. Biotechnol. 2003, 109, 95–105. [Google Scholar] [CrossRef]
- Chen, Y.; Cheng, J.J.; Creamer, K.S. Inhibition of anaerobic digestion process: A review. Bioresour. Technol. 2008, 99, 4044–4064. [Google Scholar] [CrossRef]
- Nasir, I.M.; Mohd Ghazi, T.I.; Omar, R. Anaerobic digestion technology in livestock manure treatment for biogas production: A review. Eng. Life Sci. 2012, 12, 258–269. [Google Scholar] [CrossRef]
- Manogaran, M.D.; Hakimi, M.; Basheer Ahmad, M.H.N.; Shamsuddin, R.; Lim, J.W.; M Hassan, M.A.; Sahrin, N.T. Effect of temperature on Co-anaerobic digestion of chicken manure and empty fruit bunch: A kinetic parametric study. Sustainability 2023, 15, 5813. [Google Scholar] [CrossRef]
- Hassaan, M.A.; Elkatory, M.R.; El Nemr, A.; Pantaleo, A. Eco-friendly biogas production from algal biomass. In Handbook of Algal Biofuels; Elsevier: Amsterdam, The Netherlands, 2022; pp. 225–249. [Google Scholar]
- Khan, A.; Niazi, M.B.K.; Ansar, R.; Jahan, Z.; Javaid, F.; Ahmad, R.; Anjum, H.; Ibrahim, M.; Bokhari, A. Thermochemical conversion of agricultural waste to hydrogen, methane, and biofuels: A review. Fuel 2023, 351, 128947. [Google Scholar] [CrossRef]
- Ibarra-Esparza, F.E.; González-López, M.E.; Ibarra-Esparza, J.; Lara-Topete, G.O.; Senés-Guerrero, C.; Cansdale, A.; Forrester, S.; Chong, J.P.; Gradilla-Hernández, M.S. Implementation of anaerobic digestion for valorizing the organic fraction of municipal solid waste in developing countries: Technical insights from a systematic review. J. Environ. Manag. 2023, 347, 118993. [Google Scholar] [CrossRef]
- Budiyono, B.; Widiasa, I.N.; Johari, S.; Sunarso, S. Increasing biogas production rate from cattle manure using rumen fluid as inoculums. Int. J. Sci. Eng. 2014, 6, 31–38. [Google Scholar] [CrossRef]
- Gadirli, G.; Pilarska, A.A.; Dach, J.; Pilarski, K.; Kolasa-Więcek, A.; Borowiak, K. Biogas Plants: Fundamentals, Operation and Prospects. Preprints 2023. [Google Scholar] [CrossRef]
- Ibro, M.K.; Ancha, V.R.; Lemma, D.B. Impacts of anaerobic co-digestion on different influencing parameters: A critical review. Sustainability 2022, 14, 9387. [Google Scholar] [CrossRef]
- Nizami, A.S.; Murphy, J.D. What type of digester configurations should be employed to produce biomethane from grass silage? Renew. Sustain. Energy Rev. 2010, 14, 1558–1568. [Google Scholar] [CrossRef]
- Chynoweth, D.P.; Owens, J.M.; Legrand, R. Renewable methane from anaerobic digestion of biomass. Renew. Energy 2001, 22, 1–8. [Google Scholar] [CrossRef]
- Ward, A.J.; Hobbs, P.J.; Holliman, P.J.; Jones, D.L. Optimisation of the anaerobic digestion of agricultural resources. Bioresour. Technol. 2008, 99, 7928–7940. [Google Scholar] [CrossRef] [PubMed]
- Bele, V.; Goyette, B.; An, C.; Achouri, I.E.; Chaib, O.; Rajagopal, R. A robust, low-temperature, closed-loop anaerobic system for high-solid mixed farm wastes: Advancing agricultural waste management solutions in Canada. Environ. Sci. Pollut. Res. 2024, 1–19. [Google Scholar] [CrossRef] [PubMed]
- Mata-Alvarez, J.; Macé, S.; Llabrés, P. Anaerobic digestion of organic solid wastes. An overview of research achievements and perspectives. Bioresour. Technol. 2000, 74, 3–16. [Google Scholar] [CrossRef]
- Abbasi, T.; Tauseef, S.M.; Abbasi, S.A. Biogas Energy; Springer Science & Business Media: Cham, Switzerland, 2011; Volume 2. [Google Scholar]
- Reyes, J.M.; Ramirez, S.B. Estimación del potencial energético técnico a partir de biomasa residual agroindustrial y pecuario en el Perú. Rev. Innovación Transf. Product. 2022, 3, e004. [Google Scholar] [CrossRef]
- Cuéllar, A.D.; Webber, M.E. Cow power: The energy and emissions benefits of converting manure to biogas. Environ. Res. Lett. 2008, 3, 034002. [Google Scholar] [CrossRef]
- Singh, B.; Szamosi, Z.; Siménfalvi, Z.; Rosas-Casals, M. Decentralized biomass for biogas production. Evaluation and potential assessment in Punjab (India). Energy Rep. 2020, 6, 1702–1714. [Google Scholar] [CrossRef]
- Bond, T.; Templeton, M.R. History and future of domestic biogas plants in the developing world. Energy Sustain. Dev. 2011, 15, 347–354. [Google Scholar] [CrossRef]
- Rao, P.V.; Baral, S.S.; Dey, R.; Mutnuri, S. Biogas generation potential by anaerobic digestion for sustainable energy development in India. Renew. Sustain. Energy Rev. 2010, 14, 2086–2094. [Google Scholar] [CrossRef]
- Roubík, H.; Mazancová, J.; Banout, J.; Verner, V. Addressing problems at small-scale biogas plants: A case study from central Vietnam. J. Clean. Prod. 2016, 112, 2784–2792. [Google Scholar] [CrossRef]
- Situmeang, R.; Mazancová, J.; Roubík, H. Technological, economic, social and environmental barriers to adoption of small-scale biogas plants: Case of Indonesia. Energies 2022, 15, 5105. [Google Scholar] [CrossRef]
- Möller, K.; Müller, T. Effects of anaerobic digestion on digestate nutrient availability and crop growth: A review. Eng. Life Sci. 2012, 12, 242–257. [Google Scholar] [CrossRef]
- Wu, D.; Peng, X.; Li, L.; Yang, P.; Peng, Y.; Liu, H.; Wang, X. Commercial biogas plants: Review on operational parameters and guide for performance optimization. Fuel 2021, 303, 121282. [Google Scholar] [CrossRef]
- Wang, K.; Yun, S.; Xing, T.; Li, B.; Abbas, Y.; Liu, X. Binary and ternary trace elements to enhance anaerobic digestion of cattle manure: Focusing on kinetic models for biogas production and digestate utilization. Bioresour. Technol. 2021, 323, 124571. [Google Scholar] [CrossRef] [PubMed]
- Issahaku, M.; Derkyi, N.S.A.; Kemausuor, F. A systematic review of the design considerations for the operation and maintenance of small-scale biogas digesters. Heliyon 2024. [Google Scholar] [CrossRef] [PubMed]
- Afridi, Z.U.R.; Qammar, N.W. Technical challenges and optimization of biogas plants. ChemBioEng Rev. 2020, 7, 119–129. [Google Scholar] [CrossRef]
- Stolecka, K.; Rusin, A. Potential hazards posed by biogas plants. Renew. Sustain. Energy Rev. 2021, 135, 110225. [Google Scholar] [CrossRef]
- Luo, T.; Zhu, N.; Shen, F.; Long, E.; Long, Y.; Chen, X.; Mei, Z. A case study assessment of the suitability of small-scale biogas plants to the dispersed agricultural structure of China. Waste Biomass Valorization 2016, 7, 1131–1139. [Google Scholar] [CrossRef]
- Ihara, I.; Yano, K.; Andriamanohiarisoamanana, F.J.; Yoshida, G.; Yuge, T.; Yuge, T.; Tangtaweewipat, S.; Umetsu, K. Field testing of a small-scale anaerobic digester with liquid dairy manure and other organic wastes at an urban dairy farm. J. Mater. Cycles Waste Manag. 2020, 22, 1382–1389. [Google Scholar] [CrossRef]
- Dhungana, B.; Lohani, S.P.; Marsolek, M. Anaerobic co-digestion of food waste with livestock manure at ambient temperature: A biogas based circular economy and sustainable development goals. Sustainability 2022, 14, 3307. [Google Scholar] [CrossRef]
- González, R.; Peña, D.C.; Gómez, X. Anaerobic co-digestion of wastes: Reviewing current status and approaches for enhancing biogas production. Appl. Sci. 2022, 12, 8884. [Google Scholar] [CrossRef]
- Ignatowicz, K.; Filipczak, G.; Dybek, B.; Wałowski, G. Biogas production depending on the substrate used: A review and evaluation study—European examples. Energies 2023, 16, 798. [Google Scholar] [CrossRef]
- González-Arias, J.; Baena-Moreno, F.M.; Gonzalez-Castaño, M.; Arellano-García, H.; Lichtfouse, E.; Zhang, Z. Unprofitability of small biogas plants without subsidies in the Brandenburg region. Environ. Chem. Lett. 2021, 19, 1823–1829. [Google Scholar] [CrossRef]
- Oliveira, L.S.; Oliveira, D.S.; Bezerra, B.S.; Pereira, B.S.; Battistelle, R.A.G. Environmental analysis of organic waste treatment focusing on composting scenarios. J. Clean. Prod. 2017, 155, 229–237. [Google Scholar] [CrossRef]
- Shukor, J.A.; Omar, M.F.; Kasim, M.M.; Jamaludin, M.H.; Naim, M.A. Assessment of composting technologies for organic waste management J. Assessment 2018, 9, 1579–1587. [Google Scholar] [CrossRef]
- Meena, P.K.; Awale, S.D.; Kumar, S.; Kumar, D.; Kumar, N. Thermochemical conversion of agricultural residue for the production of hydrogen, methane, and biofuels: A comprehensive overview. Ind. Crop. Prod. 2024, 221, 119340. [Google Scholar] [CrossRef]
- Raza, S.T.; Feyissa, A.; Li, R.; Rene, E.R.; Ali, Z.; Iqbal, H.; Sahito, Z.A.; Chen, Z. Emerging technology effects on combined agricultural and eco-vermicompost. J. Environ. Manag. 2024, 352, 120056. [Google Scholar] [CrossRef] [PubMed]
- Zueva, S.; Ferella, F.; Corradini, V.; Vegliò, F. Review of Organic Waste-to-Energy (OWtE) Technologies as a Part of a Sustainable Circular Economy. Energies 2024, 17, 3797. [Google Scholar] [CrossRef]
- Thomsen, M.; Romeo, D.; Caro, D.; Seghetta, M.; Cong, R.G. Environmental-economic analysis of integrated organic waste and wastewater management systems: A case study from Aarhus City (Denmark). Sustainability 2018, 10, 3742. [Google Scholar] [CrossRef]
- O’Connor, S.; Ehimen, E.; Pillai, S.; Black, A.; Tormey, D.; Bartlett, J. Biogas production from small-scale anaerobic digestion plants on European farms. Renew. Sustain. Energy Rev. 2021, 139, 110580. [Google Scholar] [CrossRef]
- Surendra, K.; Takara, D.; Hashimoto, A.G.; Khanal, S.K. Biogas as a sustainable energy source for developing countries: Opportunities and challenges. Renew. Sustain. Energy Rev. 2014, 31, 846–859. [Google Scholar] [CrossRef]
- Lansing, S.; Botero, R.B.; Martin, J.F. Waste treatment and biogas quality in small-scale agricultural digesters. Bioresour. Technol. 2008, 99, 5881–5890. [Google Scholar] [CrossRef]
- S.A.C., U.T.D.P. REPORTE DE ANÁLISIS TERMOGRAVIMÉTRICO—TGA (PROXIMAL). Available online: https://web.lamolina.edu.pe/agricola/laboratorios (accessed on 20 December 2024).
- Ahmad, R.M.; Javied, S.; Aslam, A.; Alamri, S.; Zaman, Q.u.; Hassan, A.; Noor, N. Optimizing Biogas Production and Digestive Stability through Waste Co-Digestion. Sustainability 2024, 16, 3045. [Google Scholar] [CrossRef]
- Strömberg, S.; Nistor, M.; Liu, J. Towards eliminating systematic errors caused by the experimental conditions in Biochemical Methane Potential (BMP) tests. Waste Manag. 2014, 34, 1939–1948. [Google Scholar] [CrossRef] [PubMed]
- Kleerebezem, R.; van Loosdrecht, M.C. Mixed culture biotechnology for bioenergy production. Curr. Opin. Biotechnol. 2007, 18, 207–212. [Google Scholar] [CrossRef]
- Raposo, F.; De la Rubia, M.; Fernández-Cegrí, V.; Borja, R. Anaerobic digestion of solid organic substrates in batch mode: An overview relating to methane yields and experimental procedures. Renew. Sustain. Energy Rev. 2012, 16, 861–877. [Google Scholar] [CrossRef]
- Angelidaki, I.; Sanders, W. Assessment of the anaerobic biodegradability of macropollutants. Rev. Environ. Sci. Biotechnol. 2004, 3, 117–129. [Google Scholar] [CrossRef]
- Zhang, L.; Lee, Y.W.; Jahng, D. Anaerobic co-digestion of food waste and piggery wastewater: Focusing on the role of trace elements. Bioresour. Technol. 2011, 102, 5048–5059. [Google Scholar] [CrossRef] [PubMed]
- International Organization of Legal Metrology (OIML). OIML R 137-1 & 2: Gas Meters. Part 1: Metrological and Technical Requirements. Part 2: Test Report Format. 2012. Available online: https://www.oiml.org/en/files/pdf_r/r137-1-2-e12.pdf (accessed on 10 January 2025).
- Guardado, C.; Manual del Biogás. Editorial Cubasolar, La Habana, Cuba. 2006. Available online: https://es.scribd.com/doc/156644987/200603-Jose-Antonio-Guardado-Tecnologia-Del-Biogas-Manual-Del-Usuario (accessed on 26 November 2024).
- Botello, Y.M.R.; Cabrera, J.A.B.; Hidalgo, R.M.A.; Reyes, S.A.S.; Toledo, D.R.G. Dimensionamiento de un biodigestor para el tratamiento de excretas de cerdos Dimensioning of a biodigester for the treatment of pig excreta. Rev. Cuba. Ing. Vol. XIII 2021, 1, e317. [Google Scholar]
- Castillo Álvarez, Y.; Monteagudo Yanes, J.P.; Jiménez Borges, R.; Patiño Vidal, C.D. Propuesta de diseño de un biodigestor industrial de cachaza para la generación de energía eléctrica. Rev. Univ. Y Soc. 2021, 13, 74–80. [Google Scholar]
- Veall, M.R.; Zimmermann, K.F. Pseudo-R2 measures for some common limited dependent variable models. J. Econ. Surv. 1996, 10, 241–259. [Google Scholar] [CrossRef]
- Shtatland, E.S.; Kleinman, K.; Cain, E.M. One more time about R2 measures of fit in logistic regression. NESUG 15 Proc. 2002, 15, 222–226. [Google Scholar]
- Ugba, E.R.; Gertheiss, J. A Modification of McFadden’s R2 for Binary and Ordinal Response Models. arXiv 2022, arXiv:2204.01301. [Google Scholar] [CrossRef]
- Liu, D.; Zhu, X.; Greenwell, B.; Lin, Z. A new goodness-of-fit measure for probit models: Surrogate R 2. Br. J. Math. Stat. Psychol. 2023, 76, 192–210. [Google Scholar] [CrossRef]
- SENAMHI—Pronostico Meteorologico—senamhi.gob.pe. Available online: https://www.senamhi.gob.pe/?p=pronostico-meteorologico (accessed on 19 December 2024).
- Wellinger, A.; Murphy, J.D.; Baxter, D. The Biogas Handbook: Science, Production and Applications; Elsevier: Amsterdam, The Netherlands, 2013. [Google Scholar]
- Khan, I.U.; Othman, M.H.D.; Hashim, H.; Matsuura, T.; Ismail, A.; Rezaei-DashtArzhandi, M.; Azelee, I.W. Biogas as a renewable energy fuel–A review of biogas upgrading, utilisation and storage. Energy Convers. Manag. 2017, 150, 277–294. [Google Scholar] [CrossRef]
- Bhat, P.; Chanakya, H.; Ravindranath, N. Biogas plant dissemination: Success story of Sirsi, India. Energy Sustain. Dev. 2001, 5, 39–46. [Google Scholar] [CrossRef]
- Kabera, T.; Nishimwe, H.; Imanantirenganya, I.; Mbonyi, M.K. Impact and effectiveness of Rwanda’s National Domestic Biogas programme. Int. J. Environ. Stud. 2016, 73, 402–421. [Google Scholar] [CrossRef]
- Indrawan, N.; Thapa, S.; Wijaya, M.E.; Ridwan, M.; Park, D.H. The biogas development in the Indonesian power generation sector. Environ. Dev. 2018, 25, 85–99. [Google Scholar] [CrossRef]
- Bößner, S.; Devisscher, T.; Suljada, T.; Ismail, C.J.; Sari, A.; Mondamina, N.W. Barriers and opportunities to bioenergy transitions: An integrated, multi-level perspective analysis of biogas uptake in Bali. Biomass Bioenergy 2019, 122, 457–465. [Google Scholar] [CrossRef]
- Silaen, M.; Taylor, R.; Bößner, S.; Anger-Kraavi, A.; Chewpreecha, U.; Badinotti, A.; Takama, T. Lessons from Bali for small-scale biogas development in Indonesia. Environ. Innov. Soc. Transitions 2020, 35, 445–459. [Google Scholar] [CrossRef]
- Tumutegyereize, P.; Muwanguzi, S.; Ayaa, F.; Kizito, S.; Wanyama, J. Effect of thermal shock on the grates of improved charcoal cook-stoves made from different materials. Energy Sustain. Dev. 2021, 64, 59–64. [Google Scholar] [CrossRef]
- Mwirigi, J.; Balana, B.B.; Mugisha, J.; Walekhwa, P.; Melamu, R.; Nakami, S.; Makenzi, P. Socio-economic hurdles to widespread adoption of small-scale biogas digesters in Sub-Saharan Africa: A review. Biomass Bioenergy 2014, 70, 17–25. [Google Scholar] [CrossRef]
- Arshad, M.; Bano, I.; Khan, N.; Shahzad, M.I.; Younus, M.; Abbas, M.; Iqbal, M. Electricity generation from biogas of poultry waste: An assessment of potential and feasibility in Pakistan. Renew. Sustain. Energy Rev. 2018, 81, 1241–1246. [Google Scholar] [CrossRef]
- Yasar, A.; Nazir, S.; Tabinda, A.B.; Nazar, M.; Rasheed, R.; Afzaal, M. Socio-economic, health and agriculture benefits of rural household biogas plants in energy scarce developing countries: A case study from Pakistan. Renew. Energy 2017, 108, 19–25. [Google Scholar] [CrossRef]
- Landi, M.; Sovacool, B.K.; Eidsness, J. Cooking with gas: Policy lessons from Rwanda’s National Domestic Biogas Program (NDBP). Energy Sustain. Dev. 2013, 17, 347–356. [Google Scholar] [CrossRef]
- Walekhwa, P.N.; Mugisha, J.; Drake, L. Biogas energy from family-sized digesters in Uganda: Critical factors and policy implications. Energy Policy 2009, 37, 2754–2762. [Google Scholar] [CrossRef]
- Lohani, S.P.; Shaw, T.K.; Shrestha, S.; Dhungana, B.P.; Jha, N.K.; Chen, H.; Mohamed, A.; Cheng, S.; Raghuvanshi, S. Household biogas technology in cold climate of low-income countries: A review on sustainable technologies for accelerating biogas generation. Prog. Energy 2024, 6, 032003. [Google Scholar] [CrossRef]
- Acheampong, M.A.; Ertem, F.C.; Kappler, B.; Neubauer, P. In pursuit of Sustainable Development Goal (SDG) number 7: Will biogas production from agro-waste in rural Ghana help? Biotechnol. Rep. 2020, 27, e00472. [Google Scholar]
- Li, Y.; Hu, X.; Shen, Y.; Zhu, X. Influence of substrate pre-treatment on small-scale household biodigesters: Enhancing biogas yield and process stability. Waste Manag. Res. 2022, 40, 1231–1242. [Google Scholar]
- Mungoni, L.C.; Rajabu, H.M.; Mwanga, G.; Mroto, E. Performance evaluation of household-scale tubular biogas digesters under varying feedstock ratios in rural Tanzania. Energy Sustain. Dev. 2022, 68, 43–52. [Google Scholar]
- Oliveira, T.; da Silva, M.L.C.P.; dos Santos, H.S. Biogas generation from small-scale biodigesters in family agriculture: Assessing technical and socio-environmental benefits in rural Brazil. Renew. Sustain. Energy Rev. 2022, 159, 112179. [Google Scholar]
- Zhao, Y.; Liu, Z.; Li, R.; Chen, Y.; Wang, X. Optimization of small-scale biogas systems integrating solar thermal for rural household energy supply in China. Renew. Energy 2022, 187, 745–754. [Google Scholar]
- Tucho, G.T.; Nonhebel, S. Potential and constraints of small-scale biogas systems for rural households: A case study in Ethiopia. Biomass Bioenergy 2022, 162, 106467. [Google Scholar]
- Castro, M.B.G.; Borges, J.A.; Cunha, M.R. Modeling small-scale community-based biogas production from kitchen residues: A case study in Northern Brazil. Renew. Energy 2022, 189, 796–805. [Google Scholar]
- Fajri, S.; Hidayat, T.; Ridhany, A. Enhancement of biogas production from small-scale digesters in rural Indonesia through improved feeding practices and low-cost pretreatments. Energy Rep. 2021, 7, 2137–2148. [Google Scholar]
- Njogu, P.; Mbohwa, C. Design and field testing of a low-cost, small-scale biogas digester for household waste management in Zimbabwe. Resour. Conserv. Recycl. 2022, 184, 106348. [Google Scholar]
- Kumar, R.; Maity, S.; Das, S. Evaluating the efficiency of hybrid small-scale biogas units integrated with agricultural waste: A pilot study in Eastern India. Bioresour. Technol. Rep. 2022, 19, 101175. [Google Scholar]
Disclaimer/Publisher’s Note: The statements, opinions and data contained in all publications are solely those of the individual author(s) and contributor(s) and not of MDPI and/or the editor(s). MDPI and/or the editor(s) disclaim responsibility for any injury to people or property resulting from any ideas, methods, instructions or products referred to in the content. |
© 2025 by the authors. Licensee MDPI, Basel, Switzerland. This article is an open access article distributed under the terms and conditions of the Creative Commons Attribution (CC BY) license (https://creativecommons.org/licenses/by/4.0/).

















