Abstract
The efficiency of the DC microgrid can be improved by adding additional energy storage to recover regenerative braking energy. Supercapacitors are well suited for such applications. To make such devices easily connectable to the existing grid, it is beneficial to measure the voltage of the DC bus. The paper proposes a method on how to estimate load current indirectly from this voltage measurement. Estimated current is used in the developed energy management algorithm that adapts current reference of an energy storage system to discharge stored energy in the most energy efficient way. The paper presents simulation and experimental results and shows in some cases efficiency improvement even by more than five percent.
1. Introduction
Nowadays, DC microgrids have become more widespread in different areas of application [1] since most of consumers nowadays do not require AC power anymore. Energy storage systems such as batteries or supercapacitors have DC voltage as well and, therefore, integration into the DC microgrid is simpler and more efficient. Energy storage can be useful to provide energy during the outage of the main power supply, increasing stability of power generation from renewable energy sources or supplying peak power to consumers. Particularly supercapacitors are well suited as short term energy storage [2] due to their low internal resistance and high power capability. One of the most promising applications is using them for regenerative braking energy recovery [3] as, in many applications this, energy is being lost in the brake resistor. By storing this energy in a supercapacitor energy storage system (SC ESS), the efficiency of the electrical drive system can be increased by up to 25 percent [4]. The highest braking energy has electric drive systems with high inertia or where the potential energy is stored. The application of SC ESS can be found in electric public transport [5], mobile robots [6], elevators [7], cranes [8], and other applications [9]. Other energy storage technologies also could be considered [4], but this is going to increase the size or reduce the lifetime of the storage.
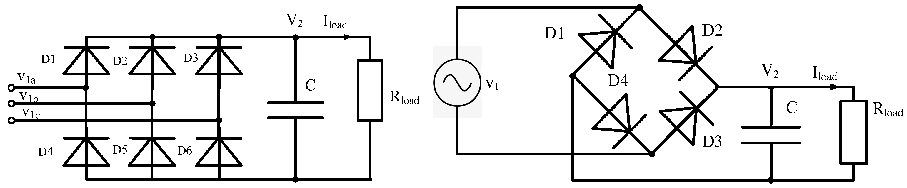
Most often, a supercapacitor SC ESS for braking energy recovery is integrated into the existing power supply system, which in most cases is powered by rectified AC power. Such cases can be seen in Figure 1. The m ost known example of such a system is variable frequency drive of induction or a permanent magnet synchronous motor (PMSM). In that case, the grid resistance will be low, but in the case of an extended DC grid, this resistance is significant and should be considered in the energy loss analysis. The option to connect SC ESS to the DC microgrid with just two wires to the positive and negative terminals makes such a solution much more attractive to customers. To store braking energy, DC voltage can be used as a controlled parameter [10]. During the braking process, voltage goes up and if the reference voltage was selected above grid nominal voltage, all the regenerative braking energy can be stored in the SC ESS. Control of the discharge process is more difficult just by voltage measurement since the voltage drop may not be that deep when the load starts to consume energy. The use of additional current sensors into load wire makes the system more complex and unattractive.
Figure 1.
DC microgrid supplied from rectified AC source.
A DC bus capacitor reduces ripples of the rectified AC voltage. To eliminate ripples fully, very high capacitance is needed; therefore, 2-10 percent voltage ripple is considered when choosing a DC bus capacitor [11]. These ripples could be used to determine the approximate value of the load current. In ref. [12], sliding mode control was used to determine current; in references [13,14], a complex model was used to estimate nonlinear load current; and in ref. [15], current sensorless control was used to control the active front end rectifier. Often, current sensorless methods require precise amplifiers to estimate the current [16]. In this article, a more practical approach was proposed to estimate the load current from the voltage ripple based on voltage ripple dependency on the load current.
After determination of the load current, it is possible to understand when to discharge the supercapacitor to free space for energy, which will be stored in the next braking cycle. Moreover, different strategies can be implemented by changing the reference current value of the DC-DC converter that connects supercapacitors with a DC grid. References [17,18] show strategies on how to extend the lifetime of the battery used in parallel to the SC ESS. In [19], an SC ESS control strategy to supply load with energy during the outage of the primary power supply was presented. Moreover, an SC ESS energy management strategy based on neural networks was proposed in [20]. A power smoothing strategy can be found in [21]. Control strategies that allow for an increase in the efficiency of the discharge itself have not been extensively studied. The theoretical discharging efficiency of supercapacitors was studied in [22,23,24]. In ref. [25], there are proposed strategies that increases efficiency of an SC ESS and battery hybrid power supply system. In this case, the SC ESS is used in combination with an AC grid-powered rectifier. In this article, a discharging strategy was developed that changes the current taken from an SC ESS to maintain the highest efficiency, considering the losses, into grid resistance thus increasing the efficiency of the system.
2. Load Current Estimation Based on Voltage Ripple Analyses
In many DC microgrid applications, there is a need for estimating load power to perform the proper control of the energy storage system connected to the DC microgrid. Load power in some applications can be directly measured but that is not the best solution when multiple loads are connected to the grid, or an SC ESS is developed as a plug and play solution. Also, in some applications, it is not possible to measure load current. For example, in the case of an elevator energy storage system where ESS is connected to the elevator variable frequency drive (VFD), it is not possible to measure the current of the VFD DC bus as the VFD DC bus is enclosed in the VFD, making it inaccessible [26].
To overcome this problem, it is proposed that the load current can be estimated by measuring the DC bus voltage. In this case, there is no need for an additional current sensor and usually this voltage is measured by a DC/DC converter inside an SC ESS. In the literature, the value of peak-to-peak voltage ripple is estimated as follows [27]:
In Equation (1), Vmax is the maximum value of the rectified voltage, R is the load resistance, and C is the capacitance of the bus. As stated in ref. [27], this approximation is valid only for small voltage ripple values.
2.1. Mathematical Model
First, the mathematical model was derived for the three-phase system based on which case can be transferred to a single-phase system. In the case of a three-phase system, the mathematical model is derived by assuming that the DC microgrid is powered from a three-phase rectifier and there is certain known capacitance on the DC microgrid bus, which is a typical case when an ESS is used in known drives like elevators or some other servo application.
The schematic of the analyzed models can be seen in Figure 2. It consists of a three-phase rectifier, a DC bus capacitor, and a current source. Later, the obtained equations will be applied to the single-phase system that can be seen in Figure 2 as well. Voltage drops on the diodes are negligible, and it is considered that the voltage drop of the equivalent series resistance (ESR) of a capacitor is small in comparison to the ripple voltage caused by the rectification of a three-phase source. At these assumptions, analyses of a single period of voltage ripple, which is equivalent to the period of T/6, where T is the period of source/grid voltage, in the case of the three-phase system, were conducted.
Figure 2.
Schematic of analyzed models: three-phase and single-phase cases.
The voltage ripple analysis was divided into three segments, as shown in Figure 3. In the first segment, the value of the DC bus voltage ripple can be expressed as follows:
where Vmax is the maximum value of the DC bus voltage, and is the angular frequency of the grid voltage. The maximum voltage Vmax is expressed as follows:
where Vphase is the grid phase voltage. The value of the voltage v1 is maintained until the gradient of voltage v1 is equal to the gradient of the DC bus capacitor voltage vC−DC, which is expressed as follows:
where iload represents the load current and C is the total capacitance of the DC bus.
Figure 3.
Waveforms of voltage ripple components in case of three-phase rectification.
When the gradients of both voltages v1 and vC−DC are equal, the second segment starts with the load current drawn only from the DC bus capacitor, and the voltage in this segment is determined only by the capacitance of the capacitor and by the load current. The voltage of the DC bus in this segment can be expressed as follows:
where t1 is the starting time of the second segment. This segment prolongs until the voltage on the capacitor becomes equal to the rectified voltage, which can be expressed as follows:
where T is the period of the grid voltage. The third segment starts from t2 and prolongs until the end of voltage ripple t3, which is equivalent to T/6, and the voltage in this segment is v3. The finding of time t1 is straightforward and can be expressed as follows:
However, the finding of time t2 is not that straightforward and there is no universal expression for t2.
In a similar way, the voltage ripple for the single-phase rectifier with waveforms shown in Figure 4 can be derived. The equations describing the single-phase case are as follows:
Figure 4.
Waveforms of voltage ripple components in case of single-phase rectification.
The only difference is that voltage v3 experiences phase shift in half the grid period. Also, in the case of the single-phase rectification, it is difficult to determine the t2 value.
To overcome the application of complex mathematics, there is proposed a method of estimating the voltage ripple based on applying two linear functions. The first linear function is expressed as follows:
The second linear function is expressed as follows:
Coefficients K1, toffset1, and toffset2 are selected in an experimental way by finding where the error between the estimated and the real values is minimal. Coefficient K1 represents the gain, and its unit is V/s, while coefficients, toffset1 and toffset2 are time offsets. These coefficients do not change with the power of the load. From the equations, it is possible to derive the time t2 at which the voltage ripple is at a minimum value.
By knowing t2, it is possible to calculate the minimum voltage ripple.
Based on Equation (18), it is possible to obtain the expression of the DC bus’ average voltage.
In Equation (19), ΔV is the difference between the minimum and maximum values of the DC bus voltage, tside is the time when the second line crosses maximum value, toffset1 is offset time or the first line, and Tripple is the period of ripple voltage.
Using the previous equations, it is possible to derive the load current estimated value expression.
Using previous equations, current estimation can be implemented practically by measuring voltage with an ordinary microcontroller and by using previously shown equations, which are not complex. Additionally, it is possible to determine the load current using only the measures of the minimum and maximum voltages of the ripples. The benefit of determining the load current using only the measures of the minimum and maximum voltages of the ripples is that the estimation of the load current is independent of the assumed maximum value of the DC bus voltage. Consequently, this method is more resistant to voltage fluctuations than the method of determining the load current only based on the average voltage measurement.
2.2. Accuracy Analyses of Proposed Load Current Estimation
The accuracy analysis was carried out for three-phase and single-phase rectification cases when the load current is estimated based on the average voltage and for cases when the load current is estimated based on the measured minimum and maximum values of the DC bus voltage. In the case of three-phase rectification, a test was conducted for a capacitance of 820 µF. It analyzed how much the estimated current deviates from the real load current value. Considering the estimated load current Iest and the real load current Iload, the error was calculated as follows:
Results are analyzed for the case when only maximum and average voltages of the DC bus are known and for the case when only maximum and minimum voltages of the ripple are known. The results for a capacitance of 820 µF are shown in Figure 5 and Figure 6. It can be noticed that the highest error rate is at the lowest and highest current values. The reason for this is that relationships between the ripple voltage and the load current are more nonlinear at boundary conditions such as lower and higher load currents, which introduces additional error when applying two linear functions.
Figure 5.
Comparison of real load current and estimated current value for 820 µF capacitance on DC bus and for two different approaches of estimating load current. Where error1 represents error of current estimation based on measured average voltage, while error2 represents error of current estimation based on measured minimum and maximum voltages of ripple.
Figure 6.
Estimated error depending on load current for 820 µF capacitance on DC bus and for two different approaches of estimating load current. Where error1 represents error of current estimation based on measured average voltage, while error2 represents error of current estimation based on measured minimum and maximum voltages of ripple.
2.3. Verification of Proposed Load Current Estimation on Simulation Model
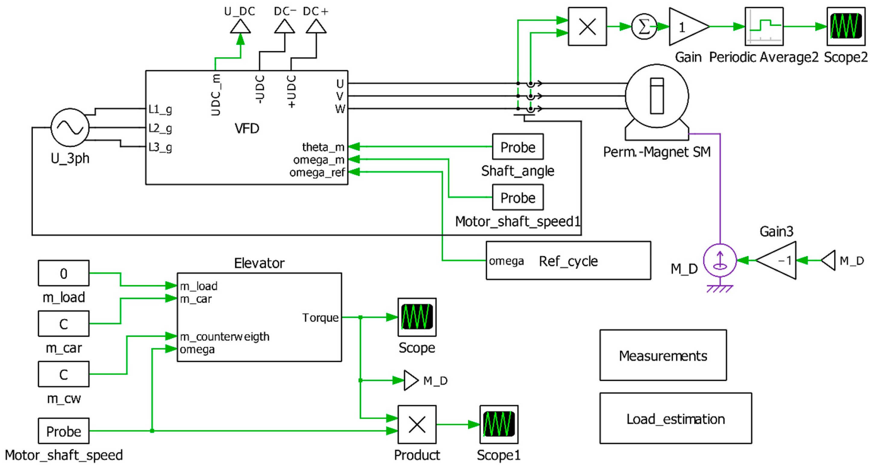
Verification of the proposed load current estimation was conducted by performing elevator drive model simulations. Figure 7 shows the full model where DC bus inductors are omitted [27]. The main parts of the model are the mechanical model of the elevator, the model of the VFD, and the model of the elevator’s permanent magnet motor. The mechanical model of the elevator drive takes into account the mass of the empty car, the mass of the counterweight, the inertia of the system, and the damping factor of the system, while the model of the VFD consists of a three-phase diode rectifier, a DC bus capacitor, and an inverter. More details on the simulation model of the elevator drive can be found in the research paper [7], where the parameters of the elevator drive are obtained from the real elevators. The main parameters of the model are given in Table 1.
Figure 7.
Schematic of elevator drive model with load current estimation.
Table 1.
Values of the main parameters used in the simulation model.
Tests are conducted for elevator drive at the maximum power level where the measured and estimated DC bus currents were compared. Figure 8 shows the results of the test for the case where the load current was estimated based on the average voltage value. It can be noted that there is a higher deviation of the estimated current value at the higher loads. The estimated current value gives a good overview of the load change and can be used in an SC ESS control strategy.
Figure 8.
Comparison of real and estimated values of DC bus current.
2.4. Verification of Current Estimation Method on Experimental Setup in Case of Single-Phase Rectification
Experimental verification of load estimation is performed for the case of the single-phase rectification of two different load currents. The test setup consists of a single-phase transformer, rectifier, capacitor, and two different resistor loads of 8 Ω and 12 Ω. The output voltage of the transformer is 20 V while the capacitor’s capacitance is 1500 µF.
Experimental results are shown in Figure 9 for the case of the 8 Ω load and in Figure 10 for the 12 Ω load, respectively. The values of the peak-to-peak voltage ripple and average voltage are given in Table 2.
Figure 9.
Ripple voltage in case of 8 Ω load resistor and 50 Hz AC voltage frequency for single-phase rectification.
Figure 10.
Ripple voltage in case of 12 Ω load resistor and 50 Hz AC voltage frequency for single-phase rectification.
Table 2.
Experimental results in case of single-phase rectification.
Using Equations (20)–(23), the load is estimated for two approaches. In the first approach, the load current is estimated using the average voltage, while in the second approach, the load current is estimated using the measured minimum voltage value. A comparison of the estimated and real load current values is given in Table 3 for the two different load resistances of 8 Ω and 12 Ω. iload is the actual load current, Iest-avg is the estimated load current based on the measured average voltage of DC bus and assumed maximum value of DC bus voltage, and Iest-min-max is the estimated load current based on the measured minimum and maximum voltage values of the DC bus voltage. By comparing the cases of the 8 Ω and 12 Ω load resistors, it is clear that the estimation based on the average voltage value gives more accurate results in the case of the 8 Ω load resistor.
Table 3.
The results of current estimation at two load resistances.
3. Supercapacitor Energy Storage System Discharge Control Strategy to Obtain Maximum Efficiency
After determining the load current, it is possible not only to determine when it is worth it to start the discharging process of an SC ESS, but also when it is necessary to implement different strategies. In the electrical scheme shown in Figure 11, the transmission resistance is represented by a resistor element that represents the total transmission resistance R between the DC grid voltage source and the power consumer, which is an AC motor powered by a VFD. It was assumed that the SC ESS is connected so close to the consumer that the resistance between the DC/DC converter and the DC/AC inverter can be neglected. Therefore, the voltage on the DC grid side of the converter is equal to the voltage of the load.
Figure 11.
Power consumer, DC grid, and supercapacitor ESS connection circuit.
The SC ESS discharge proportionality coefficient k defines the proportion of the consumer’s current that is provided by the SC ESS. According to Kirchhoff’s first Law, the consumer’s current is the sum of the grid-taken current and the SC ESS-taken current . Hence, the SC ESS-taken current can be expressed as follows:
Meanwhile, the current taken from DC grid can be expressed as follows:
The current is assumed to be known because it can be indirectly measured according to the method described in the previous chapter and it can also be directly measured by a current sensor in other cases. The electrical parameters related to the DC/DC converter are also measured in real time, including the grid side voltage , the SC side voltage , the grid side current , and the SC circuit discharge current .
The converter’s DC grid side voltage , the SC side voltage , and the SC circuit discharge current are assumed as known parameters that are measured in real time. Although the DC grid source voltage might have slight ripples, it was assumed to be approximately constant and known, i.e., = 50 V DC. Further, the values of the electrical parameters obtained by calculation using the measured and/or calculated values of the other parameters will be written with a hat on top. For example, the voltage drop caused by the transmission resistance R was not measured but its value can be calculated using the known and the measured .
Although the transmission resistance R was not assumed to be known, its approximate value at any time can be calculated as divided by the current .
It was assumed that the control system can set certain predefined k values. By choosing to use n, different coefficients like k and their numerical values are evenly distributed between 0 and 1. If k = 0, then the SC ESS does not discharge at all, and if k = 1, the SC ESS provides the consumer with all the necessary power. The length of the change in the value of k is as follows:
If there can be, for example, 20 different values of k, excluding k = 0, then the length of the change according to Equation (29) is 0.05. These values can also be accounted as k0 = 0; k1 = 0.05; k2 = 0.1; …; kn−1 = 0.95; and kn = 1.0 where n = 20. In real time, the control system selects one of the possible values of k according to certain criteria described further.
The SC discharge control algorithm’s operation cycle diagram that is shown in Figure 12 is based on calculating the estimated total loss powers for all possible k values. The power consists of the estimated transmission loss power and the estimated SC internal loss power . Finally, the algorithm selects the value of the discharge coefficient k at which the estimated is the lowest in comparison to all the other cases. Further, it is explained how the formulas for the SC ESS discharge control algorithm were derived.
Figure 12.
SC ESS discharge coefficient control algorithmic cycle diagram.
The expected total loss power is the sum of and .
In Equation (30), the for a given coefficient k is the estimated current taken from the grid, but not the measured current at a given moment of time. Similarly, the is, for a given k, the expected SC ESS discharge current, but not the measured SC ESS discharge current . The internal resistance of the SC circuit is assumed to be known and constant. Since for each coefficient k the estimated loss power is supposed to be different, the currents and in Equation (30) are also supposed to be different for each k. This means that for each value of k, the estimated currents and must be clarified.
The calculation of uses the consumer’s power P, which in is not directly measured in real time but its value can be calculated by a corresponding formula where all parameters , , , and are measured in real time.
The calculation of was derived from the estimated voltage drop equations by replacing the consumer’s estimated current by the ratio of to the estimated .
From Equation (32), a quadratic equation to calculate the current can be derived.
The solution of Equation (33) can be expressed as follows:
The estimated current taken from the ESS on the DC/DC converter’s grid side is as follows:
For each k, the estimated SC discharge current is calculated on the basis of the DC/DC converter’s operation, i.e., that the power on the converter’s grid side is equal to the power on the converters SC side if the SC internal losses are not considered. Using the measured and , and the calculated and , the following equation can be written [28]:
From Equation (36), it follows that the current is equal to the following:
In Matlab R2021b model, the variables of , , , , and are calculated with the diagrams shown in Figure 13 by the corresponding equations. Since the calculation of is made for each possible discharge coefficient k, there are separate diagrams for the subsystems and their quantity is equal to the quantity of the possible k values.
Figure 13.
Electrical parameter calculation diagrams.
Part A of Figure 14 shows an example with subsystems that contain the diagrams from Figure 13 and calculate for certain coefficients k. Part B selects the lowest . Part C selects the coefficient k corresponding to the lowest by using logic elements.
Figure 14.
Schematics of main blocks of simulation model for SC discharge coefficient selection.
The developed SC ESS discharge strategy implements real time discharge of the SC ESS by varying and setting the discharge coefficient at which the lowest possible losses occur depending on the consumers power, the DC grid voltage, the DC grid transmission resistance, the internal resistance of the SC circuit, and the SC charging state voltage. Therefore, it was decided to test the SC ESS discharge durations as a function of the consumer’s power and as a function of the DC grid transmission resistance.
4. Simulation Results
4.1. Impact of Consumer Power on SC Discharge Time and Efficiency
SC ESS discharge simulations were performed for four situations with the following constant consumer powers: 2.0 kW; 2.5 kW; 3.0 kW; and 3.5 kW. These were used to compare both the durations of SC ESS discharge and the efficiency of the SC ESS. The DC grid source voltage VS = 50 V DC. The SC ESS consists of a series circuit of 20 SC cells Maxwell BCAP0450 P270 S18 and the initial charging state voltage of the SC circuit at the beginning of any simulation was the maximum permissible Vmax = 48 V. The minimum permissible charging state voltage of the SC ESS was Vmin = 24 V. Hence, the SC discharges from 48 V to 24 V were simulated. The maximum discharge current Imax = 120 A was not reached in the simulations. The SC circuit internal resistance RC = 0.056 Ω and it was assumed that the transmission resistance between the DC grid voltage source and the consumer is twice the internal resistance of the SC circuit, i.e., R = 2 RC = 0.112 Ω. During SC discharge, the discharge proportionality coefficient is calculated and changed according to the algorithm shown in Figure 12.
All simulations of SC ESS discharge lasted 20 s in comparison to when the SC discharges faster and when it discharges slower, and Figure 15 shows the simulation results of the discharge proportionality coefficient variation for all the mentioned consumer powers. According to the simulation results, the values of the discharge proportionality coefficient are almost in the same limits, but the difference is that at lower consumer powers, the corresponding values of the coefficient remain longer than at higher consumer powers. Consequently, the discharges at lower consumer powers are correspondingly longer.
Figure 15.
Discharge proportionality coefficient variation during SC discharge.
As an example, Figure 16 shows lines calculated with Equation (30) for the case of the 2.0 kW consumer’s power during the same 20 s simulation. To make the figure clearer, lines for only ten different discharge coefficients are shown. The yellow-colored line with the lowest values in comparison to all the other lines is the actual loss power obtained as a result of implementing this discharge strategy. Certain lines overlap with pz line at time periods when their corresponding discharge coefficients are set. Those lines whose coefficients were not set never overlap with the pz line.
Figure 16.
Prospective loss powers calculated during simulation for different discharge coefficients.
Figure 17 shows that a higher consumer power means a higher discharge current. The discharge currents show a gradual increase during SC discharge and a slight decrease shortly before the minimum permissible SC voltage value of Vmin = 24 V is reached.
Figure 17.
Simulation results of SC voltage state and discharge current.
Figure 18 shows variation curves of currents i1, i2, and i3 for the case with the 3.0 kW consumer’s power. Since the proportionality coefficient is greater than 0.5 during the first 7 s of SC discharge, the current i2 taken from the SC is higher than the current i1 taken from the DC grid. When the coefficient is less than 0.5, the current i1 is correspondingly higher than i2. At the moment when the SC circuit is discharged to the minimum permissible voltage, all the current required by the consumer is taken from the grid, so i1 rapidly becomes equal to i3. There is also a rapid increase in current i3 when SC ESS is discharged because there is an increase in the DC grid voltage drop vR, i.e., a decrease in consumer’s voltage v2, since all the current is taken from the DC grid. Consequently, the decrease in v2 must be compensated with a higher current i3 in order to provide the necessary power for the consumer.
Figure 18.
Simulation results of currents and voltages in DC grid side.
The simulations also calculated the SC ESS application efficiency, which was assumed to be the ratio of the energy Ed consumed by the consumer to the sum of the DC grid energy consumption ES and the energy EC that is discharged from the SC ESS.
The sum of the energies ES and EC include not only the energy Ed that successfully reached the consumer but also the energies of the transmission losses and SC internal losses. This efficiency was recorded only during the discharge of the SC ESS. Once the SC ESS is discharged, the efficiency graph does not change anymore, as seen in Figure 19. This efficiency at the moment when the SC ESS is discharged is considered the final efficiency of the energy consumption after the whole SC ESS discharge process. For given powers, the SC ESS application efficiency for the case with the lowest consumer power is approximately 4% higher compared to the case with the highest consumer power.
Figure 19.
Variations in energy consumption efficiency during SC ESS discharge.
4.2. Impact of DC Grid Transmission Resistance on SC Discharge Time and Efficiency
It was decided to test the impact of the DC grid transmission resistance on the SC ESS discharge duration. Simulations of 25 s durations were performed with 3.0 kW consumer power at transmission resistances R less or equal to the SC internal resistance RC and at resistances R greater than RC: R = 0.5 RC; R = 0.75 RC; R = RC; R = 2 RC; R = 3 RC.
Figure 20 shows the variation in the discharge proportionality coefficient from which it follows that the DC grid transmission resistance influences the SC ESS discharge intensity and duration. Higher transmission resistance causes a higher initial proportionality coefficient and faster discharge. Lower transmission resistance causes a lower initial proportionality coefficient and longer discharge duration. In addition, in the case of the lowest transmission resistance, which is half the internal resistance of the SC circuit, the SC ESS does not discharge until the minimum permissible voltage within 25 s.
Figure 20.
Discharge proportionality coefficient variation during SC discharge.
Figure 21 shows that if the transmission resistance is less than or equal to the internal resistance of the SC circuit, the discharge current decreases gradually during SC discharge. If the transmission resistance is higher than the initial resistance of the SC circuit, the discharge current increases gradually.
Figure 21.
Simulation results of SC voltage state and discharge current.
Figure 22 shows the variation in energy consumption efficiency during the SC ESS discharge calculated by Equation (38). At higher transmission resistances with faster discharges, this efficiency is correspondingly lower.
Figure 22.
Variations in energy consumption efficiency during SC ESS discharge.
As the discharge appears to be longer at lower transmission resistances, the developed SC ESS discharge strategy can be implemented only for cases where the transmission resistance is present. If the transmission resistance is assumed to be zero, i.e., the DC grid voltage source is close to the consumer, then the SC ESS would not discharge at all because the SC’s internal resistance would be the only factor causing losses, making it more beneficial to take all the energy only from the DC. In that case, different control strategies should be implemented.
4.3. Comparison of Efficiencies of Developed SC Discharge Strategy and Discharges with Constant Proportionality Coefficients
It was decided to compare the efficiency of the developed strategy with the cases where the SC ESS is discharged with constant/fixed discharge coefficients. In the example considered, the consumer consumes 3.0 kW constant power, and the DC grid transmission resistance is R = 2 RC. The simulations last 25 s and Figure 23 shows the simulation results. For the cases of k = 0.8; k = 0.9 and k = 1.0, the maximum permissible SC discharge current of 120 A was reached and the control system does not allow it to increase further.
Figure 23.
Comparative simulation results of cases with different discharge coefficients.
Figure 24 shows the comparison diagrams of the total energy consumption efficiencies during the SC discharge process that are obtained by Equation (38).
Figure 24.
Energy consumption efficiency comparison of the proposed discharge strategy and the cases with different constant discharge coefficients.
4.4. Impact of Discharge Coefficient Changing Steps on Discharge Time and Efficiency
It was decided to test whether, for constant consumer power, the time and efficiency of the SC ESS discharge changes if the discharge proportionality coefficient change step is increased. Figure 25 shows the simulation results where, in one variant, the coefficient varies by a step of 0.01, and, in the other case, by a step change of 0.05. The consumer power was 3 kW and the transmission resistance R = 2 Rc. The discharge durations and efficiencies were nearly the same in both variants.
Figure 25.
Simulation results for different changing steps of discharge coefficient.
The same conclusions can be drawn for the case where the consumer’s power is not constant but increases uniformly from 0 to 3.5 kW, as shown in Figure 26.
Figure 26.
Simulation results for different changing steps of discharge coefficient with increasing consumer power.
It follows that the steps to change the discharge coefficient can be larger, resulting in fewer possible coefficient values and thus reducing the code size of the control system and making it easier to operate. However, very large change steps should not be implemented because then the efficiency might reduce, especially when the consumer powers are not constant. It should also be considered that the load current is determined by approximately 10 percent error, as concluded in Section 2; therefore, for practical implementation, a coefficient change of step 0.1 could be optimal. In this case, there are ten possible coefficient values ranging from 0.1 to 1.
4.5. Experimental Verification of SC ESS Discharge Method
For the practical implementation of the developed discharge strategy, the algorithm should be implemented into the control system of the DC-DC converter. This requires high computational power since the current control, voltage control, current estimation, and proposed algorithm should be calculated with a single microcontroller. Therefore, to test the proposed method, a simplified experiment was provided where the SC ESS with DC-DC converter were replaced by a controllable power source; the reference current signal was given from the Matlab-based control system. An electronic load was used instead of electrical drive. Figure 27 shows the comparison between the simulation and experimental results consuming a constant power of 400 W. Moreover, a 50 V source was used as the DC line power source. A cable 15 m in length with a resistance of 0.26 ohms was used as the DC transmission line.
Figure 27.
Comparison of simulation and experimental results.
First, a 70 s long virtual simulation of the SC ESS discharge was performed after which the curve of the SC ESS-taken currents i1 and i2 was obtained. These curves are compared to the experimental results in Figure 27. The DC line current i1 and SC ESS current i2 were measured experimentally with current probes. Figure 27 shows the comparisons of the oscilloscope experimental measurements and the simulation results for currents i1 and i2. As can be seen, both curves are quite close to each other, the error is less than 10 percent. This allows us to conclude that the proposed method can be implemented experimentally and the results are very close to the simulations.
5. Conclusions
The proposed current estimation method is easy for implementation as the DC bus voltage is measured anyway to control the power flow to the SC ESS during the braking process. A mathematical description of the method is given in this paper. Simulation results are similar to the experimental ones. Current detection can be performed with less than 10 percent accuracy in the desired load range.
Within the developed SC discharge strategy, it is possible to set predefined discharge proportionality coefficient values, which determine the part of consumer current that is provided by the SC ESS. The algorithm calculates in real time the estimated losses for each possible discharge coefficient using the estimated current taken from the DC grid as input, as well as the currents and voltages on both sides of the DC/DC converter. This total loss is the sum of the DC grid transmission loss and SC internal loss. Therefore, it can be stated that the developed strategy ensures the maximum possible efficiency, i.e., the lowest possible losses.
According to the simulations, the SC ESS has the highest discharge coefficient at the beginning of the discharge. That is due to a higher SC voltage at the beginning, which means a lower discharge current and therefore lower SC internal losses. Nevertheless, the obtained coefficient is the one with the lowest losses at any moment because a higher coefficient would mean that the total losses would be higher due to the higher internal losses of the SC, while a lower coefficient would mean that the total losses would be higher due to the higher DC grid transmission losses. During discharge, the coefficient decreases in a ladder-like manner as the SC voltage decreases. At higher consumer powers and higher DC grid transmission resistances, the SC ESS discharges faster. In comparison to the constant discharge current proportion, the efficiency can be increased up to seven percent. Further research includes the proposed strategy implementation as an optimized microcontroller code and ways to improve it by developing an artificial intelligence-based, predictive control-based strategy that considers the state of the charge, temperature, degradation during the lifetime, and other factors.
Author Contributions
Conceptualization, M.M., K.K. and Ģ.S.; methodology, M.M. and Ģ.S.; software, M.M. and Ģ.S.; validation, M.M. and K.K.; formal analysis, M.M., K.K. and Ģ.S.; investigation, M.M. and Ģ.S.; resources, K.K.; writing—original draft preparation, M.M., K.K. and Ģ.S.; writing—review and editing, M.M., K.K. and Ģ.S.; visualization, M.M. and Ģ.S.; supervision, K.K.; project administration, K.K.; funding acquisition, K.K. All authors have read and agreed to the published version of the manuscript.
Funding
This research was funded by the Latvian Council of Science, project “Fast transient response and high-efficiency GaN-based BLDC motor converter with a dual power supply”, project No. lzp-2021/1-0298.
Data Availability Statement
Data are contained within the article.
Conflicts of Interest
The authors declare no conflicts of interest. The funders had no role in the design of the study; in the collection, analyses, or interpretation of the data; in the writing of the manuscript; or in the decision to publish the results.
References
- Ashok Kumar, A.; Amutha Prabha, N. A comprehensive review of DC microgrid in market segments and control technique. Heliyon 2022, 8, e11694. [Google Scholar] [CrossRef]
- Oyedotun, K.O.; Mamba, B.B. New trends in supercapacitors applications. Inorg. Chem. Commun. 2024, 170, 113154. [Google Scholar] [CrossRef]
- Hamada, A.T.; Orhan, M.F. An overview of regenerative braking systems. J. Energy Storage 2022, 52, 105033. [Google Scholar] [CrossRef]
- Elalfy, D.A.; Gouda, E.; Kotb, M.F.; Bureš, V.; Sedhom, B.E. Comprehensive review of energy storage systems technologies, objectives, challenges, and future trends. Energy Strategy Rev. 2024, 54, 101482. [Google Scholar] [CrossRef]
- Teasdale, A.; Ishaku, L.; Amaechi, C.V.; Adelusi, I.; Abdelazim, A. A Study on an Energy-Regenerative Braking Model Using Supercapacitors and DC Motors. World Electr. Veh. J. 2024, 15, 326. [Google Scholar] [CrossRef]
- Mikołajczyk, T.; Mikołajewski, D.; Kłodowski, A.; Łukaszewicz, A.; Mikołajewska, E.; Paczkowski, T.; Macko, M.; Skornia, M. Energy Sources of Mobile Robot Power Systems: A Systematic Review and Comparison of Efficiency. Appl. Sci. 2023, 13, 7547. [Google Scholar] [CrossRef]
- Makar, M.; Pravica, L.; Kutija, M. Supercapacitor-Based Energy Storage in Elevators to Improve Energy Efficiency of Buildings. Appl. Sci. 2022, 12, 7184. [Google Scholar] [CrossRef]
- Olabi, A.G.; Abbas, Q.; Al Makky, A.; Abdelkareem, M.A. Supercapacitors as next generation energy storage devices: Properties and applications. Energy 2022, 248, 123617. [Google Scholar] [CrossRef]
- Dissanayake, K.; Kularatna-Abeywardana, D. A review of supercapacitors: Materials, technology, challenges, and renewable energy applications. J. Energy Storage 2024, 96, 112563. [Google Scholar] [CrossRef]
- Khodaparastan, M.; Mohamed, A.A.; Brandauer, W. Recuperation of Regenerative Braking Energy in Electric Rail Transit Systems. IEEE Trans. Intell. Transp. Syst. 2019, 20, 2831–2847. [Google Scholar] [CrossRef]
- Hava, A.M.; Ayhan, U.; Aban, V.V. A DC bus capacitor design method for various inverter applications. In Proceedings of the 2012 IEEE Energy Conversion Congress and Exposition (ECCE), Raleigh, NC, USA, 15–20 September 2012; pp. 4592–4599. [Google Scholar]
- Ye, J.; Yang, X.; Ye, H.; Hao, X. Full discrete sliding mode controller for three phase PWM rectifier based on load current estimation. In Proceedings of the 2010 IEEE Energy Conversion Congress and Exposition, Atlanta, GA, USA, 12–16 September 2010; pp. 2349–2356. [Google Scholar]
- Tokić, A.; Jukan, A.; Smajić, J. Parameter Estimation of Single-Phase Rectifier-Based Loads: Analytical Approach. IEEE Trans. Power Deliv. 2016, 31, 532–540. [Google Scholar] [CrossRef]
- Mesas, J.J.; Sainz, L.; Molina, J. Parameter Estimation Procedure for Models of Single-Phase Uncontrolled Rectifiers. IEEE Trans. Power Deliv. 2011, 26, 1911–1919. [Google Scholar] [CrossRef]
- Lee, D.-C.; Lim, D.-S. AC voltage and current sensorless control of three-phase PWM rectifiers. IEEE Trans. Power Electron. 2002, 17, 883–890. [Google Scholar] [CrossRef]
- Bogdanovs, A.; Krievs, O.; Pforr, J. Indirect DC link current measurement technique using an op-amp circuit in an automotive DC converter with coupled inductors. In Proceedings of the PCIM Europe Digital Days 2020; International Exhibition and Conference for Power Electronics, Intelligent Motion, Renewable Energy and Energy Management, Nuremberg, Germany, 7–8 July 2020; pp. 1–8. Available online: https://ieeexplore.ieee.org/document/9177979 (accessed on 16 December 2024).
- Alobeidli, K.; Khadkikar, V. A New Ultracapacitor State of Charge Control Concept to Enhance Battery Lifespan of Dual Storage Electric Vehicles. IEEE Trans. Veh. Technol. 2018, 67, 10470–10481. [Google Scholar] [CrossRef]
- Lin, F.; Li, X.; Zhao, Y.; Yang, Z. Control Strategies with Dynamic Threshold Adjustment for Supercapacitor Energy Storage System Considering the Train and Substation Characteristics in Urban Rail Transit. Energies 2016, 9, 257. [Google Scholar] [CrossRef]
- Grbović, P.J.; Delarue, P.; Le Moigne, P.; Bartholomeus, P. The Ultracapacitor-Based Controlled Electric Drives With Braking and Ride-Through Capability: Overview and Analysis. IEEE Trans. Ind. Electron. 2011, 58, 925–936. [Google Scholar] [CrossRef]
- Moreno, J.; Ortuzar, M.E.; Dixon, J.W. Energy-management system for a hybrid electric vehicle, using ultracapacitors and neural networks. IEEE Trans. Ind. Electron. 2006, 53, 614–623. [Google Scholar] [CrossRef]
- Grbovic, P.J.; Delarue, P.; Le Moigne, P.; Bartholomeus, P. The Ultracapacitor-Based Regenerative Controlled Electric Drives With Power-Smoothing Capability. IEEE Trans. Ind. Electron. 2012, 59, 4511–4522. [Google Scholar] [CrossRef]
- Staņa, Ģ.; Voitkāns, J.; Kroičs, K. Supercapacitor Constant-Current and Constant-Power Charging and Discharging Comparison under Equal Boundary Conditions for DC Microgrid Application. Energies 2023, 16, 4167. [Google Scholar] [CrossRef]
- Kumar, M.R.; Ghosh, S.; Das, S. Analytical Formulation for Power, Energy, and Efficiency Measurement of Ultracapacitor Using Fractional Calculus. IEEE Trans. Instrum. Meas. 2019, 68, 4834–4844. [Google Scholar] [CrossRef]
- Kumar, M.R.; Ghosh, S.; Das, S. Charge-discharge energy efficiency analysis of ultracapacitor with fractional-order dynamics using hybrid optimization and its experimental validation. AEU-Int. J. Electron. Commun. 2017, 78, 274–280. [Google Scholar] [CrossRef]
- Laldin, O.; Moshirvaziri, M.; Trescases, O. Predictive Algorithm for Optimizing Power Flow in Hybrid Ultracapacitor/Battery Storage Systems for Light Electric Vehicles. IEEE Trans. Power Electron. 2013, 28, 3882–3895. [Google Scholar] [CrossRef]
- Vlachou, V.I.; Karakatsanis, T.S.; Kladas, A.G. Energy Savings in Elevators by Using a Particular Permanent-Magnet Motor Drive. Energies 2023, 16, 4716. [Google Scholar] [CrossRef]
- Rashid, M.H. (Ed.) Power Electronics Handbook: Devices, Circuits and Applications; Elsevier: Amsterdam, The Netherlands, 2010. [Google Scholar]
- Erickson, R.W.; Maksimovic, D. Fundamentals of Power Electronics; Springer Science & Business Media: Berlin/Heidelberg, Germany, 2001; ISBN 978-0-7923-7270-7. [Google Scholar]
Disclaimer/Publisher’s Note: The statements, opinions and data contained in all publications are solely those of the individual author(s) and contributor(s) and not of MDPI and/or the editor(s). MDPI and/or the editor(s) disclaim responsibility for any injury to people or property resulting from any ideas, methods, instructions or products referred to in the content. |
© 2025 by the authors. Licensee MDPI, Basel, Switzerland. This article is an open access article distributed under the terms and conditions of the Creative Commons Attribution (CC BY) license (https://creativecommons.org/licenses/by/4.0/).


























