Abstract
Artificial neural network models for the task of detection are used in many fields and find various applications. Models of this kind require adequate computational resources and thus require adequate energy expenditure. The increase in the number of parameters, the complexity of architectures, and the need to process large data sets significantly increase energy consumption, which is becoming a key sustainability challenge. Optimization of computing and the development of energy-efficient hardware technologies are essential to reduce the energy footprint of these models. This article examines the effect of the type of model, as well as its parameters, on energy consumption during inference. For this purpose, sensors built into the graphics card were used, and software was developed to measure the energy demand of the graphics card for different architectures of YOLO models (v8, v9, v10), as well as for different batch and model sizes. This study showed that the increase in energy demand is not linearly dependent on batch size. After a certain level of batch size, the energy demand begins to decrease. This dependence does not occur only for n/t size models. Optimum utilization of computing power due to the number of processed images for the studied models occurs at the maximum studied batch size. In addition, tests were conducted on an embedded device.
1. Introduction
Computer vision, which aims to mimic the human ability to analyze images in an automated manner, and in particular to recognize objects, is widely used in many fields. In this context, models based on Convolutional Neural Networks (CNNs) are particularly useful and widely used, as they are capable of efficiently processing and analyzing image data. CNNs are ideal for recognizing patterns, making them the basis of modern object recognition systems. Thanks to their multilayer structure, CNNs are able to automatically extract increasingly complex features from images, from simple edges to complex patterns, making it possible to effectively recognize objects even under difficult conditions such as poor image quality, different viewing angles, or complex backgrounds [1,2,3]. In recent years, many applications of CNNs in the field of object recognition have appeared in the scientific literature. The latter are used in medical image analysis [4], e.g., in Tiwari et al. (2022) [5] and ZainEldin et al. [6] CNNs were used to classify brain images (e.g., magnetic resonance imaging) for the presence of different types of tumors. In Glaret and Muthukannan (2022) and Nawaz et al. (2023) [7,8], CNN-based models have been proposed for identifying various eye diseases on the basis of retinal image analysis. In Abbas et al. (2021) and Akter et al. (2021) [9,10], CNN was used to analyze chest X-ray images to detect various lung diseases, including COVID-19. Another natural area of application is monitoring, security, and threat recognition. Akcay et al. (2018) [11] proposed a CNN-based solution for the problem of object classification from X-ray images of baggage taken during security checks. Different CNN architectures are used to solve the problem of face recognition in images [12] or to detect people in thermal images [13], which is crucial in the field of preventing terrorist threats or illegal migration. Various models are proposed for quality control applications based on image analysis and object recognition, e.g., in Wang et al. (2022) [14], the authors proposed a CNN model based on YOLOv4 to detect damage on metal surfaces, while in Sari and Ulas (2022) [15], YOLOv3 models were investigated in applications involving the detection of internal damage in glass. In Shaloo et al. (2023) and Redmon et al. (2016) [16,17], YOLOv8-based models were proposed for color detection in images, which can be used in industries such as quality control, sorting, and packaging. The YOLO architecture (You Only Look Once) mentioned above is a fast and efficient real-time object detection algorithm based on CNN, being a standard in object recognition [17,18,19]. Computer vision applications often require real-time image acquisition and analysis by various autonomous systems such as drones, autonomous vehicles moving without human supervision, or other devices such as IoT platforms. The literature describes various types of algorithmic solutions for such applications. In Sampedro et al. (2019) [20], an autonomous aerial robot designed to perform Search And Rescue (SAR) tasks in an unsupervised manner was presented, in which a trained CNN was used to be responsible for target and background recognition. Similarly, in Jung et al. (2022), Hua et al. (2024), and Li et al. (2023) [21,22,23], solutions based on different versions of YOLO (from v5 to v8) are proposed for efficient, accurate target detection by flying drones. In turn, Maturana et al. (2018) [24] describe a CNN-based system supporting unattended autonomous driving of an All-Terrain Vehicle (ATV) to distinguish between various obstacles occurring in the terrain other than the terrain map geometry. In addition to the applications presented, artificial neural network models are also widely used in other fields, such as energy mining [25,26] and materials science [27].
Authors of Sunil et al. (2024) [28] analyzed the detection performance of YOLOv8 and YOLOv9-based solutions for building an intelligent computer vision system for real-time weed recognition and control by autonomous spraying vehicles. A characteristic feature of autonomous systems is a limited level of available resources (computing hardware installed, memory resources, or energy defined by, e.g., battery capacity), while tasks related to object recognition using CNN models are computationally demanding. Therefore, the effective use of available resources in such systems plays an important role. Increasing the energy efficiency of image processing affects the working time of the autonomous system, reducing costs and promoting sustainable development. For this reason, it is crucial to study the energy efficiency of CNN-based algorithms. Energy efficiency issues of CNN solutions in the area of object recognition, including YOLO (v8, v9, v10), are present in the literature [29,30,31,32,33,34,35], the research was conducted on various hardware platforms (i.e., x86 Central Processing Unit—CPU, Advanced RISC Machines—ARM CPU, Nvidia Graphics Processing Unit—GPU, Neural Processing Unit—NPU NVIDIA Jetson platforms, Raspberry Pi, Snapdragon 865 hardware development kit, Intel Neural Compute Stick2, and traditional PC).
In this article, we examine the energy requirements of various YOLO-based object detection models (v8, v9, v10) as a function of model size and input batch size. In particular, we analyze how these factors affect the energy consumption and performance of the models. This study was conducted on a standard PC hardware platform (x86-64 processor) equipped with an NVIDIA RTX 3090 GPU from Micro-Star International Co., Ltd., New Taipei, Taiwan, which allows a realistic assessment of energy costs and inference times under typical computing conditions. The energy efficiency of neural network models is becoming a key issue in the context of the growing need for computing power and its impact on the environment. Of particular importance here is the optimization not only of the learning process itself but also of inference, which often takes place in real-time, generating additional energy loads. To the authors’ knowledge, such a comparison of different versions of YOLO from the perspective of energy consumption, model size, and batch size has not yet been widely studied, making this analysis an important contribution to the further development of energy-efficient artificial intelligence models.
The main purpose of the article is to study the computational power requirements of object detection models, in particular for different architectures of YOLO models (v8, v9, v10), as well as for different batch sizes and model sizes. The efficient use of neural networks in terms of energy requirements is extremely important since the development of modern models requires more and more computing power, which translates into higher electricity consumption. Therefore, not only the inference time but also the optimization of energy consumption becomes a key challenge, especially in the context of implementing solutions in production environments, where operational costs and environmental aspects can have a significant impact on the choice of technology. This analysis will help to understand how different model configurations can affect energy efficiency and runtime, which can lead to more sustainable and economically viable artificial intelligence applications.
YOLO Architecture
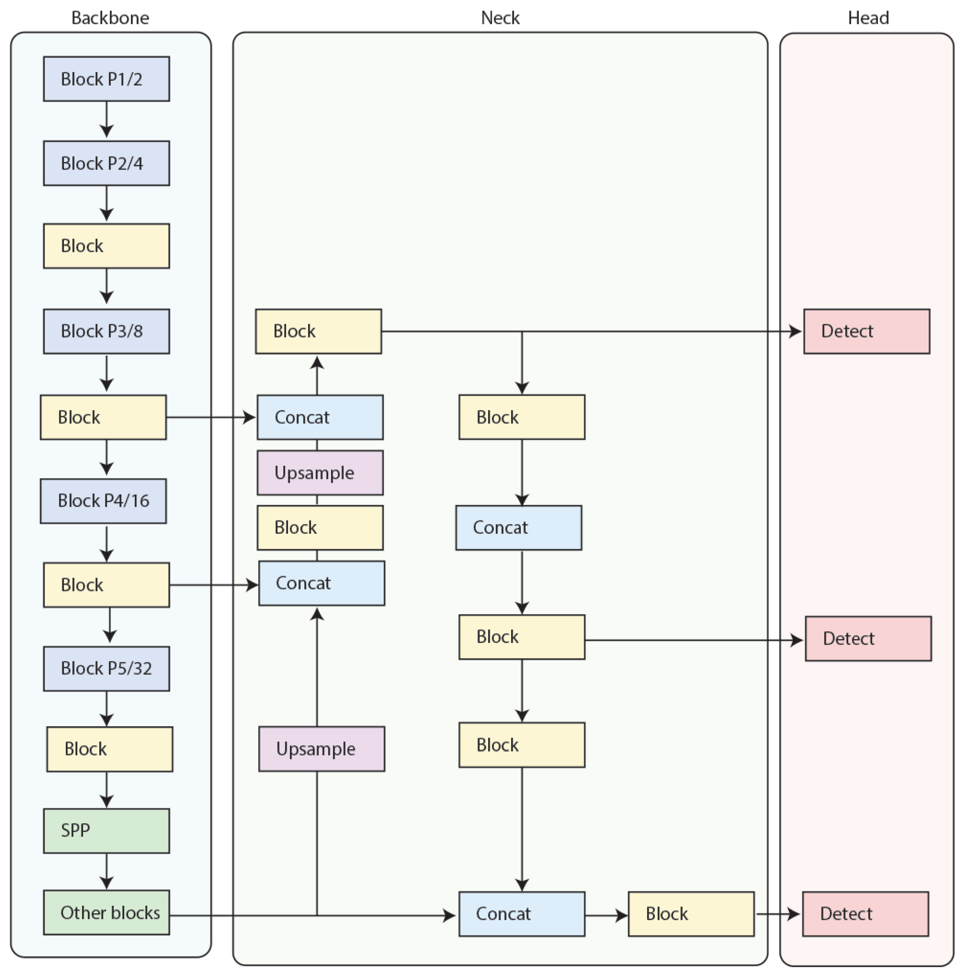
The YOLO architecture allows to perform a single-shot type of object detection. This means that this type of architecture allows inference to be performed in a single pass of the neural network; no additional steps are required. This translates into an increase in the speed of inference as well as a reduction in computing power requirements. The architecture of the model is designed in such a way that the model is able to infer in real-time, which is related to the trade-off between efficiency and inference time. The first version of the YOLO architecture was developed in 2015, and since then, it has been constantly evolving with new improvements [17,18]. The ideas of the YOLO model are based on treating the task of object detection as a spatial and class regression problem. The input image is divided into an grid, and for each grid cell, the model predicts bounding boxes and their corresponding classes. The overall architecture of YOLO consists of three main components [18]:
- Backbone, responsible for extracting features from the input image,
- Neck, responsible for the aggregation of features from the different levels of the network (different scales). Allows the detection of objects of different sizes.
- Head, responsible for the prediction of bounding boxes and their corresponding classes.
The backbone in YOLO models is responsible for feature extraction for the different levels of the receptive grid. Typical solutions use feature levels {}, which are successively responsible for the grid sizes of 2 × 2, 4 × 4, 8 × 8, 16 × 16, and 32 × 32. Each of these levels is responsible for detecting objects of specific sizes, where P1 is responsible for analyzing the image at a very detailed level, while P5 is responsible for analyzing very large parts of the image. In the regular versions of the models, levels from are used. In a further step, the features from the presented levels are reconfigured and combined into the Neck. The main role of the Neck is to prepare these features for further processing by the detection head, which finally performs object prediction. Depending on the architecture of the YOLO model, different types of main “Blocks” are used, which are responsible for processing features. In the case of YOLOv8, the main block is a C2F—cross-stage partial bottleneck with two convolutions [18].
The YOLOv9 model is based on blocks ELAN (Efficient Layer Aggregation Networks) and RepNCSPELAN (repeated N cross-stage partial Efficient Layer Aggregation Networks). An additional improvement in this architecture is the use of the Programmable Gradient Information (PGI) method. This method is based on a change in the model architecture, adding an additional branch, the auxiliary reversible branch (ARB). The use of ARB translates into a reduction of sematic loss, which is created by integrating multipath features [36].
The YOLOv10 model uses a C2f block and SCDown down-sampling with separable convolutions, as well as an additional PSA block (Position-Sensitive Attention). The additional improvement in the YOLOv10 model is the use of Consistent Dual Assignments (CDA), which allows training without using the Non-Maxima Suppression (NMS) algorithm [37].
In YOLO model architectures, each new version introduces enhancements to improve model performance in object detection tasks. This translates into both improved prediction accuracy and a change in computing power requirements.
A generalized model of the YOLO architecture with the Neck in the form of a Feature Pyramid Network (FPN) is shown in Figure 1.
Figure 1.
Generalized model of the YOLO architecture with the Neck in the form of a Feature Pyramid Network (FPN).
In the figure shown above (Figure 1), the simplified and generalized architecture of the YOLO models is shown [36,37].
2. Materials and Methods
The main purpose of this article is to investigate the computing power requirements of object detection models. For this study, it was decided to choose three recent versions of YOLO models, YOLOv8, YOLOv9, and YOLOv10. The parameters describing the models are shown in Table 1.
Table 1.
The parameters of YOLOv8, YOLOv9 and YOLOv10.
Each variant of the YOLO architecture contains a “size”, which is related to the number of parameters and the theoretical computing power requirements—floating point operations per second expressed in Giga operations (GFLOPs). Size is also related to the width and depth of the architecture, which increases the number of parameters and the number of layers in the model.
The validation set from the MS COCO dataset, which consisted of 5000 images, was used to investigate the computing power requirements of the previously described models in different sizes [38]. The research was carried out on an RTX 3090 GPU from Micro-Star International Co., Ltd., New Taipei, Taiwan. Data were collected based on sensor information from the graphics card and through a developed Python script, which sent a marker to the data collection server during the start of the inference process as well as after its completion. Figure 2 shows the components of the graphics card that consume power and have a power sensor.
Figure 2.
Components of the graphics card that consume power and have a power sensor.
The tests were performed on raw model weights in pt format. No conversion to TensorRT or ONNX formats was performed. In order to compare the models, the Consumption of Energy Coefficient (CEC) was used. This coefficient, defined as the average power demand per single image in the overall inference time of the models, was used as a metric (see Equation (1)).
where:
- —mean power drawn [W];
- —inference time [m];
- —number of images processed in a single batch.
In order to study the relationship between the variables, a linear regression model was created. The model examines the relationship between inference time , model type, batch size , and the logarithmic value of Board Power Draw . The test probability p was taken as . A correlation analysis was conducted for the components of total power demand, i.e., GPU Chip Power Draw, PCIe Slot Power, 8-Pin #1 Power, and 8-Pin #@ Power.
3. Results
The YOLOv8n, YOLOv9t, and YOLOv10n models had the lowest CEC, reaching a CEC value of 0.36 for the maximum batch size (256). The mean power draw was 144.61 W at an average graphics card load of 25.07%, while the entire inference process took 0.63 min. Figure 3 shows graphs of the relationship between batch size and the Board Power Draw, the relationship between Board Power Draw (BPD) and inference time, the relationship between logarithm from CEC and logarithm from batch size, and the relationship between inference time and batch size.
Figure 3.
Models of size n/t: (a) Relationship between batch size and Board Power Draw, (b) Relationship between Board Power Draw and inference time, (c) Relationship between logarithm from CEC and logarithm from batch size, (d) Relationship between inference time and batch size.
Inference for a single image for the models in question significantly increases the overall time relative to inference from the maximum batch size. Models YOLOv8n, YOLOv9t, and YOLOv10n achieved inference times of 2.35 min, 3.16 min, and 1.78 min, respectively, for a batch size of 1. In all cases, the mean power draw was similar, with an average of 75.27 W for all models.
In the next step of the analysis, the relationships described earlier were examined. Significant statistical variables were the categorical variable YOLOv8, a unit increase of which decreases the value of , while increases the overall energy demand. A summary of the model is presented in Table 2.
Table 2.
Model summary of .
At all stages of the analysis, the change in the effect of each component of the total power demand of the graphics card was also examined. The results of the analysis for each model were similar. There is a complete dependence between the demand of the individual components among themselves, so no correlation matrix was presented for the following models. The correlation matrix for the n/t models is shown in Figure 4.
Figure 4.
Correlation matrix for the components of total energy demand for the n/t models.
The YOLOv8s model, among the models in the small group, had the smallest CEC value of 0.72. The average power draw for this model was 155.73 W, with a GPU load of 31.72%; the inference process was completed in 1.19 min with a maximum batch size of 256. Figure 5 shows graphs of the relationship between batch size and Board Power Draw, between Board Power Draw and inference time, between logarithm from CEC and logarithm from batch size, and between inference time and batch size.
Figure 5.
Models of size s: (a) Relationship between batch size and Board Power Draw, (b) Relationship between Board Power Draw and inference time, (c) Relationship between logarithm from CEC and logarithm from batch size, (d) Relationship between inference time and batch size.
In the case of small s models, the inference time proved statistically significant for BPD, with a unit increase affecting the decrease in the logarithmic value of BPD by −0.2287. A summary of the model is presented in Table 3.
Table 3.
Model summary of .
In the group of m-size models, the lowest CEC value was characterized by model YOLOv9—2.56, whose average energy consumption was 173.14 W, while the inference time was 1.89 min at a GPU load of 50.19%. The lowest CEC value was achieved for the maximum tested batch size of 128. In the case of model YOLOv8, for batch size 128, the energy consumption was 175.74 W with an inference time of 2.55 min, while in the case of YOLOv10, the energy consumption was equal to 166.92 W, and the inference time was 2.78 min. Figure 6 shows graphs of the relationship between batch size and Board Power Draw, between Board Power Draw and inference time, between logarithm from CEC and logarithm from batch size, and between inference time and batch size.
Figure 6.
Models of size m: (a) Relationship between batch size and Board Power Draw, (b) Relationship between Board Power Draw and inference time, (c) Relationship between logarithm from CEC and logarithm from batch size, (d) Relationship between inference time and batch size.
The model, with as the dependent variable, indicated statistically significant relationships occurring for the categorical variables YOLOv8 and YOLOv9, where the regression coefficients were 0.0755 and 0.1026, respectively, in translating the one-unit increase in these variables into the dependent variable. The logarithmic value of batch size, with regression coefficients of −0.0201, and inference time, with regression coefficients of −0.1138, were also statistically significant. A summary of the model is presented in Table 4.
Table 4.
Model summary of .
Among the models from the l/c size group, the YOLOv8 model with a batch size of 64—the maximum test value—had the lowest CEC value of 4.80. The inference time was 1.42 [min], with an average energy consumption of 215.54 W. The graphics card load for this model was 63.81%. The remaining models, YOLOv9 and YOLOv10, for the same batch size, achieved the CEC values of 9.61 and 7.25, respectively. Figure 7 shows graphs of the relationship between batch size and Board Power Draw, between Board Power Draw and inference time, between logarithm from CEC and logarithm from batch size, and between inference time and batch size.
Figure 7.
Model of size l/c: (a) Relationship between batch size and Board Power Draw, (b) Relationship between Board Power Draw and inference time, (c) Relationship between logarithm from CEC and logarithm from batch size, (d) Relationship between inference time and batch size.
In the case of the models discussed, statistically significant relationships were the categorical variable YOLOv8 with a regression coefficient of −0.0650 and the inference time with a coefficient of −0.1520. Both variables reduce the logarithmic value of the Board Power Drawn. A summary of the model is presented in Table 5.
Table 5.
Model summary of .
In the case of models in the largest size, x/c, the lowest CEC value again falls on the YOLOv8 model and is 11.12 with a graphics card load of 68.69% and an energy consumption of 259.91 W. The inference time was 1.37 min. The YOLOv10 model, in this case, was characterized by a significantly lower energy consumption of 166.42 W, but its inference time (2.80 min) was the longest among the models for a batch size of 32. Figure 8 shows graphs of the relationship between batch size and Board Power Draw, the relationship between Board Power Draw and inference time, the relationship between logarithm from CEC and logarithm from batch size, and the relationship between inference time and batch size.
Figure 8.
Model of size x/e: (a) Relationship between batch size and Board Power Draw, (b) Relationship between Board Power Draw and inference time, (c) Relationship between logarithm from CEC and logarithm from batch size, (d) Relationship between inference time and batch size.
For models of size x/e, the linear regression model indicated that all independent variables were statistically significant. Again, the architecture of the YOLOv8 and YOLOv9 models itself increases the logarithmic BPD value, while the logarithm of the batch size and the inference time reduce the BPD. A summary of the model is presented in Table 6.
Table 6.
Model summary of .
A summary of the previously described parameters of the optimal models in terms of the CEC value is presented in Table 7.
Table 7.
Optimal model parameters due to the CEC parameter.
As the batch size increases and the model parameters increase, the energy demand increases. However, the selection of the appropriate batch size is quite important because the increase in energy demand is due to the fact that the batch size is not linear. During the data analysis, it was observed that there is a suboptimal batch size value, which translates into a quite large increase in energy demand compared to larger batch size values. For this purpose, a batch size was designated for each group for which the energy consumption was the highest: . It was determined based on the median of the set of maximum batch sizes for each model from a given group. In the next stage, a linear regression model was created in the range up to (inclusive) and from (inclusive). This created two regression curves that determine the relationship between the batch size before and after . The regression curves discussed are presented in Figure 9.
Figure 9.
Batch regression curves from BPD divided into .
In the model of size n/t, the regression model did not indicate a significant decrease in energy demand reduction after point . However, in the case of other models, there is a noticeable reduction in energy demand after exceeding the batch size of . The smallest decrease of −9.49 is characteristic of the model of size s, while the largest decrease falls on models of size x/e. A summary of the regression parameters is presented in Table 8. The results of the tests conducted in tabular form are shown in Supplementary Materials.
Table 8.
Summary of regression coefficients.
The observable relationship between batch size and power demand is due to the interaction between GPU load and parallel processing efficiency. The graphics card is most efficient when the cores are fully loaded, that is, when a larger number of cores are involved in performing calculations. A smaller batch means that not all cores can be evenly loaded by running in “empty” mode. This translates into inefficient power management because the GPU still keeps all cores in active mode. With a smaller batch size, communication overhead can also occur. With a small batch, the GPU must repeatedly switch between different tasks, which translates into increased energy consumption for operations that are not directly related to computation; such tasks include memory management. A smaller batch is also associated with a higher number of iterations in the same time unit, which translates into more frequent calls to the compute kernel—functions executed on the GPU. More frequent kernel calls can lead to increased overhead associated with coordination between the CPU and GPU, which translates into increased power consumption, even when the amount of processed data does not increase significantly. Therefore, for the largest batches tested, the inference time is relatively small. Also, an important aspect that affects the batch processing time for a given model is its architecture. In the case of the YOLOv8 model, as the size of the model changes, only the number of parameters changes, and the overall architecture remains the same. However, in the case of the YOLOv9 and YOLOv10 models, the change in size itself is associated not only with a change in parameters but also with the use of different blocks in the model architecture so that the overall characteristics of the change in energy requirements for the different sizes of these models can differ sharply from one another.
4. Embedded Device
Performance tests of the models were also carried out on an embedded device with arm architecture (Advanced (Reduced Instruction Set Computer) RISC Machines)—Jetson Xavier NX, NVIDIA, Santa Clara, CA, USA. The device is a System-On-Module (SoM) that is designed for use related to artificial intelligence and robotics applications. The hardware architecture of this solution uses shared dynamic random-access memory (DRAM) between the CPU, GPU, and Deep Learning Accelerator (DLA) [39]. A simplified representation of the architecture in question is shown in Figure 10.
Figure 10.
Simplified representation of the architecture.
Due to the solutions used in the device architecture, the SoM Power Draw measurement refers to the energy demand for all components, which is shown in Figure 10. Only models of size n/t for the batch sizes of 1, 2, 4, 8, 18, and 32 were subjected to the same tests and analysis as previously due to limited resources. Based on the analysis, it was observed that there is no suboptimal batch size in the case of arm architecture. The relationship between energy demand and batch size is increasing (see Figure 11).
Figure 11.
Linear regression curve for Batch size and SoM Power Draw (Jetson Xavier).
Despite a more linear relationship on energy demand than for GPUs, optimal batch size values based on CEC are still obtained for the largest batch sizes tested. Among the models from the n/t size group, the YOLOv8 model for a batch size of 32 achieved the lowest CEC value, which was 0.87, with an average GPU load of 87.21%. In this case, the average energy consumption was 7.29 W, and the inference time was equal to 3.82 min. The other models, YOLOv9 and YOLOv10, for the same batch size, achieved a CEC of 1.04 and 0.97, respectively. Figure 12 shows graphs of the relationship between batch size and SoM Power Draw, the relationship between SoM Power Draw and inference time, the relationship between logarithm from CEC and logarithm from batch size, and the relationship between inference time and batch size.
Figure 12.
Model of size n/t: (a) Relationship between batch size and SoM Power Draw, (b) Relationship between SoM Power Draw and inference time, (c) Relationship between logarithm from CEC and logarithm from batch size, (d) Relationship between inference time and batch size.
Based on the linear regression models, it was determined that the inference time has the greatest effect on the decrease in the logarithmic value of SoM Power Draw. Of all the variables, the categorical variable YOLOv9t is not statistically significant. A summary of the model is presented in Table 9.
Table 9.
Model summary of log(SoM Power Draw).
The arm architecture by design focuses on simplicity and energy efficiency. This hardware architecture uses a simplified instruction set, which translates into a faster execution of simple calculations and allows better power management. Therefore, a possible reason for the lack of suboptimal batch size is the solutions used in this hardware architecture.
5. Conclusions
These tests were performed on standard model weights in pt format. Conversions of the models to formats optimized for a given device architecture, such as TensorRT, ONNX, or openVino, were not performed. Also, the graphics card architecture used itself can affect the use of available computing power as well as power consumption differently. However, the main purpose of this study was to see how the energy requirements of machine learning models for the detection task. It was noted that as the batch size increases, the energy demand increases, but by increasing the batch size, it is possible, with higher energy demand, to process more images in less time, so from the point of view of energy demand, it is optimal to simultaneously process as many images as possible by models of artificial neural networks in the detection task. It was also observed that there are sub-optimal values of batch size, for which energy consumption strongly increases. Only in the case of models of size n/t the analysis statistically did not show a decrease in the demand for computing power.
Research on the inference efficiency of the presented artificial neural network models in detection tasks shows that larger batch sizes can use GPU resources more efficiently, especially for modern accelerators such as GPUs using CUDA cores. With a larger batch, more data are processed simultaneously, allowing the full load on the available cores. As a result, the graphics card is able to perform larger blocks of tensor operations in parallel, minimizing downtime and reducing overhead associated with internal communication and memory management. In the case of a device based on the arm architecture—Jetson Xavier, the phenomenon of suboptimal batch size was not observed. This may be due to the difference in hardware architectures of the solutions and the fact that the arm manages computing resources better.
Further research will test the energy consumption of models that have been converted to TensorRT, ONNX, or openVino formats. The research will be carried out in terms of energy consumption on devices such as single-board computers, consumer graphics cards, and data center GPUs.
Supplementary Materials
The following supporting information can be downloaded at: https://www.mdpi.com/article/10.3390/en17215417/s1, Table S1: Test results.
Author Contributions
Conceptualization, P.T. and P.O.; methodology, P.T.; software v0.1, P.T.; validation, P.T. and P.O.; formal analysis, P.T., P.O., A.L., W.W., and E.G.; investigation, P.T.; resources, P.T.; data curation, P.T.; writing—original draft preparation, P.T., P.O., A.L., W.W., and E.G., writing—review and editing, P.T., P.O., A.L., W.W., and E.G.; visualization, P.T. and A.L.; supervision, P.T.; project administration, P.T. and P.O.; funding acquisition, P.T. and P.O. All authors have read and agreed to the published version of the manuscript.
Funding
This research received no external funding.
Data Availability Statement
The original contributions presented in the study are included in the article, further inquiries can be directed to the corresponding author.
Conflicts of Interest
The authors declare no conflicts of interest.
References
- Li, Z.; Liu, F.; Yang, W.; Peng, S.; Zhou, J. A Survey of Convolutional Neural Networks: Analysis, Applications, and Prospects. IEEE Trans. Neural Netw. Learn. Syst. 2022, 33, 6999–7019. [Google Scholar] [CrossRef] [PubMed]
- Bhatt, D.; Patel, C.; Talsania, H.; Patel, J.; Vaghela, R.; Pandya, S.; Modi, K.; Ghayvat, H. CNN Variants for Computer Vision: History, Architecture, Application, Challenges and Future Scope. Electronics 2021, 10, 2470. [Google Scholar] [CrossRef]
- Kłosowski, G.; Kulisz, M.; Lipski, J.; Maj, M.; Bialek, R. The Use of Transfer Learning with Very Deep Convolutional Neural Network in Quality Management. Eur. Res. Stud. J. 2021, 24, 253–263. [Google Scholar] [CrossRef]
- Litjens, G.; Kooi, T.; Bejnordi, B.E.; Setio, A.A.A.; Ciompi, F.; Ghafoorian, M.; Van Der Laak, J.A.W.M.; Van Ginneken, B.; Sánchez, C.I. A Survey on Deep Learning in Medical Image Analysis. Med. Image Anal. 2017, 42, 60–88. [Google Scholar] [CrossRef]
- Tiwari, P.; Pant, B.; Elarabawy, M.M.; Abd-Elnaby, M.; Mohd, N.; Dhiman, G.; Sharma, S. CNN Based Multiclass Brain Tumor Detection Using Medical Imaging. Comput. Intell. Neurosci. 2022, 2022, 1830010. [Google Scholar] [CrossRef]
- ZainEldin, H.; Gamel, S.A.; El-Kenawy, E.-S.M.; Alharbi, A.H.; Khafaga, D.S.; Ibrahim, A.; Talaat, F.M. Brain Tumor Detection and Classification Using Deep Learning and Sine-Cosine Fitness Grey Wolf Optimization. Bioengineering 2022, 10, 18. [Google Scholar] [CrossRef]
- Glaret Subin, P.; Muthukannan, P. Optimized Convolution Neural Network Based Multiple Eye Disease Detection. Comput. Biol. Med. 2022, 146, 105648. [Google Scholar] [CrossRef]
- Nawaz, A.; Ali, T.; Mustafa, G.; Babar, M.; Qureshi, B. Multi-Class Retinal Diseases Detection Using Deep CNN With Minimal Memory Consumption. IEEE Access 2023, 11, 56170–56180. [Google Scholar] [CrossRef]
- Abbas, A.; Abdelsamea, M.M.; Gaber, M.M. Classification of COVID-19 in Chest X-Ray Images Using DeTraC Deep Convolutional Neural Network. Appl. Intell. 2021, 51, 854–864. [Google Scholar] [CrossRef]
- Akter, S.; Shamrat, F.M.J.M.; Chakraborty, S.; Karim, A.; Azam, S. COVID-19 Detection Using Deep Learning Algorithm on Chest X-Ray Images. Biology 2021, 10, 1174. [Google Scholar] [CrossRef]
- Akcay, S.; Kundegorski, M.E.; Willcocks, C.G.; Breckon, T.P. Using Deep Convolutional Neural Network Architectures for Object Classification and Detection Within X-Ray Baggage Security Imagery. IEEE Trans. Inf. Forensics Secur. 2018, 13, 2203–2215. [Google Scholar] [CrossRef]
- He, R.; Wu, X.; Sun, Z.; Tan, T. Wasserstein CNN: Learning Invariant Features for NIR-VIS Face Recognition. IEEE Trans. Pattern Anal. Mach. Intell. 2019, 41, 1761–1773. [Google Scholar] [CrossRef] [PubMed]
- Kristo, M.; Ivasic-Kos, M.; Pobar, M. Thermal Object Detection in Difficult Weather Conditions Using YOLO. IEEE Access 2020, 8, 125459–125476. [Google Scholar] [CrossRef]
- Wang, C.; Zhou, Z.; Chen, Z. An Enhanced YOLOv4 Model with Self-Dependent Attentive Fusion and Component Randomized Mosaic Augmentation for Metal Surface Defect Detection. IEEE Access 2022, 10, 97758–97766. [Google Scholar] [CrossRef]
- Sari, F.; Ulas, A.B. Deep Learning Application in Detecting Glass Defects with Color Space Conversion and Adaptive Histogram Equalization. Trait. Signal 2022, 39, 731–736. [Google Scholar] [CrossRef]
- Shaloo, M.; Princz, G.; Erol, S. Real-Time Color Detection for Automated Production Lines Using CNN-Based Machine Learning. In Towards a Smart, Resilient and Sustainable Industry; Borgianni, Y., Matt, D.T., Molinaro, M., Orzes, G., Eds.; Springer Nature: Cham, Switzerland, 2023; Volume 745, pp. 167–181. ISBN 978-3-031-38273-4 978-3-031-38274-1. [Google Scholar]
- Redmon, J.; Divvala, S.; Girshick, R.; Farhadi, A. You Only Look Once: Unified, Real-Time Object Detection. In Proceedings of the 2016 IEEE Conference on Computer Vision and Pattern Recognition (CVPR), Las Vegas, NV, USA, 27–30 June 2016; IEEE: Piscataway, NJ, USA, 2016; pp. 779–788. [Google Scholar]
- Terven, J.R.; Cordova-Esparza, D.M. A Comprehensive Review of YOLO Architectures in Computer Vision: From YOLOv1 to YOLOv8 and YOLO-NAS. Mach. Learn. Knowl. Extr. 2023, 5, 1680–1716. [Google Scholar] [CrossRef]
- Sirisha, U.; Praveen, S.P.; Srinivasu, P.N.; Barsocchi, P.; Bhoi, A.K. Statistical Analysis of Design Aspects of Various YOLO-Based Deep Learning Models for Object Detection. Int. J. Comput. Intell. Syst. 2023, 16, 126. [Google Scholar] [CrossRef]
- Sampedro, C.; Rodriguez-Ramos, A.; Bavle, H.; Carrio, A.; De La Puente, P.; Campoy, P. A Fully-Autonomous Aerial Robot for Search and Rescue Applications in Indoor Environments Using Learning-Based Techniques. J. Intell. Robot. Syst. 2019, 95, 601–627. [Google Scholar] [CrossRef]
- Jung, H.-K.; Choi, G.-S. Improved YOLOv5: Efficient Object Detection Using Drone Images under Various Conditions. Appl. Sci. 2022, 12, 7255. [Google Scholar] [CrossRef]
- Hua, W.; Chen, Q.; Chen, W. A New Lightweight Network for Efficient UAV Object Detection. Sci. Rep. 2024, 14, 13288. [Google Scholar] [CrossRef]
- Li, Y.; Fan, Q.; Huang, H.; Han, Z.; Gu, Q. A Modified YOLOv8 Detection Network for UAV Aerial Image Recognition. Drones 2023, 7, 304. [Google Scholar] [CrossRef]
- Maturana, D.; Chou, P.-W.; Uenoyama, M.; Scherer, S. Real-Time Semantic Mapping for Autonomous Off-Road Navigation. In Field and Service Robotics; Hutter, M., Siegwart, R., Eds.; Springer International Publishing: Cham, Switzerland, 2018; Volume 5, pp. 335–350. ISBN 978-3-319-67360-8 978-3-319-67361-5. [Google Scholar]
- Li, Q.; Li, Q.; Wang, F.; Wu, J.; Wang, Y. The Carrying Behavior of Water-Based Fracturing Fluid in Shale Reservoir Fractures and Molecular Dynamics of Sand-Carrying Mechanism. Processes 2024, 12, 2051. [Google Scholar] [CrossRef]
- Li, Q.; Li, Q.; Han, Y. A Numerical Investigation on Kick Control with the Displacement Kill Method during a Well Test in a Deep-Water Gas Reservoir: A Case Study. Processes 2024, 12, 2090. [Google Scholar] [CrossRef]
- Biruk-Urban, K.; Zagórski, I.; Kulisz, M.; Leleń, M. Analysis of Vibration, Deflection Angle and Surface Roughness in Water-Jet Cutting of AZ91D Magnesium Alloy and Simulation of Selected Surface Roughness Parameters Using ANN. Materials 2023, 16, 3384. [Google Scholar] [CrossRef]
- Sunil, G.C.; Upadhyay, A.; Zhang, Y.; Howatt, K.; Peters, T.; Ostlie, M.; Aderholdt, W.; Sun, X. Field-Based Multispecies Weed and Crop Detection Using Ground Robots and Advanced YOLO Models: A Data and Model-Centric Approach. Smart Agric. Technol. 2024, 9, 100538. [Google Scholar] [CrossRef]
- Oh, S.; Kim, M.; Kim, D.; Jeong, M.; Lee, M. Investigation on Performance and Energy Efficiency of CNN-Based Object Detection on Embedded Device. In Proceedings of the 2017 4th International Conference on Computer Applications and Information Processing Technology (CAIPT), Kuta Bali, Indonesia, 8–10 August 2017; IEEE: Piscataway, NJ, USA, 2017; pp. 1–4. [Google Scholar]
- Demir, H.S.; Christen, J.B.; Ozev, S. Energy-Efficient Image Recognition System for Marine Life. IEEE Trans. Comput. Aided Des. Integr. Circuits Syst. 2020, 39, 3458–3466. [Google Scholar] [CrossRef]
- Garifulla, M.; Shin, J.; Kim, C.; Kim, W.H.; Kim, H.J.; Kim, J.; Hong, S. A Case Study of Quantizing Convolutional Neural Networks for Fast Disease Diagnosis on Portable Medical Devices. Sensors 2021, 22, 219. [Google Scholar] [CrossRef]
- Cantero, D.; Esnaola-Gonzalez, I.; Miguel-Alonso, J.; Jauregi, E. Benchmarking Object Detection Deep Learning Models in Embedded Devices. Sensors 2022, 22, 4205. [Google Scholar] [CrossRef]
- Feng, H.; Mu, G.; Zhong, S.; Zhang, P.; Yuan, T. Benchmark Analysis of YOLO Performance on Edge Intelligence Devices. Cryptography 2022, 6, 16. [Google Scholar] [CrossRef]
- Lazarevich, I.; Grimaldi, M.; Kumar, R.; Mitra, S.; Khan, S.; Sah, S. YOLOBench: Benchmarking Efficient Object Detectors on Embedded Systems. In Proceedings of the 2023 IEEE/CVF International Conference on Computer Vision Workshops (ICCVW), Paris, France, 2–6 October 2023; IEEE: Piscataway, NJ, USA, 2023; pp. 1161–1170. [Google Scholar]
- Wang, H.; Li, D.; Isshiki, T. Energy-Efficient Implementation of YOLOv8, Instance Segmentation, and Pose Detection on RISC-V SoC. IEEE Access 2024, 12, 64050–64068. [Google Scholar] [CrossRef]
- Wang, C.-Y.; Yeh, I.-H.; Liao, H.-Y.M. YOLOv9: Learning What You Want to Learn Using Programmable Gradient Information. arXiv 2024, arXiv:2402.13616. [Google Scholar]
- Wang, A.; Chen, H.; Liu, L.; Chen, K.; Lin, Z.; Han, J.; Ding, G. YOLOv10: Real-Time End-to-End Object Detection. arXiv 2024, arXiv:2405.14458. [Google Scholar]
- Lin, T.-Y.; Maire, M.; Belongie, S.; Bourdev, L.; Girshick, R.; Hays, J.; Perona, P.; Ramanan, D.; Zitnick, C.L.; Dolí, P. Microsoft COCO: Common Objects in Context. In Proceedings of the Computer Vision–ECCV 2014: 13th European Conference, Zurich, Switzerland, 6–12 September 2014. [Google Scholar]
- Jetson Download Center. NVIDIA Developer. Available online: https://developer.nvidia.com/embedded/downloads (accessed on 19 October 2024).
Disclaimer/Publisher’s Note: The statements, opinions and data contained in all publications are solely those of the individual author(s) and contributor(s) and not of MDPI and/or the editor(s). MDPI and/or the editor(s) disclaim responsibility for any injury to people or property resulting from any ideas, methods, instructions or products referred to in the content. |
© 2024 by the authors. Licensee MDPI, Basel, Switzerland. This article is an open access article distributed under the terms and conditions of the Creative Commons Attribution (CC BY) license (https://creativecommons.org/licenses/by/4.0/).











