Abstract
Due to growing environmental concerns and stringent emissions regulations, optimizing the fuel consumption of marine propulsion systems is crucial. This work deals with the potential in an LNG ship propulsion system to reduce fuel consumption through controlled load distribution between engines in Dual-Fuel Diesel Electric (DFDE) plant. Based on cyclical data acquisition measured onboard and using an optimization model, this study evaluates different load distribution strategies between setups according to the optimization model results and automatic (equal) operation to determine their effectiveness in improving fuel efficiency. The analysis includes scenarios with different fuel types, including LNG, MDO and HFO, at different engine loads. The results indicate that load distribution adjustment based on the optimization model results significantly improves fuel efficiency compared to conventional methods of uniform load distribution controlled by power management systems in almost all load intervals. This research contributes to the maritime industry by demonstrating that strategic load management can achieve significant fuel savings and reduce environmental impact, which is in line with global sustainability goals. This work not only provides a framework for the implementation of more efficient energy management systems on LNG vessels, but also sets a benchmark for future innovations in maritime energy optimization as well as in the view of exhaust emission reduction.
1. Introduction
Against the backdrop of the International Convention for Prevention of Pollution from Ships (MARPOL 73/78) with special reference to Annex VI Prevention of Air Pollution from Ships, which aim to address increasing concerns about fuel consumption and emissions such as carbon dioxide (CO2) and nitrogen oxides (NOx), this paper investigates fuel savings on DFDE engines at Liquid Natural Gas (LNG) ships’ power plant. As the industry is experiencing a surge in growth along with increasing pressure to reduce environmental impact, the focus is shifting to improving the energy efficiency of LNG marine power plants. Through a careful examination of power requirements in different operating modes and an analysis of specific fuel consumption and exhaust emissions, this article aims to determine and achieve the optimal engine configuration load for LNG vessels, considering port safety protocols and regulations. In addition, against the background of the MARPOL, this study evaluates the efficiency of onboard energy management systems, especially in load sharing between engines, in order to propose solutions that meet the objectives of minimizing fuel consumption and emissions in compliance with regulatory requirements.
An earlier research paper [1] provides a comprehensive analysis of the impact of ship operating modes on reducing exhaust emissions and fuel consumption in LNG energy systems. The study examines the dynamic relationship between power demand, specific fuel consumption and CO2 and NOx emissions in different operating scenarios that occur in LNG ships and aims to determine the optimal engine configuration for different operating modes based on data from the simulator and test bench, considering safety and port requirements.
This research evaluates the efficiency of built-in Power Management Systems (PMS) that distribute power evenly between engines in the network, regardless of fuel consumption and exhaust emissions, focusing especially on manual load sharing between engines to increase energy efficiency and reduce the emission of harmful exhaust gases. A comprehensive analysis of the data and their comparison led to the conclusion that the slightly better solution is to manually distribute the power between the engines.
From the analysis of the various functions of the PMS, it appears that while the PMS performs its intended functions, it may not be the most cost-effective or environmentally friendly option under normal operating conditions in various operating regimes of the vessel or in certain scenarios, such as navigating through rough waters, prolonged maneuvers or extended port calls with multiple engines running at low power. The results of the previous study suggest that a daily optimization of engine utilization in the form of a redistribution of power between the engines is necessary. Sometimes, manual redistribution of the load between engines is required to improve fuel efficiency and consequently reduce NOx and CO2 emissions. Given the urgent environmental challenges facing the shipping industry, in particular the need to reduce greenhouse gas emissions in line with international regulations, the optimization of fuel consumption has become an important issue. This gives rise to the idea of developing an optimization model that calculates what the optimum load is for each individual engine, all with the aim of saving fuel.
Currently, there is no reliable algorithm on considered ship power plant that determines the optimal number of engines and their load distribution based on specific operational requirements taking into account fuel consumption and emissions. This paper presents the benefits of applying an optimization model, developed for the purpose of this article with the aim of fuel saving to improve the energy efficiency of DFDE propulsion systems on LNG ships.
In the paper, four-stroke DFDE engines (type: 8L51/60DF) were considered, for which a series of measurements were carried out under real working conditions and in different operating modes and for which an optimization model was created.
The first chapter of this paper presents a series of specific fuel oil consumption (SFOC) measurements carried out with three different fuel types, Marine Diesel Oil (MDO), Heavy Fuel Oil (HFO) and Liquefied Natural Gas (LNG) at different engine loads.
The second chapter of this paper presents and describes an optimization model whose main objective is to develop an energy optimization strategy for an LNG vessel with minimum fuel consumption, considering three different types of fuel that the vessel can use.
The third chapter of this paper presents the fuel savings (calculated) by using the method of comparison between equal sharing load distribution between the engines by PMS and the optimized proposal at the same loads and in different operating modes of the ship during operation.
The optimization of fuel consumption in ship propulsion systems, with DFDE engines, especially in LNG ships, represents a great opportunity to improve operational efficiency and reduce environmental impact. The authors of [2] highlight the potential for improvements in fuel consumption through strategic load sharing between parallel generator sets in onboard power systems. Traditionally, equal load sharing between generators has been the norm to increase resilience to sudden load changes. However, this approach is not necessarily the most economical. Advanced control systems, possibly integrated with energy storage solutions, allow for more dynamic load sharing based on optimal fuel efficiency parameters while maintaining the robustness of the system. In addition to the analytical method for determining optimal loading in terms of fuel efficiency, this underlines the move away from traditional practices towards a more analytical and efficiency-oriented operation of marine propulsion systems. This study also addresses the impact of optimal load distribution on system control and proposes modifications to pendulum characteristics and the inclusion of energy storage to mitigate the effects of load fluctuations and thus stabilize fuel consumption under varying operating conditions. This innovative approach to generator utilization not only paves the way for significant fuel savings, but also contributes to the overarching goal of sustainable ship operation.
In [3], a comprehensive approach to optimizing the design and operation of diesel-electric propulsion systems in ships is presented, with a focus on improving energy efficiency and minimizing fuel consumption. Using a genetic algorithm, the study attempts to determine the most effective configuration and operation of diesel–electric propulsion systems, considering factors such as the number and type of engines, their power and speed, and the optimal load distribution between them.
The study compares different propulsion layouts (AC and DC networks) to determine the most fuel-efficient setup under both design and non-design conditions. In the design optimization, the engine types and their optimal operating points for a pleasure craft were investigated, aiming for a design speed of 17 knots and investigating further speeds between 10 and 17 knots. The optimization algorithm was used to determine the optimal operating points at these lower speeds and to select the number and operating points of the diesel generators. Two strategies for power management of the propulsion system were considered: one with even load distribution between the generators and another that allows for uneven load distribution. The advantages of variable speeds over constant speeds include better utilization of engine efficiency, lower fuel consumption and minimization of service interruptions due to frequent starting and stopping of the generators. The study showed that diesel–electric systems, especially with variable speed control and uneven load distribution, offer significant advantages in terms of efficiency and fuel consumption, especially at lower speeds.
Optimizing the performance and emissions of marine engines has been the focus of recent research due to stringent environmental regulations and the need for improved fuel efficiency. In a comprehensive study [4], Response Surface Methodology (RSM) was used to optimize a four-stroke dual-fuel engine. The work involved the development of a predictive model using AVL-BOOST to calibrate engine performance and predict NOx emissions. The study found that by adjusting parameters such as boost pressure, compression ratio and intake valve timing, a power increase of 0.55% and significant reductions in fuel consumption, NOx emissions and peak combustion pressure of 0.60, 13, 21% and 1.51, respectively, could be achieved. This research underlines the potential of RSM in optimizing engine parameters to meet performance and emission standards.
Various forms of optimization algorithms have been used in marine energy systems to improve fuel efficiency and operational effectiveness. For example, Ref. [5] used various optimization algorithms with the Metso DNA system and achieved an average saving of 2.36% with four installed DGs under different loads. In comparison, a simple simulator shows savings of 0.1675% for smaller loads and 2.5248% for larger loads when comparing an unbalanced system with a balanced system (same load). Similarly, Ref. [6] examined numerous methods used in the literature for optimization-based power and energy management on ships. The paper emphasizes the minimization of fuel consumption, reducing the environmental footprint, minimizing economic investment, optimizing the weight and size of ship equipment, and maximizing the endurance of navigation. Various methods for optimizing the operation of power and energy management systems are presented, illustrating the breadth and depth of current research efforts in this area.
In [7], load optimization is presented as a function of load-dependent start tables to minimize fuel consumption, improve operability and prevent blackout (with regard to time response for load reduction and distribution system and redundancy). The optimization performed considering these elements is between 0.19% and 0.69%. Their methodology includes the efficient utilization of fast load reduction systems and the outline of batteries to control the inertia of the electricity distribution system.
Furthermore, Ref. [8] proposes an optimization for an all-electric ship in terms of minimizing costs and limiting greenhouse gas emissions (EEOI) for a cruise ferry. With different ways of loading the DG (scenarios), the author showed a reduction in operating costs of almost 2.88% and 2.66% when only the propulsion adjustment or the propulsion adjustment with EEOI limitation is applied.
In [9], a method of optimizing the load allocation using mixed integer linear programming was presented. The load allocation method was performed on a case study based on a cruise ship. The results indicate the possibility of 3% savings on fuel, thus reducing the harmful emissions. Similarly, a load allocation on a cruise ship was researched in [10], where the results indicate the potential of fuel consumption reductions up to 8% using whale optimization algorithm.
Furthermore, an efficient operation of generators in terms of greenhouse gas emissions was researched in [11]. The results of the research indicate that the emissions vary for certain power demands, depending on the situation, and that 22% savings could be achieved using a proper load allocation strategy.
There are also numerous studies on the topic of DFDE engine optimization, such as [12,13,14,15,16], but according to the available literature, no similar approach to the optimization of DFDE power plants and fuel reduction by optimizing load distribution between engines as presented in this paper has been found. Therefore, the research presented in this paper investigates the possibility of fuel savings, and thus emission reduction on a case-study DFDE LNG ship.
2. Measurements in Real Conditions of Ship Exploitation
As an example of a case study, an LNG vessel with the engine’s characteristics listed below in Table 1 was selected, on which measurements were taken during the voyage and in different operating states of the vessel. As mentioned above, the recordings were carried out cyclically with three different fuel types (HFO, MDO and LNG) over a period of two months. To further clarify, the specific objectives of these measurements were to evaluate the effectiveness of different load distribution strategies in improving fuel efficiency and reducing emissions in LNG ship propulsion systems. By analyzing data collected under different operating conditions, the practical benefits and importance of optimized load management will be demonstrated.
Table 1.
Specification of DF-8L 51/60 DF @ 100% load.
2.1. DFDE Power Plant on LNG Ship
The ship’s LNG power plant under consideration consists of five main diesel engine generators, the specifications of which are listed in Table 1.
The electrical and propulsion energy onboard is generated by the DFDE engines, which are connected to generators that distribute the electricity for the auxiliary load and propulsion.
The generators can be manually run-up and connected to the main switchboard, but in normal operation, the PMS start the operation of the generators automatically and divide equal load to all engines connected to the electrical network.
2.2. Power Distribution and Power System
The primary grid has two 6.6 kV main switchboards, which are crucial for the ship’s power distribution shown in Figure 1. The connection of the generators to the high-voltage (HV) switchboard is dynamically adapted to the ship’s current power requirements. Although these generators can be switched on manually and connected to the main switchboard, their operation and the most important functions of the main switchboard are usually controlled automatically by the power management system (PMS).
Figure 1.
Power distribution diagram.
The intermediate switchboards provide redundancy and a continuous power supply, thus protecting against system failures. This design makes it possible for the electrical consumers on the port side to receive power from the generators on the starboard side and vice versa. The configuration of the electrical network depends on the ship’s operating situation and the operator’s experience and is the most common:
- Normal seagoing 4 or 5 DGs (laden 5, ballast 4);
- Maneuvering 2 or 3 DGs;
- Cargo loading/unloading 2 DGs;
- Port at idle or anchorage 1 DG.
The Power Management System is an automated, computerized system that monitors and controls the operation of the main switchboard and generators. It is managed by two redundant controllers stationed in the main switchboard room. These controllers are connected to other panel modules via a redundant Fault-Tolerant Ethernet (FTE) and to remote I/O panel modules at various locations via a redundant fiber optic network.
The PMS includes essential control functions required for effective energy management of the system. It monitors all safety measures, including shutdowns and alarms for the motors, via the motor control system. The protection and control of circuit breakers is facilitated by the control panels.
The system’s monitoring also extends to the main switchboards and the five primary diesel generators, controlling starting, stopping, connection and load sharing. It can be controlled from the workstations of the integrated automation system (IAS). Should the IAS control system fail, manual operations can be carried out directly from the control panels and engines. The main functions managed by the PMS include:
- Automatic synchronization;
- Frequency control;
- Automated load sharing;
- Load dependent start/stop;
- Automatic restart in the event of a blackout;
- Start blocking for large consumers;
- Selection of standby generators.
This configuration ensures that the PMS provides a robust framework for managing electrical power and safety protocols on board the vessel. The load distribution controlled by the PMS is only possible if the load is distributed evenly across the generators on network. The load of the generator can be distributed manually if required, but this option is not available in automatic mode.
2.3. Measurement Results as per Requested Load and Type of Fuels
The measurements were carried out under the actual operating conditions of the ship and in different operating regimes of the ship on all three fuel types (LNG, HFO, and MDO) in accordance with the requirements of Appendix 4 of NOx Technical Code 2008 [17].
The measurements were carried out in a range of 20–90% engine load at every 10% load. After analyzing the data collected during the measurements on the ship, it was found that it is necessary to optimize the load distribution between the DF generator sets connected to the ship’s network in order to reduce fuel consumption and therefore harmful gas emissions. In order to validate the results obtained, repeated measurements were carried out between the points already measured, so that finally the measurement data were obtained in a step of 5% of the engine load and these data were considered when creating the model.
The measurements were taken by switching the load sharing mode to manual mode and gradually increasing the load by 5% to reach the desired measurement point. When the desired measurement point was reached, the load was kept in this mode for at least 10 min and when all operating parameters were stable, the recording was started. In this way, each recording point was checked against requirements 6.4.9.2 and 6.4.9.3 of the NOx Technical Code 2008. Furthermore, care was taken to minimize the change in rudder angle as much as possible during the measurement.
In addition to the primary fuel lines, DFDE engines require secondary lines that supply a small amount of fuel, called pilot fuel. This pilot fuel is crucial for ignitions when the engine is operating with LNG-air mixture [18] and distillate mode [19] to ensure nozzle cooling. Pilot fuel consumption is considered when calculating the SFOC for each fuel type considered. The operation and efficiency of DFDE engines are well described in the literature [20,21,22,23,24,25,26,27,28].
Figure 2 shows the measured data for SFOC. All measurements were carried out in the power range from 20 to 90% engine load and with three types of fuel.
Figure 2.
Fuel consumption for three types of fuel.
As an example, to prove the hypothesis that the total fuel consumption could be lower than that of engines with an equal load distribution, a calculation was carried out for three selected loads on MDO.
In Table 2, each mode is associated with an equivalent power output and two operating configurations are also considered. The first option/configuration is engine load sharing according to the PMS where the load is automatically distributed evenly among the number of engines in the network without considering the optimal engine operating point and fuel consumption. In the second option/configuration, the PMS is ignored, and the load is manually adjusted between the engines so that the loads of the engines are manually adjusted to the optimal operating point (according to the measurement data) and the rest of the load is taken by an engine that would operate at a lower load.
Table 2.
Results of engine load configurations on MDO.
Table 2 shows how the adjusted load configuration leads to daily fuel savings for each load level. The last two columns show the potential daily savings in MT (metric tons) and as a percentage. The greatest percentage saving is seen at the 9000 kW level, with over 6% improvement. The table indicates that adjustment of the engine loads to their optimal operating points can lead to significant fuel savings compared to even load sharing managed by the PMS.
Based on the results obtained in Table 2, the consequence was to carry out a deeper analysis of the measurement results obtained for all three fuels and to develop an optimization model for the purpose of energy and fuel savings on an LNG vessel with a DF power plant load distribution.
3. Optimization Model
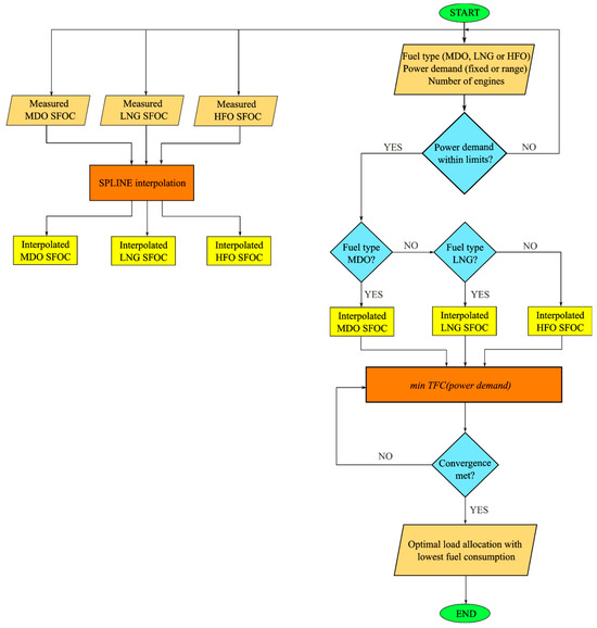
The optimization model is developed and fed with measured fuel consumption data onboard a ship using different fuels. Since data were measured in discrete time steps, i.e., at 5% load steps, interpolation must be performed, and such interpolated data must be used to feed the optimization model to determine the optimal load share between the generators. By using such interpolated data, the optimization model can calculate the load share with higher precision, while for non-interpolated data, load share could only be calculated in discrete 5% load steps.
Interpolation is performed in MATLAB using spline interpolation as explained in [29]. For a given set of n data points (xi, yi) where i = 1, 2,…, n, spline interpolation in MATLAB aims to find a polynomial function S(x) such that:
Interpolated function S(x) can be mathematically represented as follows:
where:
MATLAB selects the coefficients ai, bi, ci and di such that S(x) interpolates data points and satisfies the continuity of the first and second derivatives at each point xi.
The required fuel consumption data for interpolation is obtained in discrete points and a mathematical spline function was used in MATLAB to interpolate and smooth the data points for all three fuel types. Figure 3 shows the results for HFO, Figure 4 for MDO and Figure 5 for LNG.
Figure 3.
SFOC on HFO.
Figure 4.
SFOC on MDO.
Figure 5.
SFOC on LNG.
With SFOC being interpolated, it can be fed into the optimization model. The optimization model is developed using MATLAB according to the flow chart shown in Figure 6.
Figure 6.
Optimization model flow chart.
The objective function calculates the total fuel consumption based on previously interpolated SFOC functions for the desired type of fuel and aims to minimize fuel consumption while meeting power demand. The optimization model adopts the following constraints:
- The output power of a diesel generator set is limited by its specifications as presented in Table 1, meaning that each generator can only be assigned a load in the range between 20% and 90% of the specified power of the generator. This constraint is modeled by bounding the load percentage per engine with lower-bound variable lb and upper-bound variable ub.
- The load demand is limited, meaning that the load demand does not exceed the sum of rated generator powers connected on the grid.
- There is a fuel demand constraint, which ensures that only one type of fuel is selected to be used by generators.
Optimization is performed using the fmincon function, seeking to minimize the total fuel consumption (TFC) while respecting the constraints, as described mathematically:
Function starts with an initial guess of load allocation and iteratively updates it to minimize the TFC function while satisfying specified constraints and bounds. The algorithm continues refining the solution until convergence. Finally, the optimized values of load allocations for a given power demand and number of engines are returned as a solution. Besides specific value of demanded power, the model can calculate the optimal load allocations for a range of power demands. In either case, the model provides the total fuel consumption for both the optimized generator load allocation and an equal load allocation scenario for comparison purposes.
The practical application of the optimization model presented is to integrate it into the existing energy management systems on LNG ships. The model can be implemented by ship engineers and operators through the following steps:
- Data collection: continuous monitoring and recording of engine performance and fuel consumption data.
- Integration of the model: incorporating the optimization model into the ship’s energy management software to dynamically adjust the load distribution.
- Real-time adjustment: using the results of the model to adjust the engine load in real time to the operating conditions and target fuel efficiency.
- Validation: regular validation of the model’s recommendations against empirical performance data to ensure accuracy and effectiveness.
This approach provides a practical and actionable framework for reducing fuel consumption and emissions when operating LNG vessels.
4. Results and Discussion
An optimization example was created in MATLAB and presented with the different fuel types and different loads’ requirements depending on the ship’s operating modes.
4.1. Heavy Fuel Oil (HFO) Optimization Example
Figure 7 shows the fuel consumption for HFO of a power plant with an output of 25,000 kW to 29,000 kW distributed over five engines, a range that is frequently used under normal ship operating conditions. It illustrates the difference in fuel consumption (kg/h) between two scenarios:
- Consumption at the same load (red bars): this is the case when power is evenly distributed across all engines.
- Optimized consumption (blue bars): this is the case when an optimization model recommends a specific distribution of power among the engines to achieve better fuel consumption.
The x-axis shows the requested power in kW, ranging from 25,000 kW to 29,000 kW, with steps of 500 kW. The y-axis shows the total fuel consumption in kg/h.
The measurements were carried out with a “145 PROFLOW Series “J” Vane meter” mass flow meter that had a valid calibration with the measurement accuracy within ±0.2%.
From the graph the optimized consumption for each level of requested power always results in a lower fuel consumption compared to a uniform load distribution, except for a power of 27,500 kW, where the consumption is the same in both scenarios. This shows the effectiveness of the optimization model in reducing fuel consumption, which can lead to cost savings and potentially lower environmental impact.
At an output of 25,000 kW, for example, the consumption at the same load is 5484 kg/h, while the optimized consumption is significantly lower at around 5260 kg/h, which means that 4.25% less fuel is consumed.
At an output of 29,000 kW, the consumption at the same load is 6307 kg/h, while the optimized consumption is 5996 kg/h, which means 5.18% less consumption and shows consistent savings across the entire output range.
The optimization seems to lead to better fuel economy, especially when the requested power increases, which is a valuable insight for operational planning and cost management.
Figure 7.
Comparative analysis of HFO consumption for the power range 25,000–29,000 kW.
The 3D bar chart below in Figure 8 shows the percentage distribution of load across five engines in a power plant for a power range of 25,000 kW to 29,000 kW. This type of diagram is used to illustrate how the load is distributed across the individual engines at different requested total outputs. Each colored stack represents the percentage of load assigned to a particular engine at each level of total power requested.
Figure 8.
Load distribution (%) by engines for the power range 25,000–29,000 kW.
Figure 9 and Figure 10 show two bar graphs relating to operation specifically for a fixed total load to make a comparative analysis of fuel consumption for two scenarios of load distributions (equal and according to optimization model).
Figure 9.
Load distribution between the engines and HFO consumption at 10,000 kW load demand.
Figure 10.
Load distribution between the engines and HFO consumption at 23,000 kW load demand.
Two load cases were selected for the analysis, which occur most frequently in normal ship’s operating modes.
- Load of 10,000 kW with two engines in use, used mostly for port operation (loading unloading cargo).
- Load of 23,000 kW with four engines in use, used mostly for sea going (laden, ballast).
The diagram on the left shows the number of engines used and the percentage utilization of each engine, while the diagram on the right compares fuel consumption (kg/h) between two engine load distribution scenarios: optimized and equal load.
Figure 9 shows that the optimized consumption scenario for a load of 10,000 kW with two engines used consumes 2119 kg/h of fuel, while the same load-sharing consumption scenario consumes 3.37% more, 2193 kg/h of fuel, indicating that the optimized load sharing is more fuel-efficient for the given total load of 10,000 kW, as it consumes less fuel to achieve the same power.
Figure 10 shows that the optimized consumption scenario consumes 4723 kg/h of fuel for a load of 23,000 kW with four engines, while the same load-sharing consumption scenario consumes 4.72% more, 4957 kg/h of fuel, indicating that the optimized load sharing is more fuel-efficient for the given total load of 23,000 kW, as it consumes less fuel to achieve the same power.
From the above diagrams, the efficiency of two different load balancing strategies for a given energy demands on a ship’s LNG system is compared. From both scenarios (for a higher and a lower power demand of the ship LNG plants), it can be seen that the optimized distribution is more efficient in terms of fuel consumption than an equal distribution of the load among the engines.
4.2. Marine Diesel Oil (MDO) Optimization Example
Figure 11 compares two different strategies for fuel consumption, expressed in kg/h relative to the desired power ranges in kilowatts (kW). One strategy is uniform load consumption, represented by the red bars, which means that the PMS distributes the load evenly among the engines in the network. The other, represented by the blue bars, is an optimized consumption based on the suggestions of an optimization model for load distribution to the engines.
Figure 11.
Comparative analysis of MDO consumption for the power range 25,000–29,000 kW.
Across all power levels, the optimized consumption is consistently lower than the consumption at the equal load. This indicates that the optimization model, as in the previous case (HFO), also has higher fuel efficiency with MDO fuel, which means that less fuel is consumed for the same power.
The difference in consumption between the two strategies varies across the different power levels. At 25,500 kW, for example, the optimized consumption saves 196 kg/h compared to the consumption at the same load, or in other words, the optimized consumption is 3.57% lower compared to an equal load. At higher outputs, such as 28,500 kW, the saving is reduced to 117 kg/h, which means that the optimized consumption is still almost 2% lower compared to the equal load. It is noticeable that there is no difference in consumption between the two solutions for only two loads in the given comparison range (27,500 kW and 29,000 kW). As in the previous comparison case with HFO, the efficiency of the optimization model under different loads and with MDO fuel can also be concluded here.
In addition, the 3D bar chart in Figure 12 shows the percentage distribution of the load across five engines in a power plant for a power range of 25,000 kW to 29,000 kW to illustrate how the load is distributed across the individual engines at different requested total outputs.
Figure 12.
Load distribution (%) by engines for the power range 25,000–29,000 kW.
A comparative analysis of the required fixed power of the LNG plant was carried out by setting the load to 10,000 kW and to 23,000 kW.
Figure 13 shows that at a load of 10,000 kW with two engines in operation, the scenario with optimized consumption consumes 2152 kg/h of fuel, while the scenario with the same load distribution consumes slightly more, namely 2235 kg/h of fuel. These results show that the consumption with equal load sharing is 3.85% higher than the optimized consumption.
Figure 13.
Load distribution between the engines and MDO consumption at 10,000 kW load demand.
Figure 14 shows that at a load of 23,000 kW with four engines, the optimized consumption scenario consumes 4811 kg/h of fuel, while the scenario with even load distribution consumes slightly more, namely 4839 kg/h of fuel. This means that the consumption at equal load sharing is 0.58% higher than the optimized consumption, indicating that the optimized load distribution is more fuel-efficient for the given total load of 23,000 kW, as it consumes less fuel to achieve the same power.
Figure 14.
Load distribution between the engines and MDO consumption at 23,000 kW load demand.
As in the previous case with HFO, it can be concluded from the above graphs where MDO fuel was used that the efficiency of two different load balancing strategies for a given load demand indicates that the optimized load balancing for the given total load is more fuel-efficient in both analysis cases (10,000 kW and 23,000 kW) as it consumes less fuel to achieve the same performance.
4.3. Liquefied Natural Gas (LNG) Optimization Example
A comparative analysis of consumption for the same power range was carried out for consumption with LNG fuel as in the two previous analyses to determine the effectiveness of the optimization model for this type of fuel as well.
To facilitate comparison with other fuels, the LNG consumption was recalculated, and the final value was given in g/kWh. The gas density and net calorific value data are taken from the LNG specification as indicated below:
- Standard density of gas—0.7740 kg/m3;
- NCV (net calorific value) of natural gas (volume)—37.874 MJ/m3.
The measurements were carried out with a “Promass 80” mass flow meter, which at the time of measurement, had a valid calibration certificate with tolerance within ±0.1%.
As in the two previous comparative cases with HFO and MDO fuel, the efficiency of the optimization model can also be determined in the case of using LNG fuel under different loads and with two scenarios of power distribution between the engines.
In this case, (Figure 15) the largest savings are recorded at the lower (25,000 kW–26,000 kW) and higher load (28,000 kW–29,000 kW) of the given power range, while at the medium load (27,000 kW), the consumption is similar for both scenarios of the load distribution between the engines.
Figure 15.
Comparative analysis of LNG consumption for the power range 25,000–29,000 kW.
The biggest difference in this power range occurs at a load of 29,000 kW, where the optimized consumption (5017 kg/h) consumes 2.94% less fuel compared to the consumption at the equal load (4869 kg/h).
The percentage distribution of the load on the individual engines in the power range from 25,000 kW to 29,000 kW with LNG fuel is shown in the 3D bar chart below (Figure 16).
Figure 16.
Load distribution (%) by engines for the power range 25,000–29,000 kW.
In order to perform a comparative evaluation of fuel consumption for the fixed required power of the LNG plant with LNG fuel as in previous examples (HFO and MGO fuel), we will set identical load parameters at 10,000 kW and 23,000 kW for the analysis.
In Figure 17, with a load of 10,000 kW and the use of two engines, it can be seen that the scenario with optimized consumption consumes 1721 kg/h of fuel, while the scenario with the equal load-sharing consumption consumes slightly more, namely 1756 kg/h of fuel. This shows that the optimized load distribution is more fuel-efficient for the given total load of 10,000 kW, as it consumes almost 2% less fuel to achieve the same power.
Figure 17.
Load distribution between the engines and LNG consumption at 10,000 kW load demand.
Figure 18 shows that with a load of 23,000 kW and four engines in use, the optimized consumption scenario consumes 3872 kg/h of fuel, while the scenario with the equal load-sharing consumption consumes slightly more, namely 3988 kg/h of fuel. This shows that the optimized load distribution is more fuel-efficient for the given total load of 23,000 kW, as it consumes 2.90% less fuel to achieve the same power.
Figure 18.
Load distribution between the engines and LNG consumption at 23,000 kW load demand.
As in the previous case with HFO and MGO, it can be concluded from the above graphs where LNG fuel is used that the efficiency of two different load balancing strategies for a given load demand indicates that the optimized load balancing for the given total load is more fuel-efficient in both analysis cases (10,000 kW and 23,000 kW) as it consumes less fuel to achieve the same performance.
In summary, the optimization model shows significant improvements in fuel efficiency for all three fuel types, HFO, MDO and LNG. The results clearly show that the optimized load distribution consistently reduces fuel consumption compared to the uniform load distribution managed by the PMS. For example, HFO showed the highest percentage improvement in fuel savings, closely followed by MDO and LNG. These results underline the effectiveness of the optimization model for different fuel types and highlight its potential to improve fuel efficiency and consequently reduce NOx and CO2 emissions. The comparative analysis of the pre- and post-optimization scenarios for each fuel type confirms the robustness and applicability of the proposed model under real-world conditions.
5. Conclusions
A comprehensive study on optimizing fuel consumption by controlling the load distribution of a single DFDE engine in an LNG ship propulsion system shows significant progress in improving the operational efficiency and environmental performance of marine propulsion systems. This study demonstrates the potential of the optimization model in reducing fuel consumption and thus pollutant emissions in different operating scenarios. These findings are particularly important in the context of current regulations, such as the Energy Efficiency Existing Ship Index (EEXI) and the Carbon Intensity Indicator (CII). By optimizing load distribution and reducing fuel consumption, this research provides effective insights that help ship operators to better meet the requirements of the EEXI and CII and thus contribute to more sustainable and compliant shipping.
The findings of this paper demonstrate the importance of moving away from traditional methods of load balancing, which, while reliable, are not always fuel- or environmentally efficient. By tailoring the load to the individual engine, supported by empirical data, a tailored approach is provided that ensures each engine operates close to its optimum efficiency point, reducing unnecessary fuel consumption and therefore harmful emissions.
It is important to clarify that the aim was to develop an efficient and practical tool for immediate implementation in ship operations. The design of the model reflects a balance between complexity and ease of use, ensuring that ship operators can easily integrate and use it without major changes to existing systems. The effectiveness of the model is demonstrated by its ability to improve fuel efficiency, as shown in the Results section of this paper. The validity of the model is supported by empirical data from real-world operations, which confirm that it successfully achieves the desired results despite the modern approach. This correspondence between the model’s predictions and actual operational improvements underlines the appropriateness of the model’s level of complexity.
This work makes a dual contribution: it provides a practical framework for the implementation of advanced energy management systems on LNG ships and sets a benchmark for future research in both optimizing ship energy in the form of fuel consumption and reducing pollutant emissions by improving the model presented in this thesis.
The decisions made in the development of this model were aimed at increasing fuel efficiency in the real-time operation of DFDE plants on LNG vessels.
As the maritime industry continues to evolve under increasing environmental scrutiny, the findings of this study will be invaluable in guiding future innovation towards more sustainable and efficient maritime operations.
Author Contributions
Conceptualization, S.M.-C. and Z.J.; methodology, S.M.-C.; software, S.M.-C.; validation, N.A. and Z.J.; formal analysis, S.M.-C. and B.L.; investigation, S.M.-C. and N.A.; resources, S.M.-C.; data curation, S.M.-C., Z.J. and N.A.; writing—original draft preparation, S.M.-C., Z.J. and N.A.; writing—review and editing, S.M.-C., Z.J., B.L. and N.A.; visualization, S.M.-C. and N.A.; supervision, Z.J. and B.L.; project administration, S.M.-C.; funding acquisition, S.M.-C. All authors have read and agreed to the published version of the manuscript.
Funding
This research received no external funding.
Institutional Review Board Statement
Not applicable.
Informed Consent Statement
Not applicable.
Data Availability Statement
No new data were created or analyzed in this study. Data sharing is not applicable to this article.
Acknowledgments
This work has been fully supported by the Croatian Science Foundation under the project IP.2020-02-6249, and Functional integration of the University of Split, PMFST, PFST, KTFST through the development of the scientific and research infrastructure (KK.01.1.1.02.0018).
Conflicts of Interest
The authors declare no conflicts of interest.
References
- Martinić-Cezar, S.; Bratić, K.; Jurić, Z.; Račić, N. Exhaust Emissions Reduction and Fuel Consumption from the LNG Energy System Depending on the Ship Operating Modes. Pomorstvo 2022, 36, 338–349. [Google Scholar] [CrossRef]
- Doerry, N. Optimal Generator Set Loading for Energy Efficiency. Doerry, Norbert, “Optimal Generator Set Loading for Energy Efficiency”. ASNE Nav. Eng. J. 2022, 134-2, 101–111. Available online: http://doerry.org/norbert/papers/20220600%20NEJ%20Optimal%20Generator%20Set%20Loading.pdf (accessed on 17 April 2024).
- Zaccone, R.; Campora, U.; Martelli, M. Optimisation of a Diesel-Electric Ship Propulsion and Power Generation System Using a Genetic Algorithm. J. Mar. Sci. Eng. 2021, 9, 587. [Google Scholar] [CrossRef]
- Wang, H.; Gan, H.; Wang, G.; Zhong, G. Emission and Performance Optimization of Marine Four-Stroke Dual-Fuel Engine Based on Response Surface Methodology. Math. Probl. Eng. 2020, 2020, 5268314. [Google Scholar] [CrossRef]
- Carlsen, A. Diesel-Electric Generator Load Optimization. Master Thesis, Norwegian University of Science and Technology, Trondheim, Norway, 2014. [Google Scholar]
- Xie, P.; Guerrero, J.M.; Tan, S.; Bazmohammadi, N.; Vasquez, J.C.; Mehrzadi, M.; Al-Turki, Y. Optimization-Based Power and Energy Management System in Shipboard Microgrid: A Review. IEEE Syst. J. 2022, 16, 578–590. [Google Scholar] [CrossRef]
- Radan, D.; Johansen, T.A.; Sørensen, A.J.; Ådnanes, A.K. Optimization of Load Dependent Start Tables in Marine Power Management Systems with Blackout Prevention. WSEAS Trans. Circuits Syst. 2005, 4, 1861–1866. [Google Scholar]
- Kanellos, F.D.; Tsekouras, G.J.; Hatziargyriou, N.D. Optimal Demand-Side Management and Power Generation Scheduling in an All-Electric Ship. IEEE Trans. Sustain. Energy 2014, 5, 1166–1175. [Google Scholar] [CrossRef]
- Baldi, F.; Ahlgren, F.; Melino, F.; Gabrielii, C.; Andersson, K. Optimal Load Allocation of Complex Ship Power Plants. Energy Convers. Manag. 2016, 124, 344–356. [Google Scholar] [CrossRef]
- Nuchturee, C.; Li, T.; Xia, H. Design of Cost-Effective and Emission-Aware Power Plant System for Integrated Electric Propulsion Ships. J. Mar. Sci. Eng. 2021, 9, 684. [Google Scholar] [CrossRef]
- Yiğit, K. Examining the effect of generator load sharing practices on greenhouse gas emissions for a ship. Konya J. Eng. Sci. 2022, 10, 301–311. [Google Scholar] [CrossRef]
- Shih, Y.C.; Tzeng, Y.A.; Cheng, C.W.; Huang, C.H. Speed and Fuel Ratio Optimization for a Dual-Fuel Ship to Minimize Its Carbon Emissions and Cost. J. Mar. Sci. Eng. 2023, 11, 758. [Google Scholar] [CrossRef]
- Pang, B.; Liu, S.; Zhu, H.; Feng, Y.; Dong, Z. Real-Time Optimal Control of an LNG-Fueled Hybrid Electric Ship Considering Battery Degradations. Energy 2024, 296, 131170. [Google Scholar] [CrossRef]
- Zhang, B.; Jiang, Y.; Chen, Y. Research on Calibration, Economy and PM Emissions of a Marine LNG–Diesel Dual-Fuel Engine. J. Mar. Sci. Eng. 2022, 10, 239. [Google Scholar] [CrossRef]
- Cong, Y.; Gan, H.; Wang, H.; Hu, G.; Liu, Y. Multiobjective Optimization of the Performance and Emissions of a Large Low-Speed Dual-Fuel Marine Engine Based on Mnlr-Mopso. J. Mar. Sci. Eng. 2021, 9, 1170. [Google Scholar] [CrossRef]
- Bui, K.Q.; Perera, L.P.; Emblemsvåg, J. Life-Cycle Cost Analysis of an Innovative Marine Dual-Fuel Engine under Uncertainties. J. Clean. Prod. 2022, 380, 134847. [Google Scholar] [CrossRef]
- IMOResolutions NOx TECHNICAL CODE (2008) Technical Code on Control of Emission of Nitrogen Oxides from Marine Diesel Engines. Available online: https://wwwcdn.imo.org/localresources/en/KnowledgeCentre/IndexofIMOResolutions/MEPCDocuments/MEPC.177(58).pdf (accessed on 22 April 2024).
- Huan, T.; Hongjun, F.; Wei, L.; Guoqiang, Z. Options and Evaluations on Propulsion Systems of LNG Carriers. In Propulsion Systems; IntechOpen: London, UK, 2019. [Google Scholar]
- Wärtsilä. Wärtsilä 50DF; 2017. Wärtsilä Corporation. (2017). Wärtsilä 50DF Engine. Helsinki, Finland: Wärtsilä Corporation. Available online: https://www.wartsila.com/media/news/14-07-2017-wartsila-ensures-optimal-performance-of-pampa-energias-multi-fuel-power-plant (accessed on 27 March 2024).
- Mousavi, S.M.; Saray, R.K.; Poorghasemi, K.; Maghbouli, A. A Numerical Investigation on Combustion and Emission Characteristics of a Dual Fuel Engine at Part Load Condition. Fuel 2016, 166, 309–319. [Google Scholar] [CrossRef]
- Cameretti, M.C.; Tuccillo, R.; De Simio, L.; Iannaccone, S.; Ciaravola, U. A Numerical and Experimental Study of Dual Fuel Diesel Engine for Different Injection Timings. Appl. Therm. Eng. 2016, 101, 630–638. [Google Scholar] [CrossRef]
- Wang, B.; Li, T.; Ge, L.; Ogawa, H. Optimization of Combustion Chamber Geometry for Natural Gas Engines with Diesel Micro-Pilot-Induced Ignition. Energy Convers. Manag. 2016, 122, 552–563. [Google Scholar] [CrossRef]
- Yang, B.; Xi, C.; Wei, X.; Zeng, K.; Lai, M.C. Parametric Investigation of Natural Gas Port Injection and Diesel Pilot Injection on the Combustion and Emissions of a Turbocharged Common Rail Dual-Fuel Engine at Low Load. Appl. Energy 2015, 143, 130–137. [Google Scholar] [CrossRef]
- Lounici, M.S.; Loubar, K.; Tarabet, L.; Balistrou, M.; Niculescu, D.C.; Tazerout, M. Towards Improvement of Natural Gas-Diesel Dual Fuel Mode: An Experimental Investigation on Performance and Exhaust Emissions. Energy 2014, 64, 200–211. [Google Scholar] [CrossRef]
- Di Blasio, G.; Belgiorno, G.; Beatrice, C. Effects on Performances, Emissions and Particle Size Distributions of a Dual Fuel (Methane-Diesel) Light-Duty Engine Varying the Compression Ratio. Appl. Energy 2017, 204, 726–740. [Google Scholar] [CrossRef]
- Li, W.; Liu, Z.; Wang, Z. Experimental and Theoretical Analysis of the Combustion Process at Low Loads of a Diesel Natural Gas Dual-Fuel Engine. Energy 2016, 94, 728–741. [Google Scholar] [CrossRef]
- Mustafi, N.N.; Raine, R.R.; Verhelst, S. Combustion and Emissions Characteristics of a Dual Fuel Engine Operated on Alternative Gaseous Fuels. Fuel 2013, 109, 669–678. [Google Scholar] [CrossRef]
- Bora, B.J.; Saha, U.K.; Chatterjee, S.; Veer, V. Effect of Compression Ratio on Performance, Combustion and Emission Characteristics of a Dual Fuel Diesel Engine Run on Raw Biogas. Energy Convers. Manag. 2014, 87, 1000–1009. [Google Scholar] [CrossRef]
- Cuevas, E.; Luque, A.; Escobar, H. Spline Interpolation. In Computational Methods with MATLAB®; Springer Nature: Cham, Switzerland, 2024; pp. 151–177. ISBN 978-3-031-40478-8. [Google Scholar]
Disclaimer/Publisher’s Note: The statements, opinions and data contained in all publications are solely those of the individual author(s) and contributor(s) and not of MDPI and/or the editor(s). MDPI and/or the editor(s) disclaim responsibility for any injury to people or property resulting from any ideas, methods, instructions or products referred to in the content. |
© 2024 by the authors. Licensee MDPI, Basel, Switzerland. This article is an open access article distributed under the terms and conditions of the Creative Commons Attribution (CC BY) license (https://creativecommons.org/licenses/by/4.0/).

















