Improved Model Predictive Direct Power Control for Parallel Distributed Generation in Grid-Tied Microgrids
Abstract
1. Introduction
- This work presents an improved finite control set direct power model predictive control (FCS-DPMPC) approach for grid-tied inverters based on the flexibility of the MPC method. A cost function is utilized to first lower the ripples in active and reactive powers.
- In the digital implementation of the grid-tie system, a model predictive technique is formulated to compensate for a step delay. In addition, the switching frequency is reduced by developing two-step predictions (N = 2) so the losses of the inverter are minimized.
- The simulation results show that the proposed control approach is proven to be competent.
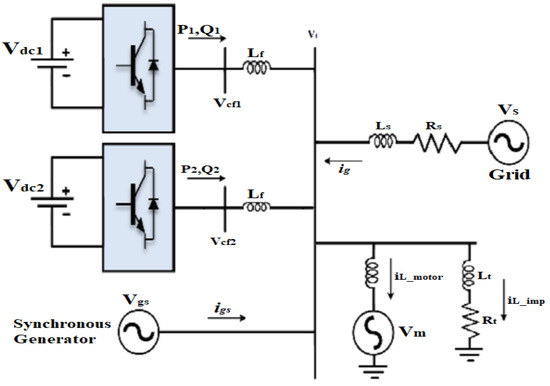
2. System Modelling
3. Proposed FCS-DPMPC Controller
3.1. Flexible Power Regulation
3.2. Compensation for Implementational One-Step Delay
3.3. Computational Burden
3.4. Reduction of Switching Frequency
3.5. Stability and Performance
4. Numerical Simulation
4.1. Single DG in Grid Tie Mode
Step Change in P and Q Reference Values for Single DG
4.2. Parallel Operation of DGs in Grid Tie Mode
4.3. Switching Frequency Reduction
4.4. Stability and Performance
4.5. Comparison between Different Techniques
5. Conclusions
Author Contributions
Funding
Institutional Review Board Statement
Informed Consent Statement
Data Availability Statement
Acknowledgments
Conflicts of Interest
References
- Abdelrahem, M.; Hackl, C.M.; Kennel, R. Finite Position Set-Phase Locked Loop for Sensorless Control of Direct-Driven Permanent-Magnet Synchronous Generators. IEEE Trans. Power Electron. 2017, 33, 3097–3105. [Google Scholar] [CrossRef]
- Koutroulis, E.; Blaabjerg, F. Overview of maximum power point tracking techniques for photovoltaic energy production systems. Electr. Power Compon. Syst. 2015, 43, 1329–1351. [Google Scholar] [CrossRef]
- Liserre, M.; Cárdenas, R.; Molinas, M.; Rodriguez, J. Overview of multi-MW wind turbines and wind parks. IEEE Trans. Ind. Electron. 2011, 58, 1081–1095. [Google Scholar] [CrossRef]
- Hu, J.; Zhu, J.; Dorrell, D.G.; Guerrero, J.M. Virtual flux droop method—A new control strategy of inverters in microgrids. IEEE Trans. Power Electron. 2013, 29, 4704–4711. [Google Scholar] [CrossRef]
- Hu, J.; Zhu, J.; Platt, G. Smart grid—The next generation electricity grid with power flow optimization and high power quality. In Proceedings of the 2011 International Conference on Electrical Machines and Systems, Beijing, China, 20–23 August 2011. [Google Scholar]
- Funde, N.; Dhabu, M.; Deshpande, P. CLOES: Cross-layer optimal energy scheduling mechanism in a smart distributed multi-microgrid system. J. Ambient. Intell. Humaniz. Comput. 2020, 11, 4765–4783. [Google Scholar] [CrossRef]
- Jadav, K.A.; Karkar, H.M.; Trivedi, I. A Review of microgrid architectures and control strategy. J. Inst. Eng. 2017, 98, 591–598. [Google Scholar] [CrossRef]
- Wang, X.; Guerrero, J.M.; Blaabjerg, F.; Chen, Z. Secondary voltage control for harmonics suppression in islanded microgrids. In Proceedings of the 2011 IEEE Power and Energy Society General Meeting, Detroit, MI, USA, 24–28 July 2011. [Google Scholar]
- Zhang, Y.; Qu, C. Direct power control of a pulse width modulation rectifier using space vector modulation under unbalanced grid voltages. IEEE Trans. Power Electron. 2014, 30, 5892–5901. [Google Scholar] [CrossRef]
- Jiang, W.; Wang, Y.; Wang, J.; Wang, L.; Huang, H. Maximizing instantaneous active power capability for PWM rectifier under unbalanced grid voltage dips considering the limitation of phase current. IEEE Trans. Ind. Electron. 2016, 63, 5998–6009. [Google Scholar] [CrossRef]
- Sun, D.; Wang, X. Low-complexity model predictive direct power control for DFIG under both balanced and unbalanced grid conditions. IEEE Trans. Ind. Electron. 2016, 63, 5186–5196. [Google Scholar] [CrossRef]
- Wang, X.; Sun, D.; Zhu, Z.Q. Resonant-based backstepping direct power control strategy for DFIG under both balanced and unbalanced grid conditions. IEEE Trans. Ind. Appl. 2017, 53, 4821–4830. [Google Scholar] [CrossRef]
- Khan, H.S.; Aamir, M.; Ali, M.; Waqar, A.; Ali, S.U.; Imtiaz, J. Finite control set model predictive control for parallel connected online ups system under unbalanced and nonlinear loads. Energies 2019, 12, 581. [Google Scholar] [CrossRef]
- Khan, H.S.; Aamir, M.; Kauhaniemi, K.; Mumtaz, M.; Hassan, M.W.; Ali, M. Improved finite control set model predictive control for distributed energy resource in islanded microgrid with fault-tolerance capability. Eng. Sci. Technol. Int. J. 2021, 24, 694–705. [Google Scholar] [CrossRef]
- Liu, T.; Chen, A.; Qin, C.; Chen, J.; Li, X. Double vector model predictive control to reduce common-mode voltage without weighting factors for three-level inverters. IEEE Trans. Ind. Electron. 2020, 67, 8980–8990. [Google Scholar] [CrossRef]
- Alsofyani, I.M.; Lee, K.B. Three-level inverter-fed model predictive torque control of a permanent magnet synchronous motor with discrete space vector modulation and simplified neutral point voltage balancing. J. Power Electron. 2022, 22, 22–30. [Google Scholar] [CrossRef]
- Jayan, V.; Ghias, A.M.Y.M.; Guerrero, J.M.; Merabet, M. An Adaptive Dynamic Reference Control for Power Converters in a Microgrid. IEEE Trans. Power Electron. 2022, 37, 9164–9174. [Google Scholar] [CrossRef]
- Liu, T.; Chen, A.; Gao, F.; Liu, X.; Li, X.; Hu, S. Double-Loop Control Strategy with Cascaded Model Predictive Control to Improve Frequency Regulation for Islanded Microgrids. IEEE Trans. Smart Grid 2021, 13, 3954–3967. [Google Scholar] [CrossRef]
- Hong, J.; Zhang, X.; Cao, R. Robust model predictive control for three-level voltage source inverters. J. Power Electron. 2021, 21, 747–756. [Google Scholar] [CrossRef]
- Preindl, M.; Schaltz, E.; Thogersen, P. Switching frequency reduction using model predictive direct current control for high-power voltage source inverters. IEEE Trans. Ind. Electron. 2010, 58, 2826–2835. [Google Scholar] [CrossRef]
- Roh, C.; Kwak, S.; Choi, S. Three-phase three-level four-leg NPC converters with advanced model predictive control. J. Power Electron. 2021, 21, 1574–1584. [Google Scholar] [CrossRef]
- Vu, H.-C.; Lee, H.-H. Simplified model predictive current control strategy for dual five-phase VSI-fed open end load to eliminate common-mode voltage and reduce current harmonics. J. Power Electron. 2021, 21, 1155–1165. [Google Scholar] [CrossRef]
- Abdelrahem, M.; Hackl, C.M.; Zhang, Z.; Kannel, R. Robust predictive control for direct-driven surface-mounted permanent-magnet synchronous generators without mechanical sensors. IEEE Trans. Energy Convers. 2017, 33, 179–189. [Google Scholar] [CrossRef]
- Mohamed, Y.A.-R.I.; El-Saadany, E.F. Robust high bandwidth discrete-time predictive current control with predictive internal model—A unified approach for voltage-source PWM converters. IEEE Trans. Power Electron. 2008, 23, 126–136. [Google Scholar] [CrossRef]
- Hackl, C.M. MPC with analytical solution and integral error feedback for LTI MIMO systems and its application to current control of grid-connected power converters with LCL-filter. In Proceedings of the 2015 IEEE International Symposium on Predictive Control of Electrical Drives and Power Electronics (PRECEDE), Valparaiso, Chile, 5–6 October 2015. [Google Scholar]
- Quevedo, D.E.; Aguilera, R.P.; Geyer, T. Predictive control in power electronics and drives: Basic concepts, theory, and methods. In Advanced and Intelligent Control in Power Electronics and Drives; Springer: New York, NY, USA, 2014; pp. 181–226. [Google Scholar]
- Abdelrahem, M.; Kennel, R. Fault-ride through strategy for permanent-magnet synchronous generators in variable-speed wind turbines. Energies 2016, 9, 1066. [Google Scholar] [CrossRef]
- Abdelrahem, M.; Kennel, R. Efficient direct model predictive control for doubly-fed induction generators. Electr. Power Compon. Syst. 2017, 45, 574–587. [Google Scholar] [CrossRef]
- Khan, H.S.; Kumar, J.; Kauhaniemi, K. Design and Implementation of Model Predictive Control for Parallel Distributed Energy Resource in Islanded AC Microgrids. In Proceedings of the 2021 6th IEEE Workshop on the Electronic Grid (eGRID), New Orleans, LA, USA, 8–10 November 2021; pp. 1–7. [Google Scholar] [CrossRef]
- Sangsefidi, Y.; Ziaeinejad, S.; Mehrizi-Sani, A. Low switching frequency-based predictive control of a grid-connected voltage-sourced converter. IEEE Trans. Energy Convers. 2016, 32, 686–697. [Google Scholar] [CrossRef]
- Abdelrahem, M.; Hamadto, F.; Garikapati, A.; Kennel, R.; Rodriguez, J. Multiple-vector direct model predictive control for grid-connected power converters with reduced calculation burden. In Proceedings of the 2019 IEEE International Symposium on Predictive Control of Electrical Drives and Power Electronics (PRECEDE), Quanzhou, China, 31 May–2 June 2019. [Google Scholar]
- Kang, S.-W.; Soh, J.-H.; Kim, R.-Y. Symmetrical three-vector-based model predictive control with deadbeat solution for IPMSM in rotating reference frame. IEEE Trans. Ind. Electron. 2019, 67, 159–168. [Google Scholar] [CrossRef]
- Tarisciotti, L.; Zanchetta, P.; Watson, A.; Clare, J.C.; Degano, M.; Bifaretti, S. Modulated model predictive control for a three-phase active rectifier. IEEE Trans. Ind. Appl. 2014, 51, 1610–1620. [Google Scholar] [CrossRef]
- Kwak, S.; Park, J.-C. Switching strategy based on model predictive control of VSI to obtain high efficiency and balanced loss distribution. IEEE Trans. Power Electron. 2013, 29, 4551–4567. [Google Scholar] [CrossRef]
- Khan, H.S.; Mohamed, I.S.; Kauhaniemi, K.; Liu, L. Artificial neural network-based voltage control of DC/DC converter for dc microgrid applications. In Proceedings of the 2021 6th IEEE Workshop on the Electronic Grid (eGRID), New Orleans, LA, USA, 8–10 November 2021; pp. 1–6. [Google Scholar]
- Böcker, J.; Mohamed, I.S.; Kauhaniemi, K.; Liu, L. Experimental comparison of model predictive control and cascaded control of the modular multilevel converter. IEEE Trans. Power Electron. 2014, 30, 422–430. [Google Scholar] [CrossRef]
- Wang, Y.; Wang, X.; Xie, W.; Wang, F.; Dou, M.; Kennel, R.M.; Lorenz, R.D.; Gerling, D. Deadbeat model-predictive torque control with discrete space-vector modulation for PMSM drives. IEEE Trans. Ind. Electron. 2017, 64, 3537–3547. [Google Scholar] [CrossRef]
- Luo, Y.; Liu, C.; Yu, F. Predictive current control of a new three-phase voltage source inverter with phase shift compensation. IET Electr. Power Appl. 2017, 11, 740–748. [Google Scholar] [CrossRef]
- Zhang, Y.; Peng, Y.; Yang, H. Performance improvement of two-vectors-based model predictive control of PWM rectifier. IEEE Trans. Power Electron. 2015, 31, 6016–6030. [Google Scholar] [CrossRef]
- Cortes, P.; Rodriguez, J.; Silva, C.; Flores, A. Delay Compensation in Model Predictive Current Control of a Three-Phase Inverter. IEEE Trans. Ind. Electron. 2012, 59, 1323–1325. [Google Scholar] [CrossRef]
- Rawlings, J.; Mayne, D. Model Predictive Control: Theory and Design; Nob Hill: Santa Barbara, CA, USA, 2009. [Google Scholar]
- Yaramasu, V.; Wu, B. Model Predictive Control of Wind Energy Conversion Systems; IEEE Press Series on Power Engineering; Wiley: Hoboken, NJ, USA, 2016. [Google Scholar]
- Vazquez, S.; Leon, J.I.; Franquelo, L.G.; Rodriguez, J.; Young, H.A.; Marquez, A.; Zanchetta, P. Model predictive control: A review of its applications in power electronics. IEEE Ind. Electron. Mag. 2014, 8, 16–31. [Google Scholar] [CrossRef]
- Fard, R.N.; Nademi, H.; Norum, L. Analysis of a modular multilevel inverter under the predicted current control based on finite-control-set strategy. In Proceedings of the 2013 3rd International Conference on Electric Power and Energy Conversion Systems EPECS, Istanbul, Turkey, 2–4 October 2013; pp. 1–6. [Google Scholar]
- Yaramasu, V.; Rivera, M.; Wu, B.; Rodriguez, J. Model predictive current control of two-level four-leg inverters;part i: Concept, algorithm, and simulation analysis. IEEE Trans. Power Electron. 2013, 28, 3459–3468. [Google Scholar] [CrossRef]
- Young, H.A.; Perez, M.A.; Rodriguez, J.; Abu-Rub, H. Assessing finite-control-set model predictive control: A comparison with a linear current controller in two-level voltage source inverters. IEEE Ind. Electron. Mag. 2014, 8, 44–52. [Google Scholar] [CrossRef]
- Aguilera, R.P.; Quevedo, D.E. Predictive control of power converters: Designs with guaranteed performance. IEEE Trans. Ind. Inform. 2015, 11, 53–63. [Google Scholar] [CrossRef]
- Aguilera, R.P.; Quevedo, D.E. On stability and performance of finite control set MPC for power converters. In Proceedings of the 2011 Workshop on Predictive Control of Electrical Drives and Power Electronics, Munich, Germany, 14–15 October 2011; pp. 55–62. [Google Scholar]
- Aguilera, R.P.; Quevedo, D.E. On stability of finite control set MPC strategy for multicell converters. In Proceedings of the 2010 IEEE International Conference on Industrial Technology, Via del Mar, Chile, 14–17 May 2010; pp. 1277–1282. [Google Scholar]
- Akter, P.; Mekhilef, S.; Tan, N.M.L.; Akagi, H. Modified model predictive control of a bidirectional AC-DC converter based on lyapunov function for energy storage systems. IEEE Trans. Ind. Electron. 2016, 63, 704–715. [Google Scholar] [CrossRef]
- Boudjadar, A.; David, A.; Kim, J.H.; Larsen, K.G.; Mikučionis, M.; Nyman, U.; Skou, A. Statistical and exact schedulability analysis of hierarchical scheduling systems. Sci. Comput. Program. 2016, 127, 103–130. [Google Scholar] [CrossRef]
- Larsen, K.G.; Mikučionis, M.; Muñiz, M.; Srba, J.; Taankvist, J.H. Online and compositional learning of controllers with application to floor heating. In Tools and Algorithms for the Construction and Analysis of Systems, Proceedings of the International Conference on Tools and Algorithms for the Construction and Analysis of Systems, Eindhoven, The Netherlands, 2–8 April 2016; Springer: New York, NY, USA, 2016. [Google Scholar]
- Larsen, K.G.; Legay, A. On the power of statistical model checking. In International Symposium on Leveraging Applications of Formal Methods; Springer: New York, NY, USA, 2016. [Google Scholar]
- Hu, B.; Kang, L.; Liu, J.; Zeng, J.; Wang, S.; Zhang, Z. Model Predictive Direct Power Control with Fixed Switching Frequency and Computational Amount Reduction. IEEE J. Emerg. Sel. Top. Power Electron. 2019, 7, 956–966. [Google Scholar] [CrossRef]
- Liu, Z.; Liu, J.; Zhao, Y. A unified control strategy for three-phase inverter in distributed generation. IEEE Trans. Power Electron. 2013, 29, 1176–1191. [Google Scholar]
- Li, Y.; Jiang, S.; Cintron-Rivera, J.G.; Peng, F.Z. Modeling and control of quasi-Z-source inverter for distributed generation applications. IEEE Trans. Ind. Electron. 2012, 60, 1532–1541. [Google Scholar] [CrossRef]
- Ouchen, S.; Betka, A.; Abdeddaim, S.; Menadi, A. Fuzzy-predictive direct power control implementation of a grid connected photovoltaic system, associated with an active power filter. Energy Convers. Manag. 2016, 122, 515–525. [Google Scholar] [CrossRef]
- Chilipi, R.; Sayari, N.A.; Al Hosani, K.; Beig, A.B. Control scheme for grid-tied distributed generation inverter under unbalanced and distorted utility conditions with power quality ancillary services. IET Renew. Power Gener. 2016, 10, 140–149. [Google Scholar] [CrossRef]
- Zhang, X.; Wang, Y.; Yu, C.; Guo, L.; Cao, R. Hysteresis model predictive control for high-power grid-connected inverters with output LCL filter. IEEE Trans. Ind. Electron. 2016, 63, 246–256. [Google Scholar] [CrossRef]
- Zhang, X.; Tan, L.; Xian, J.; Zhang, H.; Ma, Z.; Kang, J. Direct grid-side current model predictive control for grid-connected inverter with LCL filter. IET Power Electron. 2018, 11, 2450–2460. [Google Scholar] [CrossRef]



















| Dead-Beat | CCS-MPC | FCS-MPC | |
|---|---|---|---|
| Theoretical background | Moderate | Strong | Strong |
| Stability analysis tools | Strong | Initial Results | Initial Results |
| Computational complexity | Average | High | High |
| Intuitive design | Average | High | High |
| Handling system constraints | No | Yes | Yes |
| Handling non-linearities | Yes | Yes | Yes |
| Parameter sensitivity | Average | Tunable | Tunable |
| Fault tolerance capability | No | Yes | Yes |
| Modulator | Required | Required | Not Required |
| Switching Frequency | Fixed | Fixed | Variable |
| Ref. | Interest | Technique | Pros | Cons | Verified Performance | Verified Stability |
|---|---|---|---|---|---|---|
| [44] | 4-leg VSC | Multiple sim., parameter sweep | Quick, simple cost function design | Closed loop stability is not well-defined, and is not a certified approach | Yes | No |
| [45] | MMC | Multiple sim., parameter sweep | Quick, simple cost function design | Closed loop stability is not well-defined, and is not a certified approach | Yes | No |
| [46] | 2L-VSC | Multiple exp., benchmarking | Quick, simple cost function design | Closed loop stability is not well-defined, and is not a certified approach | Yes | No |
| [47] | 2L-VSC | Lyapunov stability theory | Proved method | Only stability of the neighborhood of system reference is sure, complex cost-function design | Yes | No |
| [48] | DC-DC | Lyapunov stability theory | Proved method | Only stability of the neighborhood of system reference is sure, complex cost-function design | Yes | Yes |
| [49] | MCC | Lyapunov stability theory | Proved method | Only stability of the neighborhood of system reference is sure, complex cost-function design | Yes | Yes |
| [50] | AFE | Lyapunov stability theory | Proved method | Not a conventional FCS, complex cost-function design | No | Yes |
| Parameters | Symbol | Values |
|---|---|---|
| DC-link voltage | 1000 V | |
| Filter Inductor | 2 mH | |
| Filter resistor | 0.04 Ω | |
| Damping resistor | 0.94 Ω | |
| Frequency | 60 Hz | |
| Load | 18 kW, 7 kVar | |
| Grid parameters | 0.0023 Ω, 12 μH | |
| Grid Voltage | 380 V |
Disclaimer/Publisher’s Note: The statements, opinions and data contained in all publications are solely those of the individual author(s) and contributor(s) and not of MDPI and/or the editor(s). MDPI and/or the editor(s) disclaim responsibility for any injury to people or property resulting from any ideas, methods, instructions or products referred to in the content. |
© 2023 by the authors. Licensee MDPI, Basel, Switzerland. This article is an open access article distributed under the terms and conditions of the Creative Commons Attribution (CC BY) license (https://creativecommons.org/licenses/by/4.0/).
Share and Cite
Bhatti, M.Z.A.; Siddique, A.; Aslam, W.; Atiq, S.; Khan, H.S. Improved Model Predictive Direct Power Control for Parallel Distributed Generation in Grid-Tied Microgrids. Energies 2023, 16, 1441. https://doi.org/10.3390/en16031441
Bhatti MZA, Siddique A, Aslam W, Atiq S, Khan HS. Improved Model Predictive Direct Power Control for Parallel Distributed Generation in Grid-Tied Microgrids. Energies. 2023; 16(3):1441. https://doi.org/10.3390/en16031441
Chicago/Turabian StyleBhatti, Muhammad Zubair Asif, Abubakar Siddique, Waseem Aslam, Shahid Atiq, and Hussain Sarwar Khan. 2023. "Improved Model Predictive Direct Power Control for Parallel Distributed Generation in Grid-Tied Microgrids" Energies 16, no. 3: 1441. https://doi.org/10.3390/en16031441
APA StyleBhatti, M. Z. A., Siddique, A., Aslam, W., Atiq, S., & Khan, H. S. (2023). Improved Model Predictive Direct Power Control for Parallel Distributed Generation in Grid-Tied Microgrids. Energies, 16(3), 1441. https://doi.org/10.3390/en16031441

