Perceptions Underlying Addictive Technology Use Patterns: Insights for Cognitive-Behavioural Therapy
Abstract
1. Introduction
2. Materials and Methods
2.1. Study Design and Participants
2.2. Measures
2.2.1. Psychometric Scales for the Quantitative Part of the Study: Self-Report Measures
2.2.2. Open-Ended Questions for the Qualitative Part of the Study: Self-Perception and Opinions
- Do you sometimes feel dependent on activities that you perform on the internet? If yes, how did this dependence manifest?
- Many people have experienced a period when they excessively engaged in online activities. Has this happened to you? (Yes/No, self-perception of the addiction problem)
- What was this activity? Videogames, social networks, video streaming, etc.
- Can you describe this period?
- What were the causes?
- How did this activity gain importance over other activities of daily life?
- What (or who) were the events or people that made you realise that you engaged in your favourite online activity excessively, and how?
- What was the duration of this period of excessive use?
- Did you seek the help of a professional related to your problematic use of online activities? Yes/No. If yes, what type of activity/ies does this refer to?
- During the period in which you engaged in internet use excessively, could you mention other psychological problems you may have experienced? For example, anxiety, etc.
- If you have been able to control or stop excessive internet use, how did you cope? For example, when the main problem has been solved, did you replace the activity, etc.?
- What kinds of emotions did you feel during this period?
- What does your favourite online activity mean to you?
2.3. Data Analysis
2.4. Ethics
3. Results
3.1. Quantitative Findings
3.1.1. Compulsive Internet Use
3.1.2. Attachment Styles
3.1.3. Relationships between Compulsive Internet Usages and Attachment Styles
3.1.4. Chi-Squared Automatic Interaction Detection
3.1.5. Association between Self-Perception of Dependence and Compulsive Usages
3.1.6. Content Analysis of Potentially Internet-Dependent User Accounts
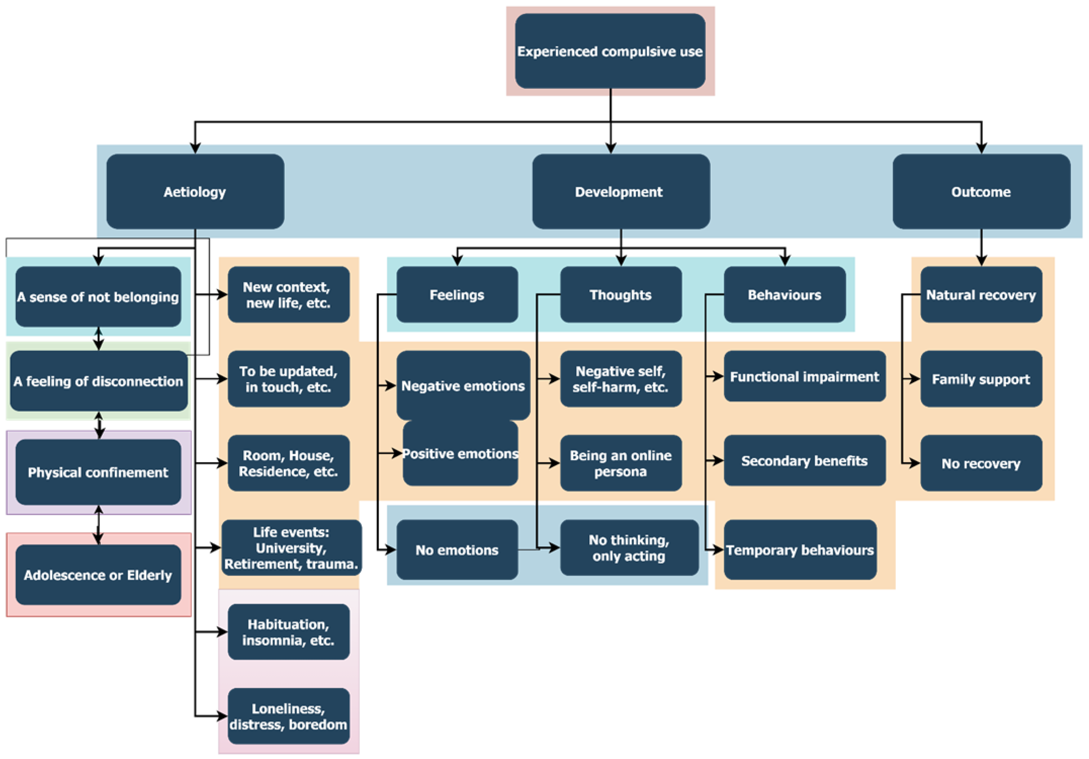
Theme 1: Aetiology of Compulsive Internet Use
- A sense of not belonging in their daily environment—e.g., first years at university, retirement, or trauma.
- ○
- “Feeling like I had nothing in common with the people I met in class I decided to start playing online and meet a lot of people with the same passions as me except that the time zone prevented me from playing, talk to them as often as I would like” (P619)
- ○
- “I knew my mother had breast cancer. I was very alone, and I did not find any recomfort from my friends, who did not understand my state of sadness. I did not have the courage to tell them about it, and I slowly closed myself and looked for being comforted online through a forum” (P519)
- A feeling of disconnection: A feeling of disconnection was compensated for by online connection through updates, notifications—i.e., continuously looking for connection with others in games, following others’ lives on SNSs, or through watching online series (e.g., binge watching). Users stated that during the period they felt online use was addictive they were emotionally distressed (e.g., angry, stressed, depressed) or lonely. Using social networks on smartphones facilitated their online habits. These two quotes illustrate this subtheme:
- ○
- “The addiction may not be due to a chemical substance (as may be the case with heroin) but rather to psychosocial components (keeping abreast of the lives of others, showing that one has an active life, having the impression of missing out on your social life if you are not on social networks)” (P724)
- ○
- “People can gain satisfaction from ‘likes’ on photos they post, something which they may not get in reality, i.e., face-to-face compliments” (P920)
- Physical confinement: e.g., the room, in a period with restrictions (e.g., to prepare for exams), with no responsibilities (e.g., holidays), or neglecting responsibilities.The following quotes illustrate the impact of physical confinement on problematic internet use:
- ○
- “I feel dependent as I do not find a rewarding outdoor activity. This manifests itself in constant research” (P273)
- ○
- “Instead of leaving the house and doing activities outdoors, I would just stay in and remain on my computer most of the day” (P920)
- ○
- “A getaway from life, a connection outside but at home” (P821)
- Adolescence and the elderly: A developmental stage in the life span associated with problematic internet use: usually adolescence or early adulthood, but the elderly have emerged as denoting a possible developmental stage (i.e., retirement).
Theme 2: Development of Compulsive Internet Use
- Feelings: the negative emotions (i.e., loneliness, lack of motivation, tiredness, anger, boredom, narcissism, stress, anxiety, depression, and suicidal ideation) disappear when online, and positive emotions take their place (e.g., having fun, being happy, escaping from reality, being enthusiastic, hopeful), but when offline, they return (e.g., “It was going from one extreme to another”) in a cyclical pattern (i.e., escapism). Neutral emotions or the absence of them have led to a compulsive act. Illustrative quotes are the following:
- ○
- “I feel a lack in me until I satisfy it (online) and it makes me irritable, nervous, stressed and a little lost and wanton” (P318)
- ○
- “This excessive use definitely got worse the more followers I gained” (P920)
- Thoughts: During the problematic internet use period, participants’ thoughts related to negative self-perception: e.g., less concentration; insomnia. Participants decreased the frequency and quality of other responsibilities, which became secondary in the users’ life, and the online activity (e.g., SNS use) became the primary activity in users’ lives (i.e., increased salience). Participants felt a desire for being admired as an online persona whilst not feeling important offline. Indeed, they expressed they did not engage in much thinking, but instead engaged in using the internet compulsively. The link between positive feelings and negative thoughts regarding the insight into the problematic online habit is illustrated by these quotes:
- ○
- “Sometimes we realise it, but it’s difficult to do something about it, because these (online activities) continue to convey positive feelings to us despite everything they generate alongside” (P519)
- ○
- “These activities allow you to get away from it all and think about something else. If I am not on the internet, I will quickly get bored and find nothing to do and therefore, return to the internet” (P821)
- Behaviours: Participants recognised functional impairment affecting studies, work, social and family life, even hobbies (e.g., sports). As engaging in online activities at home reduced sleep time and concentration on other tasks, it slowly created online habits to the detriment of offline habits. The online actions became central behaviours in the participants’ daily lives. Participants obtain secondary benefits, such as coping with negative emotions and thoughts. Some of the relevant quotes were:
- ○
- “I put aside my work to check my emails, answer my emails, go to social networks” (P126)
- ○
- “I stayed up late at night to tune in to the American time zone and so in class I felt a lot of fatigue and difficulty following the lessons” (P619)
- ○
- “Day after day, it has taken a central place in my daily life until it punctuates my days. I only go out to go to college, I often tell myself with hindsight that the best phrase that defines my day these days is “I vegetate” (P318)
Theme 3: Outcome of Compulsive Internet Use
- No recovery: Half of the sample was still experiencing problems at the time of the study.
- ○
- “In progress. Started with the regular use of my smartphone as soon as I have nothing else to do, to turn into smartphone use even when I have other things to do” (P724)
- ○
- “I realise this already by the time spent on the computer or other (device), but also when one is deprived of the internet, one seeks to recover it. If the computer is down, we will go to the smartphone all day or the TV, etc.” (P821)
- Recovery with family (and friends’) support: A quarter of the sample received support from family members. Friends usually alerted them and flagged some of their problematic behaviour (e.g., participants received nickname such as ‘R2-D2’ because they were perceived to be hyper-connected by their friends), and family (e.g., sister, sons/daughters, parents, partner), and one user stated her parents could not help her.
- ○
- “My partner has often pointed it out to me” (P126)
- ○
- “My children, a friend” (P273)
- ○
- “No one since I live alone, if I still lived with my parents I would never have arrived there, my parents would have slowed me down! It is precisely the fact of living alone that allowed me to fall into this infernal circle, since I am going from an activity that I enjoy to a real problem. When I was a high school student, my mother told me to control my time on the internet, I had freedom, but she kept me from going overboard” (P318)
- Natural recovery: The other quarter of participants had naturally adjusted their compulsive internet use. Their problematic use was not only characterised by the amount of time they spent online, but also by craving they experienced when not online (indicating possible withdrawal). Functional impairment also made them realise their problem: they failed courses, lost a job, a partner, or had negative health outcomes (e.g., insomnia, depression). The mechanisms they used to help themselves were to manage online time and engage in outdoor activities (e.g., going out with friends to the cinema, to the restaurant, engaging in sports or excursions) or looking for new activities to engage with at home by themselves (e.g., cooking, playing music or reading books). The main quotes illustrating this are presented below:
- ○
- “When you cannot use the internet, for example because the computer is broken, you go to connect through the smartphone all day” (P724)
- ○
- “Reading provides me the same sensations as my addiction, what I look for escaping, and to be in a world that is not my reality; I hope reading will support me to reduce and replace my online activity” (P318)
4. Discussion
- (i)
- There is a need to further study not only GIA but specific online addictions that are present among those potentially categorised as problematic users;
- (ii)
- To perform naturalistic prospective follow-up studies examining the course of IA;
- (iii)
- To develop evidence-based prevention strategies including educational components for a variety of stakeholders (i.e., peers, family, and carers);
- (iv)
- Future psychological assessment needs to include the spectrum of online addiction problems to strengthen the body of knowledge and to help develop more tailored interventions; including an understanding on preoccupation attachment style as;
- (v)
- Given that some users said they had difficulties in adapting to new life events (e.g., adolescence, retirement) and/or felt disconnected, pathological use of the internet use appeared to be a coping response and requires further study to prevent the development of a full-blown addiction;
- (vi)
- There is a need to develop clinical research with patients to continue analysing the cognitive component in CBT treatments, in which the prosocial and contextual components can possibly be key factors in the recovery;
- (vii)
- Concerning different recovery pathways (i.e., natural recovery, recovery through social support, recovery through an out-patient clinical treatment or an in-patient clinical treatment), particularly as none of the possible compulsive users studied approached any health provider for their self-perceived problematic internet use, is necessary to know what can be the main obstacles for treatment;
- (viii)
- (ix)
- To disentangle the underlying mechanisms in these addiction problems, including users without self-perception of the problem and those with other attachment styles (e.g., fearful style),
- (x)
- To examine the natural progression of these unhealthy habits as well as natural recovery because they are still not well known or understood.
5. Conclusions
Author Contributions
Funding
Institutional Review Board Statement
Informed Consent Statement
Acknowledgments
Conflicts of Interest
Appendix A
References
- Lee, N.K.; Ross, P.; Cash, R. Cognitive behavioural therapies for alcohol and other drug use problems. In Textbook of Addiction Treatment; el-Guebaly, N., Carrà, G., Galanter, M., Baldacchino, A.M., Eds.; Springer: Cham, Switzerland, 2021. [Google Scholar]
- Kuss, D.J.; Billieux, J. Technological addictions: Conceptualisation, measurement, etiology and treatment. Addict. Behav. 2017, 64, 231–233. [Google Scholar] [CrossRef]
- Lopez-Fernandez, O. Generalised versus specific internet use-related addiction problems: A mixed methods study on internet, gaming, and social networking behaviours. Int. J. Environ. Res. Public Health 2018, 15, 2913. [Google Scholar] [CrossRef] [PubMed]
- King, D.L.; Delfabbro, P.H. Is preoccupation an oversimplification? A call to examine cognitive factors underlying internet gaming disorder. Addiction 2014, 109, 1566–1567. [Google Scholar] [CrossRef] [PubMed]
- Dore, G.; Mills, K.; Murray, R.; Teesson, M.; Farrugia, P. Post-traumatic stress disorder, depression and suicidality in inpatients with substance use disorders. Drug Alcohol Rev. 2012, 31, 294–302. [Google Scholar] [CrossRef] [PubMed]
- Kuss, J.D.; Lopez-Fernandez, O. Internet addiction and problematic internet use: A systematic review of clinical research. World J. Psychiatry 2016, 6, 143–176. [Google Scholar] [CrossRef] [PubMed]
- Zhang, J.; Zhang, Y.; Xu, F. Does cognitive-behavioral therapy reduce internet addiction? Protocol for a systematic review and meta-analysis. Medicine 2019, 98, e17283. [Google Scholar] [CrossRef]
- Kuss, D.J.; Pontes, H.M. Internet Addiction. Advances in Psychotherapy. Evidence-Based Practice; Hogrefe Publishing, c/o Marston Book Services Ltd.: Abingdon, UK, 2019. [Google Scholar]
- Lopez-Fernandez, O. How has internet addiction research evolved since the advent of internet gaming disorder? An overview of cyberaddictions from a psychological perspective. Curr. Addict. Rep. 2015, 2, 263–271. [Google Scholar] [CrossRef]
- Tolin, D.F. Is cognitive–behavioral therapy more effective than other therapies?: A meta-analytic review. Clin. Psychol. Rev. 2010, 30, 710–720. [Google Scholar] [CrossRef] [PubMed]
- Young, K.S. Cognitive behavior therapy with internet addicts: Treatment outcomes and implications. CyberPsychol. Behav. 2007, 10, 671–679. [Google Scholar] [CrossRef]
- Morse, J.M. Approaches to qualitative-quantitative methodological triangulation. Nurs. Res. 1991, 40, 120–123. [Google Scholar] [CrossRef] [PubMed]
- Johnson, R.B.; Onwuegbuzie, A. Mixed methods research: A research paradigm whose time has come. Educ. Res. 2004, 33, 14–26. [Google Scholar] [CrossRef]
- Technological Use Disorders: European Cross-Cultural Longitudinal and Experimental Studies for Internet and Smartphone Problem Uses. Available online: https://cordis.europa.eu/project/id/627999 (accessed on 6 November 2021).
- Meerkerk, G.-J.; Eijnden, R.J.J.M.V.D.; Vermulst, A.; Garretsen, H.F.L. The Compulsive Internet Use Scale (CIUS): Some psychometric properties. CyberPsychol. Behav. 2009, 12, 1–6. [Google Scholar] [CrossRef]
- Guertler, D.; Rumpf, H.-J.; Bischof, A.; Kastirke, N.; Petersen, K.U.; John, U.; Meyer, C. Assessment of problematic internet use by the Compulsive Internet Use Scale and the Internet Addiction Test: A sample of problematic and pathological gamblers. Eur. Addict. Res. 2014, 20, 75–81. [Google Scholar] [CrossRef] [PubMed]
- Meerkerk, G.J. Pwned by the Internet: Explorative Research into the Causes and Consequences of Compulsive Internet Use. Rotterdam, The Netherlands, 2007. Available online: http://www.Internetondercontrole.nl/research/gepubliceerde-onderzoeken/pwned (accessed on 6 November 2021).
- Lopez-Fernandez, O.; Griffiths, M.D.; Kuss, D.J.; Dawes, C.; Pontes, H.M.; Justice, L.; Rumpf, H.-J.; Bischof, A.; Gässler, A.-K.; Suryani, E.; et al. Cross-cultural validation of the Compulsive Internet Use Scale in four forms and eight languages. Cyberpsychol. Behav. Soc. Netw. 2019, 22, 451–464. [Google Scholar] [CrossRef] [PubMed]
- Bartholomew, K.; Horowitz, L.M. Attachment styles among young adults: A test of a four-category model. J. Pers. Soc. Psychol. 1991, 61, 226–244. [Google Scholar] [CrossRef] [PubMed]
- Krippendorff, K. Content Analysis: An Introduction to Its Methodology, 2nd ed.; Sage: Thousand Oaks, CA, USA, 2004. [Google Scholar]
- Griffin, D.W.; Bartholomew, K. Models of the self and other: Fundamental dimensions underlying measures of adult attachment. J. Pers. Soc. Psychol. 1994, 67, 430–445. [Google Scholar] [CrossRef]
- Cheng, C.; Li, A.Y.-L. Internet addiction prevalence and quality of (real) life: A meta-analysis of 31 nations across seven world regions. Cyberpsychol. Behav. Soc. Netw. 2014, 17, 755–760. [Google Scholar] [CrossRef]
- Lopez-Fernandez, O.; Kuss, D.J. Preventing harmful internet use-related addiction problems in Europe: A literature review and policy options. Int. J. Environ. Res. Public Health 2020, 17, 3797. [Google Scholar] [CrossRef]
- Laconi, S.; Kaliszewska-Czeremska, K.; Gnisci, A.; Sergi, I.; Barke, A.; Jeromin, F.; Groth, J.; Gamez-Guadix, M.; Özcan, N.K.; Demetrovics, Z.; et al. Cross-cultural study of problematic internet use in nine European countries. Comput. Hum. Behav. 2018, 84, 430–440. [Google Scholar] [CrossRef]
- Coyne, L.W.; McHugh, L.; Martinez, E.R. Acceptance and commitment therapy (ACT): Advances and applications with children, adolescents, and families. Child Adolesc. Psychiatr. Clin. N. Am. 2011, 20, 379–399. [Google Scholar] [CrossRef]
- Rozgonjuk, D.; Schivinski, B.; Pontes, H.M.; Montag, C. Problematic online behaviors among gamers: The links between problematic gaming, gambling, shopping, pornography use, and social networking. Int. J. Ment. Health Addict. 2021, 1–18. [Google Scholar] [CrossRef]
- Cacioppo, M.; Barni, D.; Correale, C.; Mangialavori, S.; Danioni, F.; Gori, A. Do attachment styles and family functioning predict adolescents’ problematic internet use? A relative weight analysis. J. Child Fam. Stud. 2019, 28, 1263–1271. [Google Scholar] [CrossRef]
- Odacı, H.; Çıkrıkçı, Ö. Problematic internet use in terms of gender, attachment styles and subjective well-being in university students. Comp. Hum. Behav. 2014, 32, 61–66. [Google Scholar] [CrossRef]
- Eroglu, Y. Interrelationship between attachment styles and Facebook addiction. J. Educ. Train. Stud. 2015, 4, 150–160. [Google Scholar] [CrossRef]
- Dinc, M.; Eksi, H.; Aricak, O. Temperament and character dimensions of personality in individuals with online gambling disorder in a high school student sample from Turkey. Psychiatry Clin. Psychopharmacol. 2020, 30. [Google Scholar] [CrossRef]
- Zapf, J.L.; Greiner, J.; Carroll, J. Attachment styles and male sex addiction. Sex. Addict. Compulsivity 2008, 15, 158–175. [Google Scholar] [CrossRef]
- D’Arienzo, M.C.; Boursier, V.; Griffiths, M.D. Addiction to social media and attachment styles: A systematic literature review. Int. J. Ment. Health Addict. 2019, 17, 1094–1118. [Google Scholar] [CrossRef]
- Yen, C.-F.; Ko, C.-H.; Yen, J.-Y.; Chang, Y.-P.; Cheng, C.-P. Multi-dimensional discriminative factors for internet addiction among adolescents regarding gender and age. Psychiatry Clin. Neurosci. 2009, 63, 357–364. [Google Scholar] [CrossRef] [PubMed]
- Rosell, J.; Vergés, A. The relationship between social participation and internet addiction in older persons. In Human Aspects of It for the Aged Population. Technology and Society. HCII 2020; Gao, Q., Zhou, J., Eds.; Springer Nature: Cham, Switzerland, 2020; Volume 12209, pp. 301–311. [Google Scholar]
- Sum, S.; Mathews, R.M.; Hughes, I.; Campbell, A. Internet use and loneliness in older adults. CyberPsychol. Behav. 2008, 11, 208–211. [Google Scholar] [CrossRef] [PubMed]
- Lopez-Fernandez, O.; Williams, A.J.; Kuss, D.J. Measuring female gaming: Gamer profile, predictors, prevalence, and characteristics from psychological and gender perspectives. Front. Psychol. 2019, 10, 898. [Google Scholar] [CrossRef]
- Lopez-Fernandez, O.; Williams, A.J.; Griffiths, M.D.; Kuss, D.J. Female gaming, gaming addiction, and the role of women within gaming culture: A narrative literature review. Front. Psychiatry 2019, 10, 454. [Google Scholar] [CrossRef] [PubMed]
- Zajac, K.; Ginley, M.K.; Chang, R.; Petry, N.M. Treatments for Internet gaming disorder and internet addiction: A systematic review. Psychol. Addict. Behav. 2017, 31, 979–994. [Google Scholar] [CrossRef]
- Kuss, D.J. ‘I can’t do it by myself’—An IPA of clients seeking treatment for their MMORPG addiction. In Psychological and Social Implications Surrounding Internet and Gaming Addiction; Bishop, J., Ed.; IGI Global: Hershey, PA, USA, 2015. [Google Scholar]
- Kuss, D.J.; Griffiths, M.D. Internet Addiction in Psychotherapy; Palgrave Pivot: London, UK, 2015. [Google Scholar]
- Leichsenring, F.; Steinert, C. Is cognitive behavioral therapy the gold standard for psychotherapy? JAMA 2017, 318, 1323–1324. [Google Scholar] [CrossRef] [PubMed]
- Winkler, A.; Dörsing, B.; Rief, W.; Shen, Y.; Glombiewski, J.A. Treatment of internet addiction: A meta-analysis. Clin. Psychol. Rev. 2013, 33, 317–329. [Google Scholar] [CrossRef] [PubMed]
- Filomensky, T.Z.; Tavares, H. Cognitive restructuring for compulsive buying. Rev. Bras. Psiquiatr. 2009, 31, 77–78. [Google Scholar] [CrossRef] [PubMed][Green Version]
- Zhang, J.; Bai, Z.; Wei, J.; Yang, M.; Fu, G. The status quo of college students’ online shopping addiction and its coping strategies. Int. J. Psychol. Stud. 2019, 11, 88. [Google Scholar] [CrossRef]
- Griffin, D.W.; Bartholomew, K. The metaphysics of measurement: The case of adult attachment. In Attachment Processes in Adulthood; Bartholomew, K., Perlman, D., Eds.; Jessica Kingsley: London, UK, 1994; pp. 17–52. [Google Scholar]
- Laconi, S.; Tricard, N.; Chabrol, H. Differences between specific and generalized problematic Internet uses according to gender, age, time spent online and psychopathological symptoms. Comput. Hum. Behav. 2015, 48, 236–244. [Google Scholar] [CrossRef]
- Xu, L.-X.; Wu, L.-L.; Geng, X.-M.; Wang, Z.-L.; Guo, X.-Y.; Song, K.-R.; Liu, G.-Q.; Deng, L.-Y.; Zhang, J.-T.; Potenza, M.N. A review of psychological interventions for internet addiction. Psychiatry Res. 2021, 302, 114016. [Google Scholar] [CrossRef] [PubMed]


| CIUS | n (%) | M (SD) | Range (max–min) | fPrev1 (%) 1 | fPrev2 (%) 1 |
|---|---|---|---|---|---|
| Original CIUS | 851 (99.7) | 17 (10.7) | 51 (51–0) | 289 (34) | 17 (2) |
| CIUS-Gaming | 506 (59.3) | 8.8 (11) | 51 (51–0) | 88 (17.4) | 6 (1.2) |
| CIUS-Gambling | 354 (41.5) | 0.7 (.3) | 42 (42–0) | 1 (0.3) | 1 (0.3) |
| CIUS-SNS 1 | 851 (99.7) | 14.8 (11.5) | 56 (56–0) | 218 (27.9) | 21 (2.7) |
| CIUS-Cybersex | 419 (49.1) | 3.1 (6.7) | 48 (48–0) | 17 (4.1) | 0 (0) |
| CIUS-Shopping | 692 (81) | 5.1 (7.1) | 48 (48–0) | 34 (4.9) | 1 (0.1) |
| RQ 1 | n (%) | M (SD) | Range (max–min) |
|---|---|---|---|
| Secure | 851 (99.7) | 4 (1.7) | 6 (7–1) |
| Dismissing | 851 (99.7) | 3.7 (1.9) | 6 (7–1) |
| Preoccupied | 847 (99.5) | 3.3 (1.9) | 6 (7–1) |
| Fearful | 851 (99.7) | 3.7 (2) | 6 (7–1) |
| Correlations | |||||||
|---|---|---|---|---|---|---|---|
| 1 | 2 | 3 | 4 | 5 | 6 | ||
| Variables | M (SD) | r | r | r | r | r | r |
| 1. CIUS | 17 (10.66) | ||||||
| 2. CIUS-Gaming | 8.82 (10.97) | 0.33 *** | |||||
| 3. CIUS-Gambling | 0.72 (10.97) | - | 0.20 *** | ||||
| 4. CIUS-SNS | 14.77 (11.53) | 0.57 *** | - | 0.22 *** | |||
| 5. CIUS-Cybersex | 3.14 (6.72) | 0.23 *** | 0.39 ** | 0.53 *** | 0.24 *** | ||
| 6. CIUS-Shopping | 5.05 (7.07) | 0.30 *** | 0.15 * | 0.34 *** | 0.36 *** | 0.22 *** | |
| Secure | 3.96 (1.72) | - | - | - | - | - | - |
| Dismissing | 3.65 (1.88) | 0.09 * | - | - | - | - | - |
| Preoccupied | 3.25 (1.91) | 0.20 *** | - | 0.16 ** | 0.21 *** | 0.12 * | - |
| Fearful | 3.65 (1.99) | 0.15 *** | - | - | 0.12 ** | - | 0.10 ** |
Publisher’s Note: MDPI stays neutral with regard to jurisdictional claims in published maps and institutional affiliations. |
© 2022 by the authors. Licensee MDPI, Basel, Switzerland. This article is an open access article distributed under the terms and conditions of the Creative Commons Attribution (CC BY) license (https://creativecommons.org/licenses/by/4.0/).
Share and Cite
Lopez-Fernandez, O.; Romo, L.; Kern, L.; Rousseau, A.; Graziani, P.; Rochat, L.; Achab, S.; Zullino, D.; Landrø, N.I.; Zacarés, J.J.; et al. Perceptions Underlying Addictive Technology Use Patterns: Insights for Cognitive-Behavioural Therapy. Int. J. Environ. Res. Public Health 2022, 19, 544. https://doi.org/10.3390/ijerph19010544
Lopez-Fernandez O, Romo L, Kern L, Rousseau A, Graziani P, Rochat L, Achab S, Zullino D, Landrø NI, Zacarés JJ, et al. Perceptions Underlying Addictive Technology Use Patterns: Insights for Cognitive-Behavioural Therapy. International Journal of Environmental Research and Public Health. 2022; 19(1):544. https://doi.org/10.3390/ijerph19010544
Chicago/Turabian StyleLopez-Fernandez, Olatz, Lucia Romo, Laurence Kern, Amélie Rousseau, Pierluigi Graziani, Lucien Rochat, Sophia Achab, Daniele Zullino, Nils Inge Landrø, Juan José Zacarés, and et al. 2022. "Perceptions Underlying Addictive Technology Use Patterns: Insights for Cognitive-Behavioural Therapy" International Journal of Environmental Research and Public Health 19, no. 1: 544. https://doi.org/10.3390/ijerph19010544
APA StyleLopez-Fernandez, O., Romo, L., Kern, L., Rousseau, A., Graziani, P., Rochat, L., Achab, S., Zullino, D., Landrø, N. I., Zacarés, J. J., Serra, E., Chóliz, M., Pontes, H. M., Griffiths, M. D., & Kuss, D. J. (2022). Perceptions Underlying Addictive Technology Use Patterns: Insights for Cognitive-Behavioural Therapy. International Journal of Environmental Research and Public Health, 19(1), 544. https://doi.org/10.3390/ijerph19010544

