Deep-Sea-Derived Isobisvertinol Targets TLR4 to Exhibit Neuroprotective Activity via Anti-Inflammatory and Ferroptosis-Inhibitory Effects
Abstract
1. Introduction
2. Results
2.1. Chemical Constituents of Penicillium griseofulvum
2.2. Screening of Compounds for the Ability to Inhibit LPS-Induced Microglial Neuroinflammation
2.3. Isobisvertinol (17) Prevented RSL3 or Erastin-Induced Ferroptosis in HT-22 Cells
2.4. Functional Enrichment Analysis
2.5. Hub Gene Identification and Predicting TLR4 as a Key Target
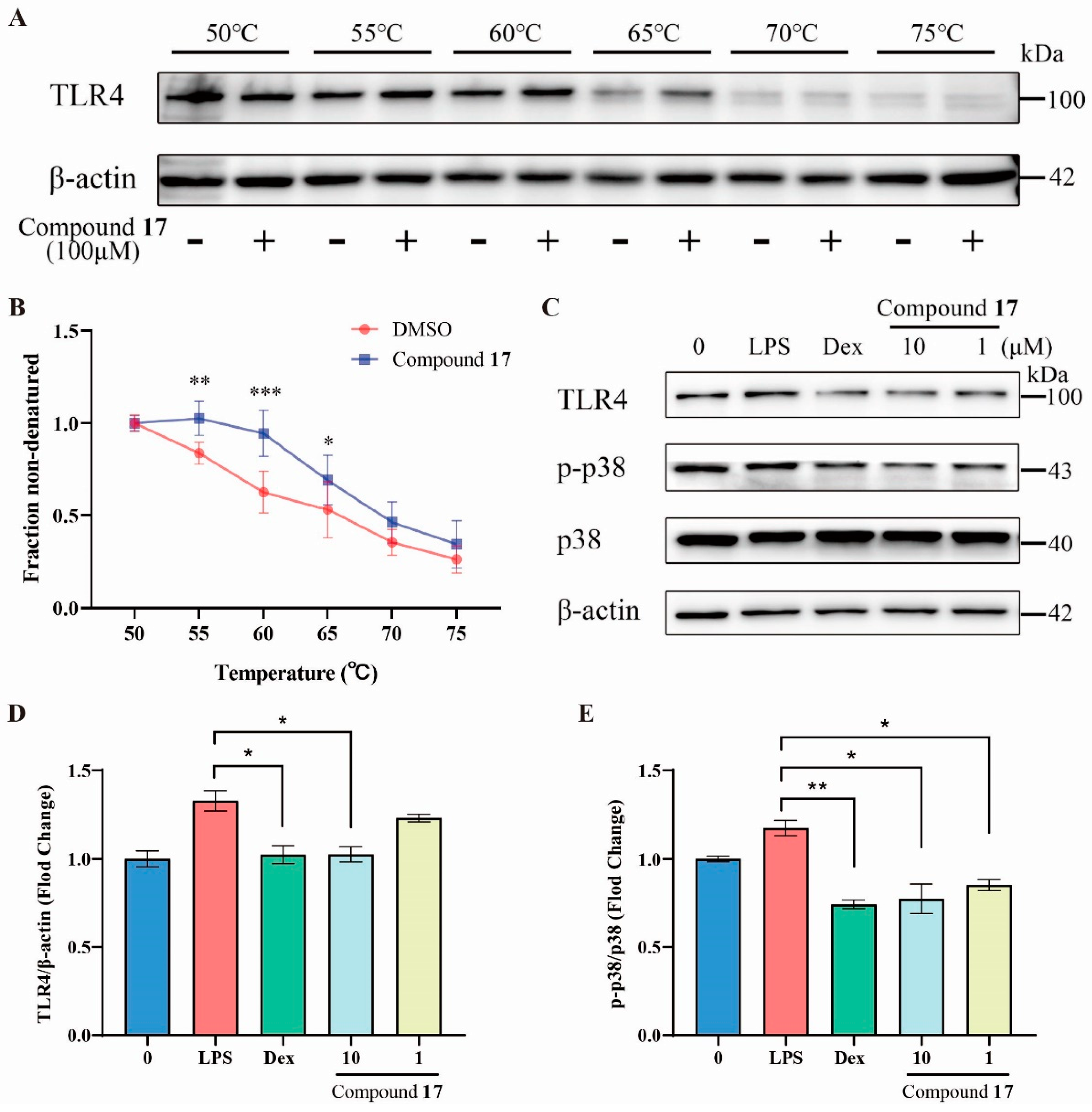
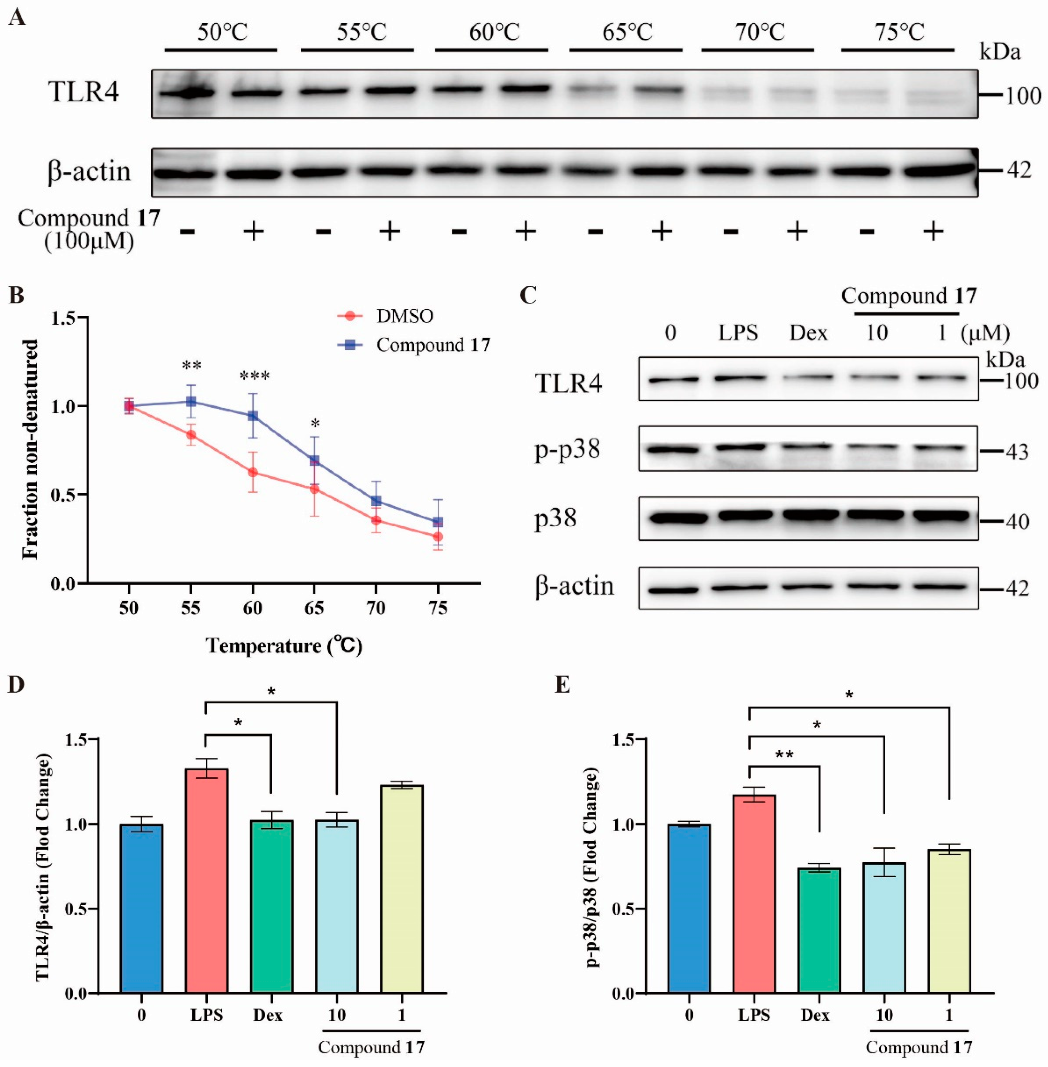
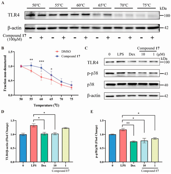
2.6. Isobisvertinol (17) Inhibits Neuroinflammation by Down-Regulating TLR4 Protein Expression and p38 Phosphorylation
2.7. Isobisvertinol (17) Ameliorated RSL3-Induced Lipid Peroxidation Accumulation in HT-22 Cells
2.8. Isobisvertinol (17) Ameliorated RSL3-Induced Collapse of Mitochondrial Membrane Potential in HT-22 Cells
2.9. Metabolomics Analysis
3. Discussion
4. Materials and Methods
4.1. General Experimental Procedures
4.2. Fungal Identification, Fermentation, and Extraction
4.3. Isolation and Purification
4.4. Materials
4.5. Cell Culture
4.6. Anti-Inflammatory Activity
4.7. Cell Viability Assay
4.8. Cytotoxicity Test
4.9. Target Screening of Compound and Diseases
4.10. Core Target–Ingredient Network and Hub Genes
4.11. Molecular Docking
4.12. Cellular Thermal Shift Assay (CETSA)
4.13. Protein Sample Preparation and Western Blotting
4.14. In Vitro Lipid Peroxidation Analysis
4.15. Mitochondrial Membrane Potential (JC-10)
4.16. Metabolomics Sample Preparation
4.17. UHPLC-QTOF-MS Analysis
4.18. UHPLC-Q/TOF MS Data Processing and Statistical Analysis
4.19. Construction of Gene-Metabolite Interaction Network
4.20. Statistical Analysis
Supplementary Materials
Author Contributions
Funding
Institutional Review Board Statement
Informed Consent Statement
Data Availability Statement
Acknowledgments
Conflicts of Interest
References
- Giri, P.M.; Banerjee, A.; Ghosal, A.; Layek, B. Neuroinflammation in neurodegenerative disorders: Current knowledge and therapeutic implications. Int. J. Mol. Sci. 2024, 25, 3995. [Google Scholar] [CrossRef] [PubMed]
- Teleanu, D.M.; Niculescu, A.G.; Lungu, I.I.; Radu, C.I.; Vladâcenco, O.; Roza, E.; Costăchescu, B.; Grumezescu, A.M.; Teleanu, R.I. An overview of oxidative stress, neuroinflammation, and neurodegenerative diseases. Int. J. Mol. Sci. 2022, 23, 5938. [Google Scholar] [CrossRef] [PubMed]
- Carocci, A.; Catalano, A.; Sinicropi, M.S.; Genchi, G. Oxidative stress and neurodegeneration: The involvement of iron. Biometals 2018, 31, 715–735. [Google Scholar] [CrossRef] [PubMed]
- Kuang, F.; Liu, J.; Tang, D.; Kang, R. Oxidative damage and antioxidant defense in ferroptosis. Front. Cell Dev. Biol. 2020, 8, 586578. [Google Scholar] [CrossRef] [PubMed]
- Yu, Y.; Yan, Y.; Niu, F.; Wang, Y.; Chen, X.; Su, G.; Liu, Y.; Zhao, X.; Qian, L.; Liu, P.; et al. Ferroptosis: A cell death connecting oxidative stress, inflammation and cardiovascular diseases. Cell Death Discov. 2021, 7, 193. [Google Scholar] [CrossRef] [PubMed]
- Wang, F.; Yuan, Q.; Chen, F.; Pang, J.; Pan, C.; Xu, F.; Chen, Y. Fundamental mechanisms of the cell death caused by nitrosative stress. Front. Cell Dev. Biol. 2021, 9, 742483. [Google Scholar] [CrossRef]
- Simpson, D.S.A.; Oliver, P.L. ROS Generation in microglia: Understanding oxidative stress and inflammation in neurodegenerative disease. Antioxidants 2020, 9, 743. [Google Scholar] [CrossRef]
- Lee, J.; Hyun, D.H. The interplay between intracellular iron homeostasis and neuroinflammation in neurodegenerative diseases. Antioxidants 2023, 12, 918. [Google Scholar] [CrossRef] [PubMed]
- Lucas, K.; Maes, M. Role of the toll like receptor (TLR) radical cycle in chronic inflammation: Possible treatments targeting the TLR4 pathway. Mol. Neurobiol. 2013, 48, 190–204. [Google Scholar] [CrossRef] [PubMed]
- Sharma, V.; Sharma, P.; Singh, T.G. Mechanistic insights on TLR-4 mediated inflammatory pathway in neurodegenerative diseases. Pharmacol. Rep. 2024, 76, 679–692. [Google Scholar] [CrossRef] [PubMed]
- Wang, S.; Zhang, K.; Huang, Q.; Meng, F.; Deng, S. TLR4 signalling in ischemia/reperfusion injury: A promising target for linking inflammation, oxidative stress and programmed cell death to improve organ transplantation outcomes. Front. Immunol. 2024, 15, 1447060. [Google Scholar] [CrossRef]
- Li, C.; An, Q.; Jin, Y.; Jiang, Z.; Li, M.; Wu, X.; Dang, H. Identification of oxidative stress-related diagnostic markers and immune infiltration features for idiopathic pulmonary fibrosis by bibliometrics and bioinformatics. Front. Med. 2024, 11, 1356825. [Google Scholar]
- Chen, X.; Xu, S.; Zhao, C.; Liu, B. Role of TLR4/NADPH oxidase 4 pathway in promoting cell death through autophagy and ferroptosis during heart failure. Biochem. Biophys. Res. Commun. 2019, 516, 37–43. [Google Scholar] [CrossRef]
- Chen, D.; Geng, Y.; Deng, Z.; Li, P.; Xue, S.; Xu, T.; Li, G. Inhibition of TLR4 alleviates heat stroke-induced cardiomyocyte injury by down-regulating inflammation and ferroptosis. Molecules 2023, 28, 2297. [Google Scholar] [CrossRef] [PubMed]
- Zhang, T.; Lin, C.; Wu, S.; Jin, S.; Li, X.; Peng, Y.; Wang, X. ACT001 inhibits TLR4 signaling by targeting co-receptor MD2 and attenuates neuropathic pain. Front. Immunol. 2022, 13, 873054. [Google Scholar] [CrossRef]
- Kuzmich, N.; Sivak, K.; Chubarev, V.; Porozov, Y.; Savateeva-Lyubimova, T.; Peri, F. TLR4 signaling pathway modulators as potential therapeutics in inflammation and sepsis. Vaccines 2017, 5, 34. [Google Scholar] [CrossRef] [PubMed]
- Khotimchenko, Y.S.; Silachev, D.N.; Katanaev, V.L. Marine natural products from the Russian Pacific as sources of drugs for neurodegenerative diseases. Mar. Drugs 2022, 20, 708. [Google Scholar] [CrossRef]
- Silva, J.; Alves, C.; Soledade, F.; Martins, A.; Pinteus, S.; Gaspar, H.; Alfonso, A.; Pedrosa, R. Marine-derived components: Can they be a potential therapeutic approach to Parkinson’s disease? Mar. Drugs 2023, 21, 451. [Google Scholar] [CrossRef] [PubMed]
- Jiang, Z.P.; Chen, M.T.; Xiang, X.; Xu, C.J.; Rao, Y.; Du, H.Z.; Li, W.S.; Huang, L. Eutypetides A–E, structurally intriguing polyketides formed by intramolecular [4+2] cycloaddition from marine-derived fungus Eutypella sp. F0219. Chin. J. Chem. 2024, 43, 23–32. [Google Scholar] [CrossRef]
- Zhang, K.; Liu, J.; Jiang, Y.; Sun, S.; Wang, R.; Sun, J.; Ma, C.; Chen, Y.; Wang, W.; Hou, X.; et al. Sorbremnoids A and B: NLRP3 inflammasome inhibitors discovered from spatially restricted crosstalk of biosynthetic pathways. J. Am. Chem. Soc. 2024, 146, 18172–18183. [Google Scholar] [CrossRef]
- Wu, J.; Meng, Q.; Liu, D.; Fan, A.; Huang, J.; Lin, W. Targeted isolation of sorbicilinoids from a deep-sea derived fungus with anti-neuroinflammatory activities. Phytochemistry 2024, 219, 113976. [Google Scholar] [CrossRef] [PubMed]
- Nakano, M.; Sato, H. Theoretical study of the rearrangement reaction in bisorbicillinoid biosynthesis: Insights into the molecular mechanisms involved. Org. Biomol. Chem. 2023, 21, 5366–5371. [Google Scholar] [CrossRef]
- Hybelbauerova, S.; Sejbal, J.; Dracinsky, M.; Hahnova, A.; Koutek, B. Chemical constituents of Stereum subtomentosum and two other birch-associated basidiomycetes: An interspecies comparative study. Chem. Biodivers. 2008, 5, 743–750. [Google Scholar] [CrossRef]
- Gao, H.; Hong, K.; Chen, G.D.; Wang, C.X.; Tang, J.S.; Yu, Y.; Jiang, M.M.; Li, M.M.; Wang, N.L.; Yao, X.S. New oxidized sterols from Aspergillus awamori and the endo-boat conformation adopted by the cyclohexene oxide system. Magn. Reson. Chem. 2010, 48, 38–43. [Google Scholar] [CrossRef]
- Du, L.; Zhu, T.; Fang, Y.; Gu, Q.; Zhu, W. Unusual C25 steroid isomers with bicyclo[4.4.1]A/B rings from a volcano ash-derived fungus Penicillium citrinum. J. Nat. Prod. 2008, 71, 1343–1351. [Google Scholar] [CrossRef] [PubMed]
- Amagata, T.; Amagata, A.; Tenney, K.; Valeriote, F.A.; Lobkovsky, E.; Clardy, J.; Crews, P. Unusual C25 steroids produced by a sponge-derived Penicillium citrinum. Org. Lett. 2003, 5, 4393–4396. [Google Scholar] [CrossRef] [PubMed]
- Kim, W.G.; Song, N.K.; Yoo, I.D. Quinolactacins A1 and A2, new acetylcholinesterase inhibitors from Penicillium citrinum. J. Antibiot. 2001, 54, 831–835. [Google Scholar] [CrossRef] [PubMed]
- Zhu, J.X.; Lu, Y.; Chen, J.; Chen, J.; Zhang, H.; Bao, X.; Ye, X.; Wang, H. Total synthesis of quinolactacin-H from marine-derived Penicillium sp. ENP701 and biological activities. RSC Adv. 2020, 10, 24251–24254. [Google Scholar] [CrossRef] [PubMed]
- Song, T.F.; Chen, M.X.; Chai, W.Y.; Zhang, Z.Z.; Lian, X.Y. New bioactive pyrrospirones C-I from a marine-derived fungus Penicillium sp. ZZ380. Tetrahedron 2018, 74, 884–891. [Google Scholar] [CrossRef]
- Pastre, R.; Marinho, A.M.R.; Rodrigues, E.; Souza, A.Q.L.; Pereira, J.O. Diversity of polyketides produced by Penicillium species isolated from Melia azedarach and Murraya paniculata. Quim. Nova 2007, 30, 1867–1871. [Google Scholar] [CrossRef]
- Sun, Y.L.; Bao, J.; Liu, K.S.; Zhang, X.Y.; He, F.; Wang, Y.F.; Nong, X.H.; Qi, S.H. Cytotoxic dihydrothiophene-condensed chromones from the marine-derived fungus Penicillium oxalicum. Planta Med. 2013, 79, 1474–1479. [Google Scholar] [CrossRef] [PubMed]
- Wakana, D.; Hosoe, T.; Itabashi, T.; Okada, K.; de Campos Takaki, G.M.; Yaguchi, T.; Fukushima, K.; Kawai, K.I. New citrinin derivatives isolated from Penicillium citrinum. J. Nat. Med. 2006, 60, 279–284. [Google Scholar] [CrossRef]
- Chen, S.; Wang, J.; Wang, Z.; Lin, X.; Zhao, B.; Kaliaperumal, K.; Liao, X.; Tu, Z.; Li, J.; Xu, S.; et al. Structurally diverse secondary metabolites from a deep-sea-derived fungus Penicillium chrysogenum SCSIO 41001 and their biological evaluation. Fitoterapia 2017, 117, 71–78. [Google Scholar] [CrossRef]
- Koyama, N.; Ohshiro, T.; Tomoda, H.; Ōmura, S. Fungal isobisvertinol, a new inhibitor of lipid droplet accumulation in mouse macrophages. Org. Lett. 2007, 9, 425–428. [Google Scholar] [CrossRef] [PubMed]
- Andrade, R.; Ayer, W.A.; Trifonov, L.S. The metabolites of Trichoderma longibrachiatum. Part II The structures of trichodermolide and sorbiquinol. Can. J. Chem. 1996, 74, 371–379. [Google Scholar] [CrossRef]
- Xia, M.W.; Cui, C.B.; Li, C.W.; Wu, C.J.; Peng, J.X.; Li, D.H. Rare chromones from a fungal mutant of the marine-derived Penicillium purpurogenum G59. Mar. Drugs 2015, 13, 5219–5236. [Google Scholar] [CrossRef]
- Meselhy, M.R. Constituents from moghat, the roots of Glossostemon bruguieri (Desf.). Molecules 2003, 8, 614–621. [Google Scholar] [CrossRef]
- Khalil, A.A.K.; Park, W.S.; Kim, H.J.; Akter, K.M.; Ahn, M.J. Anti-Helicobacter pylori compounds from Polygonum cuspidatum. Nat. Prod. Sci. 2016, 22, 220–224. [Google Scholar] [CrossRef]
- Figueroa, M.; Jarmusch, A.K.; Raja, H.A.; El-Elimat, T.; Kavanaugh, J.S.; Horswill, A.R.; Cooks, R.G.; Cech, N.B.; Oberlies, N.H. Polyhydroxyanthraquinones as quorum sensing inhibitors from the guttates of Penicillium restrictum and their analysis by desorption electrospray ionization mass spectrometry. J. Nat. Prod. 2014, 77, 1351–1358. [Google Scholar] [CrossRef] [PubMed]
- Smetanina, O.F.; Kalinovskii, A.I.; Khudyakova, Y.V.; Slinkina, N.N.; Kuznetsova, M.V.P.A. Metabolites from the marine fungus Eurotium repens. Chem. Nat. Compd. 2007, 43, 395–398. [Google Scholar] [CrossRef]
- Shao, C.; Wang, C.; Wei, M.; Gu, Y.; Xia, X.; She, Z.; Lin, Y. Structure elucidation of two new xanthone derivatives from the marine fungus Penicillium sp. (ZZF 32#) from the South China Sea. Magn. Reson. Chem. 2008, 46, 1066–1069. [Google Scholar]
- Wang, Y.; Zheng, Z.; Liu, S.; Zhang, H.; Li, E.; Guo, L.; Che, Y. Oxepinochromenones, furochromenone, and their putative precursors from the endolichenic fungus Coniochaeta sp. J. Nat. Prod. 2010, 73, 920–924. [Google Scholar] [CrossRef]
- Holker, J.S.E.; O’Brien, E.; Simpson, T.J. The structures of some metabolites of Penicillium diversum: α- and β-diversonolic esters. J. Chem. Soc. Perkin Trans. 1983, 1, 1365–1368. [Google Scholar] [CrossRef]
- Bao, J.; Zhang, X.Y.; Dong, J.J. Cyclopentane-condensed chromones from marine-derived fungus Penicillium oxalicum. Chem. Lett. 2014, 46, 837–839. [Google Scholar] [CrossRef]
- Wei, X.; Feng, C.; Li, X.H.; Mao, X.X.; Luo, H.B.; Zhang, D.M.; Rong, L.; Xie, Z.Y.; Yu, X.; Li, J.; et al. Enantiomeric polyketides from the starfish-derived symbiotic fungus Penicillium sp. GGF16-1-2. Chem. Biodivers. 2019, 16, e1900052. [Google Scholar] [CrossRef] [PubMed]
- Sanchez, J.F.; Entwistle, R.; Hung, J.H.; Yaegashi, J.; Jain, S.; Chiang, Y.M.; Wang, C.C.; Oakley, B.R. Genome-based deletion analysis reveals the prenyl xanthone biosynthesis pathway in Aspergillus nidulans. J. Am. Chem. Soc. 2011, 133, 4010–4017. [Google Scholar] [CrossRef] [PubMed]
- Katade, S.R.; Pawar, P.V.; Tungikar, V.B.; Tambe, A.S.; Kalal, K.M.; Wakharkar, R.D.; Deshpande, N.R. Larvicidal activity of bis(2-ethylhexyl) benzene-1,2-dicarboxylate from Sterculia guttata seeds against two mosquito species. Chem. Biodivers. 2006, 3, 49–53. [Google Scholar] [CrossRef] [PubMed]
- Kuramata, M.; Fujioka, S.; Shimada, A.; Kawano, T.; Kimura, Y. Citrinolactones A, B and C, and sclerotinin C, plant growth regulators from Penicillium citrinum. Biosci. Biotechnol. Biochem. 2007, 71, 499–503. [Google Scholar] [CrossRef] [PubMed]
- Xin, Z.H.; Tian, L.; Zhu, T.J.; Wang, W.L.; Du, L.; Fang, Y.C.; Gu, Q.Q.; Zhu, W.M. Isocoumarin derivatives from the sea squirt-derived fungus Penicillium stoloniferum QY2-10 and the halotolerant fungus Penicillium notatum B-52. Arch. Pharm. Res. 2007, 30, 816–819. [Google Scholar] [CrossRef]
- Sankawa, U.; Ebizuka, Y.; Noguchi, H.; Ishikawa, Y.; Kitagawa, S.; Kobayashi, T.; Seto, H. Biosynthesis of citirinin in Aspergillus terreus: Incorporation studies with [2-13C, 2-2H3], [1-13C, 18O2] and [1-13C, 17O]-acetate. Tetrahedron 1983, 39, 3583–3591. [Google Scholar] [CrossRef]
- Qin, X.; Huang, J.; Zhou, D.; Zhang, W.; Zhang, Y.; Li, J.; Yang, R.; Huang, X. Polyketide derivatives, guhypoxylonols A–D from a mangrove endophytic fungus Aspergillus sp. GXNU-Y45 that inhibit nitric oxide production. Mar. Drugs 2021, 20, 5. [Google Scholar] [CrossRef]
- Clark, B.R.; Capon, R.J.; Lacey, E.; Tennant, S.; Gill, J.H. Citrinin revisited: From monomers to dimers and beyond. Org. Biomol. Chem. 2006, 4, 1520–1528. [Google Scholar] [CrossRef] [PubMed]
- Guo, C.; Lin, X.P.; Liao, S.R.; Yang, B.; Zhou, X.F.; Yang, X.W.; Tian, X.P.; Wang, J.F.; Liu, Y.H. Two new aromatic polyketides from a deep-sea fungus Penicillium sp. SCSIO 06720. Nat. Prod. Res. 2020, 34, 1197–1205. [Google Scholar] [CrossRef] [PubMed]
- Hirota, A.; Morimitsu, Y.; Hojo, H. New antioxidative indophenol-reducing phenol compounds isolated from the Mortierella sp. fungus. Biosci. Biotechnol. Biochem. 2014, 61, 647–650. [Google Scholar] [CrossRef]
- Chung, W.; Goo, Y.M.; Na, D.S.; Kim, K.J. A phospholipase A2 inhibitor from Arisaema amurense Max. var. serratum Nakai. Arch. Pharm. Res. 1995, 18, 293–294. [Google Scholar] [CrossRef]
- Li, X.J.; Gao, J.M.; Chen, H.; Zhang, A.L.; Tang, M. Toxins from a symbiotic fungus, Leptographium qinlingensis associated with Dendroctonus armandi and their in vitro toxicities to Pinus armandi seedlings. Eur. J. Plant Pathol. 2012, 134, 239–247. [Google Scholar] [CrossRef]
- Alam, A.H.M.K.; Harun-or-Rashid, M.; Rahma, M.A.A.; Baki, A.; Sadik, M.G. Chemical constituents of Hemigraphis hirta T. anders (Acanthaceae). Pak. J. Biol. Sci. 2002, 5, 1264–1266. [Google Scholar]
- Tu, Y.; Tan, L.; Tao, H.; Li, Y.; Liu, H. CETSA and thermal proteome profiling strategies for target identification and drug discovery of natural products. Phytomedicine 2023, 116, 154862. [Google Scholar] [CrossRef] [PubMed]
- Chen, Y.; Fang, Z.M.; Yi, X.; Wei, X.; Jiang, D.S. The interaction between ferroptosis and inflammatory signaling pathways. Cell Death Dis. 2023, 14, 205. [Google Scholar] [CrossRef] [PubMed]
- Dash, U.C.; Bhol, N.K.; Swain, S.K.; Samal, R.R.; Nayak, P.K.; Raina, V.; Panda, S.K.; Kerry, R.G.; Duttaroy, A.K.; Jena, A.B. Oxidative stress and inflammation in the pathogenesis of neurological disorders: Mechanisms and implications. Acta Pharm. Sin. B 2024. [Google Scholar] [CrossRef]
- Jiang, Z.P.; Su, R.; Chen, M.T.; Li, J.Y.; Chen, H.Y.; Yang, L.; Liu, F.F.; Liu, J.; Xu, C.J.; Li, W.S.; et al. Ent-eudesmane sesquiterpenoids with anti-neuroinflammatory activity from the marine-derived fungus Eutypella sp. F0219. Phytochemistry 2024, 223, 114121. [Google Scholar] [CrossRef] [PubMed]
- Heine, H.; Zamyatina, A. Therapeutic targeting of TLR4 for inflammation, infection, and cancer: A perspective for disaccharide lipid a mimetics. Pharmaceuticals 2022, 16, 23. [Google Scholar] [CrossRef]
- Coulthard, L.R.; White, D.E.; Jones, D.L.; McDermott, M.F.; Burchill, S.A. p38MAPK: Stress responses from molecular mechanisms to therapeutics. Trends Mol. Med. 2009, 15, 369–379. [Google Scholar] [CrossRef] [PubMed]
- Zhu, K.; Zhu, X.; Sun, S.; Yang, W.; Liu, S.; Tang, Z.; Zhang, R.; Li, J.; Shen, T.; Hei, M. Inhibition of TLR4 prevents hippocampal hypoxic-ischemic injury by regulating ferroptosis in neonatal rats. Exp. Neurol. 2021, 345, 113828. [Google Scholar] [CrossRef]
- Song, M.; Lv, K.; Xu, Z.; Li, J.; Sun, J.; Shi, J.; Xu, Y. N6 methyladenosine eraser FTO suppresses Staphylococcus aureus-induced ferroptosis of bone marrow mesenchymal stem cells to ameliorate osteomyelitis through regulating the MDM2/TLR4/SLC7A11 signaling pathway. Cell Biol. Int. 2024, 48, 450–460. [Google Scholar] [CrossRef] [PubMed]
- Luo, W.; Lu, Y.; Deng, J.H.; Liu, P.; Huang, Y.; Liu, W.X.; Huang, C.L. Icariin ameliorates viral myocarditis by inhibiting TLR4-mediated ferroptosis. Asian Pac. J. Trop. Biomed. 2024, 14, 106–114. [Google Scholar] [CrossRef]
- Guo, J.; Zhou, Y.; Liu, D.; Wang, M.; Wu, Y.; Tang, D.; Liu, X. Mitochondria as multifaceted regulators of ferroptosis. Life Metab. 2022, 1, 134–148. [Google Scholar] [CrossRef]
- Dixon, S.J.; Olzmann, J.A. The cell biology of ferroptosis. Nat. Rev. Mol. Cell Biol. 2024, 25, 424–442. [Google Scholar] [CrossRef]
- Yoo, H.C.; Yu, Y.C.; Sung, Y.; Han, J.M. Glutamine reliance in cell metabolism. Exp. Mol. Med. 2020, 52, 1496–1516. [Google Scholar] [CrossRef]
- Lu, S.C. Regulation of glutathione synthesis. Mol. Asp. Med. 2009, 30, 42–59. [Google Scholar] [CrossRef] [PubMed]
- Luque-Ceballos, J.C.; Rodríguez-Zamora, P.; López-Olivos, J.C.; Garzón, I.L. Revisiting the scavenging activity of glutathione: Free radicals diversity and reaction mechanisms. Comput. Theor. Chem. 2023, 1227, 114227. [Google Scholar] [CrossRef]
- Niu, B.; Liao, K.; Zhou, Y.; Wen, T.; Quan, G.; Pan, X.; Wu, C. Application of glutathione depletion in cancer therapy: Enhanced ROS-based therapy, ferroptosis, and chemotherapy. Biomaterials 2021, 277, 121110. [Google Scholar] [CrossRef] [PubMed]
- Zheng, J.; Conrad, M. The Metabolic Underpinnings of Ferroptosis. Cell Metab. 2020, 32, 920–937. [Google Scholar] [CrossRef] [PubMed]
- Liu, Z.; Liu, M.; Wang, H.; Qin, P.; Di, Y.; Jiang, S.; Li, Y.; Huang, L.; Jiao, N.; Yang, W. Glutamine attenuates bisphenol A-induced intestinal inflammation by regulating gut microbiota and TLR4-p38/MAPK-NF-κB pathway in piglets. Ecotoxicol. Environ. Saf. 2024, 270, 115836. [Google Scholar] [CrossRef]
- Liu, Y.; Cao, L.; Song, Y.; Kang, Z.; Liu, T.; Ding, J.; Hu, G.; Lu, M. Mitochondrial glutamine transporter SLC1A5_var, a potential target to suppress astrocyte reactivity in Parkinson’s Disease. Cell Death Dis. 2022, 13, 946. [Google Scholar] [CrossRef] [PubMed]
- Zhou, W.; Li, W.; Zheng, X.H.; Rong, X.; Huang, L.G. Glutamine downregulates TLR-2 and TLR-4 expression and protects intestinal tract in preterm neonatal rats with necrotizing enterocolitis. J. Pediatr. Surg. 2014, 49, 1057–1063. [Google Scholar] [CrossRef] [PubMed]
- MacLean, A.; Legendre, F.; Appanna, V.D. The tricarboxylic acid (TCA) cycle: A malleable metabolic network to counter cellular stress. Crit. Rev. Biochem. Mol. Biol. 2023, 58, 81–97. [Google Scholar] [CrossRef]
- Sperringer, J.E.; Addington, A.; Hutson, S.M. Branched-chain amino acids and brain metabolism. Neurochem. Res. 2017, 42, 1697–1709. [Google Scholar] [CrossRef] [PubMed]
- Wu, Q.; Li, P.; Li, X.; Ma, L.; Chen, K.; Man, S. Pueraria extract ameliorates alcoholic liver disease via the liver-gut-brain axis: Focus on restoring the intestinal barrier and inhibiting alcohol metabolism. J. Agric. Food Chem. 2024, 72, 24449–24462. [Google Scholar] [CrossRef]
- Yao, Z.; Jiang, J.; Ju, Y.; Luo, Y. Aging-related genes revealed neuroinflammatory mechanisms in ischemic stroke by bioinformatics. Heliyon 2023, 9, e21071. [Google Scholar] [CrossRef]
- Mao, X.; Sun, R.; Wang, Q.; Chen, D.; Yu, B.; He, J.; Yu, J.; Luo, J.; Luo, Y.; Yan, H.; et al. l-Isoleucine administration alleviates DSS-induced colitis by regulating TLR4/MyD88/NF-κB pathway in rats. Front. Immunol. 2022, 12, 817583. [Google Scholar] [CrossRef] [PubMed]
- Nie, C.; He, T.; Zhang, W.; Zhang, G.; Ma, X. Branched chain amino acids: Beyond nutrition metabolism. Int. J. Mol. Sci. 2018, 19, 954. [Google Scholar] [CrossRef] [PubMed]
- Zhang, Y.; Xie, C.L.; Wang, Y.; He, X.W.; Xie, M.M.; Li, Y.; Zhang, K.; Zou, Z.B.; Yang, L.H.; Xu, R.; et al. Penidihydrocitrinins A–C: New polyketides from the deep-sea-derived Penicillium citrinum W17 and their anti-inflammatory and anti-osteoporotic bioactivities. Mar. Drugs 2023, 21, 538. [Google Scholar] [CrossRef] [PubMed]
- Yu, H.Y.; Chen, Y.S.; Wang, Y.; Zou, Z.B.; Xie, M.M.; Li, Y.; Li, L.S.; Meng, D.L.; Wu, L.Q.; Yang, X.W. Anti-necroptosis and anti-ferroptosis compounds from the deep-sea-derived fungus Aspergillus sp. MCCC 3A00392. Bioorg. Chem. 2024, 144, 107175. [Google Scholar] [CrossRef] [PubMed]
- Chin, C.H.; Chen, S.H.; Wu, H.H.; Ho, C.W.; Ko, M.T.; Lin, C.Y. cytoHubba: Identifying hub objects and sub-networks from complex interactome. BMC Syst. Biol. 2014, 8, S11. [Google Scholar] [CrossRef] [PubMed]
- Ni, J.; Wu, Y.; Qi, F.; Li, X.; Yu, S.; Liu, S.; Feng, J.; Zheng, Y. Screening the cancer genome atlas database for genes of prognostic value in acute myeloid leukemia. Front. Oncol. 2020, 9, 1509. [Google Scholar] [CrossRef]
- Shannon, P.; Markiel, A.; Ozier, O.; Baliga, N.S.; Wang, J.T.; Ramage, D.; Amin, N.; Schwikowski, B.; Ideker, T. Cytoscape: A software environment for integrated models of biomolecular interaction networks. Genome Res. 2003, 13, 2498–2504. [Google Scholar] [CrossRef]
- Otasek, D.; Morris, J.H.; Bouças, J.; Pico, A.R.; Demchak, B. Cytoscape automation: Empowering workflow-based network analysis. Genome Biol. 2019, 20, 185. [Google Scholar] [CrossRef]
- Lu, S.M.; Yang, B.; Tan, Z.B.; Wang, H.J.; Xie, J.D.; Xie, M.T.; Jiang, W.H.; Huang, J.Z.; Li, J.; Zhang, L.; et al. TaoHe ChengQi decoction ameliorates sepsis-induced cardiac dysfunction through anti-ferroptosis via the Nrf2 pathway. Phytomedicine 2024, 129, 155597. [Google Scholar] [CrossRef] [PubMed]
- Karnovsky, A.; Weymouth, T.; Hull, T.; Tarcea, V.G.; Scardoni, G.; Laudanna, C.; Sartor, M.A.; Stringer, K.A.; Jagadish, H.V.; Burant, C.; et al. Metscape 2 bioinformatics tool for the analysis and visualization of metabolomics and gene expression data. Bioinformatics 2012, 28, 373–380. [Google Scholar] [CrossRef]








Disclaimer/Publisher’s Note: The statements, opinions and data contained in all publications are solely those of the individual author(s) and contributor(s) and not of MDPI and/or the editor(s). MDPI and/or the editor(s) disclaim responsibility for any injury to people or property resulting from any ideas, methods, instructions or products referred to in the content. |
© 2025 by the authors. Licensee MDPI, Basel, Switzerland. This article is an open access article distributed under the terms and conditions of the Creative Commons Attribution (CC BY) license (https://creativecommons.org/licenses/by/4.0/).
Share and Cite
Xu, Z.-H.; Xie, M.-M.; Xie, C.-L.; Yang, X.-W.; Wang, J.-S. Deep-Sea-Derived Isobisvertinol Targets TLR4 to Exhibit Neuroprotective Activity via Anti-Inflammatory and Ferroptosis-Inhibitory Effects. Mar. Drugs 2025, 23, 49. https://doi.org/10.3390/md23010049
Xu Z-H, Xie M-M, Xie C-L, Yang X-W, Wang J-S. Deep-Sea-Derived Isobisvertinol Targets TLR4 to Exhibit Neuroprotective Activity via Anti-Inflammatory and Ferroptosis-Inhibitory Effects. Marine Drugs. 2025; 23(1):49. https://doi.org/10.3390/md23010049
Chicago/Turabian StyleXu, Zi-Han, Ming-Min Xie, Chun-Lan Xie, Xian-Wen Yang, and Jun-Song Wang. 2025. "Deep-Sea-Derived Isobisvertinol Targets TLR4 to Exhibit Neuroprotective Activity via Anti-Inflammatory and Ferroptosis-Inhibitory Effects" Marine Drugs 23, no. 1: 49. https://doi.org/10.3390/md23010049
APA StyleXu, Z.-H., Xie, M.-M., Xie, C.-L., Yang, X.-W., & Wang, J.-S. (2025). Deep-Sea-Derived Isobisvertinol Targets TLR4 to Exhibit Neuroprotective Activity via Anti-Inflammatory and Ferroptosis-Inhibitory Effects. Marine Drugs, 23(1), 49. https://doi.org/10.3390/md23010049

