Semantic Interoperability between IEC 61850 and oneM2M for IoT-Enabled Smart Grids
Abstract
1. Introduction
2. Related Work
3. The IEC 61850 Standard
3.1. IEC 61850 Information Model
3.2. IEC 61850 SCL
4. Ontology Definition for IEC 61850
4.1. SAREF and SAREF4ENER Ontology
4.2. Extending SAREF4ENER Ontology for IEC 61850
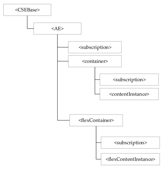
5. The oneM2M Standard
5.1. The oneM2M Base Ontology
5.2. The oneM2M Ontology-Based Interworking
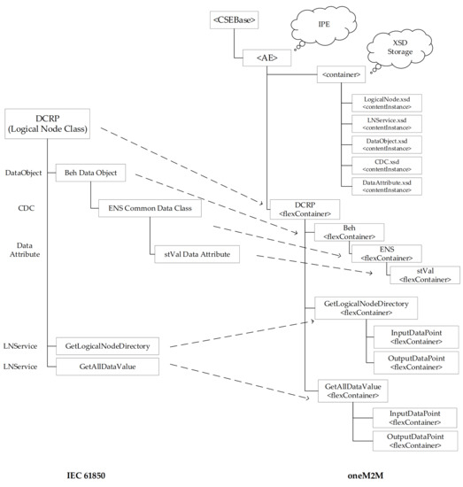
6. The oneM2M and IEC61850-SAREF4ENER Common Ontology
7. Interworking Proposal
7.1. Realisation of the oneM2M Ontology-Based Interworking
7.2. IPE Activities at Start-Ip
7.3. IPE Activities at Run-Time
7.3.1. Retrieving Information Produced by IEC 61850 Server
7.3.2. Updating Information to IEC 61850 Server
7.3.3. Invoking Services Running on IEC 61850 Server from oneM2M Domain
8. Final Remarks
Funding
Institutional Review Board Statement
Informed Consent Statement
Data Availability Statement
Acknowledgments
Conflicts of Interest
References
- Alotaibi, I.; Abido, M.A.; Khalid, M.; Savkin, A.V. A comprehensive review of recent advances in smart grids: A sustainable future with renewable energy resources. Energies 2020, 13, 6269. [Google Scholar] [CrossRef]
- Mehigan, L.; Deane, J.P.; Gallachóir, B.P.Ó.; Bertsch, V. A review of the role of distributed generation (DG) in future electricity systems. Energy 2018, 163, 822–836. [Google Scholar] [CrossRef]
- Shi, Y.; Tuan, H.D.; Duong, T.Q.; Poor, H.V.; Savkin, A.V. PMU placement optimization for efficient state estimation in smart grid. IEEE J. Sel. Areas Commun. 2020, 38, 71–83. [Google Scholar] [CrossRef]
- Xu, L.; Yu, X.; Gulliver, T.A. Intelligent outage probability prediction for mobile IoT networks based on an IGWO-Elman neural network. IEEE Trans. Veh. Technol. 2021, 70, 1365–1375. [Google Scholar] [CrossRef]
- Hassan, R.; Qamar, F.; Hasan, M.K.; Aman, A.H.M.; Ahmed, A.S. Internet of Things and its applications: A comprehensive survey. Symmetry 2020, 12, 1674. [Google Scholar] [CrossRef]
- Bader, S.R.; Maleshkova, M. SOLIOT—Decentralized data control and interactions for IoT. Future Internet 2020, 12, 105. [Google Scholar] [CrossRef]
- Lu, Y. Industry 4.0: A survey on technologies, applications and open research issues. J. Ind. Inf. Integr. 2017, 6, 1–10. [Google Scholar] [CrossRef]
- Cotrino, A.; Sebastián, M.A.; González-Gaya, G. Industry 4.0 Roadmap: Implementation for small and medium-sized enterprises. Appl. Sci. 2020, 10, 8566. [Google Scholar] [CrossRef]
- Reka, S.S.; Dragicevic, T. Future effectual role of energy delivery: A comprehensive review of Internet of Things and smart grid. Renew. Sustain. Energy Rev. 2018, 91, 90–108. [Google Scholar] [CrossRef]
- Al-Turjman, F.; Abujubbeh, M. IoT-enabled smart grid via SM: An overview. Future Gener. Comput. Syst. 2019, 96, 579–590. [Google Scholar] [CrossRef]
- Salkuti, S.R. Challenges, issues and opportunities for the development of smart grid. Int. J. Electr. Comput. Eng. (IJECE) 2020, 10, 1179–1186. [Google Scholar] [CrossRef]
- Kabalci, Y.; Kabalci, E.; Padmanaban, S.; Holm-Nielsen, J.B.; Blaabjerg, F. Internet of Things Applications as energy internet in smart grids and smart environments. Electronics 2019, 8, 972. [Google Scholar] [CrossRef]
- Kimani, K.; Oduol, V.; Langat, K. Cyber security challenges for IoT-based smart grid networks. Int. J. Crit. Infrastruct. Prot. 2019, 25, 36–49. [Google Scholar] [CrossRef]
- Saleem, Y.; Crespi, N.; Rehmani, M.H.; Copeland, R. Internet of Things-aided smart grid: Technologies, architectures, applications, prototypes, and future research directions. IEEE Access 2019, 7, 62962–63003. [Google Scholar] [CrossRef]
- Motlagh, N.H.; Mohammadrezaei, M.; Hunt, J.; Zakeri, B. Internet of Things (IoT) and the energy sector. Energies 2020, 13, 494. [Google Scholar] [CrossRef]
- Zeid, A.; Sundaram, S.; Moghaddam, M.; Kamarthi, S.; Marion, T. Interoperability in smart manufacturing: Research challenges. Machines 2019, 7, 21. [Google Scholar] [CrossRef]
- Daniele, L.; den Hartog, F.; Roes, J. Created in Close Interaction with the Industry: The Smart Appliances REFerence (SAREF) Ontology. In International Workshop Formal Ontologies Meet Industries; Formal Ontologies Meet Industry, FOMI 2015 Book Series: Lecture Notes in Business Information Processing; Springer: Cham, Switzerland, 2015; Volume 225, pp. 100–112. [Google Scholar]
- Daniele, L.; Solanki, M.; den Hartog, F.; Roes, J. Interoperability for Smart Appliances in the IoT World. In International Semantic Web Conference; Lecture Notes in Computer Science (including subseries Lecture Notes in Artificial Intelligence and Lecture Notes in Bioinformatics) 9982 LNCS; Springer: Cham, Switzerland, 2016; pp. 21–29. [Google Scholar]
- Strabbing, W.; Stapersma, P.; Roelofsen, B.; Daniele, L.; Aalberts, A. Study on Ensuring Interoperability for Enabling Demand Side Flexibility; Publications Office of UE: Luxembourg, 2019; ISBN 978-92-79-91255-9. Available online: https://op.europa.eu/en/publication-detail/-/publication/a61d67de-9ecd-11e9-9d01-01aa75ed71a1 (accessed on 27 March 2021). [CrossRef]
- Kim, H.J.; Jeong, C.M.; Sohn, J.M.; Joo, J.Y.; Donde, V.; Ko, Y.; Yoon, Y.T. A comprehensive review of practical issues for interoperability using the common information model in smart grids. Energies 2020, 13, 1435. [Google Scholar] [CrossRef]
- Ayadi, F.; Colak, I.; Bayindir, R. Interoperability in Smart Grid. In Proceedings of the 7th International Conference on Smart Grid, icSmartGrid 2019, Newcastle, Australia, 9–11 December 2019; pp. 165–169. [Google Scholar]
- Aftab, M.A.; Hussain, S.M.S.; Ali, I.; Ustun, T.S. IEC 61850 based substation automation system: A survey. Int. J. Electr. Power Energy Systems 2020, 120, 106008. [Google Scholar] [CrossRef]
- Park, H.; Kim, H.; Joo, H.; Song, J.S. Recent advancements in the Internet-of-Things related standards: A oneM2M perspective. ICT Express 2016, 2, 126–129. [Google Scholar] [CrossRef]
- oneM2M—Standards for M2M and the Internet of Things. Available online: https://www.onem2m.org/ (accessed on 27 March 2021).
- Cavalieri, S.; Mulè, S.; Salafia, M.G. Enabling OPC UA and oneM2M Interworking. In Proceedings of the IEEE International Conference on Industrial Technology (ICIT), Buenos Aires, Argentina, 26–28 February 2020; pp. 278–285. [Google Scholar]
- Cavalieri, S.; Mulè, S. Towards Interoperability of oneM2M and OPC UA. In Proceedings of the 22nd International Conference on Enterprise Information Systems, Prague, Czech Republic, 5–7 May 2020; pp. 705–714. [Google Scholar]
- OneM2M. oneM2M Base Ontology. Available online: www.onem2m.org/technical/published-drafts (accessed on 27 March 2021).
- Urkia, M.I.; Casado-Mansilla, D.; Mayer, S.; Bilbao, J.; Urbieta, A. Integrating electrical substations within the IoT using IEC 61850, CoAP and CBOR. IEEE Internet Things J. 2018, 14, 8. [Google Scholar]
- Ustun, T.S.; Suhail Hussain, S.M.S. IEC 61850 Modeling of UPFC and XMPP communication for power management in microgrids. IEEE Access 2020, 8, 141696–141704. [Google Scholar] [CrossRef]
- Pedersen, A.B.; Hauksson, E.B.; Andersen, P.B.; Poulsen, B.; Træholt, C.; Gantenbein, D. Facilitating a Generic Communication Interface to Distributed Energy Resources: Mapping IEC 61850 to RESTful Services. In Proceedings of the First IEEE International Conference on Smart Grid Communications, Gaithersburg, MD, USA, 4–6 October 2010. [Google Scholar] [CrossRef]
- Tightiz, L.; Yang, H. A comprehensive review on IoT protocols’ features in smart grid communication. Energies 2020, 13, 1–24. [Google Scholar] [CrossRef]
- Shin, I.-J.; Song, B.-K.; Eom, D.-S. Auto-mapping and configuration method of IEC 61850 information model based on OPC UA. Energies 2016, 9, 901. [Google Scholar] [CrossRef]
- Cavalieri, S.; Regalbuto, A. Integration of IEC 61850 SCL and OPC UA to improve interoperability in Smart Grid environment. Computer Stand. Interfaces 2016, 47, 77–99. [Google Scholar] [CrossRef]
- Ingalalli, A.; Kumar, R.; Bhadra, S.K. Ontological Formulation of Microgrid Control System for Interoperability. In Proceedings of the IEEE 23rd International Conference on Emerging Technologies and Factory Automation (ETFA), Turin, Italy, 4–7 September 2018. [Google Scholar]
- Pham, C.; Lim, Y.; Tan, Y. An oneM2M interworking proxy entity for ECHONET lite protocol. In Proceedings of the IEEE 8th Global Conference on Consumer Electronics (GCCE), Osaka, Japan, 15–28 October 2019. [Google Scholar]
- Sahlmann, K.; Scheffler, T.; Schnor, B. Ontology-driven Device Descriptions for IoT Network Management. In Proceedings of the Global Internet of Things Summit (GIoTS), Bilbao, Spain, 4–7 June 2018. [Google Scholar]
- Alaya, M.B.; Medjiah, S.; Monteil, T.; Drira, K. Toward semantic interoperability in oneM2M architecture. IEEE Commun. Mag. 2015, 53, 35–41. [Google Scholar] [CrossRef]
- IEC 61850—Communication Networks and Systems for Power Utility Automation; IEC Standards, Parts 1–10, Edition 2.0. International Electrotechnical Commission, 2011. Available online: https://webstore.iec.ch/home (accessed on 27 March 2021).
- Falk, H. IEC 61850 Demystified; Artech House: Norwood, MA, USA, 2019; p. 02062. ISBN 978-1-63081-329-1. [Google Scholar]
- Haghgoo, M.; Sychev, I.; Monti, A.; Fitzek, F.H.P. SARGON—Smart energy domain ontology. IET Smart Cities 2020, 2, 191–198. [Google Scholar] [CrossRef]
- ETSI. TS 103 410-1 V1.1.2-SmartM2M; Extension to SAREF; Part 1: Energy Domain. Available online: https://www.etsi.org/deliver/etsi_ts/103400_103499/10341001/01.01.02_60/ts_10341001v010102p.pdf (accessed on 27 March 2021).
- ETSI. TS 103 264 V3.1.1-SmartM2M; Smart Applications; Reference Ontology and oneM2M Mapping. Available online: https://www.etsi.org/deliver/etsi_ts/103200_103299/103264/03.01.01_60/ts_103264v030101p.pdf (accessed on 27 March 2021).
- Protégé. Available online: https://protege.stanford.edu/ (accessed on 27 March 2021).
- GitHub. IEC61850-Saref4ener-Ontology. Available online: https://github.com/OPCUAUniCT/IEC61850-saref4ener-ontology (accessed on 27 March 2021).
- oneM2M. TS-0001-V4.9.0: Functional Architecture. Available online: https://www.onem2m.org/technical/published-drafts/release-4 (accessed on 27 March 2021).
- oneM2M. TS-0004-V4.0.0: Service Layer Core Protocol. Available online: https://www.onem2m.org/technical/published-drafts/release-4 (accessed on 27 March 2021).
- oneM2M. TS-0009-V4.0.0: HTTP Protocol Binding. Available online: https://www.onem2m.org/technical/published-drafts/release-4 (accessed on 27 March 2021).
- oneM2M. TS-0033-V3.0.0: Interworking Framework. Available online: https://www.onem2m.org/technical/published-drafts/release-3 (accessed on 27 March 2021).
- oneM2M. TS-0012-V3.7.3: Base Ontology. Available online: https://www.onem2m.org/technical/published-drafts/release-3 (accessed on 27 March 2021).
- GitHub. The oneM2M Base Ontology. Available online: https://git.onem2m.org/MAS/BaseOntology/tree/master (accessed on 27 March 2021).
- ETSI.TS 118 112-V2.2.2-oneM2M Base Ontology. Available online: https://www.etsi.org/deliver/etsi_ts/118100_118199/118112/02.02.02_60/ts_118112v020202p.pdf (accessed on 27 March 2021).
- oneM2M. TS-0014-V3.2.0: LWM2M_Interworking. Available online: https://www.onem2m.org/technical/published-drafts/release-3 (accessed on 27 March 2021).
- oneM2M. TR-0007-V.2.11.1: Study on Abstraction and Semantics Enablement. Available online: https://www.onem2m.org/technical/published-drafts/release-2 (accessed on 27 March 2021).
- oneM2M. TS-0030-V3.0.2: Ontology-Based Interworking. Available online: https://www.onem2m.org/technical/published-drafts/release-3 (accessed on 27 March 2021).
- oneM2M. TR-0045-V2.0.0: Developer Guide: Implementing Semantics. Available online: https://www.onem2m.org/images/files/deliverables/Release2A/TR-0045-Developer_Guide_Implementing_Semantics-v_2_0_0.pdf (accessed on 27 March 2021).
- IEC61850bean. Available online: https://www.beanit.com/iec-61850/ (accessed on 27 March 2021).
- OpenMTC. Available online: https://www.openmtc.org/index.html (accessed on 27 March 2021).



















| GenClass | Attribute Name | Services |
|---|---|---|
| GenLogicalDevice | LDName, LogicalNode [1…n] | GetLogicalDeviceDirectory |
| GenLogicalNode | LNName, LNRef, DataObject [1…n] | GetLogicalNodeDirectory, GetAllDataValues |
| GenDataObject | DataObjectName, DataObjectRef, m/o/c, DataObjectType | GetDataValues, SetDataValues, GetDataDirectory, GetDataDefinition |
| GenCommonData | CDC-ID, DataAttribute [0…n] | |
| GenDataAttribute | DataAttributeName, FC, m/o/c |
Publisher’s Note: MDPI stays neutral with regard to jurisdictional claims in published maps and institutional affiliations. |
© 2021 by the author. Licensee MDPI, Basel, Switzerland. This article is an open access article distributed under the terms and conditions of the Creative Commons Attribution (CC BY) license (https://creativecommons.org/licenses/by/4.0/).
Share and Cite
Cavalieri, S. Semantic Interoperability between IEC 61850 and oneM2M for IoT-Enabled Smart Grids. Sensors 2021, 21, 2571. https://doi.org/10.3390/s21072571
Cavalieri S. Semantic Interoperability between IEC 61850 and oneM2M for IoT-Enabled Smart Grids. Sensors. 2021; 21(7):2571. https://doi.org/10.3390/s21072571
Chicago/Turabian StyleCavalieri, Salvatore. 2021. "Semantic Interoperability between IEC 61850 and oneM2M for IoT-Enabled Smart Grids" Sensors 21, no. 7: 2571. https://doi.org/10.3390/s21072571
APA StyleCavalieri, S. (2021). Semantic Interoperability between IEC 61850 and oneM2M for IoT-Enabled Smart Grids. Sensors, 21(7), 2571. https://doi.org/10.3390/s21072571

