Density Distribution Maps: A Novel Tool for Subcellular Distribution Analysis and Quantitative Biomedical Imaging
Abstract
1. Introduction
2. Materials and Methods
2.1. Cell Culture and Image Acquisition
2.2. Image Segmentation
2.3. Local Distribution Analysis, LDI and DDM
2.4. DDM’s Search Windows for the Analyzed Datasets
2.5. Assessment of Results
2.6. Statistical Analysis
3. Results and Discussion
3.1. DDMs Are Effective and Robust to Quantify Spatial Distributions
3.2. DDMs Disclose Hidden Distribution Properties
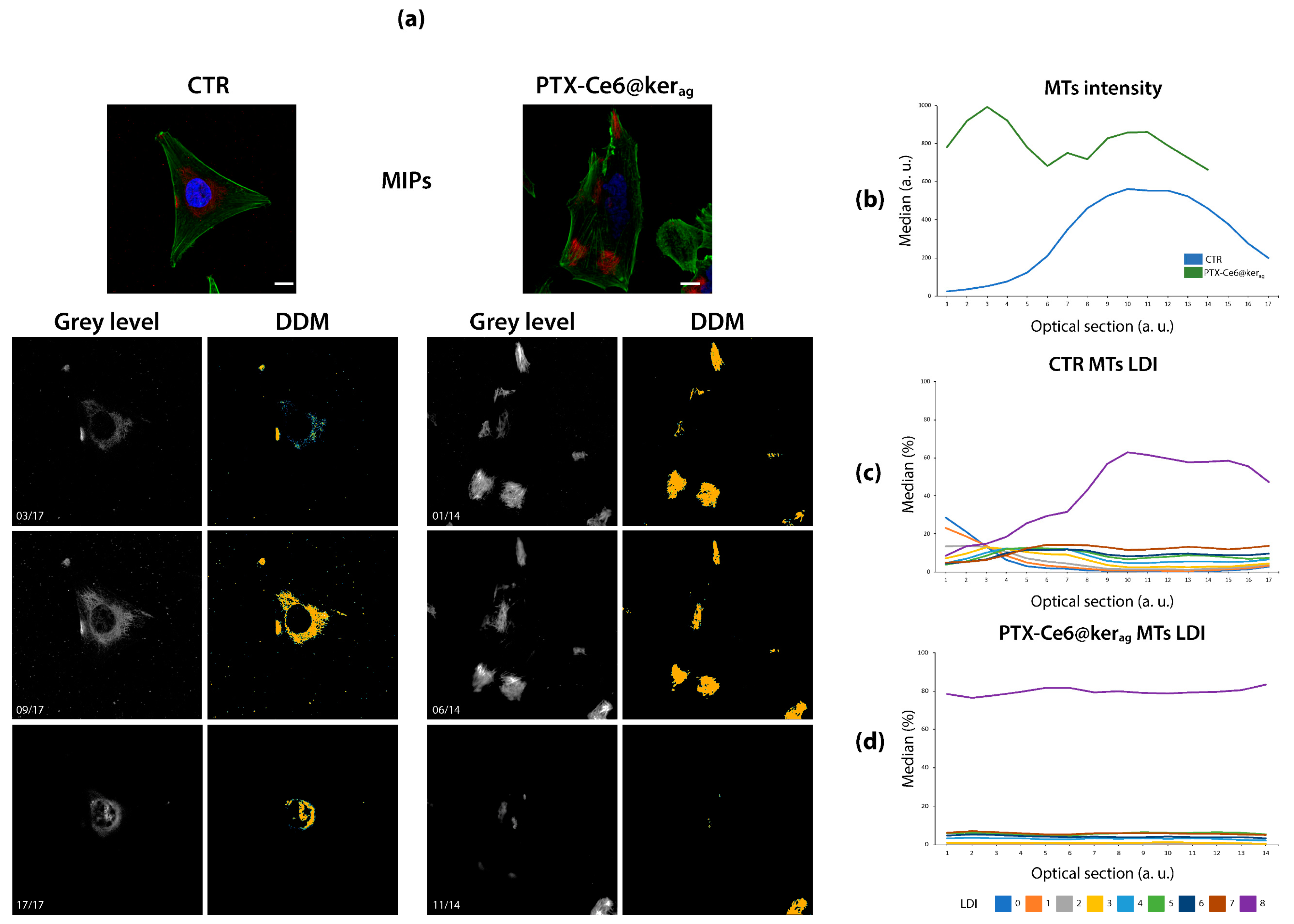
3.3. DDMs Can Capture Relevant Spatial Distributions Blind to Visual Inspection
3.4. DDMs Can Detect and Quantify Sample Heterogeneity
3.5. DDMs Can Apply Beyond Distribution Analysis
3.6. GUI for DDMs Creation
4. Conclusions
Supplementary Materials
Author Contributions
Funding
Institutional Review Board Statement
Informed Consent Statement
Data Availability Statement
Acknowledgments
Conflicts of Interest
Appendix A
Statistical Measures for DDMs Effectiveness in Object Detection
- –
- True Positives (TPs), i.e., the number of detected objects that are also in Im (hits)
- –
- False Positives (FPs), i.e., the number of detected objects that are not in Im (Type I errors)
- –
- False Negatives (FNs), i.e., the number of objects in Im that are not detected after processing (miss, Type II errors).
| Image 1 | Denoising Principle | 1738-FN | SDR (%) | ||||
|---|---|---|---|---|---|---|---|
| 1:1 | 1:2 | 1:3 | 1:4 | 1:5 | |||
| DDMm | pixel density | 1089 | 1089 (100) | - | - | - | - |
| Im1 | object area | 614 | 614 (100) | - | - | - | - |
| Im2 | 4-conn | 126 | 96 (76) | 19 (15) | 8 (6) | 3 (3) | - |
| Im3 | D-conn | 113 | 93 (82) | 16 (14) | 3 (3) | - | 1 (1) |
| Im4 | 8-conn | 72 | 57 (79) | 10 (14) | 3 (5) | 2 (3) | - |
| Denoising Principle | Can Causes Objects: | ||
|---|---|---|---|
| Partial Erosion | Complete Erosion (Removal) | Fragmentation | |
| Pixel density | Yes | Yes | No |
| Object area | No | Yes | No |
| Pixel connectivity | Yes | Yes | Yes |
Appendix B
DDMaker: GUI Description

References
- Zhang, L.; Khattar, N.; Kemenes, I.; Kemenes, G.; Zrinyi, Z.; Pirger, Z.; Vertes, A. Subcellular peptide localization in single identified neurons by capillary microsampling mass spectrometry. Sci. Rep. 2018, 8, 12227. [Google Scholar] [CrossRef]
- Xu, Y.Y.; Yao, L.X.; Shen, H.B. Bioimage-based protein subcellular location prediction: A comprehensive review. Front. Comput. Sci. 2018, 12, 26–39. [Google Scholar] [CrossRef]
- Hung, M.C.; Wolfgang, L. Protein localization in disease and therapy. J. Cell Sci. 2011, 124, 3381–3392. [Google Scholar] [CrossRef]
- Wapinski, O.; Howard, Y.C. Long noncoding RNAs and human disease. Trends Cell Biol. 2011, 21, 354–361. [Google Scholar] [CrossRef] [PubMed]
- Muslimov, I.A.; Eom, T.; Iacoangeli, A.; Chuang, S.; Hukema, R.K.; Willemsen, R.; Stefanov, D.G.; Wong, R.K.; Tiedge, H. BC RNA mislocalization in the fragile X premutation. eNeuro 2018, 5, 2. [Google Scholar] [CrossRef] [PubMed]
- Zheng, F.; Xiong, W.; Sun, S.; Zhang, P.; Zhu, J.J. Recent advances in drug release monitoring. Nanophotonics 2019, 8, 391–413. [Google Scholar] [CrossRef]
- Mondal, A.; Ashiq, K.A.; Phulpagar, P.; Singh, D.K.; Shiras, A. Effective visualization and easy tracking of extracellular vesicles in glioma cells. Biol. Proced. Online 2019, 21, 4. [Google Scholar] [CrossRef]
- Qiao, D.; Li, L.; Shen, T.; Yang, J.; Chang, H.; Liang, X.; Zhang, L.; Wang, Q.; Liu, N.; Zhao, W.; et al. Establishment of a Customizable Fluorescent Probe Platform for the Organelle-Targeted Bioactive Species Detection. ACS Sens. 2020, 5, 2247–2254. [Google Scholar] [CrossRef]
- Li, X.; Cheng, Z.; Jin, H. Dynamics of Ras complexes observed in living cells. Sensors 2012, 12, 9411–9422. [Google Scholar] [CrossRef]
- Buckley, A.G.; Looi, K.; Iosifidis, T.; Ling, K.; Sutanto, E.N.; Martinovich, K.M.; Kicic-Starcevich, E.; Garratt, L.W.; Shaw, N.C.; Lannigan, F.J.; et al. Visualisation of multiple tight junctional complexes in human airway epithelial cells. Biol. Proced. Online 2018, 20, 3. [Google Scholar] [CrossRef]
- Cai, M.; Liao, Z.; Chen, T.; Wang, P.; Zou, X.; Wang, Y.; Xu, Z.; Jiang, S.; Huang, J.; Chen, D.; et al. Characterization of the subcellular localization of Epstein-Barr virus encoded proteins in live cells. Oncotarget 2017, 8, 41. [Google Scholar] [CrossRef] [PubMed][Green Version]
- Wilk, R.; Hu, J.; Blotsky, D.; Krause, H.M. Diverse and pervasive subcellular distributions for both coding and long noncoding RNAs. Genes Dev. 2016, 30, 594–609. [Google Scholar] [CrossRef] [PubMed]
- Stadler, C.; Rexhepaj, E.; Singan, V.R.; Murphy, R.F.; Pepperkok, R.; Uhlén, M.; Simpson, J.C.; Lundberg, E. Immunofluorescence and fluorescent-protein tagging show high correlation for protein localization in mammalian cells. Nat. Methods 2013, 10, 315–325. [Google Scholar] [CrossRef]
- Samacoits, A.; Chouaib, R.; Safieddine, A.; Traboulsi, A.; Ouyang, W.; Zimmer, C.; Peter, M.; Bertrand, E.; Walter, T.; Mueller, F. A computational framework to study sub-cellular RNA localization. Nat. Commun. 2018, 9, 4584. [Google Scholar] [CrossRef] [PubMed]
- Lee, S.; Batjikh, I.; Kang, S.H. Toward Sub-Diffraction Imaging of Single-DNA Molecule Sensors Based on Stochastic Switching Localization Microscopy. Sensors 2020, 20, 6667. [Google Scholar] [CrossRef]
- Baddeley, D.; Bewersdorf, J. Biological insight from super-resolution microscopy: What we can learn from localization-based images. Annu. Rev. Biochem. 2018, 87, 965–989. [Google Scholar] [CrossRef]
- Floderer, C.; Masson, J.; Boilley, E.; Georgeault, S.; Merida, P.; El Beheiry, M.; Dahan, M.; Roingeard, P.; Sibarita, J.; Favard, C.; et al. Single molecule localisation microscopy reveals how HIV-1 Gag proteins sense membrane virus assembly sites in living host CD4 T cells. Sci. Rep. 2018, 8, 16283. [Google Scholar] [CrossRef]
- Xia, Y.; Fu, B.M. Investigation of Endothelial Surface Glycocalyx Components and Ultrastructure by Single Molecule Localization Microscopy: Stochastic Optical Reconstruction Microscopy (STORM). Yale J. Biol. Med. 2018, 91, 257–266. [Google Scholar]
- Laplante, C. Building the contractile ring from the ground up: A lesson in perseverance and scientific creativity. Biophys. Rev. 2018, 10, 1491–1497. [Google Scholar] [CrossRef]
- Peters, R.; Griffié, J.; Burn, G.L.; Williamson, D.J.; Owen, D.M. Quantitative fibre analysis of single-molecule localization microscopy data. Sci. Rep. 2018, 8, 10418. [Google Scholar] [CrossRef]
- Bänfera, S.; Schneidera, D.; Dewesa, J.; Straussb, M.T.; Freiberta, S.; Heimerld, T.; Maierd, U.G.; Elsässera, H.; Jungmannb, R.; Jacob, R. Molecular mechanism to recruit galectin-3 into multivesicular bodies for polarized exosomal secretion. Proc. Natl. Acad. Sci. USA 2018, 115, E4396–E4405. [Google Scholar] [CrossRef]
- Hennen, J.; Hur, K.H.; Kohler, J.; Luxton, G.G.; Mueller, J.D. Challenges and Opportunities for Characterizing the Assembly of Nuclear Envelope Proteins by Fluorescence Fluctuation Spectroscopy. Biophys. J. 2019, 116, 3. [Google Scholar] [CrossRef]
- Lambert, T.J.; Waters, J.C. Navigating challenges in the application of superresolution microscopy. J. Cell Biol. 2017, 216, 53–63. [Google Scholar] [CrossRef] [PubMed]
- Wegel, E.; Göhler, A.; Lagerholm, B.C.; Wainman, A.; Uphoff, S.; Kaufmann, R.; Dobbie, I.M. Imaging cellular structures in super-resolution with SIM, STED and localisation microscopy: A practical comparison. Sci. Rep. 2016, 6, 27290. [Google Scholar] [CrossRef]
- Tinguely, J.; Helle, Ø.I.; Coucheron, D.A.; Dullo, F.T.; Øie, C.I.; Ahluwalia, B.S. Photonic integrated circuits for nanoscopy. In Integrated Photonics Research, Silicon and Nanophotonics, Proceedings of Advanced Photonics Congress 2018, Zurich, Switzerland, 2–5 July 2018; OSA: Washington, DC, USA, 2018. [Google Scholar] [CrossRef]
- González, G.; Evans, C.L. Biomedical image processing with containers and deep learning: An automated analysis pipeline: Data architecture, artificial intelligence, automated processing, containerization, and clusters orchestration ease the transition from data acquisition to insights in medium-to-large datasets. Bioessays 2019, 41, 1900004. [Google Scholar] [CrossRef]
- Conway, J.R.; Carragher, N.O.; Timpson, P. Developments in preclinical cancer imaging: Innovating the discovery of therapeutics. Nat. Rev. Cancer 2014, 14, 314–328. [Google Scholar] [CrossRef]
- Cunha, L.; Horvath, I.; Ferreira, S.; Lemos, J.; Costa, P.; Vieira, D.; Veres, D.S.; Szigeti, K.; Summavielle, T.; Máthé, D.; et al. Preclinical imaging: An essential ally in modern biosciences. Mol. Diagn. Ther. 2014, 18, 153–173. [Google Scholar] [CrossRef]
- Lyashenko, V.V.; Babker, A.M.; Kobylin, O.A. The methodology of wavelet analysis as a tool for cytology preparations image processing. Cukurova Med. J. 2016, 41, 453–463. [Google Scholar] [CrossRef][Green Version]
- Smith, K.; Piccinini, F.; Balassa, T.; Koos, K.; Danka, T.; Azizpour, H.; Horvath, P. Phenotypic image analysis software tools for exploring and understanding big image data from cell-based assays. Cell Syst. 2018, 6, 636–653. [Google Scholar] [CrossRef]
- O’Donoghue, S.I.; Baldi, B.F.; Clark, S.J.; Darling, A.E.; Hogan, J.M.; Kaur, S.H.; Maier-Hein, L.; McCarthy, D.J.; Moore, W.J.; Stenau, E.; et al. Visualization of biomedical data. Annu. Rev. Biomed. Data Sci. 2018, 1, 275–304. [Google Scholar] [CrossRef]
- Li, W.; Field, K.G.; Morgan, D. Automated defect analysis in electron microscopic images. Comput. Mater. 2018, 4, 1–9. [Google Scholar] [CrossRef]
- Uroy, L.; Mony, C.; Ernoult, A. Additive effects of connectivity provided by different habitat types drive plant assembly. Sci. Rep. 2019, 9, 1–13. [Google Scholar] [CrossRef] [PubMed]
- Deng, H.; Xu, T.; Zhou, Y.; Miao, T. Depth Density Achieves a Better Result for Semantic Segmentation with the Kinect System. Sensors 2020, 20, 812. [Google Scholar] [CrossRef] [PubMed]
- Chowdhary, C.L.; Patel, P.V.; Kathrotia, K.J.; Attique, M.; Ijaz, M.F. Analytical study of hybrid techniques for image encryption and decryption. Sensors 2020, 20, 5162. [Google Scholar] [CrossRef] [PubMed]
- The Cell Image Library. Available online: http://www.cellimagelibrary.org (accessed on 26 July 2020).
- Apaja, P.M.; Xu, H.; Lukacs, G.L. Quality control for unfolded proteins at the plasma membrane. J. Cell Biol. 2010, 191, 553–570. [Google Scholar] [CrossRef] [PubMed]
- Martella, E.; Ferroni, C.; Guerrini, A.; Ballestri, M.; Columbaro, M.; Santi, S.; Sotgiu, G.; Serra, M.; Donati, D.M.; Lucarelli, E.; et al. Functionalized keratin as nanotechnology-based drug delivery system for the pharmacological treatment of osteosarcoma. Int. J. Mol. Sci. 2018, 19, 3670. [Google Scholar] [CrossRef]
- Bossi, G.; Marampon, F.; Maor-Aloni, R.; Zani, B.; Rotter, V.; Oren, M.; Strano, S.; Blandino, G.; Sacchi, A. Conditional RNA interference in vivo to study mutant p53 oncogenic gain of function on tumor malignancy. Cell Cycle 2008, 7, 1870–1879. [Google Scholar] [CrossRef]
- Tesei, A.; Sarnelli, A.; Arienti, C.; Menghi, E.; Medri, L.; Gabucci, E.; Pignatta, S.; Falconi, M.; Silvestrini, R.; Zoli, W.; et al. In vitro irradiation system for radiobiological experiments. Radiat. Oncol. 2013, 8, 1–12. [Google Scholar] [CrossRef]
- Treuting, P.M.; Dintzis, S.M.; Montine, K.S. Comparative Anatomy and Histology: A Mouse, Rat, and Human Atlas, 2nd ed.; Academic Press: Cambridge, MA, USA, 2017. [Google Scholar]
- Alves, R.C.; Fernandes, R.P.; Eloy, J.O.; Salgado, H.R.N.; Chorilli, M. Characteristics, properties and analytical methods of paclitaxel: A review. Crit. Rev. Anal. Chem. 2018, 48, 110–118. [Google Scholar] [CrossRef]
- Barnes, E.; Guan, X.; Alberts, E.M.; Thornell, T.L.; Warner, C.M.; Pilkiewicz, K.R. Interplay between convective and viscoelastic forces controls the morphology of in vitro paclitaxel-stabilized microtubules. Crystals 2020, 10, 43. [Google Scholar] [CrossRef]
- Zar, J.H. Biostatistical Analysis, 2nd ed.; Pearson Prentice-Hall: Noida, India, 2010. [Google Scholar]
- Sandberg, K. Introduction to Image Processing in Matlab; Deptartment of Applied Mathematics, BIODATA: Boulder, CO, USA, 2007. [Google Scholar]
- Smith, K.; Li, Y.; Piccinini, F.; Csucs, G.; Balazs, C.; Bevilacqua, A.; Horvath, P. CIDRE: An illumination-correction method for optical microscopy. Nat. Methods 2015, 12, 404–406. [Google Scholar] [CrossRef] [PubMed]
- Cortesi, M.; Bandiera, L.; Pasini, A.; Bevilacqua, A.; Gherardi, A.; Furini, S.; Giordano, E. Reliable measurement of E. coli single cell fluorescence distribution using a standard microscope set-up. J. Biol. Eng. 2017, 11, 8. [Google Scholar] [CrossRef] [PubMed]







| Image 1 | TP | FN | TPR | FNR | SDR (%) | Overlap | |
|---|---|---|---|---|---|---|---|
| (%) | (%) | 1:1 | ≥1:2 | (%) | |||
| DDMm | 1089 | 649 | 63 | 37 | 100 | 0 | 95 |
| Im1 | 614 | 1124 | 35 | 65 | 100 | 0 | 92 |
| Im2 | 170 | 1612 | 10 | 93 | 76 | 24 | 53 |
| Im3 | 139 | 1625 | 8 | 93 | 82 | 18 | 51 |
| Im4 | 94 | 1666 | 5 | 96 | 78 | 22 | 42 |
| Image 1 | NCC |
|---|---|
| Im | 0.96 |
| DDMm | 0.79 |
| Im1 | 0.75 |
| Im2 | 0.73 |
| Im3 | 0.75 |
| Im4 | 0.71 |
Publisher’s Note: MDPI stays neutral with regard to jurisdictional claims in published maps and institutional affiliations. |
© 2021 by the authors. Licensee MDPI, Basel, Switzerland. This article is an open access article distributed under the terms and conditions of the Creative Commons Attribution (CC BY) license (http://creativecommons.org/licenses/by/4.0/).
Share and Cite
De Santis, I.; Zanoni, M.; Arienti, C.; Bevilacqua, A.; Tesei, A. Density Distribution Maps: A Novel Tool for Subcellular Distribution Analysis and Quantitative Biomedical Imaging. Sensors 2021, 21, 1009. https://doi.org/10.3390/s21031009
De Santis I, Zanoni M, Arienti C, Bevilacqua A, Tesei A. Density Distribution Maps: A Novel Tool for Subcellular Distribution Analysis and Quantitative Biomedical Imaging. Sensors. 2021; 21(3):1009. https://doi.org/10.3390/s21031009
Chicago/Turabian StyleDe Santis, Ilaria, Michele Zanoni, Chiara Arienti, Alessandro Bevilacqua, and Anna Tesei. 2021. "Density Distribution Maps: A Novel Tool for Subcellular Distribution Analysis and Quantitative Biomedical Imaging" Sensors 21, no. 3: 1009. https://doi.org/10.3390/s21031009
APA StyleDe Santis, I., Zanoni, M., Arienti, C., Bevilacqua, A., & Tesei, A. (2021). Density Distribution Maps: A Novel Tool for Subcellular Distribution Analysis and Quantitative Biomedical Imaging. Sensors, 21(3), 1009. https://doi.org/10.3390/s21031009

