Inhibitory Effects of Heat-Processed Gynostemma pentaphyllum Extract (Actiponin®) and Its Components on Cartilage Breakdown in Osteoarthritis
Abstract
1. Introduction
2. Results
2.1. HPLC/MS of AP and Its Major Gypenosides
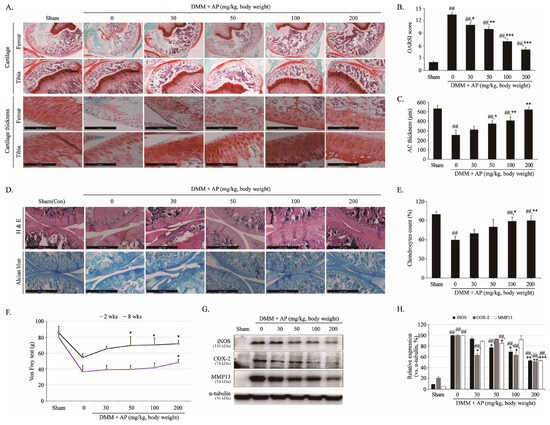
2.2. Effects of AP Administration in the Articular Cartilage of Destabilization of the Medial Meniscus (DMM) OA Rat Model
2.3. Effects of AP, DA, and DB on Viability of Primary Chondrocytes and SW1353 Cells
2.4. Effects of AP, DA, and DB on NO, PGE2, iNOS, and COX-2 Expression in IL-1β-Stimulated Primary Chondrocytes
2.5. Effects of AP, DA, and DB on Expression of Matrix-Degrading Enzymes in IL-1β-Stimulated Primary Chondrocytes and SW1353 Cells
2.6. Effects of AP, DA, and DB on Degradation of Aggrecan and Collagen Type II in IL-1β-Stimulated Primary Chondrocytes and SW1353 Cells
2.7. Effects of AP, DA, and DB on MAPK and NF-κB Signaling Pathways in IL-1β-Stimulated Primary Chondrocytes
3. Discussion
4. Materials and Methods
4.1. Reagents
4.2. Preparation of GP Extract (Actiponin ®), DA, and DB
4.3. High Performance Liquid Chromatography (HPLC) Analysis
4.4. Ultra-High-Pressure Liquid Chromatography (UHPLC)-HR MS Analysis of AP
4.5. Primary Rat Chondrocyte Isolation and Cell Viability Assay
4.6. Measurement of NO and PGE2 Production
4.7. Total RNA Isolation and Real-Time Polymerase Chain Reaction (PCR)
4.8. Western Blotting Analysis
4.9. Gelatin Zymography
4.10. DMM-Induced OA Model in Rats
4.11. Von Frey Analysis
4.12. Histological Analysis and Staining
4.13. Statistical Analysis
Author Contributions
Funding
Institutional Review Board Statement
Informed Consent Statement
Data Availability Statement
Conflicts of Interest
Abbreviations
References
- Chen, J.; Shen, W.; Zhao, T.; Wang, L.; Han, J.L.; Hamilton, H.J.; Im, H.J. Osteoarthritis: Toward a comprehensive understanding of pathological mechanism. Bone Res. 2017, 5, 16044. [Google Scholar] [CrossRef] [PubMed]
- Krakowski, P.; Rejniak, A.; Sobczyk, J.; Karpiński, R. Cartilage integrity: A review of mechanical and frictional properties and repair approaches in osteoarthritis. Healthcare 2024, 12, 1648. [Google Scholar] [CrossRef] [PubMed]
- Jenei-Lanzl, Z.; Meurer, A.; Zaucke, F. Interleukin-1β signaling in osteoarthritis-chondrocytes in focus. Cell Signal. 2019, 53, 212–223. [Google Scholar] [CrossRef] [PubMed]
- Hunziker, E.B.; Quinn, T.M.; Häuselmann, H.J. Quantitative structural organization of normal adult human articular cartilage. Osteoarthr. Cartil. 2002, 10, 564–572. [Google Scholar] [CrossRef] [PubMed]
- Maldonado, M.; Nam, J. The role of changes in extracellular matrix of cartilage in the presence of inflammation on the pathology of osteoarthritis. Biomed. Res. Int. 2013, 2013, 284873. [Google Scholar] [CrossRef]
- Hunter, D.J.; Bierma-Zeinstra, S. Osteoarthritis. Lancet 2019, 393, 1745–1759. [Google Scholar] [CrossRef]
- Jang, G.; Lee, S.A.; Hong, J.H.; Park, B.R.; Kim, D.K.; Kim, C.S. Chondroprotective Effects of 4,5-Dicaffeoylquinic Acid in Osteoarthritis through NF-κB Signaling Inhibition. Antioxidants 2022, 11, 487. [Google Scholar] [CrossRef]
- Majumdar, M.K.; Askew, R.; Schelling, S.; Stedman, N.; Blanchet, T.; Hopkins, B.; Morris, E.A.; Glasson, S.S. Double-knockout of ADAMTS-4 and ADAMTS-5 in mice results in physiologically normal animals and prevents the progression of osteoarthritis. Arthritis Rheum. 2007, 56, 3670–3674. [Google Scholar] [CrossRef]
- Knudson, C.B.; Knudson, W. Cartilage proteoglycans. Semin. Cell Dev. Biol. 2001, 12, 69–78. [Google Scholar] [CrossRef]
- Mercuri, F.A.; Doege, K.J.; Arner, E.C.; Pratta, M.A.; Last, K.; Fosang, A.J. Recombinant human aggrecan G1-G2 exhibits native binding properties and substrate specificity for matrix metalloproteinases and aggrecanase. J. Biol. Chem. 1999, 274, 32387–32395. [Google Scholar] [CrossRef]
- Aspberg, A. The different roles of aggrecan interaction domains. J. Histochem. Cytochem. 2012, 60, 987–996. [Google Scholar] [CrossRef] [PubMed]
- Chen, N.; Gao, R.F.; Yuan, F.L.; Zhao, M.D. Recombinant Human Endostatin Suppresses Mouse Osteoclast Formation by Inhibiting the NF-κB and MAPKs Signaling Pathways. Front. Pharmacol. 2016, 7, 145. [Google Scholar] [CrossRef] [PubMed]
- Zhang, Y.; Pizzute, T.; Pei, M. A review of crosstalk between MAPK and Wnt signals and its impact on cartilage regeneration. Cell Tissue Res. 2014, 358, 633–649. [Google Scholar] [CrossRef] [PubMed]
- Liao, J.; Gu, Q.; Liu, Z.; Wang, H.; Yang, X.; Yan, R.; Zhang, X.; Song, S.; Wen, L.; Wang, Y. Edge advances in nanodrug therapies for osteoarthritis treatment. Front. Pharmacol. 2024, 15, 1402825. [Google Scholar] [CrossRef]
- Jiang, P.; Hu, K.; Jin, L.; Luo, Z. A brief review of current treatment options for osteoarthritis including disease-modifying osteoarthritis drugs (DMOADs) and novel therapeutics. Ann. Med. Surg. 2024, 86, 4042–4048. [Google Scholar] [CrossRef]
- Vakil, N. Peptic Ulcer Disease: A Review. JAMA 2024, 332, 1832–1842. [Google Scholar] [CrossRef]
- Colletti, A.; Cicero, A.F.G. Nutraceutical approach to chronic osteoarthritis: From molecular research to clinical evidence. Int. J. Mol. Sci. 2021, 22, 12920. [Google Scholar] [CrossRef]
- Jessberger, S.; Högger, P.; Genest, F.; Salter, D.M.; Seefried, L. Cellular pharmacodynamic effects of Pycnogenol® in patients with severe osteoarthritis: A randomized controlled pilot study. BMC Complement Altern. Med. 2017, 17, 537. [Google Scholar] [CrossRef]
- Bideshki, M.V.; Jourabchi-Ghadim, N.; Radkhah, N.; Behzadi, M.; Asemani, S.; Jamilian, P.; Zarezadeh, M. The efficacy of curcumin in relieving osteoarthritis: A meta-analysis of meta-analyses. Phytother. Res. 2024, 38, 2875–2891. [Google Scholar] [CrossRef]
- Lansky, E.P.; Paavilainen, H.M.; Pawlus, A.D.; Newman, R.A. Ficus spp. (fig): Ethnobotany and potential as anticancer and antiinflammatory agents. J. Ethnopharmacol. 2008, 119, 195–213. [Google Scholar] [CrossRef]
- Su, C.; Li, N.; Ren, R.; Wang, Y.; Su, X.; Lu, F.; Zong, R.; Yang, L.; Ma, X. Progress in the medicinal value, bioactive compounds, and pharmacological activities of Gynostemma pentaphyllum. Molecules 2021, 26, 6249. [Google Scholar] [CrossRef]
- Dai, N.; Zhao, F.F.; Fang, M.; Pu, F.L.; Kong, L.Y.; Liu, J.P. Gynostemma pentaphyllum for dyslipidemia: A systematic review of randomized controlled trials. Front. Pharmacol. 2022, 13, 917521. [Google Scholar] [CrossRef]
- Jiang, F.Y.; Yue, S.R.; Tan, Y.Y.; Tang, N.; Xu, Y.S.; Zhang, B.J.; Mao, Y.J.; Xue, Z.S.; Lu, A.P.; Liu, B.C.; et al. Gynostemma pentaphyllum extract alleviates NASH in mice: Exploration of inflammation and gut microbiota. Nutrients 2024, 16, 1782. [Google Scholar] [CrossRef]
- Yang, K.; Zhang, H.; Luo, Y.; Zhang, J.; Wang, M.; Liao, P.; Cao, L.; Guo, P.; Sun, G.; Sun, X. Gypenoside XVII prevents atherosclerosis by attenuating endothelial apoptosis and oxidative stress: Insight into the ER-Mediated PI3K/Akt pathway. Int. J. Mol. Sci. 2017, 18, 77. [Google Scholar] [CrossRef]
- Shen, Z.; Gao, X.; Huang, D.; Xu, X.; Shen, J. The potential of Gynostemma pentaphyllum in the treatment of hyperlipidemia and its interaction with the LOX1-PI3K-AKT-eNOS pathway. Food Sci. Nutr. 2024, 12, 8000–8012. [Google Scholar] [CrossRef]
- Guo, M.; Pei, W.J.; Liu, L.; Chen, K.; Cheng, Y.; Piao, X.L. Neuroprotective effects of gypenosides on LPS-induced anxiety and depression-like behaviors. Int. Immunopharmacol. 2024, 143, 113367. [Google Scholar] [CrossRef]
- Pan, L.; Lan, B.; Li, S.; Jin, Y.; Cui, M.; Xia, Y.; Wei, S.; Huang, H. Gypenoside inhibits gastric cancer proliferation by suppressing glycolysis via the Hippo pathway. Sci. Rep. 2024, 14, 19003. [Google Scholar] [CrossRef]
- Gauhar, R.; Hwang, S.L.; Jeong, S.S.; Kim, J.E.; Song, H.; Park, D.C.; Song, K.S.; Kim, T.Y.; Oh, W.K.; Huh, T.L. Heat-processed Gynostemma pentaphyllum extract improves obesity in ob/ob mice by activating AMP-activated protein kinase. Biotechnol. Lett. 2012, 34, 1607–1616. [Google Scholar] [CrossRef]
- Nguyen, P.H.; Gauhar, R.; Hwang, S.L.; Dao, T.T.; Park, D.C.; Kim, J.E.; Song, H.; Huh, T.L.; Oh, W.K. New dammarane-type glucosides as potential activators of AMP-activated protein kinase (AMPK) from Gynostemma pentaphyllum. Bioorg. Med. Chem. 2011, 19, 6254–6260. [Google Scholar] [CrossRef]
- Salis, Z.; Gallagher, R.; Lawler, L.; Sainsbury, A. Loss of body weight is dose-dependently associated with reductions in symptoms of hip osteoarthritis. Int. J. Obes. 2025, 49, 147–153. [Google Scholar] [CrossRef]
- Zhao, X.; Wang, T.; Li, N.; Meng, Z.; Wang, W.; Wang, B.; Song, D. Potential Effects of Indomethacin on Alleviating Osteoarthritis Progression in Vitro. J. Musculoskelet. Neuronal. Interact. 2024, 24, 409–419. [Google Scholar] [PubMed]
- Maniar, K.H.; Jones, L.A.; Gopalakrishna, R. Lowering side effects of NSAID usage in osteoarthritis: Recent attempts at minimizing dosage. Expert Opin. Pharmacother. 2017, 19, 93–102. [Google Scholar] [CrossRef] [PubMed]
- Goldring, M.B. Osteoarthritis and cartilage: The role of cytokines. Curr. Rheumatol. Rep. 2000, 2, 459–465. [Google Scholar] [CrossRef]
- Park, S.H.; Huh, T.L.; Kim, S.Y.; Oh, M.R.; TirupathiPichiah, P.B.; Chae, S.W.; Cha, Y.S. Antiobesity effect of Gynostemma pentaphyllum extract (actiponin): A randomized, double-blind, placebo-controlled trial. Obesity 2014, 22, 63–71, Erratum in Obesity 2015, 23, 2520. [Google Scholar] [CrossRef]
- Kim, M.J.; Yang, Y.J.; Min, G.Y.; Heo, J.W.; Son, J.D.; You, Y.Z.; Kim, H.H.; Kim, G.S.; Lee, H.J.; Yang, J.H.; et al. Anti-inflammatory and antioxidant properties of Camellia sinensis L. extract as a potential therapeutic for atopic dermatitis through NF-κB pathway inhibition. Sci. Rep. 2025, 15, 2371. [Google Scholar] [CrossRef]
- Cargnello, M.; Roux, P.P. Activation and function of the MAPKs and their substrates, the MAPK-activated protein kinases. Microbiol. Mol. Biol. Rev. 2001, 75, 50–83. [Google Scholar] [CrossRef]
- Oechkinghause, A.; Hayden, M.; Ghosh, S. Crosstalk in NF-kB signaling pathways. Nat. Immunol. 2011, 12, 695–708. [Google Scholar] [CrossRef]
- Iijima, H.; Aoyama, T.; Ito, A.; Tajino, J.; Nagai, M.; Zhang, X.; Yamaguchi, S.; Akiyama, H.; Kuroki, H. Destabilization of the medial meniscus leads to subchondral bone defects and site-specific cartilage degeneration in an experimental rat model. Osteoarthr. Cartil. 2014, 22, 1036–1043. [Google Scholar] [CrossRef]
- Kobayashi, M.; Harada, S.; Fujimoto, N.; Nomura, Y. Apple polyphenols exhibits chondroprotective changes of synovium and prevents knee osteoarthritis. Bioche. Biophys. res. commun. 2022, 614, 120–124. [Google Scholar] [CrossRef]







| Primers | Sequences |
|---|---|
| GAPDH F | ATCTCTGCCCCCTCTGCTGA |
| GAPDH R | GCTAAGCAGTTGGTGGTGC |
| MMP3 F | CACTCACAGACCTGACTCGGTT |
| MMP3 R | AAGCAGGATCACAGTTGGCTGG |
| MMP13 F | CCAACCCTAAACATCCAAAAAC |
| MMP13 R | AAAAACAGCTCCGCATCAAC |
| ADAMTS4 F | TGCCCGCTTCATCACTGA |
| ADAMTS4 R | CAATGGAGCCTCTGGTTTGTC |
| ADAMTS5 F | TATGACAAGTGCGGAGTATG |
| ADAMTS5 R | TTCAGGGCTAAATAGGCAGT |
| Aggrecan F | GAAAGGCATCGTGTTCCATT |
| Aggrecan R | ACGTCCTCACACCAGGAAAC |
| Collagen type II F | CCTGAGTGGAAGAGTGGAGA |
| Collagen type II R | TCCATAGCTGAAATGGAAGC |
Disclaimer/Publisher’s Note: The statements, opinions and data contained in all publications are solely those of the individual author(s) and contributor(s) and not of MDPI and/or the editor(s). MDPI and/or the editor(s) disclaim responsibility for any injury to people or property resulting from any ideas, methods, instructions or products referred to in the content. |
© 2025 by the authors. Licensee MDPI, Basel, Switzerland. This article is an open access article distributed under the terms and conditions of the Creative Commons Attribution (CC BY) license (https://creativecommons.org/licenses/by/4.0/).
Share and Cite
Lee, S.A.; Lee, C.H.; Lee, S.H.; Do, E.; Kim, D.K.; Huh, T.-L.; Kim, C.S. Inhibitory Effects of Heat-Processed Gynostemma pentaphyllum Extract (Actiponin®) and Its Components on Cartilage Breakdown in Osteoarthritis. Int. J. Mol. Sci. 2025, 26, 1728. https://doi.org/10.3390/ijms26041728
Lee SA, Lee CH, Lee SH, Do E, Kim DK, Huh T-L, Kim CS. Inhibitory Effects of Heat-Processed Gynostemma pentaphyllum Extract (Actiponin®) and Its Components on Cartilage Breakdown in Osteoarthritis. International Journal of Molecular Sciences. 2025; 26(4):1728. https://doi.org/10.3390/ijms26041728
Chicago/Turabian StyleLee, Seul Ah, Chan Hwi Lee, Sun Hee Lee, Eunju Do, Do Kyung Kim, Tae-Lin Huh, and Chun Sung Kim. 2025. "Inhibitory Effects of Heat-Processed Gynostemma pentaphyllum Extract (Actiponin®) and Its Components on Cartilage Breakdown in Osteoarthritis" International Journal of Molecular Sciences 26, no. 4: 1728. https://doi.org/10.3390/ijms26041728
APA StyleLee, S. A., Lee, C. H., Lee, S. H., Do, E., Kim, D. K., Huh, T.-L., & Kim, C. S. (2025). Inhibitory Effects of Heat-Processed Gynostemma pentaphyllum Extract (Actiponin®) and Its Components on Cartilage Breakdown in Osteoarthritis. International Journal of Molecular Sciences, 26(4), 1728. https://doi.org/10.3390/ijms26041728

