Transcriptome and Neuroendocrinome Responses to Environmental Stress in the Model and Pest Insect Spodoptera frugiperda
Abstract
1. Introduction
2. Results
2.1. RNA-Sequencing Data
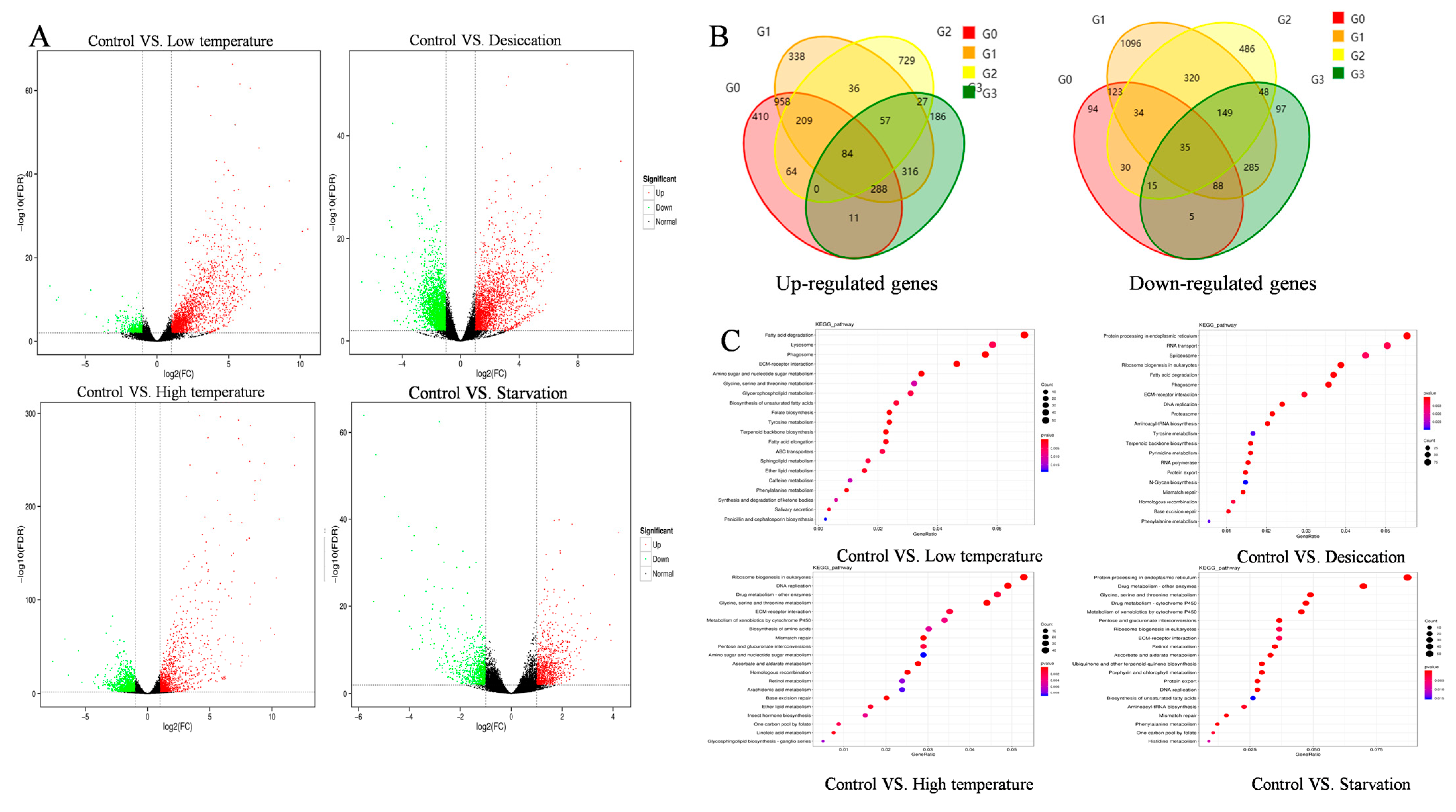
2.2. Analysis of DEGs Under Stress Conditions
2.2.1. Top-50 DEGs After Cold Stress
2.2.2. Top 50 DEGs After Heat Stress
2.2.3. Top 50 DEGs After No-Water Stress
2.2.4. Top 50 DEGs After No-Food Stress
2.3. Functional Analysis of DEGs
2.4. Identification of Genes Encoding for NPs, NPRs and Enzymes for BAs Synthesis
2.4.1. Cold Stress
2.4.2. Heat Stress
2.4.3. No-Water Stress
2.4.4. No-Food Stress
2.5. Multivariate Analysis
3. Discussion
3.1. Responses to Temperature Changes with Cold and Heat Stress
3.2. Responses to No-Water Stress
3.3. Responses to No-Food Stress
3.4. The Insect Brain Responding to Stress Conditions
3.5. Effect of Stress on Insect Feeding, Metabolism, Size and Shelter Behavior
4. Materials and Methods
4.1. Insects, Experimental Setup and RNA Sequencing
4.2. RNA Extraction and RNA Sequencing
4.3. Analysis of RNA Sequencing Data
4.4. Analysis of Differentially Expressed Genes (DEGs)
4.5. Identification of Genes Coding for NPs and Their Receptors and Enzymes Involved in BA Synthesis
5. Conclusions
Supplementary Materials
Author Contributions
Funding
Institutional Review Board Statement
Informed Consent Statement
Data Availability Statement
Conflicts of Interest
References
- Lubawy, J.; Urbański, A.; Colinet, H.; Pflüger, H.J.; Marciniak, P. Role of the insect neuroendocrine system in the response to cold stress. Front. Physiol. 2020, 11, 376. [Google Scholar] [CrossRef] [PubMed]
- Sinclair, B.J.; Ferguson, L.V.; Salehipour-Shirazi, G.; MacMillan, H.A. Cross-tolerance and cross-talk in the cold: Relating low temperatures to desiccation and immune stress in insects. Integr. Comp. Biol. 2013, 53, 545–556. [Google Scholar] [CrossRef] [PubMed]
- El-Saadi, M.I.; MacMillan, H.A.; Ferguson, L.V. Cold-induced immune activation in chill-susceptible insects. Curr. Opin. Insect Sci. 2023, 58, 101054. [Google Scholar] [CrossRef]
- Overgaard, J.; MacMillan, H.A. The integrative physiology of insect chill tolerance. Annu. Rev. Physiol. 2017, 79, 187–208. [Google Scholar] [CrossRef]
- Bodlah, M.A.; Iqbal, J.; Ashiq, A.; Bodlah, I.; Jiang, S.; Mudassir, M.A.; Rasheed, M.T.; Fareen, A.G.E. Insect behavioral restraint and adaptation strategies under heat stress: An inclusive review. J. Saudi Soc. Agric. Sci. 2023, 22, 327–350. [Google Scholar] [CrossRef]
- Schoofs, L.; De Loof, A.; Van Hiel, M.B. Neuropeptides as regulators of behavior in insects. Annu. Rev. Entomol. 2017, 62, 35–52. [Google Scholar] [CrossRef]
- Lubawy, J.; Chowański, S.; Adamski, Z.; Słocińska, M. Mitochondria as a target and central hub of energy division during cold stress in insects. Front. Zool. 2022, 19, 1. [Google Scholar] [CrossRef]
- Gallio, M.; Ofstad, T.A.; Macpherson, L.J.; Wang, J.W.; Zuker, C.S. The coding of temperature in the Drosophila brain. Cell 2011, 144, 614–624. [Google Scholar] [CrossRef]
- Robertson, R.M. Thermal stress and neural function: Adaptive mechanisms in insect model systems. J. Therm. Biol. 2004, 29, 351–358. [Google Scholar] [CrossRef]
- Sparks, A.N. A review of the biology of the fall armyworm. Florida Entomol. 1979, 62, 82–87. [Google Scholar] [CrossRef]
- Montezano, D.G.; Sosa-Gómez, D.R.; Specht, A.; Roque-Specht, V.F.; Sousa-Silva, J.C.; Paula-Moraes, S.V.; Peterson, J.A.; Hunt, T.E. Host plants of Spodoptera frugiperda (Lepidoptera: Noctuidae) in the Americas. Afr. Entomol. 2018, 26, 286–300. [Google Scholar] [CrossRef]
- Vatanparast, M.; Park, Y. Differential transcriptome analysis reveals genes related to low and high-temperature stress in the fall armyworm, Spodoptera frugiperda. Front. Physiol. 2022, 12, 827077. [Google Scholar] [CrossRef] [PubMed]
- Yang, C.-L.; Meng, J.-Y.; Zhou, J.-Y.; Zhang, J.-S.; Zhang, C.-Y. Integrated transcriptomic and proteomic analyses reveal the molecular mechanism underlying the thermotolerant response of Spodoptera frugiperda. Int. J. Biol. Macromol. 2024, 264, 130578. [Google Scholar] [CrossRef] [PubMed]
- Gokulanathan, A.; Mo, H.-H.; Park, Y. Glucose influence cold tolerance in the fall armyworm, Spodoptera frugiperda via trehalase gene expression. Sci. Rep. 2024, 14, 27334. [Google Scholar] [CrossRef]
- Tao, Y.-D.; Liu, Y.; Wan, X.-S.; Xu, J.; Fu, D.-Y.; Zhang, J.-Z. High and low temperatures differentially affect survival, reproduction, and gene transcription in male and female moths of Spodoptera frugiperda. Insects 2023, 14, 958. [Google Scholar] [CrossRef]
- Vatanparast, M.; Park, Y. Cold tolerance strategies of the fall armyworm, Spodoptera frugiperda (Smith) (Lepidoptera: Noctuidae). Sci. Rep. 2022, 12, 4129. [Google Scholar] [CrossRef]
- Yan, X.; Zhao, Z.; Feng, S.; Zhang, Y.; Wang, Z.; Li, Z. Multi-omics analysis reveal the fall armyworm Spodoptera frugiperda tolerate high temperature by mediating chitin-related genes. Insect Biochem. Mol. Biol. 2024, 174, 104192. [Google Scholar] [CrossRef]
- Chen, X.; Tan, A.; Palli, S.R. Identification and functional analysis of promoters of heat-shock genes from the fall armyworm, Spodoptera frugiperda. Sci. Rep. 2020, 10, 2363. [Google Scholar] [CrossRef]
- Zhou, L.; Meng, J.-Y.; Ruan, H.-Y.; Zhang, C.-Y. Expression analysis of HSP70 gene in response to environmental stress in Spodoptera frugiperda (Lepidoptera: Noctuidae). J. Asia-Pac. Entomol. 2023, 26, 102106. [Google Scholar] [CrossRef]
- Gao, X.; Lin, Y.; Zhang, Z.; Qiu, L.; Dong, W.; Gao, Q.; Gao, H.; Xue, J.; Li, Y.; He, H. Storage protein SfSP8 mediates larval starvation tolerance of Spodoptera frugiperda. Mol. Biol. Rep. 2024, 51, 843. [Google Scholar] [CrossRef]
- Xu, H.M.; Zhao, H.Z.; Pan, M.Z.; Smagghe, G.; Li, Z.Y.; Liu, T.X.; Shi, Y. Regulating role of neuropeptide PTTH releaved in Spodoptera frugiperda using RNAi-and CRISPR/Cas9-based functional genomic tools. Entomol. Gen. 2023, 43, 451–459. [Google Scholar] [CrossRef]
- Wagner, D.L.; Grames, E.M.; Forister, M.L.; Berenbaum, M.R.; Stopak, D. Insect decline in the Anthropocene: Death by a thousand cuts. Proc. Natl. Acad. Sci. USA 2021, 118, e2023989118. [Google Scholar] [CrossRef] [PubMed]
- Fields, P.; Subramanyam, B.; Hulasare, R. Extreme Temperatures, Stored Product Protection; Hagstrum, D.W., Phillips, T.W., Cuperus, G.W., Eds.; Kansas State University: Manhattan, KS, USA, 2012; pp. 179–190. [Google Scholar]
- Bale, J.S.; Hayward, S.A.L. Insect overwintering in a changing climate. J. Exp. Biol. 2010, 213, 980–994. [Google Scholar] [CrossRef] [PubMed]
- Enriquez, T.; Colinet, H. Cold acclimation triggers lipidomic and metabolic adjustments in the spotted wing drosophila Drosophila suzukii (Matsumara). Am. J. Physiol. Regul. Integr. Comp. Physiol. 2019, 316, R751–R763. [Google Scholar] [CrossRef]
- Lubawy, J.; Hornik, J. The effect of B-type allatostatin neuropeptides on crosstalk between the insect immune response and cold tolerance. Sci. Rep. 2022, 12, 20697. [Google Scholar] [CrossRef]
- Svensson, O.; Arnebrant, T. Adsorption of serum albumin on silica–The influence of surface cleaning procedures. J. Coll. Interface Sci. 2010, 344, 44–47. [Google Scholar] [CrossRef]
- Wang, Z.; Zhou, J.; Li, J.; Zou, J.; Fan, L. The immune defense response of Pacific white shrimp (Litopenaeus vannamei) to temperature fluctuation. Fish Shellfish Immunol. 2020, 103, 103–110. [Google Scholar] [CrossRef]
- Findsen, A.; Pedersen, T.H.; Petersen, A.G.; Nielsen, O.B.; Overgaard, J. Why do insects enter and recover from chill coma? Low temperature and high extracellular potassium compromise muscle function in Locusta migratoria. J. Exp. Biol. 2014, 217, 1297–1306. [Google Scholar] [CrossRef]
- Armstrong, G.A.; Rodríguez, E.C.; Robertson, R.M. Cold hardening modulates K+ homeostasis in the brain of Drosophila melanogaster during chill coma. J. Insect Physiol. 2012, 58, 1511–1516. [Google Scholar] [CrossRef]
- Rodgers, C.I.; Armstrong, G.A.; Robertson, R.M. Coma in response to environmental stress in the locust: A model for cortical spreading depression. J. Insect Physiol. 2010, 56, 980–990. [Google Scholar] [CrossRef]
- Edney, E.B. Water Balance in Land Arthropods; Springer Science & Business Media: Berlin/Heidelberg, Germany, 2012; Volume 9. [Google Scholar]
- Sun, L.; Zhang, Z.; Zhang, R.; Yu, Y.; Yang, F.; Tan, A. Molecular disruption of ion transport peptide receptor results in impaired water homeostasis and developmental defects in Bombyx mori. Front. Physiol. 2020, 11, 424. [Google Scholar] [CrossRef] [PubMed]
- Zandawala, M. Calcitonin-like diuretic hormones in insects. Insect Biochem. Mol. Biol. 2012, 42, 816–825. [Google Scholar] [CrossRef] [PubMed]
- Roller, L.; Čižmár, D.; Gáliková, Z.; Bednár, B.; Daubnerová, I.; Žitňan, D. Molecular cloning, expression and identification of the promoter regulatory region for the neuropeptide trissin in the nervous system of the silkmoth Bombyx mori. Cell Tissue Res. 2016, 364, 499–512. [Google Scholar] [CrossRef] [PubMed]
- Barber, A.F.; Sehgal, A. Cold temperatures fire up circadian neurons. Cell Metab. 2018, 27, 951–953. [Google Scholar] [CrossRef]
- Parker, D.J.; Envall, T.; Ritchie, M.G.; Kankare, M. Sex-specific responses to cold in a very cold-tolerant, northern Drosophila species. Heredity 2021, 126, 695–705. [Google Scholar] [CrossRef]
- Grima, B.; Chélot, E.; Xia, R.; Rouyer, F. Morning and evening peaks of activity rely on different clock neurons of the Drosophila brain. Nature 2004, 431, 869–873. [Google Scholar] [CrossRef]
- Yoshii, T.; Hermann-Luibl, C.; Kistenpfennig, C.; Schmid, B.; Tomioka, K.; Helfrich-Förster, C. Cryptochrome-dependent and-independent circadian entrainment circuits in Drosophila. J. Neurosci. 2015, 35, 6131–6141. [Google Scholar] [CrossRef]
- Yao, Z.; Shafer, O.T. The Drosophila circadian clock is a variably coupled network of multiple peptidergic units. Science 2014, 343, 1516–1520. [Google Scholar] [CrossRef]
- Liang, X.; Holy, T.E.; Taghert, P.H. Synchronous Drosophila circadian pacemakers display nonsynchronous Ca2+ rhythms in vivo. Science 2016, 351, 976–981. [Google Scholar] [CrossRef]
- Nelson, M.D.; Lee, K.H.; Churgin, M.A.; Hill, A.J.; Van Buskirk, C.; Fang-Yen, C.; Raizen, D.M. FMRFamide-like FLP-13 neuropeptides promote quiescence following heat stress in Caenorhabditis elegans. Curr. Biol. 2014, 24, 2406–2410. [Google Scholar] [CrossRef]
- Srithiphaphirom, P.; Lavallee, S.; Robertson, R.M. Rapid cold hardening and octopamine modulate chill tolerance in Locusta migratoria. Comp. Biochem. Physiol. A Mol. Integr. Physiol. 2019, 234, 28–35. [Google Scholar] [CrossRef] [PubMed]
- Chen, X.; Xiao, D.; Du, X.; Guo, X.; Zhang, F.; Desneux, N.; Zang, L.; Wang, S. The role of the dopamine melanin pathway in the ontogeny of elytral melanization in Harmonia axyridis. Front. Physiol. 2019, 10, 1066. [Google Scholar] [CrossRef] [PubMed]
- Zhang, Y.; Wang, X.X.; Tian, H.G.; Zhang, Z.F.; Feng, Z.J.; Chen, Z.S.; Liu, T.X. The L-DOPA/dopamine pathway transgenerationally regulates cuticular melanization in the pea aphid Acyrthosiphon pisum. Front. Cell Dev. Biol. 2020, 8, 311. [Google Scholar] [CrossRef] [PubMed]
- Fedorka, K.M.; Copeland, E.K.; Winterhalter, W.E. Seasonality influences cuticle melanization and immune defense in a cricket: Support for a temperature-dependent immune investment hypothesis in insects. J. Exp. Biol. 2013, 216, 4005–4010. [Google Scholar] [CrossRef]
- Urbański, A.; Adamski, Z.; Rosiński, G. Developmental changes in haemocyte morphology in response to Staphylococcus aureus and latex beads in the beetle Tenebrio molitor L. Micron 2018, 104, 8–20. [Google Scholar] [CrossRef]
- Tong, R.; Wei, C.; Pan, L.; Zhang, X. Effects of dopamine on immune signaling pathway factors, phagocytosis and exocytosis in hemocytes of Litopenaeus vannamei. Dev. Comp. Immunol. 2020, 102, 103473. [Google Scholar] [CrossRef]
- Cabrero, P.; Radford, J.C.; Broderick, K.E.; Costes, L.; Veenstra, J.A.; Spana, E.P.; Davies, S.A.; Dow, J.A.T. The DH gene of Drosophila melanogaster encodes a diuretic peptide that acts through cyclic AMP. J. Exp. Biol. 2002, 205, 3799–3807. [Google Scholar] [CrossRef]
- Cannell, E.; Dornan, A.J.; Halberg, K.A.; Terhzaz, S.; Dow, J.A.; Davies, S.A. The corticotropin-releasing factor-like diuretic hormone 44 (DH44) and kinin neuropeptides modulate desiccation and starvation tolerance in Drosophila melanogaster. Peptides 2016, 80, 96–107. [Google Scholar] [CrossRef]
- Honer, M.; Buscemi, K.; Barrett, N.; Riazati, N.; Orlando, G.; Nelson, M.D. Orcokinin neuropeptides regulate sleep in Caenorhabditis elegans. J. Neurogenet. 2020, 34, 440–452. [Google Scholar] [CrossRef]
- Jiang, H.; Kim, H.G.; Park, Y. Alternatively spliced orcokinin isoforms and their functions in Tribolium castaneum. Insect Biochem. Mol. Biol. 2015, 65, 1–9. [Google Scholar] [CrossRef]
- Lenz, O.; Xiong, J.; Nelson, M.D.; Raizen, D.M.; Williams, J.A. FMRFamide signaling promotes stress-induced sleep in Drosophila. Brain Behav. Immun. 2015, 47, 141–148. [Google Scholar] [CrossRef] [PubMed]
- Gillooly, J.F.; Brown, J.H.; West, G.B.; Savage, V.M.; Charnov, E.L. Effects of size and temperature on metabolic rate. Science 2001, 294, 1463. [Google Scholar] [CrossRef] [PubMed]
- González-Tokman, D.; Córdoba-Aguilar, A.; Dáttilo, W.; Lira-Noriega, A.; Sánchez-Guillén, R.A.; Villalobos, F. Insect responses to heat: Physiological mechanisms, evolution and ecological implications in a warming world. Biol. Rev. 2020, 95, 802–821. [Google Scholar] [CrossRef] [PubMed]
- Pörtner, H.O. Climate variations and the physiological basis of temperature dependent biogeography: Systemic to molecular hierarchy of thermal tolerance in animals. Comp. Biochem. Physiol. A Mol. Integr. Physiol. 2002, 132, 739–761. [Google Scholar] [CrossRef]
- Verberk, W.C.E.P.; Overgaard, J.; Ern, R.; Bayley, M.; Wang, T.; Boardman, L.; Terblanche, J.S. Does oxygen limit thermal tolerance in arthropods? A critical review of current evidence. Comp. Biochem. Physiol. A Mol. Integr. Physiol. 2016, 192, 64–78. [Google Scholar] [CrossRef]
- Cholewiński, M.; Chowański, S.; Lubawy, J.; Urbański, A.; Walkowiak-Nowicka, K.; Marciniak, P. Short neuropeptide F in integrated insect physiology. J. Zhejiang Univ. Sci. B 2024, 25, 389–409. [Google Scholar] [CrossRef]
- Fadda, M.; Hasakiogullari, I.; Temmerman, L.; Beets, I.; Zels, S.; Schoofs, L. Regulation of feeding and metabolism by neuropeptide F and short neuropeptide F in invertebrates. Front. Endocrinol. 2019, 10, 64. [Google Scholar] [CrossRef]
- Martelli, C.; Pech, U.; Kobbenbring, S.; Pauls, D.; Bahl, B.; Sommer, M.V.; Pooryasin, A.; Barth, J.; Arias, C.W.P.; Vassiliou, C.; et al. SIFamide translates hunger signals into appetitive and feeding behavior in Drosophila. Cell Rep. 2017, 20, 464–478. [Google Scholar] [CrossRef]
- Zdárek, J.; Nachman, R.J.; Denlinger, D.L. Parturition hormone in the tsetse Glossina morsitans: Activity in reproductive tissues from other species and response of tsetse to identified neuropeptides and other neuroactive compounds. J. Insect Physiol. 2000, 46, 213–219. [Google Scholar] [CrossRef]
- Zhu, Z.; Tsuchimoto, M.; Nagata, S. CCHamide-2 signaling regulates food intake and metabolism in Gryllus bimaculatus. Insects 2022, 13, 324. [Google Scholar] [CrossRef]
- Ida, T.; Takahashi, T.; Tominaga, H.; Sato, T.; Sano, H.; Kume, K.; Ozaki, M.; Hiraguchi, T.; Shiotani, H.; Terajima, S.; et al. Isolation of the bioactive peptides CCHamide-1 and CCHamide-2 from Drosophila and their putative role in appetite regulation as ligands for G protein-coupled receptors. Front. Endocrinol. 2012, 3, 177. [Google Scholar] [CrossRef] [PubMed]
- Farhan, A.; Gulati, J.; Groβe-Wilde, E.; Vogel, H.; Hansson, B.S.; Knaden, M. The CCHamide 1 receptor modulates sensory perception and olfactory behavior in starved Drosophila. Sci. Rep. 2013, 3, 2765. [Google Scholar] [CrossRef] [PubMed]
- Fujiwara, Y.; Hermann-Luibl, C.; Katsura, M.; Sekiguchi, M.; Ida, T.; Helfrich-Förster, C.; Yoshii, T. The CCHamide1 neuropeptide expressed in the anterior dorsal neuron 1 conveys a circadian signal to the ventral lateral neurons in Drosophila melanogaster. Front. Physiol. 2018, 9, 1276. [Google Scholar] [CrossRef] [PubMed]
- Shi, Y.; Liu, T.Y.; Jiang, H.B.; Liu, X.Q.; Dou, W.; Park, Y.; Smagghe, G.; Wang, J.J. The ecdysis triggering hormone system, via ETH/ETHR-B, is essential for successful reproduction of a major pest insect, Bactrocera dorsalis (Hendel). Front. Physiol. 2019, 10, 151. [Google Scholar] [CrossRef]
- Van de Velde, S.; Badisco, L.; Marchal, E.; Broeck, J.V.; Smagghe, G. Diversity in factors regulating ecdysteroidogenesis in insects. In Ecdysone: Structures and Functions; Springer: Dordrecht, The Netherlands, 2009; pp. 283–315. [Google Scholar]
- Iga, M.; Smagghe, G. Identification and expression profile of Halloween genes involved in ecdysteroid biosynthesis in Spodoptera littoralis. Peptides 2010, 31, 456–467. [Google Scholar] [CrossRef]
- Bobrovskikh, M.A.; Gruntenko, N.E. Mechanisms of neuroendocrine Stress Response in Drosophila and its effect on carbohydrate and lipid metabolism. Insects 2023, 14, 474. [Google Scholar] [CrossRef]
- Keosentse, O.; Mutamiswa, R.; Nyamukondiwa, C. Interaction effects of desiccation and temperature stress resistance across Spodoptera frugiperda (Lepidoptera, Noctuidae) developmental stages. NeoBiota 2022, 73, 87–108. [Google Scholar] [CrossRef]
- Benoit, J.B.; McCluney, K.E.; DeGennaro, M.J.; Dow, J.A. Dehydration dynamics in terrestrial arthropods: From water sensing to trophic interactions. Annu. Rev. Entomol. 2023, 68, 129–149. [Google Scholar] [CrossRef]
- Roggiani, M.; Srujana, S.; Yadavalli, S.S.; Mark Goulian, M. Natural variation of a sensor kinase controlling a conserved stress response pathway in Escherichia coli. PLoS Genet. 2017, 13, e1007101. [Google Scholar] [CrossRef]
- Hermann-Luibl, C.; Yoshii, T.; Senthilan, P.R.; Dircksen, H.; Helfrich-Förster, C. The ion transport peptide is a new functional clock neuropeptide in the fruit fly Drosophila melanogaster. J. Neurosci. 2014, 34, 9522–9536. [Google Scholar] [CrossRef]
- Chen, T.; Zhang, M.; Ding, Z.; Hu, J.; Yang, J.; He, L.; Jia, J.; Yang, J.; Yang, J.; Song, X.; et al. The Drosophila NPY-like system protects against chronic stress–induced learning deficit by preventing the disruption of autophagic flux. Proc. Natl. Acad. Sci. USA 2023, 120, e2307632120. [Google Scholar] [CrossRef] [PubMed]
- Bai, T.T.; Pei, X.J.; Liu, T.X.; Fan, Y.L.; Zhang, S.Z. Melanin synthesis genes BgTH and BgDdc affect body color and cuticle permeability in Blattella germanica. Insect Sci. 2022, 29, 1552–1568. [Google Scholar] [CrossRef] [PubMed]
- Castrillon, G.; Epp, S.; Bose, A.; Fraticelli, L.; Hechler, A.; Belenya, R.; Ranft, A.; Yakushev, I.; Utz, L.; Sundar, L.; et al. An energy costly architecture of neuromodulators for human brain evolution and cognition. Sci. Adv. 2023, 9, eadi7632. [Google Scholar] [CrossRef]
- Li, Y.; Wang, X.; Dong, H.; Xia, Q.; Zhao, P. Transcriptomic analysis of starvation on the silkworm brain. Insects 2023, 14, 658. [Google Scholar] [CrossRef]
- Nelson, J.M.; Saunders, C.J.; Johnson, E.C. The intrinsic nutrient sensing adipokinetic hormone producing cells function in modulation of metabolism, activity, and stress. Int. J. Mol. Sci. 2021, 22, 7515. [Google Scholar] [CrossRef]
- Goda, T.; Umezaki, Y.; Alwattari, F.; Seo, H.W.; Hamada, F.N. Neuropeptides PDF and DH31 hierarchically regulate free-running rhythmicity in Drosophila circadian locomotor activity. Sci. Rep. 2019, 9, 838. [Google Scholar] [CrossRef]
- Krashes, M.J.; DasGupta, S.; Vreede, A.; White, B.; Armstrong, J.D.; Waddell, S. A neural circuit mechanism integrating motivational state with memory expression in Drosophila. Cell 2009, 139, 416–427. [Google Scholar] [CrossRef]
- Inagaki, H.K.; De-Leon, S.B.; Wong, A.M.; Jagadish, S.; Ishimoto, H.; Barnea, G.; Kitamoto, T.; Axel, R.; Anderson, D.J. Visualizing neuromodulation in vivo: TANGO-mapping of dopamine signaling reveals appetite control of sugar sensing. Cell 2012, 148, 583–595. [Google Scholar] [CrossRef]
- Damrau, C.; Toshima, N.; Tanimura, T.; Brembs, B.; Colomb, J. Octopamine and tyramine contribute separately to the counter-regulatory response to sugar deficit in Drosophila. Front. Syst. Neurosci. 2018, 11, 100. [Google Scholar] [CrossRef]
- Selcho, M.; Pauls, D. Linking physiological processes and feeding behaviors by octopamine. Curr. Opin. Insect Sci. 2019, 36, 125–130. [Google Scholar] [CrossRef]
- Nässel, D.R.; Zandawala, M. Recent advances in neuropeptide signaling in Drosophila, from genes to physiology and behavior. Prog. Neurobiol. 2019, 179, 101607. [Google Scholar] [CrossRef] [PubMed]
- Zhong, Y.; Wang, H.; Lu, G.; Zhang, Z.; Jiao, Q.; Liu, Y. Detecting functional connectivity in fMRI using PCA and regression analysis. Brain Topogr. 2009, 22, 134–144. [Google Scholar] [CrossRef]
- McLachlan, G.J.; Do, K.A.; Ambroise, C. Analyzing Microarray Gene Expression Data; Wiley: Hoboken, NJ, USA, 2005. [Google Scholar] [CrossRef]
- King, A.M.; MacRae, T.H. Insect heat shock proteins during stress and diapause. Annu. Rev. Entomol. 2015, 7, 59–75. [Google Scholar] [CrossRef] [PubMed]
- Storey, K.B.; Storey, J.M. Metabolic rate depression in animals: Transcriptional and translational controls. Biol. Rev. 2004, 79, 207–233. [Google Scholar] [CrossRef]
- Andrew, S.C.; Hurley, L.L.; Mariette, M.M.; Griffith, S.C. Higher temperatures during development reduce body size in the zebra finch in the laboratory and in the wild. J. Evol. Biol. 2017, 30, 2156–2164. [Google Scholar] [CrossRef]
- Ayres, J.S.; Schneider, D.S. The role of anorexia in resistance and tolerance to infections in Drosophila. PLoS Biol. 2009, 7, e1000150. [Google Scholar] [CrossRef]
- Abram, P.K.; Boivin, G.; Moiroux, J.; Brodeur, J. Behavioural effects of temperature on ectothermic animals: Unifying thermal physiology and behavioural plasticity. Biol. Rev. 2017, 92, 1859–1876. [Google Scholar] [CrossRef]
- Eremina, M.A.; Menshanov, P.N.; Shishkina, O.D.; Gruntenko, N.E. The transcription factor dfoxo controls the expression of insulin pathway genes and lipids content under heat stress in Drosophila melanogaster. Vavilov J. Genet. Breed. 2021, 25, 465. [Google Scholar] [CrossRef]
- Ugrankar, R.; Theodoropoulos, P.; Akdemir, F.; Henne, W.M.; Graff, J.M. Circulating glucose levels inversely correlate with Drosophila larval feeding through insulin signaling and SLC5A11. Commun. Biol. 2018, 1, 110. [Google Scholar] [CrossRef]
- Jena, K.; Kar, P.K.; Kausar, Z.; Babu, C.S. Effects of temperature on modulation of oxidative stress and antioxidant defenses in testes of tropical tasar silkworm Antheraea mylitta. J. Ther. Biol. 2013, 38, 199–204. [Google Scholar] [CrossRef]
- Gérard, M.; Martinet, B.; Maebe, K.; Marshall, L.; Smagghe, G.; Vereecken, N.J.; Vray, S.; Rasmont, P.; Michez, D. Shift in size of bumblebee queens over the last century. Glob. Change Biol. 2020, 26, 1185–1195. [Google Scholar] [CrossRef]
- Sehnal, F.; Sutherland, T. Silks produced by insect labial glands. Prion 2008, 2, 145–153. [Google Scholar] [CrossRef] [PubMed]
- Alonso, C.; Herrera, C.M. Seasonal variation in leaf characteristics and food selection by larval noctuids on an evergreen Mediterranean shrub. Acta Oecol. 2000, 21, 257–265. [Google Scholar] [CrossRef]
- Rodrigues, D.; Moreira, G.R. Seasonal variation in larval host plants and consequences for Heliconius erato (Lepidoptera: Nymphalidae) adult body size. Austral Ecol. 2004, 29, 437–445. [Google Scholar] [CrossRef]
- Harrington, G.J. Impact of Paleocene/Eocene greenhouse warming on North American paratropical forests. Palaios 2001, 16, 266–278. [Google Scholar] [CrossRef]
- Root, T.L.; Price, J.T.; Hall, K.R.; Schneider, S.H.; Rosenzweig, C.; Pounds, J.A. Fingerprints of global warming on wild animals and plants. Nature 2003, 421, 57–60. [Google Scholar] [CrossRef]
- Battisti, A.; Stastny, M.; Buffo, E.; Larsson, S. A rapid altitudinal range expansion in the pine processionary moth produced by the 2003 climatic anomaly. Glob. Change Biol. 2006, 12, 662–671. [Google Scholar] [CrossRef]
- Braschler, B.; Hill, J.K. Role of larval host plants in the climate-driven range expansion of the butterfly Polygonia c-album. J. Anim. Ecol. 2007, 76, 415–423. [Google Scholar] [CrossRef]
- Calabrese, E.J. Hormesis: A fundamental concept in biology. Microb. Cell 2014, 1, 145. [Google Scholar] [CrossRef]
- Guedes, R.N.C.; Rix, R.R.; Cutler, G.C. Pesticide-induced hormesis in arthropods: Towards biological systems. Curr. Opin. Toxicol. 2022, 29, 43–50. [Google Scholar] [CrossRef]
- Guedes, R.N.C.; Smagghe, G.; Stark, J.D.; Desneux, N. Pesticide-induced stress in arthropod pests for optimized integrated pest management programs. Annu. Rev. Entomol. 2016, 61, 43–62. [Google Scholar] [CrossRef] [PubMed]
- Wu, L.H.; Cao, Z.; Long, G.; Yang, X.; Wei, Z.; Liao, Y.; Hong, Y.; Hu, C. Fitness of fall armyworm, Spodoptera frugiperda to three Solanaceous vegetables. J. Integr. Agric. 2021, 20, 755–763. [Google Scholar] [CrossRef]
- Ashburner, M.; Ball, C.A.; Blake, J.A.; Botstein, D.; Butler, H.; Cherry, J.M.; Davis, A.P.; Dolinski, K.; Dwight, S.S.; Eppig, J.T.; et al. Gene ontology: Tool for the unification of biology. Nat. Genet. 2000, 25, 25–29. [Google Scholar] [CrossRef] [PubMed]
- Kanehisa, M.; Goto, S.; Kawashima, S.; Okuno, Y.; Hattori, M. The KEGG resource for deciphering the genome. Nucleic Acids Res. 2004, 32, D277–D280. [Google Scholar] [CrossRef] [PubMed]
- Love, M.I.; Huber, W.; Anders, S. Moderated estimation of fold change and dispersion for RNA-seq data with DESeq2. Genome biol. 2014, 15, 550. [Google Scholar] [CrossRef]




| Samples | Clean Reads | Clean Bases | GC Content | % ≥Q30 | 
|---|---|---|---|---|
| Control 1 | 39,353,618 | 11,769,340,976 | 47.83% | 94.52% | 
| Control 2 | 39,694,672 | 11,858,613,550 | 47.98% | 94.62% | 
| Control 3 | 35,381,769 | 10,570,129,652 | 47.83% | 94.91% | 
| Cold 1 | 37,717,765 | 11,269,080,484 | 51.28% | 94.37% | 
| Cold 2 | 34,513,213 | 10,316,785,008 | 49.31% | 94.45% | 
| Cold 3 | 37,715,856 | 11,280,688,670 | 50.12% | 94.56% | 
| Heat 1 | 36,763,721 | 10,983,853,776 | 48.28% | 94.95% | 
| Heat 2 | 41,152,363 | 12,299,637,872 | 47.10% | 94.78% | 
| Heat 3 | 31,884,413 | 9,526,556,450 | 48.64% | 94.68% | 
| No-water 1 | 38,897,852 | 11,626,808,514 | 49.99% | 94.64% | 
| No-water 2 | 33,478,909 | 10,011,637,214 | 50.04% | 94.46% | 
| No-water 3 | 34,041,608 | 10,174,564,996 | 48.68% | 94.50% | 
| No-food 1 | 35,476,086 | 10,605,760,382 | 48.13% | 94.86% | 
| No-food 2 | 33,775,697 | 10,102,504,652 | 48.38% | 95.01% | 
| No-food 3 | 39,602,888 | 11,840,921,396 | 48.49% | 94.72% | 
| Stress Conditions | Total | #Upregulated | #Downregulated | 
|---|---|---|---|
| Cold vs. Control | 2448 | 2024 | 424 | 
| Heat vs. Control | 2323 | 1206 | 1117 | 
| No-water vs. Control | 4416 | 2286 | 2130 | 
| No-food vs. Control | 1691 | 969 | 722 | 
| Name of Neuropeptide | Gene ID | Control | Cold | Heat | No-Water | No-Food | 
|---|---|---|---|---|---|---|
| Adipokinetic Corazonin-related peptide | gene-LOC118277531 | 0.19 ± 0.03 | 0.06 ± 0.02 | 0.19 ± 0.03 | 0.27 ± 0.07 | 0.43 ± 0.08 | 
| Adipokinetic hormone1 | Spodoptera_frugiperda_newGene_1784 | 1.63 ± 0.66 | 0.87 ± 0.57 | 1.30 ± 0.33 | 2.64 ± 0.66 | 3.02 ± 0.36 | 
| Adipokinetic hormone2 | Spodoptera_frugiperda_newGene_1777 | 0.68 ± 0.07 | 0.06 ± 0.05 | 0.69 ± 0.16 | 0.42 ± 0.18 | 1.56 ± 0.29 | 
| AllatostatinA | gene-LOC118271067 | 0.66 ± 0.07 | 0.30 ± 0.16 | 0.89 ± 0.08 | 0.55 ± 0.21 | 1.36 ± 0.18 | 
| AllatostatinB | gene-LOC118271332 | 2.38 ± 0.17 | 0.77 ± 0.29 | 2.34 ± 0.10 | 1.48 ± 0.23 | 3.78 ± 0.55 | 
| Allatotropin | gene-LOC118272809 | 2.24 ± 0.18 | 0.76 ± 0.21 | 2.24 ± 0.11 | 1.61 ± 0.29 | 3.74 ± 0.17 | 
| AllatostatinC | gene-LOC118269156 | 1.10 ± 0.13 | 0.15 ± 0.09 | 0.81 ± 0.07 | 0.78 ± 0.16 | 1.38 ± 0.33 | 
| AllatostatinCC | gene-LOC118269242 | 0.52 ± 0.11 | 0.18 ± 0.09 | 0.26 ± 0.03 | 0.33 ± 0.04 | 0.75 ± 0.18 | 
| Allatotropin like peptide | gene-LOC118272809 | 2.24 ± 0.18 | 0.76 ± 0.21 | 2.24 ± 0.11 | 1.61 ± 0.29 | 3.74 ± 0.17 | 
| Bursiconalpha | gene-LOC118276337 | 1.14 ± 0.14 | 0.25 ± 0.13 | 0.79 ± 0.21 | 1.08 ± 0.25 | 1.19 ± 0.29 | 
| Bursicon beta | gene-LOC118276251 | 1.62 ± 0.29 | 0.29 ± 0.24 | 1.17 ± 0.33 | 1.42 ± 0.20 | 1.44 ± 0.31 | 
| CAPA | gene-LOC118271186 | 0.52 ± 0.08 | 0.20 ± 0.11 | 0.49 ± 0.04 | 0.40 ± 0.11 | 0.62 ± 0.04 | 
| Calcitonin-B/DH30 | gene-LOC118278084 | 0.03 ± 0.03 | 0.09 ± 0.05 | 0.03 ± 0.03 | 3.30 ± 3.30 | 0.03 ± 0.03 | 
| CCAP | gene-LOC118278715 | 0.03 ± 0.03 | 0.02 ± 0.02 | 0.10 ± 0.07 | 0.02 ± 0.02 | 0.13 ± 0.03 | 
| CCHamide1 | gene-LOC118269812 | 0.22 ± 0.09 | 0.07 ± 0.07 | 0.18 ± 0.10 | 0.09 ± 0.06 | 0.31 ± 0.12 | 
| CCHamide2 | gene-LOC118269803 | 0.43 ± 0.08 | 0.29 ± 0.14 | 0.82 ± 0.04 | 0.88 ± 0.48 | 0.87 ± 0.37 | 
| Corazonin | gene-LOC118270481 | 1.17 ± 0.11 | 0.29 ± 0.11 | 1.44 ± 0.20 | 0.84 ± 0.22 | 2.27 ± 0.25 | 
| Diuretic hormone 31 | gene-LOC118276433 | 2.42 ± 0.19 | 0.86 ± 0.19 | 2.35 ± 0.24 | 2.74 ± 0.93 | 4.13 ± 0.22 | 
| Diuretic hormone 34 | gene-LOC118262874 | 5.62 ± 0.12 | 1.88 ± 0.51 | 5.10 ± 0.24 | 3.33 ± 0.38 | 8.45 ± 1.16 | 
| Eclosion hormone | gene-LOC118269902 | 3.88 ± 1.85 | 2.30 ± 1.15 | 0.79 ± 0.25 | 3.52 ± 0.98 | 4.80 ± 1.51 | 
| Ecdysis triggering hormone | gene-LOC118280022 | 2.25 ± 0.80 | 0.40 ± 0.40 | 0 ± 0 | 0.30 ± 0.10 | 0.64 ± 0.42 | 
| FMRFamide | gene-LOC118271300 | 0.58 ± 0.14 | 0.10 ± 0.07 | 0.44 ± 0.04 | 0.36 ± 0.09 | 0.67 ± 0.19 | 
| Glycoprotein hormone alpha 2 | gene-LOC118281577 | 0.09 ± 0.06 | 0 ± 0 | 0.01 ± 0.01 | 0 ± 0 | 0.08 ± 0.04 | 
| Glycoprotein hormone beta5 | gene-LOC118265105 | 0.28 ± 0.07 | 0.19 ± 0.12 | 0.27 ± 0.02 | 0.09 ± 0.05 | 0.17 ± 0.03 | 
| IMFamide | gene-LOC118279669 | 1.53 ± 0.53 | 0.38 ± 0.23 | 1.00 ± 0.16 | 1.13 ± 0.12 | 2.33 ± 0.37 | 
| Ion-transport peptide | gene-LOC118265982 | 19.9 ± 1.8 | 44.6 ± 4.9 | 17.2 ± 2.1 | 35.3 ± 4.1 | 28.2 ± 4.6 | 
| ITG | gene-LOC118279990 | 11.0 ± 0.1 | 3.78 ± 1.06 | 12.4 ± 0.5 | 9.45 ± 1.04 | 16.1 ± 2.0 | 
| Insulin-like peptide1 | gene-LOC118263255 | 2.86 ± 0.66 | 0.91 ± 0.70 | 2.19 ± 0.47 | 1.86 ± 0.24 | 5.75 ± 2.12 | 
| Insulin-like peptide2 | gene-LOC118268418 | 1.22 ± 0.06 | 0.43 ± 0.18 | 1.20 ± 0.21 | 0.85 ± 0.24 | 1.66 ± 0.42 | 
| Insulin-like peptide3 | gene-LOC118261854 | 1.34 ± 0.30 | 0.26 ± 0.13 | 1.03 ± 0.40 | 0.80 ± 0.40 | 1.01 ± 0.28 | 
| Insulin-like peptide4 | gene-LOC118271601 | 0.64 ± 0.07 | 0.28 ± 0.30 | 0.82 ± 0.21 | 0.51 ± 0.21 | 1.11 ± 0.06 | 
| Insulin-like peptide5 | gene-LOC118272446 | 0.20 ± 0.08 | 0 ± 0 | 0.06 ± 0.03 | 0.07 ± 0.07 | 0.09 ± 0.06 | 
| Insulin-like peptide6 | gene-LOC118272599 | 2.02 ± 0.01 | 0.67 ± 0.14 | 2.11 ± 0.22 | 1.14 ± 0.33 | 3.12 ± 0.19 | 
| Kinin | gene-LOC118278057 | 0.38 ± 0.03 | 0.18 ± 0.14 | 0.47 ± 0.10 | 0.32 ± 0.07 | 0.62 ± 0.09 | 
| LQDVamide | gene-LOC118271314 | 6.14 ± 0.15 | 1.95 ± 0.50 | 6.56 ± 0.13 | 5.11 ± 0.45 | 9.99 ± 1.05 | 
| Myosupressin | gene-LOC118278224 | 2.29 ± 0.35 | 1.15 ± 0.31 | 2.31 ± 0.29 | 2.51 ± 0.69 | 3.42 ± 0.66 | 
| Natalisin | gene-LOC118278273 | 0.73 ± 0.07 | 0.35 ± 0.06 | 0.91 ± 0.04 | 0.64 ± 0.08 | 1.20 ± 0.11 | 
| Neuropeptide F 1a | gene-LOC118269735 | 0.70 ± 0.02 | 0.30 ± 0.17 | 0.71 ± 0.19 | 0.42 ± 0.12 | 1.03 ± 0.26 | 
| Neuropeptide F 1b | gene-LOC118269652 | 0.51 ± 0.14 | 0.16 ± 0.08 | 0.69 ± 0.10 | 0.80 ± 0.44 | 1.11 ± 0.03 | 
| Neuropeptide F 2 | gene-LOC118279931 | 0.16 ± 0.02 | 0.06 ± 0.05 | 0.33 ± 0.11 | 0.15 ± 0.09 | 0.25 ± 0.03 | 
| Neuroparsin | Spodoptera_frugiperda_newGene_169 | 0.53 ± 0.09 | 0.21 ± 0.01 | 0.47 ± 0.06 | 0.25 ± 0.04 | 0.54 ± 0.03 | 
| Neuropeptide-like precursor | gene-LOC118271872 | 1.60 ± 0.12 | 0.43 ± 0.16 | 1.20 ± 0.20 | 1.14 ± 0.29 | 2.19 ± 0.38 | 
| Orcokinin A | gene-LOC118268956 | 1.20 ± 0.03 | 0.45 ± 0.17 | 0.83 ± 0.10 | 2.74 ± 1.95 | 1.33 ± 0.22 | 
| PBAN | gene-LOC118281022 | 3.24 ± 0.41 | 0.51 ± 0.26 | 2.53 ± 0.45 | 2.37 ± 0.21 | 5.14 ± 0.52 | 
| Pigment dispersing factor | gene-LOC118266686 | 0.03 ± 0.03 | 0.05 ± 0.03 | 0.09 ± 0.02 | 0.07 ± 0.04 | 0.10 ± 0.06 | 
| Prothoracicotropic hormone | gene-LOC118281630 | 0.41 ± 0.06 | 0.20 ± 0.07 | 0.40 ± 0.06 | 0.41 ± 0.19 | 0.87 ± 0.29 | 
| RYamide | gene-LOC118279919 | 0.02 ± 0.02 | 0.01 ± 0.01 | 0.04 ± 0.02 | 0.07 ± 0.03 | 0.06 ± 0.04 | 
| Short neuropeptide F | gene-LOC118268318 | 0.58 ± 0.14 | 0.34 ± 0.13 | 0.78 ± 0.13 | 0.48 ± 0.22 | 0.70 ± 0.11 | 
| Sulfakinin | Spodoptera_frugiperda_newGene_1951 | 0.66 ± 0.24 | 0.15 ± 0.07 | 0.52 ± 0.06 | 0.25 ± 0.13 | 0.60 ± 0.10 | 
| Tachykinin | gene-LOC118278153 | 0.64 ± 0.04 | 0.20 ± 0.12 | 0.60 ± 0.10 | 0.81 ± 0.334 | 0.80 ± 0.17 | 
| Trissin-1 | gene-LOC118278852 | 0.61 ± 0.04 | 0.48 ± 0.10 | 0.59 ± 0.31 | 0.62 ± 0.24 | 1.23 ± 0.15 | 
| Trissin-2 | gene-LOC118278765 | 0.15 ± 0.09 | 0.16 ± 0.13 | 0.42 ± 0.15 | 0.26 ± 0.09 | 0.48 ± 0.12 | 
| SIFamide | Spodoptera_frugiperda_newGene_2323 | 0.03 ± 0.03 | 0.35 ± 0.18 | 0.09 ± 0.05 | 0 ± 0 | 0.30 ± 0.20 | 
| Name of Neuropeptide Receptor | Gene ID | Control | Cold | Heat | No-Water | No-Food | 
|---|---|---|---|---|---|---|
| ACP Receptor-1 | gene-LOC118273818 | 0.03 ± 0.01 | 0.01 ± 0.01 | 0.05 ± 0.03 | 0.03 ± 0.02 | 0.02 ± 0.02 | 
| ACP Receptor-2 | gene-LOC118274328 | 0.01 ± 0.01 | 0 ± 0 | 0 ± 0 | 0.02 ± 0.02 | 0.04 ± 0.04 | 
| AKH Receptor | gene-LOC118265813 | 1.48 ± 0.37 | 0.22 ± 0.09 | 0.30 ± 0.07 | 0.28 ± 0.11 | 0.29 ± 0.06 | 
| AST-A Receptor | gene-LOC118264343 | 0.76 ± 0.14 | 0.37 ± 0.10 | 0.48 ± 0.08 | 0.50 ± 0.10 | 0.80 ± 0.07 | 
| AST-C Receptor | gene-LOC118266942 | 0.81 ± 0.05 | 0.71 ± 0.23 | 0.47 ± 0.06 | 0.82 ± 0.24 | 0.71 ± 0.02 | 
| Bursicon Receptor | gene-LOC118271105 | 3.70 ± 0.42 | 3.02 ± 0.34 | 7.25 ± 0.66 | 2.24 ± 0.30 | 1.79 ± 0.36 | 
| CAPA-PVK Receptor-1 | gene-LOC118271027 | 0.04 ± 0.02 | 0.09 ± 0.02 | 0.11 ± 0.05 | 0.07 ± 0.04 | 0.04 ± 0.02 | 
| CAPA-PVK Receptor-2 | gene-LOC118271188 | 0.07 ± 0.03 | 0.01 ± 0.01 | 0.03 ± 0.01 | 0 ± 0 | 0.05 ± 0.01 | 
| CCAP Receptor-1 | gene-LOC118280624 | 1.49 ± 0.09 | 1.73 ± 0.17 | 1.09 ± 0.18 | 1.01 ± 0.09 | 1.11 ± 0.16 | 
| CCAP Receptor-2 | gene-LOC118261782 | 0.06 ± 0.02 | 0.01 ± 0.01 | 0.04 ± 0 | 0.02 ± 0.01 | 0.02 ± 0.02 | 
| CCHa1 Receptor-1 | gene-LOC118271772 | 0.05 ± 0.01 | 0.03 ± 0.02 | 0.05 ± 0.01 | 0.02 ± 0.02 | 0.06 ± 0.03 | 
| CCHa2 Receptor | gene-LOC118271882 | 1.31 ± 0.09 | 0.75 ± 0.25 | 0.99 ± 0.05 | 1.48 ± 0.31 | 1.31 ± 0.09 | 
| CNMamide Receptor | gene-LOC118274298 | 0.02 ± 0.01 | 0 ± 0 | 0.01 ± 0.01 | 0.01 ± 0 | 0.01 ± 0.01 | 
| Corazonin Receptor | gene-LOC118282009 | 0.32 ± 0.03 | 0.22 ± 0.05 | 0.09 ± 0.03 | 0.39 ± 0.21 | 0.21 ± 0.07 | 
| DH31/Calcitonin receptor-1 | gene-LOC118268437 | 0.35 ± 0.09 | 1.00 ± 0.15 | 0.09 ± 0.03 | 1.22 ± 0.72 | 0.75 ± 0.09 | 
| DH31/Calcitonin receptor-2 | gene-LOC118268743 | 0.98 ± 0.12 | 1.08 ± 0.08 | 0.70 ± 0.10 | 1.11 ± 0.09 | 1.31 ± 0.13 | 
| DH44 Receptor-1 | gene-LOC118265921 | 1.03 ± 0.11 | 1.09 ± 0.20 | 0.55 ± 0.15 | 0.91 ± 0.11 | 0.87 ± 0.03 | 
| DH44 Receptor-2 | gene-LOC118265919 | 1.32 ± 0.11 | 1.11 ± 0.15 | 0.64 ± 0.11 | 0.99 ± 0.17 | 0.95 ± 0.16 | 
| ETH Receptor | gene-LOC118270299 | 1.04 ± 0.14 | 0.34 ± 0.11 | 0.66 ± 0.08 | 0.57 ± 0.07 | 0.62 ± 0.08 | 
| EH Receptor | gene-LOC118267004 | 1.35 ± 0.09 | 0.74 ± 0.20 | 1.05 ± 0.07 | 0.60 ± 0.11 | 0.66 ± 0.06 | 
| FMRFa Receptor | gene-LOC118262547 | 14.4 ± 0.9 | 7.23 ± 1.73 | 12.2 ± 1.0 | 16.1 ± 1.7 | 23.2 ± 1.2 | 
| GPA2/GPA5 Receptor | gene-LOC118269334 | 0.91 ± 0.11 | 0.90 ± 0.32 | 0.73 ± 0.01 | 1.05 ± 0.11 | 0.95 ± 0.13 | 
| Insulin Receptor-1 | gene-LOC118271105 | 3.70 ± 0.42 | 3.02 ± 0.34 | 7.25 ± 0.66 | 2.24 ± 0.30 | 1.79 ± 0.36 | 
| Insulin Receptor-2 | gene-LOC118271704 | 3.08 ± 0.20 | 2.14 ± 0.40 | 4.16 ± 0.18 | 3.78 ± 0.50 | 6.16 ± 0.52 | 
| Insulin Receptor-3 | gene-LOC118270523 | 3.52 ± 0.20 | 2.02 ± 0.28 | 3.80 ± 0.08 | 3.76 ± 0.61 | 5.75 ± 0.25 | 
| ITP receptor | gene-LOC118271902 | 0 ± 0 | 0.02 ± 0.02 | 0.05 ± 0.02 | 0.01 ± 0.01 | 0 ± 0 | 
| Kinin Receptor | gene-LOC118261869 | 0.21 ± 0.02 | 0.39 ± 0.13 | 0.17 ± 0.01 | 0.13 ± 0.03 | 0.24 ± 0.07 | 
| MS Receptor-1 | gene-LOC118266966 | 0.68 ± 0.09 | 1.41 ± 0.18 | 0.33 ± 0.06 | 1.13 ± 0.04 | 0.55 ± 0.03 | 
| MS Receptor-2 | gene-LOC118267191 | 1.59 ± 0.07 | 1.99 ± 0.09 | 0.71 ± 0.11 | 1.69 ± 0.15 | 1.91 ± 0.09 | 
| NPF Receptor | gene-LOC118270649 | 0.08 ± 0.02 | 0.12 ± 0.04 | 0.08 ± 0.01 | 0.18 ± 0.05 | 0.06 ± 0.01 | 
| NTL Receptor1 | gene-LOC118268412 | 0.06 ± 0.03 | 0.02 ± 0.02 | 0.12 ± 0.05 | 0.04 ± 0.02 | 0.06 ± 0.03 | 
| NTL Receptor-2 | gene-LOC118269913 | 0.21 ± 0.01 | 0.03 ± 0.02 | 0.11 ± 0.02 | 0.07 ± 0.01 | 0.09 ± 0 | 
| NPLP Receptor | gene-LOC118267003 | 11.1 ± 0.3 | 8.21 ± 0.74 | 11.3 ± 0.3 | 8.99 ± 0.51 | 12.2 ± 0.4 | 
| PDF Receptor | gene-LOC118265406 | 0.08 ± 0.02 | 0.02 ± 0.01 | 0.06 ± 0.01 | 0.03 ± 0.02 | 0.08 ± 0.02 | 
| pyrokinin-1 Receptor | gene-LOC118264923 | 2.79 ± 0.18 | 6.89 ± 1.40 | 1.01 ± 0.20 | 4.73 ± 0.08 | 3.39 ± 0.49 | 
| PTTH Receptor | gene-LOC118266498 | 5.67 ± 0.66 | 4.45 ± 0.50 | 3.73 ± 0.23 | 2.48 ± 0.19 | 4.58 ± 0.60 | 
| PABN Receptor | gene-LOC118264924 | 2.55 ± 0.19 | 3.26 ± 0.19 | 1.83 ± 0.16 | 3.13 ± 0.21 | 2.60 ± 0.31 | 
| Ryamide Receptor-1 | gene-LOC118268644 | 0.26 ± 0.07 | 0.10 ± 0.01 | 0.15 ± 0.03 | 0.11 ± 0.02 | 0.20 ± 0.04 | 
| Ryamide Receptor-2 | gene-LOC118268638 | 0.61 ± 0.13 | 0.18 ± 0.06 | 0.24 ± 0.09 | 0.28 ± 0.05 | 0.18 ± 0.05 | 
| Sex peptide Receptor | gene-LOC118276693 | 0.09 ± 0.01 | 0.28 ± 0.01 | 0.15 ± 0.03 | 0.19 ± 0.07 | 0.14 ± 0.01 | 
| sNPF Receptor-1 | gene-LOC118272572 | 0.19 ± 0.03 | 0.13 ± 0.04 | 0.20 ± 0.08 | 0.12 ± 0.02 | 0.26 ± 0.02 | 
| sNPF Receptor-2 | gene-LOC118272566 | 0.07 ± 0.01 | 0.03 ± 0.01 | 0.05 ± 0 | 0.08 ± 0.02 | 0.09 ± 0.01 | 
| sNPF Receptor-3 | gene-LOC118272588 | 2.00 ± 0.11 | 0.69 ± 0.13 | 1.86 ± 0.17 | 1.04 ± 0.19 | 1.33 ± 0.20 | 
| Sulfakinin Receptor | gene-LOC118263811 | 0.22 ± 0.19 | 0.01 ± 0.01 | 0.36 ± 0.11 | 0.22 ± 0.19 | 0.35 ± 0.14 | 
| SIFamide Receptor | gene-LOC118269799 | 0.10 ± 0.02 | 0.72 ± 0.17 | 0.13 ± 0.03 | 0.32 ± 0.02 | 0.06 ± 0.03 | 
| Tachykinin Receptor | gene-LOC118281565 | 0.39 ± 0.01 | 0.27 ± 0.06 | 0.43 ± 0.02 | 0.62 ± 0.14 | 0.81 ± 0.04 | 
| Trissin Receptor | gene-LOC118273356 | 0.81 ± 0.08 | 0.67 ± 0.21 | 0.52 ± 0.17 | 0.72 ± 0.08 | 1.02 ± 0.06 | 
| Orphan Receptor-1 | gene-LOC118277097 | 0.06 ± 0.01 | 0.04 ± 0.02 | 0.03 ± 0.02 | 0.08 ± 0.02 | 0.05 ± 0.03 | 
| Orphan Receptor-2 | gene-LOC118277095 | 0.07 ± 0.03 | 0.12 ± 0.04 | 0.06 ± 0.05 | 0.08 ± 0.01 | 0.12 ± 0.03 | 
| Orphan Receptor-3 | gene-LOC118282249 | 0.07 ± 0.02 | 0.08 ± 0.01 | 0.08 ± 0.02 | 0.09 ± 0.03 | 0.12 ± 0.01 | 
| Orphan Receptor-4 | gene-LOC118266511 | 0.07 ± 0.02 | 0.08 ± 0.03 | 0.02 ± 0.01 | 0.08 ± 0.03 | 0.24 ± 0.02 | 
| Orphan Receptor-5 | gene-LOC118266367 | 0.17 ± 0.04 | 0.04 ± 0.03 | 0.11 ± 0.03 | 0.11 ± 0.01 | 0.22 ± 0.04 | 
| Orphan Receptor-6 | gene-LOC118266407 | 0.18 ± 0.08 | 0.14 ± 0.01 | 0.05 ± 0.02 | 0.25 ± 0.05 | 0.33 ± 0.03 | 
| Orphan Receptor-7 | gene-LOC118267191 | 1.59 ± 0.07 | 1.99 ± 0.09 | 0.71 ± 0.11 | 1.69 ± 0.15 | 1.91 ± 0.09 | 
| Orphan Receptor-8 | gene-LOC118267704 | 3.31 ± 0.35 | 6.16 ± 0.62 | 3.78 ± 0.07 | 5.08 ± 0.09 | 3.19 ± 0.36 | 
| Orphan Receptor-9 | gene-LOC118274442 | 0.24 ± 0.04 | 0.30 ± 0.27 | 1.05 ± 0.43 | 0.18 ± 0.07 | 0.18 ± 0.03 | 
| Orphan Receptor-10 | gene-LOC118265380 | 0 ± 0 | 0 ± 0 | 0.02 ± 0.01 | 0.02 ± 0.01 | 0.01 ± 0.01 | 
| Name of Enzyme | Gene ID | Control | Cold | Heat | No-Water | No-Food | 
|---|---|---|---|---|---|---|
| Tyramine beta hydroxylase (TβH) | gene-LOC118281786 | 5.58 ± 0.45 | 1.43 ± 0.56 | 1.01 ± 0.20 | 0.96 ± 0.38 | 2.77 ± 0.41 | 
| Aromatic-L-amino-acid decarboxylase (DDC) | gene-LOC118272996 | 28 ± 8 | 614 ± 5 | 29 ± 2 | 401 ± 88 | 50 ± 8 | 
| Histidine decarboxylase (HDC) | gene-LOC118279687 | 0.16 ± 0.06 | 0.26 ± 0.24 | 0.40 ± 0.28 | 0.53 ± 0.24 | 1.37 ± 0.33 | 
| Tryptophan 5-hydroxylase (TPH) | gene-LOC118262869 | 0.97 ± 0.12 | 0.19 ± 0.21 | 1.10 ± 0.22 | 0.55 ± 0.07 | 1.27 ± 0.10 | 
| Tyrosine decarboxylase (TDC) | gene-LOC118267010 | 0.42 ± 0.05 | 0.14 ± 0.13 | 0.38 ± 0.12 | 0.31 ± 0.06 | 0.47 ± 0.06 | 
| Tyrosine hydroxylase (TH) | gene-LOC118263443 | 464 ± 182 | 5221 ± 21 | 83 ± 5 | 2740 ± 525 | 467 ± 193 | 
| Disclaimer/Publisher’s Note: The statements, opinions and data contained in all publications are solely those of the individual author(s) and contributor(s) and not of MDPI and/or the editor(s). MDPI and/or the editor(s) disclaim responsibility for any injury to people or property resulting from any ideas, methods, instructions or products referred to in the content. | 
© 2025 by the authors. Licensee MDPI, Basel, Switzerland. This article is an open access article distributed under the terms and conditions of the Creative Commons Attribution (CC BY) license (https://creativecommons.org/licenses/by/4.0/).
Share and Cite
Gong, W.; Lubawy, J.; Marciniak, P.; Smagghe, G.; Słocińska, M.; Liu, D.; Liu, T.; Gui, S. Transcriptome and Neuroendocrinome Responses to Environmental Stress in the Model and Pest Insect Spodoptera frugiperda. Int. J. Mol. Sci. 2025, 26, 691. https://doi.org/10.3390/ijms26020691
Gong W, Lubawy J, Marciniak P, Smagghe G, Słocińska M, Liu D, Liu T, Gui S. Transcriptome and Neuroendocrinome Responses to Environmental Stress in the Model and Pest Insect Spodoptera frugiperda. International Journal of Molecular Sciences. 2025; 26(2):691. https://doi.org/10.3390/ijms26020691
Chicago/Turabian StyleGong, Wei, Jan Lubawy, Paweł Marciniak, Guy Smagghe, Małgorzata Słocińska, Dongdong Liu, Tongxian Liu, and Shunhua Gui. 2025. "Transcriptome and Neuroendocrinome Responses to Environmental Stress in the Model and Pest Insect Spodoptera frugiperda" International Journal of Molecular Sciences 26, no. 2: 691. https://doi.org/10.3390/ijms26020691
APA StyleGong, W., Lubawy, J., Marciniak, P., Smagghe, G., Słocińska, M., Liu, D., Liu, T., & Gui, S. (2025). Transcriptome and Neuroendocrinome Responses to Environmental Stress in the Model and Pest Insect Spodoptera frugiperda. International Journal of Molecular Sciences, 26(2), 691. https://doi.org/10.3390/ijms26020691
 
        



 
       