Sign in to use this feature.

Years

Between: -

Subjects

remove_circle_outline
remove_circle_outline
remove_circle_outline
remove_circle_outline
remove_circle_outline
remove_circle_outline
remove_circle_outline
remove_circle_outline
remove_circle_outline

Journals

Article Types

Countries / Regions

remove_circle_outline
remove_circle_outline
remove_circle_outline

Search Results (324)

Search Parameters:
Keywords = fall armyworm

Order results
Result details
Results per page
Select all
Export citation of selected articles as:
21 pages, 2990 KB  
Article
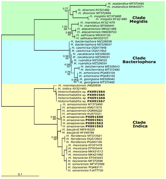
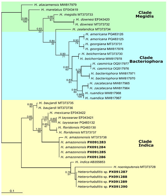
Native Entomopathogenic Nematodes from Peru Control Spodoptera frugiperda, a Major Pest of Zea mays in the Peruvian Amazon
by Grecia Fachin-Ruiz, Deyvis Córdova-Sinarahua, Lorena Estefani Romero-Chávez, Jaime Alvarado-Ramírez, Cesar Quesquen-Lopez, Eybis Flores-García, Christian Koch-Duarte, Agustin Cerna-Mendoza, Joel Vásquez-Bardales and Mike Corazon-Guivin
Int. J. Mol. Sci. 2026, 27(5), 2502; https://doi.org/10.3390/ijms27052502 - 9 Mar 2026
Viewed by 405
Abstract
This study evaluated entomopathogenic nematodes (EPNs) isolated from a cacao agroforestry system in the Peruvian Amazon, focusing on their molecular characterization and efficacy against Spodoptera frugiperda (Lepidoptera: Noctuidae) larvae. Thirteen EPN isolates were obtained from 50 soil samples using the Galleria mellonella baiting [...] Read more.
This study evaluated entomopathogenic nematodes (EPNs) isolated from a cacao agroforestry system in the Peruvian Amazon, focusing on their molecular characterization and efficacy against Spodoptera frugiperda (Lepidoptera: Noctuidae) larvae. Thirteen EPN isolates were obtained from 50 soil samples using the Galleria mellonella baiting technique. Mortality assays revealed significant differences among isolates at 24, 48, and 72 h, with isolates 11N-A4 and 8N-B1 being the most virulent, achieving maximum mortalities of 100% and 96.3% at 72 h, respectively. Median lethal time (LT50) values indicated rapid action of these isolates on G. mellonella larvae, with 33.3 h for 11N-A4 and 32.4 h for 8N-B1. Molecular identification using ITS, D2–D3 (LSU), and COI markers confirmed the isolates as Heterorhabditis sp. (11N-A4) and Heterorhabditis amazonensis (8N-B1). In bioassays with S. frugiperda larvae, both EPNs exhibited dose- and time-dependent mortality. H. amazonensis showed rapid action, reaching 100% mortality at the highest dose (60 IJs/larvae) within 48 h, whereas Heterorhabditis sp. displayed a gradual, sustained increase, attaining 91% mortality at 72 h. Median lethal dose (LD50) and LT50 values reflected the efficiency of both isolates, with Heterorhabditis sp. achieving lower LD50 at later stages and shorter LT50 at low-to-intermediate doses. These findings highlight the potential of Heterorhabditis sp. and H. amazonensis as effective biocontrol agents adapted to local conditions and represent the first report of H. amazonensis in Peru. Further studies under field conditions are required to confirm their suitability for incorporation into integrated pest management strategies in the Peruvian Amazon. Full article
(This article belongs to the Special Issue Molecular Signalling in Multitrophic Systems Involving Arthropods)
Show Figures

Figure 1

12 pages, 2140 KB  
Article
Function of the Resistance Gene CYP4G75 in the Fall Armyworm Spodoptera frugiperda (JE Smith, 1797) (Lepidoptera: Noctuidae) and Control via Nanoscale RNA Pesticides
by Longyu Yuan, Yu Deng, Jinxuan Wang, Yanfang Li, Yangshuo Dai, Zhenfei Zhang, Guanghua Liu and Hanxiang Xiao
Agronomy 2026, 16(3), 367; https://doi.org/10.3390/agronomy16030367 - 2 Feb 2026
Viewed by 424
Abstract
Spodoptera frugiperda is a highly destructive migratory pest of global concern that infests a wide range of crops, particularly maize, as well as rice and sugarcane, causing substantial economic losses in China. Since its invasion of China, S. frugiperda has experienced prolonged [...] Read more.
Spodoptera frugiperda is a highly destructive migratory pest of global concern that infests a wide range of crops, particularly maize, as well as rice and sugarcane, causing substantial economic losses in China. Since its invasion of China, S. frugiperda has experienced prolonged insecticide selection pressure, resulting in the accelerated evolution and increasing prevalence of resistance to specific insecticides. This study aimed to elucidate the role of cytochrome P450 monooxygenase (CYP) gene families in mediating resistance to chlorantraniliprole and to evaluate the efficacy of nanoparticle-mediated delivery systems combined with P450-specific synergists for controlling S. frugiperda. Toxicity bioassays conducted on field populations demonstrated that chlorantraniliprole still retained considerable insecticidal activity. Analyses of three detoxification enzyme activities revealed a significant elevation in cytochrome P450 activity, and expression profiling of candidate CYP genes was performed using quantitative real-time PCR (qPCR). Exposure to chlorantraniliprole resulted in a 2.53-fold upregulation of CYP4G75 expression. Furthermore, nano-agrochemical formulation assays showed that the combined application of LDHs-dsCYP4G75 and chlorantraniliprole exerted a significant synergistic effect, increasing mortality by 21.99% compared with either treatment applied alone. Overall, this study provides mechanistic insights into P450-mediated resistance and offers a promising strategy to reduce reliance on chemical insecticides, thereby contributing to the development of sustainable integrated pest management (IPM) programs. Full article
Show Figures

Figure 1

14 pages, 2268 KB  
Article
Fitness Costs of Broflanilide Resistance: Susceptibility, Resistance Risk and Adaptive Trade-Offs in Spodoptera frugiperda
by Priscilla Amponsah, Ali Hasnain, Qiutang Huang, Zhipeng Wang, Yichi Zhang, Xiaoli Chang, Youhui Gong and Chunqing Zhao
Agronomy 2026, 16(3), 308; https://doi.org/10.3390/agronomy16030308 - 26 Jan 2026
Viewed by 362
Abstract
The fall armyworm (FAW) Spodoptera frugiperda is a polyphagous pest that causes significant damage to various crops and rapidly develops resistance to insecticides. Broflanilide, a novel meta-diamide insecticide, has shown effectiveness against lepidopteran pests, but the risk of resistance and associated fitness costs [...] Read more.
The fall armyworm (FAW) Spodoptera frugiperda is a polyphagous pest that causes significant damage to various crops and rapidly develops resistance to insecticides. Broflanilide, a novel meta-diamide insecticide, has shown effectiveness against lepidopteran pests, but the risk of resistance and associated fitness costs in FAW remain unclear. This study evaluated the development of resistance to broflanilide over nine generations of selection using the diet incorporation method at the 70% lethal concentration (LC70) concentration. Following nine generations of selection, the LC50 value increased from 0.134 mg/kg to 0.232 mg/kg, showing a 1.73-fold increase in resistance ratio (RR). The calculated heritability of resistance (h2) was 0.084, which suggested that resistance of FAW against broflanilide is evolving at a slow rate. Based on the projected rate of resistance progression, a 10-fold increase in LC50 would take between 30.1 and 66.4 generations, assuming selection mortality rates of 90% and 50%, respectively. Fitness costs were evaluated using age-stage, two-sex life table analysis, revealing reduced fecundity and pupal weight in the broflanilide-selected (Brof-SEL) strain compared to the wild-type. The relative fitness of the Brof-SEL strain was 0.38, indicating trade-offs in biological traits. These findings suggested a low risk of rapid resistance development against broflanilide. However, effective integrated pest management strategies against FAW require the judicious use of this insecticide in combination with biological control measures, including the deployment of parasitoids and predators, to promote a more environmentally sustainable approach. Full article
(This article belongs to the Section Pest and Disease Management)
Show Figures

Figure 1

15 pages, 2496 KB  
Article
Rapid Artificial Infestation Method for Assessing Fall Armyworm (Spodoptera frugiperda) Damage on Maize
by Caiyao Wu, Weiting Chen, Xinyu Guo, Gongwen He, Guiqin Yang, Lili Zhu, Juan Yao and Dagang Jiang
Insects 2026, 17(2), 136; https://doi.org/10.3390/insects17020136 - 24 Jan 2026
Viewed by 638
Abstract
The fall armyworm (Spodoptera frugiperda) is a globally invasive pest that threatens the yield of maize and other grain crops. Transgenic insect-resistant maize offers an effective management strategy; however, rigorous evaluation of resistance to it depends on rapid and standardized infestation [...] Read more.
The fall armyworm (Spodoptera frugiperda) is a globally invasive pest that threatens the yield of maize and other grain crops. Transgenic insect-resistant maize offers an effective management strategy; however, rigorous evaluation of resistance to it depends on rapid and standardized infestation protocols. We developed and benchmarked laboratory, screenhouse, and field methods for rapid resistance assessment using 1–4-day-old larvae (L1–L4) and maize whorl leaves, silks, and kernels as feeding substrates. In laboratory bioassays, five L2 on each leaf or silk treatment enabled resistance assessment on day 2 post-infestation, whereas two L1 per treatment on kernels supported evaluation on day 3. In screenhouse trials, infesting each plant with twenty L2 allowed reliable leaf-injury ratings on day 10. In field trials, thirty L3 per plant with assessment on day 12 produced better outcomes. Together, these protocols provide a detailed and adaptable framework that reduces costs, shortens evaluation timelines, and offers practical guidance for resistance assessment of transgenic maize across controlled and open environments. Full article
(This article belongs to the Special Issue Sustainable Pest Management in Agricultural Systems)
Show Figures

Figure 1

22 pages, 2070 KB  
Article
Management of Fall Armyworm (Spodoptera frugiperda) Through Combined Plant Extracts and Microbial Biocontrol Agents
by David P. Tokpah and Ovgu Isbilen
Insects 2026, 17(1), 110; https://doi.org/10.3390/insects17010110 - 19 Jan 2026
Viewed by 816
Abstract
The fall armyworm (FAW), Spodoptera frugiperda, poses a major threat to global maize production. Reliance on synthetic pesticides has contributed to pest resistance and environmental degradation, underscoring the need for sustainable alternatives. In this study, ethanolic extracts of neem (Azadirachta indica [...] Read more.
The fall armyworm (FAW), Spodoptera frugiperda, poses a major threat to global maize production. Reliance on synthetic pesticides has contributed to pest resistance and environmental degradation, underscoring the need for sustainable alternatives. In this study, ethanolic extracts of neem (Azadirachta indica) and moringa (Moringa oleifera), together with maize-associated bacterial isolates, were evaluated for their biocontrol potential against fall armyworm. Gas chromatography-mass spectrometry (GC-MS) analysis for bioextract identification revealed tissue-specific chemical diversity, identifying eight key phytochemicals, including octadecanoic acid, trimethyl fluorosilane, and hexadecanoic acid in neem, and trimethyl fluorosilane, ethyl oleate, ethyl (9Z,12Z), octadecanoic acid, and benzenedicarboxylic acid in moringa extracts. Eighty-nine bacterial isolates were screened for extracellular enzyme activities (cellulase, chitinase, glucanase, and protease) and siderophore production, among which four strains, DR-55 (Bacillus subtilis), HL-7 (Bacillus cereus), HL-37 (Bacillus cereus), and DR-63 (Enterobacter sp.), exhibited >50% biocontrol efficacy under greenhouse conditions. A strong correlation (r = 0.88) was observed between in vitro antagonistic activity and greenhouse performance, validating the screening approach. Fall armyworm mortality was the highest in larvae (up to 80%), moderate in pupae (15–17%), and the lowest in adults (6–7%), respectively. Overall, plant bio-extracts and maize-associated microbial isolates represent a promising, non-hazardous strategy for sustainable fall armyworm management while preserving maize plant health. Full article
(This article belongs to the Section Insect Pest and Vector Management)
Show Figures

Figure 1

17 pages, 2327 KB  
Article
Validamycin Inhibits the Reproductive Capacity of Spodoptera frugiperda (Lepidoptera: Noctuidae) by Suppressing the Activity of Trehalase
by Fan Zhong, Sijing Wan, Shangrong Hu, Yuxin Ge, Ye Han, Xinyu Zhang, Min Zhou, Yan Li and Bin Tang
Insects 2026, 17(1), 105; https://doi.org/10.3390/insects17010105 - 16 Jan 2026
Viewed by 464
Abstract
Spodoptera frugiperda (J. E. Smith, 1797), an omnivorous crop pest worldwide, reproduces prolifically. Validamycin, a competitive natural inhibitor of trehalase, is regarded as an effective and safe insecticide. Pupae were injected with a validamycin gradient (0.5–10 µg/µL) to block trehalase; enzyme activity and [...] Read more.
Spodoptera frugiperda (J. E. Smith, 1797), an omnivorous crop pest worldwide, reproduces prolifically. Validamycin, a competitive natural inhibitor of trehalase, is regarded as an effective and safe insecticide. Pupae were injected with a validamycin gradient (0.5–10 µg/µL) to block trehalase; enzyme activity and the Vitellogenin gene (Vg)/its receptor gene (VgR) expression (rpL10 reference) were subsequently quantified to determine the compound’s impact on S. frugiperda ontogeny and fecundity. Validamycin directly inhibited pupal membrane-bound trehalase, sharply lowering glycogen. Both pupal and adult mortality rose with dose, yielding marked abnormalities versus the Control Check (CK) group. At 0.5 μg/μL validamycin, eggs blackened and clumped in the lateral oviduct, blocking release; treated females produced far fewer eggs by day 4, exhibited ovarian atrophy, shorter lifespan, and low hatchability. The expression levels of Vg and VgR in the ovaries of the fall armyworm were consistent with the changes in the ovarian developmental phenotype. Validamycin significantly inhibited the activity of trehalase in S. frugiperda, severely hindering their normal eclosion and lowering the potential reproductive capacity of S. frugiperda. Simultaneously, it directly affects ovarian development and the lifespan of female moths. The results provide data to support the development of new methods for controlling S. frugiperda. Full article
(This article belongs to the Special Issue Surveillance and Management of Invasive Insects)
Show Figures

Graphical abstract

15 pages, 1651 KB  
Article
Morphological Trait Analysis Showed the Existence of a Migratory Ecotype in the Fall Armyworm, Spodoptera frugiperda
by Jiajie Ma, Yishu Sun, Xiaoting Sun, Yifei Song, Wei He, Bo Chu, Xianming Yang and Kongming Wu
Insects 2026, 17(1), 95; https://doi.org/10.3390/insects17010095 - 14 Jan 2026
Viewed by 642
Abstract
Spodoptera frugiperda (fall armyworm, FAW) has rapidly spread across Asia and Africa in recent years, with its seasonal long-distance migration ability serving as the biological basis driving its region-wide outbreaks. Although the migratory biology of FAW has been extensively studied, it remains unclear [...] Read more.
Spodoptera frugiperda (fall armyworm, FAW) has rapidly spread across Asia and Africa in recent years, with its seasonal long-distance migration ability serving as the biological basis driving its region-wide outbreaks. Although the migratory biology of FAW has been extensively studied, it remains unclear whether there is stable differentiation between migratory and non-migratory individuals. In this study, we revealed the significant differences in morphological parameters between migratory populations and laboratory-reared populations. The migratory populations exhibited a greater body length and width and forewing size, as well as a lower body weight, compared to the laboratory colony. After three generations of indoor rearing, the migrants’ morphology and flight capacity converged to the laboratory phenotype, indicating the existence of a migratory ecotype in FAW. Through further investigation, a method for identifying the migratory ecotype of FAW was proposed based on the corrected wing loading (WL) and forewing aspect ratio (FA), which was successfully applied to distinguish individuals of the migratory ecotype in field populations. Our results confirm that FAWs exhibit stable differentiation into a migratory ecotype, and using WL and FA provides a robust, field-deployable tool for regional FAW monitoring, early warning systems, and targeted FAW control. Full article
(This article belongs to the Section Insect Pest and Vector Management)
Show Figures

Figure 1

16 pages, 1949 KB  
Article
Toxicity of Nanoemulsified Eugenia uniflora (Myrtaceae) Essential Oil to Spodoptera frugiperda (Lepidoptera: Noctuidae) and Selectivity to Trichogramma pretiosum (Hymenoptera: Trichogrammatidae)
by Júlia A. C. Oliveira, Karolina G. Figueiredo, Letícia A. Fernandes, Vinícius C. Carvalho, Dejane S. Alves, Julio C. Ugucioni, Jhones L. Oliveira, Hudson W. P. Carvalho, Suzan K. V. Bertolucci and Geraldo A. Carvalho
Plants 2026, 15(2), 248; https://doi.org/10.3390/plants15020248 - 13 Jan 2026
Viewed by 481
Abstract
Spodoptera frugiperda (fall armyworm) is a polyphagous pest with widespread resistance to synthetic insecticides, while essential oils (EOs) and biological control agents, such as the parasitoid Trichogramma pretiosum, represent promising strategies in integrated pest management (IPM) programs. This study evaluated the toxicity [...] Read more.
Spodoptera frugiperda (fall armyworm) is a polyphagous pest with widespread resistance to synthetic insecticides, while essential oils (EOs) and biological control agents, such as the parasitoid Trichogramma pretiosum, represent promising strategies in integrated pest management (IPM) programs. This study evaluated the toxicity of Eugenia uniflora EO, popularly known as pitanga EO, and nanoemulsion (NEO) to S. frugiperda and the selectivity of the NEO to T. pretiosum. The EO of E. uniflora was characterized by GC-MS/DIC and then diluted in water and Tween 80® for bioassays to estimate the LC50 against S. frugiperda in Potter’s tower. The NEOs were produced by high-shear dispersion using an Ultra-Turrax and characterized for thermal stability, particle size, polydispersity index (PDI), zeta potential (ζ), temporal stability, and morphology. The NEO was diluted to the LC50 (36.05 mg/mL) in 1% Tween 80® solution and tested for toxicity to S. frugiperda and to the parasitoid. The majority compounds in the EO from E. uniflora were curzerene (34.07%), selina-1,3,7(11)-trien-8-one (10.51%), germacrene B (9.51%) and germacrene D (5.03%). The NEO stored at 25 °C remains stable for up to 30 days after preparation. In addition, the NEO showed a particle size of 283.2 nm, a PDI of 0.289, and a zeta potential (ζ) of −23.2 mV. The E. uniflora EO and NEO at a concentration of 36.05 mg/mL were toxic to S. frugiperda (36% probability of survival). Furthermore, NEO was selective for T. pretiosum in its immature stages. The NEO proved to be stable, effective, and selective, indicating potential for IPM. However, validation under semi-field and field conditions is still necessary. Full article
(This article belongs to the Section Phytochemistry)
Show Figures

Figure 1

16 pages, 1003 KB  
Article
Direct and Indirect Effects of a Glyphosate-Based Herbicide on Spodoptera frugiperda Multiple Nucleopolyhedrovirus (Baculoviridae) on Diet, Maize Plants and Soil
by Juan S. Gómez-Díaz, Arely Y. Cubas, Mara J. Arias-Robledo and Trevor Williams
Insects 2026, 17(1), 73; https://doi.org/10.3390/insects17010073 - 8 Jan 2026
Viewed by 532
Abstract
Glyphosate is a broad-spectrum, systemic herbicide that has attracted concern over its non-target effects, environmental persistence, and the presence of residues in food. The fall armyworm, Spodoptera frugiperda (Lepidoptera: Noctuidae), is a major invasive pest of maize that can be controlled by application [...] Read more.
Glyphosate is a broad-spectrum, systemic herbicide that has attracted concern over its non-target effects, environmental persistence, and the presence of residues in food. The fall armyworm, Spodoptera frugiperda (Lepidoptera: Noctuidae), is a major invasive pest of maize that can be controlled by application of its homologous nucleopolyhedrovirus (SfMNPV), an occluded virus in the family Baculoviridae. We examined the effects of a glyphosate-based herbicide on S. frugiperda growth and survival and on virus occlusion bodies (OBs) exposed to product label-recommended concentrations of the herbicide. Larval growth, time to pupation, pupal weight, duration of the pupal stage and sex ratio were not affected by exposure to the herbicide (1% v/v solution) applied to the surface of semi-synthetic diet. Exposure to 1–2% herbicide solution had no effect on the median lethal concentration (LC50) of OBs, the susceptibility of second instar larvae to virus infection, or the production of OBs in virus-killed larvae. Virus acquisition did not vary significantly when larvae fed on virus-sprayed maize plants at 1 and 6 days after they had been treated with herbicide, compared to healthy plants. Finally, the presence of 2% herbicide solution did not influence the persistence of OBs in non-sterilized soil samples over a 6-week greenhouse experiment. Although the laboratory and greenhouse experiments indicated that the glyphosate-based herbicide tested was unlikely to influence the transmission or persistence of SfMNPV OBs, future studies should verify these findings across a range of field conditions, soil types and different herbicide formulations. Full article
Show Figures

Figure 1

15 pages, 4868 KB  
Article
Phylostratigraphic Analysis Reveals the Evolutionary Origins and Potential Role of New Genes in the Adaptive Evolution of Spodoptera frugiperda
by Yi Yang, Bo Zhang, Yaobin Lu and Xinyang Zhang
Int. J. Mol. Sci. 2026, 27(1), 549; https://doi.org/10.3390/ijms27010549 - 5 Jan 2026
Viewed by 587
Abstract
The fall armyworm, Spodoptera frugiperda, has become one of the most damaging agricultural pests worldwide, yet the genetic basis of its extraordinary adaptability remains elusive. Recent studies have highlighted the pivotal role of newly evolved genes in adaptive evolution, and phylostratigraphy has [...] Read more.
The fall armyworm, Spodoptera frugiperda, has become one of the most damaging agricultural pests worldwide, yet the genetic basis of its extraordinary adaptability remains elusive. Recent studies have highlighted the pivotal role of newly evolved genes in adaptive evolution, and phylostratigraphy has emerged as a powerful conceptual framework to trace their origins. Here, we adopt this framework to investigate how new genes have contributed to the rapid adaptive evolution of S. frugiperda. Using high-quality genomic data, we inferred gene ages across evolutionary phylostrata and identified 277 newly evolved genes that originated after the divergence of Spodoptera. These new genes exhibit hallmark genomic signatures of recent origin, including shorter coding regions, simplified structures, and relaxed evolutionary constraints. Interestingly, transcriptomic analyses revealed strong tissue specificity, with pronounced enrichment in the antenna and brain, indicating possible involvement in chemosensory and neural functions essential for environmental and behavioral adaptation. Under diverse environmental challenges such as pesticide and parasitoid wasp exposure, and virus infection, we found many of the new genes acted as hubs in the regulatory networks associated with pesticide response. Together, our findings suggest that the emergence of new genes has played a critical role in shaping the rapid adaptive evolution of S. frugiperda and provide broader insights into how newly evolved genes contribute to species adaptation. Full article
(This article belongs to the Section Molecular Genetics and Genomics)
Show Figures

Figure 1

24 pages, 3923 KB  
Article
Invertebrate Iridescent Viruses (Iridoviridae) from the Fall Armyworm, Spodoptera frugiperda
by Birmania Rodríguez-Heredia, Jesús Alejandro Zamora-Briseño, Leonardo Velasco and Trevor Williams
Viruses 2026, 18(1), 31; https://doi.org/10.3390/v18010031 - 24 Dec 2025
Viewed by 711
Abstract
Invertebrate iridescent viruses (IIVs, family Iridoviridae) are icosahedral double-stranded DNA viruses that infect a wide range of invertebrates, particularly in humid and aquatic environments. During field trials in Chiapas, southern Mexico, larvae of the fall armyworm, Spodoptera frugiperda (Lepidoptera: Noctuidae), displayed an [...] Read more.
Invertebrate iridescent viruses (IIVs, family Iridoviridae) are icosahedral double-stranded DNA viruses that infect a wide range of invertebrates, particularly in humid and aquatic environments. During field trials in Chiapas, southern Mexico, larvae of the fall armyworm, Spodoptera frugiperda (Lepidoptera: Noctuidae), displayed an unexpected lavender iridescence, leading to the discovery of novel IIV isolates from this major agricultural pest. Restriction endonuclease analysis revealed evident diversity among isolates from individual infected larvae. Although one field experiment yielded inconclusive results, a second experiment revealed a positive association between IIV disease and SfMNPV infection, compared to a negative association with the prevalence of parasitoids, and no association with entomopathogenic nematodes (probably Hexamermis sp.). These findings require further investigation to determine the distinct ecological routes through which the virus may transmit across host species. IIV infection of S. frugiperda was also identified in Veracruz State, Mexico, and northern Argentina, revealing a previously unrecognized geographic and host range for these viruses. The genomic and evolutionary features of the three isolates from S. frugiperda were compared with those of two other lepidopteran isolates from Helicoverpa zea (IIV30C obtained from CSIRO) and Anticarsia gemmatalis (AgIIV). Genome sizes ranged between 196.1 and 205.4 kbp (~28% GC content), with several large inversions, and were rich in tandem repeats. The average amino acid identity of the complete genomes and phylogenetic analyses of 26 core gene sequences placed all five isolates within the genus Chloriridovirus, closely related to IIV22 and IV22a isolated from blackflies (Diptera) in Wales and a previously sequenced isolate of IIV30 from the USA. We conclude that these lepidopterans are all infected by closely related strains of the virus species Chloriridovirus simulium1 across their native geographical range. These findings highlight the unexpected ecological breadth and evolutionary adaptability of IIVs. Full article
(This article belongs to the Section Invertebrate Viruses)
Show Figures

Figure 1

10 pages, 1177 KB  
Article
Beyond the Mortality Effect: Spodoptera frugiperda Multiple Nucleopolyhedrovirus Promotes Changes in Feeding and Inhibits Larval Growth and Weight Gain in Fall Armyworm
by Bianca Marina Costa Nascimento, Anderson Delfino Mauricio Nunes, Silvio Lisboa de Souza Junior, Luiz Fernando de Santana Santos, Fabio Mielezrski, Carlos Henrique de Brito, Breno Álef Parnaíba Cândido, Isabel Lopes de Medeiros, Wanderlan Gonçalves Praxedes Júnior, Janayne Maria Rezende, Francisco de Sousa Ramalho, Rosilda Mara Mussury Franco Silva and José Bruno Malaquias
Microorganisms 2026, 14(1), 1; https://doi.org/10.3390/microorganisms14010001 - 19 Dec 2025
Viewed by 447
Abstract
Infection by Spodoptera frugiperda multiple nucleopolyhedrovirus (SfMNPV) profoundly alters the physiology of S. frugiperda (Lepidoptera: Noctuidae), promoting molecular responses that activate genes related to cellular defense. These responses demand substantial energy and lead to feeding dysfunction. Knowledge about the effects of SfMNPV on [...] Read more.
Infection by Spodoptera frugiperda multiple nucleopolyhedrovirus (SfMNPV) profoundly alters the physiology of S. frugiperda (Lepidoptera: Noctuidae), promoting molecular responses that activate genes related to cellular defense. These responses demand substantial energy and lead to feeding dysfunction. Knowledge about the effects of SfMNPV on weight gain and leaf consumption rate is still incipient; in this context, we evaluated the survival rate, weight gain, leaf consumption rate, and body size of S. frugiperda exposed to different concentrations of SfMNPV. A completely randomized design was used in the laboratory. Treatments consisted of SfMNPV from the commercial product Cartugen®, diluted at different concentrations and applied on a Petri dish: 9.00 × 103, 1.80 × 104, 3.75 × 104, 7.50 × 104, 1.35 × 105, 2.25 × 105, and 3.75 × 105 occlusion bodies (OBs)/mL. Fifty first-instar larvae were used per treatment. The median lethal concentration was estimated at 1.32 × 105 OBs/mL (95% confidence interval = 1.22 × 105–1.43 × 105 OBs/mL). Nonlinear regression analysis of sublethal effects showed that the expected weight of the control (W0), the angular parameter (B), and the effective concentration capable of reducing larval weight by 50% (EC50) were 47.40 mg, 1.42, and 1.16 × 104 OBs/mL, respectively. Leaf consumption was inhibited at lower concentrations and increased at higher concentrations among surviving larvae, and larval growth (measured by head diameter, body length, and body width) was lower when larvae were exposed to SfMNPV than in the control. Our data suggest that SfMNPV at low concentrations causes dysfunctions that prevent normal development in surviving individuals, resulting in reduced consumption rate, body growth, and weight gain. Overall, our analysis indicates that the impact of SfMNPV extends beyond mortality; low concentrations can affect larval growth and feeding consumption rate in S. frugiperda. Full article
(This article belongs to the Topic Advances in Infectious and Parasitic Diseases of Animals)
Show Figures

Figure 1

13 pages, 2011 KB  
Article
Knockdown of Serine–Arginine Protein Kinase 3 Impairs Sperm Development in Spodoptera frugiperda
by Yilin Song, Yi Zhou, Ruoke Wang, Bing Zhang, Zhongwei Li, Xiangyu Liu and Dandan Li
Insects 2025, 16(12), 1256; https://doi.org/10.3390/insects16121256 - 11 Dec 2025
Viewed by 609
Abstract
Lepidopterans produce two distinct types of sperm: nucleated eupyrene sperm for fertilization and anucleate apyrene sperm for auxiliary functions. However, the mechanisms underlying sperm dimorphism in fall armyworm Spodoptera frugiperda remain poorly understood. Serine–Arginine Protein Kinases (SRPKs) are a class of kinases that [...] Read more.
Lepidopterans produce two distinct types of sperm: nucleated eupyrene sperm for fertilization and anucleate apyrene sperm for auxiliary functions. However, the mechanisms underlying sperm dimorphism in fall armyworm Spodoptera frugiperda remain poorly understood. Serine–Arginine Protein Kinases (SRPKs) are a class of kinases that catalyze the phosphorylation of SR proteins, but recent studies have shown that SRPK is critical for chromatin remodeling of sperm in mammals. Whether SRPK is involved in lepidopteran spermatogenesis is completely unknown. Here, we describe the entire process of elongation and maturation of both eupyrene and apyrene sperm bundles in S. frugiperda. The eupyrene sperm bundles elongated from the 3-day-old 6th-instar larvae, transiently forming a bowling-pin shape prior to cytoplasmic extrusion and finally maturing into structures with a fan-shaped head and slender tail after eclosion. In contrast, apyrene sperm bundles originated at 2-day-old pupae, where they underwent immediate nuclear extrusion and elongated into bundles that later coiled into a mature, spindle-shaped spool conformation in male adults. Larval knockdown of Serine–Arginine Protein Kinase 3 (SRPK3) significantly reduced apyrene sperm ratio and induced precocious maturation of eupyrene sperm, accompanied by acrosomal malformations. Furthermore, we observed a marked downregulation of cytoskeletal genes—including α-tubulin and cofilin—in non-testicular tissues and β-actin in testicular tissues. In contrast, the expression of dynamin and Lasp was upregulated in the testis and non-testicular tissues, respectively. Our results indicate that SRPK3 regulates both apyrene sperm differentiation and eupyrene sperm maturation by modulating the expression of cytoskeletal components, which provides new clues for lepidopteran spermatogenesis. Full article
(This article belongs to the Section Insect Molecular Biology and Genomics)
Show Figures

Graphical abstract

15 pages, 1140 KB  
Article
Skyglow-Induced Luminance Gradients Influence Orientation in a Migratory Moth
by Yi Ji, Yibo Ma, Zhangsu Wen, Boya Gao, James J. Foster, Daihong Yu, Yan Wu, Guijun Wan and Gao Hu
Insects 2025, 16(12), 1252; https://doi.org/10.3390/insects16121252 - 10 Dec 2025
Viewed by 919
Abstract
Artificial light at night (ALAN) is altering nocturnal ecosystems. While the effects of direct light sources on insect behavior are well studied, the influence of large-scale skyglow on migratory orientation remains unclear. Here, we tested how skyglow-induced luminance gradients influence the flight orientation [...] Read more.
Artificial light at night (ALAN) is altering nocturnal ecosystems. While the effects of direct light sources on insect behavior are well studied, the influence of large-scale skyglow on migratory orientation remains unclear. Here, we tested how skyglow-induced luminance gradients influence the flight orientation of the fall armyworm, Spodoptera frugiperda, a globally invasive nocturnal migrant that performs seasonal migration in China, using controlled indoor simulations and field assays. Surprisingly, individuals consistently oriented toward darker regions, suggesting that luminance gradients may influence their heading away from the expected seasonal migratory direction. This response was highly consistent across both settings, indicating that skyglow-generated luminance gradients can function as directional cues and potentially interfere with seasonal orientation processes. Such gradients may thus function as ecological traps and represent an underrecognized factor in nocturnal insect navigation. Our findings point to a previously overlooked pathway through which skyglow may affect long-distance orientation in nocturnal migrants, underscoring the need for further work to evaluate its ecological significance within light-polluted environments. Full article
(This article belongs to the Section Insect Pest and Vector Management)
Show Figures

Figure 1

20 pages, 1600 KB  
Article
Chlorantraniliprole Resistance and Associated Fitness Costs in Fall Armyworm (Spodoptera frugiperda): Implications for Resistance Management
by Arzlan Abbas, Faisal Hafeez, Ali Hasnain, Ayesha Iftikhar, Muhammad Hassan Khan, Farman Ullah, Ahmed M. M. Elkady, Chen Ri Zhao and Xiaohe Sun
Insects 2025, 16(12), 1232; https://doi.org/10.3390/insects16121232 - 6 Dec 2025
Cited by 2 | Viewed by 901
Abstract
Spodoptera frugiperda J.E. Smith (Lepidoptera: Noctuidae) represents a major threat to maize production across Pakistan, with chemical control serving as the predominant management approach. The intensive application of insecticides, particularly diamide compounds such as chlorantraniliprole, has escalated concerns regarding resistance evolution in field [...] Read more.
Spodoptera frugiperda J.E. Smith (Lepidoptera: Noctuidae) represents a major threat to maize production across Pakistan, with chemical control serving as the predominant management approach. The intensive application of insecticides, particularly diamide compounds such as chlorantraniliprole, has escalated concerns regarding resistance evolution in field populations. This study evaluated the insecticidal efficacy of seven commonly used compounds against geographically diverse field-collected populations of S. frugiperda from major maize-growing regions of Pakistan, revealing significant inter-population variability in susceptibility profiles. Chlorantraniliprole was selected for comprehensive transgenerational screening based on moderate baseline LC50 values and optimal laboratory colony establishment parameters. A representative field strain underwent six consecutive generations of selection pressure at LC70 concentrations, resulting in a 4.48-fold increase in resistance levels with a realized heritability (h2) of 0.198. Predictive modeling using established quantitative genetic frameworks demonstrated that resistance evolution rates are critically dependent on both selection intensity and genetic parameters. Under constant h2 = 0.198, increasing selection intensity substantially accelerated resistance development, with 10-fold resistance achievable in approximately 18 generations at 80% selection intensity (slope = 2.696) compared to 36 generations at lower intensities (slope = 4.696). Sensitivity analysis revealed that heritability variations from 0.148 to 0.248 could reduce generation requirements from >40 to ~25 generations when slope was maintained at 3.696. Life table analyses of the chlorantraniliprole-selected strain demonstrated significant fitness costs manifested as extended developmental periods, reduced reproductive output, and decreased intrinsic rate of population increase (r), indicating evolutionary trade-offs associated with resistance acquisition. These findings provide crucial insights for developing sustainable management strategies, highlighting the importance of integrating resistance monitoring, refuge-based approaches, and rotation with insecticides of different modes of action to delay resistance buildup in field populations. Such data-driven management frameworks are vital for maintaining the long-term efficacy of diamides in Pakistan’s maize production systems. Full article
Show Figures

Figure 1

Back to TopTop