Design, Synthesis and Biological Evaluation of 6-(Imidazo[1,2-a]pyridin-6-yl)quinazoline Derivatives as Anticancer Agents via PI3Kα Inhibition
Abstract
1. Introduction
2. Results and Discussion
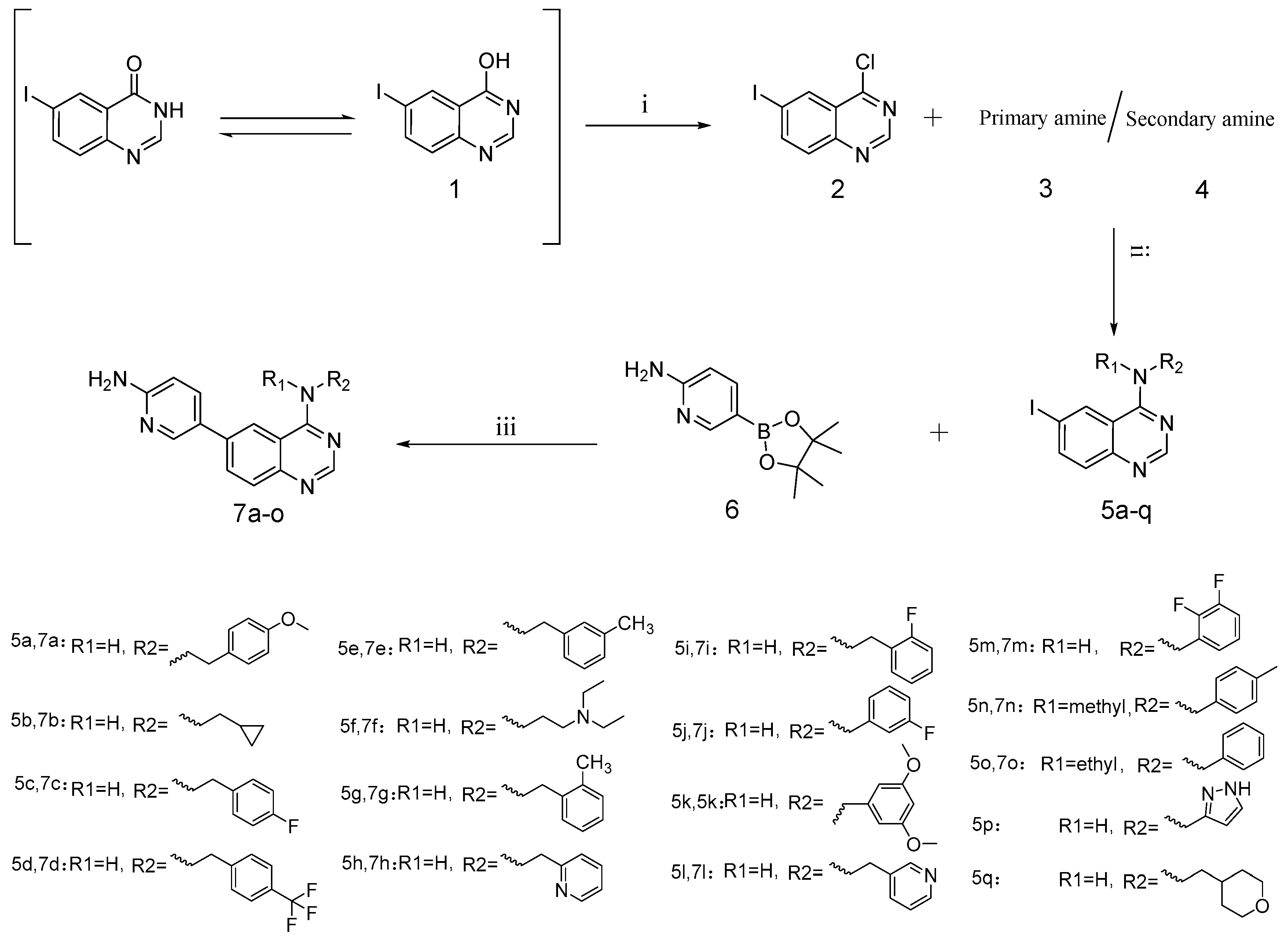
2.1. Chemistry
2.2. Biological Evaluation
2.2.1. Antiproliferation Activity Assay
2.2.2. Compound 13k Inhibits PI3Kα and Blocks the PI3K Pathway in HCC827 Cells
2.2.3. Molecular Docking Study of Compound 13k
2.2.4. Compound 13k Induced G2/M Phase Block in HCC827 Cells
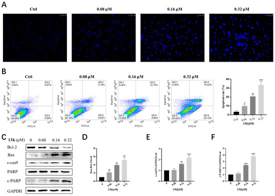
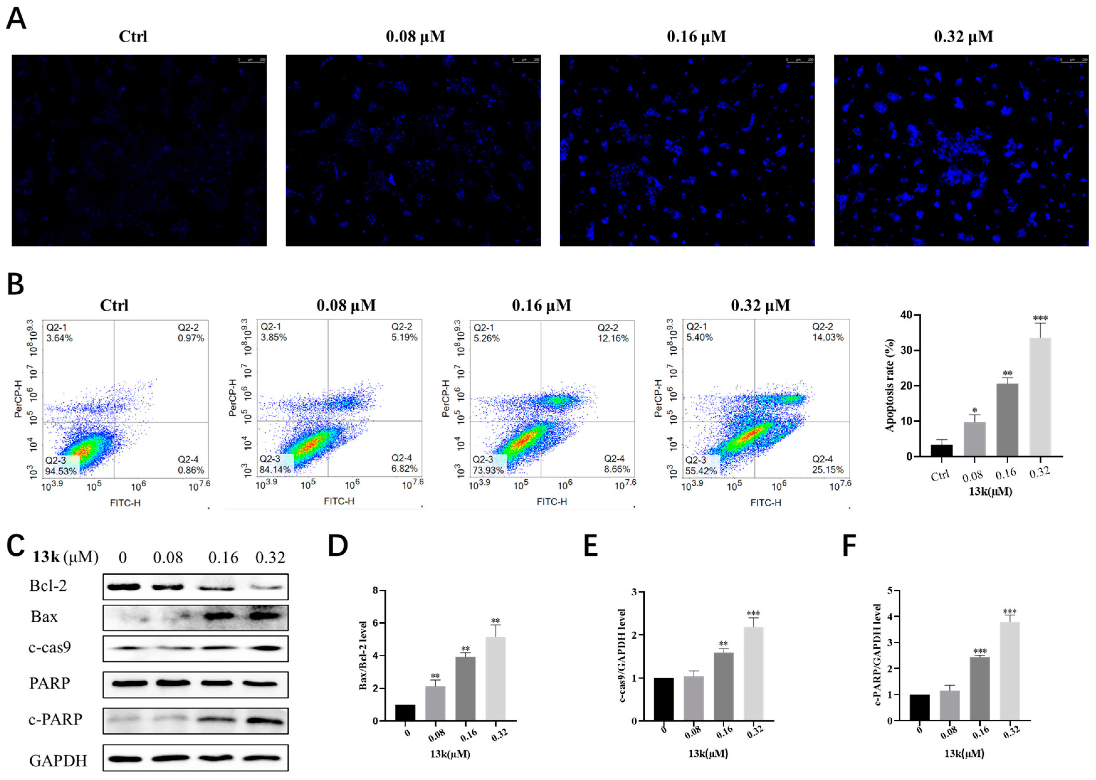
2.2.5. Compound 13k Induced Cell Apoptosis
2.2.6. In 3D Spheroid Cell Inhibition Assay
3. Conclusions
4. Experimental Procedure
4.1. Chemistry
4.1.1. Instruments and Materials
4.1.2. General Experimental Protocol for Preparation of Compounds 10a–u
Preparation of 4-Chloro-6-iodoquinazoline (2)
Steps for the Preparation of 6-Iodo-N-(4-methoxybenzyl)quinazolin-4-amine (5a)
N-(cyclopropylmethyl)-6-iodoquinazolin-4-amine (5b)
N-(4-fluorobenzyl)-6-iodoquinazolin-4-amine (5c)
6-iodo-N-(4-(trifluoromethyl)benzyl)quinazolin-4-amine (5d)
6-iodo-N-(3-methylbenzyl)quinazolin-4-amine (5e)
N1,N1-diethyl-N2-(6-iodoquinazolin-4-yl)ethane-1,2-diamine (5f)
6-iodo-N-(2-methylbenzyl)quinazolin-4-amine (5g)
6-iodo-N-(pyridin-2-ylmethyl)quinazolin-4-amine (5h)
N-(2-fluorobenzyl)-6-iodoquinazolin-4-amine (5i)
N-(3-fluorophenyl)-6-iodoquinazolin-4-amine (5j)
N-(3,5-dimethoxyphenyl)-6-iodoquinazolin-4-amine (5k)
6-iodo-N-(pyridin-3-ylmethyl)quinazolin-4-amine (5l)
N-(2,3-difluorophenyl)-6-iodoquinazolin-4-amine (5m)
6-iodo-N-methyl-N-(p-tolyl)quinazolin-4-amine (5n)
N-ethyl-6-iodo-N-phenylquinazolin-4-amine (5o)
6-iodo-N-(1H-pyrazol-3-yl)quinazolin-4-amine (5p)
6-iodo-N-((tetrahydro-2H-pyran-4-yl)methyl)quinazolin-4-amine (5q)
Procedure for the Preparation of 6-(6-Aminopyridin-3-yl)-N-(4-methoxybenzyl)quinazolin-4-amine (7a)
6-(6-Aminopyridin-3-yl)-N-(cyclopropylmethyl)quinazolin-4-amine (7b)
6-(6-Aminopyridin-3-yl)-N-(4-fluorobenzyl)quinazolin-4-amine (7c)
6-(6-Aminopyridin-3-yl)-N-(4-(trifluoromethyl)benzyl)quinazolin-4-amine (7d)
6-(6-Aminopyridin-3-yl)-N-(3-methylbenzyl)quinazolin-4-amine (7e)
N1-(6-(6-aminopyridin-3-yl)quinazolin-4-yl)-N2,N2-diethylethane-1,2-diamine (7f)
6-(6-Aminopyridin-3-yl)-N-(2-methylbenzyl)quinazolin-4-amine (7g)
6-(6-Aminopyridin-3-yl)-N-(pyridin-2-ylmethyl)quinazolin-4-amine (7h)
6-(6-Aminopyridin-3-yl)-N-(2-fluorobenzyl)quinazolin-4-amine (7i)
6-(6-Aminopyridin-3-yl)-N-(3-fluorophenyl)quinazolin-4-amine (7j)
6-(6-Aminopyridin-3-yl)-N-(3,5-dimethoxyphenyl)quinazolin-4-amine (7k)
6-(6-Aminopyridin-3-yl)-N-(pyridin-3-ylmethyl)quinazolin-4-amine (7l)
6-(6-Aminopyridin-3-yl)-N-(2,3-difluorophenyl)quinazolin-4-amine (7m)
6-(6-Aminopyridin-3-yl)-N-methyl-N-(p-tolyl)quinazolin-4-amine (7n)
6-(6-Aminopyridin-3-yl)-N-ethyl-N-phenylquinazolin-4-amine (7o)
Procedure for the Preparation of Ethyl 6-(4-((4-Methoxybenzyl)amino)quinazolin-6-yl)imidazo[1,2-a]pyridine-2-carboxylate (10a) or Methyl 6-(4-((4-methoxybenzyl)amino)quinazolin-6-yl)imidazo[1,2-a]pyridine-2-carboxylate (10o)
Ethyl 6-(4-((Cyclopropylmethyl)amino)quinazolin-6-yl)imidazo[1,2-a]pyridine-2-carboxylate (10b)
Ethyl 6-(4-((4-Fluorobenzyl)amino)quinazolin-6-yl)imidazo[1,2-a]pyridine-2-carboxylate (10c)
Ethyl 6-(4-((4-(Trifluoromethyl)benzyl)amino)quinazolin-6-yl)imidazo[1,2-a]pyridine-2-carboxylate (10d)
Ethyl 6-(4-((3-Methylbenzyl)amino)quinazolin-6-yl)imidazo[1,2-a]pyridine-2-carboxylate (10e)
Ethyl 6-(4-((2-(Diethylamino)ethyl)amino)quinazolin-6-yl)imidazo[1,2-a]pyridine-2-carboxylate (10f)
Ethyl 6-(4-((2-Methylbenzyl)amino)quinazolin-6-yl)imidazo[1,2-a]pyridine-2-carboxylate (10g)
Ethyl 6-(4-((Pyridin-2-ylmethyl)amino)quinazolin-6-yl)imidazo[1,2-a]pyridine-2-carboxylate (10h)
Ethyl 6-(4-((2-Fluorobenzyl)amino)quinazolin-6-yl)imidazo[1,2-a]pyridine-2-carboxylate (10i)
Ethyl 6-(4-((3-Fluorophenyl)amino)quinazolin-6-yl)imidazo[1,2-a]pyridine-2-carboxylate (10j)
Ethyl 6-(4-((3,5-dimethoxyphenyl)amino)quinazolin-6-yl)imidazo[1,2-a]pyridine-2-carboxylate (10k)
Ethyl 6-(4-((2,3-difluorophenyl)amino)quinazolin-6-yl)imidazo[1,2-a]pyridine-2-carboxylate (10l)
Ethyl 6-(4-(Ethyl(phenyl)amino)quinazolin-6-yl)imidazo[1,2-a]pyridine-2-carboxylate (10m)
Ethyl 6-(4-((Pyridin-3-ylmethyl)amino)quinazolin-6-yl)imidazo[1,2-a]pyridine-2-carboxylate (10n)
Methyl 6-(4-((2-Methylbenzyl)amino)quinazolin-6-yl)imidazo[1,2-a]pyridine-2-carboxylate (10p)
Methyl 6-(4-((Pyridin-2-ylmethyl)amino)quinazolin-6-yl)imidazo[1,2-a]pyridine-2-carboxylate (10q)
Methyl 6-(4-((2-Fluorobenzyl)amino)quinazolin-6-yl)imidazo[1,2-a]pyridine-2-carboxylate (10r)
Methyl 6-(4-((3-Fluorophenyl)amino)quinazolin-6-yl)imidazo[1,2-a]pyridine-2-carboxylate (10s)
Methyl 6-(4-(Methyl(p-tolyl)amino)quinazolin-6-yl)imidazo[1,2-a]pyridine-2-carboxylate (10t)
Methyl 6-(4-(Ethyl(phenyl)amino)quinazolin-6-yl)imidazo[1,2-a]pyridine-2-carboxylate (10u)
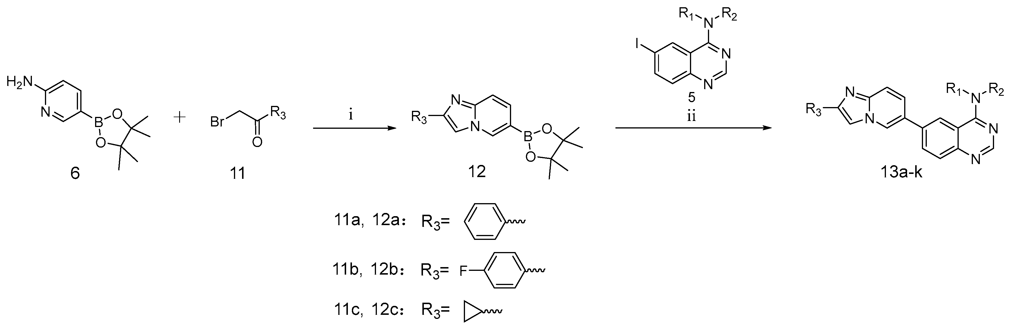
4.1.3. General Experimental Protocol for Preparation of Compounds 13a–k
Procedure for the Preparation of 2-Phenyl-6-(4,4,5,5-tetramethyl-1,3,2-dioxaborolan-2-yl)imidazo[1,2-a]pyridine (12a)
Compound 2-(4-Fluorophenyl)-6-(4,4,5,5-tetramethyl-1,3,2-dioxaborolan-2-yl)imidazo[1,2-a]pyridine (12b)
Compound 2-Cyclopropyl-6-(4,4,5,5-tetramethyl-1,3,2-dioxaborolan-2-yl)imidazo[1,2-a]pyridine (12c)
Procedure for the Preparation of N-(2-fluorobenzyl)-6-(2-phenylimidazo[1,2-a]pyridin-6-yl)quinazolin-4-amine (13a)
N-(2-fluorobenzyl)-6-(2-(4-fluorophenyl)imidazo[1,2-a]pyridin-6-yl)quinazolin-4-amine (13b)
N-(2,3-difluorophenyl)-6-(2-phenylimidazo[1,2-a]pyridin-6-yl)quinazolin-4-amine (13c)
N-(2,3-difluorophenyl)-6-(2-(4-fluorophenyl)imidazo[1,2-a]pyridin-6-yl)quinazolin-4-amine (13d)
N-(cyclopropylmethyl)-6-(2-(4-fluorophenyl)imidazo[1,2-a]pyridin-6-yl)quinazolin-4-amine (13e)
Compound 6-(2-phenylimidazo[1,2-a]pyridin-6-yl)-N-(1H-pyrazol-3-yl)quinazolin-4-amine (13f)
Compound 6-(2-cyclopropylimidazo[1,2-a]pyridin-6-yl)-N-(cyclopropylmethyl)quinazolin-4-amine (13g)
Compound 6-(2-cyclopropylimidazo[1,2-a]pyridin-6-yl)-N-ethyl-N-phenylquinazolin-4-amine (13h)
N-ethyl-N-phenyl-6-(2-phenylimidazo[1,2-a]pyridin-6-yl)quinazolin-4-amine (13i)
Compound 6-(2-phenylimidazo[1,2-a]pyridin-6-yl)-N-(pyridin-2-ylmethyl)quinazolin-4-amine (13j)
Compound 6-(2-phenylimidazo[1,2-a]pyridin-6-yl)-N-((tetrahydro-2H-pyran-4-yl)methyl)quinazolin-4-amine (13k)
4.2. Biological (Pharmacological) Research
4.2.1. Cell Culture
4.2.2. Antiproliferative Activity Assay
4.2.3. Molecular Modelling
4.2.4. Kinase Assay
4.2.5. Cell Cycle Assays
4.2.6. Hochest 33342 Staining Assay
4.2.7. Apoptosis Assay
4.2.8. Western Blot Assay
4.2.9. 3D Spheroid Cell Inhibition Assay
4.2.10. Statistical Analysis
Supplementary Materials
Author Contributions
Funding
Institutional Review Board Statement
Informed Consent Statement
Data Availability Statement
Acknowledgments
Conflicts of Interest
References
- Hernandez-Aya, L.F.; Gonzalez-Angulo, A.M. Targeting the phosphatidylinositol 3-kinase signaling pathway in breast cancer. Oncologist 2011, 16, 404–414. [Google Scholar] [CrossRef] [PubMed]
- Thorpe, L.M.; Yuzugullu, H.; Zhao, J.J. PI3K in cancer: Divergent roles of isoforms, modes of activation and therapeutic targeting. Nat. Rev. Cancer 2015, 15, 7–24. [Google Scholar] [CrossRef] [PubMed]
- Mayer, I.A.; Arteaga, C.L. The PI3K/AKT Pathway as a Target for Cancer Treatment. Annu. Rev. Med. 2016, 67, 11–28. [Google Scholar] [CrossRef] [PubMed]
- Tewari, D.; Patni, P.; Bishayee, A.; Sah, A.N.; Bishayee, A. Natural products targeting the PI3K-Akt-mTOR signaling pathway in cancer: A novel therapeutic strategy. Semin. Cancer. Biol. 2022, 80, 1–17. [Google Scholar] [CrossRef] [PubMed]
- Yu, L.; Wei, J.; Liu, P. Attacking the PI3K/Akt/mTOR signaling pathway for targeted therapeutic treatment in human cancer. Semin. Cancer Biol. 2022, 85, 69–94. [Google Scholar] [CrossRef]
- Wang, J.; Hu, K.; Cai, X.; Yang, B.; He, Q.; Wang, J.; Weng, Q. Targeting PI3K/AKT signaling for treatment of idiopathic pulmonary fibrosis. Acta. Pharm. Sin. B 2022, 12, 18–32. [Google Scholar] [CrossRef]
- Zhang, M.; Jang, H.; Nussinov, R. PI3K inhibitors: Review and new strategies. Chem. Sci. 2020, 11, 5855–5865. [Google Scholar] [CrossRef] [PubMed]
- Mazloumi Gavgani, F.; Smith Arnesen, V.; Jacobsen, R.G.; Krakstad, C.; Hoivik, E.A.; Lewis, A.E. Class I Phosphoinositide 3-Kinase PIK3CA/p110alpha and PIK3CB/p110beta Isoforms in Endometrial Cancer. Int. J. Mol. Sci. 2018, 19, 3931. [Google Scholar] [CrossRef]
- Chen, W.; Dai, G.; Qian, Y.; Wen, L.; He, X.; Liu, H.; Gao, Y.; Tang, X.; Dong, B. PIK3CA mutation affects the proliferation of colorectal cancer cells through the PI3K-MEK/PDK1-GPT2 pathway. Oncol. Rep. 2022, 47, 11. [Google Scholar] [CrossRef]
- Tserga, A.; Chatziandreou, I.; Michalopoulos, N.V.; Patsouris, E.; Saetta, A.A. Mutation of genes of the PI3K/AKT pathway in breast cancer supports their potential importance as biomarker for breast cancer aggressiveness. Virchows. Arch. 2016, 469, 35–43. [Google Scholar] [CrossRef]
- Knowles, M.A.; Platt, F.M.; Ross, R.L.; Hurst, C.D. Phosphatidylinositol 3-kinase (PI3K) pathway activation in bladder cancer. Cancer Metastasis Rev. 2009, 28, 305–316. [Google Scholar] [CrossRef] [PubMed]
- Sweetlove, M.; Wrightson, E.; Kolekar, S.; Rewcastle, G.W.; Baguley, B.C.; Shepherd, P.R.; Jamieson, S.M. Inhibitors of pan-PI3K Signaling Synergize with BRAF or MEK Inhibitors to Prevent BRAF-Mutant Melanoma Cell Growth. Front. Oncol. 2015, 5, 135. [Google Scholar] [CrossRef] [PubMed]
- Vanhaesebroeck, B.; Perry, M.W.D.; Brown, J.R.; Andre, F.; Okkenhaug, K. Author Correction: PI3K inhibitors are finally coming of age. Nat. Rev. Drug Discov. 2021, 20, 798. [Google Scholar] [CrossRef]
- Yang, J.; Nie, J.; Ma, X.; Wei, Y.; Peng, Y.; Wei, X. Targeting PI3K in cancer: Mechanisms and advances in clinical trials. Mol. Cancer 2019, 18, 26. [Google Scholar] [CrossRef]
- Asif, M. Chemical characteristics, synthetic methods, and biological potential of quinazoline and quinazolinone derivatives. Int. J. Med. Chem. 2014, 2014, 395637. [Google Scholar] [CrossRef] [PubMed]
- Dhuguru, J.; Ghoneim, O.A. Quinazoline Based HDAC Dual Inhibitors as Potential Anti-Cancer Agents. Molecules 2022, 27, 2294. [Google Scholar] [CrossRef]
- Hameed, A.; Al-Rashida, M.; Uroos, M.; Ali, S.A.; Arshia; Ishtiaq, M.; Khan, K.M. Quinazoline and quinazolinone as important medicinal scaffolds: A comparative patent review (2011–2016). Expert. Opin. Ther. Pat. 2018, 28, 281–297. [Google Scholar] [CrossRef]
- Ding, H.W.; Deng, C.L.; Li, D.D.; Liu, D.D.; Chai, S.M.; Wang, W.; Zhang, Y.; Chen, K.; Li, X.; Wang, J.; et al. Design, synthesis and biological evaluation of novel 4-aminoquinazolines as dual target inhibitors of EGFR-PI3Kalpha. Eur. J. Med. Chem. 2018, 146, 460–470. [Google Scholar] [CrossRef]
- Teng, Y.; Li, X.; Ren, S.; Cheng, Y.; Xi, K.; Shen, H.; Ma, W.; Luo, G.; Xiang, H. Discovery of novel quinazoline derivatives as potent PI3Kdelta inhibitors with high selectivity. Eur. J. Med. Chem. 2020, 208, 112865. [Google Scholar] [CrossRef] [PubMed]
- Zhou, Z.; He, J.; Yang, F.; Pan, Q.; Yang, Z.; Zheng, P.; Xu, S.; Zhu, W. Design, synthesis and evaluation of anti-proliferative activity of 2-aryl-4-aminoquinazoline derivatives as EGFR inhibitors. Bioorg. Chem. 2021, 112, 104848. [Google Scholar] [CrossRef]
- Das, D.; Hong, J. Recent advancements of 4-aminoquinazoline derivatives as kinase inhibitors and their applications in medicinal chemistry. Eur. J. Med. Chem. 2019, 170, 55–72. [Google Scholar] [CrossRef] [PubMed]
- Yadav, R.R.; Guru, S.K.; Joshi, P.; Mahajan, G.; Mintoo, M.J.; Kumar, V.; Bharate, S.S.; Mondhe, D.M.; Vishwakarma, R.A.; Bhushan, S.; et al. 6-Aryl substituted 4-(4-cyanomethyl) phenylamino quinazolines as a new class of isoform-selective PI3K-alpha inhibitors. Eur. J. Med. Chem. 2016, 122, 731–743. [Google Scholar] [CrossRef]
- Fan, Y.H.; Ding, H.W.; Liu, D.D.; Song, H.R.; Xu, Y.N.; Wang, J. Novel 4-aminoquinazoline derivatives induce growth inhibition, cell cycle arrest and apoptosis via PI3Kalpha inhibition. Bioorg. Med. Chem. 2018, 26, 1675–1685. [Google Scholar] [CrossRef]
- Altaher, A.M.; Adris, M.A.; Aliwaini, S.H.; Awadallah, A.M.; Morjan, R.Y. The Anticancer Effects of Novel Imidazo[1,2-a]Pyridine Compounds against HCC1937 Breast Cancer Cells. Asian. Pac. J. Cancer Prev. 2022, 23, 2943–2951. [Google Scholar] [CrossRef]
- Dos Santos, D.C.; Rafique, J.; Saba, S.; Grinevicius, V.; Filho, D.W.; Zamoner, A.; Braga, A.L.; Pedrosa, R.C.; Ourique, F. IP-Se-06, a Selenylated Imidazo[1,2-a]pyridine, Modulates Intracellular Redox State and Causes Akt/mTOR/HIF-1alpha and MAPK Signaling Inhibition, Promoting Antiproliferative Effect and Apoptosis in Glioblastoma Cells. Oxid. Med. Cell. Longev. 2022, 2022, 3710449. [Google Scholar] [CrossRef] [PubMed]
- Foki, E.; Stanisz, I.; Kadletz, L.; Kotowski, U.; Seemann, R.; Schmid, R.; Heiduschka, G. HS-173, a selective PI3K inhibitor, induces cell death in head and neck squamous cell carcinoma cell lines. Wien. Klin. Wochenschr. 2021, 133, 26–31. [Google Scholar] [CrossRef]
- Hernandez-Prat, A.; Rodriguez-Vida, A.; Juanpere-Rodero, N.; Arpi, O.; Menendez, S.; Soria-Jimenez, L.; Martinez, A.; Iarchouk, N.; Rojo, F.; Albanell, J.; et al. Novel Oral mTORC1/2 Inhibitor TAK-228 Has Synergistic Antitumor Effects When Combined with Paclitaxel or PI3Kalpha Inhibitor TAK-117 in Preclinical Bladder Cancer Models. Mol. Cancer Res. 2019, 17, 1931–1944. [Google Scholar] [CrossRef] [PubMed]
- Singh, D.; Yodun, T.; Kumar, G.; Ahmad Tali, J.; Tiwari, H.; Singh, J.; Nargotra, A.; Samykutty, A.; Singh, S.; Shankar, R. Synthesis of 3-N-/O-/S-methyl-imidazo[1,2-a] pyridine derivatives for caspase-3 mediated apoptosis induced anticancer activity. Bioorg. Chem. 2022, 125, 105882. [Google Scholar] [CrossRef]
- Fan, Y.; Luo, F.; Su, M.; Li, Q.; Zhong, T.; Xiong, L.; Li, M.; Yuan, M.; Wang, D. Structure optimization, synthesis, and biological evaluation of 6-(2-amino-1H-benzo[d]imidazole-6-yl)-quinazolin-4(3H)-one derivatives as potential multi-targeted anticancer agents via Aurora A/ PI3K/BRD4 inhibition. Bioorg. Chem. 2023, 132, 106352. [Google Scholar] [CrossRef]
- Li, P.; Lv, H.; Zhang, B.; Duan, R.; Zhang, X.; Lin, P.; Song, C.; Liu, Y. Growth Differentiation Factor 15 Protects SH-SY5Y Cells from Rotenone-Induced Toxicity by Suppressing Mitochondrial Apoptosis. Front. Aging Neurosci. 2022, 14, 869558. [Google Scholar] [CrossRef]
- Niu, H.; Wang, D.; Wen, T.; Liu, H.; Jie, J.; Song, L.; Li, D. Anwuligan inhibits the progression of non-small cell lung cancer via let-7c-3p/PI3K/AKT/mTOR axis. Cancer Med. 2022, 22, 5382. [Google Scholar] [CrossRef]
- Yadollahi-Farsani, M.; Amini-Farsani, Z.; Moayedi, F.; Khazaei, N.; Yaghoobi, H. MiR-548k suppresses apoptosis in breast cancer cells by affecting PTEN/PI3K/AKT signaling pathway. IUBMB Life 2023, 75, 97–116. [Google Scholar] [CrossRef]
- Yang, Z.; Cai, W.; Chen, Y.; Guo, Z.; Xiao, Z.; Zhou, T.; Cheng, Y.; Xu, F. Jujuboside B Reverse CUMS-Promoted Tumor Progression via Blocking PI3K/Akt and MAPK/ERK and Dephosphorylating CREB Signaling. J. Immunol. Res. 2022, 2022, 5211368. [Google Scholar] [CrossRef]
- Lien, E.C.; Dibble, C.C.; Toker, A. PI3K signaling in cancer: Beyond AKT. Curr. Opin. Cell Biol. 2017, 45, 62–71. [Google Scholar] [CrossRef] [PubMed]
- Zhu, W.; Shi, L.; Gong, Y.; Zhuo, L.; Wang, S.; Chen, S.; Zhang, B.; Ke, B. Upregulation of ADAMDEC1 correlates with tumor progression and predicts poor prognosis in non-small cell lung cancer (NSCLC) via the PI3K/AKT pathway. Thorac. Cancer 2022, 13, 1027–1039. [Google Scholar] [CrossRef] [PubMed]
- Jiang, L.; Zhang, J.; Xu, Y.; Xu, H.; Wang, M. Treating non-small cell lung cancer by targeting the PI3K signaling pathway. Chin. Med. J. Engl. 2022, 135, 1272–1284. [Google Scholar] [CrossRef]
- Scheffler, M.; Bos, M.; Gardizi, M.; König, K. PIK3CA mutations in non-small cell lung cancer (NSCLC): Genetic heterogeneity, prognostic impact and incidence of prior malignancies. Oncotarget 2015, 6, 1315–1326. [Google Scholar] [CrossRef] [PubMed]
- Tang, W.; Jia, P.; Zuo, L.; Zhao, J. Suppression of CX3CL1 by miR-497-5p inhibits cell growth and invasion through inactivating the ERK/AKT pathway in NSCLC cells. Cell Cycle 2022, 21, 1697–1709. [Google Scholar] [CrossRef] [PubMed]
- Yan, Y.; Jin, X.; Sun, H.; Pang, S.; Kong, X.; Bu, J.; Xu, S. MiR-139-5p Targetedly Regulates YAF2 and Mediates the AKT/P38 MAPK Signaling Pathway to Alleviate the Metastasis of Non-Small Cell Lung Cancer Cells and Their Resistance against Cisplatin. Cancer. Manag. Res. 2021, 13, 3639–3650. [Google Scholar] [CrossRef] [PubMed]
- Zheng, B.; Zheng, Y.; Zhang, N.; Zhang, Y.; Zheng, B. Rhoifolin from Plumula Nelumbinis exhibits anti-cancer effects in pancreatic cancer via AKT/JNK signaling pathways. Sci. Rep. 2022, 12, 5654. [Google Scholar] [CrossRef]
- Rovida, E.; Tusa, I. Targeting MAPK in Cancer 2.0. Int. J. Mol. Sci. 2022, 23, 5702. [Google Scholar] [CrossRef]
- Mansour, M.A.; Lasheen, D.S.; Gaber, H.M.; Abouzid, K.A.M. Elaborating piperazinyl-furopyrimidine based scaffolds as phosphoinositol-3-kinase enzyme alpha (PI3Kalpha) inhibitors to combat pancreatic cancer. RSC Adv. 2020, 10, 32103–32112. [Google Scholar] [CrossRef] [PubMed]
- Koledova, Z. 3D Cell Culture: An Introduction. Methods. Mol. Biol. 2017, 1612, 1–11. [Google Scholar] [CrossRef] [PubMed]
- Langhans, S.A. Using 3D in vitro cell culture models in anti-cancer drug discovery. Expert Opin. Drug Discov. 2021, 16, 841–850. [Google Scholar] [CrossRef] [PubMed]
- Ravi, M.; Paramesh, V.; Kaviya, S.; Anuradha, E.; Solomon, F. 3D cell culture systems: Advantages and applications. J. Cell. Physiol. 2015, 230, 16–26. [Google Scholar] [CrossRef] [PubMed]
- Gu, C.; Feng, J.; Waqas, A.; Deng, Y.; Zhang, Y.; Chen, W.; Long, J.; Huang, S.; Chen, L. Technological Advances of 3D Scaffold-Based Stem Cell/Exosome Therapy in Tissues and Organs. Front. Cell Dev. Biol. 2021, 9, 709204. [Google Scholar] [CrossRef]
- Pashuck, E.T.; Stevens, M. From clinical imaging to implantation of 3D printed tissues. Nat. Biotechnol. 2016, 34, 295–296. [Google Scholar] [CrossRef]
- Wang, J.; Zhang, X.; Li, X.; Zhang, Y.; Hou, T.; Wei, L.; Qu, L.; Shi, L.; Liu, Y.; Zou, L.; et al. Anti-gastric cancer activity in three-dimensional tumor spheroids of bufadienolides. Sci. Rep. 2016, 6, 24772. [Google Scholar] [CrossRef]
- Kniebs, C.; Luengen, A.E.; Guenther, D.; Cornelissen, C.G.; Schmitz-Rode, T.; Jockenhoevel, S.; Thiebes, A.L. Establishment of a Pre-vascularized 3D Lung Cancer Model in Fibrin Gel-Influence of Hypoxia and Cancer-Specific Therapeutics. Front. Bioeng. Biotechnol. 2021, 9, 761846. [Google Scholar] [CrossRef]
- Han, K.; Pierce, S.E.; Li, A.; Spees, K.; Anderson, G.R.; Seoane, J.A.; Lo, Y.H.; Dubreuil, M.; Olivas, M.; Kamber, R.A.; et al. CRISPR screens in cancer spheroids identify 3D growth-specific vulnerabilities. Nature 2020, 580, 136–141. [Google Scholar] [CrossRef]
- Xiao, Z.; Osipyan, A.; Song, S.; Chen, D.; Schut, R.A.; van Merkerk, R.; van der Wouden, P.E.; Cool, R.H.; Quax, W.J.; Melgert, B.N.; et al. Thieno[2,3-d]pyrimidine-2,4(1H,3H)-dione Derivative Inhibits d-Dopachrome Tautomerase Activity and Suppresses the Proliferation of Non-Small Cell Lung Cancer Cells. J. Med. Chem. 2022, 65, 2059–2077. [Google Scholar] [CrossRef] [PubMed]
- Yang, H.; Li, Q.; Su, M.; Luo, F.; Liu, Y.; Wang, D.; Fan, Y. Design, synthesis, and biological evaluation of novel 6-(pyridin-3-yl) quinazolin-4(3H)-one derivatives as potential anticancer agents via PI3K inhibition. Bioorg. Med. Chem. 2021, 46, 116346. [Google Scholar] [CrossRef] [PubMed]











![]() | ||||||||
|---|---|---|---|---|---|---|---|---|
| Comp. | R1 | R2 | R3 | HCC827 | A549 | SH-SY5Y | HEL | MCF-7 |
| 10a | H | ![]() | ![]() | >10 | >10 | >10 | >10 | >10 |
| 10b | H | ![]() | ![]() | 0.59 ± 0.18 | 1.16 ± 0.27 | 1.89 ± 0.60 | 0.82 ± 0.25 | 2.86 ± 0.80 |
| 10c | H | ![]() | ![]() | >10 | >10 | >10 | >10 | >10 |
| 10d | H | ![]() | ![]() | >10 | >10 | >10 | >10 | >10 |
| 10e | H | ![]() | ![]() | >10 | >10 | >10 | >10 | >10 |
| 10f | H | ![]() | ![]() | >10 | >10 | >10 | >10 | >10 |
| 10g | H | ![]() | ![]() | >10 | >10 | >10 | >10 | >10 |
| 10h | H | ![]() | ![]() | 7.26 ± 1.35 | 7.30 ± 1.97 | 7.06 ± 0.16 | 5.37 ± 1.07 | >10 |
| 10i | H | ![]() | ![]() | >10 | >10 | >10 | 9.51 ± 1.60 | >10 |
| 10j | H | ![]() | ![]() | 1.76 ± 0.77 | 8.49 ± 1.97 | >10 | 6.87 ± 3.80 | >10 |
| 10k | H | ![]() | ![]() | >10 | >10 | >10 | >10 | >10 |
| 10l | H | ![]() | ![]() | 1.04 ± 0.79 | 2.01 ± 0.88 | 1.20 ± 0.35 | 2.90 ± 0.51 | 7.47 ± 1.31 |
| 10m | ![]() | ![]() | ![]() | >10 | >10 | 9.26 ± 1.54 | >10 | >10 |
| 10n | H | ![]() | ![]() | >10 | >10 | >10 | >10 | >10 |
| 10o | H | ![]() | ![]() | >10 | >10 | >10 | >10 | >10 |
| 10p | H | ![]() | ![]() | >10 | >10 | >10 | >10 | >10 |
| 10q | H | ![]() | ![]() | 1.83 ± 0.70 | 4.22 ± 0.23 | 4.27 ± 0.66 | 2.10 ± 0.66 | 4.94 ± 0.54 |
| 10r | H | ![]() | ![]() | 5.21 ± 2.40 | 3.31 ± 2.13 | 4.64 ± 0.71 | 5.49 ± 0.94 | 8.15 ± 1.10 |
| 10s | H | ![]() | ![]() | 0.91 ± 0.21 | 5.71 ± 3.99 | >10 | 2.91 ± 1.02 | 5.52 ± 1.02 |
| 10t | ![]() | ![]() | ![]() | >10 | >10 | >10 | 7.22 ± 2.44 | >10 |
| 10u | ![]() | ![]() | ![]() | >10 | >10 | >10 | >10 | >10 |
| 13a | H | ![]() | ![]() | 0.94 ± 0.14 | 1.18 ± 0.45 | 3.24 ± 1.76 | 0.55 ± 0.25 | 2.54 ± 0.57 |
| 13b | H | ![]() | ![]() | 4.14 ± 0.65 | 3.11 ± 0.20 | 4.38 ± 1.11 | 2.10 ± 0.41 | 4.47 ± 0.39 |
| 13c | H | ![]() | ![]() | 0.99 ± 0.23 | 1.78 ± 0.96 | 1.91 ± 0.61 | 1.45 ± 0.73 | 4.72 ± 0.72 |
| 13d | H | ![]() | ![]() | 7.45 ± 1.36 | >10 | 7.91 ± 1.84 | 7.11 ± 3.30 | >10 |
| 13e | H | ![]() | ![]() | 8.47 ± 0.76 | 4.60 ± 0.38 | 7.54 ± 1.06 | 7.58 ± 1.54 | 6.11 ± 1.90 |
| 13f | H | ![]() | ![]() | 0.83 ± 0.13 | 2.08 ± 0.30 | 5.63 ± 1.50 | 1.65 ± 0.23 | 5.66 ± 2.64 |
| 13g | H | ![]() | ![]() | 0.50 ± 0.27 | 1.18 ± 0.69 | 4.62 ± 1.23 | 1.40 ± 0.84 | 5.39 ± 1.76 |
| 13h | ![]() | ![]() | ![]() | >10 | >10 | 7.99 ± 2.54 | 5.08 ± 0.21 | >10 |
| 13i | ![]() | ![]() | ![]() | >10 | >10 | 6.62 ± 1.05 | >10 | >10 |
| 13j | H | ![]() | ![]() | 7.10 ± 1.83 | 1.23 ± 0.34 | 2.94 ± 0.77 | 0.83 ± 0.22 | >10 |
| 13k | H | ![]() | ![]() | 0.09 ± 0.01 | 0.18 ± 0.01 | 0.37 ± 0.08 | 0.19 ± 0.01 | 0.43 ± 0.04 |
| HS-173 | 3.90 ± 0.34 | 5.91 ± 0.19 | 10.71 ± 1.92 | 5.24 ± 1.28 | 4.36 ± 0.90 | |||
| Cell | MRC-5 |
|---|---|
| 13k | 1.98 ± 0.89 |
| Compounds | PI3Kα (IC50) |
|---|---|
| 13k | 1.94 ± 0.66 |
| HS-173 | 3.72 ± 0.93 |
Disclaimer/Publisher’s Note: The statements, opinions and data contained in all publications are solely those of the individual author(s) and contributor(s) and not of MDPI and/or the editor(s). MDPI and/or the editor(s) disclaim responsibility for any injury to people or property resulting from any ideas, methods, instructions or products referred to in the content. |
© 2023 by the authors. Licensee MDPI, Basel, Switzerland. This article is an open access article distributed under the terms and conditions of the Creative Commons Attribution (CC BY) license (https://creativecommons.org/licenses/by/4.0/).
Share and Cite
Li, M.; Wang, D.; Li, Q.; Luo, F.; Zhong, T.; Wu, H.; Xiong, L.; Yuan, M.; Su, M.; Fan, Y. Design, Synthesis and Biological Evaluation of 6-(Imidazo[1,2-a]pyridin-6-yl)quinazoline Derivatives as Anticancer Agents via PI3Kα Inhibition. Int. J. Mol. Sci. 2023, 24, 6851. https://doi.org/10.3390/ijms24076851
Li M, Wang D, Li Q, Luo F, Zhong T, Wu H, Xiong L, Yuan M, Su M, Fan Y. Design, Synthesis and Biological Evaluation of 6-(Imidazo[1,2-a]pyridin-6-yl)quinazoline Derivatives as Anticancer Agents via PI3Kα Inhibition. International Journal of Molecular Sciences. 2023; 24(7):6851. https://doi.org/10.3390/ijms24076851
Chicago/Turabian StyleLi, Mei, Daoping Wang, Qing Li, Fang Luo, Ting Zhong, Hongshan Wu, Liang Xiong, Meitao Yuan, Mingzhi Su, and Yanhua Fan. 2023. "Design, Synthesis and Biological Evaluation of 6-(Imidazo[1,2-a]pyridin-6-yl)quinazoline Derivatives as Anticancer Agents via PI3Kα Inhibition" International Journal of Molecular Sciences 24, no. 7: 6851. https://doi.org/10.3390/ijms24076851
APA StyleLi, M., Wang, D., Li, Q., Luo, F., Zhong, T., Wu, H., Xiong, L., Yuan, M., Su, M., & Fan, Y. (2023). Design, Synthesis and Biological Evaluation of 6-(Imidazo[1,2-a]pyridin-6-yl)quinazoline Derivatives as Anticancer Agents via PI3Kα Inhibition. International Journal of Molecular Sciences, 24(7), 6851. https://doi.org/10.3390/ijms24076851


































