Abstract
Reperfusion after ischemia would cause massive myocardial injury, which leads to oxidative stress (OS). Calcium homeostasis imbalance plays an essential role in myocardial OS injury. CaV1.2 calcium channel mediates calcium influx into cardiomyocytes, and its activity is modulated by a region of calpastatin (CAST) domain L, CSL54-64. In this study, the effect of Ahf-caltide, derived from CSL54-64, on myocardial OS injury was investigated. Ahf-caltide decreased the levels of LDH, MDA and ROS and increased heart rate, coronary flow, cell survival and SOD activity during OS. In addition, Ahf-caltide permeated into H9c2 cells and increased CaV1.2, CaVβ2 and CAST levels by inhibiting protein degradation. At different Ca2+ concentrations (25 nM, 10 μM, 1 mM), the binding of CSL to the IQ motif in the C terminus of the CaV1.2 channel was increased in a H2O2 concentration-dependent manner. CSL54-64 was predicted to be responsible for the binding of CSL to CaV1.2. In conclusion, Ahf-caltide exerted a cardioprotective effect on myocardial OS injury by stabilizing CaV1.2 protein expression. Our study, for the first time, proposed that restoring calcium homeostasis by targeting the CaV1.2 calcium channel and its regulating factor CAST could be a novel treatment for myocardial OS injury.
1. Introduction
Acute myocardial infarction is the leading cause of death and disability worldwide. The essential remedy for ischemia is to restore blood flow timely. However, reperfusion after ischemia can cause additional cellular damage, termed as ischemia–reperfusion (IR) injury, which leads to cardiac dysfunction such as myocardial stunning, reperfusion arrhythmia and myocyte death [1,2,3]. Among the complex system networks involved in the pathological mechanisms of IR injury, oxidative stress (OS) is one of the most important pathological mechanisms [1]. OS refers to the imbalance between reactive oxygen species (ROS) production and cellular antioxidant capacity [4]. Elevated ROS induces the influx of extracellular Ca2+ via the voltage-sensitive Ca2+ channel opening, which is related with myocardial OS injury [1,5].
CaV1.2 calcium channel is the main route for Ca2+ influx into cardiomyocytes, which triggers the release of intracellular Ca2+ for excitation–contraction coupling. The CaV1.2 channel is a heterotetramer composed of α1, α2δ, β2 and γ subunits. The α1 subunit consists of four transmembrane regions, three intramembrane loop regions, N terminus (NT) and C terminus (CT) [6,7]. The dysregulation of intracellular Ca2+ homeostasis due to CaV1.2 channels plays an important role in myocardial OS injury, and CaV1.2 channel activity was altered after exposure to ROS [6,8]. Accordingly, the calcium homeostasis imbalance during OS may be related with myocardial injury. The alternations in the density or activity of CaV1.2 channel and elevated ROS level have been reported to contribute to myocardial OS injury [1,8]. Therefore, restoring calcium homeostasis by regulating the CaV1.2 channel may benefit in alleviating myocardial OS injury.
Calpastatin (CAST) is a calcium-dependent cysteine protease, composed of a unique N-terminal region (domain L, CSL) and four homologous C-terminal regions (domains 1–4) [9,10,11]. CSL partially reactivates the CaV1.2 channel, and this is mediated by the region containing amino acid (a.a.) residues 54-64 (EGKPKEHTEPK, CSL54-64) [9,12,13,14]. Subsequent studies have confirmed that CSL binds to PreIQ and IQ motifs on the CT of the α1 subunit of the CaV1.2 channel [15,16]. CAST localizes in the area of the Z-disk, around which CaV1.2 channels in the T-tubular system are also localized [15]. Thus, it is reasonable to think that the concentration of CAST is high enough to affect the activity of the CaV1.2 channel, which may be related with myocardial OS injury.
The α1 subunit of the CaV1.2 channel is a therapeutic target in OS-induced myocardial injury [17,18,19,20,21]. Peptides and peptidomimetics have been widely used for the prevention, diagnosis and treatment of cardiovascular diseases [22,23]. In this study, with the target being the α1 subunit of the CaV1.2 channel, Ahf-caltide, a polypeptide derived from CSL54-64, was investigated. Ahf-caltide significantly alleviated myocardial injury induced by OS, followed by the upregulation of the CaV1.2 channel α1 subunit (CaV1.2) and β2 subunit (CaVβ2) levels. In addition, with the increase in H2O2 concentration, the binding of CSL to IQ motif was gradually increased and CSL54-64 was responsible for CSL binding to CaV1.2. Therefore, Ahf-caltide might be a promising therapeutic target in the prevention of myocardial OS injury.
2. Results
2.1. Protective Effect of Ahf-Caltide on H2O2-Induced Oxidative Stress Injury
In H2O2-induced OS injury in rats, compared with the control group, the heart rate and coronary flow were decreased (Figure 1B,C, p < 0.05). However, compared with the H2O2 group, the heart rate and coronary flow increased with the treatment of Ahf-caltide (p < 0.01, Figure 1B,C). In addition, LDH content significantly increased after H2O2 injury, which was decreased after Ahf-caltide treatment (Figure 1D). Furthermore, compared with the H2O2 group, BNP level was markedly decreased after Ahf-caltide treatment (Figure 1E,F).
Figure 1.
The protection of Ahf-caltide on the Langerdoff-perfused rat heart subjected to H2O2 treatment. (A) Schematic diagram of the experimental protocol. (B,C) Time course of changes in heart rate (B) and coronary flow (C) among groups. (D) LDH activity of coronary effluent in groups. (E,F) Representatives immunoblots (E) and quantitative analysis (F) of CaV1.2, CaVβ2, CAST and BNP levels in hearts of groups. * p < 0.05, ** p < 0.01 and *** p < 0.001 vs. control group; # p < 0.05 and ## p < 0.01 vs. H2O2 group. NS, not significant. Results represent at least five independent experiments.
The CaV1.2 channel is significantly glutathionylated by ROS, which contributes to the development of cardiac pathology and is a therapeutic target in heart diseases [16,17,18,19,20]. CSL54-64 was reported to activate the CaV1.2 channel [9]. Therefore, the protective mechanism of Ahf-caltide against H2O2-induced OS injury was studied from the perspective of the CaV1.2 channel. The specificity of CaV1.2 antibody was verified, which is shown in Figure S1. It was notable that the CaV1.2 protein level was decreased to 51% of the control with H2O2 treatment, which was significantly increased by Ahf-caltide (Figure 1E,F). There was no significant difference in the CaVβ2 level among groups. The expression of CAST was higher in the H2O2 group or Ahf-caltide group than that in the control group. However, the CAST level showed no difference between the H2O2 group and Ahf-caltide group. The above results suggested that Ahf-caltide had a protective effect on H2O2-induced myocardial OS injury by up-regulating the CaV1.2 level.
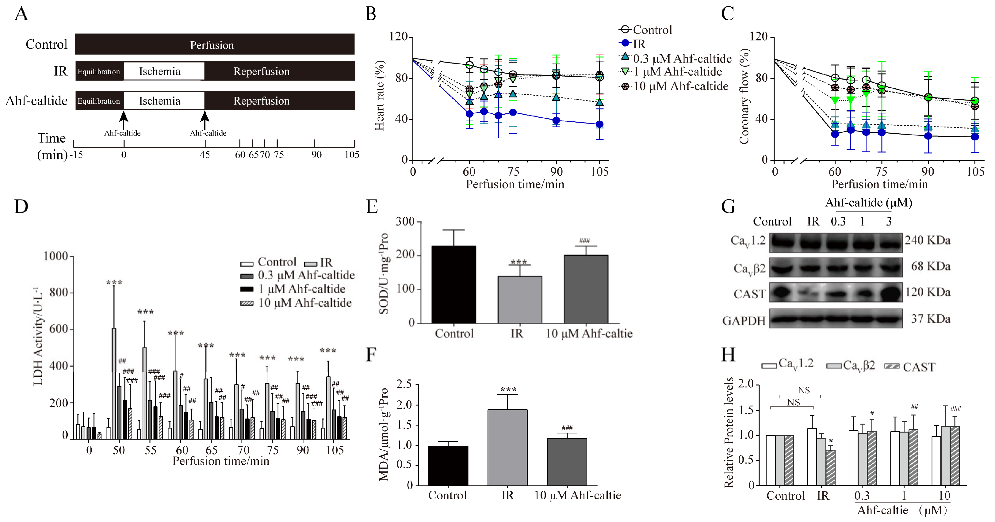
2.2. Protective Effects of Ahf-Caltide on Cardiac IR Injury
In the in vitro IR model, similar results were detected. Ahf-caltide relieved the changes in heart rate, coronary flow and LDH activity induced by IR injury in a dose-dependent manner (Figure 2B–D). SOD activity was increased and MDA level was decreased in the 10 μM Ahf-caltide group (Figure 2E,F). These results indicated that Ahf-caltide might have a protective effect on IR injury by enhancing the endogenous cellular anti-oxidant capacity. There was no significant difference in CaV1.2 and CaVβ2 protein levels among groups (Figure 2G,H). CAST level decreased to 73.40 ± 8.67% (n = 5) of the control levels in IR injury hearts, while Ahf-caltide increased the level of CAST protein. These results suggested that the protective effect of Ahf-caltide might be mediated via up-regulation of the CAST level.
Figure 2.
The protection of Ahf-caltide on the Langerdoff-perfused rat hearts subjected to IR injury. (A) Schematic diagram of the experimental protocol. (B,C) Time course of changes in heart rate (B) and coronary flow (C) among groups. (D) LDH activity of coronary effluent in groups. (E,F) The SOD activity (E) and MDA content (F) in the heart tissues. (G,H) Representative images (G) and quantitative analysis (H) of CaV1.2, CaVβ2 and CAST in hearts among groups. * p < 0.05 and *** p < 0.001 vs. control group; # p < 0.05, ## p < 0.01 and ### p < 0.001 vs. IR group. NS, not significant. Results represent at least five independent experiments.
2.3. Ahf-Caltide Alleviated Oxidative Stress Injury in H9c2 Cells by Inhibiting Protein Degradation
Ahf-caltide conjugated with rodamine was used to examine the permeability of the peptide across the membrane and, if so, its cellular localization. As a result, immunofluorescence analysis identified that Ahf-caltide was localized in the cytoplasm of H9c2 cells evenly (Figure 3A). In addition, as shown in Figure 3B,C, the cell viability was significantly decreased in the CoCl2 group compared to the control group and was increased by Ahf-caltide at a concentration of 0.3, 1, 3 or 10 μM (p < 0.05). LDH activity was significantly increased to two- to three-fold following exposure to CoCl2 compared to that in the control group, which was markedly reduced in the H9c2 cells pretreated with Ahf-caltide (Figure 3B,C). Meanwhile, compared to the control group, the ROS level was significantly increased in the CoCl2 group, which decreased with the treatment of Ahf-caltide (Figure 3D,E).

Figure 3.
The protection by Ahf-caltide on H9c2 cell injury induced by CoCl2 treatment. (A) The localization of Ahf-caltide in H9c2 cells examined by fluorescence microscopy (scale bars, 100 μm). (B) The cell viability was detected by CCK-8. (C) LDH activity of supernatant in groups. (D,E) ROS level in groups (scale bars, 100 μm). (F,G) Representative immunoblots (F) and quantitative analysis (G) of expression levels of CaV1.2, CaVβ2, CAST in groups. (H,I) Representative immunoblots (H) and quantitative analysis (I) of the effects of cycloheximide (CHX) on the expression of CaV1.2, CaVβ2, CAST in groups. (J,K) Representative immunoblots (J) and quantitative analysis (K) of the effects of MG-132/Leupeptin on the levels of CaV1.2, CaVβ2, CAST of groups. * p < 0.05, ** p < 0.01 and *** p < 0.001 vs. control group or as indicated on the figure; # p < 0.05, ## p < 0.01 and ### p < 0.001 vs. CoCl2 group. NS, no significance. Results represent at least three independent experiments.
The levels of CaV1.2, CaVβ2 and CAST proteins were further explored. They were down-regulated in the CoCl2 group, which were reversed by Ahf-caltide (Figure 3F,G). To examine whether the changes in the expression of the CaV1.2 channel were due to de novo synthesis, cycloheximide (CHX), an inhibitor of protein synthesis, was employed in the presence or absence of 10 μM Ahf-caltide for up to 36 h. Following the treatment of CHX, CaV1.2, CaVβ2 and CAST levels showed a time-dependent decrease in normal cells. However, Ahf-caltide increased the protein levels of CaV1.2, CaVβ2 and CAST in CHX-exposed cells (Figure 3H,I), suggesting that protein synthesis was not involved in the regulation of Ahf-caltide. It was reported that the ubiquitin–proteasome system and the autophagy–lysosomal pathway were involved in CaV1.2 channel degradation [24]. Thus, the proteasome inhibitor MG-132 (10 µM) and lysosomal inhibitor leupeptin (10 µM) were applied. It was found that CAST, CaV1.2 and CaVβ2 levels were increased by MG-132, which were further increased by Ahf-caltide. In contrast, there was no difference in CaV1.2 and CaVβ2 levels between the leupeptin group and CoCl2 group (Figure 3J,K). However, CAST level was increased by leupeptin and then further increased under Ahf-caltide treatment (Figure 3J,K). These data strongly supported that proteasome inhibition was involved in the increase in CAST, CaV1.2 and CaVβ2 mediated by Ahf-caltide, and lysosomal inhibition also was involved in the increase in CAST.
2.4. The Binding Characteristics of CSL to CaV1.2 Were Affected by Oxidative Stress
In our previous study, it was shown that CSL could bind to the CT1 of CaV1.2 [15,16,25]. But it was not known whether the binding characteristics changed during OS. In the present study, GST pull-down assay was used to examine the effect of OS on the binding of CSL to CaV1.2.
As was shown in Figure 4A,B, 10 μΜ CSL with various concentrations of H2O2 (0 to 10-1 M) treatment was incubated with CT1 at [Ca2+] of 25 nM, 10 μΜ and 1 mM. The binding densities of CSL to CT1 were increased with increasing concentrations of H2O2 (0 to10−2 M) at any [Ca2+] and increased with increasing [Ca2+] at fixed H2O2 concentration including the H2O2-free condition. Notably, at [Ca2+] of 25 nM, 10 μM and 1 mM, compared with the 10−2 M H2O2 group, the CSL binding to CT1 was decreased by 10−1 M H2O2. Moreover, the CSL bound to CT1 in the SDS–PAGE gel appeared in double bands with 10−2 M H2O2 treatment and was shifted up in the 10−1 M H2O2 group related to the treatment of H2O2 (0 to10−2 M). Then, the effects of H2O2 on the CSL binding to PreIQ or IQ were examined. In 10 μM [Ca2+], the amount of CSL binding to PreIQ was not significantly different compared to the control (Figure 4C,D, Table 1). However, the effect of H2O2 on the CSL binding to IQ was similar to that to CT1 (Figure 4E,F, Table 1).
Figure 4.
Concentration-dependent effect of H2O2 on CSL binding to N- and C-terminus of CaV1.2 channel α1 subunit. GST pull-down assay for the effect of H2O2 (10−1–10−6 M) on the binding of CSL to CT1 (A) or PreIQ (C) or IQ (E) or NT (K). Plots of the effect of H2O2 with fitted curves on the CSL binding to CT1 (B) or PreIQ (D) or IQ (F) or NT (L). Pull-down assay (G) and binding curves (H) for CSL binding to NT. Pull-down assay for the effect of [Ca2+] (I) and quantitative analysis (J) on the binding of CSL to NT. Symbols are as indicated in each graph. NS, no significance. Protein bands were visualized using Coomassie brilliant blue staining and indicated by arrows. Results represent at least four independent experiments.
Table 1.
The effect of H2O2 on the binding of CSL to GST-CT1/PreIQ/IQ/NT.
NT contained calmodulin (CaM) binding sites, which was reported to be involved in the regulation of CaV1.2 channel activity [26]. But it is still unknown whether CSL could bind to NT. Thus, the interaction of CSL with NT was examined using pull-down assay. Our results showed that CSL bound to NT in a [CSL]-dependent manner (Figure 4G,H). However, the concentration of Ca2+ has no effect on the binding of CSL to GST-NT (Figure 4I,J). The maximal binding (Bmax) of CSL to NT were 0.59, 0.69 and 0.65 mol/mol at 25 nM, 10 µM and 1 mM [Ca2+], respectively, which suggested that the interaction between CSL and NT appeared to follow the one-site model of Hill’s equation (Table 2). Then, the effect of H2O2 on the binding of CSL to NT was examined. The binding of CSL to NT was not affected by 10−6–10−1 M H2O2 (Figure 4K,L, Table 1). All these results showed that the binding of CSL to the IQ domain, but not PreIQ or NT, was affected by H2O2 treatment, suggesting that the IQ domain was involved in the regulation of OS on the interaction of CSL with CaV1.2.
Table 2.
Parameters for binding of CSL to GST-NT.
2.5. CSL54-64 Was the Binding Region of CSL to CaV1.2
Molecular docking was used to investigate the binding properties of CSL to CaV1.2. The results of epitope analysis are shown in Table 3, and the count represented the amount of referenced docking pose clusters. The 47, 26 and 10 docked poses of the interaction of CSL with PreIQ/IQ/NT were displayed and the most likely binding postures with the highest score among the five clusters were drawn in blue (Figure 5(A1,B1,C1)), and the corresponding fingerprints are shown in Figure 5(A2,B2,C2), respectively. PreIQ/IQ/NT were closely bound to CSL with different positions and the binding region on CSL was limited to a fixed area, which is the most obvious in Figure 5(A3,B3,C3). Furthermore, while binding to PreIQ/IQ/NT, the most likely residues of CSL were all located in CSL54-64 (Figure 5(A5,B5,C5)). And the binding free energy of NT and CSL54-64 was significantly higher than that of PreIQ/IQ, indicating that the binding affinity of NT to CSL54-64 was the lowest. The binding free energies of amino acids Glu 1612 and Lys 1620 on PreIQ, Glu 1655 on IQ and Cys 136 on NT to CSL54-64 were minimal, suggesting that the amino acids were the main sites responsible for the binding of CaV1.2 to CSL54-64 (Table 4). These results indicated that the binding region of CSL to CaV1.2 was located on Glu 54-Lys64.
Table 3.
Epitope Analysis for CSL as a receptor binding to PreIQ/IQ/NT.

Figure 5.
Molecular docking analysis of CSL or CSL54-64 binding to N- and C- terminus of CaV1.2 channel α1 subunit. (A–C) Improved five groups of epitope clusters in Table 3 corresponding to the totally docked poses of (A1) CSL/PreIQ, (B1) CSL /IQ, (C1) CSL /NT; the fingerprints for the interaction obtained from the five groups’ docked poses between CSL and (A2) PreIQ, (B2) IQ, (C2) NT; the fingerprints for the interaction from the first group pose between CSL and (A3) PreIQ, (B3) IQ, (C3) NT; the docked poses of CSL54-64 binding to (A4) PreIQ, (B4) IQ, (C4) NT; the interaction diagram of Lys 64, Lys 56 and Glu 54 on CSL54-64 with PreIQ (A5), IQ (B5) and NT (C5), respectively. The diagrams in the first group with the highest score are represented by blue “spaghetti” and the others with a translucent “spaghetti”. Blue structures represent PreIQ/IQ/NT, red structures represent CSL or CSL54-64.
Table 4.
Predicted binding sites of CSL54-65 to CaV1.2 channels.
3. Discussion
In this study, the effect and mechanism of Ahf-caltide, a polypeptide derived from CSL54-64, on myocardial OS injury were investigated. Ahf-caltide alleviated myocardial OS injury, assessed with decreased LDH content, MDA content, BNP level, ROS level and increased heart rate, coronary flow, cell survival and SOD activity. Ahf-caltide permeabilized into H9c2 cells and increased CaV1.2, CaVβ2 and CAST levels by inhibiting protein degradation. CSL54-64 was predicted to be responsible for the binding of CSL to CaV1.2. At different [Ca2+], the binding of CSL to CT1/IQ motifs on the α1 subunit of CaV1.2 was increased in a H2O2 concentration-dependent manner. These results suggested that Ahf-caltide exerts a cardioprotective role in myocardial OS damage by upregulating CaV1.2 channel expression.
In our study, the changes in the expression of α1 subunit and β2 subunit of CaV1.2 channel were observed in three OS models. In CoCl2 and H2O2 models, the α1 subunit protein level was decreased, which was consistent with the previous studies. The density of CaV1.2 channel estimated by dihydropyridine binding assay was decreased at 3 and 8 weeks after myocardial infarction, respectively [27,28]. In contrast, in the IR model, α1 subunit expression did not change, consistent with the report of Zucchi R et al. [29]. In addition, β subunit is an important regulator of CaV1.2 channel, with the function of enhancing the channel surface expression by inhibiting α1 subunit degradation and supporting voltage gating [30,31]. In the CoCl2 model, β subunit expression was decreased, which was in line with the previous report that β subunit expression was downregulated in patients with atrial fibrillation [30]. Interestingly, in H2O2 models, unlike the decrease in CaV1.2 level, CaVβ2 level was not altered. Cell death has been demonstrated to be a fundamental process in cardiovascular diseases [2,4]. However, the different changes in α1 and β subunit expression might not be simply attributed to the loss of cardiomyocytes that occurred in ischemia and reperfusion.
During OS, Ca2+ influx into cardiomyocytes mediated by the CaV1.2 calcium channel results in Ca2+ overload and eventually leads to cell injury [6,32]. Current therapeutic strategies for myocardial IR injury focus on the inhibition of CaV1.2 channel activity. However, it cannot be ignored that clinically, heart failure with reduced ejection fraction and atrial fibrillation commonly coexist, and most calcium channel blockers are not recommended in heart failure with reduced ejection fraction [33,34]. Inhibition of the CaV1.2 channel activity would cause a shortening of action potential duration and refractoriness, exacerbating the development of atrial fibrillation [35]. In addition, the negative inotropic effect of CaV1.2 channel blockers results in impaired systolic function, which limits its use in the clinic [34,36,37]. The negative inotropic effect is mediated by downregulation of the CaV1.2 channel activity [38]. Therefore, from a long-term perspective, some patients with heart failure might not benefit from calcium channel blockade [33]. The CaV1.2 channel plays an important role in regulating signaling pathways, and Ca2+ influx through the channel triggers the expression of a group of Ca2+-regulated genes, which are necessary for cell survival [39,40]. Studies have shown that the activation of CaV1.2 channel reduced neuronal cell death after ischemia and decreased OS in cortical neurons [41,42]. Therefore, we believed that opening the CaV1.2 calcium channel, rather than blocking the channel, may be beneficial in alleviating myocardial OS injury. In the present study, Ahf-caltide exerted a myocardial protective role by upregulating the expression of the CaV1.2 channel α1 and β subunits. To our knowledge, this is the first report that states that the upregulation of the CaV1.2 channel could alleviate myocardial OS injury.
In addition, the mechanism by which Ahf-caltide increased CaV1.2 channel expression was studied, and it was shown that Ahf-caltide penetrated into H9c2 cells and was located in the cytoplasm. Ahf-caltide with amino acid residues, 3Glu, 1Gl, 3Ly, 2Pro, 1His and 1Thr exhibited strong hydrophilicity, which promotes phospholipid scrambling and membrane leakage [43]. Moreover, Lys and Glu are involved in the generation of locally polar regions inside the bilayers, which reduces the activation energy for flip-flop, therefore altering phospholipids passing through the hydrophobic passage [44]. In the presence of protein synthesis inhibitors, CaV1.2 and CaVβ2 levels were increased by Ahf-caltide, indicating that Ahf-caltide inhibited protein degradation. Intracellular protein degradation occurs via three mechanisms, including the ubiquitin–proteasome system, lysosomal and autophagy pathway and calpain system [24]. In the present study, CaV1.2 and CaVβ2 levels were increased in the presence of MG-132, rather than leupeptin, indicating that the proteasome pathway was involved in the degradation of the channel, which is consistent with the previous report [45]. CaV1.2 and CaVβ2 levels were further increased by Ahf-caltide in the presence of MG-132, suggesting that the upregulation of CaV1.2 channel expression by Ahf-caltide was due to its inhibition on protein degradation mediated by proteasome (Figure 6).
Figure 6.
Mechanism scheme for the protection of Ahf-caltide on myocardial OS injury. The left panel is the recapitulative scheme for myocardial OS injury. The right panel is the recapitulative scheme for the effect of Ahf-caltide during OS.
The calpain system consists of a family of calpain proteases and the endogenous calpain inhibitor CAST [24]. Studies have shown that in IR injury, after CAST activity was inhibited, calpain was activated and the CaV1.2 channel protein was cleaved, resulting in an irreversible run-down of the channel [46]. An increase in the intracellular Ca2+ and calpain activity also result in CAST proteolysis [47]. In this respect, CAST is not only a downstream effector of the CaV1.2 channel, but also an upstream regulator of the CaV1.2 channel. Therefore, CAST expression was also examined in this study. Consistent with previous studies, in IR and CoCl2 models, CAST level was decreased [47,48]. However, in the H2O2 model, CAST level was upregulated. The difference in CAST expression among OS models might be related to the interaction and functional cross-talk between CAST and the CaV1.2 channel. In addition, under MG-132 or leupeptin treatment, CAST level was upregulated, indicating that both the lysosomal pathway and proteasome pathway were involved in the proteolysis of CAST, which was inhibited after Ahf-caltide treatment. Therefore, Ahf-caltide might increase the CAST level by inhibiting the lysosomal pathway and proteasome pathway, thereby elevating the CaV1.2 level (Figure 6).
It was reported that the CT of α1 subunit was sensitive to proteolysis [49]. Ahf-caltide was designed to target the α1 subunit, so the interaction between Ahf-caltide and the α1 subunit was explored during OS. Considering that Ahf-caltide was small and difficult to detect, the binding of CSL to the α1 subunit was examined instead. The pathological level of H2O2 (>10−7 M) leads to OS [50,51]. With the increase in [Ca2+] from 25 nM (low [Ca2+] level) to 10 μM (high [Ca2+] level) and then to 1 mM (a saturating [Ca2+] level), the binding of CSL to CT1 was enhanced by H2O2 (10−6–10−2 M) [50,51,52,53,54,55]. These results suggested that the binding of CSL to CT1 was enhanced with the increase in OS at pathological [Ca2+]. In addition, under the 10−1 M H2O2 treatment, the binding of CSL to CT1 was slightly decreased and the position of the bound CSL significantly shifted up, which might be due to the structure of CSL altered by the high concentration of H2O2. Moreover, IQ, not PreIQ or NT, was involved in the effect of H2O2 on the binding of CSL to CaV1.2.
In this study, CSL could bind to CT1/PreIQ/IQ and the binding of CSL to CT1 was in a [Ca2+] dependent manner, which were consistent with our previous findings [15]. NT regulates the inactivation of the CaV1.2 channel [26,56]. CSL was found to bind to NT, suggesting that NT might be one of the targets of CSL in the regulation of the CaV1.2 channel activity. Next, molecular docking was used to predict the binding properties of CSL to CaV1.2, and the binding region was found to be mainly located in CSL54-64. The binding affinity of CSL54-64 to NT was significantly lower than that to CT, suggesting that CT was the main target for CSL in the regulation of the CaV1.2 channel activity. In addition, amino acids Glu 1612 on PreIQ and Glu 1655 on IQ were found to be the main binding sites of CSL to CaV1.2. In the previous studies, both CSL and CaM were found to bind to CT1 [15,16]. CSL suppressed CaM binding to IQ and did not directly interact with CaM, suggesting that CSL and CaM might share the binding sites on the CT of CaV1.2 [16,27]. Glu 1612 on PreIQ and Glu 1655 on IQ are involved in the binding of CaM to CaV1.2 [24,57]. The predicted sites on CaV1.2 of CSL in our study were consistent with the previous studies [15,16,25]. Combined with pull-down assay results, the inhibition of CaV1.2 proteolysis mediated by Ahf-caltide during OS was most likely due to the interaction between the peptide and CT.
4. Materials and Methods
4.1. Materials
Ahf-caltide (amino acid sequence: EGKPKEHTEPK) and its scramble peptide were synthesized by NJ Peptide (Nanjing, China). H9c2 cells were purchased from the National Collection of Authenticated Cell Cultures (Shanghai, China). Hydrogen peroxide (H2O2) was purchased from Suicheng Pharmaceutical Co., Ltd. (Zhengzhou, China, H41024161). MG-132 (#133407-82-06), leupeptin (#103476-89-7),Tween 20 (T8220) and Hoechst 33342 (C0030) solution were purchased from Solarbio (Beijing, China), and cobalt chloride (CoCl2) was purchased from LEAGENE (Beijing, China, #7791-13-1). DMEM medium was purchased from Hyclone (South Logan, UT, USA, XB01). Fetal bovine serum was purchased from SERA/PRO (Immenhausen, Germany, S601S-500). CCK-8 assay kit was purchased from Biosharp (Hefei, China, BS350A), and lactate dehydrogenase (LDH, A0210-1), malondialdehyde (MDA, A003-1-2) and superoxide dismutase (SOD, A001-3-2) detection kits were purchased from Nanjing Jiancheng Bioengineering Institute (Nanjing, China). ROS detection kit (S0033S), RIPA lysis buffer (P0013B) and Coomassie brilliant blue R (ST031) were purchased from Beyotime Biotechnology (Shanghai, China). PVDF membrane was purchased from Immobilon (Darmstadt, Germany, NO. IPVH00010). Anti-BNP antibody was purchased from Proteintech (Shanghai, China, Ag28102), anti-CAST antibody from Cell Signaling Technology (Danvers, MA, USA, #4146), anti-CaV1.2 antibody from Alomone labs (Jerusalem, Israel, ACC-003), anti-CaVβ2 antibody from Abcam (Cambridge, UK, ab 139528) and anti-GAPDH antibody was purchased from TransGen Biotech (Beijing, China, HC301). Glutathione Sepharose 4B (#17-0756-01) and PreScission protease (#169452310) were purchased from GE Healthcare (Pittsburgh, PA, USA). Protease inhibitor cocktail was purchased from Roche (Basel, Switzerland, #11697498001).
4.2. Animal Model Preparation
Healthy male sprague-Dawley rats, weighing 200–250 g, were purchased from Beijing Huafukang Biotechnology Co., Ltd. (Beijing, China). and the production license number was SCXK (Jing) 2019-0008. The rats were raised in the Experimental Animal Center of China Medical University and housed for three days under standard laboratory conditions. All experimental procedures were conducted in accordance with the Animal Protection and Use Committee of China Medical University and the application approval number was CMU2020175.
To investigate the effects of Ahf-caltide on hearts subjected to H2O2, the rats were randomly divided into three groups: control group, H2O2 group and Ahf-caltide group, with six rats in each group. The rats were anaesthetized by intraperitoneal injection of 1% pentobarbital sodium (40 mg/kg). Then, the hearts were mounted on a Langendorff apparatus and perfused at a constant flow (10 mL/min) with Krebs–Henseleit (K-H) buffer containing (in mmol/L) 11.10 glucose, 118.50 NaCl, 25.00 NaHCO3, 4.70 KCl, 1.20 KH2PO4, 2.50 CaCl2 and 1.20 MgSO4. The perfusate was gassed with 95% O2 and 5% CO2 (pH 7.4). In the control group, the hearts were perfused with K-H buffer for 60 min. In the H2O2 group, the hearts were perfused with K-H buffer for 15 min, followed by 200 μM H2O2 for 60 min. In the Ahf-caltide group, the hearts were perfused with 200 μM H2O2 and 10 μM Ahf-caltide for 60 min (Figure 1A).
To further investigate the effects of Ahf-caltide on hearts subjected to IR, the rats were randomly divided into five groups: control group, IR group and high-dose, medium-dose and low-dose of Ahf-caltide groups. In the control group, the hearts were perfused with K-H buffer purely. In the IR group, the hearts were perfused with K-H buffer for 15 min, followed by 45 min of no-flow ischemia and 60 min of reperfusion. In the peptide treatment groups, the hearts were perfused with Ahf-caltide (0.3, 1 or 10 μM) for 10 min before ischemia and during reperfusion (Figure 2A).
4.3. Cell Culture and OS Model Preparation
H9c2 cells were cultured in the DMEM medium supplemented with 10% fetal bovine serum and 1% streptomycin/penicillin in a humidified incubator at 37 ℃ with 5% CO2. The cells were randomly divided into six groups: control group, CoCl2 group (600 μM, 24 h) and Ahf-caltide (0.3, 1, 3 or 10 μM) groups. In the Ahf-caltide groups, cells were pretreated with Ahf-caltide for 0.5 h, followed by the exposure to 600 μM CoCl2 for 24 h.
4.4. Immunofluorescence
The immunofluorescence assay was carried out according to the instruction. Briefly, when the cells were approximately 80–90% confluent, H9c2 cells were fixed with 1% formaldehyde at 37 °C for 15 min. Then, the cells were treated with 10 μM Ahf-caltide conjugated with Rodamine (GL Biochem Ltd., Shanghai, China) and incubated for 24 h. Then, Hoechst 33342 solution was added to each well for cell staining and the cells were incubated for 20–30 min. Then, the cells were washed with PBS 2-3 times. Finally, fluorescence microscopy (Olympus, Tokyo, Japan) was used for immunofluorescence-labeled sections.
4.5. Cell Viability Assay
Cell viability was determined using a CCK-8 detection kit. In brief, in the 96-well plate, H9c2 cells at a density of 1 × 104 cells/well were incubated with Ahf-caltide (0.3, 1, 3 or 10 μM) or 600 μM CoCl2. Then, 10 μL of CCK-8 solution was added to each well and the cells were incubated for 1 h. The absorbance was measured with a microplate reader at 450 nm.
4.6. Detection of LDH, MDA and SOD
In the 24-well plate, H9c2 cells at a density of 1 × 105 cells/well were incubated with Ahf-caltide or CoCl2. Myocardial cell damage was assessed by detecting the LDH released into the culture medium or coronary effluent according to the instructions of the kit. The MDA content and SOD activity were detected at the end of perfusion time to evaluate the OS damage following the manufacturer’s instructions, respectively.
4.7. Determination of ROS
H9c2 cells (2 × 105/well) were separately seeded into 35 mm cell culture dishes. After treatment with Ahf-caltide or CoCl2, the cells were cultured with serum-free medium and incubated with 10 μM DCFH-DA diluted using serum-free and phenol red-free DMEM at 37 ℃ for 20 min. Then the cells were washed three times with serum-free and phenol red-free DMEM. The membrane-permeable and non-fluorescent 2′,7′-dichlorofluorescin diacetate (DCFH-DA) was catalyzed by intracellular esterase and then oxidized into fluorescent DCF, which was detected by a confocal laser scanning microscope (Nikon, Shanghai, China) at an excitation wavelength of 488 nm and emission wavelength of 525 nm.
4.8. Western Blot Assay
After the end of experiments, the total proteins of the left ventricle or cultured cells were extracted using RIPA lysis buffer containing the protease inhibitor cocktail. The proteins were separated using SDS-PAGE and transferred onto a PVDF membrane. The membranes were blocked with 5% non-fat milk for 2 h in Tris-buffer saline containing 0.1% Tween 20 at room temperature and then were incubated with anti-BNP antibody (1:2000), anti-CAST antibody (1:1200), anti-CaV1.2 antibody (1:500), anti-CaVβ2 antibody (1:1000) and anti-GAPDH antibody (1:1500) at 4 ℃ overnight, respectively. After washing with Tris-buffer saline containing 0.1% Tween 20 three times, the membranes were incubated with the corresponding secondary antibody at room temperature for 2 h. The blots were detected using an enhanced chemiluminescence detection solution, and then, protein abundance was quantified by chemiluminescence system.
4.9. GST Pull-Down Assay
The cDNA corresponding to NT (a.a. 6–140), CT1 (a.a. 1509–1789, proximal portion of CT), PreIQ (a.a. 1599–1639) and IQ (a.a. 1648–1668) motifs of CaV1.2 (GenBankTM AB016287) and CSL (a.a. 3–148, GenBankTMD16217) were inserted into the pGEX6p-3 vector and expressed as glutathione S-transferase (GST)-fusion proteins in Escherichia coli BL21 [15,58]. The proteins were purified by Glutathione Sepharose 4B beads and the GST region of the CSL protein was removed using PreScission protease. To detect the interaction between NT and CSL, GST-NT (15 μg) was incubated with CSL (in μM: 0, 0.1, 0.3, 1.0, 3.0, 5.0, 10.0, 30.0) for 4 h in 400 μL Tris buffer at different [Ca2+] (25 nM, 10 μM, 1mM). To detect the binding characteristics of CSL to CaV1.2 during OS, GST-NT/CT1/PreIQ/IQ (15 μg) was incubated with 10 μM CSL in 400 μL Tris buffer at 4 °C for 4 h with agitation in the presence of H2O2 (in mol/L: 0, 10−6, 10−5, 10−4, 10−3, 10−2, 10−1). Bound CSL to each protein was resuspended in SDS sample buffer at 100 °C for 5 min and then was separated on SDS–polyacrylamide gel. Proteins were visualized by Coomassie brilliant blue R staining and quantified by Image J software V1.8.0.112 (National Institutes of Health, Bethesda, MD, USA).
The binding curve of CSL to GST-NT was fitted with the one-site model of Hill’s equation in SigmaPlot 10.0 software. The bound CSL (y) was expressed as follows: y = Bmax·X/(Kd + X), where Bmax is the maximum binding, X is the concentration of the free ligand and Kd is the apparent dissociation constant.
4.10. Molecular Docking
The three-dimensional structures of CSL (PDB:3DF0), PreIQ (PDB: 3G43) and IQ (PDB: 2BE6) were downloaded from the Protein Data Bank. The coding sequences of NT were obtained from the National Center for Biotechnology Information, and then, I-TASSER homology modeling server (https://zhanglab.ccmb.med.umich.edu/I-TASSER/, (accessed on 20 March 2021) was used to model the structure of the NT protein [59].
The binding of CSL or CSL54-64 to NT/PreIQ/IQ was simulated by the protein–protein docking tool of the Molecular Operating Environment (MOE, Chemical Computing Group Inc., Montreal, QC, Canada). Epitope analysis and protein–ligand interaction fingerprints analysis were used to calculate the active binding sites of CSL to NT/PreIQ/IQ. The fingerprint was built on the interactions between CSL and NT/PreIQ/IQ, such as hydrogen bonds, ionic interactions and surface contacts and so on, as shown in Figure 5(A2,A3,B2,B3,C2,C3) [11]. The binding sites with the highest binding score were chosen based on the lowest binding free energy of the protein–protein complex.
4.11. Statistical Analysis
Data were expressed as the mean ± standard deviation. The Student’s t-test was used for comparisons between two groups, and one-way ANOVA with the Dunnett’s test was used for multiple data comparisons. p < 0.05 was considered statistically significant.
5. Conclusions
In conclusion, Ahf-caltide has a protective effect against myocardial injury induced by OS. Ahf-caltide increased the CaV1.2 channel α1 subunit, β subunit and CAST levels by inhibiting protein degradation during OS. CSL54-64 was responsible for the binding of CSL to the CaV1.2 channel IQ motif. In addition, with the increase in OS, the binding affinity of CSL to IQ, rather than PreIQ or NT, also increased. Therefore, Ahf-caltide is a promising therapeutic polypeptide to restore calcium homeostasis, and the present study provides a new direction and strategy for the treatment of myocardial OS injury. This perspective of increasing CaV1.2 expression is clinically important, since it offers a new direction to treat patients with heart failure, who were discharged on a contraindicated calcium channel blocker.
Supplementary Materials
The following supporting information can be downloaded at: https://www.mdpi.com/article/10.3390/ijms242115729/s1.
Author Contributions
Y.X. and S.Z.: performed the experiments, discussed and interpreted the data and wrote the manuscript. L.Y.: performed ROS determination. Y.L.: performed Western blot using heart tissues and analyzed the data. X.X. and X.W.: performed Western Blot using heart tissues. E.M. and M.K.: provided technical assistance. L.H. and H.H.: discussed and interpreted the data, designed the experiments and edited the manuscript. All authors have read and agreed to the published version of the manuscript.
Funding
This research was funded by the National Nature Science Foundation of China (Nos. 81100108, 31471091, 32271160).
Institutional Review Board Statement
The study was conducted in accordance with the Declaration of Helsinki, and approved by the Ethics Committee of China Medical University, Shenyang, China (Certification No. CMU2020175; Approval time: 4 September 2020).
Informed Consent Statement
Not applicable.
Data Availability Statement
All data generated or analyzed during this study are included in this published article.
Acknowledgments
We are grateful to Junko Kimura and Asako Kameyama for their long-term assistance on our scientific research.
Conflicts of Interest
Ahf-caltide has obtained two patents in China with the grant numbers of ZL201910335144.5 and ZL201810863713.9. The authors have no other conflict of interest.
Abbreviations
| [Ca2+] | Ca2+ concentration |
| CaM | Calmodulin |
| CAST | Calpastatin |
| CHX | Cycloheximide |
| CSL | CAST domain L |
| CSL54-64 | Amino acid (a.a.) residues 54-64 of CSL |
| CT | C terminus |
| DCFH-DA | 2′,7′-dichlorofluorescin diacetate |
| GST | Glutathione S-transferase |
| IR | Ischemia-reperfusion |
| K-H | Krebs–Henseleit |
| LDH | Lactate dehydrogenase |
| MDA | Malondialdehyde |
| NT | N terminus |
| OS | Oxidative stress |
| ROS | Reactive oxygen species |
| SOD | Superoxide dismutase |
References
- Chen, C.L.; Zhang, L.; Jin, Z.; Kasumov, T.; Chen, Y.R. Mitochondrial redox regulation and myocardial ischemia-reperfusion injury. Am. J. Physiol. Cell Physiol. 2022, 322, C12–C23. [Google Scholar] [CrossRef] [PubMed]
- Moens, A.L.; Claeys, M.J.; Timmermans, J.P.; Vrints, C.J. Myocardial ischemia/reperfusion-injury, a clinical view on a complex pathophysiological process. Int. J. Cardiol. 2005, 100, 179–190. [Google Scholar] [PubMed]
- Neri, M.; Fineschi, V.; Di Paolo, M.; Pomara, C.; Riezzo, I.; Turillazzi, E.; Cerretani, D. Cardiac oxidative stress and inflammatory cytokines response after myocardial infarction. Current Vasc. Pharmacol. 2015, 13, 26–36. [Google Scholar] [CrossRef] [PubMed]
- Wu, M.Y.; Yiang, G.T.; Liao, W.T.; Tsai, A.P.; Cheng, Y.L.; Cheng, P.W.; Li, C.Y.; Li, C.J. Current Mechanistic Concepts in Ischemia and Reperfusion Injury. Cell Physiol. Biochem. 2018, 46, 1650–1667. [Google Scholar] [CrossRef]
- Hori, M.; Nishida, K. Oxidative stress and left ventricular remodelling after myocardial infarction. Cardiovasc. Res. 2009, 81, 457–464. [Google Scholar]
- Shah, K.; Seeley, S.; Schulz, C.; Fisher, J.; Gururaja Rao, S. Calcium Channels in the Heart: Disease States and Drugs. Cells 2022, 11, 943. [Google Scholar] [CrossRef]
- Su, J.; Gao, Q.; Yu, L.; Sun, X.; Feng, R.; Shao, D.; Yuan, Y.; Zhu, Z.; Sun, X.; Kameyama, M.; et al. The LQT-associated calmodulin mutant E141G induces disturbed Ca2+-dependent binding and a flickering gating mode of the CaV1.2 channel. Am. J. Physiol. Cell Physiol. 2020, 318, C991–C1004. [Google Scholar] [CrossRef]
- Hu, X.Q.; Zhang, L. Oxidative regulation of vascular CaV1.2 channels triggers vascular dysfunction in hypertension-related disorders. Antioxidants 2022, 11, 2432. [Google Scholar]
- Minobe, E.; Hao, L.Y.; Saud, Z.A.; Xu, J.J.; Kameyama, A.; Maki, M.; Jewell, K.K.; Parr, T.; Bardsley, R.G.; Kameyama, M. A region of calpastatin domain L that reprimes cardiac L-type Ca2+ channels. Biochem. Biophys. Res. Commun. 2006, 348, 288–294. [Google Scholar] [CrossRef]
- Kameyama, A.; Hao, L.Y.; Takano, E.; Kameyama, M. Characterization and partial purification of the cytoplasmic factor that maintains cardiac Ca2+ channel activity. Pflugers. Arch. 1998, 435, 338–343. [Google Scholar] [CrossRef]
- Zhang, F.; Xue, Y.; Su, J.; Xu, X.; Zhao, Y.; Liu, Y.; Hu, H.; Hao, L. Binding characteristics of calpastatin domain L to NaV1.5 sodium channel and its IQ motif mutants. Biochem. Biophys. Res. Commun. 2022, 627, 39–44. [Google Scholar] [CrossRef]
- Hao, L.Y.; Kameyama, A.; Kuroki, S.; Takano, J.; Takano, E.; Maki, M.; Kameyama, M. Calpastatin domain L is involved in the regulation of L-type Ca2+ channels in guinea pig cardiac myocytes. Biochem. Biophys. Res. Commun. 2000, 279, 756–761. [Google Scholar] [CrossRef] [PubMed]
- Hao, L.Y.; Kameyama, A.; Kuroki, S.; Nishimura, S.; Kameyama, M. Run-down of L-type Ca2+ channels occurs on the alpha 1 subunit. Biochem. Biophys. Res. Commun. 1998, 247, 844–850. [Google Scholar] [CrossRef] [PubMed]
- Hao, L.Y.; Kameyama, A.; Kameyama, M. A cytoplasmic factor, calpastatin and ATP together reverse run-down of Ca2+ channel activity in guinea-pig heart. J. Physiol. 1999, 514 Pt 3, 687–699. [Google Scholar] [CrossRef] [PubMed]
- Sun, W.; Feng, R.; Hu, H.; Guo, F.; Gao, Q.; Shao, D.; Yin, D.; Wang, H.; Sun, X.; Zhao, M.; et al. The Ca2+-dependent interaction of calpastatin domain L with the C-terminal tail of the CaV1.2 channel. FEBS Lett. 2014, 588, 665–671. [Google Scholar] [CrossRef]
- Minobe, E.; Asmara, H.; Saud, Z.A.; Kameyama, M. Calpastatin domain L is a partial agonist of the calmodulin-binding site for channel activation in CaV1.2 Ca2+ channels. J. Biol. Chem. 2011, 286, 39013–39022. [Google Scholar] [CrossRef]
- Tang, H.; Viola, H.M.; Filipovska, A.; Hool, L.C. CaV1.2 calcium channel is glutathionylated during oxidative stress in guinea pig and ischemic human heart. Free Radic. Biol. Med. 2011, 51, 1501–1511. [Google Scholar] [CrossRef]
- Johnstone, V.P.; Hool, L.C. Glutathionylation of the L-type Ca2+ channel in oxidative stress-induced pathology of the heart. Int. J. Mol. Sci. 2014, 15, 19203–19225. [Google Scholar] [CrossRef]
- Muralidharan, P.; Cserne Szappanos, H.; Ingley, E.; Hool, L. Evidence for redox sensing by a human cardiac calcium channel. Sci. Rep. 2016, 6, 19067. [Google Scholar] [CrossRef]
- Fernández-Morales, J.C.; Hua, W.; Yao, Y.; Morad, M. Regulation of Ca2+ signaling by acute hypoxia and acidosis in cardiomyocytes derived from human induced pluripotent stem cells. Cell Calcium. 2019, 78, 1–14. [Google Scholar] [CrossRef]
- Hool, L.C. The L-type Ca2+ channel as a potential mediator of pathology during alterations in cellular redox state. Heart Lung Circ. 2009, 18, 3–10. [Google Scholar] [CrossRef] [PubMed]
- Ozawa, T.; Shinke, T.; Shite, J.; Takaoka, H.; Inoue, N.; Matsumoto, H.; Watanabe, S.; Yoshikawa, R.; Otake, H.; Matsumoto, D.; et al. Effects of human atrial natriuretic peptide on myocardial performance and energetics in heart failure due to previous myocardial infarction. J. Cardiol. 2015, 66, 232–238. [Google Scholar] [CrossRef] [PubMed]
- Recio, C.; Maione, F.; Iqbal, A.J.; Mascolo, N.; De Feo, V. The Potential Therapeutic Application of Peptides and Peptidomimetics in Cardiovascular Disease. Front. Pharmacol. 2017, 7, 526. [Google Scholar] [CrossRef]
- Westhoff, M.; Dixon, R.E. Mechanisms and regulation of cardiac CaV1.2 trafficking. Int. J. Mol. Sci. 2021, 22, 5927. [Google Scholar] [CrossRef] [PubMed]
- Saud, Z.A.; Minobe, E.; Wang, W.Y.; Han, D.Y.; Horiuchi, M.; Hao, L.Y.; Kameyama, M. Calpastatin binds to a calmodulin-binding site of cardiac CaV1.2 Ca2+ channels. Biochem. Biophys. Res. Commun. 2007, 364, 372–377. [Google Scholar] [CrossRef] [PubMed]
- Dick, I.E.; Tadross, M.R.; Liang, H.; Tay, L.H.; Yang, W.; Yue, D.T. A modular switch for spatial Ca2+ selectivity in the calmodulin regulation of CaV channels. Nature 2008, 451, 830–834. [Google Scholar] [CrossRef]
- Zhang, X.Q.; Moore, R.L.; Tillotson, D.L.; Cheung, J.Y. Calcium currents in postinfarction rat cardiac myocytes. Am. J. Physiol. 1995, 269 Pt 1, C1464–C1473. [Google Scholar] [CrossRef]
- Dixon, I.M.; Lee, S.L.; Dhalla, N.S. Nitrendipine binding in congestive heart failure due to myocardial infarction. Circ. Res. 1990, 66, 782–788. [Google Scholar] [CrossRef]
- Zucchi, R.; Ronca-Testoni, S.; Yu, G.; Galbani, P.; Ronca, G.; Mariani, M. Are dihydropyridine receptors downregulated in the ischemic myocardium? Cardiovasc Res. 1995, 30, 769–774. [Google Scholar] [CrossRef]
- Buraei, Z.; Yang, J. Structure and function of the β subunit of voltage-gated Ca²⁺ channels. Biochim. Biophys. Acta 2013, 1828, 1530–1540. [Google Scholar] [CrossRef]
- Lao, Q.Z.; Kobrinsky, E.; Harry, J.B.; Ravindran, A.; Soldatov, N.M. New Determinant for the CaVbeta2 subunit modulation of the CaV1.2 calcium channel. J. Biol. Chem. 2008, 283, 15577–15588. [Google Scholar] [CrossRef] [PubMed]
- Wang, R.; Wang, M.; Liu, B.; Xu, H.; Ye, J.; Sun, X.; Sun, G. Calenduloside E protects against myocardial ischemia-reperfusion injury induced calcium overload by enhancing autophagy and inhibiting L-type Ca2+ channels through BAG3. Biomed. Pharmacother. 2022, 145, 112432. [Google Scholar] [CrossRef] [PubMed]
- Cholack, G.; Garfein, J.; Krallman, R.; Montgomery, D.; Kline-Rogers, E.; Rubenfire, M.; Bumpus, S.; Md, T.C.; Barnes, G.D. Trends in calcium channel blocker use in patients with heart failure with reduced ejection fraction and comorbid atrial fibrillation. Am. J. Med. 2021, 134, 1413–1418. [Google Scholar] [CrossRef] [PubMed]
- Segreti, J.A.; Polakowski, J.S.; Blomme, E.A.; King, A.J. Simultaneous measurement of arterial and left ventricular pressure in conscious freely moving rats by telemetry. J. Pharmacol. Toxicol. Methods 2016, 79, 23–33. [Google Scholar] [CrossRef]
- Chang, S.H.; Chan, Y.H.; Chen, W.J.; Chang, G.J.; Lee, J.L.; Yeh, Y.H. Tachypacing-induced CREB/CD44 signaling contributes to the suppression of L-type calcium channel expression and the development of atrial remodeling. Heart Rhythm. 2021, 18, 1760–1771. [Google Scholar] [CrossRef]
- Hasbrouck, M.; Nguyen, T.T. Acute management of atrial fibrillation in congestive heart failure with reduced ejection fraction in the emergency department. Am. J. Emerg. Med. 2022, 58, 39–42. [Google Scholar] [CrossRef]
- Ezzaher, A.; el Houda Bouanani, N.; Su, J.B.; Hittinger, L.; Crozatier, B. Increased negative inotropic effect of calcium-channel blockers in hypertrophied and failing rabbit heart. J. Pharmacol. Exp. Ther. 1991, 257, 466–471. [Google Scholar]
- Ullrich, N.D.; Koschak, A.; MacLeod, K.T. Oestrogen directly inhibits the cardiovascular L-type Ca2+ channel CaV1.2. Biochem Biophys Res Commun. 2007, 361, 522–527. [Google Scholar] [CrossRef]
- Murphy, J.G.; Crosby, K.C.; Dittmer, P.J.; Sather, W.A.; Dell’Acqua, M.L. AKAP79/150 recruits the transcription factor NFAT to regulate signaling to the nucleus by neuronal L-type Ca2+ channels. Mol. Biol. Cell 2019, 30, 1743–1756. [Google Scholar] [CrossRef]
- Graef, I.A.; Mermelstein, P.G.; Stankunas, K.; Neilson, J.R.; Deisseroth, K.; Tsien, R.W.; Crabtree, G.R. L-type calcium channels and GSK-3 regulate the activity of NF-ATc4 in hippocampal neurons. Nature 1991, 401, 703–708. [Google Scholar] [CrossRef]
- Hu, H.H.; Li, S.J.; Wang, P.; Yan, H.C.; Cao, X.; Hou, F.Q.; Fang, Y.Y.; Zhu, X.H.; Gao, T.M. An L-type calcium channel agonist, bay K8644, extends the window of intervention against ischemic neuronal injury. Mol. Neurobiol. 2013, 47, 280–289. [Google Scholar] [CrossRef] [PubMed]
- Li, X.M.; Yang, J.M.; Hu, D.H.; Hou, F.Q.; Zhao, M.; Zhu, X.H.; Wang, Y.; Li, J.G.; Hu, P.; Chen, L.; et al. Contribution of downregulation of L-type calcium currents to delayed neuronal death in rat hippocampus after global cerebral ischemia and reperfusion. J. Neurosci. 2007, 27, 5249–5259. [Google Scholar] [CrossRef] [PubMed]
- Nakao, H.; Sugimoto, Y.; Ikeda, K.; Saito, H.; Nakano, M. Structural feature of lipid scrambling model transmembrane peptides: Same-side positioning of hydrophilic residues and their deeper position. J. Phys. Chem. Lett. 2020, 11, 1662–1667. [Google Scholar] [CrossRef] [PubMed]
- Nakao, H.; Hayashi, C.; Ikeda, K.; Saito, H.; Nagao, H.; Nakano, M. Effects of hydrophilic residues and hydrophobic length on flip-flop promotion by transmembrane peptides. J. Phys. Chem. B 2018, 122, 4318–4324. [Google Scholar] [CrossRef] [PubMed]
- Ma, X.E.; Liu, B.; Zhao, C.X. Modulation of Ca2+-induced Ca2+ release by ubiquitin protein ligase E3 component n-recognin UBR3 and 6 in cardiac myocytes. Channels 2020, 14, 326–335. [Google Scholar] [CrossRef] [PubMed]
- French, J.P.; Quindry, J.C.; Falk, D.J.; Staib, J.L.; Lee, Y.; Wang, K.K.; Powers, S.K. Ischemia-reperfusion-induced calpain activation and SERCA2a degradation are attenuated by exercise training and calpain inhibition. Am. J. Physiol. Heart Circ. Physiol. 2006, 290, H128–H136. [Google Scholar] [CrossRef] [PubMed]
- De Tullio, R.; Averna, M.; Salamino, F.; Pontremoli, S.; Melloni, E. Differential degradation of calpastatin by mu- and m-calpain in Ca2+-enriched human neuroblastoma LAN-5 cells. FEBS Lett. 2000, 475, 17–21. [Google Scholar] [CrossRef]
- Shi, Y.; Melnikov, V.Y.; Schrier, R.W.; Edelstein, C.L. Downregulation of the calpain inhibitor protein calpastatin by caspases during renal ischemia-reperfusion. Am. J. Physiol. Renal Physiol. 2000, 279, F509–F517. [Google Scholar] [CrossRef]
- De Jongh, K.S.; Warner, C.; Colvin, A.A.; Catterall, W.A. Characterization of the two size forms of the alpha 1 subunit of skeletal muscle L-type calcium channels. Proc. Natl. Acad. Sci. USA 1991, 881, 0778–10782. [Google Scholar] [CrossRef]
- Sies, H. Hydrogen peroxide as a central redox signaling molecule in physiological oxidative stress: Oxidative eustress. Redox Biol. 2017, 11, 613–619. [Google Scholar] [CrossRef]
- Stone, J.R.; Yang, S. Hydrogen peroxide: A signaling messenger. Antioxid. Redox. Signal. 2006, 8, 243–270. [Google Scholar] [CrossRef] [PubMed]
- Marban, E.; Kitakaze, M.; Koretsune, Y.; Yue, D.T.; Chacko, V.P.; Pike, M.M. Quantification of [Ca2+]i in perfused hearts. Critical evaluation of the 5F-BAPTA and nuclear magnetic resonance method as applied to the study of ischemia and reperfusion. Circ. Res. 1990, 66, 1255–1267. [Google Scholar] [CrossRef] [PubMed]
- Chang, J.C.; Lien, C.F.; Lee, W.S.; Chang, H.R.; Hsu, Y.C.; Luo, Y.P.; Jeng, J.R.; Hsieh, J.C.; Yang, K.T. Intermittent Hypoxia Prevents Myocardial Mitochondrial Ca2+ Overload and Cell Death during Ischemia/Reperfusion: The Role of Reactive Oxygen Species. Cells 2019, 8, 564. [Google Scholar] [CrossRef] [PubMed]
- Tan, H.L.; Kupershmidt, S.; Zhang, R.; Stepanovic, S.; Roden, D.M.; Wilde, A.A.; Anderson, M.E.; Balser, J.R. A calcium sensor in the sodium channel modulates cardiac excitability. Nature 2002, 415, 442–447. [Google Scholar] [CrossRef]
- Jia, W.; Liu, J.; Yu, Z.; Zhang, X.; Xu, X.; Wang, Y.; Gao, Q.; Feng, R.; Wan, Y.; Xu, J.; et al. Properties of calmodulin binding to NaV1.2 IQ motif and its autism-associated mutation R1902C. Neurochem. Res. 2021, 46, 523–534. [Google Scholar] [CrossRef]
- Bartels, P.; Yu, D.; Huang, H.; Hu, Z.; Herzig, S.; Soong, T.W. Alternative splicing at N terminus and domain I modulates CaV1.2 inactivation and surface expression. Biophys. J. 2018, 114, 2095–2106. [Google Scholar] [CrossRef]
- Van Petegem, F.; Chatelain, F.C.; Minor, D.L., Jr. Insights into voltage-gated calcium channel regulation from the structure of the CaV1.2 IQ domain-Ca2+/calmodulin complex. Nat. Struct. Mol. Biol. 2005, 12, 1108–1115. [Google Scholar] [CrossRef]
- Asmara, H.; Minobe, E.; Saud, Z.A.; Kameyama, M. Interactions of calmodulin with the multiple binding sites of CaV1.2 Ca2+ channels. J. Pharmacol. Sci. 2010, 112, 397–404. [Google Scholar] [CrossRef]
- Zhou, X.; Zheng, W.; Li, Y.; Pearce, R.; Zhang, C.; Bell, E.W.; Zhang, G.; Zhang, Y. I-TASSER-MTD: A deep-learning-based platform for multi-domain protein structure and function prediction. Nat. Protoc. 2022, 17, 2326–2353. [Google Scholar] [CrossRef]
Disclaimer/Publisher’s Note: The statements, opinions and data contained in all publications are solely those of the individual author(s) and contributor(s) and not of MDPI and/or the editor(s). MDPI and/or the editor(s) disclaim responsibility for any injury to people or property resulting from any ideas, methods, instructions or products referred to in the content. |
© 2023 by the authors. Licensee MDPI, Basel, Switzerland. This article is an open access article distributed under the terms and conditions of the Creative Commons Attribution (CC BY) license (https://creativecommons.org/licenses/by/4.0/).







