Allicin, an Emerging Treatment for Pulmonary Arterial Hypertension: An Experimental Study
Abstract
1. Introduction
2. Results
2.1. Validation of the PAH Model Using RV Hypertrophy and Lung Vascular Remodeling
2.2. Effect of Allicin on Renin–Angiotensin System Components at the Systemic and Pulmonary Level in Rats with PAH
2.3. Effects of Allicin on Endothelial Function Markers in Serum and Lung Tissue of Rats with PAH
2.4. Effects of Allicin on Oxidative Stress Markers in Lung Tissue and Serum of Rats with PAH
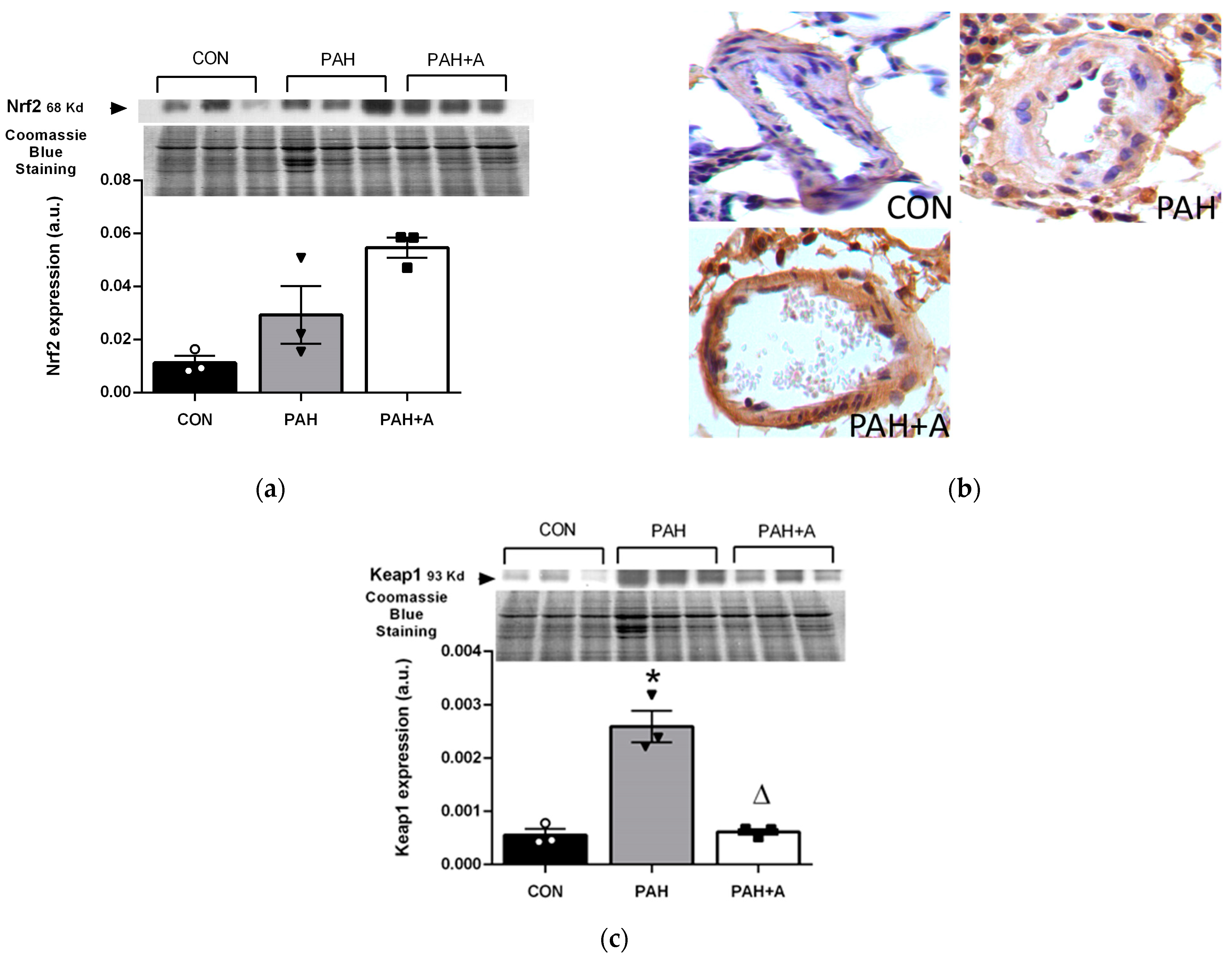
2.5. Effect of Allicin on the Expression of Nrf2 and Keap1 Proteins in Lung Tissue of Rats with PAH
2.6. Effect of Allicin on the Expression of Hypoxia Markers in Serum and Lung Tissue of PAH
3. Discussion
4. Materials and Methods
4.1. Experimental Model of PAH and Groups
4.2. Allicin
4.3. Assessment of RV Hypertrophy
4.4. Measurement of Pulmonary Arterial Medial Wall Thickness and Immunohistochemistry Assays
4.5. Concentrations of Nitric Oxide (NO), Tetrahydrobiopterin (BH4), Dihydrobiopterin (BH2), Cyclic Guanosine Monophosphate (cGMP), and Malondialdehyde (MDA) and Total Antioxidant Capacity (TAC)
4.6. Determination of Angiotensin II and 1-7 (Ang II and Ang 1-7)
4.7. Protein Expression Analysis
4.8. Statistical Analysis
5. Conclusions
Author Contributions
Funding
Institutional Review Board Statement
Informed Consent Statement
Data Availability Statement
Acknowledgments
Conflicts of Interest
References
- Emmons-Bell, S.; Johnson, C.; Boon-Dooley, A.; Corris, P.A.; Leary, P.J.; Rich, S.; Yacoub, M.; Roth, G.A. Prevalence, incidence, and survival of pulmonary arterial hypertension: A systematic review for the global burden of disease 2020 study. Pulm. Circ. 2022, 12, e12020. [Google Scholar] [CrossRef] [PubMed]
- Sánchez-Gloria, J.L.; Arellano-Buendía, A.S.; Juárez-Rojas, J.G.; García-Arroyo, F.E.; Argüello-García, R.; Sánchez-Muñoz, F.; Sánchez-Lozada, L.G.; Osorio-Alonso, H. Cellular Mechanisms Underlying the Cardioprotective Role of Allicin on Cardiovascular Diseases. Int. J. Mol. Sci. 2022, 23, 9082. [Google Scholar] [CrossRef] [PubMed]
- Ruopp, N.F.; Cockrill, B.A. Diagnosis and Treatment of Pulmonary Arterial Hypertension: A Review. JAMA 2022, 327, 1379–1391. [Google Scholar] [CrossRef] [PubMed]
- Ruaro, B.; Salton, F.; Baratella, E.; Confalonieri, P.; Geri, P.; Pozzan, R.; Torregiani, C.; Bulla, R.; Confalonieri, M.; Matucci-Cerinic, M.; et al. An Overview of Different Techniques for Improving the Treatment of Pulmonary Hypertension Secondary in Systemic Sclerosis Patients. Diagnostics 2022, 12, 616. [Google Scholar] [CrossRef] [PubMed]
- Ahmed, L.A.; Obaid, A.A.Z.; Zaki, H.F.; Agha, A.M. Role of oxidative stress, inflammation, nitric oxide and transforming growth factor-beta in the protective effect of diosgenin in monocrotaline-induced pulmonary hypertension in rats. Eur. J. Pharmacol. 2014, 740, 379–387. [Google Scholar] [CrossRef] [PubMed]
- Sánchez-Gloria, J.L.; Martínez-Olivares, C.E.; Rojas-Morales, P.; Hernández-Pando, R.; Carbó, R.; Rubio-Gayosso, I.; Arellano-Buendía, A.S.; Rada, K.M.; Sánchez-Muñoz, F.; Osorio-Alonso, H. Anti-Inflammatory Effect of Allicin Associated with Fibrosis in Pulmonary Arterial Hypertension. Int. J. Mol. Sci. 2021, 22, 8600. [Google Scholar] [CrossRef] [PubMed]
- Benincasa, G.; Napoli, C.; Loscalzo, J.; Maron, B.A. Pursuing functional biomarkers in complex disease: Focus on pulmonary arterial hypertension. Am. Hear. J. 2023, 258, 96–113. [Google Scholar] [CrossRef] [PubMed]
- Novoyatleva, T. Pulmonary Hypertension: New Insights and Recent Advances from Basic Science to Translational Approaches. Int. J. Mol. Sci. 2023, 24, 8462. [Google Scholar] [CrossRef]
- Napoli, C.; Benincasa, G.; Loscalzo, J. Epigenetic Inheritance Underlying Pulmonary Arterial Hypertension. Arter. Thromb. Vasc. Biol. 2019, 39, 653–664. [Google Scholar] [CrossRef]
- Benincasa, G.; Maron, B.A.; Affinito, O.; D’alto, M.; Franzese, M.; Argiento, P.; Schiano, C.; Romeo, E.; Bontempo, P.; Golino, P.; et al. Association Between Circulating CD4+ T Cell Methylation Signatures of Network-Oriented SOCS3 Gene and Hemodynamics in Patients Suffering Pulmonary Arterial Hypertension. J. Cardiovasc. Transl. Res. 2022, 16, 17–30. [Google Scholar] [CrossRef]
- Zhang, H.; Laux, A.; Stenmark, K.R.; Hu, C.-J. Mechanisms Contributing to the Dysregulation of miRNA-124 in Pulmonary Hypertension. Int. J. Mol. Sci. 2021, 22, 3852. [Google Scholar] [CrossRef] [PubMed]
- Orte, C.; Polak, J.M.; Haworth, S.G.; Yacoub, M.H.; Morrell, N. Expression of pulmonary vascular angiotensin-converting enzyme in primary and secondary plexiform pulmonary hypertension. J. Pathol. 2000, 192, 379–384. [Google Scholar] [CrossRef] [PubMed]
- Suzuki, H.; Motley, E.D.; Frank, G.D.; Utsunomiya, H.; Eguchi, S. Recent Progress in Signal Transduction Research of the Angiotensin II Type-1 Receptor: Protein Kinases, Vascular Dysfunction and Structural Requirement. Curr. Med. Chem. Hematol. Agents 2005, 3, 305–322. [Google Scholar] [CrossRef] [PubMed]
- de Man, F.S.; Tu, L.; Handoko, M.L.; Rain, S.; Ruiter, G.; François, C.; Schalij, I.; Dorfmüller, P.; Simonneau, G.; Fadel, E.; et al. Dysregulated Renin–Angiotensin–Aldosterone System Contributes to Pulmonary Arterial Hypertension. Am. J. Respir. Crit. Care Med. 2012, 186, 780–789. [Google Scholar] [CrossRef] [PubMed]
- Sandoval, J.; Del Valle-Mondragón, L.; Masso, F.; Zayas, N.; Pulido, T.; Teijeiro, R.; Gonzalez-Pacheco, H.; Olmedo-Ocampo, R.; Sisniega, C.; Paez-Arenas, A.; et al. Angiotensin converting enzyme 2 and angiotensin (1–7) axis in pulmonary arterial hypertension. Eur. Respir. J. 2020, 56, 1902416. [Google Scholar] [CrossRef] [PubMed]
- Miller, F.J.; Gutterman, D.D.; Rios, C.D.; Heistad, D.D.; Davidson, B.L. Superoxide Production in Vascular Smooth Muscle Contributes to Oxidative Stress and Impaired Relaxation in Atherosclerosis. Circ. Res. 1998, 82, 1298–1305. [Google Scholar] [CrossRef]
- Nguyen Dinh Cat, A.; Montezano, A.C.; Burger, D.; Touyz, R.M. Angiotensin II, NADPH oxidase, and redox signaling in the vasculature. Antioxid. Redox Signal 2013, 19, 1110–1120. [Google Scholar] [CrossRef] [PubMed]
- Imanishi, M.; Tomita, S.; Ishizawa, K.; Kihira, Y.; Ueno, M.; Izawa-Ishizawa, Y.; Ikeda, Y.; Yamano, N.; Tsuchiya, K.; Tamaki, T. Smooth muscle cell-specific Hif-1α deficiency suppresses angiotensin II-induced vascular remodelling in mice. Cardiovasc. Res. 2014, 102, 460–468. [Google Scholar] [CrossRef]
- Grobe, J.L.; Mecca, A.P.; Lingis, M.; Shenoy, V.; Bolton, T.A.; Machado, J.M.; Speth, R.C.; Raizada, M.K.; Katovich, M.J. Prevention of angiotensin II-induced cardiac remodeling by angiotensin-(1–7). Am. J. Physiol. Circ. Physiol. 2007, 292, H736–H742. [Google Scholar] [CrossRef]
- Shenoy, V.; Ferreira, A.J.; Qi, Y.; Fraga-Silva, R.A.; Diez-Freire, C.; Dooies, A.; Jun, J.Y.; Sriramula, S.; Mariappan, N.; Pourang, D.; et al. The angiotensin-converting enzyme 2/angiogenesis-(1-7)/Mas axis confers cardiopulmonary protection against lung fibrosis and pulmonary hypertension. Am. J. Respir. Crit. Care Med. 2010, 182, 1065–1072. [Google Scholar] [CrossRef]
- Parikh, V.; Bhardwaj, A.; Nair, A. Pharmacotherapy for pulmonary arterial hypertension. J. Thorac. Dis. 2019, 11 (Suppl. 14), S1767–S1781. [Google Scholar] [CrossRef] [PubMed]
- Trejo, E.M.G.; Buendía, A.S.A.; Reyes, O.S.; Arroyo, F.E.G.; García, R.A.; Mendoza, M.L.L.; Tapia, E.; Lozada, L.G.S.; Alonso, H.O. The Beneficial Effects of Allicin in Chronic Kidney Disease Are Comparable to Losartan. Int. J. Mol. Sci. 2017, 18, 1980. [Google Scholar] [CrossRef] [PubMed]
- García-Trejo, E.M.A.; Arellano-Buendía, A.S.; Argüello-García, R.; Loredo-Mendoza, M.L.; García-Arroyo, F.E.; Arellano-Mendoza, M.G.; Castillo-Hernández, M.C.; Guevara-Balcázar, G.; Tapia, E.; Sánchez-Lozada, L.G.; et al. Effects of Allicin on Hypertension and Cardiac Function in Chronic Kidney Disease. Oxid. Med. Cell. Longev. 2016, 2016, 3850402. [Google Scholar] [CrossRef] [PubMed]
- Elkayam, A.; Peleg, E.; Grossman, E.; Shabtay, Z.; Sharabi, Y. Effects of allicin on cardiovascular risk factors in spontaneously hypertensive rats. Isr. Med. Assoc. J. IMAJ 2013, 15, 170–173. [Google Scholar] [PubMed]
- Sun, X.; Ku, D.D. Allicin in garlic protects against coronary endothelial dysfunction and right heart hypertrophy in pulmonary hypertensive rats. Am. J. Physiol. Circ. Physiol. 2006, 291, H2431–H2438. [Google Scholar] [CrossRef] [PubMed]
- Lu, Q.; Lu, P.M.; Piao, J.H.; Xu, X.L.; Chen, J.; Zhu, L.; Jiang, J.G. Preparation and physicochemical characteristics of an allicin nanoliposome and its release behavior. LWT-Food Sci. Technol. 2014, 57, 686–695. [Google Scholar] [CrossRef]
- Sánchez-Gloria, J.L.; Osorio-Alonso, H.; Arellano-Buendía, A.S.; Carbó, R.; Hernández-Díazcouder, A.; Guzmán-Martín, C.A.; Rubio-Gayosso, I.; Sánchez-Muñoz, F. Nutraceuticals in the Treatment of Pulmonary Arterial Hypertension. Int. J. Mol. Sci. 2020, 21, 4827. [Google Scholar] [CrossRef]
- Oktaviono, Y.H.; Amadis, M.R.; Al-Farabi, M.J. High Dose Allicin with Vitamin C Improves EPCs Migration from the Patient with Coronary Artery Disease. Pharmacogn. J. 2020, 12, 232–235. [Google Scholar] [CrossRef]
- El-Sheakh, A.R.; Ghoneim, H.A.; Suddek, G.M.; Ammar, E.S.M. Attenuation of oxidative stress, inflammation, and endothelial dysfunction in hypercholesterolemic rabbits by allicin. Can. J. Physiol. Pharmacol. 2016, 94, 216–224. [Google Scholar] [CrossRef]
- Nogueira-Ferreira, R.; Vitorino, R.; Ferreira, R.; Henriques-Coelho, T. Exploring the monocrotaline animal model for the study of pulmonary arterial hypertension: A network approach. Pulm. Pharmacol. Ther. 2015, 35, 8–16. [Google Scholar] [CrossRef]
- Dai, Z.; Zhu, M.M.; Peng, Y.; Machireddy, N.; Evans, C.E.; Machado, R.; Zhang, X.; Zhao, Y.-Y. Therapeutic Targeting of Vascular Remodeling and Right Heart Failure in Pulmonary Arterial Hypertension with a HIF-2α Inhibitor. Am. J. Respir. Crit. Care Med. 2018, 198, 1423–1434. [Google Scholar] [CrossRef] [PubMed]
- Bueno-Beti, C.; Sassi, Y.; Hajjar, R.J.; Hadri, L. Pulmonary Artery Hypertension Model in Rats by Monocrotaline Administration. Methods Mol. Biol. 2018, 1816, 233–241. [Google Scholar] [PubMed]
- Tan, W.S.D.; Liao, W.; Zhou, S.; Mei, D.; Wong, W.-S.F. Targeting the renin–angiotensin system as novel therapeutic strategy for pulmonary diseases. Curr. Opin. Pharmacol. 2018, 40, 9–17. [Google Scholar] [CrossRef] [PubMed]
- Dai, H.-L.; Guo, Y.; Guang, X.-F.; Xiao, Z.-C.; Zhang, M.; Yin, X.-L. The Changes of Serum Angiotensin-Converting Enzyme 2 in Patients with Pulmonary Arterial Hypertension due to Congenital Heart Disease. Cardiology 2013, 124, 208–212. [Google Scholar] [CrossRef] [PubMed]
- Millatt, L.J.; Abdel-Rahman, E.M.; Siragy, H.M. Angiotensin II and nitric oxide: A question of balance. Regul. Pept. 1999, 81, 1–10. [Google Scholar] [CrossRef] [PubMed]
- Kuhn, M. Endothelial actions of atrial and B-type natriuretic peptides. Br. J. Pharmacol. 2012, 166, 522–531. [Google Scholar] [CrossRef] [PubMed]
- Samad, M.; Malempati, S.; Restini, C.B.A. Natriuretic Peptides as Biomarkers: Narrative Review and Considerations in Cardiovascular and Respiratory Dysfunctions. Yale J. Biol. Med. 2023, 96, 137–149. [Google Scholar] [CrossRef]
- Wong, C.-M.; Bansal, G.; Pavlickova, L.; Marcocci, L.; Suzuki, Y.J.; Gong, M.; Fragakis, N.; Zhang, C.; Zhang, Z.; Li, G.; et al. Reactive Oxygen Species and Antioxidants in Pulmonary Hypertension. Antioxid. Redox Signal. 2013, 18, 1789–1796. [Google Scholar] [CrossRef]
- Ghasemzadeh, N.; Patel, R.S.; Eapen, D.J.; Veledar, E.; Al Kassem, H.; Manocha, P.; Khayata, M.; Zafari, A.M.; Sperling, L.; Jones, D.P.; et al. Oxidative stress is associated with increased pulmonary artery systolic pressure in humans. Hypertension 2014, 63, 1270–1275. [Google Scholar] [CrossRef]
- Takimoto, E.; Kass, D.A. Role of Oxidative Stress in Cardiac Hypertrophy and Remodeling. Hypertension 2007, 49, 241–248. [Google Scholar] [CrossRef]
- Das, D.K.; Maulik, N.; Engelman, R.M. Redox regulation of angiotensin II signaling in the heart. J. Cell Mol. Med. 2004, 8, 144–152. [Google Scholar] [CrossRef] [PubMed]
- Schlüter, K.-D.; Wenzel, S. Angiotensin II: A hormone involved in and contributing to pro-hypertrophic cardiac networks and target of anti-hypertrophic cross-talks. Pharmacol. Ther. 2008, 119, 311–325. [Google Scholar] [CrossRef] [PubMed]
- Brosnan, M.J.; Hamilton, C.A.; Graham, D.; Lygate, C.A.; Jardine, E.; Dominiczak, A.F. Irbesartan lowers superoxide levels and increases nitric oxide bioavailability in blood vessels from spontaneously hypertensive stroke-prone rats. J. Hypertens. 2002, 20, 281–286. [Google Scholar] [CrossRef] [PubMed]
- Mancini, G.B.; Henry, G.C.; Macaya, C.; O’Neill, B.J.; Pucillo, A.L.; Carere, R.G.; Wargovich, T.J.; Mudra, H.; Luscher, T.F.; Klibaner, M.I.; et al. Angiotensin-converting enzyme inhibition with quinapril improves endothelial vasomotor dysfunction in patients with coronary artery disease. The TREND (Trial on Reversing ENdothelial Dysfunction) Study. Circulation 1996, 94, 258–265. [Google Scholar] [CrossRef] [PubMed]
- Li, X.-H.; Li, C.-Y.; Xiang, Z.-G.; Hu, J.-J.; Lu, J.-M.; Tian, R.-B.; Jia, W. Allicin Ameliorates Cardiac Hypertrophy and Fibrosis through Enhancing of Nrf2 Antioxidant Signaling Pathways. Cardiovasc. Drugs Ther. 2012, 26, 457–465. [Google Scholar] [CrossRef] [PubMed]
- Abraham, W.T.; Raynolds, M.V.; Badesch, D.B.; Wynne, K.M.; Groves, B.M.; Roden, R.L.; Robertson, A.D.; Lowes, B.D.; Zisman, L.S.; Voelkel, N.F.; et al. Angiotensin-converting enzyme DD genotype in patients with primary pulmonary hypertension: Increased frequency and association with preserved haemodynamics. J. Renin-Angiotensin-Aldosterone Syst. 2003, 4, 27–30. [Google Scholar] [CrossRef] [PubMed]
- Kumar, H.; Choi, D.K. Hypoxia Inducible Factor Pathway and Physiological Adaptation: A Cell Survival Pathway? Mediat. Inflamm. 2015, 2015, 584758. [Google Scholar] [CrossRef] [PubMed]
- Semenza, G.L. Hypoxia-Inducible Factor 1 and Cardiovascular Disease. Annu. Rev. Physiol. 2014, 76, 39–56. [Google Scholar] [CrossRef]
- Wang, R.; Xu, J.; Wu, J.; Gao, S.; Wang, Z. Angiotensin-converting enzyme 2 alleviates pulmonary artery hypertension through inhibition of focal adhesion kinase expression. Exp. Ther. Med. 2021, 22, 1165. [Google Scholar] [CrossRef]
- Lambert, C.M.; Roy, M.; Meloche, J.; Robitaille, G.A.; Agharazii, M.; Richard, D.E.; Bonnet, S. Tumor necrosis factor inhibitors as novel therapeutic tools for vascular remodeling diseases. Am. J. Physiol. Circ. Physiol. 2010, 299, H995–H1001. [Google Scholar] [CrossRef]
- Lauzier, M.-C.; Pagé, E.L.; Michaud, M.D.; Richard, D.E. Differential Regulation of Hypoxia-Inducible Factor-1 through Receptor Tyrosine Kinase Transactivation in Vascular Smooth Muscle Cells. Endocrinology 2007, 148, 4023–4031. [Google Scholar] [CrossRef] [PubMed][Green Version]
- Leopold, J.A.; Maron, B.A. Molecular Mechanisms of Pulmonary Vascular Remodeling in Pulmonary Arterial Hypertension. Int. J. Mol. Sci. 2016, 17, 761. [Google Scholar] [CrossRef] [PubMed]
- Boleto, G.; Guignabert, C.; Pezet, S.; Cauvet, A.; Sadoine, J.; Tu, L.; Nicco, C.; Gobeaux, C.; Batteux, F.; Allanore, Y.; et al. T-cell costimulation blockade is effective in experimental digestive and lung tissue fibrosis. Thromb. Haemost. 2018, 20, 197. [Google Scholar] [CrossRef] [PubMed]
- Hu, L.; Zhao, C.; Chen, Z.; Hu, G.; Li, X.; Li, Q. An emerging strategy for targeted therapy of pulmonary arterial hypertension: Vasodilation plus vascular remodeling inhibition. Drug Discov. Today 2022, 27, 1457–1463. [Google Scholar] [CrossRef]
- Liu, C.; Cao, F.; Tang, Q.-Z.; Yan, L.; Dong, Y.-G.; Zhu, L.-H.; Wang, L.; Bian, Z.-Y.; Li, H. Allicin protects against cardiac hypertrophy and fibrosis via attenuating reactive oxygen species-dependent signaling pathways. J. Nutr. Biochem. 2010, 21, 1238–1250. [Google Scholar] [CrossRef] [PubMed]
- Wang, Z.; Schreier, D.A.; Hacker, T.A.; Chesler, N.C. Progressive right ventricular functional and structural changes in a mouse model of pulmonary arterial hypertension. Physiol. Rep. 2013, 1, e00184. [Google Scholar] [CrossRef] [PubMed]
- Zhu, Z.; Godana, D.; Li, A.; Rodriguez, B.; Gu, C.; Tang, H.; Minshall, R.D.; Huang, W.; Chen, J. Echocardiographic assessment of right ventricular function in experimental pulmonary hypertension. Pulm. Circ. 2019, 9, 1–9. [Google Scholar] [CrossRef] [PubMed]
- Ma, Z.; Mao, L.; Rajagopal, S. Hemodynamic Characterization of Rodent Models of Pulmonary Arterial Hypertension. J. Vis. Exp. 2016, 11, e53335. [Google Scholar]
- Sánchez-Gloria, J.L.; Carbó, R.; Buelna-Chontal, M.; Osorio-Alonso, H.; Henández-Díazcouder, A.; de la Fuente-León, R.L.; Sandoval, J.; Sánchez, F.; Rubio-Gayosso, I.; Sánchez-Muñoz, F. Cold exposure aggravates pulmonary arterial hypertension through increased miR-146a-5p, miR-155-5p and cytokines TNF-α, IL-1β, and IL-6. Life Sci. 2021, 287, 120091. [Google Scholar] [CrossRef]
- Le Hiress, M.; Tu, L.; Ricard, N.; Phan, C.; Thuillet, R.; Fadel, E.; Dorfmüller, P.; Montani, D.; de Man, F.; Humbert, M.; et al. Proinflammatory Signature of the Dysfunctional Endothelium in Pulmonary Hypertension. Role of the Macrophage Migration Inhibitory Factor/CD74 Complex. Am. J. Respir. Crit. Care Med. 2015, 192, 983–997. [Google Scholar] [CrossRef]
- Varela-López, E.; del Valle-Mondragón, L.; Castrejón-Téllez, V.; Pérez-Torres, I.; Arenas, A.P.; Rojas, F.M.; Guarner-Lans, V.; Vargas-González, A.; Pastelín-Hernández, G.; Torres-Narváez, J.C. Role of the Transient Receptor Potential Vanilloid Type 1 (TRPV1) in the Regulation of Nitric Oxide Release in Wistar Rat Aorta. Oxid. Med. Cell. Longev. 2021, 2021, 8531975. [Google Scholar] [CrossRef]
- Tenorio-López, F.A.; Zarco-Olvera, G.; Sánchez-Mendoza, A.; Rosas-Peralta, M.; Pastelín-Hernández, G.; del Valle-Mondragón, L. Simultaneous determination of angiotensins II and 1-7 by capillary zone electrophoresis in plasma and urine from hypertensive rats. Talanta 2010, 80, 1702–1712. [Google Scholar] [CrossRef]











Disclaimer/Publisher’s Note: The statements, opinions and data contained in all publications are solely those of the individual author(s) and contributor(s) and not of MDPI and/or the editor(s). MDPI and/or the editor(s) disclaim responsibility for any injury to people or property resulting from any ideas, methods, instructions or products referred to in the content. |
© 2023 by the authors. Licensee MDPI, Basel, Switzerland. This article is an open access article distributed under the terms and conditions of the Creative Commons Attribution (CC BY) license (https://creativecommons.org/licenses/by/4.0/).
Share and Cite
Sánchez-Gloria, J.L.; Martínez-Olivares, C.E.; Del Valle-Mondragón, L.; Cortés-Camacho, F.; Zambrano-Vásquez, O.R.; Hernández-Pando, R.; Sánchez-Muñoz, F.; Sánchez-Lozada, L.G.; Osorio-Alonso, H. Allicin, an Emerging Treatment for Pulmonary Arterial Hypertension: An Experimental Study. Int. J. Mol. Sci. 2023, 24, 12959. https://doi.org/10.3390/ijms241612959
Sánchez-Gloria JL, Martínez-Olivares CE, Del Valle-Mondragón L, Cortés-Camacho F, Zambrano-Vásquez OR, Hernández-Pando R, Sánchez-Muñoz F, Sánchez-Lozada LG, Osorio-Alonso H. Allicin, an Emerging Treatment for Pulmonary Arterial Hypertension: An Experimental Study. International Journal of Molecular Sciences. 2023; 24(16):12959. https://doi.org/10.3390/ijms241612959
Chicago/Turabian StyleSánchez-Gloria, José L., Constanza E. Martínez-Olivares, Leonardo Del Valle-Mondragón, Fernando Cortés-Camacho, Oscar R. Zambrano-Vásquez, Rogelio Hernández-Pando, Fausto Sánchez-Muñoz, Laura G. Sánchez-Lozada, and Horacio Osorio-Alonso. 2023. "Allicin, an Emerging Treatment for Pulmonary Arterial Hypertension: An Experimental Study" International Journal of Molecular Sciences 24, no. 16: 12959. https://doi.org/10.3390/ijms241612959
APA StyleSánchez-Gloria, J. L., Martínez-Olivares, C. E., Del Valle-Mondragón, L., Cortés-Camacho, F., Zambrano-Vásquez, O. R., Hernández-Pando, R., Sánchez-Muñoz, F., Sánchez-Lozada, L. G., & Osorio-Alonso, H. (2023). Allicin, an Emerging Treatment for Pulmonary Arterial Hypertension: An Experimental Study. International Journal of Molecular Sciences, 24(16), 12959. https://doi.org/10.3390/ijms241612959

