Live Cells Imaging and Comparative Phosphoproteomics Uncover Proteins from the Mechanobiome in Entamoeba histolytica
Abstract
1. Introduction
2. Results
2.1. Kinetic Parameters of E. histolytica Motility in the Presence of Wortmannin
2.2. Cell Surface Morphology and Adhesive Structures in E. histolytica following Wortmannin Treatment
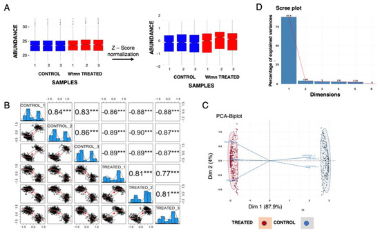
2.3. Deciphering the Phosphoproteome of Growing E. histolytica
2.4. Functional Annotation of the E. histolytica Phosphoproteome
2.5. Phosphorylated Proteins Involved in Signalling Functions in E. histolytica
2.6. Phosphoproteome Proteins Involved in Cytoskeletal Functions
2.7. Cellular Analysis of Proteins from Adhesive Structures in E. histolytica
3. Discussion
4. Materials and Methods
4.1. Entamoeba histolytica Culture and Live Cells Imaging
4.2. Image Analysis to Determine the Kinetic Parameters of E. histolytica
4.3. Image Analysis to Determine Trophozoites Morphology
4.4. Enumeration of Cell Adhesion Structures
4.5. Immunofluorescence Staining of ARP3 and Paxillin
4.6. F-actin Levels and Colocalization with ARP3 or Paxillin
4.7. Statistical Tests for Image Analysis
4.8. Wortmannin Treatment and Preparation for Proteomics of Whole Cell Extracts
4.9. Samples of Proteins Preparation and Phosphopeptide Enrichment
4.10. Mass-Spectrometry (MS) Analysis and Data Acquisition
4.11. Mass-Spectrometry Data Processing and Statistical Analysis
4.12. EggNOG Data Mining and Detailed Category Annotation
5. Conclusions
Supplementary Materials
Author Contributions
Funding
Institutional Review Board Statement
Informed Consent Statement
Data Availability Statement
Acknowledgments
Conflicts of Interest
References
- Anderson, C.A.; Kovar, D.R.; Gardel, M.L. LIM domain proteins in cell mechanobiology. Cytoskeleton 2021, 78, 303–311. [Google Scholar] [CrossRef]
- Merino-Casallo, F.; Gomez-Benito, M.J.; Hervas-Raluy, S.; Garcia-Aznar, J.M. Unravelling cell migration: Defining movement from the cell surface. Cell Adhes. Migr. 2022, 16, 25–64. [Google Scholar] [CrossRef] [PubMed]
- Hynes, R.O. Integrins: Bidirectional, Allosteric Signaling Machines. Cell 2002, 110, 673–687. [Google Scholar] [CrossRef] [PubMed]
- Case, L.B.; Waterman, C.M. Integration of actin dynamics and cell adhesion by a three-dimensional, mechanosensitive molecular clutch. Nat. Cell Biol. 2015, 17, 955–963. [Google Scholar] [CrossRef] [PubMed]
- Aziz, A.U.R.; Deng, S.; Jin, Y. The explorations of dynamic interactions of paxillin at the focal adhesions. Biochim. Biophys. Acta Proteins Proteom. 2022, 1870, 140825. [Google Scholar] [CrossRef]
- Linder, S.; Cervero, P.; Eddy, R.; Condeelis, J. Mechanisms and roles of podosomes and invadopodia. Nat. Rev. Mol. Cell Biol. 2022, 24, 86–106. [Google Scholar] [CrossRef]
- Dries, K.V.D.; Linder, S.; Maridonneau-Parini, I.; Poincloux, R. Probing the mechanical landscape – new insights into podosome architecture and mechanics. J. Cell Sci. 2019, 132. [Google Scholar] [CrossRef]
- Linder, S.; Wiesner, C. Feel the force: Podosomes in mechanosensing. Exp. Cell Res. 2016, 343, 67–72. [Google Scholar] [CrossRef]
- Ezzoukhry, Z.; Henriet, E.; Cordelières, F.P.; Dupuy, J.-W.; Maître, M.; Gay, N.; Di-Tommaso, S.; Mercier, L.; Goetz, J.G.; Peter, M.; et al. Combining laser capture microdissection and proteomics reveals an active translation machinery controlling invadosome formation. Nat. Commun. 2018, 9, 1–11. [Google Scholar] [CrossRef]
- Cervero, P.; Himmel, M.; Krüger, M.; Linder, S. Proteomic analysis of podosome fractions from macrophages reveals similarities to spreading initiation centres. Eur. J. Cell Biol. 2012, 91, 908–922. [Google Scholar] [CrossRef]
- Stahelin, R.V. Lipid binding domains: More than simple lipid effectors. J. Lipid Res. 2009, 50, S299–S304. [Google Scholar] [CrossRef]
- Vanhaesebroeck, B.; Vogt, P.K.; Rommel, C. PI3K: From the bench to the clinic and back. In Current Topics in Microbiology and Immunology; Springer: Berlin/Heidelberg, Germany, 2010; Volume 347, pp. 1–19. [Google Scholar]
- Marie, C.; Petri, W.A., Jr. Regulation of Virulence of Entamoeba histolytica. Annu. Rev. Microbiol. 2014, 68, 493–520. [Google Scholar] [CrossRef] [PubMed]
- Manich, M.; Hernandez-Cuevas, N.; Ospina-Villa, J.D.; Syan, S.; Marchat, L.A.; Olivo-Marin, J.-C.; Guillén, N. Morphodynamics of the Actin-Rich Cytoskeleton in Entamoeba histolytica. Front. Cell. Infect. Microbiol. 2018, 8, 179. [Google Scholar] [CrossRef]
- Talamás-Rohana, P.; Meza, I. Interaction between pathogenic amebas and fibronectin: Substrate degradation and changes in cytoskeleton organization. J. Cell Biol. 1988, 106, 1787–1794. [Google Scholar] [CrossRef] [PubMed]
- Hasan, M.M.; Teixeira, J.E.; Huston, C.D. Invadosome-Mediated Human Extracellular Matrix Degradation by Entamoeba histolytica. Infect. Immun. 2018, 86. [Google Scholar] [CrossRef] [PubMed]
- Emmanuel, M.; Nakano, Y.S.; Nozaki, T.; Datta, S. Small GTPase Rab21 Mediates Fibronectin Induced Actin Reorganization in Entamoeba histolytica: Implications in Pathogen Invasion. PLOS Pathog. 2015, 11, e1004666. [Google Scholar] [CrossRef]
- Maugis, B.; Brugues, J.; Nassoy, P.; Guillen, N.; Sens, P.; Amblard, F. Dynamic instability of the intracellular pressure drives bleb-based motility. J. Cell Sci. 2010, 123, 3884–3892. [Google Scholar] [CrossRef] [PubMed]
- Aguilar-Rojas, A.; Olivo-Marin, J.-C.; Guillen, N. The motility of Entamoeba histolytica: Finding ways to understand intestinal amoebiasis. Curr. Opin. Microbiol. 2016, 34, 24–30. [Google Scholar] [CrossRef]
- Markiewicz, J.M.; Syan, S.; Hon, C.-C.; Weber, C.; Faust, D.; Guillen, N. A Proteomic and Cellular Analysis of Uropods in the Pathogen Entamoeba histolytica. PLOS Neglected Trop. Dis. 2011, 5, e1002. [Google Scholar] [CrossRef]
- Arhets, P.; Gounon, P.; Sansonetti, P.; Guillén, N. Myosin II is involved in capping and uroid formation in the human pathogen Entamoeba histolytica. Infect. Immun. 1995, 63, 4358–4367. [Google Scholar] [CrossRef]
- Arhets, P.; Olivo, J.C.; Gounon, P. Virulence and functions of myosin II are inhibited by overexpression of light mero-myosin in Entamoeba histolytica. Mol. Biol. Cell 1998, 9, 1537–1547. [Google Scholar] [CrossRef]
- Vargas, M.; Sansonetti, P.; Guillen, N. Identification and cellular localization of the actin-binding protein ABP-120 from En-tamoeba histolytica. Mol. Microbiol. 1996, 22, 849–857. [Google Scholar] [CrossRef]
- Díaz-Valencia, J.D.; Almaraz-Barrera, M.D.J.; Jay, D.; Hernández-Cuevas, N.A.; García, E.; la Rosa, C.H.G.-D.; Arias-Romero, L.E.; Hernandez-Rivas, R.; Rojo-Domínguez, A.; Guillén, N.; et al. Novel structural and functional findings of the ehFLN protein fromEntamoeba histolytica. Cell Motil. Cytoskelet. 2007, 64, 880–896. [Google Scholar] [CrossRef]
- Blazquez, S.; Guigon, G.; Weber, C. Chemotaxis of Entamoeba histolytica towards the pro-inflammatory cytokine TNF is based on PI3K signalling, cytoskeleton reorganization and the Galactose/N-acetylgalactosamine lectin activity. Cell. Microbiol. 2008, 10, 1676–1686. [Google Scholar] [CrossRef] [PubMed]
- Guillen, N.; Boquet, P.; Sansonetti, P. The small GTP-binding protein RacG regulates uroid formation in the protozoan parasite Entamoeba histolytica. J. Cell Sci. 1998, 111 Pt 12, 1729–1739. [Google Scholar] [CrossRef] [PubMed]
- Ghosh, S.K.; Samuelson, J. Involvement of p21racA, phosphoinositide 3-kinase, and vacuolar ATPase in phagocytosis of bacteria and erythrocytes by Entamoeba histolytica: Suggestive evidence for coincidental evolution of amebic invasiveness. Infect. Immun. 1997, 65, 4243–4249. [Google Scholar] [CrossRef]
- Welter, B.H.; Temesvari, L.A. A unique Rab GTPase, EhRabA, of Entamoeba histolytica, localizes to the leading edge of motile cells. Mol. Biochem. Parasitol. 2004, 135, 185–195. [Google Scholar] [CrossRef]
- Aguilar-Rojas, A.; Almaraz-Barrera Mde, J.; Krzeminski, M. Entamoeba histolytica: Inhibition of cellular functions by overexpression of EhGEF1, a novel Rho/Rac guanine nucleotide exchange factor. Exp. Parasitol. 2005, 109, 150–162. [Google Scholar] [CrossRef]
- Arias-Romero, L.E.; de la Rosa, C.H.; Almaraz-Barrera Mde, J. EhGEF3, a novel Dbl family member, regulates EhRacA activation during chemotaxis and capping in Entamoeba histolytica. Cell Motil. Cytoskelet. 2007, 64, 390–404. [Google Scholar] [CrossRef]
- Gonzalez De la Rosa, C.H.; Arias-Romero, L.E.; de Jesus Almaraz-Barrera, M. EhGEF2, a Dbl-RhoGEF from Entamoeba histolytica has atypical biochemical properties and participates in essential cellular processes. Mol. Biochem. Parasitol. 2007, 151, 70–80. [Google Scholar] [CrossRef] [PubMed]
- Arias-Romero, L.E.; Almáraz-Barrera, M.D.J.; Díaz-Valencia, J.D.; Rojo-Domínguez, A.; Hernandez-Rivas, R.; Vargas, M. EhPAK2, a novel p21-activated kinase, is required for collagen invasion and capping in Entamoeba histolytica. Mol. Biochem. Parasitol. 2006, 149, 17–26. [Google Scholar] [CrossRef]
- Labruyere, E.; Zimmer, C.; Galy, V. EhPAK, a member of the p21-activated kinase family, is involved in the control of Entamoeba histolytica migration and phagocytosis. J. Cell Sci. 2003, 116 Pt 1, 61–71. [Google Scholar] [CrossRef]
- Rivière, C.; Marion, S.; Guillén, N.; Bacri, J.-C.; Gazeau, F.; Wilhelm, C. Signaling through the phosphatidylinositol 3-kinase regulates mechanotaxis induced by local low magnetic forces in Entamoeba histolytica. J. Biomech. 2007, 40, 64–77. [Google Scholar] [CrossRef]
- Koushik, A.B.; Powell, R.R.; Temesvari, L.A. Localization of Phosphatidylinositol 4,5-Bisphosphate to Lipid Rafts and Uroids in the Human Protozoan Parasite Entamoeba histolytica. Infect. Immun. 2013, 81, 2145–2155. [Google Scholar] [CrossRef] [PubMed]
- Borsari, C.; Wymann, M.P. Targeting Phosphoinositide 3-Kinase – Five Decades of Chemical Space Exploration. Chimia 2021, 75. [Google Scholar] [CrossRef] [PubMed]
- De Chaumont, F.; Dallongeville, S.; Chenouard, N.; Hervé, N.; Pop, S.; Provoost, T.; Meas-Yedid, V.; Pankajakshan, P.; LeComte, T.; Le Montagner, Y.; et al. Icy: An open bioimage informatics platform for extended reproducible research. Nat. Methods 2012, 9, 690–696. [Google Scholar] [CrossRef] [PubMed]
- Gorelik, R.; Gautreau, A. Quantitative and unbiased analysis of directional persistence in cell migration. Nat. Protoc. 2014, 9, 1931–1943. [Google Scholar] [CrossRef]
- Coudrier, E.; Amblard, F.; Zimmer, C. Myosin II and the Gal-GalNAc lectin play a crucial role in tissue invasion by Entamoeba histolytica. Cell. Microbiol. 2005, 7, 19–27. [Google Scholar] [CrossRef]
- Cantalapiedra, C.P.; Hernández-Plaza, A.; Letunic, I.; Bork, P.; Huerta-Cepas, J. eggNOG-mapper v2: Functional Annotation, Orthology Assignments, and Domain Prediction at the Metagenomic Scale. Mol. Biol. Evol. 2021, 38, 5825–5829. [Google Scholar] [CrossRef]
- Buss, S.N.; Hamano, S.; Vidrich, A.; Evans, C.; Zhang, Y.; Crasta, O.R.; Sobral, B.W.; Gilchrist, C.A.; Petri, W.A. Members of the Entamoeba histolytica transmembrane kinase family play non-redundant roles in growth and phagocytosis. Int. J. Parasitol. 2010, 40, 833–843. [Google Scholar] [CrossRef]
- Lu, F.; Zhu, L.; Bromberger, T.; Yang, J.; Yang, Q.; Liu, J.; Plow, E.F.; Moser, M.; Qin, J. Mechanism of integrin activation by talin and its cooperation with kindlin. Nat. Commun. 2022, 13, 1–19. [Google Scholar] [CrossRef]
- Goult, B.T.; Yan, J.; Schwartz, M.A. Talin as a mechanosensitive signaling hub. J. Cell Biol. 2018, 217, 3776–3784. [Google Scholar] [CrossRef] [PubMed]
- O’sullivan, L.R.; Cahill, M.R.; Young, P.W. The Importance of Alpha-Actinin Proteins in Platelet Formation and Function, and Their Causative Role in Congenital Macrothrombocytopenia. Int. J. Mol. Sci. 2021, 22, 9363. [Google Scholar] [CrossRef]
- Roca-Cusachs, P.; del Rio, A.; Puklin-Faucher, E.; Gauthier, N.C.; Biais, N.; Sheetz, M.P. Integrin-dependent force transmission to the extracellular matrix by α-actinin triggers adhesion maturation. Proc. Natl. Acad. Sci. USA 2013, 110, E1361–E1370. [Google Scholar] [CrossRef]
- Ripamonti, M.; Wehrle-Haller, B.; de Curtis, I. Paxillin: A Hub for Mechano-Transduction from the beta3 Integrin-Talin-Kindlin Axis. Front. Cell Dev. Biol. 2022, 10, 852016. [Google Scholar] [CrossRef]
- Zaidel-Bar, R.; Milo, R.; Kam, Z.; Geiger, B. A paxillin tyrosine phosphorylation switch regulates the assembly and form of cell-matrix adhesions. J. Cell Sci. 2007, 120, 137–148. [Google Scholar] [CrossRef] [PubMed]
- Winkelman, J.D.; Anderson, C.A.; Suarez, C.; Kovar, D.R.; Gardel, M.L. Evolutionarily diverse LIM domain-containing proteins bind stressed actin filaments through a conserved mechanism. Proc. Natl. Acad. Sci. USA 2020, 117, 25532–25542. [Google Scholar] [CrossRef]
- Hernandez-Cuevas, N.A.; Jhingan, G.D.; Petropolis, D. Acetylation is the most abundant actin modification in Entamoeba histolytica and modifications of actin’s amino-terminal domain change cytoskeleton activities. Cell. Microbiol. 2018, 21, e12983. [Google Scholar] [PubMed]
- Mansuri, M.S.; Bhattacharya, S.; Bhattacharya, A. A novel alpha kinase EhAK1 phosphorylates actin and regulates phago-cytosis in Entamoeba histolytica. PLoS Pathog. 2014, 10, e1004411. [Google Scholar] [CrossRef]
- Babuta, M.; Kumar, S.; Gourinath, S. Calcium-binding protein EhCaBP3 is recruited to the phagocytic complex of En-tamoeba histolytica by interacting with Arp2/3 complex subunit. Cell. Microbiol. 2018, 20, e12942. [Google Scholar] [CrossRef] [PubMed]
- Suraneni, P.; Rubinstein, B.; Unruh, J.R. The Arp2/3 complex is required for lamellipodia extension and directional fibroblast cell migration. J. Cell Biol. 2012, 197, 239–251. [Google Scholar] [CrossRef]
- Bellinvia, E.; Garcia-Gonzalez, J.; Cifrova, P. CRISPR-Cas9 Arabidopsis mutants of genes for ARPC1 and ARPC3 subunits of ARP2/3 complex reveal differential roles of complex subunits. Sci. Rep. 2022, 12, 18205. [Google Scholar] [CrossRef] [PubMed]
- Babuta, M.; Mansuri, M.S.; Bhattacharya, S. The Entamoeba histolytica, Arp2/3 Complex Is Recruited to Phagocytic Cups through an Atypical Kinase EhAK1. PLoS Pathog. 2015, 11, e1005310. [Google Scholar] [CrossRef] [PubMed]
- Nakada-Tsukui, K.; Watanabe, N.; Maehama, T.; Nozaki, T. Phosphatidylinositol Kinases and Phosphatases in Entamoeba histolytica. Front. Cell. Infect. Microbiol. 2019, 9, 150. [Google Scholar] [CrossRef]
- Koushik, A.B.; Welter, B.H.; Rock, M.L. A genomewide overexpression screen identifies genes involved in the phospha-tidylinositol 3-kinase pathway in the human protozoan parasite Entamoeba histolytica. Eukaryot. Cell 2014, 13, 401–411. [Google Scholar] [CrossRef]
- Weber, K.; Hey, S.; Cervero, P.; Linder, S. The circle of life: Phases of podosome formation, turnover and reemergence. Eur. J. Cell Biol. 2022, 101. [Google Scholar] [CrossRef]
- Chávez-Munguía, B.; Talamás-Rohana, P.; Ríos, A.; González-Lázaro, M.; Martínez-Palomo, A. Entamoeba histolytica: Fibrilar aggregates in dividing trophozoites. Exp. Parasitol. 2008, 118, 280–284. [Google Scholar] [CrossRef] [PubMed]
- Smith, M.A.; Blankman, E.; Deakin, N.O.; Hoffman, L.M.; Jensen, C.C.; Turner, C.E.; Beckerle, M.C. LIM Domains Target Actin Regulators Paxillin and Zyxin to Sites of Stress Fiber Strain. PLoS ONE 2013, 8, e69378. [Google Scholar] [CrossRef]
- Kuo, J.C.; Han, X.; Hsiao, C.T. Analysis of the myosin-II-responsive focal adhesion proteome reveals a role for beta-Pix in negative regulation of focal adhesion maturation. Nat. Cell Biol. 2011, 13, 383–393. [Google Scholar] [CrossRef]
- van Haastert, P.J.M. Short- and long-term memory of moving amoeboid cells. PLoS ONE 2021, 16, e0246345. [Google Scholar] [CrossRef] [PubMed]
- Anamika, K.; Bhattacharya, A.; Srinivasan, N. Analysis of the protein kinome of Entamoeba histolytica. Proteins: Struct. Funct. Bioinform. 2007, 71, 995–1006. [Google Scholar] [CrossRef]
- Beck, D.L.; Boettner, D.R.; Dragulev, B.; Ready, K.; Nozaki, T.; Petri, W.A., Jr. Identification and Gene Expression Analysis of a Large Family of Transmembrane Kinases Related to the Gal/GalNAc Lectin in Entamoeba histolytica. Eukaryot. Cell 2005, 4, 722–732. [Google Scholar] [CrossRef]
- Tavares, P.; Rigothier, M.C.; Khun, H. Roles of cell adhesion and cytoskeleton activity in Entamoeba histolytica patho-genesis: A delicate balance. Infect. Immun. 2005, 73, 1771–1778. [Google Scholar] [CrossRef] [PubMed]
- Marion, S.; Tavares, P.; Arhets, P. Signal transduction through the Gal-GalNAc lectin of Entamoeba histolytica involves a spectrin-like protein. Mol. Biochem. Parasitol. 2004, 135, 31–38. [Google Scholar] [CrossRef] [PubMed]
- Guillen, N. Signals and signal transduction pathways in Entamoeba histolytica during the life cycle and when interacting with bacteria or human cells. Mol. Microbiol. 2020, 115, 901–915. [Google Scholar] [CrossRef]
- Diamond, L.S.; Harlow, D.R.; Cunnick, C.C. A new medium for the axenic cultivation of Entamoeba histolytica and other Entamoeba. Trans. R. Soc. Trop. Med. Hyg. 1978, 72, 431–432. [Google Scholar] [CrossRef] [PubMed]
- Momboisse, F.; Nardi, G.; Colin, P. Tracking receptor motions at the plasma membrane reveals distinct effects of ligands on CCR5 dynamics depending on its dimerization status. eLife 2022, 11, e76281. [Google Scholar] [CrossRef]
- A Codling, E.; Plank, M.J.; Benhamou, S. Random walk models in biology. J. R. Soc. Interface 2008, 5, 813–834. [Google Scholar] [CrossRef] [PubMed]
- Huerta-Cepas, J.; Szklarczyk, D.; Heller, D.; Hernández-Plaza, A.; Forslund, S.K.; Cook, H.; Mende, D.R.; Letunic, I.; Rattei, T.; Jensen, L.J. eggNOG 5.0: A hierarchical, functionally and phylogenetically annotated orthology resource based on 5090 organisms and 2502 viruses. Nucleic Acids Res. 2018, 47, D309–D314. [Google Scholar] [CrossRef] [PubMed]
- Szklarczyk, D.; Morris, J.H.; Cook, H. The STRING database in 2017: Quality-controlled protein-protein association networks, made broadly accessible. Nucleic Acids Res. 2017, 45, D362–D368. [Google Scholar] [CrossRef]
- Madeira, F.; Pearce, M.; Tivey, A.R.N.; Basutkar, P.; Lee, J.; Edbali, O.; Madhusoodanan, N.; Kolesnikov, A.; Lopez, R. Search and sequence analysis tools services from EMBL-EBI in 2022. Nucleic Acids Res. 2022, 50, W276–W279. [Google Scholar] [CrossRef] [PubMed]







| All Phosphoproteome (Control) | ||
| Description of Global Biological Categories | COGs (Number) | Total |
| Signal transduction mechanisms and trafficking | T: 144, U:50 | 194 |
| Unknown function | S:194 | 194 |
| RNA biosynthesis and transcription | A:57, J:57, K:42 | 156 |
| Transport and metabolism of carbohydrates, lipids, coenzymes, amino acids, and ions | G:23, P:17, E:15, I:14, F:10, H:3 | 82 |
| DNA replication, repair, chromatin structure, and chromosomes partition | L:20, D:15 and B:22 | 57 |
| Cytoskeleton | Z and TZ:57 | 57 |
| Posttranslational modifications, protein turnover, and chaperones | O:53 | 53 |
| Other | C:9, V:4, W:3, M:2, Q:2 | 20 |
| TOTAL | 813 | |
| Wortmannin treatment | ||
| Description of global biological categories | COG (number) | Total |
| Signal transduction mechanisms and trafficking | T: 73, U:10 | 83 |
| Unknown function | S:99 | 99 |
| RNA biosynthesis and transcription | A:23, J:21, K:13 | 57 |
| Transport and metabolism of carbohydrates, lipids, coenzymes, amino acids, and ions | G:11, P:4, E:3, I:4, F:6, H:1 | 29 |
| DNA replication, repair, chromatin structure, and chromosomes partition | L:7, D:3 and B:12 | 22 |
| Cytoskeleton | Z and TZ:28 | 28 |
| Posttranslational modifications, protein turnover, and chaperones | O:17 | 17 |
| Other | C:5, V:3, W:1 M:0, Q:0 | 9 |
| TOTAL | 344 | |
| Ratio Wortmannin/Control | ||
| Description of global biological categories | Percentage | |
| Signal transduction mechanisms and trafficking | 46 | |
| Unknown function | 51 | |
| RNA biosynthesis and transcription | 37 | |
| Transport and metabolism of carbohydrates, lipids, coenzymes, amino acids, and ions | 35 | |
| DNA replication, repair, chromatin structure, and chromosomes partition | 39 | |
| Cytoskeleton | 49 | |
| Posttranslational modifications, protein turnover, and chaperones | 32 | |
| Other | 45 | |
Disclaimer/Publisher’s Note: The statements, opinions and data contained in all publications are solely those of the individual author(s) and contributor(s) and not of MDPI and/or the editor(s). MDPI and/or the editor(s) disclaim responsibility for any injury to people or property resulting from any ideas, methods, instructions or products referred to in the content. |
© 2023 by the authors. Licensee MDPI, Basel, Switzerland. This article is an open access article distributed under the terms and conditions of the Creative Commons Attribution (CC BY) license (https://creativecommons.org/licenses/by/4.0/).
Share and Cite
Jhingan, G.D.; Manich, M.; Olivo-Marin, J.-C.; Guillen, N. Live Cells Imaging and Comparative Phosphoproteomics Uncover Proteins from the Mechanobiome in Entamoeba histolytica. Int. J. Mol. Sci. 2023, 24, 8726. https://doi.org/10.3390/ijms24108726
Jhingan GD, Manich M, Olivo-Marin J-C, Guillen N. Live Cells Imaging and Comparative Phosphoproteomics Uncover Proteins from the Mechanobiome in Entamoeba histolytica. International Journal of Molecular Sciences. 2023; 24(10):8726. https://doi.org/10.3390/ijms24108726
Chicago/Turabian StyleJhingan, Gagan Deep, Maria Manich, Jean-Christophe Olivo-Marin, and Nancy Guillen. 2023. "Live Cells Imaging and Comparative Phosphoproteomics Uncover Proteins from the Mechanobiome in Entamoeba histolytica" International Journal of Molecular Sciences 24, no. 10: 8726. https://doi.org/10.3390/ijms24108726
APA StyleJhingan, G. D., Manich, M., Olivo-Marin, J.-C., & Guillen, N. (2023). Live Cells Imaging and Comparative Phosphoproteomics Uncover Proteins from the Mechanobiome in Entamoeba histolytica. International Journal of Molecular Sciences, 24(10), 8726. https://doi.org/10.3390/ijms24108726

