Role of Autophagy in Lysophosphatidylcholine-Induced Apoptosis of Mouse Ovarian Granulosa Cells
Abstract
1. Introduction
2. Results
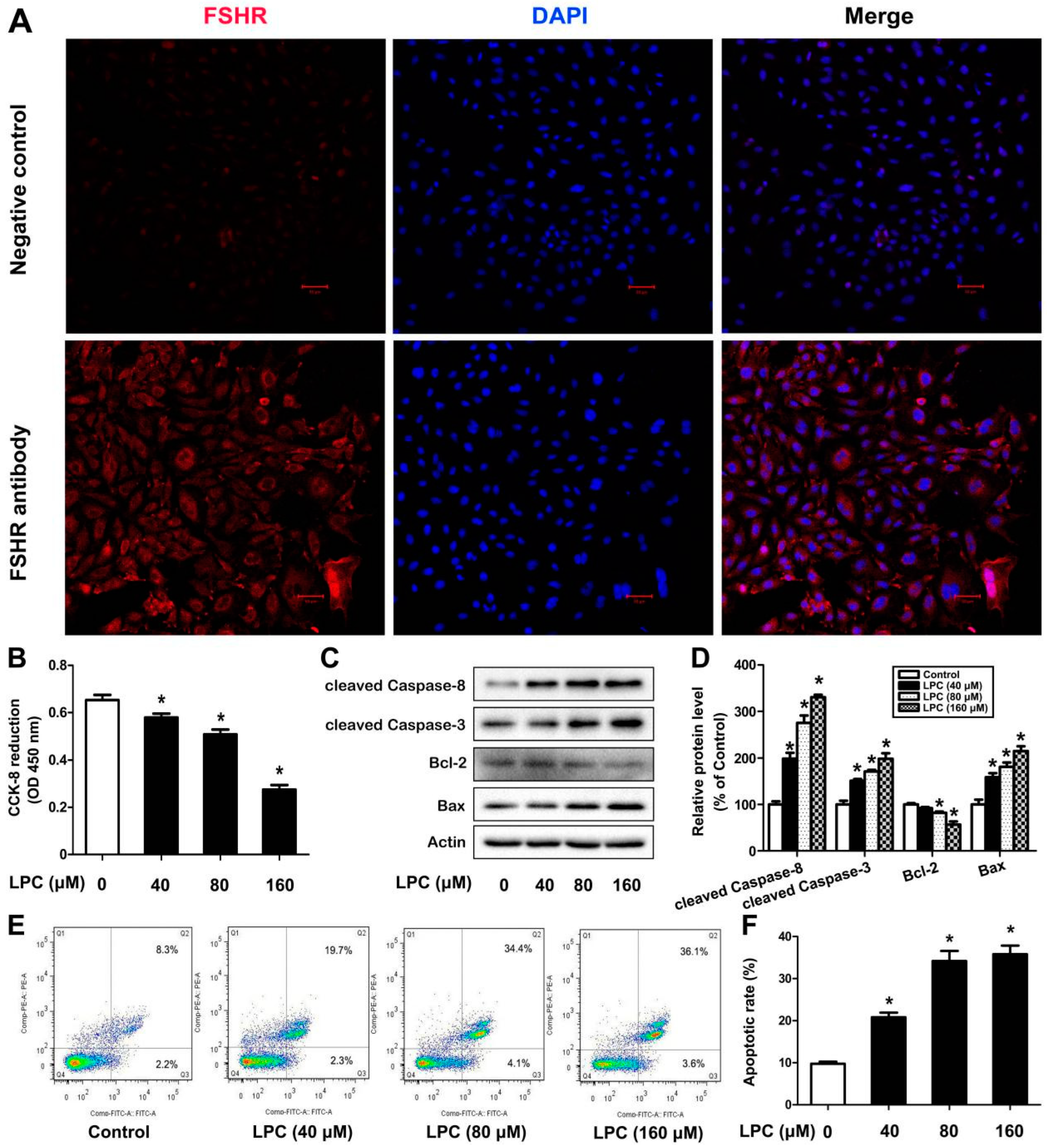
2.1. LPC Induces Apoptosis of Mouse Ovarian Granulosa Cells
2.2. LPC Induces Autophagy of Mouse Ovarian Granulosa Cells
2.3. LPC Induces Oxidative Stress in Mouse Ovarian Granulosa Cells
2.4. Oxidative Stress is Involved in LPC-Induced Apoptosis
2.5. Oxidative Stress Is Involved in LPC-Induced Autophagy
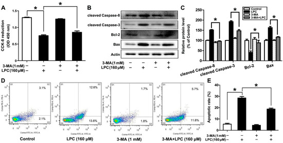
2.6. Autophagy Affects LPC-Induced Apoptosis in Mouse Ovarian Granulosa Cells
3. Discussion
4. Materialsand Methods
4.1. Materials and Reagents
4.2. Isolation of Mouse Ovarian Granulosa Cells
4.3. The FSHR Fluorescence Staining
4.4. Cell Counting Kti-8(CCK-8) Assay
4.5. Western Blotting Analysis
4.6. Oxidative Stress Measurement
4.7. AnnexinV-FITC/PI Apoptosis Assay
4.8. Transmission Electron Microscopy Analysis
4.9. Statistical Analysis
5. Conclusions
Author Contributions
Funding
Institutional Review Board Statement
Informed Consent Statement
Data Availability Statement
Conflicts of Interest
References
- Takahashi, M.; Okazaki, H.; Ogata, Y.; Takeuchi, K.; Ikeda, U.; Shimada, K. Lysophosphatid-ylcholine induces apoptosis in human endothelial cells through a p38-mitogen-activated protein kinase-dependent mechanism. Atherosclerosis 2002, 161, 387–394. [Google Scholar] [CrossRef]
- Law, S.H.; Chan, M.L.; Marathe, G.K.; Parveen, F.; Chen, C.H.; Ke, L.Y. An Updated review of lysophosphatidylcholine metabolism in human diseases. Int. J. Mol. Sci. 2019, 20, 1149. [Google Scholar] [CrossRef]
- Hou, W.Y.; Long, D.X.; Wu, Y.J. The homeostasis of phosphatidylcholine and lysophosphatidylcholine in nervous tissues of mice was not disrupted after administration of tri-o-cresyl phosphate. Toxicol. Sci. 2009, 109, 276–285. [Google Scholar] [CrossRef][Green Version]
- Jiang, D.J.; Jiang, J.L.; Tan, G.S.; Du, Y.H.; Xu, K.P.; Li, Y.J. Protective effects of daviditin A against endothelial damage induced by lysophosphatidylcholine. Naunyn-Schmiedebergs Arch. Pharmacol. 2003, 367, 600–606. [Google Scholar] [CrossRef]
- Tsai, T.Y.; Leong, I.L.; Cheng, K.S.; Shiao, L.R.; Su, T.H.; Wong, K.L.; Chan, P.; Leung, Y.M. Lysophosphatidylcholine-induced cytotoxicity and protection by heparin in mouse brain bEND.3 endothelial cells. Fundam. Clin. Pharmacol. 2019, 33, 52–62. [Google Scholar] [CrossRef]
- Schilling, T.; Eder, C. Importance of lipid rafts for lysophosphatidylcholine-induced caspase-1 activation and reactive oxygen species generation. Cell Immunol. 2010, 265, 87–90. [Google Scholar] [CrossRef]
- Lauber, K.; Bohn, E.; Kröber, S.M.; Xiao, Y.J.; Blumenthal, S.G.; Lindemann, R.K.; Marini, P.; Wiedig, C.; Zobywalski, A.; Baksh, S.; et al. Apoptotic cells induce migration of phagocytes via caspase-3-mediated release of a lipid attraction signal. Cell 2003, 113, 717–730. [Google Scholar] [CrossRef]
- Silva-Neto, M.A.; Lopes, A.H.; Atella, G.C. Here, There, and Everywhere: The Ubiquitous Distribution of the Immunosignaling Molecule Lysophosphatidylcholine and its role on Chagas disease. Front. Immunol. 2016, 7, 62. [Google Scholar] [CrossRef]
- Hsieh, C.C.; Yen, M.H.; Liu, H.W.; Lau, Y.T. Lysophosphatidylcholine induces apoptotic and non-apoptotic death in vascular smooth muscle cells: In comparison with oxidized LDL. Atherosclerosis 2000, 151, 481–491. [Google Scholar] [CrossRef]
- Kuniyasu, A.; Tokunaga, M.; Yamamoto, T.; Inoue, S.; Obama, K.; Kawahara, K.; Nakayama, H. Oxidized LDL and lysophosphatidylcholine stimulate plasminogen activator inhibitor-1 expression through reactive oxygen species generation and ERK1/2 activation in 3T3-L1 adipocytes. Biochim. Biophys. Acta. 2011, 1811, 153–162. [Google Scholar] [CrossRef]
- Chen, H.M.; Hsu, J.H.; Liou, S.F.; Chen, T.J.; Chen, L.Y.; Chiu, C.C.; Yeh, J.L. Baicalein, an active component of Scutellariabaicalensis Georgi, prevents lysophosphatidylcholine-induced cardiac injury by reducing reactive oxygen species production, calcium overload and apoptosis via MAPK pathways. BMC Complement. Altern. Med. 2014, 14, 233. [Google Scholar] [CrossRef]
- Hsu, J.H.; Wu, J.R.; Liou, S.F.; Chen, H.M.; Dai, Z.K.; Chen, I.J.; Yeh, J.L. Labedipinedilol-A prevents lysophosphatidylcholine-induced vascular smooth muscle cell death through reducing reactive oxygen species production and anti-apoptosis. Atherosclerosis 2011, 217, 379–386. [Google Scholar] [CrossRef]
- Wu, J.; Yuan, M.; Song, Y.; Sun, F.; Han, X. MC-LR exposure leads to subfertility of female mice and induces oxidative stress in granulosa cells. Toxins 2015, 7, 5212–5223. [Google Scholar] [CrossRef]
- Yi, Y.; Wan, S.; Hou, Y.; Cheng, J.; Guo, J.; Wang, S.; Khan, A.; Sun, N.; Li, H. Chlorogenic acid rescues zearalenone induced injury to mouse ovarian granulosa cells. Ecotoxicol. Environ. Saf. 2020, 194, 110401. [Google Scholar] [CrossRef]
- Sun, B.; Ma, Y.; Wang, F.; Hu, L.; Sun, Y. miR-644-5p carried by bone mesenchymal stem cell-derived exosomes targets regulation of p53 to inhibit ovarian granulosa cell apoptosis. Stem Cell Res. Ther. 2019, 10, 360. [Google Scholar] [CrossRef]
- Matsuda-Minehata, F.; Inoue, N.; Goto, Y.; Manabe, N. The regulation of ovarian granulosa cell death by pro- and anti-apoptotic molecules. J. Reprod. Dev. 2006, 52, 695–705. [Google Scholar] [CrossRef]
- Zhu, L.; Wang, P.; Sun, Y.J.; Xu, M.Y.; Wu, Y.J. Disturbed phospholipid homeostasis in endoplasmic reticulum initiates tri-o-cresyl phosphate-induced delayed neurotoxicity. Sci. Rep. 2016, 6, 37574. [Google Scholar] [CrossRef]
- Wang, J.; Ruan, W.; Huang, B.; Shao, S.; Yang, D.; Liu, M.; Zeng, L.; Wei, J.; Chen, J. Tri-ortho-cresyl phosphate induces autophagy of mouse ovarian granulosa cells. Reproduction 2019, 158, 61–69. [Google Scholar] [CrossRef]
- Quistad, G.B.; Barlow, C.; Winrow, C.J.; Sparks, S.E.; Casida, J.E. Evidence that mouse brain neuropathy target esterase is a lysophospholipase. Proc. Natl. Acad. Sci. USA 2003, 100, 7983–7987. [Google Scholar] [CrossRef]
- Quistad, G.B.; Casida, J.E. Lysophospholipase inhibition by organophosphorus toxicants. Toxicol. Appl. Pharmacol. 2004, 196, 319–326. [Google Scholar] [CrossRef]
- Pacentra, A.; Grasselli, F.; Bussolati, S.; Grolli, S.; Di Lecce, R.; Cantoni, A.M.; Basini, G. The effect of pathogen-associated molecular patterns on the swine granulosa cells. Theriogenology 2020, 145, 207–216. [Google Scholar] [CrossRef]
- Matsuda, F.; Inoue, N.; Manabe, N.; Ohkura, S. Follicular growth and atresia in mammalian ovaries: Regulation by survival and death of granulosa cells. Reprod. Dev. 2012, 58, 44–50. [Google Scholar] [CrossRef]
- Miyazaki, H.; Midorikawa, N.; Fujimoto, S.; Miyoshi, N.; Yoshida, H.; Matsumoto, T. Antimicrobial effects of lysophosphatidylcholine on methicillin-resistant Staphylococcus aureus. Ther. Adv. Infect. Dis. 2017, 4, 89–94. [Google Scholar] [CrossRef]
- Kim, E.A.; Kim, J.A.; Park, M.H.; Jung, S.C.; Suh, S.H.; Pang, M.G.; Kim, Y.J. Lysophosphatidylcholine induces endothelial cell injury by nitric oxide production through oxidative stress. Matern. Fetal. Neonatal. Med. 2009, 22, 325–331. [Google Scholar] [CrossRef]
- Wang, K. Autophagy and apoptosis in liver injury. Cell Cycle 2015, 14, 1631–1642. [Google Scholar] [CrossRef]
- Zhao, J.; Xu, S.; Song, F.; Nian, L.; Zhou, X.; Wang, S. 2,3,5,4’-tetrahydroxystilbene- 2-O-β-D- glucoside protects human umbilical vein endothelial cells against lysophosphatidylcholine-induced apoptosis by upregulating superoxide dismutase and glutathione peroxidase. IUBMB Life 2014, 66, 711–722. [Google Scholar] [CrossRef]
- Lin, P.; Bush, J.A.; Cheung, K.J., Jr.; Li, G. Tissue-specific regulation of Fas/APO-1/CD95 expression by p53. Int. J. Oncol. 2002, 21, 261–264. [Google Scholar] [CrossRef]
- Woo, H.J.; Jun, D.Y.; Lee, J.Y.; Woo, M.H.; Yang, C.H.; Kim, Y.H. Apoptogenic activity of 2α,3α-dihydroxyurs-12-ene-28-oic acid from Prunella vulgaris var. lilacina is mediated via mitochondria-dependent activation of caspase cascade regulated by Bcl-2 in human acute leukemia Jurkat T cells. Ethnopharmacology 2011, 135, 626–635. [Google Scholar] [CrossRef]
- Oltvai, Z.N.; Milliman, C.L.; Korsmeyer, S.J. Bcl-2 heterodimerizes in vivo with a conserved homolog, Bax, that accelerates programmed cell death. Cell 1993, 74, 609–619. [Google Scholar] [CrossRef]
- THorburn, A. Apoptosis and autophagy: Regulatory connections between two supposedly different processes. Apoptosis 2008, 13, 1–9. [Google Scholar] [CrossRef]
- Toton, E.; Lisiak, N.; Sawicka, P.; Rybczynska, M. Beclin-1 and its role as a target for anticancer therapy. Physiol. Pharmacol. 2014, 65, 459–467. [Google Scholar]
- Ge, J.; Chen, Z.; Huang, J.; Chen, J.; Yuan, W.; Deng, Z.; Chen, Z. Upregulation of autophagy-related gene-5 (ATG-5) is associated with chemoresistance in human gastric cancer. PLoS ONE 2014, 9, e110293. [Google Scholar] [CrossRef] [PubMed]
- Kabeya, Y.; Mizushima, N.; Yamamoto, A.; Oshitani-Okamoto, S.; Ohsumi, Y.; Yoshimori, T. LC3, GABARAP and GATE16 localize to autophagosomal membrane depending on form-II formation. Cell Sci. 2004, 117, 2805–2812. [Google Scholar] [CrossRef] [PubMed]
- Azad, M.B.; Chen, Y.; Gibson, S.B. Regulation of autophagy by reactive oxygen species (ROS): Implications for cancer progression and treatment. Antioxid. Redox Signal 2009, 11, 777–790. [Google Scholar] [CrossRef]
- Czerska, M.; Mikołajewska, K.; Zieliński, M.; Gromadzińska, J.; Wąsowicz, W. Today’s oxidative stress markers. Med. Pr. 2015, 66, 393–405. [Google Scholar] [CrossRef]
- Watanabe, N.; Zmijewski, J.W.; Takabe, W.; Umezu-Goto, M.; Le Goffe, C.; Sekine, A.; Landar, A.; Watanabe, A.; Aoki, J.; Arai, H.; et al. Activation of mitogen-activated protein kinases by lysophosphatidylcholine-induced mitochondrial reactive oxygen species generation in endothelial cells. Am. J. Pathol. 2006, 168, 1737–1748. [Google Scholar] [CrossRef]
- Chang, M.C.; Lee, J.J.; Chen, Y.J.; Lin, S.I.; Lin, L.D.; Liou, E.J.W.; Huang, W.L.; Chan, C.P.; Huang, C.C.; Jeng, J.H. Lysophosphatidylcholine induces cytotoxicity/apoptosis and IL-8 production of human endothelial cells: Related mechanisms. Oncotarget 2017, 8, 106177–106189. [Google Scholar] [CrossRef]
- Tanabe, M.; Tamura, H.; Taketani, T.; Okada, M.; Lee, L.; Tamura, I.; Maekawa, R.; Asada, H.; Yamagata, Y.; Sugino, N. Melatonin protects the integrity of granulosa cells by reducing oxidative stress in nuclei, mitochondria, and plasma membranes in mice. J. Reprod. Dev. 2015, 61, 35–41. [Google Scholar] [CrossRef]
- Chen, M.; Yang, L.L.; Hu, Z.W.; Qin, C.; Zhou, L.Q.; Duan, Y.L.; Bosco, D.B.; Wu, L.J.; Zhan, K.B.; Xu, S.B.; et al. Deficiency of microglial Hv1 channel is associated with activation of autophagic pathway and ROS production in LPC-induced demyelination mouse model. J. Neuroinflammation 2020, 17, 333. [Google Scholar] [CrossRef]
- Maiuri, M.C.; Zalckvar, E.; Kimchi, A.; Kroemer, G. Self-eating and self-killing: Crosstalk between autophagy and apoptosis. Nat. Rev. Mol. Cell Biol. 2007, 8, 741–752. [Google Scholar] [CrossRef]
- Yang, D.; Zhang, M.; Gan, Y.; Yang, S.; Wang, J.; Yu, M.; Wei, J.; Chen, J. Involvement of oxidative stress in ZnO NPs-induced apoptosis and autophagy of mouse GC-1 spg cells. Ecotoxicol. Environ. Saf. 2020, 202, 110960. [Google Scholar] [CrossRef] [PubMed]
- Gan, Y.; Yang, D.; Yang, S.; Wang, J.; Wei, J.; Chen, J. Di-2-ethylhexyl phthalate (DEHP) induces apoptosis and autophagy of mouse GC-1 spg cells. Environ. Toxicol. 2020, 35, 292–299. [Google Scholar] [CrossRef]
- Yang, S.; Shao, S.; Huang, B.; Yang, D.; Zeng, L.; Gan, Y.; Long, D.; Chen, J.; Wang, J. Tea polyphenols alleviate tri-ortho-cresyl phosphate-induced autophagy of mouse ovarian granulosa cells. Environ. Toxicol. 2020, 35, 478–486. [Google Scholar] [CrossRef]
- Liu, X.; Xu, L.; Shen, J.; Wang, J.; Ruan, W.; Yu, M.; Chen, J. Involvement of oxidative stress in tri-ortho-cresyl phosphate-induced autophagy of mouse Leydig TM3 cells in vitro. Reprod. Biol. Endocrinol. 2016, 14, 30. [Google Scholar] [CrossRef]






Publisher’s Note: MDPI stays neutral with regard to jurisdictional claims in published maps and institutional affiliations. |
© 2022 by the authors. Licensee MDPI, Basel, Switzerland. This article is an open access article distributed under the terms and conditions of the Creative Commons Attribution (CC BY) license (https://creativecommons.org/licenses/by/4.0/).
Share and Cite
Yang, S.; Chen, J.; Ma, B.; Wang, J.; Chen, J. Role of Autophagy in Lysophosphatidylcholine-Induced Apoptosis of Mouse Ovarian Granulosa Cells. Int. J. Mol. Sci. 2022, 23, 1479. https://doi.org/10.3390/ijms23031479
Yang S, Chen J, Ma B, Wang J, Chen J. Role of Autophagy in Lysophosphatidylcholine-Induced Apoptosis of Mouse Ovarian Granulosa Cells. International Journal of Molecular Sciences. 2022; 23(3):1479. https://doi.org/10.3390/ijms23031479
Chicago/Turabian StyleYang, Si, Jie Chen, Bingchun Ma, Jinglei Wang, and Jiaxiang Chen. 2022. "Role of Autophagy in Lysophosphatidylcholine-Induced Apoptosis of Mouse Ovarian Granulosa Cells" International Journal of Molecular Sciences 23, no. 3: 1479. https://doi.org/10.3390/ijms23031479
APA StyleYang, S., Chen, J., Ma, B., Wang, J., & Chen, J. (2022). Role of Autophagy in Lysophosphatidylcholine-Induced Apoptosis of Mouse Ovarian Granulosa Cells. International Journal of Molecular Sciences, 23(3), 1479. https://doi.org/10.3390/ijms23031479

