ARPC1B Is Associated with Lethal Prostate Cancer and Its Inhibition Decreases Cell Invasion and Migration In Vitro
Abstract
:1. Introduction
2. Materials and Methods
2.1. Study Population and Tissue Microarray Construction
2.2. Pathological Analysis
2.3. Immunohistochemistry
2.4. Cell Lines
2.5. Cell Line Transfection and RNA Silencing
2.6. Proliferation Assay (MTS)
2.7. Wound Healing Assay
2.8. Migration Invasion Assay
2.9. Flow Cytometry
2.10. Western Blot
3. Statistical Analysis
4. Results
4.1. ARPC1B Expression in Prostate Cancer Progression
4.2. ARPC1B Expression in Relation to Gleason Grade Grouping, and ERG and PTEN Protein Expression
4.3. ARPC1B Expression in Relation to Overall Survival (OS) and Cause-Specific Survival (CSS)
4.4. ARPC1B Expression in the Prostate Cancer Cell Lines
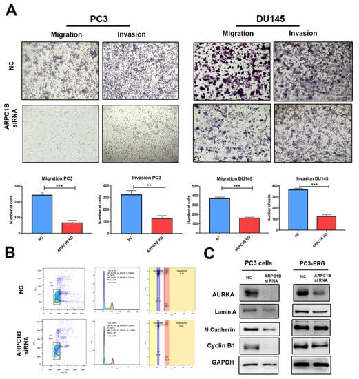
4.5. Knockdown of ARPC1B in PC3 and DU145 Prostate Cancer Cells
4.6. Knockdown of ARPC1B Reduces Prostate Cancer Cell Proliferation, Migration, and Invasion
4.7. ARPC1B Regulates PCa Cell Cycle through Aurora A Kinase (AURKA)
5. Discussion
Supplementary Materials
Author Contributions
Funding
Institutional Review Board Statement
Informed Consent Statement
Data Availability Statement
Acknowledgments
Conflicts of Interest
References
- Siegel, R.L.; Miller, K.D.; Fuchs, H.E.; Jemal, A. Cancer Statistics, 2021. CA Cancer J. Clin. 2021, 71, 7–33. [Google Scholar] [CrossRef] [PubMed]
- Kumagai, K.; Nimura, Y.; Mizota, A.; Miyahara, N.; Aoki, M.; Furusawa, Y.; Takiguchi, M.; Yamamoto, S.; Seki, N. Arpc1b gene is a candidate prediction marker for choroidal malignant melanomas sensitive to radiotherapy. Investig. Ophthalmol. Vis. Sci. 2006, 47, 2300–2304. [Google Scholar] [CrossRef] [PubMed] [Green Version]
- Randzavola, L.O.; Strege, K.; Juzans, M.; Asano, Y.; Stinchcombe, J.C.; Gawden-Bone, C.M.; Seaman, M.N.; Kuijpers, T.W.; Griffiths, G.M. Loss of ARPC1B impairs cytotoxic T lymphocyte maintenance and cytolytic activity. J. Clin. Investig. 2019, 129, 5600–5614. [Google Scholar] [CrossRef] [PubMed]
- Goley, E.D.; Welch, M.D. The ARP2/3 complex: An actin nucleator comes of age. Nat. Rev. Mol. Cell Biol. 2006, 7, 713–726. [Google Scholar] [CrossRef]
- Welch, M.D.; DePace, A.H.; Verma, S.; Iwamatsu, A.; Mitchison, T.J. The human Arp2/3 complex is composed of evolutionarily conserved subunits and is localized to cellular regions of dynamic actin filament assembly. J. Cell Biol. 1997, 138, 375–384. [Google Scholar] [CrossRef] [Green Version]
- Huang, S.; Li, D.; Zhuang, L.; Sun, L.; Wu, J. Identification of Arp2/3 Complex Subunits as Prognostic Biomarkers for Hepatocellular Carcinoma. Front. Mol. Biosci. 2021, 8, 690151. [Google Scholar] [CrossRef]
- Garcia-Ponce, A.; Citalan-Madrid, A.F.; Velazquez-Avila, M.; Vargas-Robles, H.; Schnoor, M. The role of actin-binding proteins in the control of endothelial barrier integrity. Thromb. Haemost. 2015, 113, 20–36. [Google Scholar] [CrossRef]
- Svitkina, T. The Actin Cytoskeleton and Actin-Based Motility. Cold Spring Harb. Perspect. Biol. 2018, 10, a018267. [Google Scholar] [CrossRef] [Green Version]
- Firat-Karalar, E.N.; Welch, M.D. New mechanisms and functions of actin nucleation. Curr. Opin. Cell Biol. 2011, 23, 4–13. [Google Scholar] [CrossRef] [Green Version]
- Kempers, L.; Sprenkeler, E.G.G.; van Steen, A.C.I.; van Buul, J.D.; Kuijpers, T.W. Defective Neutrophil Transendothelial Migration and Lateral Motility in ARPC1B Deficiency Under Flow Conditions. Front. Immunol. 2021, 12, 678030. [Google Scholar] [CrossRef]
- Rauhala, H.E.; Teppo, S.; Niemela, S.; Kallioniemi, A. Silencing of the ARP2/3 complex disturbs pancreatic cancer cell migration. Anticancer Res. 2013, 33, 45–52. [Google Scholar] [PubMed]
- Huang, K.C.; Begin, L.R.; Palanisamy, N.; Donnelly, B.; Bismar, T.A. SPINK1 expression in relation to PTEN and ERG in matched primary and lymph node metastatic prostate cancer: Implications for biomarker development. Urol. Oncol. 2016, 34, 235.e1–235.e10. [Google Scholar] [CrossRef] [PubMed]
- Bismar, T.A.; Yoshimoto, M.; Duan, Q.; Liu, S.; Sircar, K.; Squire, J.A. Interactions and relationships of PTEN, ERG, SPINK1 and AR in castration-resistant prostate cancer. Histopathology 2012, 60, 645–652. [Google Scholar] [CrossRef] [PubMed]
- Han, S.; Brenner, J.C.; Sabolch, A.; Jackson, W.; Speers, C.; Wilder-Romans, K.; Knudsen, K.E.; Lawrence, T.S.; Chinnaiyan, A.M.; Feng, F.Y. Targeted radiosensitization of ETS fusion-positive prostate cancer through PARP1 inhibition. Neoplasia 2013, 15, 1207–1217. [Google Scholar] [CrossRef] [PubMed]
- Fragkoulis, C.; Glykas, I.; Dellis, A.; Ntoumas, K.; Papatsoris, A. Clinical impact of combined PTEN and ERG rearrangements in localized prostate cancer. Arch. Ital. Urol. Androl. 2021, 93, 84–85. [Google Scholar] [CrossRef]
- Lahdensuo, K.; Erickson, A.; Saarinen, I.; Seikkula, H.; Lundin, J.; Lundin, M.; Nordling, S.; Butzow, A.; Vasarainen, H.; Bostrom, P.J.; et al. Loss of PTEN expression in ERG-negative prostate cancer predicts secondary therapies and leads to shorter disease-specific survival time after radical prostatectomy. Mod. Pathol. 2016, 29, 1565–1574. [Google Scholar] [CrossRef] [Green Version]
- Chalmers, Z.R.; Burns, M.C.; Ebot, E.M.; Frampton, G.M.; Ross, J.S.; Hussain, M.H.A.; Abdulkadir, S.A. Early-onset metastatic and clinically advanced prostate cancer is a distinct clinical and molecular entity characterized by increased TMPRSS2-ERG fusions. Prostate Cancer Prostatic Dis. 2021, 24, 558–566. [Google Scholar] [CrossRef]
- Al Bashir, S.; Alzoubi, A.; Alfaqih, M.A.; Kheirallah, K.; Smairat, A.; Haddad, H.; Al-Dwairy, A.; Fawwaz, B.A.B.; Alzoubi, M.; Trpkov, K. PTEN Loss in a Prostate Cancer Cohort from Jordan. Appl. Immunohistochem. Mol. Morphol. 2020, 28, 389–394. [Google Scholar] [CrossRef]
- Mahlamaki, E.H.; Kauraniemi, P.; Monni, O.; Wolf, M.; Hautaniemi, S.; Kallioniemi, A. High-resolution genomic and expression profiling reveals 105 putative amplification target genes in pancreatic cancer. Neoplasia 2004, 6, 432–439. [Google Scholar] [CrossRef] [Green Version]
- Molli, P.R.; Li, D.Q.; Bagheri-Yarmand, R.; Pakala, S.B.; Katayama, H.; Sen, S.; Iyer, J.; Chernoff, J.; Tsai, M.Y.; Nair, S.S.; et al. Arpc1b, a centrosomal protein, is both an activator and substrate of Aurora A. J. Cell Biol. 2010, 190, 101–114. [Google Scholar] [CrossRef]
- Liu, Z.; Yang, X.; Chen, C.; Liu, B.; Ren, B.; Wang, L.; Zhao, K.; Yu, S.; Ming, H. Expression of the Arp2/3 complex in human gliomas and its role in the migration and invasion of glioma cells. Oncol. Rep. 2013, 30, 2127–2136. [Google Scholar] [CrossRef] [PubMed] [Green Version]
- Xu, N.; Qu, G.Y.; Wu, Y.P.; Lin, Y.Z.; Chen, D.N.; Li, X.D.; Chen, S.H.; Huang, J.B.; Zheng, Q.S.; Xue, X.Y.; et al. ARPC4 promotes bladder cancer cell invasion and is associated with lymph node metastasis. J. Cell Biochem. 2020, 121, 231–243. [Google Scholar] [CrossRef] [PubMed]
- Su, X.; Wang, S.; Huo, Y.; Yang, C. Short interfering RNA-mediated silencing of actin-related protein 2/3 complex subunit 4 inhibits the migration of SW620 human colorectal cancer cells. Oncol. Lett. 2018, 15, 2847–2854. [Google Scholar] [CrossRef] [PubMed]
- Moriya, Y.; Nohata, N.; Kinoshita, T.; Mutallip, M.; Okamoto, T.; Yoshida, S.; Suzuki, M.; Yoshino, I.; Seki, N. Tumor suppressive microRNA-133a regulates novel molecular networks in lung squamous cell carcinoma. J. Hum. Genet. 2012, 57, 38–45. [Google Scholar] [CrossRef] [PubMed] [Green Version]
- Skinner, M. Cell cycle: ARPC1B—A regulator of regulators. Nat. Rev. Mol. Cell Biol. 2010, 11, 542. [Google Scholar] [CrossRef]
- Kivinummi, K.; Urbanucci, A.; Leinonen, K.; Tammela, T.L.J.; Annala, M.; Isaacs, W.B.; Bova, G.S.; Nykter, M.; Visakorpi, T. The expression of AURKA is androgen regulated in castration-resistant prostate cancer. Sci. Rep. 2017, 7, 17978. [Google Scholar] [CrossRef] [Green Version]
- Lee, E.C.; Frolov, A.; Li, R.; Ayala, G.; Greenberg, N.M. Targeting Aurora kinases for the treatment of prostate cancer. Cancer Res. 2006, 66, 4996–5002. [Google Scholar] [CrossRef] [Green Version]
- Ton, A.T.; Singh, K.; Morin, H.; Ban, F.; Leblanc, E.; Lee, J.; Lallous, N.; Cherkasov, A. Dual-Inhibitors of N-Myc and AURKA as Potential Therapy for Neuroendocrine Prostate Cancer. Int. J. Mol. Sci. 2020, 21, 8277. [Google Scholar] [CrossRef]
- Abou-Ouf, H.; Zhao, L.; Bismar, T.A. ERG expression in prostate cancer: Biological relevance and clinical implication. J. Cancer Res. Clin. Oncol. 2016, 142, 1781–1793. [Google Scholar] [CrossRef]
- Lu, Z.; Williamson, S.R.; Carskadon, S.; Arachchige, P.D.; Dhamdhere, G.; Schultz, D.S.; Stricker, H.; Peabody, J.O.; Jeong, W.; Chitale, D.A.; et al. Clonal evaluation of early onset prostate cancer by expression profiling of ERG, SPINK1, ETV1, and ETV4 on whole-mount radical prostatectomy tissue. Prostate 2020, 80, 38–50. [Google Scholar] [CrossRef]






| Variables | Overall Survival | Prostate Cancer-Specific Survival | ||
|---|---|---|---|---|
| HR (95% CI) | p-Value | HR (95% CI) | p-Value | |
| PTEN (Positive—scores 1,2,3) | ||||
| Negative—score 0 | 2.22 (1.65–2.99) | <0.0001 | 2.96 (1.95–4.48) | <0.0001 |
| ARPC1B (score of 0) | ||||
| Scores 1,2,3 | 1.28 (0.95–1.72) | 0.102 | 1.20 0.79–1.83) | 0.393 |
| Combination of PTEN and ARPC1B (PTEN 1–3 and ARPC1B score = 0) | ||||
| PTEN 0 and ARPC1B scores 1,2,3 | 2.91 (1.92–4.43) | <0.0001 | 3.53 (2.04–6.09) | <0.0001 |
| PTEN 0 and ARPC1B score = 0 | 2.14 (1.44–3.20) | <0.0001 | 2.26 (1.31–3.89) | 0.003 |
| PTEN 1–3 and ARPC1B scores 1,2,3 | 1.28 (0.85–1.93) | 0.238 | 0.80 (0.42–1.55) | 0.803 |
| Combination of PTEN and ARPC1B (PTEN 1–3 and ARPC1B score = 0) * | ||||
| PTEN 0 and ARPC1B scores 1,2,3 | 1.96 (1.24–3.10) | 0.004 | 1.69 (0.93–3.07) | 0.086 |
| PTEN 1–3 and ARPC1B score = 0 | 1.53 (0.99–2.35) | 0.053 | 1.23 (0.69–2.21) | 0.487 |
| PTEN 0 and ARPC1B scores 1,2,3 | 1.21 (0.79–1.86) | 0.374 | 0.69 (0.35–1.36) | 0.283 |
| Combination of ERG and ARPC1B (ERG negative and ARC1PB score = 0) | ||||
| ERG positive and ARPC1B scores 1,2,3 | 2.02 (1.26–3.23) | 0.003 | 2.05 (1.11 −3.81) | 0.022 |
| ERG positive and ARPC1B score 0 | 1.69 (1.10–2.57) | 0.016 | 1.37 (0.75–2.49) | 0.300 |
| ERG negative and ARPC1B scores 1,2,3 | 1.41 (0.98–2.03) | 0.062 | 1.06 (0.63–1.77) | 0.830 |
| Combination of ERG and ARPC1B (ERG negative and ARC1PB score = 0) * | ||||
| ERG positive and ARPC1B scores 1,2,3 | 1.44 (0.87–2.38) | 0.157 | 1.09 (0.56–2.14) | 0.797 |
| ERG positive and ARPC1B score 0 | 1.23 (0.79–1.93) | 0.357 | 0.75 (0.39–1.43) | 0.386 |
| ERG negative and ARPC1B scores 1,2,3 | 1.29 (0.88–1.89) | 0.191 | 0.83 (0.48–1.44) | 0.515 |
Publisher’s Note: MDPI stays neutral with regard to jurisdictional claims in published maps and institutional affiliations. |
© 2022 by the authors. Licensee MDPI, Basel, Switzerland. This article is an open access article distributed under the terms and conditions of the Creative Commons Attribution (CC BY) license (https://creativecommons.org/licenses/by/4.0/).
Share and Cite
Gamallat, Y.; Zaaluk, H.; Kish, E.K.; Abdelsalam, R.; Liosis, K.; Ghosh, S.; Bismar, T.A. ARPC1B Is Associated with Lethal Prostate Cancer and Its Inhibition Decreases Cell Invasion and Migration In Vitro. Int. J. Mol. Sci. 2022, 23, 1476. https://doi.org/10.3390/ijms23031476
Gamallat Y, Zaaluk H, Kish EK, Abdelsalam R, Liosis K, Ghosh S, Bismar TA. ARPC1B Is Associated with Lethal Prostate Cancer and Its Inhibition Decreases Cell Invasion and Migration In Vitro. International Journal of Molecular Sciences. 2022; 23(3):1476. https://doi.org/10.3390/ijms23031476
Chicago/Turabian StyleGamallat, Yaser, Hend Zaaluk, Ealia Khosh Kish, Ramy Abdelsalam, Konstantinos Liosis, Sunita Ghosh, and Tarek A. Bismar. 2022. "ARPC1B Is Associated with Lethal Prostate Cancer and Its Inhibition Decreases Cell Invasion and Migration In Vitro" International Journal of Molecular Sciences 23, no. 3: 1476. https://doi.org/10.3390/ijms23031476
APA StyleGamallat, Y., Zaaluk, H., Kish, E. K., Abdelsalam, R., Liosis, K., Ghosh, S., & Bismar, T. A. (2022). ARPC1B Is Associated with Lethal Prostate Cancer and Its Inhibition Decreases Cell Invasion and Migration In Vitro. International Journal of Molecular Sciences, 23(3), 1476. https://doi.org/10.3390/ijms23031476

