Quantification of Acipimox in Plasma and Tissues by LC–MS/MS: Application to Pharmacokinetic Comparison between Normoxia and Hypoxia
Abstract
1. Introduction
2. Results and Discussion
2.1. Method Development
2.2. Method Validation
2.2.1. Selectivity
2.2.2. Linearity and Lower Limit of Quantification
2.2.3. Precision and Accuracy
2.2.4. Recovery and Matrix Effect
2.2.5. Stability
2.3. Pharmacokinetics Comparison
2.4. Tissue Distribution
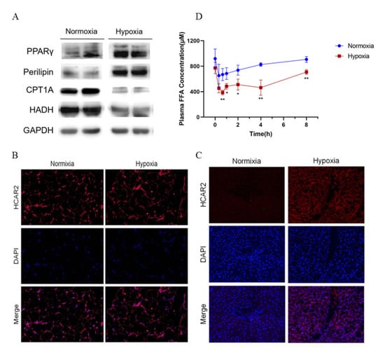
2.5. Expression of Lipid Metabolism-Related Proteins and Changes of Plasma FFA
2.6. Toxicity
3. Materials and Methods
3.1. Chemicals and Reagents
3.2. Animals
3.3. LC-MS/MS Conditions
3.4. Stock Solutions, Calibration Standards and Quality Control Samples
3.5. Samples Preparation
3.6. Method Validation
3.6.1. Selectivity and Specificity
3.6.2. Linearity and Lower Limit of Quantification
3.6.3. Precision and Accuracy
3.6.4. Recovery and Matrix Effect
3.6.5. Stability
3.7. Pharmacokinetic and Tissue Distribution Comparison
3.8. Western Blot Analysis
3.9. Confocal Laser Scanning Fluorescence Microscopy
3.10. Serum FFA Analyses
3.11. Cell Culture
3.12. Cell Viability Assay
3.13. Statistical Analysis
4. Conclusions
Author Contributions
Funding
Institutional Review Board Statement
Informed Consent Statement
Data Availability Statement
Conflicts of Interest
Sample Availability
References
- Li, J.; He, N.; Wei, X.; Gao, Y.; Zuo, Y. Changes in Temperature Sensitivity and Activation Energy of Soil Organic Matter Decomposition in Different Qinghai-Tibet Plateau Grasslands. PLoS ONE 2015, 10, e0132795. [Google Scholar] [CrossRef] [PubMed]
- Zheng, S.; Zhu, W.; Shi, Q.; Wang, M.; Nie, Y.; Zhang, D.; Cheng, Z.; Yin, C.; Miao, Q.; Luo, Y.; et al. Effects of cold and hot temperature on metabolic indicators in adults from a prospective cohort study. Sci. Total Environ. 2021, 772, 145046. [Google Scholar] [CrossRef] [PubMed]
- Gong, W.; Liu, S.; Xu, P.; Fan, M.; Xue, M. Simultaneous Quantification of Diazepam and Dexamethasone in Plasma by High-Performance Liquid Chromatography with Tandem Mass Spectrometry and Its Application to a Pharmacokinetic Comparison between Normoxic and Hypoxic Rats. Molecules 2015, 20, 6901–6912. [Google Scholar] [CrossRef] [PubMed]
- Marsboom, G.; Rehman, J. Hypoxia Signaling in Vascular Homeostasis. Physiology 2018, 33, 328–337. [Google Scholar] [CrossRef] [PubMed]
- Dunham-Snary, K.J.; Wu, D.; Sykes, E.A.; Thakrar, A.; Parlow, L.R.G.; Mewburn, J.D.; Parlow, J.L.; Archer, S.L. Hypoxic Pulmonary Vasoconstriction: From Molecular Mechanisms to Medicine. Chest 2017, 151, 181–192. [Google Scholar] [CrossRef] [PubMed]
- Lee, P.; Chandel, N.S.; Simon, M.C. Cellular adaptation to hypoxia through hypoxia inducible factors and beyond. Nat. Rev. Mol. Cell Biol. 2020, 21, 268–283. [Google Scholar] [CrossRef] [PubMed]
- Zhu, J.B.; Yang, J.X.; Nian, Y.Q.; Liu, G.Q.; Duan, Y.B.; Bai, X.; Wang, Q.; Zhou, Y.; Wang, X.J.; Qu, N.; et al. Pharmacokinetics of Acetaminophen and Metformin Hydrochloride in Rats After Exposure to Simulated High Altitude Hypoxia. Front. Pharmacol. 2021, 12, 692349. [Google Scholar] [CrossRef] [PubMed]
- Zhou, X.; Nian, Y.; Qiao, Y.; Yang, M.; Xin, Y.; Li, X. Hypoxia Plays a Key Role in the Pharmacokinetic Changes of Drugs at High Altitude. Curr. Drug Metab. 2018, 19, 960–969. [Google Scholar] [CrossRef] [PubMed]
- Sun, Y.; Zhang, J.; Zhao, A.; Li, W.; Feng, Q.; Wang, R. Effects of intestinal flora on the pharmacokinetics and pharmacodynamics of aspirin in high-altitude hypoxia. PLoS ONE 2020, 15, e0230197. [Google Scholar] [CrossRef] [PubMed]
- Zhang, J.; Chen, Y.; Sun, Y.; Wang, R.; Zhang, J.; Jia, Z. Plateau hypoxia attenuates the metabolic activity of intestinal flora to enhance the bioavailability of nifedipine. Drug Deliv. 2018, 25, 1175–1181. [Google Scholar] [CrossRef] [PubMed]
- Ye, L.; Cao, Z.; Lai, X.; Shi, Y.; Zhou, N. Niacin Ameliorates Hepatic Steatosis by Inhibiting de novo Lipogenesis Via a GPR109A-Mediated PKC-ERK1/2-AMPK Signaling Pathway in C57BL/6 Mice Fed a High-Fat Diet. J. Nutr. 2020, 150, 672–684. [Google Scholar] [CrossRef] [PubMed]
- Barayan, D.; Vinaik, R.; Auger, C.; Knuth, C.M.; Abdullahi, A.; Jeschke, M.G. Inhibition of Lipolysis with Acipimox Attenuates Postburn White Adipose Tissue Browning and Hepatic Fat Infiltration. Shock 2020, 53, 137–145. [Google Scholar] [CrossRef] [PubMed]
- Tunaru, S.; Kero, J.; Schaub, A.; Wufka, C.; Blaukat, A.; Pfeffer, K.; Offermanns, S. PUMA-G and HM74 are receptors for nicotinic acid and mediate its anti-lipolytic effect. Nat. Med. 2003, 9, 352–355. [Google Scholar] [CrossRef] [PubMed]
- Crouse, J.R., 3rd. New developments in the use of niacin for treatment of hyperlipidemia: New considerations in the use of an old drug. Coron. Artery Dis. 1996, 7, 321–326. [Google Scholar] [CrossRef] [PubMed]
- Chueire, V.B.; Muscelli, E. Effect of free fatty acids on insulin secretion, insulin sensitivity and incretin effect—A narrative review. Arch. Endocrinol. Metab. 2021, 65, 24–31. [Google Scholar] [CrossRef] [PubMed]
- Weiner, M. Clinical pharmacology and pharmacokinetics of nicotinic acid. Drug Metab. Rev. 1979, 9, 99–106. [Google Scholar] [PubMed]
- Yang, X.G.; Nie, S.F.; Bai, H.J.; Zhang, G.J.; Pan, W.S. The pharmacokinetics and bioequivalence of acipimox sustained-release tablets after a single and multiple oral administration in healthy dogs. Yao Xue Xue Bao 2005, 40, 457–461. [Google Scholar] [PubMed]








| Mass Spectrometry Conditions | Acipimox | Acetylsalicylic Acid (IS) |
|---|---|---|
| Declustering Potential | −45 v | −25 v |
| Entrance Potential | −10 v | −16 v |
| Collision Energy | −13.5 v | −9 v |
| Collision Cell Exit Potential | −8 v | −8 v |
| Sample | Regression Equations | Linear Range (μg/mL) | r2 | LLOQ (μg/mL) |
|---|---|---|---|---|
| Plasma | y = 0.079 x + 0.0276 | 0.1~50 | 0.9924 | 0.1 |
| Heart | y = 0.0103 x + 0.00546 | 0.05~5 | 0.9900 | 0.05 |
| Liver | y = 0.436 x − 0.0187 | 0.05~5 | 0.9915 | 0.05 |
| Spleen | y = 0.0117 x + 0.000168 | 0.1~25 | 0.9940 | 0.1 |
| Lung | y = 0.00943 x + 0.00325 | 0.1~25 | 0.9902 | 0.1 |
| Kidney | y = 0.0137 x + 0.0287 | 0.1~50 | 0.9919 | 0.1 |
| Brain | y = 0.012 x + 0.0039 | 0.05~10 | 0.9917 | 0.05 |
| Analyte | Spiked Conc. (μg/mL) | Intra-Day (n = 6) | Inter-Day (n = 3 × 6) | ||||
|---|---|---|---|---|---|---|---|
| Measured Conc. (mean ± SD) | Precision (%RSD) | Accuracy (%RE) | Measured Conc. (mean ± SD) | Precision (%RSD) | Accuracy (%RE) | ||
| Plasma | 0.1 | 0.10 ± 0.01 | 14.22 | −4.70 | 0.09 ± 0.01 | 13.91 | −8.45 |
| 0.3 | 0.35 ± 0.01 | 3.52 | 14.98 | 0.34 ± 0.03 | 8.58 | 14.78 | |
| 20 | 20.85 ± 0.85 | 4.08 | 4.26 | 20.38 ± 1.07 | 5.26 | 1.90 | |
| 40 | 34.97 ± 3.00 | 8.59 | −12.57 | 35.82 ± 2.24 | 6.26 | −10.45 | |
| Heart | 0.05 | 0.06 ± 0.01 | 18.78 | 13.84 | 0.05 ± 0.01 | 11.88 | 3.28 |
| 0.15 | 0.16 ± 0.02 | 13.67 | 5.85 | 0.16 ± 0.01 | 3.28 | 4.26 | |
| 2 | 2.02 ± 0.17 | 8.45 | 1.15 | 2.09 ± 0.16 | 7.52 | 4.67 | |
| 4 | 4.07 ± 0.51 | 12.49 | 1.78 | 3.96 ± 0.35 | 8.89 | −0.89 | |
| Liver | 0.05 | 0.05 ± 0.00 | 2.91 | 8.88 | 0.05 ± 0.01 | 16.48 | 8.10 |
| 0.15 | 0.14 ± 0.01 | 5.03 | −5.14 | 0.16 ± 0.02 | 14.91 | 5.69 | |
| 2 | 2.01 ± 0.20 | 9.87 | 0.25 | 2.08 ± 0.20 | 9.52 | 3.88 | |
| 4 | 4.37 ± 0.48 | 11.05 | 9.25 | 3.78 ± 0.33 | 8.82 | −5.51 | |
| Spleen | 0.1 | 0.11 ± 0.01 | 11.05 | 6.33 | 0.10 ± 0.01 | 14.69 | −1.09 |
| 0.3 | 0.32 ± 0.01 | 4.04 | 8.30 | 0.33 ± 0.05 | 13.93 | 8.96 | |
| 12 | 11.60 ± 0.10 | 0.86 | −3.31 | 12.04 ± 1.09 | 9.03 | 0.30 | |
| 20 | 18.53 ± 2.39 | 12.88 | −7.37 | 21.95 ± 2.59 | 11.81 | 9.74 | |
| Lung | 0.1 | 0.10 ± 0.00 | 1.19 | 3.59 | 0.11 ± 0.01 | 12.29 | 9.37 |
| 0.3 | 0.30 ± 0.04 | 11.84 | 1.58 | 0.32 ± 0.04 | 13.80 | 5.61 | |
| 12 | 13.08 ± 1.53 | 11.70 | 9.00 | 12.48 ± 1.18 | 9.43 | 4.01 | |
| 20 | 21.00 ± 1.39 | 6.64 | 4.98 | 19.71 ± 1.86 | 9.42 | −1.45 | |
| Kidney | 0.1 | 0.10 ± 0.01 | 5.33 | 4.48 | 0.11 ± 0.02 | 14.99 | 6.72 |
| 0.3 | 0.34 ± 0.02 | 6.92 | 12.46 | 0.33 ± 0.04 | 11.94 | 11.22 | |
| 20 | 21.81 ± 2.06 | 9.46 | 9.05 | 22.42 ± 1.49 | 6.63 | 12.12 | |
| 40 | 42.60 ± 5.79 | 13.59 | 6.51 | 42.44 ± 4.60 | 10.85 | 6.11 | |
| Brain | 0.05 | 0.06 ± 0.00 | 2.03 | 16.75 | 0.05 ± 0.01 | 14.51 | 7.49 |
| 0.15 | 0.17 ± 0.02 | 13.46 | 12.79 | 0.16 ± 0.02 | 9.90 | 9.49 | |
| 4 | 4.08 ± 0.22 | 5.37 | 1.92 | 4.03 ± 0.36 | 8.97 | 0.75 | |
| 8 | 8.51 ± 0.67 | 7.83 | 6.40 | 8.61 ± 0.46 | 5.29 | 7.60 | |
| Analyte | Spiked Conc. (μg/mL) | Recovery | Matrix Effect | ||
|---|---|---|---|---|---|
| (Mean ± SD%) | RSD (%) | (Mean ± SD%) | RSD (%) | ||
| Plasma | 0.3 | 101.53 ± 8.68 | 8.55 | 98.25 ± 8.42 | 8.57 |
| 20 | 100.38 ± 4.99 | 4.97 | 97.03 ± 5.04 | 5.19 | |
| 40 | 101.90 ± 6.16 | 6.04 | 98.57 ± 2.64 | 2.68 | |
| 5 (IS) | 101.49 ± 0.71 | 0.70 | 100.62 ± 2.33 | 2.31 | |
| Heart | 0.15 | 95.87 ± 6.73 | 7.02 | 94.68 ± 7.43 | 7.85 |
| 2 | 98.59 ± 5.57 | 5.65 | 98.16 ± 4.73 | 4.82 | |
| 4 | 89.28 ± 4.31 | 4.82 | 93.61 ± 6.48 | 6.92 | |
| 5 (IS) | 105.90 ± 7.67 | 7.24 | 98.57 ± 6.12 | 6.20 | |
| Liver | 0.15 | 106.96 ± 12.78 | 11.95 | 95.74 ± 3.36 | 3.51 |
| 2 | 106.58 ± 4.51 | 4.23 | 112.14 ± 8.17 | 7.29 | |
| 4 | 97.36 ± 2.77 | 2.85 | 98.63 ± 11.29 | 11.45 | |
| 5 (IS) | 101.36 ± 6.32 | 6.23 | 93.46 ± 6.60 | 7.06 | |
| Spleen | 0.3 | 105.08 ± 6.42 | 6.11 | 98.15 ± 4.87 | 4.96 |
| 12 | 104.96 ± 4.95 | 4.71 | 94.87 ± 9.41 | 9.92 | |
| 20 | 90.29 ± 10.42 | 11.54 | 95.74 ± 8.14 | 8.50 | |
| 5 (IS) | 104.79 ± 7.20 | 6.87 | 99.81 ± 6.60 | 6.61 | |
| Lung | 0.3 | 100.58 ± 6.12 | 6.09 | 93.86 ± 5.29 | 5.64 |
| 12 | 91.60 ± 9.66 | 10.54 | 101.00 ± 2.37 | 2.34 | |
| 20 | 93.47 ± 7.83 | 8.38 | 88.93 ± 8.80 | 9.90 | |
| 5 (IS) | 94.35 ± 8.50 | 9.01 | 93.47 ± 2.93 | 3.14 | |
| Kidney | 0.3 | 94.30 ± 5.32 | 5.64 | 101.33 ± 9.77 | 9.64 |
| 20 | 95.78 ± 12.71 | 13.27 | 98.05 ± 6.24 | 6.36 | |
| 40 | 109.34 ± 7.96 | 7.28 | 94.22 ± 1.70 | 1.80 | |
| 5 (IS) | 98.67 ± 5.98 | 6.06 | 99.43 ± 7.20 | 7.24 | |
| Brain | 0.15 | 91.39 ± 2.78 | 3.04 | 96.90 ± 13.09 | 13.51 |
| 4 | 100.86 ± 7.88 | 7.81 | 95.76 ± 1.60 | 1.67 | |
| 8 | 101.75 ± 7.38 | 7.25 | 96.07 ± 2.17 | 2.26 | |
| 5 (IS) | 97.75 ± 4.90 | 5.02 | 95.64 ± 8.02 | 8.39 | |
| Analyte | Spiked Conc. (μg/mL) | Postpreparation 12 h at Room Temperature | Auto-Sampler Stability at 4 °C for 24 h | Frozen (−80 °C) for 30 Days | Three Freeze–Thaw Cycles | ||||
|---|---|---|---|---|---|---|---|---|---|
| Measured Conc. (μg/mL) | Accuracy (%) | Measured Conc. (μg/mL) | Accuracy (%) | Measured Conc. (μg/mL) | Accuracy (%) | Measured Conc. (μg/mL) | Accuracy (%) | ||
| Plasma | 0.3 | 0.34 ± 0.05 | 14.59 | 0.34 ± 0.01 | 14.96 | 0.30 ± 0.06 | −0.48 | 0.28 ± 0.06 | −7.48 |
| 20 | 20.46 ± 0.94 | 2.28 | 20.30 ± 1.40 | −1.52 | 20.10 ± 0.14 | 0.46 | 20.20 ± 0.57 | 1.02 | |
| 40 | 36.43 ± 1.19 | −8.92 | 35.21 ± 3.17 | −11.98 | 45.49 ± 5.47 | 13.72 | 40.39 ± 7.93 | 0.97 | |
| Heart | 0.15 | 0.16 ± 0.00 | 6.56 | 0.15 ± 0.01 | −2.67 | 0.14 ± 0.07 | −7.36 | 0.13 ± 0.00 | −10.63 |
| 2 | 2.22 ± 0.04 | 11.10 | 1.89 ± 0.37 | −5.72 | 2.10 ± 0.17 | 4.75 | 1.86 ± 0.49 | −7.22 | |
| 4 | 3.92 ± 0.47 | −1.92 | 4.48 ± 0.36 | 12.09 | 3.54 ± 2.94 | −11.42 | 4.15 ± 0.27 | 3.85 | |
| Liver | 0.15 | 0.15 ± 0.01 | 3.31 | 0.15 ± 0.02 | 2.43 | 0.13 ± 0.02 | −11.85 | 0.15 ± 0.02 | −1.96 |
| 2 | 2.27 ± 0.40 | 13.59 | 2.21 ± 0.61 | 10.27 | 1.92 ± 0.24 | −3.95 | 2.14 ± 0.27 | 6.93 | |
| 4 | 3.87 ± 0.34 | −3.30 | 4.08 ± 0.41 | 2.06 | 3.82 ± 0.31 | −4.58 | 3.84 ± 0.46 | −3.95 | |
| Spleen | 0.3 | 0.33 ± 0.04 | 10.44 | 0.33 ± 0.03 | 9.27 | 0.28 ± 0.03 | −5.95 | 0.31 ± 0.04 | 2.27 |
| 12 | 11.52 ± 1.27 | −4.00 | 11.61 ± 0.14 | −3.25 | 11.44 ± 1.31 | −4.69 | 11.77 ± 1.27 | −1.88 | |
| 20 | 18.13 ± 1.90 | −9.33 | 20.99 ± 1.02 | 4.95 | 20.10 ± 3.00 | 0.50 | 17.74 ± 2.65 | −11.28 | |
| Lung | 0.3 | 0.31 ± 0.01 | 4.89 | 0.32 ± 0.03 | 8.33 | 0.34 ± 0.09 | 12.36 | 0.29 ± 0.02 | −3.74 |
| 12 | 12.05 ± 0.65 | 0.43 | 10.44 ± 5.51 | −12.99 | 11.62 ± 1.70 | −3.13 | 11.24 ± 2.91 | −6.33 | |
| 20 | 19.33 ± 2.53 | −3.36 | 20.94 ± 0.50 | 4.72 | 18.15 ± 3.73 | −9.22 | 18.95 ± 2.02 | −5.25 | |
| 0.3 | 0.32 ± 0.04 | 5.68 | 0.33 ± 0.03 | 9.78 | 0.33 ± 0.06 | 8.85 | 0.32 ± 0.02 | 8.25 | |
| Kidney | 20 | 22.52 ± 3.05 | 12.60 | 22.56 ± 4.57 | 12.78 | 18.25 ± 2.28 | −8.76 | 18.99 ± 0.70 | −5.07 |
| 40 | 41.88 ± 5.57 | 4.69 | 41.53 ± 1.05 | 3.83 | 39.60 ± 2.70 | −1.00 | 41.68 ± 2.34 | 4.21 | |
| 0.15 | 0.14 ± 0.02 | −5.10 | 0.14 ± 0.01 | −3.97 | 0.15 ± 0.02 | 2.91 | 0.15 ± 0.02 | −2.27 | |
| Brain | 4 | 3.90 ± 0.34 | −2.51 | 4.24 ± 0.58 | 6.10 | 3.62 ± 0.15 | −9.43 | 3.92 ± 0.46 | −2.10 |
| 8 | 8.56 ± 0.74 | 7.06 | 8.69 ± 0.18 | 8.59 | 8.03 ± 0.60 | 0.36 | 7.66 ± 1.24 | −4.24 | |
| 0.3 | 0.34 ± 0.05 | 14.59 | 0.34 ± 0.01 | 14.96 | 0.30 ± 0.06 | −0.48 | 0.28 ± 0.06 | −7.48 | |
| Parameter | Normoxia | Hypoxia |
|---|---|---|
| AUC(0−t) (μg/mL × h) | 38.338 ± 2.34 | 46.587 ± 6.085 *** |
| MRT(0−t) (h) | 4.774 ± 0.45 | 2.46 ± 0.43 *** |
| Cmax (μg/mL) | 9.071 ± 2.39 | 16.923 ± 2.43 *** |
| t1/2 (h) | 4.394 ± 0.608 | 1.877 ± 1.121 *** |
| Tmax (h) | 0.584 ± 0.445 | 0.917 ± 0.154 * |
| CLz/F (L/h/kg) | 0.512 ± 0.029 | 0.375 ± 0.16 * |
| Vz/F (L/kg) | 3.254 ± 0.533 | 0.972 ± 0.727 *** |
Publisher’s Note: MDPI stays neutral with regard to jurisdictional claims in published maps and institutional affiliations. |
© 2022 by the authors. Licensee MDPI, Basel, Switzerland. This article is an open access article distributed under the terms and conditions of the Creative Commons Attribution (CC BY) license (https://creativecommons.org/licenses/by/4.0/).
Share and Cite
Shen, X.; Li, G.; Wang, L.; Yu, H.; Zhou, L.; Deng, H.; Wang, N.; Lai, C.; Zhou, W.; Gao, Y. Quantification of Acipimox in Plasma and Tissues by LC–MS/MS: Application to Pharmacokinetic Comparison between Normoxia and Hypoxia. Molecules 2022, 27, 6413. https://doi.org/10.3390/molecules27196413
Shen X, Li G, Wang L, Yu H, Zhou L, Deng H, Wang N, Lai C, Zhou W, Gao Y. Quantification of Acipimox in Plasma and Tissues by LC–MS/MS: Application to Pharmacokinetic Comparison between Normoxia and Hypoxia. Molecules. 2022; 27(19):6413. https://doi.org/10.3390/molecules27196413
Chicago/Turabian StyleShen, Xin, Gaofu Li, Libin Wang, Huijin Yu, Lei Zhou, Huifang Deng, Ningning Wang, Chengcai Lai, Wei Zhou, and Yue Gao. 2022. "Quantification of Acipimox in Plasma and Tissues by LC–MS/MS: Application to Pharmacokinetic Comparison between Normoxia and Hypoxia" Molecules 27, no. 19: 6413. https://doi.org/10.3390/molecules27196413
APA StyleShen, X., Li, G., Wang, L., Yu, H., Zhou, L., Deng, H., Wang, N., Lai, C., Zhou, W., & Gao, Y. (2022). Quantification of Acipimox in Plasma and Tissues by LC–MS/MS: Application to Pharmacokinetic Comparison between Normoxia and Hypoxia. Molecules, 27(19), 6413. https://doi.org/10.3390/molecules27196413

