Is Artificial Intelligence a Game-Changer in Steering E-Business into the Future? Uncovering Latent Topics with Probabilistic Generative Models
Abstract
1. Introduction
1.1. General Context of AI Implementation in E-Business
1.2. Controversies
1.3. Side-Effects Mitigation
1.4. Objective, Research Questions and Contributions
- RQ1: What are the main topics embedded in the e-business and AI-related publications?
- RQ2: What are the key topics that could be further studied in the research landscape?
- Identification of emerging themes and trends. Using advanced methods like Latent LDA, this research uncovers four coherent thematic areas:
- o
- Data-driven decision-making in e-business.
- o
- AI and machine learning applications for innovation and workflow optimization.
- o
- Analytical methods enhancing sustainability and strategy.
- o
- The role of the semantic web in intelligent systems and web platforms.
- Methodological advancements. The integration of LDA topic modeling and sentiment analysis (using custom analysis, VADER and TextBlob) offers a framework for exploring large text corpora, providing actionable insights for future bibliometric studies.
2. Literature Review
3. Methodology
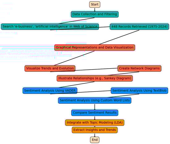
3.1. Input Dataset
3.2. Methodology Steps
- Visualizing trends and evolution. This involves identifying temporal changes in research activity, such as the frequency of publications over time, key contributing institutions or thematic shifts.
- Creating network diagrams. Network diagrams depict relationships between keywords or research topics, highlighting interconnected areas of study.
- Using VADER. A rule-based sentiment analysis tool tailored for text, focusing on the positive, negative or neutral tone of the text (opinions).
- Using TextBlob. A tool for NLP that provides a polarity score (positive/negative) and subjectivity score.
- Using custom word lists. A tailored approach where domain-specific terms are manually curated, assigning sentiment scores based on the context of e-business and artificial intelligence.
- 1.
- For each document d in the corpus—sample a topic distribution from a Dirichlet distribution:
- 2.
- For each topic k—sample a word distribution from another Dirichlet distribution:
- 3.
- For each word in document d, perform the following:
- Sample a topic assignment from the document’s topic distribution:
- Sample the word from the topic’s word distribution:
- Variational inference. Approximate with a variational distribution to minimize the Kullback–Leibler (KL) divergence:
- Gibbs sampling—use collapsed Gibbs sampling to iteratively sample the topic assignments based on the conditional distribution:
- Perplexity (measures the generalization ability of the model):
- Topic coherence (measures interpretability of topics):
4. Results
4.1. Graphical Representations
4.2. Sentiment Analysis
4.3. Latent Dirichlet Allocation
5. Discussions on the Future of E-Business
6. Conclusions and Practical Implications
- Enhanced business strategies. The emphasis on keywords like “business transformation”, “business value” and “e-business strategy” highlights how AI and data-driven approaches can reshape traditional business models. For instance, Amazon uses AI-driven recommendations to transform customer purchasing experiences, generating significant revenue from cross-selling and up-selling. Similarly, AI-powered dynamic pricing models are employed by airlines and e-commerce platforms to adjust prices based on demand, competitor activity and customer behavior, enhancing revenue and customer satisfaction.
- Targeted investment in AI research. The surge in publications post-2018, particularly during the COVID-19 pandemic, indicates a growing reliance on AI to solve complex challenges. For example, AI-driven tools like Zoom and Microsoft Teams revolutionized remote work and education, enabling businesses and institutions to maintain operations during lockdowns. In healthcare, AI applications like telemedicine and predictive analytics are interesting achievements.
- Global collaboration opportunities. The dominance of Chinese institutions in the collaboration network presents opportunities for international partnerships. For instance, collaborations between Alibaba and European e-commerce businesses have leveraged AI to optimize supply chain logistics and improve market reach.
- Applications in sustainability. The connection between “e-agribusiness” and “Environmental Sciences & Ecology” underscores the role of AI and e-business in sustainable agriculture. For example, precision agriculture platforms use AI to analyze soil data and weather conditions, optimizing crop yields while reducing environmental impact. Additionally, AI-powered drones in India are used to monitor crop health and reduce pesticide usage, promoting eco-friendly practices.
- Improved customer experience. The findings related to web-based AI applications for customer service and workflow optimization indicate practical opportunities for businesses to enhance customer engagement, streamline operations and innovate in e-commerce platforms. Chatbots provide personalized product recommendations and answer queries in real-time, improving shopping experiences.
- Advancements in knowledge systems. The exploration of the semantic web and ontologies can drive the development of intelligent systems that organize and interpret vast amounts of data. These systems can be applied to improve search engines, recommendation systems and knowledge-sharing platforms. Google’s Knowledge Graph is an example, providing users with structured and meaningful search results. In certain e-learning platforms, AI organizes course content based on user preferences, enhancing learning experiences through personalized recommendations.
- Guidance for research and policy. The identification of latent themes and research gaps provides a roadmap for future studies in e-business and AI. For example, the rise of AI ethics committees in certain tech companies is shaping policies to address algorithmic fairness and data privacy. These efforts ensure responsible AI deployment while fostering public trust.
- AI-driven decision support. The focus on data-driven decision-making and analytical methods indicates practical pathways for implementing AI-powered tools in business environments. For example, AI-based tools like Tableau and Power BI enable real-time data visualization, helping managers make informed decisions. Predictive analytics platforms in retail, forecast inventory needs, optimize supply chains and reduce costs by ensuring products are available when and where they are needed.
Author Contributions
Funding
Institutional Review Board Statement
Informed Consent Statement
Data Availability Statement
Conflicts of Interest
References
- Huo, D.; Chen, Y.; Hung, K.; Ouyang, R.; Sun, B.; Cai, Y. Quality management of e-business: A key node analysis of ecological network in digital economy by using artificial intelligence. Rom. J. Econ. Forecast. 2019, 22, 166–179. [Google Scholar]
- Purnomo, A.; Aziz, A.; Afia, N.; Sari, A.K.; Primadani, T.I.W. E-CRM: Three Decades of A Bibliometric Networks Visualizing of Academic Publication. In Proceedings of the 3rd International Conference on Cybernetics and Intelligent Systems, ICORIS 2021, Makasar, Indonesia, 25–26 October 2021. [Google Scholar] [CrossRef]
- Tulcanaza-Prieto, A.B.; Cortez-Ordoñez, A.; Lee, C.W. Influence of Customer Perception Factors on AI-Enabled Customer Experience in the Ecuadorian Banking Environment. Sustainability 2023, 15, 12441. [Google Scholar] [CrossRef]
- Arora, A.; Gupta, S.; Devi, C.; Walia, N. Customer experiences in the era of artificial intelligence (AI) in context to FinTech: A fuzzy AHP approach. Benchmarking Int. J. 2023, 30, 4342–4369. [Google Scholar] [CrossRef]
- Nicolescu, L.; Tudorache, M.T. Human-Computer Interaction in Customer Service: The Experience with AI Chatbots—A Systematic Literature Review. Electronics 2022, 11, 1579. [Google Scholar] [CrossRef]
- Huong, T.T.T.; Hanh, N.T.; Trang, H.T.D.; Chi, N.T.K. The impact of AI chatbots on customer experience in online retailing in an emerging economy. Int. J. Process Manag. Benchmarking 2023, 15, 182–197. [Google Scholar] [CrossRef]
- Kanbach, D.K.; Heiduk, L.; Blueher, G.; Schreiter, M.; Lahmann, A. The GenAI is out of the bottle: Generative artificial intelligence from a business model innovation perspective. Rev. Manag. Sci. 2024, 18, 1189–1220. [Google Scholar] [CrossRef]
- Sharma, A. Analyzing the Role of Artificial Intelligence in Predicting Customer Behavior and Personalizing the Shopping Experience in Ecommerce. Int. J. Sci. Res. Eng. Manag. 2023, 7, 1–8. [Google Scholar] [CrossRef]
- Modgil, S.; Singh, R.K.; Hannibal, C. Artificial intelligence for supply chain resilience: Learning from COVID-19. Int. J. Logist. Manag. 2022, 33, 1246–1268. [Google Scholar] [CrossRef]
- Sharma, R.; Shishodia, A.; Gunasekaran, A.; Min, H.; Munim, Z.H. The role of artificial intelligence in supply chain management: Mapping the territory. Int. J. Prod. Res. 2022, 60, 7527–7550. [Google Scholar] [CrossRef]
- Oprea, S.-V.; Bâra, A. Detecting Malicious Uniform Resource Locators Using an Applied Intelligence Framework. Comput. Mater. Contin. 2024, 79, 3827–3853. [Google Scholar] [CrossRef]
- Al Adwan, A.; Aladwan, R. Use of artificial intelligence system to predict consumers’ behaviors. Int. J. Data Netw. Sci. 2022, 6, 1223–1232. [Google Scholar] [CrossRef]
- Biswas, B.; Sanyal, M.K.; Mukherjee, T. AI-Based Sales Forecasting Model for Digital Marketing. Int. J. E-bus. Res. 2023, 19, 1–14. [Google Scholar] [CrossRef]
- Vaduva, A.-G.; Oprea, S.-V.; Barbu, D.-C. Understanding Customers’ Opinion using Web Scraping and Natural Language Processing. Ovidius Univ. Ann. Econ. Sci. Ser. 2023, 1, 537–544. [Google Scholar] [CrossRef]
- Ratushniak, M. Business response to market tendencies: Consumerism, AI, e-commerce, and their influence on modern societies. Bus. Econ. Sustain. Leadersh. Innov. 2020, 5, 4–7. [Google Scholar] [CrossRef]
- ThiDang, N.; MinhNguyen, T. Impact of Artificial Intelligence on E-Commerce Businesses in Ho Chi Minh City. Glob. Acad. J. Econ. Bus. 2022, 4, 146–151. [Google Scholar] [CrossRef]
- Arman, M.; Lamiyar, U.R. Exploring the Implication of ChatGPT AI for Business: Efficiency and Challenges. Int. J. Mark. Digit. Creat. 2023, 1, 64–84. [Google Scholar] [CrossRef]
- Yigitcanlar, T.; Degirmenci, K.; Inkinen, T. Drivers behind the public perception of artificial intelligence: Insights from major Australian cities. AI Soc. 2024, 39, 833–853. [Google Scholar] [CrossRef] [PubMed]
- Lari, H.A.; Vaishnava, K.; Manu, K.S. Artifical Intelligence in E-commerce: Applications, Implications and Challenges. Asian J. Manag. 2022, 13, 235–244. [Google Scholar] [CrossRef]
- Bansal, C.; Pandey, K.K.; Goel, R.; Sharma, A.; Jangirala, S. Artificial intelligence (AI) bias impacts: Classification framework for effective mitigation. Issues Inf. Syst. 2023, 24, 367–389. [Google Scholar] [CrossRef]
- Janssen, M.; Hartog, M.; Matheus, R.; Ding, A.Y.; Kuk, G. Will Algorithms Blind People? The Effect of Explainable AI and Decision-Makers’ Experience on AI-supported Decision-Making in Government. Soc. Sci. Comput. Rev. 2022, 40, 478–493. [Google Scholar] [CrossRef]
- Areiqat, A.Y.; Alheet, A.F.; Qawasmeh, R.A.A.; Zamil, A.M. Artificial intelligence and its drastic impact on e-commerce progress. Acad. Strateg. Manag. J. 2021, 20, 1–11. [Google Scholar]
- Wang, C.; Ahmad, S.F.; Ayassrah, A.Y.B.A.; Awwad, E.M.; Irshad, M.; Ali, Y.A.; Al-Razgan, M.; Khan, Y.; Han, H. An empirical evaluation of technology acceptance model for Artificial Intelligence in E-commerce. Heliyon 2023, 9, e18349. [Google Scholar] [CrossRef] [PubMed]
- Thamik, H.; Wu, J. The Impact of Artificial Intelligence on Sustainable Development in Electronic Markets. Sustainability 2022, 14, 3568. [Google Scholar] [CrossRef]
- Arulprakash, E.; Martin, A. An object-oriented neural representation and its implication towards explainable AI. Int. J. Inf. Technol. 2024, 16, 1303–1318. [Google Scholar] [CrossRef]
- Al Wahshat, H.; Abu-Ulbeh, W.; Yusoff, M.H.; Zakaria, M.D.; Hamzah, W.M.A.F.W.; Stenin, N.P. The Detection of E-Commerce Manipulated Reviews Using GPT-4. In Proceedings of the 2023 International Conference on Computer Science and Emerging Technologies, CSET 2023, Bangalore, India, 10–12 October 2023. [Google Scholar] [CrossRef]
- Bawack, R.E.; Wamba, S.F.; Carillo, K.D.A.; Akter, S. Artificial intelligence in E-Commerce: A bibliometric study and literature review. Electron. Mark. 2022, 32, 297–338. [Google Scholar] [CrossRef] [PubMed]
- Goti, A.; Querejeta-Lomas, L.; Almeida, A.; de la Puerta, J.G.; López-de-Ipiña, D. Artificial Intelligence in Business-to-Customer Fashion Retail: A Literature Review. Mathematics 2023, 11, 2943. [Google Scholar] [CrossRef]
- Thayyib, P.V.; Mamilla, R.; Khan, M.; Fatima, H.; Asim, M.; Anwar, I.; Shamsudheen, M.K.; Khan, M.A. State-of-the-Art of Artificial Intelligence and Big Data Analytics Reviews in Five Different Domains: A Bibliometric Summary. Sustainability 2023, 15, 4026. [Google Scholar] [CrossRef]
- Espina-Romero, L.; Guerrero-Alcedo, J. Fields Touched by Digitalization: Analysis of Scientific Activity in Scopus. Sustainability 2022, 14, 14425. [Google Scholar] [CrossRef]
- Rydell, L. Predictive Algorithms, Data Visualization Tools, and Artificial Neural Networks in the Retail Metaverse. Linguist. Philos. Investig. 2022, 21, 25–40. [Google Scholar] [CrossRef]
- Frioui, S.; Graa, A. Bibliometric Analysis of Artificial Intelligence in the Scope of E-Commerce: Trends and Progress over the Last Decade. Manag. Econ. Rev. 2024, 9, 5–24. [Google Scholar] [CrossRef]
- Erdoğan, U. A systematic review on the use of artificial intelligence in e-commerce. Toplum Ekon. ve Yönetim Derg. 2023, 4, 184–197. [Google Scholar] [CrossRef]
- Widjaja, W.; Rustam, Y.W.A. E-Retailing study: A bibliometric analysis and systematic literature review. TEKNOSAINS J. Sains Teknol. Dan Inform. 2024, 11, 112–119. [Google Scholar] [CrossRef]
- Desai, P.; Ganatra, K. Artificial Intelligence In Strengthening The Operations of Ecommerce Based Business. In Proceedings of the 2022 International Conference on Interdisciplinary Research in Technology and Management, IRTM 2022—Proceedings, Kolkata, India, 24–26 February 2022. [Google Scholar] [CrossRef]
- Louis, J.V.; Noerlina; Syahchari, D.H. Digital business transformation: Analysis of the effect artificial intelligence in e-commerce’s product recommendation. Adv. Inf. Syst. 2024, 8, 64–69. [Google Scholar] [CrossRef]
- Zhang, D.; Pee, L.G.; Cui, L. Artificial intelligence in E-commerce fulfillment: A case study of resource orchestration at Alibaba’s Smart Warehouse. Int. J. Inf. Manag. 2021, 57, 102304. [Google Scholar] [CrossRef]
- Pallathadka, H.; Ramirez-Asis, E.H.; Loli-Poma, T.P.; Kaliyaperumal, K.; Ventayen, R.J.M.; Naved, M. Applications of artificial intelligence in business management, e-commerce and finance. Mater. Today Proc. 2023, 80, 2610–2613. [Google Scholar] [CrossRef]
- Ziakis, C.; Vlachopoulou, M. Artificial Intelligence in Digital Marketing: Insights from a Comprehensive Review. Information 2023, 14, 664. [Google Scholar] [CrossRef]
- Qin, M.; Zhu, W.; Zhao, S.; Zhao, Y. Is Artificial Intelligence Better than Manpower? The Effects of Different Types of Online Customer Services on Customer Purchase Intentions. Sustainability 2022, 14, 3974. [Google Scholar] [CrossRef]
- Rajeshwari, S.; Praveenadevi, D.; Revathy, S.; Sreekala, S.P. Utilizing AI technologies to enhance e-commerce business operations. In Toward Artificial General Intelligence: Deep Learning, Neural Networks, Generative AI; De Gruyter: Berlin, Germany, 2023. [Google Scholar] [CrossRef]
- Von Zahn, M.; Feuerriegel, S.; Kuehl, N. The Cost of Fairness in AI: Evidence from E-Commerce. Bus. Inf. Syst. Eng. 2022, 64, 335–348. [Google Scholar] [CrossRef]
- Khrais, L.T. Role of artificial intelligence in shaping consumer demand in e-commerce. Future Internet 2020, 12, 226. [Google Scholar] [CrossRef]
- Fatima, S. AI Implementation in an E-commerce. Int. J. Multidiscip. Res. 2023, 5, 1–11. [Google Scholar] [CrossRef]
- Chuang, J.; Manning, C.D.; Heer, J. Termite: Visualization techniques for assessing textual topic models. In Proceedings of the International Working Conference on Advanced Visual Interfaces, Capri Island, Italy, 21–25 May 2012; pp. 74–77. [Google Scholar]
- Sievert, C.; Shirley, K. LDAvis: A method for Visualizing and Interpreting Topics. In Proceedings of the Workshop on Interactive Language Learning, Visualization, and Interfaces, Baltimore, MD, USA, 27 June 2014; pp. 63–70. [Google Scholar]










| Ref | Objective | Methods | Keywords | Main Findings |
|---|---|---|---|---|
| [27] | Synthesizes research on AI in e-commerce and proposes IS research guidelines. | Bibliometric analysis and extensive literature review (4335 documents analyzed, 229 articles reviewed). | AI, E-commerce, Recommender Systems, Personalization, Sentiment Analysis, Trust, Optimization. | Recommender systems dominate research. Identified core themes: sentiment analysis, trust, personalization, optimization. China is leading in research output. |
| [28] | Examines AI’s significance and impact on fashion e-commerce. | Systematic review using Web of Science and Scopus databases (219 publications). | Fashion E-commerce, AI, Research Gaps. | Identified two categories in AI’s application in fashion e-commerce and research gaps for future exploration. |
| [29] | Summarizes bibliometric articles on AI and BDA across multiple fields. | Bibliometric review (711 documents from Scopus Q1 and Q2 journals, 2012–2022). | AI, BDA, Bibliometric Analysis, NLP, Deep Learning. | USA is most influential, China is most productive. Five main disciplines for AI/BDA: Business, Engineering, Healthcare, Sustainable Operations, Tourism. |
| [30] | Analyzes publications on digitalization from 2018 to 2022. | Bibliometric review using RStudio and VOSviewer (658 documents). | Digitalization, Big Data, AI, Industry 4.0. | Identified ten fields of digitalization applications, with AI and supply chain management being prominent areas. |
| [31] | Examines AI tools’ role in retail metaverse. | Quantitative literature review with PRISMA framework (17 articles analyzed). | Retail Metaverse, AI, Sentiment Analysis, Predictive Algorithms. | AI enhances business performance in live-streaming e-commerce via predictive algorithms, sentiment analysis, and data visualization tools. |
| [32] | Assesses AI research landscape and trends in e-commerce (2014–2023). | Bibliometric analysis using Scopus database, VOSviewer, and R Studio (669 manuscripts). | E-commerce, AI, ML, Fraud Detection. | Popular areas: business, management, and accounting. UK leads in publications and co-authorship. Key terms: recommender systems, fraud detection, decision-making systems. |
| [33] | Analyzes research trends on AI in e-commerce. | Systematic review, network, and bibliometric analysis. | AI, E-commerce, Productivity, Efficiency. | AI use in e-commerce is increasing, focusing on efficiency, cost reduction, and productivity improvement. |
| [34] | Analyzes trends and developments in e-retailing, focusing on Indonesia and globally. | Bibliometric analysis and literature review using VOSviewer. | E-retailing, Chatbots, Customer Satisfaction, Mobile Commerce. | Chatbots, customer satisfaction, and purchase intention are key to e-retailing success. |
| [35] | Comprehensive review of AI in marketing (1982–2020). | Bibliometric, abstract, and intellectual network analysis (1580 papers). | AI, Marketing, E-commerce, Amazon. | Identified research sub-themes and practical examples of AI in e-commerce, with Amazon as a key example. |
| [36] | Explores AI’s impact on product recommendations in e-commerce. | Bibliometric analysis of 103 articles from Scopus (2017–2023). | AI, Product Recommendations, Customer Trust, Decision-making. | AI influences consumer behavior, customer trust, and purchasing decisions in e-commerce. |
| [37] | Analyzes AI’s success factors in e-commerce using Alibaba as a case study. | Resource orchestration perspective. | AI, Resource Management, E-commerce, Alibaba. | AI resources (data, algorithms, robots) co-evolve with human capabilities to drive efficiency and effectiveness. |
| [38] | Discusses AI applications in e-commerce, corporate management, and finance. | Literature review. | AI, ML, Deep Learning, Fraud Detection. | AI improves customer experience, operational efficiency, and business profitability. |
| [39] | Optimizes digital marketing strategies using AI. | Systematic literature review with PRISMA framework (211 articles). | AI, Digital Marketing, Consumer Behavior, Social Media. | AI/ML algorithms are crucial for digital marketing, focusing on personalization, social media, and competitive strategies. |
| [40] | Examines AI’s role in online customer service and purchase intention. | Shopping experiments based on service encounter and superposition theories. | AI, Customer Service, Purchase Intention. | Human–machine collaboration enhances perceived service quality and purchase intention. |
| [41] | Examines AI’s transformative role in e-commerce. | Descriptive analysis. | AI, Personalization, Automation, E-commerce. | AI enables personalization, reduces costs, and enhances efficiency in e-commerce. |
| [42] | Explores AI fairness in e-commerce. | Developed AI fairness model using clickstream sessions. | AI Fairness, E-commerce, Clickstream Sessions. | AI fairness increases financial costs but ensures compliance with fairness requirements. |
| [43] | Investigates XAI models’ role in e-commerce. | Word cloud, voyance, and concordance analysis. | Explainable AI, XAI, E-commerce, Personalization. | Proposed XAI models for transparent and interpretable AI systems in e-commerce. |
| [44] | Analyzes AI’s evolving role in e-commerce. | Qualitative analysis. | AI, E-commerce, Personalization, Automation. | AI enhances personalization, automation, and profitability in e-commerce. |
| Column Name | Meaning | Example Value |
|---|---|---|
| Publication Type | Type of publication (e.g., journal, conference) | “C” (Conference), “J” (Journal) |
| Article Title | Title of the research article | “The Impact of Artificial Intelligence and Internet of Things on E-business” |
| Source Title | Name of the journal or conference where the article was published | “ANNALS OF OPERATIONS RESEARCH” |
| Document Type | Specific type of the document | “Proceedings Paper”, “Article” |
| Conference Date | Date of the conference | “26 April 2019”, “NaN” |
| Conference Location | Location of the conference | “Charlottesville, VA”, “NaN” |
| Author Keywords | Keywords provided by the authors | “Artificial Intelligence; E-business; IoT” |
| Keywords Plus | Additional keywords generated by indexing | “E-COMMERCE; AI”, “PREDICTION” |
| Abstract | Summary of the article | “This study explores the impact of Artificial Intelligence...” |
| Affiliations | Affiliations of the authors | “Tshwane University of Technology”, “NaN” |
| Times Cited, All Databases | Total citations from all databases | - |
| 180 Day Usage Count | Number of accesses in the last 180 days | - |
| Since 2013 Usage Count | Number of accesses since 2013 | - |
| Publisher | Publisher of the journal or conference proceedings | “IEEE”, “SPRINGER” |
| Publisher City | City where the publisher is based | “NEW YORK”, “BERLIN” |
| Publisher Address | Address of the publisher | “345 E 47TH ST, NEW YORK, NY 10017 USA” |
| Publication Date | Specific date of publication | “JUL”, “NaN” |
| Publication Year | Year of publication | 2019, 2023 |
| WoS Categories | Web of Science categories for the article | “Computer Science, Interdisciplinary Applications” |
| Research Areas | Research areas associated with the article | “Computer Science; Engineering” |
| Column | Count | Unique | Top Value | Frequency |
|---|---|---|---|---|
| Publication Type | 448 | 3 | C | 282 |
| Article Title | 448 | 448 | The Impact of Artificial Intelligence and Internet of Things in the Transformation of E-Business Sector | 1 |
| Source Title | 448 | 293 | UNCERTAINTY REASONING FOR THE SEMANTIC WEB I | 22 |
| Document Type | 448 | 7 | Proceedings Paper | 282 |
| Conference Date | 331 | 190 | 11–15 November 2007 | 27 |
| Conference Location | 331 | 149 | Busan, SOUTH KOREA | 27 |
| Author Keywords | 335 | 334 | mash up; drag and drop; faceted browsing; simultaneous editing; ontology alignment; end-user programming | 2 |
| Keywords Plus | 188 | 178 | ALGORITHM | 4 |
| Abstract | 445 | 445 | [Full abstract text] | 1 |
| Affiliations | 408 | 341 | University of Salento | 5 |
| Publisher | 448 | 73 | SPRINGER-VERLAG BERLIN | 120 |
| Publisher City | 448 | 59 | BERLIN | 120 |
| Publisher Address | 448 | 81 | HEIDELBERGER PLATZ 3, D-14197 BERLIN, GERMANY | 120 |
| Publication Date | 105 | 50 | AUG | 9 |
| WoS Categories | 447 | 138 | Computer Science, Artificial Intelligence | 82 |
| Research Areas | 447 | 65 | Computer Science | 234 |
| Column | Count | Mean | Std Dev | Min | 25% | 50% | 75% | Max |
|---|---|---|---|---|---|---|---|---|
| Cited Reference Count | 448 | 30.801 | 31.733 | 0 | 12 | 20 | 36 | 244 |
| Times Cited, WoS Core | 448 | 7.772 | 19.220 | 0 | 0 | 1 | 6 | 197 |
| Times Cited, All DBs | 448 | 8.391 | 21.211 | 0 | 0 | 1.5 | 7 | 231 |
| 180 Day Usage Count | 448 | 3.002 | 10.404 | 0 | 0 | 0 | 1 | 135 |
| Since 2013 Usage Count | 448 | 17.781 | 42.799 | 0 | 1 | 3 | 12.25 | 442 |
| Publication Year | 448 | 2012 | 7.466 | 1999 | 2006 | 2010 | 2020 | 2025 |
| Variable | Depiction |
|---|---|
| D | Number of abstracts (documents) in the dataset |
| V | Vocabulary size (total unique words across all abstracts) |
| K | Number of topics k. |
| Number of words in document d (approximately 200–350 words in this context) | |
| The n-th word in document d, where | |
| Topic distribution for document d, a K-dimensional vector | |
| Word distribution for topic k, a V-dimensional vector | |
| Latent topic assignment for word , where |
| Year | Custom Pos | Custom Neg | Custom Neu | VADER Neg | VADER Neu | VADER Pos | VADER Compound | TextBlob Pol. | TextBlob Sub. |
|---|---|---|---|---|---|---|---|---|---|
| 1999 | 0.00 | 0.00 | 93.00 | 0.00 | 0.87 | 0.13 | 0.89 | 0.09 | 0.39 |
| 2000 | 0.25 | 0.25 | 127.00 | 0.02 | 0.89 | 0.09 | 0.73 | 0.12 | 0.43 |
| 2001 | 0.13 | 0.38 | 122.50 | 0.03 | 0.84 | 0.13 | 0.85 | 0.12 | 0.52 |
| 2002 | 0.48 | 0.21 | 139.73 | 0.02 | 0.86 | 0.12 | 0.76 | 0.14 | 0.45 |
| 2003 | 1.00 | 0.57 | 168.29 | 0.03 | 0.86 | 0.11 | 0.65 | 0.10 | 0.54 |
| 2004 | 0.32 | 0.32 | 133.84 | 0.02 | 0.89 | 0.09 | 0.69 | 0.10 | 0.45 |
| 2005 | 0.48 | 0.33 | 128.00 | 0.03 | 0.88 | 0.08 | 0.44 | 0.07 | 0.53 |
| 2006 | 0.47 | 0.42 | 121.63 | 0.03 | 0.87 | 0.10 | 0.55 | 0.09 | 0.48 |
| 2007 | 0.35 | 0.12 | 114.76 | 0.02 | 0.86 | 0.13 | 0.78 | 0.12 | 0.47 |
| 2008 | 0.41 | 0.39 | 131.88 | 0.04 | 0.87 | 0.09 | 0.49 | 0.10 | 0.44 |
| 2009 | 0.50 | 0.25 | 136.75 | 0.02 | 0.85 | 0.12 | 0.86 | 0.06 | 0.53 |
| 2010 | 0.33 | 0.33 | 133.08 | 0.02 | 0.87 | 0.10 | 0.59 | 0.01 | 0.50 |
| 2011 | 0.09 | 0.27 | 134.91 | 0.03 | 0.85 | 0.12 | 0.83 | 0.11 | 0.47 |
| 2012 | 0.78 | 0.22 | 138.89 | 0.03 | 0.84 | 0.13 | 0.82 | 0.09 | 0.50 |
| 2013 | 0.50 | 0.10 | 149.80 | 0.02 | 0.88 | 0.11 | 0.69 | 0.07 | 0.50 |
| 2014 | 0.53 | 0.20 | 178.07 | 0.03 | 0.86 | 0.11 | 0.70 | 0.11 | 0.44 |
| 2015 | 0.36 | 0.36 | 128.73 | 0.03 | 0.87 | 0.09 | 0.64 | 0.05 | 0.38 |
| 2016 | 0.43 | 0.57 | 153.00 | 0.04 | 0.87 | 0.09 | 0.50 | 0.05 | 0.36 |
| 2017 | 0.57 | 0.36 | 155.71 | 0.03 | 0.88 | 0.09 | 0.57 | 0.12 | 0.46 |
| 2018 | 0.71 | 0.14 | 158.43 | 0.03 | 0.86 | 0.11 | 0.69 | 0.07 | 0.44 |
| 2019 | 0.68 | 0.21 | 159.74 | 0.03 | 0.84 | 0.13 | 0.76 | 0.08 | 0.44 |
| 2020 | 0.79 | 0.42 | 178.26 | 0.03 | 0.83 | 0.14 | 0.83 | 0.07 | 0.49 |
| 2021 | 0.80 | 0.10 | 246.40 | 0.02 | 0.87 | 0.11 | 0.82 | 0.05 | 0.48 |
| 2022 | 0.78 | 0.30 | 186.13 | 0.03 | 0.85 | 0.12 | 0.72 | 0.08 | 0.44 |
| 2023 | 0.56 | 0.24 | 210.08 | 0.03 | 0.84 | 0.12 | 0.77 | 0.05 | 0.45 |
| 2024 | 1.07 | 0.53 | 265.13 | 0.03 | 0.86 | 0.11 | 0.66 | 0.05 | 0.48 |
| Validation Set | Topics | Alpha | Beta | Coherence |
|---|---|---|---|---|
| 75% Corpus | 4 | asymmetric | 0.9099 | 0.6644 |
| 75% Corpus | 5 | 0.9099 | 0.61 | 0.6206 |
| 75% Corpus | 4 | 0.9099 | 0.9099 | 0.6164 |
| 75% Corpus | 3 | asymmetric | 0.9099 | 0.6142 |
| 75% Corpus | 5 | asymmetric | 0.9099 | 0.6037 |
| 75% Corpus | 3 | 0.9099 | 0.9099 | 0.6005 |
Disclaimer/Publisher’s Note: The statements, opinions and data contained in all publications are solely those of the individual author(s) and contributor(s) and not of MDPI and/or the editor(s). MDPI and/or the editor(s) disclaim responsibility for any injury to people or property resulting from any ideas, methods, instructions or products referred to in the content. |
© 2025 by the authors. Licensee MDPI, Basel, Switzerland. This article is an open access article distributed under the terms and conditions of the Creative Commons Attribution (CC BY) license (https://creativecommons.org/licenses/by/4.0/).
Share and Cite
Oprea, S.-V.; Bâra, A. Is Artificial Intelligence a Game-Changer in Steering E-Business into the Future? Uncovering Latent Topics with Probabilistic Generative Models. J. Theor. Appl. Electron. Commer. Res. 2025, 20, 16. https://doi.org/10.3390/jtaer20010016
Oprea S-V, Bâra A. Is Artificial Intelligence a Game-Changer in Steering E-Business into the Future? Uncovering Latent Topics with Probabilistic Generative Models. Journal of Theoretical and Applied Electronic Commerce Research. 2025; 20(1):16. https://doi.org/10.3390/jtaer20010016
Chicago/Turabian StyleOprea, Simona-Vasilica, and Adela Bâra. 2025. "Is Artificial Intelligence a Game-Changer in Steering E-Business into the Future? Uncovering Latent Topics with Probabilistic Generative Models" Journal of Theoretical and Applied Electronic Commerce Research 20, no. 1: 16. https://doi.org/10.3390/jtaer20010016
APA StyleOprea, S.-V., & Bâra, A. (2025). Is Artificial Intelligence a Game-Changer in Steering E-Business into the Future? Uncovering Latent Topics with Probabilistic Generative Models. Journal of Theoretical and Applied Electronic Commerce Research, 20(1), 16. https://doi.org/10.3390/jtaer20010016

