Topic Editors

Department of Orthopaedic Surgery, The Johns Hopkins University School of Medicine, Baltimore, MD 21205, USA
School of Medicine, Shanghai University, Shanghai 200444, China

Bone-Related Diseases: From Molecular Mechanisms to Therapy Development

Abstract submission deadline
closed (30 September 2024)
Manuscript submission deadline
closed (31 March 2025)
Viewed by
98398

Topic Information

Dear Colleagues,

The prevalence and incidence of bone-related diseases (fractures, osteoarthritis, osteoporosis, bone tumors, etc.) are increasing with the development of society, especially in the aging population. These diseases often result in pain and disability and incapacitate people in their daily life, which imposes a considerable socioeconomic burden worldwide. Therefore, it is imperative to explore the biomarkers and molecular mechanisms for early diagnosis and targeted treatment of bone-related diseases. With the rise in systematic biology and bioinformatics, more analytical techniques, including single-cell sequencing (scSeq), cytometry by time of flight (CyTOF), bulk RNA-Seq, etc., have been applied to achieve a deeper understanding of the mechanisms, such as genomics, proteomics, metabolomics, transcriptomics, etc. Particularly, molecular mechanisms of bone-related diseases could be identified from the analysis of genes, proteins, metabolites, etc. In this Topic, we welcome original research or review articles related to new insights into pathogenesis, potential biomarkers, and recent advances in the study of bone-related diseases.

Submission of original articles, reviews, mini reviews, and commentaries is welcomed.Topics of interest include but are not limited to:

  • Mechanism of action study, including molecular and cellular mechanisms, key signaling pathways in bone-related diseases.
  • Novel therapeutic strategies in the treatment of bone-related diseases.
  • Biomarker studies in bone tumors and other bone-related diseases.
  • Drug development, including PD, PK, toxicity, and efficacy evaluation for osteoarthritis, osteoporosis and other bone-related diseases.
  • Clinical trials including osteoarthritis, osteoporosis, and bone tumors.

Dr. Xiao Wang
Dr. Xin Dong
Topic Editors

Keywords

  • bone-related diseases
  • osteoporosis
  • osteoarthritis
  • multi-omics analysis
  • biomarkers
  • early diagnosis
  • molecular mechanisms
  • clinical trials

Participating Journals

Journal Name Impact Factor CiteScore Launched Year First Decision (median) APC
Biomedicines
biomedicines
3.9 6.8 2013 21 Days CHF 2600
Biomolecules
biomolecules
4.8 9.2 2011 17.9 Days CHF 2700
Cells
cells
5.2 10.5 2012 15.5 Days CHF 2700
Genes
genes
2.8 5.5 2010 14.6 Days CHF 2600
International Journal of Molecular Sciences
ijms
4.9 9.0 2000 17.8 Days CHF 2900
Journal of Clinical Medicine
jcm
2.9 5.2 2012 18.5 Days CHF 2600
Osteology
osteology
- - 2021 25 Days CHF 1000

Preprints.org is a multidisciplinary platform offering a preprint service designed to facilitate the early sharing of your research. It supports and empowers your research journey from the very beginning.

MDPI Topics is collaborating with Preprints.org and has established a direct connection between MDPI journals and the platform. Authors are encouraged to take advantage of this opportunity by posting their preprints at Preprints.org prior to publication:

  1. Share your research immediately: disseminate your ideas prior to publication and establish priority for your work.
  2. Safeguard your intellectual contribution: Protect your ideas with a time-stamped preprint that serves as proof of your research timeline.
  3. Boost visibility and impact: Increase the reach and influence of your research by making it accessible to a global audience.
  4. Gain early feedback: Receive valuable input and insights from peers before submitting to a journal.
  5. Ensure broad indexing: Web of Science (Preprint Citation Index), Google Scholar, Crossref, SHARE, PrePubMed, Scilit and Europe PMC.

Published Papers (29 papers)

Order results
Result details
Journals
Select all
Export citation of selected articles as:
16 pages, 4306 KB  
Article
Evaluation of PTSD-Induced Alterations in Bone Biomechanics and the Protective Potential of CE-123 in a Wistar Rat Model
by Cezary Osiak-Wicha, Katarzyna Kras, Ewa Tomaszewska, Siemowit Muszyński, Paweł Grochecki, Jolanta H. Kotlińska, Tymoteusz Słowik, Michał Świetlicki, Kamil Arciszewski, Gert Lubec and Marcin B. Arciszewski
J. Clin. Med. 2025, 14(7), 2427; https://doi.org/10.3390/jcm14072427 - 2 Apr 2025
Cited by 2 | Viewed by 1470
Abstract
Background/Objectives: Post-traumatic stress disorder (PTSD) has been associated with negative effects on bone health, potentially leading to reduced bone mass, altered geometry, and impaired mechanical strength. However, the extent of these changes and possible pharmacological interventions remains unclear. This study aimed to assess [...] Read more.
Background/Objectives: Post-traumatic stress disorder (PTSD) has been associated with negative effects on bone health, potentially leading to reduced bone mass, altered geometry, and impaired mechanical strength. However, the extent of these changes and possible pharmacological interventions remains unclear. This study aimed to assess the impact of PTSD on bone properties and evaluate the therapeutic potential of CE-123 in mitigating PTSD-induced skeletal deterioration. Additionally, we examined the effects of CE-123 on healthy bone to determine its broader influence on skeletal integrity and growth. Methods: We conducted an experiment using female Wistar rats divided into four groups: Control, PTSD, Control+CE-123, and PTSD+CE-123. PTSD was induced using a validated stress paradigm, and CE-123 was administered to evaluate its effects on bone properties. Morphometric, densitometric, and mechanical parameters of the tibia and femur were analyzed, along with growth plate measurements to assess potential effects on skeletal development. Results: PTSD led to significant reductions in bone mineral density, bone mass, and mechanical properties, particularly in cortical thickness and relative bone weight, suggesting increased bone fragility. CE-123 treatment in PTSD-exposed rats prevented some of these adverse effects but did not fully restore bone integrity. In healthy rats, CE-123 increased bone length and growth plate size, particularly in the proliferative and resting zones, indicating a stimulatory effect on bone growth. Conclusions: PTSD negatively affects bone structure and mechanical strength, while CE-123 shows a potential to mitigate these effects. However, its influence on healthy bones raises questions about its long-term impact on skeletal development. Further studies are needed to evaluate CE-123’s clinical applicability and safety, particularly in younger populations. Full article
Show Figures

Figure 1

15 pages, 9096 KB  
Article
Nephrectomy Induces Severe Bone Loss in Mice Expressing Constitutively Active TGFβ Receptor Type I
by Parichart Toejing, Ohnmar Myint, Asada Leelahavanichkul, Somyoth Sridurongrit, Matthew B. Greenblatt and Sutada Lotinun
Int. J. Mol. Sci. 2025, 26(6), 2704; https://doi.org/10.3390/ijms26062704 - 17 Mar 2025
Cited by 2 | Viewed by 1979
Abstract
Transforming growth factor beta (TGF-β), a master regulator of renal fibrosis, is the hallmark of chronic kidney disease (CKD) progression, and CKD worsens bone remodeling. However, the effects of the dysregulation of TGF-β signaling on bone remodeling during CKD have not been investigated. [...] Read more.
Transforming growth factor beta (TGF-β), a master regulator of renal fibrosis, is the hallmark of chronic kidney disease (CKD) progression, and CKD worsens bone remodeling. However, the effects of the dysregulation of TGF-β signaling on bone remodeling during CKD have not been investigated. Here, we determined the effects of TGF-β receptor I (TβRI) overexpression under the control of Mx1-Cre on bone remodeling in CKD mice (Mx1;TβRICA-CKD mice). Our results demonstrated that kidney fibrosis and serum urea nitrogen levels were elevated in Mx1;TβRICA-CKD mice compared to WT-CKD, indicating that TβRI overexpression exacerbated renal injury during CKD. Serum calcium was decreased, while PTH was enhanced, in Mx1;TβRICA-CKD mice. Mx1;TβRICA-CKD mice displayed severe osteopenia as assessed by uCT in both femurs and mandibles. An histomorphometric analysis showed that tibial cancellous bone volume was decreased in Mx1;TβRICA-CKD. Likewise, mRNA expression levels of an osteoclastogenesis marker, Tnfsf11/Tnfrsf11b, was increased, and osteoblast marker genes Runx2 and Sp7 were decreased in Mx1;TβRICA-CKD mice. Mx1;TβRICA-CKD mice displayed increased inflammatory cytokines levels. Together, our results indicated that in the setting of CKD, TβRI overexpression induced both CKD progression and the dysregulation of bone remodeling, leading to severe bone loss. As such, these data provide an avenue for the future development of therapeutics for CKD-induced osteoporosis. Full article
Show Figures

Figure 1

18 pages, 5706 KB  
Article
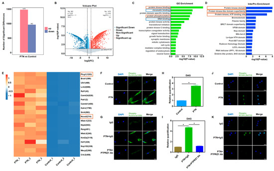
Targeting the PTN/PTPRZ1-ROS Pathway to Promote Bone Regeneration
by Kai Zhao, Yusi Guo, Ying He, Yujia Wu, Zhewen Hu, Xiaopei Chi and Xuliang Deng
Biomedicines 2025, 13(3), 695; https://doi.org/10.3390/biomedicines13030695 - 12 Mar 2025
Viewed by 2356
Abstract
Background: Osteoporosis is a global health problem that significantly decreases patients’ quality of life and causes tremendous medical burdens. Therefore, exploring effective targeting strategies for osteoporosis treatment is crucial. Previous studies have indicated that pleiotrophin (PTN) was a secretory factor involved in [...] Read more.
Background: Osteoporosis is a global health problem that significantly decreases patients’ quality of life and causes tremendous medical burdens. Therefore, exploring effective targeting strategies for osteoporosis treatment is crucial. Previous studies have indicated that pleiotrophin (PTN) was a secretory factor involved in several biological processes, such as angiogenesis, neural development, and abnormal osteogenic functions in osteoporosis. However, the roles of PTN in osteogenics and the mechanisms remain unclear. Methods: In this study, we explored the effects and mechanisms of PTN in regulating osteogenic functions using real-time quantitative PCR, immunofluorescence, ALP detection, a TUNEL assay, RNA sequencing, and phosphorylation quantitative proteomics. Fracture-healing experiments in osteoporosis rats were also conducted to evaluate the osteogenic functions of PTN in vivo. Results: We found that PTN significantly inhibited apoptosis and promoted the osteogenic differentiation of rat bone marrow mesenchymal stem cells (rBMSCs). Further experiments showed that PTN regulated the biological functions of rBMSCs by promoting antioxidant functions and reducing cellular reactive oxygen species (ROS), thereby protecting rBMSCs from accumulated ROS. Additionally, we found that PTN binds to the PTPRZ1 receptor, inducing intracellular PLCG1 phosphorylation and NCOA3 nuclear translocation, which regulate the downstream antioxidant functions of rBMSCs. Additionally, we verified that PTN effectively promoted fracture healing in osteoporotic animals. Conclusions: This study elucidates the mechanisms by which PTN promotes osteogenesis and verifies this effect in vivo, offering an effective target for osteoporosis treatment. Full article
Show Figures

Figure 1

11 pages, 854 KB  
Article
Risk-Weight Calculation of Candidate Risk Factors for Incidental Osteoporotic Fracture in Patients with Rheumatic Diseases: A Potentially Accurate Approach
by Ichiro Yoshii, Naoya Sawada and Tatsumi Chijiwa
Osteology 2025, 5(1), 5; https://doi.org/10.3390/osteology5010005 - 27 Jan 2025
Viewed by 1502
Abstract
Background/Objectives: To assess the risk of osteoporotic fractures in patients with rheumatic diseases (RDs), we introduced a new approach for predicting incident osteoporotic fractures (OF), employing a risk-weight calculation for each candidate risk factor. Methods: RD outpatients were picked up, and [...] Read more.
Background/Objectives: To assess the risk of osteoporotic fractures in patients with rheumatic diseases (RDs), we introduced a new approach for predicting incident osteoporotic fractures (OF), employing a risk-weight calculation for each candidate risk factor. Methods: RD outpatients were picked up, and their histories, including OFs, were studied. A Cox regression analysis that evaluated candidate risk factors was conducted with a multivariate model. The variants were selected as candidate risk factors that showed statistical significance using a univariate model. Using the risk ratio or the β-value and p-value, different approaches to acquire a total risk weight (TRW) for each patient were determined to compare the sensitivity and specificity among the approach methods. The cut-off index (COI) was determined using receiver operating characteristic analysis. Sensitivity and specificity for incident OFs were determined using the Kaplan–Meier survival analysis. Results: In a total of 1228 patients, incidental OF occurred in 179 (14.58%) who were included. Factors with significantly higher risk ratios were a history of vertebral and non-vertebral fractures (p < 0.001), cognitive impairment (p < 0.001), anti-osteoporosis drug intervention (p < 0.001), and rehabilitation (p < 0.001). The excellent approach to acquire the best sensitivity and specificity was to calculate the β-value multiplied by the logarithm of the p-value based on 0.05, including non-significant factors (sensitivity: 31.2%, specificity: 94.9%, and area under the curve (AUC): 0.774) compared to 29.4%, 91.6%, and 0.723, respectively, with a counted significant risk factors approach. Conclusions: This novel approach, which includes non-significant factors, can achieve a more accurate sensitivity and specificity to accidental OF in patients with RDs. Full article
Show Figures

Figure 1

20 pages, 9684 KB  
Article
From Waste to Innovation: A Circular Economy Approach for Tissue Engineering by Transforming Human Bone Waste into Novel Collagen Membranes
by Lorena Gallego, Kimberly Harvey, Marta Pevida, Luis García-Consuegra, Olivia García-Suárez, Álvaro Meana, María Alvarez-Viejo and Luis Junquera
Biomolecules 2025, 15(1), 132; https://doi.org/10.3390/biom15010132 - 15 Jan 2025
Cited by 3 | Viewed by 2120
Abstract
The aim of the circular economy is to treat waste as a valuable raw material, reintegrating it into the industrial economy and extending the lifecycle of subsequent products. Efforts to reduce the production of hard-to-recycle waste are becoming increasingly important to manufacturers, not [...] Read more.
The aim of the circular economy is to treat waste as a valuable raw material, reintegrating it into the industrial economy and extending the lifecycle of subsequent products. Efforts to reduce the production of hard-to-recycle waste are becoming increasingly important to manufacturers, not only of consumer goods but also of specialized items that are difficult to manufacture, such as medical supplies, which have now become a priority for the European Union. The purpose of the study is to manufacture a novel human-purified type I collagen membrane from bone remnants typically discarded during the processing of cortico-cancellous bones in tissue banks and to evaluate its mechanical properties and effectiveness in regenerating bone-critical mandibular defects in rabbits. To prepare the novel membrane, cortico-cancellous bone chip samples from a local tissue bank were processed to isolate collagen by demineralization under agitation in HCl, cast into a silicone mold, and air-dried at room temperature and UV irradiation. The average thickness of the four batches analyzed by SEM was 37.3 μm. The average value of Young’s modulus and tensile strength obtained from the specimens was 2.56 GPa and 65.43 Mpa, respectively. The membrane’s efficacy was tested by creating a critical bicortical and bilateral osteoperiosteal defect in rabbit mandibles. The right-side defects were covered with the collagen membrane, while the left-side defects were left untreated as a control. Nine weeks post-surgery, clinical, radiological, and histological analyses demonstrated new bone formation in the treated areas, whereas the control sites showed no bone regeneration. This innovative approach not only contributes to sustainability in healthcare by optimizing biological waste but also exemplifies efficient resource use in line with the circular economy, offering a cost-effective, biocompatible option that could benefit national health systems. Full article
Show Figures

Figure 1

25 pages, 5762 KB  
Article
Targeting EP2 Receptor Improves Muscle and Bone Health in Dystrophin−/−/Utrophin−/− Double-Knockout Mice
by Xueqin Gao, Yan Cui, Greg Zhang, Joseph J. Ruzbarsky, Bing Wang, Jonathan E. Layne, Xiang Xiao and Johnny Huard
Cells 2025, 14(2), 116; https://doi.org/10.3390/cells14020116 - 14 Jan 2025
Cited by 2 | Viewed by 2917
Abstract
Duchenne muscular dystrophy (DMD) is a severe genetic muscle disease occurring due to mutations of the dystrophin gene. There is no cure for DMD. Using a dystrophin−/−utrophin−/− (DKO-Hom) mouse model, we investigated the PGE2/EP2 pathway in the pathogenesis of dystrophic [...] Read more.
Duchenne muscular dystrophy (DMD) is a severe genetic muscle disease occurring due to mutations of the dystrophin gene. There is no cure for DMD. Using a dystrophin−/−utrophin−/− (DKO-Hom) mouse model, we investigated the PGE2/EP2 pathway in the pathogenesis of dystrophic muscle and its potential as a therapeutic target. We found that Ep2, Ep4, Cox-2, 15-Pgdh mRNA, and PGE2 were significantly increased in DKO-Hom mice compared to wild-type (WT) mice. The EP2 and EP4 receptors were mainly expressed in CD68+ macrophages and were significantly increased in the muscle tissues of both dystrophin−/− (mdx) and DKO-Hom mice compared to WT mice. Osteogenic and osteoclastogenic gene expression in skeletal muscle also increased in DKO-Hom mice, which correlates with severe muscle heterotopic ossification (HO). Treatment of DKO-Hom mice with the EP2 antagonist PF04418948 for 2 weeks increased body weight and reduced HO and muscle pathology by decreasing both total macrophages (CD68+) and senescent macrophages (CD68+P21+), while increasing endothelial cells (CD31+). PF04418948 also increased bone volume/total volume (BV/TV), the trabecular thickness (Tb.Th) of the tibia trabecular bone, and the cortical bone thickness of both the femur and tibia without affecting spine trabecular bone microarchitecture. In summary, our results indicate that targeting EP2 improves muscle pathology and improves bone mass in DKO mice. Full article
Show Figures

Figure 1

11 pages, 2341 KB  
Article
PRDM16 Enhances Osteoblastogenic RUNX2 via Canonical WNT10b/β-CATENIN Pathway in Testosterone-Treated Hypogonadal Men
by Siresha Bathina, Mia Prado, Virginia Fuenmayor Lopez, Georgia Colleluori, Lina Aguirre, Rui Chen, Dennis T. Villareal and Reina Armamento-Villareal
Biomolecules 2025, 15(1), 79; https://doi.org/10.3390/biom15010079 - 8 Jan 2025
Viewed by 1937
Abstract
We previously reported that PRDM16 mediated the improvement in body composition in testosterone (T)-treated hypogonadal men by shifting adipogenesis to myogenesis. Previous preclinical studies suggest that Prdm16 regulates Runx2, an important osteoblastic transcription factor, expression and activity. However, the changes in PRDM16 [...] Read more.
We previously reported that PRDM16 mediated the improvement in body composition in testosterone (T)-treated hypogonadal men by shifting adipogenesis to myogenesis. Previous preclinical studies suggest that Prdm16 regulates Runx2, an important osteoblastic transcription factor, expression and activity. However, the changes in PRDM16, and other genes/proteins involved in osteoblastogenesis with T therapy in hypogonadal men are unexplored. We investigated the role of PRDM16 in RUNX2 activation by measuring changes in gene expression in peripheral blood monocytes (PBMCs) and proteins in the serum of hypogonadal men after T therapy for 6 months. Likewise, we evaluated changes in the WNT10b—β-CATENIN signaling pathway by gene expression and protein analyses. We found significant increases in PRDM16 and RUNX2 expression in PBMCs together with significant increases in serum proteins at 6 months when compared to baseline. There were also increases in gene and protein expressions of WNT10b, and β-CATENIN at 6 months. Furthermore, we found a significant positive correlation between % changes in PRDM16 and WNT10b. Our results suggest that T therapy activates PRDM16, leading to enhanced signaling in the canonical WNT10b—β-CATENIN-RUNX2 pathway, the pathway involved in osteoblastogenesis. The above findings may account for the improvement in bone density and quality in hypogonadal men treated with T. Full article
Show Figures

Figure 1

17 pages, 999 KB  
Review
“A Friend Among Strangers” or the Ambiguous Roles of Runx2
by Kseniia Azarkina, Ekaterina Gromova and Anna Malashicheva
Biomolecules 2024, 14(11), 1392; https://doi.org/10.3390/biom14111392 - 31 Oct 2024
Cited by 4 | Viewed by 5733
Abstract
The transcription factor Runx2 plays a crucial role in regulating osteogenic differentiation and skeletal development. This factor not only controls the expression of genes involved in bone formation, but also interacts with signaling pathways such as the Notch pathway, which are essential for [...] Read more.
The transcription factor Runx2 plays a crucial role in regulating osteogenic differentiation and skeletal development. This factor not only controls the expression of genes involved in bone formation, but also interacts with signaling pathways such as the Notch pathway, which are essential for body development. However, studies have produced conflicting results regarding the relationship between Runx2 and the Notch pathway. Some studies suggest a synergistic interaction between these molecules, while others suggest an inhibitory one, for example, the interplay between Notch signaling, Runx2, and vitamin D3 in osteogenic differentiation and bone remodeling. The findings suggest a complex relationship between Notch signaling and osteogenic differentiation, with ongoing research needed to clarify the mechanisms involved and resolve existing contradictions regarding role of Notch in this process. Additionally, there is increasing evidence of contradictory roles for Runx2 in various tissues and organs, both under normal conditions and in pathological states. This diversity of roles makes Runx2 a potential therapeutic target, offering new directions for research. In this review, we have discussed the mechanisms of osteogenic differentiation and the important role of Runx2 in this process. We have also examined its relationship with different signaling pathways. However, there are still many uncertainties and inconsistencies in our current understanding of these interactions. Additionally, given that Runx2 is also involved in numerous other events in various tissues, we have tried to comprehensively examine its functions outside the skeletal system. Full article
Show Figures

Figure 1

25 pages, 3602 KB  
Article
The Benefits of Whole-Exome Sequencing in the Differential Diagnosis of Hypophosphatasia
by Oleg S. Glotov, Natalya A. Zhuchenko, Maria S. Balashova, Aleksandra N. Raspopova, Victoria V. Tsai, Alexandr N. Chernov, Iana V. Chuiko, Lavrentii G. Danilov, Lyudmila D. Morozova and Andrey S. Glotov
Int. J. Mol. Sci. 2024, 25(21), 11728; https://doi.org/10.3390/ijms252111728 - 31 Oct 2024
Cited by 2 | Viewed by 2622
Abstract
Hypophosphatasia (HPP) is a rare inherited disorder characterized by the decreased activity of tissue-nonspecific alkaline phosphatase (TNSALP), caused by mutations in the ALPL gene. The aim of this study was to conduct differential diagnostics in HPP patients using whole-exome sequencing (WES). The medical [...] Read more.
Hypophosphatasia (HPP) is a rare inherited disorder characterized by the decreased activity of tissue-nonspecific alkaline phosphatase (TNSALP), caused by mutations in the ALPL gene. The aim of this study was to conduct differential diagnostics in HPP patients using whole-exome sequencing (WES). The medical records of HPP patients and the genetic testing of the ALPL gene were reviewed. Seven patients were recruited and underwent WES using the Illumina or MGI sequencing platforms. All of the exome samples were matched onto a GRCh38.p13 reference genome assembly by using the Genome Analysis ToolKit (GATK) and the BWA MEM read aligner. We present the clinical and molecular findings of the seven patients referred for genetic analyses due to a clinical and biochemical suspicion of HPP. In two patients out of three (with identified heterozygous variants in the ALPL gene), we also identified c.682T>A in exon 3 of the WNT10A gene and c.3470del in exon 23 of the SMC1A gene variants for the first time. In four patients, variants in the ALPL gene were not detected, but WES allowed us to identify for the first time rare variants (c.5651A>C in exon 36 of the TRIO gene, c.880T>G in exon 6 of the TRPV4 gene, c.32078-1G>T in intron 159 of the TTN gene, c.47720_47721del in exon 235 of the TTN gene, and c.1946G>A in exon 15 of the SLC5A1 gene) and to conduct differential diagnostics with HPP. Using WES, for the first time, we demonstrate the possibility of early differential diagnostics in HPP patients with other rare genetic diseases. Full article
Show Figures

Figure 1

12 pages, 1708 KB  
Article
Elevated Netrin-4 Expression and Its Action in Infrapatellar Fat Pad
by Yui Uekusa, Manabu Mukai, Ayumi Tsukada, Dai Iwase, Jun Aikawa, Naoya Shibata, Yoshihisa Ohashi, Gen Inoue, Masashi Takaso and Kentaro Uchida
Int. J. Mol. Sci. 2024, 25(21), 11369; https://doi.org/10.3390/ijms252111369 - 22 Oct 2024
Cited by 4 | Viewed by 2079
Abstract
Knee osteoarthritis (KOA) is a degenerative joint disease characterized by inflammation and cartilage degradation. The infrapatellar fat pad (IFP), located beneath the patella within the knee joint, serves as a key anatomical structure involved in cushioning and supporting the knee. It is also [...] Read more.
Knee osteoarthritis (KOA) is a degenerative joint disease characterized by inflammation and cartilage degradation. The infrapatellar fat pad (IFP), located beneath the patella within the knee joint, serves as a key anatomical structure involved in cushioning and supporting the knee. It is also an active endocrine organ that secretes various bioactive substances, potentially influencing the local inflammatory environment and contributing to KOA pathogenesis. Netrin-4 (NTN4), a protein primarily known for its role in neuronal guidance, has been implicated in various non-neuronal functions, including inflammatory processes and tissue remodeling. This study aims to explore the involvement of NTN4 in KOA, focusing on its expression in the IFP and its potential impact on disease progression. This study involved 82 patients with radiographically confirmed KOA undergoing total knee arthroplasty (TKA). The correlation between NTN4 expression and OA pathology, including Kellgren–Lawrence (K/L) grades, was investigated. NTN4-expressing cells were identified in the stromal vascular fraction, including fibroblastic, hematopoietic, and endothelial cells of the IFP. To elucidate the molecular effects of NTN4, RNA sequencing (RNA-seq) was performed on fibroblastic cells treated with recombinant NTN4. Subsequent quantitative PCR (qPCR) was used to validate the RNA-seq findings. NTN4 expression was significantly elevated in the IFP of patients with advanced KOA (K/L grades 3 and 4) compared to those with early-stage disease (K/L grade 2). Higher NTN4 expression was found in fibroblastic cells, and RNA-seq analysis revealed upregulation of genes associated with pro-inflammatory pathways, including IL-17 and TNF-α signaling, and matrix degradation. Notably, genes including IL6, MMP1, CXCL1, and CXCL8 were significantly elevated, as confirmed by qPCR, indicating NTN4’s role in promoting an inflammatory and catabolic environment. Our findings suggest that NTN4 plays a significant role in the pathogenesis of KOA by promoting inflammation and matrix degradation within the IFP. Although NTN4 expression was not directly correlated with clinical symptoms, its elevated expression in fibroblastic cells and influence on inflammatory and degradative pathways suggest a potential mechanism for exacerbating joint damage. Targeting NTN4 could offer a novel therapeutic approach to mitigating inflammation and slowing disease progression in KOA, ultimately improving patient outcomes. Further research is needed to clarify NTN4’s specific roles and therapeutic potential in OA management. Full article
Show Figures

Figure 1

14 pages, 3038 KB  
Article
Role of IL3RA in a Family with Lumbar Spinal Stenosis
by Kai-Ming Liu, Chi-Fan Yang, Weng-Siong H’ng, Hui-Ping Chuang, Eunice Han Xian Khor, Pei-Chun Tsai, Vivia Khosasih, Liang-Suei Lu, Erh-Chan Yeh, Wan-Jia Lin, Feng-Jen Hsieh, Chien-Hsiun Chen, Shiuh-Lin Hwang and Jer-Yuarn Wu
Int. J. Mol. Sci. 2024, 25(20), 10915; https://doi.org/10.3390/ijms252010915 - 10 Oct 2024
Cited by 1 | Viewed by 1997
Abstract
Lumbar spinal stenosis (LSS) is a degenerative spinal condition characterized by the narrowing of the spinal canal, resulting in low back pain (LBP) and limited leg mobility. Twin and family studies have suggested that genetics contributes to disease progression. However, the genetic causes [...] Read more.
Lumbar spinal stenosis (LSS) is a degenerative spinal condition characterized by the narrowing of the spinal canal, resulting in low back pain (LBP) and limited leg mobility. Twin and family studies have suggested that genetics contributes to disease progression. However, the genetic causes of familial LSS remain unclear. We performed whole-exome and direct sequencing on seven female patients from a Han Chinese family with LBP, among whom four developed LSS. Based on our genetic findings, we performed gene knockdown studies in human chondrocytes to study possible pathological mechanisms underlying LSS. We found a novel nonsense mutation, c.417C > G (NM_002183, p.Y139X), in IL3RA, shared by all the LBP/LSS cases. Knockdown of IL3RA led to a reduction in the total collagen content of 81.6% in female chondrocytes and 21% in male chondrocytes. The expression of MMP-1, -3, and/or -10 significantly increased, with a more pronounced effect observed in females than in males. Furthermore, EsRb expression significantly decreased following IL3RA knockdown. Moreover, the knockdown of EsRb resulted in increased MMP-1 and -10 expression in chondrocytes from females. We speculate that IL3RA deficiency could lead to a reduction in collagen content and intervertebral disk (IVD) strength, particularly in females, thereby accelerating IVD degeneration and promoting LSS occurrence. Our results illustrate, for the first time, the association between IL3RA and estrogen receptor beta, highlighting their importance and impact on MMPs and collagen in degenerative spines in women. Full article
Show Figures

Figure 1

10 pages, 246 KB  
Article
Bone Quality Indices Correlate with Growth Hormone Secretory Capacity in Women Affected by Weight Excess: A Cross-Sectional Study
by Elena Gangitano, Maria Ignazia Curreli, Orietta Gandini, Davide Masi, Maria Elena Spoltore, Lucio Gnessi and Carla Lubrano
J. Clin. Med. 2024, 13(17), 5064; https://doi.org/10.3390/jcm13175064 - 27 Aug 2024
Cited by 2 | Viewed by 1857
Abstract
Background/Objectives: Obesity can be associated with impaired growth hormone (GH) secretion, with possible negative repercussions on bone health. We aimed to investigate the relationships between GH secretory capacity, evaluated with GHRH + arginine stimulation test, and bone parameters, assessed with a dual-energy X-ray [...] Read more.
Background/Objectives: Obesity can be associated with impaired growth hormone (GH) secretion, with possible negative repercussions on bone health. We aimed to investigate the relationships between GH secretory capacity, evaluated with GHRH + arginine stimulation test, and bone parameters, assessed with a dual-energy X-ray absorptiometer, in a population of adult female patients affected by overweight and obesity. Methods: We assessed 276 women affected by overweight or obesity referred to the High-Specialization Center for the Care of Obesity, Umberto I Polyclinic, between 2014 and 2019 with signs or symptoms of growth hormone deficiency (GHD). Results: A total of 97 patients were diagnosed with GHD, and 179 patients with normal GH secretion were considered our control group. GHD patients showed a significantly reduced trabecular bone score (TBS) (p = 0.01). Bone quality parameters corrected for body mass index (BMI) had a positive and significant linear correlation with stimulated GH secretory capacity. Conclusions: In conclusion, bone quality, evaluated by TBS and hip structural analysis, correlates with GH-stimulated secretory capacity. GHD may act as an additive factor in the alteration of bone microarchitecture in patients affected by obesity, who are already at a higher risk of fractures. Full article
24 pages, 1539 KB  
Review
Pyroptosis in Skeleton Diseases: A Potential Therapeutic Target Based on Inflammatory Cell Death
by Qian Wu, Jiacheng Du, Eun Ju Bae and Yunjung Choi
Int. J. Mol. Sci. 2024, 25(16), 9068; https://doi.org/10.3390/ijms25169068 - 21 Aug 2024
Cited by 7 | Viewed by 4659
Abstract
Skeletal disorders, including fractures, osteoporosis, osteoarthritis, rheumatoid arthritis, and spinal degenerative conditions, along with associated spinal cord injuries, significantly impair daily life and impose a substantial burden. Many of these conditions are notably linked to inflammation, with some classified as inflammatory diseases. Pyroptosis, [...] Read more.
Skeletal disorders, including fractures, osteoporosis, osteoarthritis, rheumatoid arthritis, and spinal degenerative conditions, along with associated spinal cord injuries, significantly impair daily life and impose a substantial burden. Many of these conditions are notably linked to inflammation, with some classified as inflammatory diseases. Pyroptosis, a newly recognized form of inflammatory cell death, is primarily triggered by inflammasomes and executed by caspases, leading to inflammation and cell death through gasdermin proteins. Emerging research underscores the pivotal role of pyroptosis in skeletal disorders. This review explores the pyroptosis signaling pathways and their involvement in skeletal diseases, the modulation of pyroptosis by other signals in these conditions, and the current evidence supporting the therapeutic potential of targeting pyroptosis in treating skeletal disorders, aiming to offer novel insights for their management. Full article
Show Figures

Figure 1

11 pages, 2530 KB  
Article
Dysregulation of Glypicans and Notum in Osteoarthritis: Plasma Levels, Bone Marrow Mesenchymal Stromal Cells and Osteoblasts
by Irene González-Guede, María López-Ramos, Luis Rodríguez-Rodríguez, Lydia Abasolo, Arkaitz Mucientes and Benjamín Fernández-Gutiérrez
Cells 2024, 13(10), 852; https://doi.org/10.3390/cells13100852 - 16 May 2024
Cited by 4 | Viewed by 2132
Abstract
In this study of the alterations of Glypicans 1 to 6 (GPCs) and Notum in plasma, bone marrow mesenchymal stromal cells (BM-MSCs) and osteoblasts in Osteoarthritis (OA), the levels of GPCs and Notum in the plasma of 25 patients and 24 healthy subjects [...] Read more.
In this study of the alterations of Glypicans 1 to 6 (GPCs) and Notum in plasma, bone marrow mesenchymal stromal cells (BM-MSCs) and osteoblasts in Osteoarthritis (OA), the levels of GPCs and Notum in the plasma of 25 patients and 24 healthy subjects were measured. In addition, BM-MSCs from eight OA patients and eight healthy donors were cultured over a period of 21 days using both a culture medium and an osteogenic medium. Protein and gene expression levels of GPCs and Notum were determined using ELISA and qPCR at 0, 7, 14 and 21 days. GPC5 and Notum levels decreased in the plasma of OA patients, while the BM-MSCs of OA patients showed downexpression of GPC6 and upregulation of Notum. A decrease in GPC5 and Notum proteins and an increase in GPC3 were found. During osteogenic differentiation, elevated GPCs 2, 4, 5, 6 and Notum mRNA levels and decreased GPC3 were observed in patients with OA. Furthermore, the protein levels of GPC2, GPC5 and Notum decreased, while the levels of GPC3 increased. Glypicans and Notum were altered in BM-MSCs and during osteogenic differentiation from patients with OA. The alterations found point to GPC5 and Notum as new candidate biomarkers of OA pathology. Full article
Show Figures

Figure 1

24 pages, 3892 KB  
Systematic Review
Sociodemographic and Lifestyle Risk Factors Associated with Fragility Hip Fractures: A Systematic Review and Meta-Analysis
by Diana Yeritsyan, Kaveh Momenzadeh, Amin Mohamadi, Sharri J. Mortensen, Indeevar R. Beeram, Daniela Caro, Nadim Kheir, Megan McNichol, John J. Wixted, Paul Appleton, Arvind von Keudell and Ara Nazarian
Osteology 2024, 4(2), 64-87; https://doi.org/10.3390/osteology4020006 - 14 May 2024
Cited by 1 | Viewed by 3983
Abstract
Hip fractures inflict heightened morbidity and mortality upon older adults. Although previous studies have explored the impact of individual demographic factors on hip fracture risk, a comprehensive review can help reconcile disparities among these factors. This meta-analysis encompassed 69 studies involving 976,677 participants [...] Read more.
Hip fractures inflict heightened morbidity and mortality upon older adults. Although previous studies have explored the impact of individual demographic factors on hip fracture risk, a comprehensive review can help reconcile disparities among these factors. This meta-analysis encompassed 69 studies involving 976,677 participants and 99,298 cases of hip fractures. We found that age ≥ 85 (OR = 1.75), BMI < 18.5 (OR 1.72), female sex (OR = 1.23), history of falls (OR = 1.88), previous fractures (OR = 3.16), menopause (OR 7.21), history of maternal hip fractures (OR = 1.61), single and unmarried status (OR = 1.70), divorced status (OR 1.38), residing in a residential care facility (OR = 5.30), and living alone (OR = 1.47) were significantly associated with an increased incidence of hip fracture. Conversely, BMI ranging from 25 to 30 (OR = 0.59), BMI > 30 (OR = 0.38), parity (OR = 0.79), non-Caucasian descent (overall OR = 0.4, Asian OR 0.36, Black OR = 0.39, and Hispanic OR = 0.45), and rural residence (OR = 0.95) were significantly associated with a diminished risk of hip fracture. Hip fracture patients exhibited significantly lower weight and BMI than the non-fracture group, while their age was significantly higher. However, age at menopause and height did not significantly differ between the two groups. Full article
Show Figures

Figure 1

26 pages, 3006 KB  
Review
Novel Insights into the Links between N6-Methyladenosine and Regulated Cell Death in Musculoskeletal Diseases
by Juanjuan Han, Cuijing Wang, Haolin Yang, Jiayi Luo, Xiaoyi Zhang and Xin-An Zhang
Biomolecules 2024, 14(5), 514; https://doi.org/10.3390/biom14050514 - 24 Apr 2024
Cited by 11 | Viewed by 5775
Abstract
Musculoskeletal diseases (MSDs), including osteoarthritis (OA), osteosarcoma (OS), multiple myeloma (MM), intervertebral disc degeneration (IDD), osteoporosis (OP), and rheumatoid arthritis (RA), present noteworthy obstacles associated with pain, disability, and impaired quality of life on a global scale. In recent years, it has become [...] Read more.
Musculoskeletal diseases (MSDs), including osteoarthritis (OA), osteosarcoma (OS), multiple myeloma (MM), intervertebral disc degeneration (IDD), osteoporosis (OP), and rheumatoid arthritis (RA), present noteworthy obstacles associated with pain, disability, and impaired quality of life on a global scale. In recent years, it has become increasingly apparent that N6-methyladenosine (m6A) is a key regulator in the expression of genes in a multitude of biological processes. m6A is composed of 0.1–0.4% adenylate residues, especially at the beginning of 3′-UTR near the translation stop codon. The m6A regulator can be classified into three types, namely the “writer”, “reader”, and “eraser”. Studies have shown that the epigenetic modulation of m6A influences mRNA processing, nuclear export, translation, and splicing. Regulated cell death (RCD) is the autonomous and orderly death of cells under genetic control to maintain the stability of the internal environment. Moreover, distorted RCDs are widely used to influence the course of various diseases and receiving increasing attention from researchers. In the past few years, increasing evidence has indicated that m6A can regulate gene expression and thus influence different RCD processes, which has a central role in the etiology and evolution of MSDs. The RCDs currently confirmed to be associated with m6A are autophagy-dependent cell death, apoptosis, necroptosis, pyroptosis, ferroptosis, immunogenic cell death, NETotic cell death and oxeiptosis. The m6A–RCD axis can regulate the inflammatory response in chondrocytes and the invasive and migratory of MM cells to bone remodeling capacity, thereby influencing the development of MSDs. This review gives a complete overview of the regulatory functions on the m6A–RCD axis across muscle, bone, and cartilage. In addition, we also discuss recent advances in the control of RCD by m6A-targeted factors and explore the clinical application prospects of therapies targeting the m6A–RCD in MSD prevention and treatment. These may provide new ideas and directions for understanding the pathophysiological mechanism of MSDs and the clinical prevention and treatment of these diseases. Full article
Show Figures

Figure 1

22 pages, 20479 KB  
Article
Unique Spatial Transcriptomic Profiling of the Murine Femoral Fracture Callus: A Preliminary Report
by Will Jiang, Dennis L. Caruana, Jungho Back and Francis Y. Lee
Cells 2024, 13(6), 522; https://doi.org/10.3390/cells13060522 - 16 Mar 2024
Cited by 11 | Viewed by 4187
Abstract
Fracture callus formation is a dynamic stage of bone activity and repair with precise, spatially localized gene expression. Metastatic breast cancer impairs fracture healing by disrupting bone homeostasis and imparting an altered genomic profile. Previous sequencing techniques such as single-cell RNA and in [...] Read more.
Fracture callus formation is a dynamic stage of bone activity and repair with precise, spatially localized gene expression. Metastatic breast cancer impairs fracture healing by disrupting bone homeostasis and imparting an altered genomic profile. Previous sequencing techniques such as single-cell RNA and in situ hybridization are limited by missing spatial context and low throughput, respectively. We present a preliminary approach using the Visium CytAssist spatial transcriptomics platform to provide the first spatially intact characterization of genetic expression changes within an orthopedic model of impaired fracture healing. Tissue slides prepared from BALB/c mice with or without MDA-MB-231 metastatic breast cancer cells were used. Both unsupervised clustering and histology-based annotations were performed to identify the hard callus, soft callus, and interzone for differential gene expression between the wild-type and pathological fracture model. The spatial transcriptomics platform successfully localized validated genes of the hard (Dmp1, Sost) and soft callus (Acan, Col2a1). The fibrous interzone was identified as a region of extensive genomic heterogeneity. MDA-MB-231 samples demonstrated downregulation of the critical bone matrix and structural regulators that may explain the weakened bone structure of pathological fractures. Spatial transcriptomics may represent a valuable tool in orthopedic research by providing temporal and spatial context. Full article
Show Figures

Figure 1

19 pages, 4829 KB  
Article
Recombinant Human Peptide Growth Factors, Bone Morphogenetic Protein-7 (rhBMP7), and Platelet-Derived Growth Factor-BB (rhPDGF-BB) for Osteoporosis Treatment in an Oophorectomized Rat Model
by Thamara Gonçalves Reis, Alice Marcela Sampaio Del Colletto, Luiz Augusto Santana Silva, Bruna Andrade Aguiar Koga, Mari Cleide Sogayar and Ana Claudia Oliveira Carreira
Biomolecules 2024, 14(3), 317; https://doi.org/10.3390/biom14030317 - 7 Mar 2024
Cited by 3 | Viewed by 4232
Abstract
Bone morphogenetic protein (BMP) and platelet-derived growth factor (PDGF) are known to regulate/stimulate osteogenesis, playing vital roles in bone homeostasis, rendering them strong candidates for osteoporosis treatment. We evaluated the effects of recombinant human BMP-7 (rhBMP7) and PDGF-BB (rhPDGF-BB) in an oophorectomy-induced osteoporosis [...] Read more.
Bone morphogenetic protein (BMP) and platelet-derived growth factor (PDGF) are known to regulate/stimulate osteogenesis, playing vital roles in bone homeostasis, rendering them strong candidates for osteoporosis treatment. We evaluated the effects of recombinant human BMP-7 (rhBMP7) and PDGF-BB (rhPDGF-BB) in an oophorectomy-induced osteoporosis rat model. Forty Sprague Dawley rats underwent oophorectomy surgery; treatments commenced on the 100th day post-surgery when all animals exhibited signs of osteoporosis. These peptide growth factors were administered intraocularly (iv) once or twice a week and the animals were monitored for a total of five weeks. Two weeks after the conclusion of the treatments, the animals were euthanized and tissues were collected for assessment of alkaline phosphatase, X-ray, micro-CT, and histology. The results indicate that the most promising treatments were 20 µg/kg rhPDGF-BB + 30 µg/kg rhBMP-7 twice a week and 30 µg/kg BMP-7 twice a week, showing significant increases of 15% (p < 0.05) and 13% (p < 0.05) in bone volume fraction and 21% (p < 0.05) and 23% (p < 0.05) in trabecular number, respectively. In conclusion, rhPDGF-BB and rhBMP-7 have demonstrated the ability to increase bone volume and density in this osteoporotic animal model, establishing them as potential candidates for osteoporosis treatment. Full article
Show Figures

Figure 1

12 pages, 292 KB  
Review
Gene Therapy in Pediatric Orthopedics
by Emmanuel Olaonipekun, Anthony Lisyansky, Robin Olaonipekun, Bouchra Ghania Merabia, Karim Gaber and Waleed Kishta
Osteology 2024, 4(1), 33-44; https://doi.org/10.3390/osteology4010003 - 6 Mar 2024
Viewed by 3353
Abstract
Gene therapy is gaining traction as an effective treatment for several deleterious disorders by delivering genetic material using viral or non-viral vectors to correct mutated genes. Research in the field focuses primarily on the treatment of cancers; however, it shows great promise for [...] Read more.
Gene therapy is gaining traction as an effective treatment for several deleterious disorders by delivering genetic material using viral or non-viral vectors to correct mutated genes. Research in the field focuses primarily on the treatment of cancers; however, it shows great promise for treating diseases related to pediatric orthopedics. This review aims to describe gene therapy’s application, efficacy and safety in pediatric orthopedics. This paper will examine common pediatric orthopedic disorders including Duchenne muscular dystrophy, osteogenesis imperfecta, spinal muscular atrophy and osteosarcoma. Overall, gene therapy for spinal muscular atrophy and Duchenne muscular dystrophy has made great advances with approved gene therapy drugs already in use, while therapy for osteogenesis imperfecta and osteosarcoma treatments is still widely preclinical but still promising. As a whole, gene therapy is rapidly advancing in the field of pediatric orthopedics; however, further research is crucial in continuing and spreading these advancements and for the treatment of other debilitating pediatric-related orthopedic disorders. Full article
36 pages, 3799 KB  
Review
Sphingolipid-Induced Bone Regulation and Its Emerging Role in Dysfunction Due to Disease and Infection
by Anouska Seal, Megan Hughes, Fei Wei, Abinaya S. Pugazhendhi, Christopher Ngo, Jonathan Ruiz, Jonathan D. Schwartzman and Melanie J. Coathup
Int. J. Mol. Sci. 2024, 25(5), 3024; https://doi.org/10.3390/ijms25053024 - 5 Mar 2024
Cited by 17 | Viewed by 5299
Abstract
The human skeleton is a metabolically active system that is constantly regenerating via the tightly regulated and highly coordinated processes of bone resorption and formation. Emerging evidence reveals fascinating new insights into the role of sphingolipids, including sphingomyelin, sphingosine, ceramide, and sphingosine-1-phosphate, in [...] Read more.
The human skeleton is a metabolically active system that is constantly regenerating via the tightly regulated and highly coordinated processes of bone resorption and formation. Emerging evidence reveals fascinating new insights into the role of sphingolipids, including sphingomyelin, sphingosine, ceramide, and sphingosine-1-phosphate, in bone homeostasis. Sphingolipids are a major class of highly bioactive lipids able to activate distinct protein targets including, lipases, phosphatases, and kinases, thereby conferring distinct cellular functions beyond energy metabolism. Lipids are known to contribute to the progression of chronic inflammation, and notably, an increase in bone marrow adiposity parallel to elevated bone loss is observed in most pathological bone conditions, including aging, rheumatoid arthritis, osteoarthritis, and osteomyelitis. Of the numerous classes of lipids that form, sphingolipids are considered among the most deleterious. This review highlights the important primary role of sphingolipids in bone homeostasis and how dysregulation of these bioactive metabolites appears central to many chronic bone-related diseases. Further, their contribution to the invasion, virulence, and colonization of both viral and bacterial host cell infections is also discussed. Many unmet clinical needs remain, and data to date suggest the future use of sphingolipid-targeted therapy to regulate bone dysfunction due to a variety of diseases or infection are highly promising. However, deciphering the biochemical and molecular mechanisms of this diverse and extremely complex sphingolipidome, both in terms of bone health and disease, is considered the next frontier in the field. Full article
Show Figures

Figure 1

15 pages, 11998 KB  
Article
Diverse Response to Local Pharmacological Blockade of Sirt1 Cleavage in Age-Induced versus Trauma-Induced Osteoarthritis Female Mice
by Yonathan H. Maatuf, Miya Marco, Shani Unger-Gelman, Eli Farhat, Anna Zobrab, Ankita Roy, Ashish Kumar, Idan Carmon, Eli Reich and Mona Dvir-Ginzberg
Biomolecules 2024, 14(1), 81; https://doi.org/10.3390/biom14010081 - 8 Jan 2024
Cited by 2 | Viewed by 3086
Abstract
Objective: Previous studies have shown that the cleavage of Sirt1 contributes to the development of osteoarthritis (OA). In fact, OA was effectively abrogated by the intra-articular (IA) administration of two compounds, one blocking Sirt1 cleavage (CA074me) and the other activating Sirt1 (SRT1720), [...] Read more.
Objective: Previous studies have shown that the cleavage of Sirt1 contributes to the development of osteoarthritis (OA). In fact, OA was effectively abrogated by the intra-articular (IA) administration of two compounds, one blocking Sirt1 cleavage (CA074me) and the other activating Sirt1 (SRT1720), using a post-traumatically induced model (PTOA) in young female mice. In this study, we attempted to understand if this local treatment is effective in preventing age-associated OA (AOA) progression and symptoms. Design: A group of 17-month-old female C57BL/6J mice were IA administered with CA074me and/or SRT1720 or their combination. Joint histopathological analysis and bone histomorphometry were carried out, with an assessment of knee mechanical hyperalgesia. A serum analysis for NT/CT Sirt1 was carried out along with immunohistochemistry for articular cartilage to detect p16INK4A or γH2A.X. Similarly, meniscal cartilage was monitored for Lef1 and Col1a1 deposition. The data were compared for young female mice subjected to post-traumatic OA (PTOA). Results: Similar to PTOA, combination-treated AOA exhibited improved knee hyperalgesia, yet structural improvements were undetected, corresponding to unchanged NT/CT Sirt1 serum levels. Both AOA and PTOA exhibited unchanged staining for nuclear p16INK4A or γH2A.X and lacked a correlation with OA severity. Contrarily to PTOA, the combination treatment with AOA did not exhibit a local reduction in the Lef1 and Col1 targets. Conclusions: When targeting Sirt1 cleavage, the PTOA and AOA models exhibited a similar pain response to the combination treatment; however, they displayed diverse structural outcomes for joint-related damage, related to Lef1-dependent signaling. Interestingly, nuclear p16INK4A was unaffected in both models, regardless of the treatment’s effectiveness. Finally, these findings highlight the variations in the responses between two highly researched OA preclinical models, reflecting OA pathophysiology heterogeneity and variations in gender-related drug-response mechanisms. Full article
Show Figures

Figure 1

12 pages, 2458 KB  
Article
The Whole-Exome Sequencing of a Cohort of 19 Families with Adolescent Idiopathic Scoliosis (AIS): Candidate Pathways
by Laura Marie-Hardy, Thomas Courtin, Hugues Pascal-Moussellard, Serge Zakine and Alexis Brice
Genes 2023, 14(11), 2094; https://doi.org/10.3390/genes14112094 - 17 Nov 2023
Cited by 2 | Viewed by 2726
Abstract
A significant genetic involvement has been known for decades to exist in adolescent idiopathic scoliosis (AIS), a spine deformity affecting 1–3% of the world population. However, though biomechanical and endocrinological theories have emerged, no clear pathophysiological explanation has been found. Data from the [...] Read more.
A significant genetic involvement has been known for decades to exist in adolescent idiopathic scoliosis (AIS), a spine deformity affecting 1–3% of the world population. However, though biomechanical and endocrinological theories have emerged, no clear pathophysiological explanation has been found. Data from the whole-exome sequencing performed on 113 individuals in 19 multi-generational families with AIS have been filtered and analyzed via interaction pathways and functional category analysis (Varaft, Bingo and Panther). The subsequent list of 2566 variants has been compared to the variants already described in the literature, with an 18% match rate. The familial analysis in two families reveals mutations in the BICD2 gene, supporting the involvement of the muscular system in AIS etiology. The cellular component analysis revealed significant enrichment in myosin-related and neuronal activity-related categories. All together, these results reinforce the suspected role of the neuronal and muscular systems, highlighting the calmodulin pathway and suggesting a role of DNA-binding activities in AIS physiopathology. Full article
Show Figures

Figure 1

16 pages, 2838 KB  
Article
Development of Anti-OSCAR Antibodies for the Treatment of Osteoarthritis
by Gyeong Min Kim, Doo Ri Park, Thi Thu Ha Nguyen, Jiseon Kim, Jihee Kim, Myung-Ho Sohn, Won-Kyu Lee, Soo Young Lee and Hyunbo Shim
Biomedicines 2023, 11(10), 2844; https://doi.org/10.3390/biomedicines11102844 - 19 Oct 2023
Cited by 3 | Viewed by 3328
Abstract
Osteoarthritis (OA) is the most common joint disease that causes local inflammation and pain, significantly reducing the quality of life and normal social activities of patients. Currently, there are no disease-modifying OA drugs (DMOADs) available, and treatment relies on pain relief agents or [...] Read more.
Osteoarthritis (OA) is the most common joint disease that causes local inflammation and pain, significantly reducing the quality of life and normal social activities of patients. Currently, there are no disease-modifying OA drugs (DMOADs) available, and treatment relies on pain relief agents or arthroplasty. To address this significant unmet medical need, we aimed to develop monoclonal antibodies that can block the osteoclast-associated receptor (OSCAR). Our recent study has revealed the importance of OSCAR in OA pathogenesis as a novel catabolic regulator that induces chondrocyte apoptosis and accelerates articular cartilage destruction. It was also shown that blocking OSCAR with a soluble OSCAR decoy receptor ameliorated OA in animal models. In this study, OSCAR-neutralizing monoclonal antibodies were isolated and optimized by phage display. These antibodies bind to and directly neutralize OSCAR, unlike the decoy receptor, which binds to the ubiquitously expressed collagen and may result in reduced efficacy or deleterious off-target effects. The DMOAD potential of the anti-OSCAR antibodies was assessed with in vitro cell-based assays and an in vivo OA model. The results demonstrated that the anti-OSCAR antibodies significantly reduced cartilage destruction and other OA signs, such as subchondral bone plate sclerosis and loss of hyaline cartilage. Hence, blocking OSCAR with a monoclonal antibody could be a promising treatment strategy for OA. Full article
Show Figures

Graphical abstract

16 pages, 593 KB  
Article
Long-Term Use of Immunosuppressive Agents Increased the Risk of Fractures in Patients with Autoimmune Diseases: An 18-Year Population-Based Cohort Study
by Feng-Chen Kao, Yao-Chun Hsu, Yuan-Kun Tu, Tzu-Shan Chen, Hsi-Hao Wang and Jeff (Chien-Fu) Lin
Biomedicines 2023, 11(10), 2764; https://doi.org/10.3390/biomedicines11102764 - 12 Oct 2023
Cited by 8 | Viewed by 3456
Abstract
The risk of fractures is higher in patients with autoimmune diseases, but it is not clear whether the use of immunosuppressive agents can further increase this risk. To investigate this issue, a retrospective study was conducted using data from Taiwan’s National Health Insurance [...] Read more.
The risk of fractures is higher in patients with autoimmune diseases, but it is not clear whether the use of immunosuppressive agents can further increase this risk. To investigate this issue, a retrospective study was conducted using data from Taiwan’s National Health Insurance Research Database. Patients diagnosed with autoimmune diseases between 2000 and 2014, including psoriatic arthritis, rheumatoid arthritis, ankylosing spondylitis, and systemic lupus erythematosus, were included in the study. A control group of patients without autoimmune diseases was selected from the same database during the same period. Patients with autoimmune diseases were divided into two sub-cohorts based on their use of immunosuppressive agents. This study found the risk of fractures was 1.14 times higher in patients with autoimmune diseases than in those without. Moreover, we found that patients in the immunosuppressant sub-cohort had a higher risk of fractures compared to those in the non-immunosuppressant sub-cohort. The adjusted sub-distribution hazard ratio for shoulder fractures was 1.27 (95% CI = 1.01–1.58), for spine fractures was 1.43 (95% CI = 1.26–1.62), for wrist fractures was 0.95 (95% CI = 0.75–1.22), and for hip fractures was 1.67 (95% CI = 1.38–2.03). In conclusion, the long-term use of immunosuppressive agents in patients with autoimmune diseases may increase the risk of fractures. Full article
Show Figures

Figure 1

13 pages, 3147 KB  
Article
Comparative Shotgun Proteomics Reveals the Characteristic Protein Signature of Osteosarcoma Subtypes
by Maram Alaa, Nouran Al-Shehaby, Ali Mostafa Anwar, Nesma Farid, Mustafa Shaban Shawky, Manal Zamzam, Iman Zaky, Ahmed Elghounimy, Shahenda El-Naggar and Sameh Magdeldin
Cells 2023, 12(17), 2179; https://doi.org/10.3390/cells12172179 - 30 Aug 2023
Cited by 6 | Viewed by 3266
Abstract
Osteosarcoma is a primary malignant bone tumor affecting adolescents and young adults. This study aimed to identify proteomic signatures that distinguish between different osteosarcoma subtypes, providing insights into their molecular heterogeneity and potential implications for personalized treatment approaches. Using advanced proteomic techniques, we [...] Read more.
Osteosarcoma is a primary malignant bone tumor affecting adolescents and young adults. This study aimed to identify proteomic signatures that distinguish between different osteosarcoma subtypes, providing insights into their molecular heterogeneity and potential implications for personalized treatment approaches. Using advanced proteomic techniques, we analyzed FFPE tumor samples from a cohort of pediatric osteosarcoma patients representing four various subtypes. Differential expression analysis revealed a significant proteomic signature that discriminated between these subtypes, highlighting distinct molecular profiles associated with different tumor characteristics. In contrast, clinical determinants did not correlate with the proteome signature of pediatric osteosarcoma. The identified proteomics signature encompassed a diverse array of proteins involved in focal adhesion, ECM-receptor interaction, PI3K-Akt signaling pathways, and proteoglycans in cancer, among the top enriched pathways. These findings underscore the importance of considering the molecular heterogeneity of osteosarcoma during diagnosis or even when developing personalized treatment strategies. By identifying subtype-specific proteomics signatures, clinicians may be able to tailor therapy regimens to individual patients, optimizing treatment efficacy and minimizing adverse effects. Full article
Show Figures

Graphical abstract

14 pages, 35695 KB  
Article
Del1 Is a Growth Factor for Skeletal Progenitor Cells in the Fracture Callus
by Yuxi Sun, Tatiana Boyko, Owen Marecic, Danielle Struck, Randall K. Mann, Tom W. Andrew, Michael Lopez, Xinming Tong, Stuart B. Goodman, Fan Yang, Michael T. Longaker, Charles K. F. Chan and George P. Yang
Biomolecules 2023, 13(8), 1214; https://doi.org/10.3390/biom13081214 - 3 Aug 2023
Viewed by 3092
Abstract
Failure to properly form bone or integrate surgical implants can lead to morbidity and additional surgical interventions in a significant proportion of orthopedic surgeries. While the role of skeletal stem cells (SSCs) in bone formation and repair is well-established, very little is known [...] Read more.
Failure to properly form bone or integrate surgical implants can lead to morbidity and additional surgical interventions in a significant proportion of orthopedic surgeries. While the role of skeletal stem cells (SSCs) in bone formation and repair is well-established, very little is known about the factors that regulate the downstream Bone, Cartilage, Stromal, Progenitors (BCSPs). BCSPs, as transit amplifying progenitor cells, undergo multiple mitotic divisions to expand the pool of lineage committed progenitors allowing stem cells to preserve their self-renewal and stemness. Del1 is a protein widely expressed in the skeletal system, but its deletion led to minimal phenotype changes in the uninjured mouse. In this paper, we demonstrate that Del1 is a key regulator of BCSP expansion following injury. In Del1 knockout mice, there is a significant reduction in the number of BCSPs which leads to a smaller callus and decreased bone formation compared with wildtype (WT) littermates. Del1 serves to promote BCSP proliferation and prevent apoptosis in vivo and in vitro. Moreover, exogenous Del1 promotes proliferation of aged human BCSPs. Our results highlight the potential of Del1 as a therapeutic target for improving bone formation and implant success. Del1 injections may improve the success of orthopedic surgeries and fracture healing by enhancing the proliferation and survival of BCSPs, which are crucial for generating new bone tissue during the process of bone formation and repair. Full article
Show Figures

Figure 1

8 pages, 878 KB  
Article
A Novel Mechanism for Bone Loss: Platelet Count Negatively Correlates with Bone Mineral Density via Megakaryocyte-Derived RANKL
by Shohei Kikuchi, Akinori Wada, Yusuke Kamihara, Imari Yamamoto, Daiki Kirigaya, Kohei Kunimoto, Ryusuke Horaguchi, Takuma Fujihira, Yoshimi Nabe, Tomoki Minemura, Nam H. Dang and Tsutomu Sato
Int. J. Mol. Sci. 2023, 24(15), 12150; https://doi.org/10.3390/ijms241512150 - 29 Jul 2023
Cited by 4 | Viewed by 2519
Abstract
A potential association between hematopoietic stem cell status in bone marrow and surrounding bone tissue has been hypothesized, and some studies have investigated the link between blood count and bone mineral density (BMD), although their exact relationship remains controversial. Moreover, biological factors linking [...] Read more.
A potential association between hematopoietic stem cell status in bone marrow and surrounding bone tissue has been hypothesized, and some studies have investigated the link between blood count and bone mineral density (BMD), although their exact relationship remains controversial. Moreover, biological factors linking the two are largely unknown. In our present study, we found no clear association between platelet count and BMD in the female group, with aging having a very strong effect on BMD. On the other hand, a significant negative correlation was found between platelet count and BMD in the male group. As a potential mechanism, we examined whether megakaryocytes, the source of platelet production, secrete cytokines that regulate BMD, namely OPG, M-CSF, and RANKL. We detected the production of these cytokines by megakaryocytes derived from bone marrow mononuclear cells, and found that RANKL was negatively correlated with BMD. This finding suggests that RANKL production by megakaryocytes may mediate the negative correlation between platelet count and BMD. To our knowledge, this is the first report to analyze bone marrow cells as a mechanism for the association between blood count and BMD. Our study may provide new insights into the development and potential treatment of osteoporosis. Full article
Show Figures

Figure 1

22 pages, 638 KB  
Review
Regulation of Bone by Mechanical Loading, Sex Hormones, and Nerves: Integration of Such Regulatory Complexity and Implications for Bone Loss during Space Flight and Post-Menopausal Osteoporosis
by David A. Hart
Biomolecules 2023, 13(7), 1136; https://doi.org/10.3390/biom13071136 - 15 Jul 2023
Cited by 22 | Viewed by 6157
Abstract
During evolution, the development of bone was critical for many species to thrive and function in the boundary conditions of Earth. Furthermore, bone also became a storehouse for calcium that could be mobilized for reproductive purposes in mammals and other species. The critical [...] Read more.
During evolution, the development of bone was critical for many species to thrive and function in the boundary conditions of Earth. Furthermore, bone also became a storehouse for calcium that could be mobilized for reproductive purposes in mammals and other species. The critical nature of bone for both function and reproductive needs during evolution in the context of the boundary conditions of Earth has led to complex regulatory mechanisms that require integration for optimization of this tissue across the lifespan. Three important regulatory variables include mechanical loading, sex hormones, and innervation/neuroregulation. The importance of mechanical loading has been the target of much research as bone appears to subscribe to the “use it or lose it” paradigm. Furthermore, because of the importance of post-menopausal osteoporosis in the risk for fractures and loss of function, this aspect of bone regulation has also focused research on sex differences in bone regulation. The advent of space flight and exposure to microgravity has also led to renewed interest in this unique environment, which could not have been anticipated by evolution, to expose new insights into bone regulation. Finally, a body of evidence has also emerged indicating that the neuroregulation of bone is also central to maintaining function. However, there is still more that is needed to understand regarding how such variables are integrated across the lifespan to maintain function, particularly in a species that walks upright. This review will attempt to discuss these regulatory elements for bone integrity and propose how further study is needed to delineate the details to better understand how to improve treatments for those at risk for loss of bone integrity, such as in the post-menopausal state or during prolonged space flight. Full article
Show Figures

Figure 1

16 pages, 3900 KB  
Article
Intra-Articular Lactate Dehydrogenase A Inhibitor Oxamate Reduces Experimental Osteoarthritis and Nociception in Rats via Possible Alteration of Glycolysis-Related Protein Expression in Cartilage Tissue
by Zhi-Hong Wen, Chun-Sung Sung, Sung-Chun Lin, Zhi-Kang Yao, Yu-Cheng Lai, Yu-Wei Liu, Yu-Yan Wu, Hsi-Wen Sun, Hsin-Tzu Liu, Wu-Fu Chen and Yen-Hsuan Jean
Int. J. Mol. Sci. 2023, 24(13), 10770; https://doi.org/10.3390/ijms241310770 - 28 Jun 2023
Cited by 24 | Viewed by 4075
Abstract
Osteoarthritis (OA) is the most common form of arthritis and joint disorder worldwide. Metabolic reprogramming of osteoarthritic chondrocytes from oxidative phosphorylation to glycolysis results in the accumulation of lactate from glycolytic metabolite pyruvate by lactate dehydrogenase A (LDHA), leading to cartilage degeneration. In [...] Read more.
Osteoarthritis (OA) is the most common form of arthritis and joint disorder worldwide. Metabolic reprogramming of osteoarthritic chondrocytes from oxidative phosphorylation to glycolysis results in the accumulation of lactate from glycolytic metabolite pyruvate by lactate dehydrogenase A (LDHA), leading to cartilage degeneration. In the present study, we investigated the protective effects of the intra-articular administration of oxamate (LDHA inhibitor) against OA development and glycolysis-related protein expression in experimental OA rats. The animals were randomly allocated into four groups: Sham, anterior cruciate ligament transection (ACLT), ACLT + oxamate (0.25 and 2.5 mg/kg). Oxamate-treated groups received an intra-articular injection of oxamate once a week for 5 weeks. Intra-articular oxamate significantly reduced the weight-bearing defects and knee width in ACLT rats. Histopathological analyses showed that oxamate caused significantly less cartilage degeneration in the ACLT rats. Oxamate exerts hypertrophic effects in articular cartilage chondrocytes by inhibiting glucose transporter 1, glucose transporter 3, hexokinase II, pyruvate kinase M2, pyruvate dehydrogenase kinases 1 and 2, pyruvate dehydrogenase kinase 2, and LHDA. Further analysis revealed that oxamate significantly reduced chondrocyte apoptosis in articular cartilage. Oxamate attenuates nociception, inflammation, cartilage degradation, and chondrocyte apoptosis and possibly attenuates glycolysis-related protein expression in ACLT-induced OA rats. The present findings will facilitate future research on LDHA inhibitors in prevention strategies for OA progression. Full article
Show Figures

Figure 1

Back to TopTop