Sign in to use this feature.

Years

Between: -

Subjects

remove_circle_outline
remove_circle_outline
remove_circle_outline
remove_circle_outline
remove_circle_outline
remove_circle_outline
remove_circle_outline
remove_circle_outline
remove_circle_outline

Journals

remove_circle_outline
remove_circle_outline
remove_circle_outline
remove_circle_outline
remove_circle_outline
remove_circle_outline
remove_circle_outline

Article Types

Countries / Regions

Search Results (285)

Search Parameters:
Keywords = water-based slurries

Order results
Result details
Results per page
Select all
Export citation of selected articles as:
18 pages, 1682 KB  
Article
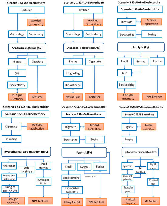
Consequential Life Cycle Assessment of Integrated Anaerobic Digestion–Pyrolysis–HTC Systems for Bioenergy and Biofertiliser from Cattle Slurry and Grass Silage
by Maneesh Kumar Mediboyina, Nishtha Talwar and Fionnuala Murphy
Sustainability 2026, 18(2), 1040; https://doi.org/10.3390/su18021040 (registering DOI) - 20 Jan 2026
Abstract
This study evaluates the environmental outcomes of integrating anaerobic digestion (AD) with pyrolysis (Py) and hydrothermal carbonization (HTC) to treat cattle slurry and grass silage in an Irish agricultural context. A consequential life cycle assessment (CLCA) was carried out for six scenarios based [...] Read more.
This study evaluates the environmental outcomes of integrating anaerobic digestion (AD) with pyrolysis (Py) and hydrothermal carbonization (HTC) to treat cattle slurry and grass silage in an Irish agricultural context. A consequential life cycle assessment (CLCA) was carried out for six scenarios based on 1 t of feedstock (0.4:0.6 cattle slurry/grass silage on a VS basis): two standalone AD systems (producing bioelectricity and biomethane) and four integrated AD–Py/HTC systems with different product utilisation pathways. Across all impact categories, the integrated systems performed better than standalone AD. This improvement is mainly due to the surplus bioenergy (electricity, biomethane, hydrocarbon fuel, hydrochar) that replaces marginal fossil energy (hard coal, natural gas and heavy fuel oil), together with the displacement of mineral NPK fertilisers by digestate-derived biochar and HTC process water. Among the configurations, the AD–HTC bioelectricity scenario (S4) achieved the best overall performance, driven by higher hydrochar yields, a favourable heating value, and a lower pretreatment energy demand compared with Py-based options. Across the integrated scenarios, climate change, freshwater eutrophication, and fossil depletion impacts were reduced by up to 84%, 86%, and 99%, respectively, relative to the fossil-based reference system, while avoiding digestate and fertiliser application reduced terrestrial acidification by up to 74%. Overall, the results show that the cascading utilisation of digestate via AD–Py/HTC can simultaneously enhance bioenergy production and nutrient recycling, providing a robust pathway for low-emission management of agricultural residues. These findings are directly relevant to Ireland’s renewable energy and circular economy targets and are transferable to other livestock-intensive regions seeking to valorise slurry and grass-based residues as low-carbon energy and biofertiliser resources. Full article
(This article belongs to the Special Issue Sustainable Waste Utilisation and Biomass Energy Production)
Show Figures

Figure 1

24 pages, 8328 KB  
Article
Synergistic Utilization of Recycled Asphalt Pavement and Fly Ash for High-Ductility Coal Mine Backfill: Performance Optimization and Mechanism Analysis
by Xiaoping Shao, Xing Du, Renlong Tang, Wei Wang, Zhengchun Wang, Yibo Zhang, Xing Gao and Shaofeng Hu
Materials 2026, 19(2), 320; https://doi.org/10.3390/ma19020320 - 13 Jan 2026
Viewed by 93
Abstract
To enhance the ductility of coal mine filling materials using recycled asphalt pavement (RAP) and address the limitations in RAP recycling and utilization, this study processed RAP into crushed materials (CMs) and ball-milled materials (BMs). Supplementary with fly ash (FA) and cement, RAP-fly [...] Read more.
To enhance the ductility of coal mine filling materials using recycled asphalt pavement (RAP) and address the limitations in RAP recycling and utilization, this study processed RAP into crushed materials (CMs) and ball-milled materials (BMs). Supplementary with fly ash (FA) and cement, RAP-fly ash cement paste backfill (RFCPB) was prepared. For 1000 g of RFCPB slurry, the composition was 365 g CM, 73 g cement, 270 g water, and a total of 292 g of FA and BM, with an F/B ratio ranging from 1:7 to 7:1. A systematic test program was carried out, including rheological property tests, unconfined compressive strength (UCS) tests combined with deformation monitoring, microstructure analysis, and leaching toxicity tests. Based on these tests, the influence of F/B ratio on the action mechanism, workability, mechanical properties, ductility and environmental compatibility of RFCPB was comprehensively explored. The results show that the rheological behavior of RFCPB slurry conforms to the Herschel–Bulkley (H-B) model; with the decrease in F/B ratio, the yield stress and apparent viscosity of the slurry increase significantly, while the slump and slump flow decrease correspondingly, which is closely related to the particle gradation optimization by BM. For mechanical properties and ductility, the 28-day UCS of RFCPB first increases and then decreases with the decrease in F/B ratio, all meeting the mine backfilling strength requirements; notably, the increase in BM proportion regulates the failure mode from brittle to ductile, which is the key to improving ductility. Microstructural analysis indicates that Dolomite and Albite in BM participate in hydration reactions to generate N-A-S-H and C-A-S-H gels, which fill internal pores, optimize pore structure, and thus synergistically improve UCS and ductility. Additionally, the leaching concentration of toxic ions in RFCPB complies with the environmental protection standards for solid waste. This study provides a theoretical basis for enhancing backfill ductility and advancing the coordinated disposal of RAP and fly ash solid wastes. Full article
(This article belongs to the Section Construction and Building Materials)
Show Figures

Figure 1

15 pages, 3299 KB  
Article
Oil-Coated Bubble Flotation for Separating Hydrophilic Particles from Water
by Songcheng Wang, Xue Zong, Xiaotang Du, Sven H. Behrens and J. Carson Meredith
Recycling 2026, 11(1), 12; https://doi.org/10.3390/recycling11010012 - 9 Jan 2026
Viewed by 168
Abstract
Froth flotation is a widely used method for the selective separation of particulates from aqueous dispersions or slurries. This technology is based on the attachment of sufficiently hydrophobic particles to the air–water interface of gas bubbles. However, when the target particles are strongly [...] Read more.
Froth flotation is a widely used method for the selective separation of particulates from aqueous dispersions or slurries. This technology is based on the attachment of sufficiently hydrophobic particles to the air–water interface of gas bubbles. However, when the target particles are strongly hydrophilic, the requirement of hydrophobicity limits the effectiveness of conventional froth flotation. A prominent example is the deinking step in paper recycling, where modern hydrophilic inkjet inks are difficult to remove by flotation. In this study, we evaluated oil-coated bubble flotation as an alternative to conventional air flotation for removing inkjet ink from pulped newsprint. We examined the effects of oil type, salt type and concentration, and pH on deinking efficiency. Compared with traditional air flotation, oil-coated bubble flotation produced substantial improvements in standard performance metrics, including ISO brightness, effective residual ink concentration (ERIC), and the fiber retention of recycled paper pads. Full article
(This article belongs to the Topic Converting and Recycling of Waste Materials)
Show Figures

Graphical abstract

23 pages, 1823 KB  
Article
Experimental and Modeling Study of a Semi-Continuous Slurry Reactor–Pervaporator System for Isoamyl Acetate Production Using a Commercial Pervaporation Membrane
by Miguel-Ángel Gómez-García, Izabela Dobrosz-Gómez and Wilmar Osorio Viana
Membranes 2026, 16(1), 25; https://doi.org/10.3390/membranes16010025 - 3 Jan 2026
Viewed by 256
Abstract
Building on our previous study on batch pervaporation membrane reactors for isoamyl acetate synthesis, this work evaluates a two-step continuous process integrating a slurry reactor and a commercial pervaporator module based on a hybrid silica membrane. The system combines catalytic esterification of acetic [...] Read more.
Building on our previous study on batch pervaporation membrane reactors for isoamyl acetate synthesis, this work evaluates a two-step continuous process integrating a slurry reactor and a commercial pervaporator module based on a hybrid silica membrane. The system combines catalytic esterification of acetic acid with isoamyl alcohol with simultaneous water removal to enhance conversion and product selectivity. Operating conditions were defined using experimentally validated thermodynamic, kinetic, and mass-transport models. A hydrodynamic assessment confirmed turbulent flow within the membrane module, and model predictions were compared with experimental data for validation. The results confirmed the occurrence of reactive pervaporation and demonstrated that both the membrane area-to-reactor volume ratio and catalyst loading significantly influence the equilibrium shift. Although conversion remained limited by the available membrane area, the commercial pervaporation unit exhibited stable operation, consistent flux behavior, and effective water selectivity. These findings demonstrate the technical feasibility of the continuous slurry reactor–pervaporator configuration and establish a framework for further optimization and scale-up of isoamyl acetate production via reactive pervaporation. Full article
(This article belongs to the Section Membrane Applications for Other Areas)
Show Figures

Graphical abstract

21 pages, 4489 KB  
Article
Development of a Leak Detection System Based on Fiber Optic DTS Monitoring and Validation on a Full-Scale Model
by Diego Antolín-Cañada, Pedro Luis Lopez-Julian, Javier Pérez, Óscar Muñoz, Alejandro Acero-Oliete and Beniamino Russo
Appl. Sci. 2026, 16(1), 465; https://doi.org/10.3390/app16010465 - 1 Jan 2026
Viewed by 415
Abstract
Leaks in ponds are a problem due to the loss of water resources, although the problem is greater when the ponds store livestock or agricultural waste (slurry or wastewater), in which case there is a risk of hydrogeological contamination of the environment. The [...] Read more.
Leaks in ponds are a problem due to the loss of water resources, although the problem is greater when the ponds store livestock or agricultural waste (slurry or wastewater), in which case there is a risk of hydrogeological contamination of the environment. The proposed leak detection system is based on distributed temperature sensing (DTS) with hybrid fiber optics using the Raman effect. Using active detection techniques, i.e., applying a specific amount of electrical power to the copper wires that form part of the hybrid cable, it is possible to increase the temperature along the fiber and measure the thermal increments along it, detecting and locating the point of leakage. To validate the system, a full-scale prototype reservoir (25 m × 10 m × 3.5 m) was built, equipped with mechanisms to simulate leaks under the impermeable sheet that retains the reservoir’s contents. For environmental reasons, the tests were carried out with clean water. The results of the leak simulation showed significant differences in temperature increases due to the electrical pulse in the areas affected by the simulated leak (1 °C increase) and the areas not affected (5 °C increase). This technology, which uses hybrid fiber optics and a low-cost sensor, can be applied not only to ponds, but also to other types of infrastructure that store or retain liquids, such as dams, where it has already been tested, to measure groundwater flow, etc. Full article
(This article belongs to the Special Issue Advanced Structural Health Monitoring in Civil Engineering)
Show Figures

Figure 1

20 pages, 2947 KB  
Article
Influence of Nano-Silica and Porosity on the Strength and Permeability of Permeable Concrete: An Experimental Study
by Jinping Fu, Lu Jiang, Mingjian Yang, Desun Yu, Minghao Shen and Yanjie Wang
Buildings 2026, 16(1), 148; https://doi.org/10.3390/buildings16010148 - 29 Dec 2025
Viewed by 177
Abstract
Strength and the permeability coefficient are recognized as the two main design parameters for permeable concrete. Although adding an appropriate amount of nano-silica (NS) can enhance the slurry strength and enhance the bond between the aggregate and cementitious material, research on the combined [...] Read more.
Strength and the permeability coefficient are recognized as the two main design parameters for permeable concrete. Although adding an appropriate amount of nano-silica (NS) can enhance the slurry strength and enhance the bond between the aggregate and cementitious material, research on the combined effects of porosity and NS on the behavior of permeable concrete is limited. An experimental program was carried out to demonstrate the impact of NS on the permeability (K) and strength (fc) of permeable concrete. The tested variables included the NS content (0, 0.5, 1.0, 1.5, 2.0, and 2.5%) and the porosity (p = 15, 20, and 25%), following the identification of an optimal water-to-binder (w/b) ratio of 0.3. It was found that the addition of NS alters the failure mechanism by transferring the critical failure location from the cementitious matrix to aggregate particles. An additive of 1% NS shows the most significant enhancement in the concrete strength, with improvement efficacy increasing substantially with the porosity. Specifically, the 28-day strength of permeable concrete modified with 1% NS increased by 6.4%, 16.1%, and 38.5% for mixes with 15%, 20%, and 25% porosity, respectively. Meanwhile, NS improves the permeability with 0.5% dosage, providing the most effective enhancement. Finally, an empirical expression between permeability and porosity was developed based on the test results, which allows engineers to calculate the required porosity (e.g., p ≈ 17% for K = 1.0 cm/s) to meet specific permeability in pavement applications. Full article
Show Figures

Figure 1

10 pages, 224 KB  
Article
Effect of Ecotechnological Chilling Parameters on Carcass Temperature and Mass Loss of Broiler Carcasses
by Diana Bilić-Šobot, Aleksandar Šobot, Sergej Gričar and Lea-Marija Colarič-Jakše
Agriculture 2026, 16(1), 54; https://doi.org/10.3390/agriculture16010054 - 25 Dec 2025
Viewed by 258
Abstract
This study comparatively evaluated the performance of three industrial broiler carcass chilling methods—air chilling, combination chilling (air and water spraying), and the Thor Ice ice-slurry system—under commercial processing conditions. A total of 90 Ross 308 carcasses were analyzed (30 per method, in three [...] Read more.
This study comparatively evaluated the performance of three industrial broiler carcass chilling methods—air chilling, combination chilling (air and water spraying), and the Thor Ice ice-slurry system—under commercial processing conditions. A total of 90 Ross 308 carcasses were analyzed (30 per method, in three repetitions). Air chilling and Thor Ice chilling were conducted for 1 h 45 min at 4000 birds/h, whereas combination chilling lasted 3 h at 7200 birds/h. For each carcass, initial and final temperature and weight were recorded to determine chilling loss. Significant differences were observed among the methods (p < 0.05). Combination chilling achieved the lowest final temperature (1.4 °C), while Thor Ice chilling resulted in the smallest chilling loss (−0.47%). The analysis of energy consumption revealed that air chilling had the highest electrical energy use (15,491.6 kWh/h), whereas the Thor Ice system had a lower energy demand (13,511.2 kWh/h). Combination chilling exhibited the highest water consumption (413.7 m3), reflecting the use of water spraying. Based on these findings, combination chilling was the most effective in reducing carcass temperature, while the Thor Ice system provided a technologically efficient alternative with minimal mass loss and reduced energy demand. Full article
(This article belongs to the Section Agricultural Economics, Policies and Rural Management)
44 pages, 9379 KB  
Review
A Review of Grout Diffusion Mechanisms and Quality Assessment Techniques for Backfill Grouting in Shield Tunnels
by Chi Zhu, Jinyang Fu, Haoyu Wang, Yiqian Xia, Junsheng Yang and Shuying Wang
Buildings 2026, 16(1), 97; https://doi.org/10.3390/buildings16010097 - 25 Dec 2025
Viewed by 401
Abstract
Ground settlement is readily induced by shield–tail gaps formed during tunneling, where soil loss must be compensated through backfill grouting. However, improper grouting control may trigger tunnel uplift, segment misalignment, and, after solidification, problems such as voids, cracking, and water ingress. Ensuring construction [...] Read more.
Ground settlement is readily induced by shield–tail gaps formed during tunneling, where soil loss must be compensated through backfill grouting. However, improper grouting control may trigger tunnel uplift, segment misalignment, and, after solidification, problems such as voids, cracking, and water ingress. Ensuring construction safety and long-term serviceability requires both reliable detection of grouting effectiveness and a mechanistic understanding of grout diffusion. This review systematically synthesizes sensing technologies, diffusion modeling, and intelligent data interpretation. It highlights their interdependence and identifies emerging trends toward multimodal joint inversion and real-time grouting control. Non-destructive testing techniques can be broadly categorized into geophysical approaches and sensor-based methods. For synchronous detection, vehicle-mounted GPR systems and IoT-based monitoring platforms have been explored, although studies remain sparse. Theoretically, grout diffusion has been investigated via numerical simulation and field measurement, including the spherical diffusion theory, columnar diffusion theory, and sleeve-pipe permeation grouting theory. These theories decompose the diffusion process of the slurry into independent movements. Nevertheless, oversimplified models and sparse monitoring data hinder the development of universally applicable frameworks capable of capturing diverse engineering conditions. Existing techniques are further constrained by limited imaging resolution, insufficient detection depth, and poor adaptability to complex strata. Looking ahead, future research should integrate complementary non-destructive methods with numerical simulation and intelligent data analytics to achieve accurate inversion and dynamic monitoring of the entire process, ranging from grout diffusion and consolidation to defect evolution. Such efforts are expected to advance both synchronous grouting detection theory and intelligent and digital-twin tunnel construction. Full article
(This article belongs to the Section Building Structures)
Show Figures

Figure 1

16 pages, 5520 KB  
Article
Enhancing the Mechanical and Rheological Properties of Coal-Based Geopolymer Grouting Materials with Nano-SiO2 and Polypropylene Fibers
by Sai Liu, Lei Zhang, Ning Hou and Wenxuan Meng
Polymers 2025, 17(24), 3338; https://doi.org/10.3390/polym17243338 - 18 Dec 2025
Viewed by 442
Abstract
In order to address the ineffective utilization of industrial solid wastes—particularly fly ash—under the “coal-power integration” model, and to improve the performance of coal-based solid waste geopolymer grouting materials (CBGWG) under dynamic water conditions, this study selected fly ash and coal gangue as [...] Read more.
In order to address the ineffective utilization of industrial solid wastes—particularly fly ash—under the “coal-power integration” model, and to improve the performance of coal-based solid waste geopolymer grouting materials (CBGWG) under dynamic water conditions, this study selected fly ash and coal gangue as the main raw materials to jointly prepare dynamic water grouting slurry. The effects of nano-SiO2 and polypropylene fibers (PPF) on gelation time, initial setting time, bleeding rate, apparent viscosity, compressive strength, and flexural strength were systematically investigated. The experimental results indicate that when the nano-SiO2 content was increased to 1%, the water separation rate decreased by 85.8%, viscosity increased by 17.5%, and both gelation time and initial setting time were reduced by 51.5% and 18.6%, respectively. At a nano-SiO2 content of 0.75% and a PPF dosage of 1.5%, the compressive strength and flexural strength increased by 43.3% and 53%, respectively. However, when the PPF dosage was further increased to 2%, fiber agglomeration occurred during mixing, impairing uniform dispersion. Nano-SiO2 predominantly enhanced the early stiffness of the consolidated body, while PPF significantly improved ductility, residual load-bearing capacity, and energy dissipation, albeit at the expense of some stiffness. These two modifiers exhibited complementary effects in improving the mechanical properties of the grouting material. The optimal dosages of nano-SiO2 and PPF were determined to be 0.75% and 1.5%, respectively, achieving the best balance between mechanical properties and workability. Full article
(This article belongs to the Section Polymer Applications)
Show Figures

Figure 1

30 pages, 5130 KB  
Article
Study on the Properties of a Polyvinyl Alcohol-Modified Ultrafine Cement Grouting Material for Weathered Zone Coal Seams
by Yanxiang Wen, Lijun Han, Yanlong Liu, Zishuo Liu, Maolin Tian and Benliang Deng
Sustainability 2025, 17(24), 11341; https://doi.org/10.3390/su172411341 - 17 Dec 2025
Viewed by 250
Abstract
The overlying rock in the weathering and oxidation zone has well-developed micro-fissures, making roadway roof control highly challenging. Ordinary cement slurry is hard to inject, failing to achieve effective reinforcement. By introducing admixtures like ultrafine fly ash and polyvinyl alcohol (PVA) to modify [...] Read more.
The overlying rock in the weathering and oxidation zone has well-developed micro-fissures, making roadway roof control highly challenging. Ordinary cement slurry is hard to inject, failing to achieve effective reinforcement. By introducing admixtures like ultrafine fly ash and polyvinyl alcohol (PVA) to modify ultrafine cement, this paper developed a PVA-modified ultrafine cement-based grouting material (PVAM-UFCG). It systematically investigated the influences of various factors on the slurry’s setting time, fluidity, water separation rate, viscosity, and 28-day uniaxial compressive strength, determining the optimal mix ratio through comprehensive analysis. The results show that the water–cement ratio is the dominant factor affecting slurry viscosity, strength, and setting time; the polycarboxylate superplasticizer concentration has the most significant influence on fluidity and water separation rate; a 20% ultrafine fly ash replacement rate can optimize particle gradation and enhance long-term strength; and a 1.0% polyvinyl alcohol concentration can effectively control the water separation rate (≤5%) and improve slurry cohesiveness. Through range analysis and multi-indicator comprehensive evaluation based on the entropy weight method, the performance-balanced optimal mix ratio meeting the grouting requirements for the Weathering and Oxidation Zone was determined: a water–cement ratio of 0.6, an ultrafine fly ash replacement rate of 20%, a polyvinyl alcohol concentration of 1.0%, and a polycarboxylate superplasticizer concentration of 0.4%. This mix ratio material exhibits good permeability, stability, and appropriate reinforcement strength. The research results can provide a new material choice and theoretical basis for controlling the surrounding rock of roadways under similar geological conditions. Full article
(This article belongs to the Topic Advances in Coal Mine Disaster Prevention Technology)
Show Figures

Figure 1

21 pages, 4931 KB  
Article
Collaborative Optimization Design of Fluidity-Mechanical Properties of Grouting Material and Micro-Mechanism for Semi-Flexible Pavement
by Ping Wu, Junjie Lin, Ping Li, Zucan Jin, Fuyang Guan, Chaofan Wang and Yiduo Zhang
Coatings 2025, 15(12), 1466; https://doi.org/10.3390/coatings15121466 - 10 Dec 2025
Viewed by 270
Abstract
Semi-Flexible Pavement (SFP) combines the flexibility of asphalt concrete and the rigidity of cement concrete to provide excellent high-temperature rutting resistance in the summer. However, its application is often limited by the fluidity and mechanical properties of cement-based grouting materials. This study systematically [...] Read more.
Semi-Flexible Pavement (SFP) combines the flexibility of asphalt concrete and the rigidity of cement concrete to provide excellent high-temperature rutting resistance in the summer. However, its application is often limited by the fluidity and mechanical properties of cement-based grouting materials. This study systematically optimized the mix ratios of three types of grouting materials (cement-based, mineral-modified, and polymer-enhanced) using response surface methodology combined with orthogonal tests. The effects of water–binder ratio (W/B), sand–binder ratio (S/B), mineral admixtures and polymer additives on the key properties of grouting materials were systematically studied. By using Scanning Electron Microscopy (SEM) and X-ray Diffraction (XRD), the evolution of the mixture microstructure and the mechanism of performance change were also analyzed. The test results show that the optimal mix ratio of the cement-based grouting material is W/B = 0.46 and S/B = 0.15; the optimal mix ratio of the mineral grouting material is to replace part of the cement with fly ash (9%), silica fume (6%) and microspheres (3%). Microscopic tests show that fly ash effectively inhibits bleeding; silica fume and fly ash promote the formation of calcium silicate hydrate (C-S-H) gel; microspheres optimize the rheology of the slurry; and the synergistic effect of silica fume and microspheres reduces the internal pores of the grouting material, achieving high fluidity, low bleeding rate and excellent mechanical properties of the grouting material. The polymer-reinforced grouting material is an enhanced slurry formed by adding high-performance water reducer (0.8%), rubber powder (2%) and coupling agent (0.9%) to the optimal mineral grouting material. The combined effect of rubber powder and coupling agent significantly improves the adhesive property between the grouting material and the asphalt interface, making it more suitable for the road performance of SFP in low-temperature environments. Full article
(This article belongs to the Special Issue Surface Treatments and Coatings for Asphalt and Concrete)
Show Figures

Figure 1

23 pages, 6731 KB  
Article
Research on the Infiltration Effect of Waterborne Polyurethane Cementitious Composite Slurry Penetration Grouting Under Vacuum Effect
by Chungang Zhang, Feng Huang, Yingguang Shi, Xiujun Sun and Guihe Wang
Polymers 2025, 17(23), 3205; https://doi.org/10.3390/polym17233205 - 1 Dec 2025
Viewed by 387
Abstract
To address the issue of restricted grout diffusion caused by seepage effects during grouting in sandy soil layers, this study proposes an optimised grouting method for water-based polyurethane-cement composite grout (WPU-CS) under vacuum-pressure synergy. By establishing a porous medium flow model based on [...] Read more.
To address the issue of restricted grout diffusion caused by seepage effects during grouting in sandy soil layers, this study proposes an optimised grouting method for water-based polyurethane-cement composite grout (WPU-CS) under vacuum-pressure synergy. By establishing a porous medium flow model based on the mass conservation equation and linear filtration law, the influence mechanism of cement particle seepage effects was quantitatively characterised. An orthogonal test (L9(34)) optimised the grout composition, determining the optimal parameter combination as the following: water-to-cement ratio 1.5:1, polyurethane-to-cement ratio 5~10%, magnesium aluminium silicate content 1%, and hydroxypropyl methylcellulose content 0.15%. Vacuum permeation grouting tests demonstrated that compared to pure cement slurry, WPU-CS reduced filter cake thickness by 80%, significantly suppressing the leaching effect (the volume fraction δ of cement particles exhibited exponential decay with increasing distance r from the grouting end, and the slurry front velocity gradually decreased). Concurrently, the porosity ϕ in the grouted zone showed a gradient distribution (with more pronounced porosity reduction near the grouting end). When vacuum pressure increased from −10 kPa to −30 kPa, slurry diffusion distance rose from 11 cm to 18 cm (63.6% increase). When grouting pressure increased from 20 kPa to 60 kPa, diffusion distance increased from 8 cm to 20 cm (150% increase). The study confirms that synergistic control using WPU-CS with moderate grouting pressure and high vacuum effectively balances seepage suppression and soil stability, providing an innovative solution for efficient sandy soil reinforcement. Full article
(This article belongs to the Section Polymer Applications)
Show Figures

Figure 1

30 pages, 16292 KB  
Article
Seawater Flow-Freezing Characteristics in Open Container Injection Under Low-Temperature Conditions
by Yuhao Fan, Bei Peng, Puyu Jiang, Jiahui Ren, Yuesen Lin, Longlong Gao and Baoren Li
J. Mar. Sci. Eng. 2025, 13(12), 2289; https://doi.org/10.3390/jmse13122289 - 1 Dec 2025
Viewed by 287
Abstract
The phenomenon of seawater flow-freezing exists during ballast water injection and drainage in polar vessels, but the heat transfer and ice evolution behaviors under low-temperature flow conditions remain unclear. This study developed a computational model for ballast tank freezing using the volume of [...] Read more.
The phenomenon of seawater flow-freezing exists during ballast water injection and drainage in polar vessels, but the heat transfer and ice evolution behaviors under low-temperature flow conditions remain unclear. This study developed a computational model for ballast tank freezing using the volume of fluid (VOF) and enthalpy–porosity method, and constructed a scaled experimental platform for the simulation model validation. Based on this model, the flow-heat transfer and ice evolution process in the ballast tank are analyzed in detail, with a focus on the influence of injection velocity, pipe diameter, and position on seawater freezing characteristics. The results show that during low-temperature water injection, phase change occurs preferentially in the tank bottom region, with ice presenting as a slurry morphology; when injection velocity increases from 0.25 m/s to 3.5 m/s, the maximum ice-phase volume fraction increases by 48.9%, indicating faster flow accelerates phase-change freezing; compared to other diameters, DN150 piping exhibits the highest turbulent kinetic energy (0.054 m2/s2) and the maximum shear stress (12.49 Pa), demonstrating optimal freezing resistance; compared to bottom injection, sidewall injection intensifies heat transfer/icing near tank walls and increases ice-clogging risk around ports. This study reveals intrinsic mechanisms of dynamic ice-blockage evolution, providing theoretical basis for anti-clogging design in polar ship systems. Full article
(This article belongs to the Section Ocean Engineering)
Show Figures

Figure 1

22 pages, 6370 KB  
Article
Application of Hydrothermal Carbon/Bentonite Composites in Improving the Thermal Stability, Filtration, and Lubrication of Water-Based Drilling Fluids
by Yubin Zhang, Daqi Li, Xianguang Wang, Changzhi Chen and Hanyi Zhong
Minerals 2025, 15(12), 1263; https://doi.org/10.3390/min15121263 - 28 Nov 2025
Viewed by 338
Abstract
With the increasing harsh drilling environments encountered more frequently than ever before, developing environmentally benign and multifunctional additives is essential to formulate high performance drilling fluids. Herein, hydrothermal carbon/bentonite composites (HCBCs) were prepared by a hydrothermal carbonization reaction using soluble starch and sodium [...] Read more.
With the increasing harsh drilling environments encountered more frequently than ever before, developing environmentally benign and multifunctional additives is essential to formulate high performance drilling fluids. Herein, hydrothermal carbon/bentonite composites (HCBCs) were prepared by a hydrothermal carbonization reaction using soluble starch and sodium bentonite as raw materials. A systematic investigation was conducted into the effects of HCBC concentration on the rheological, filtration, and lubricating characteristics of xanthan gum, modified starch, and high-temperature polymer slurries. These properties were evaluated before and after exposure to hot rolling at different temperatures. The hydroxyl radical scavenging properties of HCBC were evaluated. Observation showed plentiful micro- and nano-sized carbon spheres deposited on the bentonite particles, endowing the bentonite with better dispersion. HCBCs could maintain stability of the water-based drilling fluids’ rheological profile, decrease filtration loss, and improve the lubrication with relatively low concentrations. The excellent properties were attributed to the highly efficient scavenging of free radicals and the stabilization of bentonite particle dispersion. Full article
Show Figures

Figure 1

25 pages, 5227 KB  
Article
Analysis of the Influence of Underlying Karst Caves on the Stability of Pipe Jacking Construction Based on the Finite Element Method
by Duozhi Wang, Jianbin Xie, Kewen Liu, Zan Xu, He Zhan and Haonan Zhang
Eng 2025, 6(12), 334; https://doi.org/10.3390/eng6120334 - 23 Nov 2025
Viewed by 352
Abstract
To investigate the impact of subsurface karst cavities on the stability of pipe jacking construction, this study utilizes the Yunnan Central Water Diversion Project as a real-world case. Employing ABAQUS finite element software to establish a numerical model, it systematically analyzes construction stability [...] Read more.
To investigate the impact of subsurface karst cavities on the stability of pipe jacking construction, this study utilizes the Yunnan Central Water Diversion Project as a real-world case. Employing ABAQUS finite element software to establish a numerical model, it systematically analyzes construction stability under the specific condition of “karst cavities present ahead of the excavation direction” in karst formations. The research focuses on examining the effects of four key scenarios on the displacement and stress response of surrounding rock and pipe segments. These conditions specifically include the following: tunnel burial depth (10 m, 15 m, 20 m, 25 m), cavity diameter beneath the tunnel (1–4 m), cavity filling status, and distance between the cavity and the tunnel (1–4 m). The study reveals that in composite stratum tunnel construction, when cavities exist in the strata ahead, multi-area displacements increase progressively with cavity size. Displacement changes accelerate and magnify when the cutting face of the jacking machine approaches within approximately 2.5 m of the cavity. However, no significant difference is observed between soft plastic clay reinforcement and slurry reinforcement effects. When composite stratum tunnels traverse beneath karst caves, the maximum upward bulge at tunnel bases occurs at 1-meter diameter caves, reaching approximately 2.5 mm. When the diameter of the cave increases to 4 m, the arching settles to a maximum. As tunnel burial depth increases, the arch base rises while the crown sinks, with settlement magnitude exceeding bulge amount. The displacement and stress fields from the initial excavation phase become disturbed, intensify, and then stabilize. When the jacking machine reaches directly above the cavern, stress at the crown base increases while stress at the crown top decreases. The pipe bottom exhibits uplift, and the pipe top shows reduced settlement directly above the cavern. Cavern filling has a minor effect on pipe-segment displacement, with segments deforming into an approximate elliptical shape. At the completion stage of excavation, the maximum Mises stress occurs at the top of the launch-end pipe segment. While cavern-related factors have a limited influence on the pipe-segment Mises stress, this stress gradually increases as excavation progresses. Full article
(This article belongs to the Special Issue Advanced Numerical Simulation Techniques for Geotechnical Engineering)
Show Figures

Figure 1

Back to TopTop