Sign in to use this feature.

Years

Between: -

Subjects

remove_circle_outline
remove_circle_outline
remove_circle_outline
remove_circle_outline
remove_circle_outline
remove_circle_outline
remove_circle_outline

Journals

remove_circle_outline
remove_circle_outline
remove_circle_outline
remove_circle_outline
remove_circle_outline
remove_circle_outline

Article Types

Countries / Regions

remove_circle_outline
remove_circle_outline
remove_circle_outline
remove_circle_outline

Search Results (306)

Search Parameters:
Keywords = muscle depletion

Order results
Result details
Results per page
Select all
Export citation of selected articles as:
25 pages, 377 KB  
Article
The Impact of H1–H4 Receptor Antagonists on the Levels of Selected Oxidative Stress Markers in Liver and Muscle Tissue in an Animal Model of Colitis
by Bartosz Bogielski, Katarzyna Michalczyk, Wojciech Gębski, Katarzyna Rozpędek, Elżbieta Szulińska, Bartosz Tempka, Aleksandra Zorychta, Elżbieta Chełmecka, Ewa Kaczmar, Piotr Głodek, Jakub John, Kamil Nikiel, Bronisława Skrzep-Poloczek, Jerzy Jochem, Katarzyna Kieć-Kononowicz, Dorota Łażewska and Dominika Stygar
Pharmaceuticals 2026, 19(1), 177; https://doi.org/10.3390/ph19010177 - 20 Jan 2026
Viewed by 148
Abstract
Background/Objectives: The global prevalence and incidence of inflammatory bowel diseases have risen in the past two decades. Among them, Crohn’s disease and ulcerative colitis are still challenging to treat due to vascular and proliferative alterations. Studies in rats suggest that blocking histamine receptors [...] Read more.
Background/Objectives: The global prevalence and incidence of inflammatory bowel diseases have risen in the past two decades. Among them, Crohn’s disease and ulcerative colitis are still challenging to treat due to vascular and proliferative alterations. Studies in rats suggest that blocking histamine receptors (H1–H4) can improve colitis progression. However, the specific histamine receptor responsible for this effect remains debated. The experiment aimed to assess the role of specific histamine receptor subtypes in colitis development, focusing on oxidative stress markers in the liver and skeletal muscle. Methods: The study involved 60 adult male Wistar rats, divided into control and colitis experimental groups. Colitis was induced through intracolonic administration of 2,4,6-trinitrobenzenesulfonic acid. Animals in both experimental groups received intramuscular injections of NaCl (non-treated, NT) or H1, H2, H3, and H4 receptor antagonists (10 study subgroups in total). On day eight, the animals were re-anesthetized and euthanized via exsanguination. Then, liver and skeletal muscle (m. soleus) samples were collected for analysis of oxidative stress markers. Results: The analyses of skeletal muscle samples showed that using the H1 and H2 receptor antagonists increased superoxide dismutase (SOD) and catalase (CAT) activities, as well as parameters related to glutathione metabolism (reduced glutathione (GSH), glutathione S-transferase (GST)) in rats from the control groups, indicating enhanced antioxidant defense. In rats with chemically induced colitis, we observed that H1 receptor antagonists elevated CAT activity, whereas β-esterase (β-EST) activity remained elevated across all colitis subgroups. In the liver, histamine receptor antagonists produced receptor-specific redox effects: the H2 receptor antagonist reduced oxidative damage (malondialdehyde (MDA)); the H1 receptor antagonist attenuated SOD hyperactivity, but depleted GSH; and the H4 receptor antagonist increased GSH while elevating MDA. Chemically induced colitis increased α- and β-EST activities, whereas administration of the H1 or H3 antagonist reduced β-EST levels. Conclusions: Histamine receptor antagonists modulated oxidative stress responses in both liver and skeletal muscle tissues in a receptor-dependent manner. Among them, the H2 receptor antagonist most effectively mitigated hepatic oxidative injury, highlighting its potential as a therapeutic target in colitis-associated systemic oxidative stress. Full article
10 pages, 1541 KB  
Article
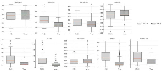
MRI-Based Assessment of Etiology-Specific Sarcopenia Phenotypes in Chronic Liver Disease: A Comparative Study of MASH and Viral Hepatitis
by Mika Yasutomi, Kazuhiro Saito, Yoichi Araki, Katsutoshi Sugimoto, Daisuke Yoshimaru, Shuhei Shibukawa and Masanori Ishida
Diagnostics 2026, 16(2), 306; https://doi.org/10.3390/diagnostics16020306 - 17 Jan 2026
Viewed by 206
Abstract
Background: Sarcopenia is a clinically important complication of chronic liver disease (CLD), but its underlying mechanisms may differ according to disease etiology. Quantitative MRI biomarkers, including proton density fat fraction (PDFF) and magnetic resonance elastography (MRE), may help characterize etiology-specific patterns of muscle [...] Read more.
Background: Sarcopenia is a clinically important complication of chronic liver disease (CLD), but its underlying mechanisms may differ according to disease etiology. Quantitative MRI biomarkers, including proton density fat fraction (PDFF) and magnetic resonance elastography (MRE), may help characterize etiology-specific patterns of muscle loss. This study aimed to explore etiology-specific associations between MRI-derived biomarkers and sarcopenia, with a particular focus on metabolic dysfunction-associated steatohepatitis (MASH) and viral hepatitis. Methods: This retrospective single-center study included 131 CLD patients (77 with MASH, 54 with viral hepatitis) who underwent MRI, including PDFF and MRE. Sarcopenia was defined by L2 skeletal muscle index thresholds (<42 cm2/m2 for men, <38 cm2/m2 for women). Muscle identification was performed by automatic threshold-based segmentation by a single observer. Multivariable logistic regression analyses incorporating interaction terms were performed to evaluate whether associations between MRI biomarkers and sarcopenia differed by etiology. Results: Sarcopenia was present in 56% of patients. In the overall cohort, older age (OR = 1.05, p = 0.01), lower PDFF (OR = 0.93, p = 0.03), and lower liver stiffness (OR = 0.51, p = 0.006) were independently associated with sarcopenia. A significant interaction between BMI and disease etiology was observed (p = 0.02). Subgroup analyses suggested that in MASH, sarcopenia was associated with aging, hepatic fat depletion, and lower stiffness. In contrast, in viral hepatitis, it tended to be associated with higher stiffness and lower BMI. Conclusions: MRI-derived hepatic fat and stiffness reflect distinct etiologic patterns of sarcopenia in CLD—metabolically depleted in MASH and fibrosis-related in viral hepatitis. These findings suggest that sarcopenia in MASH and viral hepatitis may reflect different underlying phenotypic patterns, highlighting the importance of considering disease etiology in imaging-based sarcopenia assessment. The results should be interpreted as hypothesis-generating and warrant validation in prospective studies. Full article
(This article belongs to the Section Medical Imaging and Theranostics)
Show Figures

Figure 1

18 pages, 2782 KB  
Article
Can Cigarette Butt-Derived Cellulose Acetate Nanoplastics Induce Toxicity in Allolobophora caliginosa? Immunological, Biochemical, and Histopathological Insights
by Zeinab Bakr, Shimaa Mohamed Said, Naser A. Elshimy, Mohamed Abd El-Aal and Gehad N. Aboulnasr
Microplastics 2026, 5(1), 12; https://doi.org/10.3390/microplastics5010012 - 15 Jan 2026
Viewed by 149
Abstract
Plastic pollution is a major global challenge, especially nanoplastics (NPs) emerging as harmful pollutants due to their small size, reactivity, and persistence in ecosystems. Among them, cigarette butts composed of cellulose acetate (CA) are one of the most widespread and hazardous sources of [...] Read more.
Plastic pollution is a major global challenge, especially nanoplastics (NPs) emerging as harmful pollutants due to their small size, reactivity, and persistence in ecosystems. Among them, cigarette butts composed of cellulose acetate (CA) are one of the most widespread and hazardous sources of terrestrial NPs. In this study, the immunotoxic, biochemical, and histopathological effects of cellulose acetate nanoplastics (CA-NPs) derived from smoked cigarette butts (SCB-NPs), unsmoked cigarette butts (USCB-NPs), and commercial cellulose acetate (CCA-NPs) were evaluated on the earthworm Allolobophora caliginosa. Adult worms were exposed for 30 days to 100 mg/kg CA-NPs in artificial soil under controlled laboratory conditions. Results revealed that SCB-NPs induced the most pronounced alterations, including increased lysozyme and metallothionein levels, reduced phagocytic and peroxidase activities, and depletion of protein and carbohydrate reserves. Histological examination showed vacuoles in epithelial layer vacuolization, space between muscle fiber disruption, and degeneration in gut and body wall, especially under SCB-NP exposure. USCB-NPs and CCA-NPs caused milder but still significant effects. Taken together, these findings highlight that the high toxicity of SCB-NPs is due to the presence of combustion-derived toxicants (nicotine, polycyclic aromatic hydrocarbons, and heavy metals), which exacerbate oxidative stress, immune suppression, and tissue damage in soil invertebrates. This study underscores the ecological risk of cigarette butt-derived NPs and calls for urgent policy measures to mitigate their terrestrial impacts. Full article
Show Figures

Figure 1

18 pages, 2825 KB  
Article
Expression Profiles of Growth-Related Genes in CRISPR/Cas9-Mediated MRF4-Crispant Nile Tilapia
by Zahid Parvez Sukhan, Yusin Cho, Doohyun Cho, Cheol Young Choi and Kang Hee Kho
Fishes 2026, 11(1), 52; https://doi.org/10.3390/fishes11010052 - 14 Jan 2026
Viewed by 132
Abstract
Genome editing of late myogenic regulators provides a way to dissect the mechanisms through which transcriptional programs and growth-related signaling pathways shape muscle gene expression programs in farmed fish. This study disrupted myogenic regulatory factor 4 (MRF4) in Nile tilapia using [...] Read more.
Genome editing of late myogenic regulators provides a way to dissect the mechanisms through which transcriptional programs and growth-related signaling pathways shape muscle gene expression programs in farmed fish. This study disrupted myogenic regulatory factor 4 (MRF4) in Nile tilapia using CRISPR/Cas9 to examine downstream transcriptional changes in fast skeletal muscle across the trunk, belly, and head regions. Adult F0 crispants carried a frameshift mutation that truncated the basic helix–loop–helix domain and showed an approximate 80–85% reduction in MRF4 mRNA across the trunk, belly, and head muscles. The expression of 23 genes representing myogenic regulatory factors, MEF2 paralogs, structural and contractile components, non-myotomal regulators, cell adhesion and fusion-related transcripts, and growth-related genes within the GH–IGF–MSTN axis was quantified and compared between wild-type and MRF4-crispants. Expressions of major structural genes remained unchanged despite MRF4 depletion, whereas MyoG and MyoD were upregulated together with MEF2B and MEF2D, indicating strong transcriptional compensation. Twist1, ID1, PLAU, CDH15, CHRNG, NCAM1, MYMK, GHR, and FGF6 were also significantly elevated, while IGF1 was reduced, and MSTN remained stable. Together, these results show that MRF4 loss is associated with coordinated transcriptional changes in regulatory and growth-related pathways, while major fast-muscle structural and contractile transcript levels remain stable, thereby highlighting candidate transcriptional targets for future studies that will evaluate links to muscle phenotype and growth performance in Nile tilapia. Full article
(This article belongs to the Special Issue Genetics and Breeding of Fishes)
Show Figures

Figure 1

19 pages, 6238 KB  
Article
Transcriptional and Metabolic Networks Underlying Melanin Deposition in Silkie Chicken Muscle: A Multi-Omics Insights
by Yuxian Pan, Lin Zhang, Xin Yue, Zhen Sun, Huaiyong Zhang, Xuemeng Si, Rui Zheng, Wen Chen, Meng Zhang and Yanqun Huang
Animals 2026, 16(2), 252; https://doi.org/10.3390/ani16020252 - 14 Jan 2026
Viewed by 130
Abstract
Silkie (SK) chickens, valued for dark meat, serve as a model to study melanin deposition in muscle. Integrated transcriptomics and metabolomics of SK vs. Arbor Acres (AA) broiler pectoralis were used to identify key molecular drivers of meat color. All birds were cage-raised [...] Read more.
Silkie (SK) chickens, valued for dark meat, serve as a model to study melanin deposition in muscle. Integrated transcriptomics and metabolomics of SK vs. Arbor Acres (AA) broiler pectoralis were used to identify key molecular drivers of meat color. All birds were cage-raised under standardized temperature and light conditions with free access to feed and water. Pectoralis muscle samples were collected from 24-day-old healthy SK and AA chickens (n = 6). Transcriptome profiling identified 488 differentially expressed genes in SK chickens, with seven conserved melanogenesis genes (TYRP1, MLANA, TYR, MLPH, EDNRB2, PMEL, GPNMB) consistently upregulated across dark-pectoralis breeds, and melanogenesis and WNT pathways were activated. Co-expression network analysis highlighted SOX10 as a key hub regulator. Metabolomics quantified 129 differentially abundant metabolites. A critical finding was the significant depletion of L-tyrosine and its derivatives in SK muscle, despite upregulated melanogenesis genes. It indicates intense metabolic flux toward pigment synthesis. Integrated analyses converged on tyrosine metabolism and redox pathways: oxidized glutathione and p-coumaric acid correlated negatively with pigment deposition, while ADP-ribose and pyridoxal correlated positively. Additionally, novel inhibitors PNMT and HIBADH may modulate melanin deposition. These findings reveal a trade-off between pigment deposition and redox balance, providing molecular markers for poultry melanin-related trait improvement. Full article
(This article belongs to the Special Issue Livestock and Poultry Genetics and Breeding Management)
Show Figures

Figure 1

16 pages, 1205 KB  
Review
Selenoprotein N and SEPN1-Related Myopathies: Mechanisms, Models, and Therapeutic Perspectives
by Martina Lanza, Ester Zito, Giorgia Dinoi, Antonio Vittorio Buono, Annamaria De Luca, Paola Imbrici, Antonella Liantonio and Elena Conte
Biomolecules 2026, 16(1), 125; https://doi.org/10.3390/biom16010125 - 12 Jan 2026
Viewed by 191
Abstract
Selenoprotein N (SelN or SELENON) is a selenium-containing protein of the endoplasmic/sarcoplasmic reticulum (ER/SR), encoded by the SEPN1 gene. In skeletal muscle, SelN is particularly important for regulating SR calcium homeostasis. It acts as a calcium sensor, modulating the activity of the sarcoplasmic [...] Read more.
Selenoprotein N (SelN or SELENON) is a selenium-containing protein of the endoplasmic/sarcoplasmic reticulum (ER/SR), encoded by the SEPN1 gene. In skeletal muscle, SelN is particularly important for regulating SR calcium homeostasis. It acts as a calcium sensor, modulating the activity of the sarcoplasmic reticulum calcium pump (SERCA) through a redox-dependent mechanism. Loss-of-function mutations in the SEPN1 gene give rise to a spectrum of skeletal muscle disorders collectively referred to as SEPN1-related myopathies (SEPN1-RM). Histopathologically, SEPN1-RM is characterized by the presence of minicores, which are localized regions within muscle fibers exhibiting mitochondrial depletion (i.e., cores) and sarcomeric disarray. As no effective therapy is currently available for SEPN1-RM, understanding SelN biology through loss-of-function models remains essential for elucidating disease mechanisms and identifying potential therapeutic targets. This review examines the current knowledge on SelN function and the pathological mechanisms underlying SEPN1 loss-of-function, with a particular focus on the connection between calcium handling, oxidative/ER stress, and muscle dysfunction. It also highlights emerging strategies aimed at restoring SelN activity or mitigating downstream defects, outlining potential therapeutic avenues for SEPN1-RM. Full article
(This article belongs to the Section Molecular Medicine)
Show Figures

Figure 1

15 pages, 16785 KB  
Article
Chronic Exposure to Niclosamide Disrupts Structure and Metabolism of Digestive Glands and Foot in Cipangopaludina cathayensis
by Yanan Zhang, Yizhen Liu, Qiying Cai, Jun Ye, Tao Wang, Sheng Xu and Gang Ge
Biology 2026, 15(1), 102; https://doi.org/10.3390/biology15010102 - 4 Jan 2026
Viewed by 395
Abstract
Niclosamide has been the primary molluscicide for schistosomiasis control for over 50 years, but its chronic effects on inter-organ interactions in non-target mollusks remain poorly understood. Cipangopaludina cathayensis, a dominant species in East Asian schistosomiasis-endemic regions, was chronically exposed to environmentally relevant [...] Read more.
Niclosamide has been the primary molluscicide for schistosomiasis control for over 50 years, but its chronic effects on inter-organ interactions in non-target mollusks remain poorly understood. Cipangopaludina cathayensis, a dominant species in East Asian schistosomiasis-endemic regions, was chronically exposed to environmentally relevant concentrations of niclosamide to assess its toxic effects. Digestive glands accumulated more niclosamide than the foot tissues. Prolonged exposure was associated with metabolic impairment of the digestive glands, characterized by tubular atrophy, inflammatory reactions, and depletion of nutrient components. Foot tissues exhibited epithelial lesions and muscle fiber atrophy. Alterations in foot structure were associated with changes in digestive gland nutrient status. Niclosamide exposure may weaken the metabolic coupling between these organs, thereby impairing locomotor function. At the population level, persistent niclosamide exposure may destabilize mollusk trophic-level populations, ultimately leading to ecological consequences. Our findings demonstrate the toxicological risks of niclosamide to freshwater mollusks. Full article
(This article belongs to the Section Ecology)
Show Figures

Figure 1

16 pages, 2046 KB  
Article
Distinct Role of γ-Synuclein in the Regulation of Motor Performance and Behavioral Responses in Mice
by Iuliia S. Sukhanova, Kirill D. Chaprov, Olga A. Morozova, Ruslan K. Ovchinnikov, Olga A. Kukharskaya, Valeria N. Zalevskaya, Nadezhda M. Yusupova, Anastasia A. Lugovskaya, Natalia N. Ninkina and Michail S. Kukharsky
Biomedicines 2026, 14(1), 92; https://doi.org/10.3390/biomedicines14010092 - 2 Jan 2026
Viewed by 456
Abstract
Background: The three Synuclein family members (α-, β-, and γ-synuclein) are presynaptic proteins that regulate synaptic vesicle trafficking and thereby influence neurotransmitter release. Synucleins belong to a class of intrinsically disordered proteins and are prone to aggregation into pathological deposits, which may impair [...] Read more.
Background: The three Synuclein family members (α-, β-, and γ-synuclein) are presynaptic proteins that regulate synaptic vesicle trafficking and thereby influence neurotransmitter release. Synucleins belong to a class of intrinsically disordered proteins and are prone to aggregation into pathological deposits, which may impair their physiological synaptic functions. Knockout (KO) mouse lines, commonly used to model synuclein depletion in the nervous system, reveal a range of phenotypes with different motor and behavioral deficits. However, given the high sequence homology and functional interplay among the three synucleins, the specific contribution of each family member to these phenotypes remains poorly understood. Objective: In this study, we conducted a comparative phenotypic analysis of γ-synuclein KO, α- and β-synuclein KO, and αβγ-synuclein KO mice. Methods: Mice were subjected to a battery of behavioral tests assessing motor activity and coordination, anxiety-like behavior, and spatial learning and memory. Synaptic vesicle proteins were analyzed in brain tissues using Western blotting. Results: We observed that knocking out γ-synuclein but not α- and β-synucleins reduces mouse lifespan and leads to sustained reduction in muscle strength implicating that γ-synuclein is essential for longevity and motor system function. Another consequence of γ-synuclein deficiency is altered anxiety-like behavior manifested as a diminished aversive response, while exploratory behavior and memory remain intact. The triple KO mice mirror γ-synuclein KO mice in some behavioral changes, including shortened lifespan, reduced muscle strength, and decreased anxiety-like behavior. However, the triple KO mice additionally exhibit hyperactivity, which is not present in the other groups. No changes in synaptic vesicle marker levels were detected, indicating that the observed motor and behavioral abnormalities are not attributable to impaired synaptic connectivity. Conclusions: Taken together, these findings demonstrate nonredundant functions of individual synuclein family members and highlight a distinct role of γ-synuclein in regulating motor performance and behavioral responses. Full article
(This article belongs to the Section Neurobiology and Clinical Neuroscience)
Show Figures

Figure 1

35 pages, 2242 KB  
Review
Systematic Exploration of Molecular Mechanisms and Natural Herbal Therapeutic Strategies for Cancer Cachexia
by Pengyu Han, Xingyu Zhou, Guomin Dong, Litian Ma, Xiao Han, Donghu Liu, Jin Zheng and Jin Zhang
Cancers 2026, 18(1), 104; https://doi.org/10.3390/cancers18010104 - 29 Dec 2025
Viewed by 916
Abstract
Cancer cachexia (CC) is a multifactorial, multi-organ syndrome characterized by systemic inflammation, metabolic dysregulation, anorexia, and progressive depletion of skeletal muscle and adipose tissue. Despite its high prevalence among patients with advanced malignancies, effective therapeutic options remain limited. Recent studies have elucidated the [...] Read more.
Cancer cachexia (CC) is a multifactorial, multi-organ syndrome characterized by systemic inflammation, metabolic dysregulation, anorexia, and progressive depletion of skeletal muscle and adipose tissue. Despite its high prevalence among patients with advanced malignancies, effective therapeutic options remain limited. Recent studies have elucidated the molecular underpinnings of CC and the therapeutic potential of natural herbs, highlighting the involvement of central nervous system regulation, adipose tissue, immune responses, gut microbiota, skeletal muscle, and disruptions in anabolic–catabolic signaling pathways such as mTOR, UPS, NF-κB, and STAT3. Persistent inflammation induces E3 ubiquitin ligases (Atrogin-1/MuRF-1) through cytokines including IL-6 and TNF-α, thereby impairing muscle homeostasis, while suppression of anabolic cascades such as IGF-1/mTOR further aggravates muscle atrophy. The limited efficacy and adverse effects of synthetic agents like megestrol acetate underscore the value of herbal therapies as safer adjunctive strategies. Botanicals such as Coicis Semen, Scutellaria baicalensis, and Astragalus demonstrate anti-inflammatory and muscle-preserving activities by modulating NF-κB, IL-6, and oxidative stress signaling. Numerous investigations indicate that these herbs downregulate MuRF-1 and Atrogin-1 expression, enhance appetite, and attenuate muscle loss, though they exhibit minimal influence on tumor suppression. While promising, current evidence remains largely preclinical and mechanistic validation is incomplete. This review consolidates contemporary insights into CC pathogenesis and the bioactivity of herbal interventions, highlighting the need for translational research to bridge preclinical findings with clinical applicability. Full article
(This article belongs to the Section Molecular Cancer Biology)
Show Figures

Figure 1

19 pages, 2180 KB  
Article
ILK Deletion Protects Against Chronic Kidney Disease-Associated Vascular Damage
by Sofía Campillo, Elena Gutiérrez-Calabrés, Susana García-Miranda, Mercedes Griera, Sergio de Frutos, Diego Rodríguez-Puyol and Laura Calleros
Int. J. Mol. Sci. 2026, 27(1), 215; https://doi.org/10.3390/ijms27010215 - 24 Dec 2025
Viewed by 332
Abstract
Cardiovascular diseases are a major cause of morbidity and mortality in chronic kidney disease (CKD) patients. Integrin-linked kinase (ILK) regulates integrin–extracellular matrix interactions and vascular integrity. This study investigated the role of ILK in CKD-associated vascular alterations. An adenine-supplemented diet induced a progressive [...] Read more.
Cardiovascular diseases are a major cause of morbidity and mortality in chronic kidney disease (CKD) patients. Integrin-linked kinase (ILK) regulates integrin–extracellular matrix interactions and vascular integrity. This study investigated the role of ILK in CKD-associated vascular alterations. An adenine-supplemented diet induced a progressive CKD in wild-type (WT) and conditional ILK knock-down (cKD-ILK) mice. Aortic tissue was collected for histology and RT-qPCR analysis. Moreover, aortas were incubated ex vivo with the uremic toxins p-cresyl sulfate and indoxyl sulfate. In vitro, human aortic vascular smooth muscle cells were exposed to uremic toxins, and the effect of siRNA-mediated ILK silencing was tested. Aortas of adenine-fed WT mice showed a progressive increase in ILK expression, morphological alterations, and increased fibrosis, which was not observed in cKD-ILK aortas, compared to control mice. Statistically significant correlations between vascular content of ILK and fibrosis markers were observed. Ex vivo, uremic toxins increased ILK and fibrosis protein expression in WT aortas but not in cKD-ILK. In vitro, uremic toxins increased ILK activity and fibrosis markers, like collagen, while ILK-deleted cells prevented collagen increase. ILK depletion prevents CKD-associated vascular fibrosis, suggesting ILK as a potential therapeutic target to prevent arterial alterations in renal patients. Full article
Show Figures

Graphical abstract

41 pages, 1516 KB  
Review
Exploring NAD+ Biology in Fish: From Cellular Metabolism to Ecological Adaptations and Aquaculture Strategies
by María Ángeles Esteban and Álvaro Sánchez-Ferrer
Fishes 2025, 10(12), 647; https://doi.org/10.3390/fishes10120647 - 15 Dec 2025
Viewed by 562
Abstract
This review elucidates the foundational principles of nicotinamide adenine dinucleotide (NAD+) homeostasis in humans, emphasizing its depletion during aging and in age-associated disorders. Subsequently, the discussion extends to NAD+ precursors and their potential therapeutic applications, with insights from research using [...] Read more.
This review elucidates the foundational principles of nicotinamide adenine dinucleotide (NAD+) homeostasis in humans, emphasizing its depletion during aging and in age-associated disorders. Subsequently, the discussion extends to NAD+ precursors and their potential therapeutic applications, with insights from research using zebrafish as a disease model. This information sheds light on the growing interest in NAD and its metabolism in the medical field and sparks curiosity among researchers focused on fish studies. The review further explores the role of nicotinamide in fish, encompassing core NAD+ metabolism, its participation in oxidative stress, environmental challenges, and the mitigation of pollutant-induced toxicity. Additionally, the implications of NAD+ in fish neurobiology, immune regulation, host–pathogen interactions, skin, eggs, and post mortem muscle were considered. Dietary modulation of NAD+ pathways to enhance growth, immunity, and product quality in aquaculture has also been highlighted. This review highlights the significance of NAD+ metabolism in fish biology, covering cellular energy production, physiological processes, and environmental adaptation, and proposes targeting NAD+-related pathways as a strategy for aquaculture and fish health management. Full article
(This article belongs to the Special Issue Feature Papers by Fishes’ Editorial Board Members)
Show Figures

Graphical abstract

11 pages, 1159 KB  
Article
Relationship Between Heart Rate, Muscle, and Peripheral Oxygen Saturation During Dry Static Apnea
by Dario Vrdoljak, Colin D. Hubbard, Geoff B. Coombs, Andrew T. Lovering, Ivan Drvis, Nikola Foretic, Joseph W. Duke and Željko Dujić
Oxygen 2025, 5(4), 27; https://doi.org/10.3390/oxygen5040027 - 13 Dec 2025
Viewed by 657
Abstract
Background: During an apnea, oxygen depletion occurs at all tissue levels, so apnea duration is influenced by the mammalian dive reflex, which includes a bradycardia resulting in reduced cardiac oxygen consumption. This study aimed to examine the relationships between heart rate (HR), peripheral [...] Read more.
Background: During an apnea, oxygen depletion occurs at all tissue levels, so apnea duration is influenced by the mammalian dive reflex, which includes a bradycardia resulting in reduced cardiac oxygen consumption. This study aimed to examine the relationships between heart rate (HR), peripheral estimation of O2 (SpO2), deltoid and respiratory muscle oxygenation (SmO2), and apnea duration. Methods: The study included 10 breath-hold divers (BHD), 39 ± 10 years of age, with body height of 184.3 ± 3.5 cm, body mass of 84.0 ± 9.2 kg, and 16.2 ± 9.7 years of apnea experience. The BHD performed three preparatory apneas followed by three maximal apneas with 5 min of supine rest between each apnea. During all apneas (duration, 115–323 s; involuntary breathing movements (IBMs), 7–35), SmO2 (measured via NIRS on intercostals (respiratory) and deltoid (locomotor) muscles), heart rate, and SpO2 (measured via forehead sensor) were obtained. Results: The smallest disagreement in oxygen levels was between intercostal SmO2 and SpO2 during the easy-going phase (no IBMs), whereas deltoid desaturation values were more variable. During the struggle phase, Intercostal SmO2, moderately, and Deltoid SmO2, strongly, differed from SpO2. Correlations between apnea duration and O2 saturation showed that only Intercostal SmO2 (r = −0.71; p = 0.03) was significantly related to apnea duration. There was also a significant correlation between HR and SpO2 in the struggle phase (r = −0.58; p = 0.05). Conclusions: These findings suggest that during the struggle phase, SpO2 and SmO2 are not highly connected and that local and systemic oxygen levels in the blood are depleted at different rates. Furthermore, the HR response during the struggle phase affected only SpO2, which indicates that lowering the heart rate may help prevent more rapid deoxygenation. Lastly, the intercostal trend of deoxygenation could be interpreted as respiratory muscle work, suggesting that the increased work of respiratory muscles may prolong apnea duration. Full article
Show Figures

Figure 1

14 pages, 1338 KB  
Review
Mechanisms of Intracranial Aneurysm Rupture: An Integrative Review of Experimental and Clinical Evidence
by Masahiko Itani and Tomohiro Aoki
J. Clin. Med. 2025, 14(22), 8256; https://doi.org/10.3390/jcm14228256 - 20 Nov 2025
Cited by 1 | Viewed by 1662
Abstract
Background: Intracranial aneurysm (IA) rupture is a devastating event in neurosurgery and a leading cause of subarachnoid hemorrhage. Although aneurysm size has been traditionally emphasized, recent research has highlighted multifactorial mechanisms involving hemodynamic stress, wall degeneration, inflammation, and genetic predisposition. Methods: [...] Read more.
Background: Intracranial aneurysm (IA) rupture is a devastating event in neurosurgery and a leading cause of subarachnoid hemorrhage. Although aneurysm size has been traditionally emphasized, recent research has highlighted multifactorial mechanisms involving hemodynamic stress, wall degeneration, inflammation, and genetic predisposition. Methods: Evidence from animal models, human pathological studies, computational fluid dynamics analyses, genetic association studies, and advanced imaging research was reviewed to provide an integrated view of rupture mechanisms. Results: Morphological and hemodynamic studies have shown that high aspect and size ratios, coupled with low wall shear stress and an elevated oscillatory shear index, contribute to focal wall weakening. Histopathological analyses of ruptured aneurysms consistently reveal endothelial loss, smooth-muscle-cell depletion, extracellular matrix degradation, and intense inflammatory cell infiltration, with patterns such as extremely thin, hypocellular, thrombosis-lined walls. Experimental studies have identified active inflammatory pathways, including neutrophil-driven cascades via CXCL1 signaling and complement C5a–C5aR1 activation, as direct triggers of wall failure. High-resolution vessel-wall magnetic resonance imaging correlates contrast enhancement with histological evidence of inflammation and neovascularization, suggesting its utility as a biomarker of instability. Conclusions: IA rupture is driven by a dynamic interplay between adverse hemodynamic environments, inflammatory degeneration, genetic susceptibility, and pathological vascular remodeling. Integrating these mechanistic insights may improve risk stratification and guide the development of targeted preventive strategies. Full article
(This article belongs to the Special Issue Intracranial Aneurysms: Diagnostics and Current Treatment)
Show Figures

Figure 1

47 pages, 3243 KB  
Review
The Potential of Bioactive Plant Phytochemicals, Pro-Resolving Anti-Inflammatory Lipids, and Statins in the Inhibition of Intervertebral Disc Degeneration, Low Back Pain Resolution, Disc Functional Repair, and Promotion of Intervertebral Disc Regeneration
by James Melrose
Cells 2025, 14(22), 1758; https://doi.org/10.3390/cells14221758 - 10 Nov 2025
Viewed by 1270
Abstract
This comprehensive narrative review of bioactive plant compounds, pro-resolving anti-inflammatory lipids, and statins shows their potential in the inhibition of intervertebral disc degeneration (IVDD), pain resolution, tissue repair, and disc regeneration. IVDD is a multifactorial disease involving a multitude of signaling pathways, leading [...] Read more.
This comprehensive narrative review of bioactive plant compounds, pro-resolving anti-inflammatory lipids, and statins shows their potential in the inhibition of intervertebral disc degeneration (IVDD), pain resolution, tissue repair, and disc regeneration. IVDD is a multifactorial disease involving a multitude of signaling pathways, leading to the loss of normal disc function. An influx of nociceptive mechanoreceptors generate low back pain (LBP). IL6 and IL8 levels are elevated in patients undergoing spinal fusion to alleviate LBP, indicating these pro-inflammatory mediators may be major contributors to the generation of LBP. Apoptosis of disc cells leads to the depletion of key extracellular matrix components that equip the disc with its weight-bearing properties. A biomechanically incompetent degenerated IVD stimulates nociceptor mechanoreceptor activity, generating pain. Myo-tendinous, vertebral body, muscle, and facet joint tissues also contain pain receptors. Disturbance of the normal architecture of the IVD also generates pain in these tissues. Plant compounds have been used in folkloric medicine for centuries. This review attempts to provide a scientific basis for their purported health benefits; however, further studies are still required to substantiate this. Until this evidence is available, it would be prudent to be cautious in the use of such compounds. A diverse range of plant compounds (flavonoids, terpenoids, glycosides, alkaloids, and polyphenolics) inhibit inflammation and apoptosis, reduce spinal pain, and stimulate tissue repair by targeting cell signaling pathways in IVDD. Pro-resolving lipid mediators (lipoxin A4, resolvin D1, protectins, and maresins) also reduce inflammation, maintaining disc health and function. Cholesterol lowering statins disrupt phosphorylation in cell signaling pathways inhibiting IVDD, promoting tissue repair and regeneration. Full article
Show Figures

Figure 1

19 pages, 4943 KB  
Article
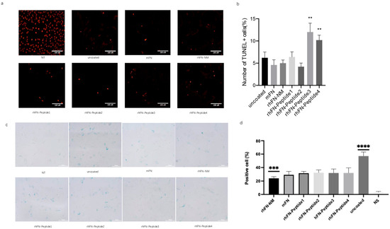
Therapeutic Effect of a Recombinant Human Fibronectin Construct in Skeletal Muscle Repair and Oxidative Stress
by Yuqi Chen, Yuxuan Fan, Yichao Dong, Xiaoqin Yu, Jianen Gao and Xu Ma
Int. J. Mol. Sci. 2025, 26(21), 10700; https://doi.org/10.3390/ijms262110700 - 3 Nov 2025
Cited by 1 | Viewed by 663
Abstract
Aging mice experience a depletion of muscle extracellular matrix fibronectin (FN). Therefore, enhancing FN expression in the aging tissue microenvironment may be able to maintain satellite cell function and facilitate the repair of damaged skeletal muscle. Herein, we have used molecular dynamics (MD) [...] Read more.
Aging mice experience a depletion of muscle extracellular matrix fibronectin (FN). Therefore, enhancing FN expression in the aging tissue microenvironment may be able to maintain satellite cell function and facilitate the repair of damaged skeletal muscle. Herein, we have used molecular dynamics (MD) simulations to select FN functional domains, which were combined into a single construct, rhFN-NM (recombinant human Fibronectin-N-terminal module). The antioxidant properties of this construct were tested at the cellular level and included effects on cell adhesion, anti-aging, apoptosis and expression of aging-related proteins. When used in an animal skeletal muscle injury model, naturally aging mice, or in IL-10(−/−) gene knockout mice, this construct promoted skeletal muscle repair and improved the immune microenvironment of the tissue. Overall, we show that the construct rhFN-NM improves skeletal muscle repair and protects against oxidative stress. Full article
(This article belongs to the Section Molecular Biology)
Show Figures

Figure 1

Back to TopTop