ILK Deletion Protects Against Chronic Kidney Disease-Associated Vascular Damage
Abstract
1. Introduction
2. Results
2.1. ILK Content Is Increased in the Aortas of Mice with Experimental CKD
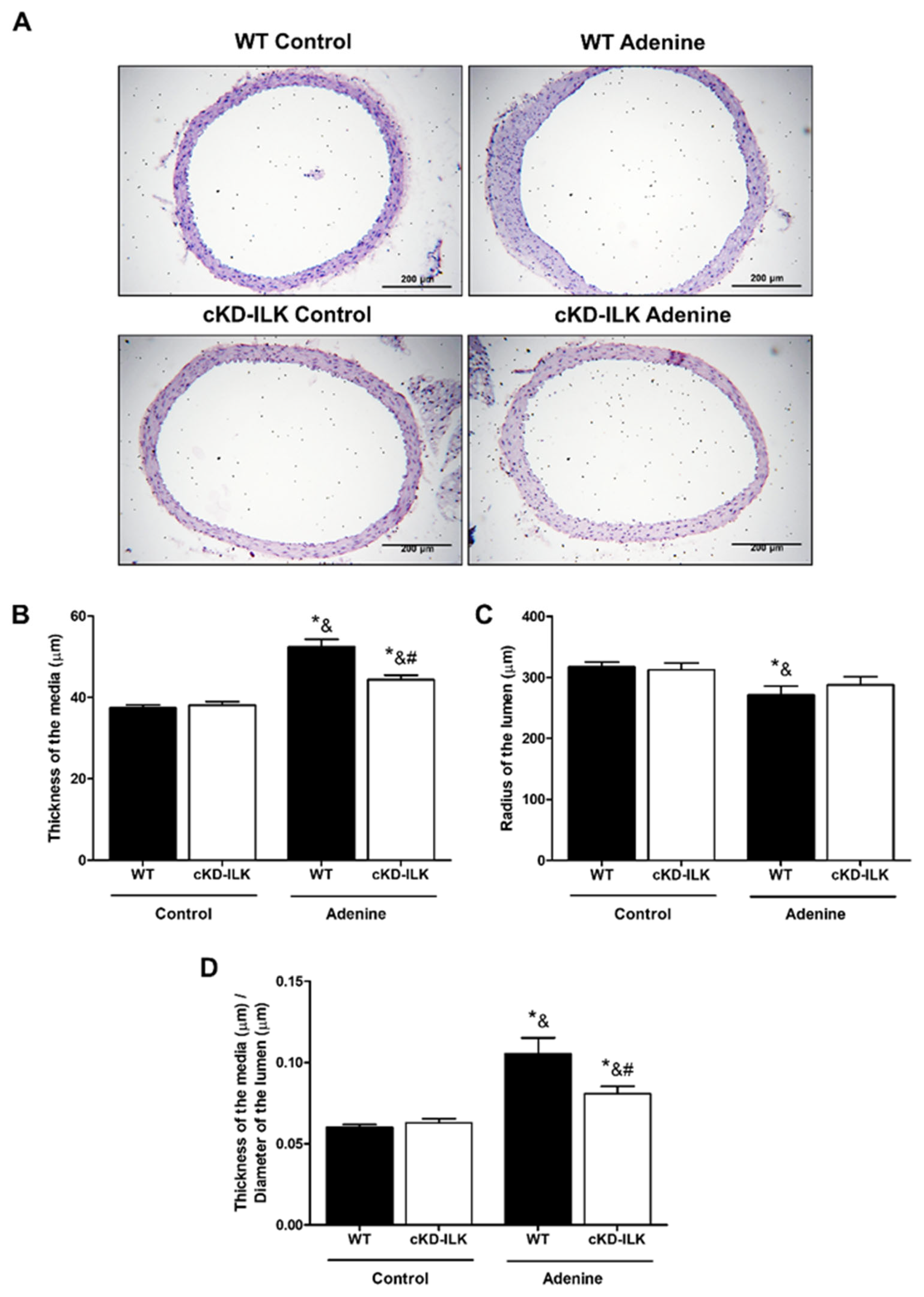
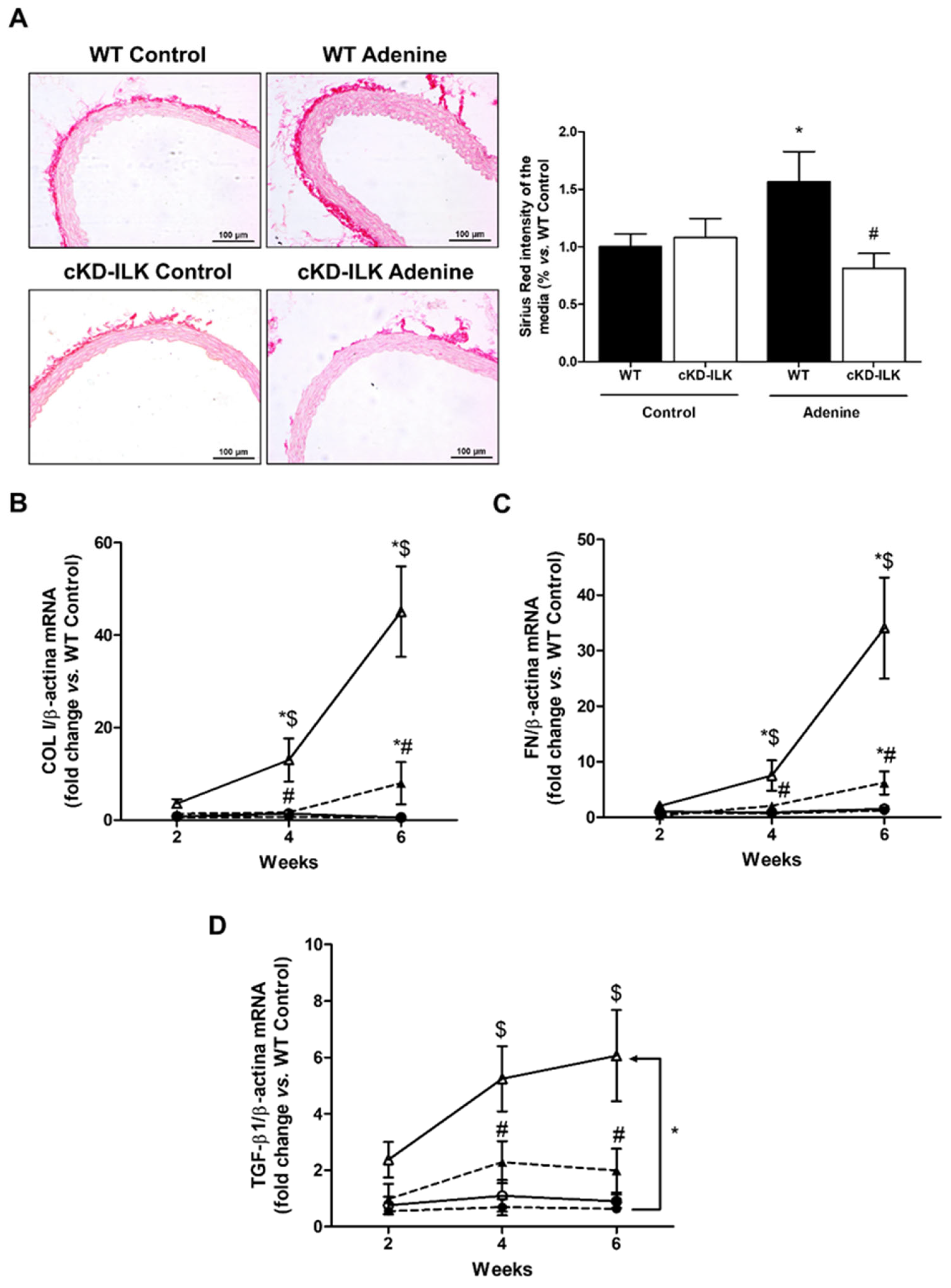
2.2. Aortas of Mice with Experimental CKD Exhibit Structural Damages That Are Prevented by ILK Deletion
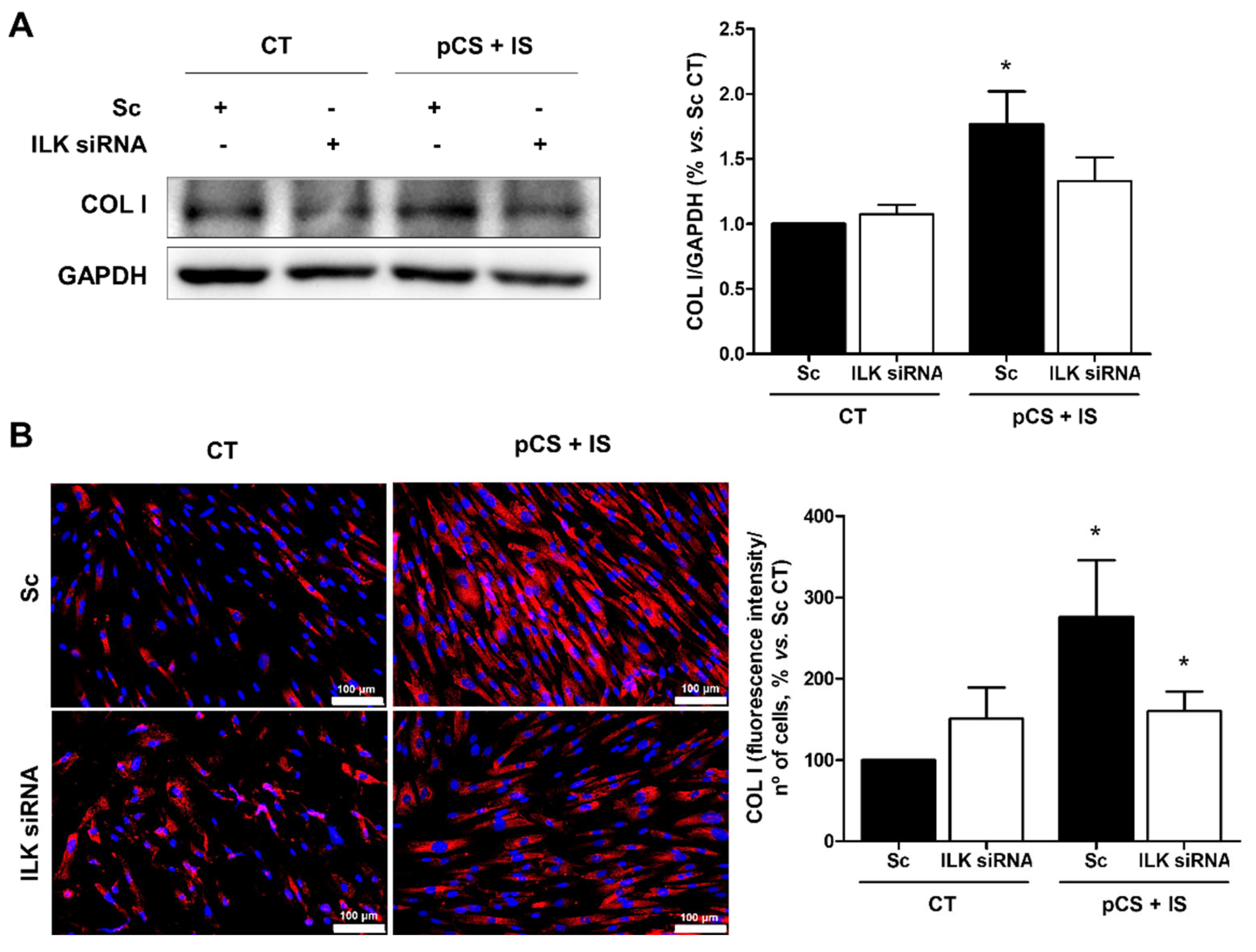
2.3. Uremic Toxins Increase ILK Activity and Induce Fibrosis in Vascular Smooth Muscle Cells and ILK Deletion Prevents Such Increase
3. Discussion
4. Materials and Methods
4.1. Animal Study Design
4.2. In Vitro Cultured Cells
4.3. Clinical and Biochemical Assessments
4.4. Reverse Transcription– Quantitative Polymerase Chain Reaction (RT-qPCR)
4.5. Histology
4.6. Western Blot
4.7. siRNA Transfection
4.8. Immunostaining Assay
4.9. Statistical Analysis
5. Conclusions
Supplementary Materials
Author Contributions
Funding
Institutional Review Board Statement
Informed Consent Statement
Data Availability Statement
Acknowledgments
Conflicts of Interest
Abbreviations
| CKD | Chronic kidney disease |
| cKD-ILK | ILK conditional-knockdown |
| COL I | Collagen type I |
| CT | Control |
| CVD | Cardiovascular disease |
| ECM | Extracellular matrix |
| ESRD | End-stage renal disease |
| FN | Fibronectin |
| HA-VSMC | Human aortic-vascular smooth muscle cells |
| ILK | Integrin-linked kinase |
| IS | Indoxyl sulfate |
| PBMCs | Peripheral blood mononuclear cells |
| pCS | p-cresyl sulfate |
| RT-qPCR | Reverse transcription-quantitative polymerase chain reaction |
| WT | Wild-type |
References
- National Kidney Foundation. K/DOQI clinical practice guidelines for chronic kidney disease: Evaluation, classification, and stratification. Am. J. Kidney Dis. 2002, 39, S1–S266. [Google Scholar]
- GBD 2016 Causes of Death Collaborators. Global, regional, and national age sex specific mortality for 264 causes of death, 1980–2016: A systematic analysis for the Global Burden of Disease Study 2016. Lancet 2017, 390, 1151–1210. [Google Scholar] [CrossRef] [PubMed]
- Collins, A.J. Cardiovascular mortality in end stage renal disease. Am. J. Med. Sci. 2003, 325, 163–167. [Google Scholar] [CrossRef] [PubMed]
- Düsing, P.; Zietzer, A.; Goody, P.R.; Hosen, M.R.; Kurts, C.; Nickenig, G.; Jansen, F. Vascular pathologies in chronic kidney disease: Pathophysiological mechanisms and novel therapeutic approaches. J. Mol. Med. 2021, 99, 335–348. [Google Scholar] [CrossRef] [PubMed]
- Jourde Chiche, N.; Dou, L.; Cerini, C.; Dignat George, F.; Brunet, P. Vascular incompetence in dialysis patients protein bound uremic toxins and endothelial dysfunction. Semin. Dial. 2011, 24, 327–337. [Google Scholar] [CrossRef]
- Vanholder, R.; Schepers, E.; Pletinck, A.; Nagler, E.V.; Glorieux, G. The uremic toxicity of indoxyl sulfate and p cresyl sulfate: A systematic review. J. Am. Soc. Nephrol. 2014, 25, 1897–1907. [Google Scholar] [CrossRef]
- Lau, W.L.; Savoj, J.; Nakata, M.B.; Vaziri, N.D. Altered microbiome in chronic kidney disease: Systemic effects of gut derived uremic toxins. Clin. Sci. 2018, 132, 509–522. [Google Scholar] [CrossRef]
- Viaene, L.; Annaert, P.; De Loor, H.; Poesen, R.; Evenepoel, P.; Meijers, B. Albumin is the main plasma binding protein for indoxyl sulfate and p cresyl sulfate. Biopharm. Drug Dispos. 2013, 34, 165–175. [Google Scholar] [CrossRef]
- Barreto, F.C.; Barreto, D.V.; Liabeuf, S.; Meert, N.; Glorieux, G.; Temmar, M.; Choukroun, G.; Vanholder, R.; Massy, Z.A. Serum indoxyl sulfate is associated with vascular disease and mortality in chronic kidney disease patients. Clin. J. Am. Soc. Nephrol. 2009, 4, 1551–1558. [Google Scholar] [CrossRef]
- Meijers, B.K.I.; Bammens, B.; De Moor, B.; Verbeke, K.; Vanrenterghem, Y.; Evenepoel, P. Free p cresol is associated with cardiovascular disease in hemodialysis patients. Kidney Int. 2008, 73, 1174–1180. [Google Scholar] [CrossRef]
- Hénaut, L.; Mary, A.; Chillon, J.M.; Kamel, S.; Massy, Z.A. The impact of uremic toxins on vascular smooth muscle cell function. Toxins 2018, 10, 218. [Google Scholar] [CrossRef]
- Lim, Y.J.; Sidor, N.A.; Tonial, N.C.; Che, A.; Urquhart, B.L. Uremic Toxins in the Progression of Chronic Kidney Disease and Cardiovascular Disease: Mechanisms and Therapeutic Targets. Toxins 2021, 13, 142. [Google Scholar] [CrossRef] [PubMed]
- Friedrich, E.B.; Liu, E.; Sinha, S.; Cook, S.; Milstone, D.S.; MacRae, C.A.; Mariotti, M.; Kuhlencordt, P.J.; Force, T.; Rosenzweig, A.; et al. Integrin Linked Kinase Regulates Endothelial Cell Survival and Vascular Development. Mol. Cell. Biol. 2004, 24, 8134–8144. [Google Scholar] [CrossRef] [PubMed]
- Kaneko, Y.; Kitazato, K.; Basaki, Y. Integrin linked kinase regulates vascular morphogenesis induced by vascular endothelial growth factor. J. Cell Sci. 2004, 117, 407–415. [Google Scholar] [CrossRef][Green Version]
- Kogata, N.; Tribe, R.M.; Fässler, R.; Way, M.; Adams, R.H. Integrin linked kinase controls vascular wall formation by negatively regulating Rho/ROCK mediated vascular smooth muscle cell contraction. Genes Dev. 2009, 23, 2278–2283. [Google Scholar] [CrossRef] [PubMed][Green Version]
- McDonald, P.C.; Fielding, A.B.; Dedhar, S. Integrin linked kinase essential roles in physiology and cancer biology. J. Cell Sci. 2008, 121, 3121–3132. [Google Scholar] [CrossRef]
- Górska, A.; Mazur, A.J. Integrin linked kinase (ILK): The known vs. the unknown and perspectives. Cell. Mol. Life Sci. 2022, 79, 100. [Google Scholar] [CrossRef]
- Cho, H.J.; Youn, S.W.; Cheon, S.I.; Kim, T.Y.; Hur, J.; Zhang, S.Y.; Lee, S.P.; Park, K.W.; Lee, M.M.; Choi, Y.S.; et al. Regulation of endothelial cell and endothelial progenitor cell survival and vasculogenesis by integrin linked kinase. Arterioscler. Thromb. Vasc. Biol. 2005, 25, 1154–1160. [Google Scholar] [CrossRef]
- Zhang, X.; Hu, K.; Li, C.Y. Protection against oxidized low density lipoprotein induced vascular endothelial cell death by integrin linked kinase. Circulation 2001, 104, 2762–2766. [Google Scholar] [CrossRef]
- García-Jérez, A.; Luengo, A.; Carracedo, J.; Ramírez-Chamond, R.; Rodríguez-Puyol, D.; Rodríguez-Puyol, M.; Calleros, L. Effect of uraemia on endothelial cell damage is mediated by the integrin linked kinase pathway. J. Physiol. 2015, 593, 601–618. [Google Scholar] [CrossRef]
- Hortelano, S.; López Fontal, R.; Través, P.G.; Villa, N.; Grashoff, C.; Boscá, L.; Luque, A. ILK mediates LPS induced vascular adhesion receptor expression and subsequent leucocyte trans endothelial migration. Cardiovasc. Res. 2010, 86, 283–292. [Google Scholar] [CrossRef]
- Friedrich, E.B.; Sinha, S.; Li, N.; Dedhar, S.; Force, T.; Rosenzweig, A.; Gerszten, R.E. Role of integrin linked kinase in leukocyte recruitment. J. Biol. Chem. 2002, 277, 16371–16375. [Google Scholar] [CrossRef]
- Campillo, S.; Bohorquez, L.; Gutiérrez-Calabrés, E.; García-Ayuso, D.; Miguel, V.; Griera, M.; Calle, Y.; de Frutos, S.; Rodríguez-Puyol, M.; Rodríguez-Puyol, D.; et al. Indoxyl sulfate- and P-cresol-induced monocyte adhesion and migration is mediated by integrin-linked kinase-dependent podosome formation. Exp. Mol. Med. 2022, 54, 226–238. [Google Scholar] [CrossRef] [PubMed]
- de Frutos, S.; Luengo, A.; García-Jérez, A.; Hatem-Vaquero, M.; Griera, M.; O’Valle, F.; Calle, Y.; de Frutos, S.; Rodríguez-Puyol, M.; Rodríguez-Puyol, D.; et al. Chronic kidney disease induced by an adenine rich diet upregulates integrin linked kinase (ILK) and its depletion prevents the disease progression. Biochim. Biophys. Acta Mol. Basis Dis. 2019, 1865, 1284–1297. [Google Scholar] [CrossRef]
- Yokozawa, T.; Zheng, P.D.; Oura, H.; Koizumi, F. Animal model of adenine-induced chronic renal failure in rats. Nephron 1986, 44, 230–234. [Google Scholar] [CrossRef] [PubMed]
- Santana, A.C.; Degaspari, S.; Catanozi, S.; Dellê, H.; De Sá Lima, L.; Silva, C.; Blanco, P.; Solez, K.; Scavone, C.; Noronha, I.L. Thalidomide suppresses inflammation in adenine-induced CKD with uraemia in mice. Nephrol. Dial. Transplant. 2013, 28, 1140–1149. [Google Scholar] [CrossRef] [PubMed]
- Tamura, M.; Aizawa, R.; Hori, M.; Ozaki, H. Progressive renal dysfunction and macrophage infiltration in interstitial fibrosis in an adenine-induced tubulointerstitial nephritis mouse model. Histochem. Cell Biol. 2009, 131, 483–490. [Google Scholar] [CrossRef]
- Buchtler, S.; Grill, A.; Hofmarksrichter, S.; Stöckert, P.; Schiechl-Brachner, G.; Gomez, M.R.; Neumayer, S.; Schmidbauer, K.; Talke, Y.; Klinkhammer, B.M.; et al. Cellular Origin and Functional Relevance of Collagen I Production in the Kidney. J. Am. Soc. Nephrol. 2018, 29, 1859–1873. [Google Scholar] [CrossRef]
- Jia, T.; Olauson, H.; Lindberg, K.; Amin, R.; Edvardsson, K.; Lindholm, B.; Andersson, G.; Wernerson, A.; Sabbagh, Y.; Schiavi, S.; et al. A novel model of adenine-induced tubulointerstitial nephropathy in mice. BMC Nephrol. 2013, 14, 116. [Google Scholar] [CrossRef]
- Motohashi, H.; Tahara, Y.; Whittaker, D.S.; Wang HBin Yamaji, T.; Wakui, H.; Haraguchi, A.; Yamazaki, M.; Miyakawa, H.; Hama, K. The circadian clock is disrupted in mice with adenine-induced tubulointerstitial nephropathy. Kidney Int. 2020, 97, 728–740. [Google Scholar] [CrossRef]
- Cano-Peñalver, J.L.; Griera, M.; García-Jerez, A.; Hatem-Vaquero, M.; Ruiz-Torres, M.P.; Rodríguez-Puyol, D.; Frutos, S.; Rodríguez-Puyol, M. Renal Integrin-Linked Kinase Depletion Induces Kidney cGMP-Axis Upregulation: Consequences on Basal and Acutely Damaged Renal Function. Mol. Med. 2016, 21, 873–885. [Google Scholar] [CrossRef] [PubMed]
- Herranz, B.; Marquez, S.; Guijarro, B.; Aracil, E.; Aicart-Ramos, C.; Rodriguez-Crespo, I.; Serrano, I.; Rodríguez-Puyol, M.; Zaragoza, C.; Saura, M. Integrin-linked kinase regulates vasomotor function by preventing endothelial nitric oxide synthase uncoupling: Role in atherosclerosis. Circ. Res. 2012, 110, 439–449, Erratum in Circ. Res. 2012, 110, e48. [Google Scholar] [CrossRef]
- Serrano, I.; De Frutos, S.; Griera, M.; Medrano, D.; Rodríguez-Puyol, M.; Dedhar, S.; Ruiz-Torres, M.P.; Rodríguez-Puyol, D. Ilk conditional deletion in adult animals increases cyclic GMP-dependent vasorelaxation. Cardiovasc. Res. 2013, 99, 535–544, Erratum in Cardiovasc Res. 2016, 109, 408. [Google Scholar] [CrossRef] [PubMed]
- Ho, B.; Hou, G.; Pickering, J.G.; Hannigan, G.; Langille, B.L.; Bendeck, M.P. Integrin-linked kinase in the vascular smooth muscle cell response to injury. Am. J. Pathol. 2008, 173, 278–288. [Google Scholar] [CrossRef]
- Inserra, F.; Forcada, P.; Castellaro, A.; Castellaro, C. Chronic Kidney Disease and Arterial Stiffness: A Two-Way. Path. Front. Med. 2021, 8, 765924. [Google Scholar] [CrossRef]
- Zanoli, L.; Lentini, P.; Briet, M.; Castellino, P.; House, A.A.; London, G.M.; Malatino, L.; McCullough, P.A.; Mikhailidis, D.P.; Boutouyrie, P. Arterial Stiffness in the Heart Disease of CKD. J. Am. Soc. Nephrol. 2019, 30, 918–928. [Google Scholar] [CrossRef]
- Madsen, M.; Aarup, A.; Albinsson, S.; Hartvigsen, K.; Sørensen, C.M.; Turczynska, K.; Nielsen, L.B.; Pedersen, T.X. Uremia modulates the phenotype of aortic smooth muscle cells. Atherosclerosis 2017, 257, 64–70. [Google Scholar] [CrossRef]
- Shinohara, K.; Shoji, T.; Tsujimoto, Y.; Kimoto, E.; Tahara, H.; Koyama, H.; Emoto, M.; Ishimura, E.; Miki, T.; Tabata, T.; et al. Arterial stiffness in predialysis patients with uremia. Kidney Int. 2004, 65, 936–943. [Google Scholar] [CrossRef]
- London, G.M. Vascular disease and atherosclerosis in uremia. Nefrología 2005, 25, 91–95. [Google Scholar] [CrossRef]
- Dellê, H.; Rocha, J.R.C.; Cavaglieri, R.C.; Vieira, J.M.; Malheiros, D.M.A.C.; Noronha, I.L. Antifibrotic effect of tamoxifen in a model of progressive renal disease. J. Am. Soc. Nephrol. 2012, 23, 37–48. [Google Scholar] [CrossRef]
- Zhao, T.; Sun, Z.; Lai, X.; Lu, H.; Liu, L.; Li, S.; Yuan, J.H.; Guo, Z. Tamoxifen exerts anti-peritoneal fibrosis effects by inhibiting H19-activated VEGFA transcription. J. Transl. Med. 2023, 21, 614. [Google Scholar] [CrossRef] [PubMed]
- Eloot, S.; Schepers, E.; Barreto, D.V.; Barreto, F.C.; Liabeuf, S.; Van Biesen, W.; Verbeke, F.; Glorieux, G.; Choukroun, G.; Massy, Z.; et al. Estimated glomerular filtration rate is a poor predictor of concentration for a broad range of uremic toxins. Clin. J. Am. Soc. Nephrol. 2011, 6, 1266–1273. [Google Scholar] [CrossRef] [PubMed]
- Duranton, F.; Cohen, G.; de Smet, R.; Rodriguez, M.; Jankowski, J.; Vanholder, R.; Argiles, A. Normal and pathologic concentrations ofuremic toxins. J. Am. Soc. Nephrol. 2012, 23, 1258–1270. [Google Scholar] [CrossRef] [PubMed]
- Shen, D.; Li, J.; Lepore, J.J.; Anderson, T.J.T.; Sinha, S.; Lin, A.Y.; Cheng, L.; Cohen, E.D.; Roberts, J.D., Jr.; Dedhar, S. Aortic aneurysm generation in mice with targeted deletion of integrin-linked kinase in vascular smooth muscle cells. Circ. Res. 2011, 109, 616–628. [Google Scholar] [CrossRef]
- Yamamoto, H.; Tsuruoka, S.; Ioka, T.; Ando, H.; Ito, C.; Akimoto, T.; Fujimura, A.; Asano, Y.; Kusano, E. Indoxyl sulfate stimulates proliferation of rat vascular smooth muscle cells. Kidney Int. 2006, 69, 1780–1785. [Google Scholar] [CrossRef]
- Ho, B.; Bendeck, M.P. Integrin linked kinase (ILK) expression and function in vascular smooth muscle cells. Cell Adh. Migr. 2009, 3, 174–176. [Google Scholar] [CrossRef]
- Wilson, D.P.; Sutherland, C.; Borman, M.A.; Deng, J.T.; MacDonald, J.A.; Walsh, M.P. Integrin-linked kinase is responsible for Ca2+-independent myosin diphosphorylation and contraction of vascular smooth muscle. Biochem. J. 2005, 392, 641–648. [Google Scholar] [CrossRef]
- Hatem-Vaquero, M.; de Frutos, S.; Luengo, A.; González Abajo, A.; Griera, M.; Rodríguez-Puyol, M.; Rodríguez-Puyol, D.; Calleros, L. Contribution of uraemic toxins to the vascular fibrosis associated with chronic kidney disease. Nefrología 2018, 38, 639–646. [Google Scholar] [CrossRef]
- Campillo, S.; Gutiérrez-Calabrés, E.; García-Miranda, S.; Griera, M.; Fernández Rodríguez, L.; de Frutos, S.; Rodríguez-Puyol, D.; Calleros, L. Integrin-linked kinase mRNA expression in circulating mononuclear cells as a biomarker of kidney and vascular damage in experimental chronic kidney disease. Cell Commun. Signal. 2024, 22, 264. [Google Scholar] [CrossRef]
- Chen Wongworawat, Y.; Nepal, C.; Duhon, M.; Chen, W.; Nguyen, M.T.; Godzik, A.; Qiu, X.; Li, W.V.; Yu, G.; Villicana, R.; et al. Spatial transcriptomics reveals distinct role of monocytes/macrophages with high FCGR3A expression in kidney transplant rejections. Front. Immunol. 2025, 16, 1654741. [Google Scholar] [CrossRef]








| Diet Weeks | 0 Weeks | 2 Weeks | 4 Weeks | 6 Weeks | |
|---|---|---|---|---|---|
| Plasma Parameters | |||||
| Urea Nitrogen (mg/dL) | |||||
| WT Control | 23.8 ± 2.8 | 24.0 ± 5.5 | 24.4 ± 5.8 | 25.3 ± 3.1 | |
| cKD-ILK Control | 24.3 ± 3.6 | 23.8 ± 2.7 | 24.0 ± 6.1 | 22.8 ± 1.2 | |
| WT Adenine | 27.1 ± 3.4 | 82.2 ± 20.1 *$ | 104.3 ± 15.1 *$ | 119.4 ± 9.1 *$ | |
| cKD-ILK Adenine | 24.2 ± 1.9 | 46.8 ± 10.2 *$# | 51.6 ± 15.8 *$# | 55.4 ± 10.8 *$# | |
| Creatinine (mg/dL) | |||||
| WT Control | 0.26 ± 0.05 | 0.27 ± 0.07 | 0.30 ± 0.07 | 0.25 ± 0.01 | |
| cKD-ILK Control | 0.27 ± 0.06 | 0.28 ± 0.06 | 0.31 ± 0.05 | 0.29 ± 0.04 | |
| WT Adenine | 0.38 ± 0.05 | 0.64 ± 0.11 *$ | 0.73 ± 0.10 *$ | 0.87 ± 0.06 *$ | |
| cKD-ILK Adenine | 0.29 ± 0.04 | 0.43 ± 0.07 *$# | 0.48 ± 0.08 *$# | 0.49 ± 0.05 *$# | |
| Diet Weeks | 0 Weeks | 2 Weeks | 4 Weeks | 6 Weeks | |
|---|---|---|---|---|---|
| Parameters | |||||
| Body weight (g) | |||||
| WT Control | 27.2 ± 1.9 | 30.7 ± 0.9 | 30.3 ± 3.6 | 31.2 ± 3.6 | |
| cKD-ILK Control | 26.6 ± 2.2 | 28.8 ± 2.9 | 29.2 ± 3.8 | 29.4 ± 3.1 | |
| WT Adenine | 27.4 ± 3.3 | 21.7 ± 2.7 *$ | 22.1 ± 2.0 *$ | 21.9 ± 2.5 *$ | |
| cKD-ILK Adenine | 27.0 ± 1.3 | 23.2 ± 1.5 *$ | 23.5 ± 1.9 *$ | 22.8 ± 2.1 *$ | |
| Mean arterial pressure (mmHg) | |||||
| WT Control | 89.2 ± 0.7 | 88.5 ± 0.6 | 90.3 ± 1.1 | 90.5 ± 2.1 | |
| cKD-ILK Control | 89.1 ± 0.6 | 89.0 ± 1.5 | 89.5 ± 0.9 | 89.8 ± 1.2 | |
| WT Adenine | 88.3 ± 1.7 | 93.5 ± 4.9 | 112.5 ± 4.9 *$ | 127.5 ± 9.2 *$ | |
| cKD-ILK Adenine | 88.5 ± 0.8 | 90.3 ± 1.8 | 91.2 ± 2.6 # | 94.6 ± 4.2 *# | |
Disclaimer/Publisher’s Note: The statements, opinions and data contained in all publications are solely those of the individual author(s) and contributor(s) and not of MDPI and/or the editor(s). MDPI and/or the editor(s) disclaim responsibility for any injury to people or property resulting from any ideas, methods, instructions or products referred to in the content. |
© 2025 by the authors. Licensee MDPI, Basel, Switzerland. This article is an open access article distributed under the terms and conditions of the Creative Commons Attribution (CC BY) license.
Share and Cite
Campillo, S.; Gutiérrez-Calabrés, E.; García-Miranda, S.; Griera, M.; de Frutos, S.; Rodríguez-Puyol, D.; Calleros, L. ILK Deletion Protects Against Chronic Kidney Disease-Associated Vascular Damage. Int. J. Mol. Sci. 2026, 27, 215. https://doi.org/10.3390/ijms27010215
Campillo S, Gutiérrez-Calabrés E, García-Miranda S, Griera M, de Frutos S, Rodríguez-Puyol D, Calleros L. ILK Deletion Protects Against Chronic Kidney Disease-Associated Vascular Damage. International Journal of Molecular Sciences. 2026; 27(1):215. https://doi.org/10.3390/ijms27010215
Chicago/Turabian StyleCampillo, Sofía, Elena Gutiérrez-Calabrés, Susana García-Miranda, Mercedes Griera, Sergio de Frutos, Diego Rodríguez-Puyol, and Laura Calleros. 2026. "ILK Deletion Protects Against Chronic Kidney Disease-Associated Vascular Damage" International Journal of Molecular Sciences 27, no. 1: 215. https://doi.org/10.3390/ijms27010215
APA StyleCampillo, S., Gutiérrez-Calabrés, E., García-Miranda, S., Griera, M., de Frutos, S., Rodríguez-Puyol, D., & Calleros, L. (2026). ILK Deletion Protects Against Chronic Kidney Disease-Associated Vascular Damage. International Journal of Molecular Sciences, 27(1), 215. https://doi.org/10.3390/ijms27010215

