Transcriptional and Metabolic Networks Underlying Melanin Deposition in Silkie Chicken Muscle: A Multi-Omics Insights
Simple Summary
Abstract
1. Introduction
2. Materials and Methods
2.1. Animal Samples and Collection
2.2. RNA Extraction, cDNA Synthesis, and Real-Time Quantitative PCR (qRT-PCR)
2.3. Transcriptome Profiling in the Pectoralis Muscle
2.4. Widely Targeted Metabolomic Analyses on Pectoralis Muscle of Chickens
2.5. Integrated Analysis of Pectoralis Muscle Transcriptomics and Metabolomics
2.6. Statistical Analysis
3. Results
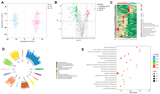
3.1. Transcriptome Profiling in the Pectoralis Muscle
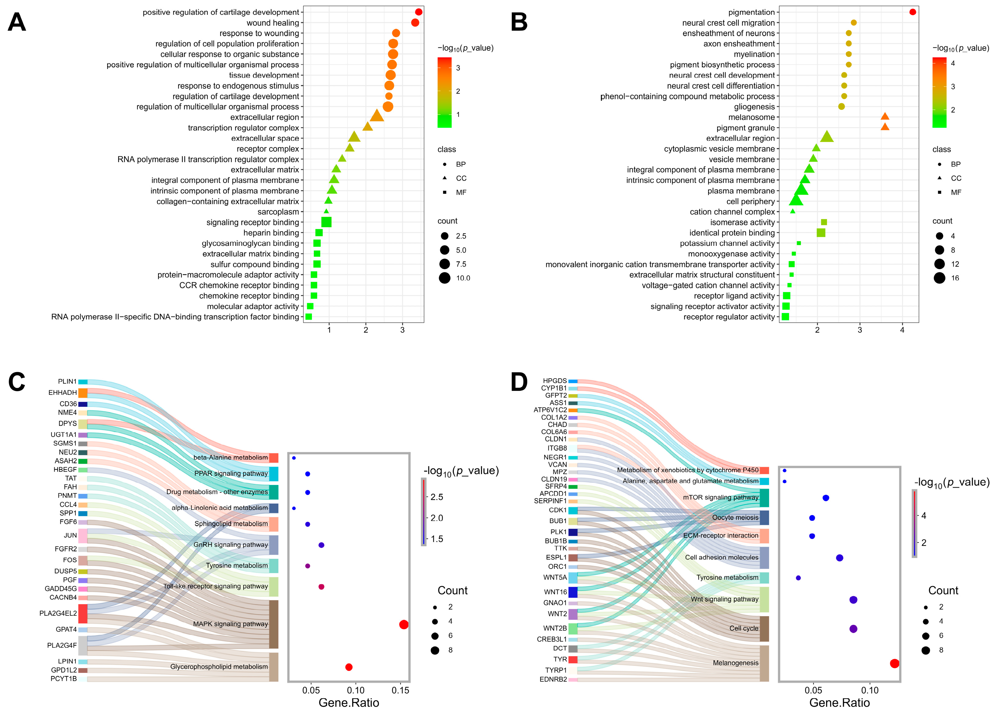
3.2. Prediction of Genes Related to Melanin Deposition in the Pectoralis Muscle of Silkie
3.3. Metabolite Profiling of Chicken Pectoralis Muscle
3.4. Joint Analysis of Transcriptomics and Metabolomics in the Pectoralis Muscle
4. Discussion
4.1. Transcriptomic Signatures of Melanogenesis
4.2. Metabolomic Insights into Melanin Substrate Dynamics
4.3. Integrated Pathways and Systemic Regulation
4.4. Limitations and Future Directions
5. Conclusions
Supplementary Materials
Author Contributions
Funding
Institutional Review Board Statement
Informed Consent Statement
Data Availability Statement
Acknowledgments
Conflicts of Interest
References
- Chen, S.R.; Jiang, B.; Zheng, J.X.; Xu, G.Y.; Li, J.Y.; Yang, N. Isolation and characterization of natural melanin derived from Silky Fowl (Gallus gallus domesticus Brisson). Food Chem. 2008, 111, 745–749. [Google Scholar] [CrossRef]
- Han, D.; Wang, S.; Hu, Y.; Zhang, Y.; Dong, X.; Yang, Z.; Wang, J.; Li, J.; Deng, X. Hyperpigmentation results in aberrant immune development in Silky Fowl (Gallus gallus domesticus Brisson). PLoS ONE 2015, 10, e0125686. [Google Scholar] [CrossRef]
- Nganvongpanit, K.; Kaewkumpai, P.; Kochagul, V.; Pringproa, K.; Punyapornwithaya, V.; Mekchay, S. Distribution of melanin pigmentation in 33 organs of Thai black-bone chickens (Gallus gallus domesticus). Animals 2020, 10, 777. [Google Scholar] [CrossRef]
- Abdul Sattar, M.; Patnaik, A. Molecular insights into antioxidant efficiency of melanin: A sustainable antioxidant for natural rubber formulations. J. Phys. Chem. B. 2023, 127, 8242–8256. [Google Scholar] [CrossRef]
- Tian, Y.; Zhu, S.; Xie, M.; Wang, W.; Wu, H.; Gong, D. Composition of fatty acids in the muscle of black-bone Silky chicken (Gallus gellus demesticus Brissen) and its bioactivity in mice. Food Chem. 2011, 126, 479–483. [Google Scholar] [CrossRef]
- Slominski, R.M.; Sarna, T.; Płonka, P.M.; Raman, C.; Brożyna, A.A.; Slominski, A.T. Melanoma, melanin, and melanogenesis: The yin and yang relationship. Front. Oncol. 2022, 12, 842496. [Google Scholar] [CrossRef]
- Yu, F.; Lu, Y.; Zhong, Z.; Qu, B.; Wang, M.; Yu, X.; Chen, J. Mitf involved in innate immunity by activating tyrosinase-mediated melanin synthesis in Pteria penguin. Front. Immunol. 2021, 12, 626493. [Google Scholar] [CrossRef]
- Menichetti, A.; Mordini, D.; Montalti, M. Melanin as a photothermal agent in antimicrobial systems. Int. J. Mol. Sci. 2024, 25, 8975. [Google Scholar] [CrossRef]
- Huang, L.; Xiang, J.; Cheng, Y.; Xiao, L.; Wang, Q.; Zhang, Y.; Xu, T.; Chen, Q.; Xin, H.; Wang, X. Regulation of blood glucose using islets encapsulated in a melanin-modified immune-shielding hydrogel. ACS Appl. Mater. Interfaces 2021, 13, 12877–12887. [Google Scholar] [CrossRef]
- Gu, S.; Gao, J.; Li, Z.; Zhang, S.; Wen, C.; Sun, C.; Yan, W.; Hou, Z.; Yang, N.; Li, J. Comparative analysis of myofiber characteristics, shear force, and amino acid contents in slow- and fast-growing broilers. Foods 2024, 13, 3997. [Google Scholar] [CrossRef]
- Rajput, N.; Naeem, M.; Ali, S.; Zhang, J.F.; Zhang, L.; Wang, T. The effect of dietary supplementation with the natural carotenoids curcumin and lutein on broiler pigmentation and immunity. Poult. Sci. 2013, 92, 1177–1185. [Google Scholar] [CrossRef]
- Solano, F. Photoprotection and skin pigmentation: Melanin-related molecules and some other new agents obtained from natural sources. Molecules 2020, 25, 1537. [Google Scholar] [CrossRef]
- Pillaiyar, T.; Manickam, M.; Jung, S.H. Recent development of signaling pathways inhibitors of melanogenesis. Cell. Signal. 2017, 40, 99–115. [Google Scholar] [CrossRef]
- Guo, L.; Li, W.; Gu, Z.; Wang, L.; Guo, L.; Ma, S.; Li, C.; Sun, J.; Han, B.; Chang, J. Recent advances and progress on melanin: From source to application. Int. J. Mol. Sci. 2023, 24, 4360. [Google Scholar] [CrossRef]
- Olivares, C.; Solano, F. New insights into the active site structure and catalytic mechanism of tyrosinase and its related proteins. Pigment Cell Melanoma Res. 2009, 22, 750–760. [Google Scholar] [CrossRef]
- Lai, X.; Wichers, H.J.; Soler-Lopez, M.; Dijkstra, B.W. Structure and function of human tyrosinase and tyrosinase-related proteins. Chemistry 2018, 24, 47–55. [Google Scholar] [CrossRef]
- Ji, G.; Zhang, M.; Ju, X.; Liu, Y.; Shan, Y.; Tu, Y.; Zou, J.; Shu, J.; Li, H.; Zhao, W. Dynamic transcriptome profile analysis of mechanisms related to melanin deposition in chicken muscle development. Animals 2024, 14, 2702. [Google Scholar] [CrossRef]
- Xu, M.; Tang, S.; Liu, X.; Deng, Y.; He, C.; Guo, S.; Qu, X. Genes influencing deposition of melanin in breast muscle of the Xuefeng black bone chicken based on bioinformatic analysis. Genome 2023, 66, 212–223. [Google Scholar] [CrossRef]
- Dou, T.; Yan, S.; Liu, L.; Wang, K.; Jian, Z.; Xu, Z.; Zhao, J.; Wang, Q.; Sun, S.; Talpur, M.Z.; et al. Integrative analysis of transcriptomics and metabolomics to reveal the melanogenesis pathway of muscle and related meat characters in Wuliangshan black-boned chickens. BMC Genom. 2022, 23, 173. [Google Scholar] [CrossRef]
- Li, R.; Li, D.; Xu, S.; Zhang, P.; Zhang, Z.; He, F.; Li, W.; Sun, G.; Jiang, R.; Li, Z.; et al. Whole-transcriptome sequencing reveals a melanin-related ceRNA regulatory network in the breast muscle of Xichuan black-bone chicken. Poult. Sci. 2024, 103, 103539. [Google Scholar] [CrossRef]
- Li, S.; Wang, Z.; Li, S.; Ding, X.; Fang, Q.; Pan, X.; Gao, G.; Du, X.; Zhao, A. Research note: Metabolomics revealed the causes of the formation of chicken structural blue earlobes. Poult. Sci 2024, 103, 104208. [Google Scholar] [CrossRef]
- Fan, X.; Zhang, P.; Batool, W.; Liu, C.; Hu, Y.; Wei, Y.; He, Z.; Zhang, S.H. Contribution of the tyrosinase (MoTyr) to melanin synthesis, conidiogenesis, appressorium development, and pathogenicity in Magnaporthe oryzae. J. Fungi 2023, 9, 311. [Google Scholar] [CrossRef]
- Li, D.; Wang, X.; Fu, Y.; Zhang, C.; Cao, Y.; Wang, J.; Zhang, Y.; Li, Y.; Chen, Y.; Li, Z.; et al. Transcriptome analysis of the breast muscle of Xichuan black-bone chickens under tyrosine supplementation revealed the mechanism of tyrosine-induced melanin deposition. Front. Genet. 2019, 10, 475. [Google Scholar] [CrossRef]
- Lu, Y.; Tonissen, K.F.; Di Trapani, G. Modulating skin colour: Role of the thioredoxin and glutathione systems in regulating melanogenesis. Biosci. Rep. 2021, 41, BSR20210427. [Google Scholar] [CrossRef]
- NY/T 33-2004; Feeding Standard of Chicken. Industry Standard of the People’s Republic of China. Standardization Administration of China: Beijing, China, 2004.
- Trick, A.Y.; Chen, F.E.; Schares, J.A.; Freml, B.E.; Lor, P.; Yun, Y.; Wang, T.H. High resolution estimates of relative gene abundance with quantitative ratiometric regression PCR (qRR-PCR). Analyst 2021, 146, 6463–6469. [Google Scholar] [CrossRef]
- Zhang, X.; Du, P.; Wang, Z.; Zhu, Y.; Si, X.; Chen, W.; Huang, Y. Distinct dynamic regulation of pectoralis muscle metabolomics by insulin and the promotion of glucose-lipid metabolism with extended duration. Poult. Sci. 2025, 104, 104619. [Google Scholar] [CrossRef]
- Huang, S.C.; Cao, Q.Q.; Cao, Y.B.; Yang, Y.R.; Xu, T.T.; Yue, K.; Liu, F.; Tong, Z.X.; Wang, X.B. Morinda officinalis polysaccharides improve meat quality by reducing oxidative damage in chickens suffering from tibial dyschondroplasia. Food Chem. 2021, 344, 128688. [Google Scholar] [CrossRef]
- Yuan, W.; Qin, H.; Bi, H.; Zhao, D.; Zhang, Y.; Chen, W. Ssc-mir-221-3p regulates melanin production in Xiang pigs melanocytes by targeting the TYRP1 gene. BMC Genom. 2023, 24, 369. [Google Scholar] [CrossRef]
- Li, J.; Bed’hom, B.; Marthey, S.; Valade, M.; Dureux, A.; Moroldo, M.; Péchoux, C.; Coville, J.L.; Gourichon, D.; Vieaud, A.; et al. A missense mutation in TYRP1 causes the chocolate plumage color in chicken and alters melanosome structure. Pigment Cell Melanoma Res. 2019, 32, 381–390. [Google Scholar] [CrossRef]
- Zhang, X.; Wu, F.; Hu, J.; Ji, X.; Qi, Y. Polymorphism in the MLANA gene and its association with feather pigmentation in Chinese yellow quail (Coturnix japonica). Br. Poult. Sci. 2025, 66, 453–457. [Google Scholar] [CrossRef]
- Vaez, M.; Follett, S.A.; Bed’hom, B.; Gourichon, D.; Tixier-Boichard, M.; Burke, T. A single point-mutation within the melanophilin gene causes the lavender plumage colour dilution phenotype in the chicken. BMC Genet. 2008, 9, 7. [Google Scholar] [CrossRef]
- Yang, S.; Liu, B.; Ji, K.; Fan, R.; Dong, C. MicroRNA-5110 regulates pigmentation by cotargeting melanophilin and WNT family member 1. FASEB J. 2018, 32, 5405–5412. [Google Scholar] [CrossRef]
- Yu, S.; Wang, G.; Liao, J.; Tang, M. Five alternative splicing variants of the TYR gene and their different roles in melanogenesis in the Muchuan black-boned chicken. Br. Poult. Sci. 2018, 60, 8–14. [Google Scholar] [CrossRef]
- Xi, Y.; Xu, Q.; Huang, Q.; Ma, S.; Wang, Y.; Han, C.; Zhang, R.; Wang, J.; Liu, H.; Li, L. Genome-wide association analysis reveals that EDNRB2 causes a dose-dependent loss of pigmentation in ducks. BMC Genom. 2021, 22, 381. [Google Scholar] [CrossRef]
- Kinoshita, K.; Akiyama, T.; Mizutani, M.; Shinomiya, A.; Ishikawa, A.; Younis, H.H.; Tsudzuki, M.; Namikawa, T.; Matsuda, Y. Endothelin Receptor B2 (EDNRB2) is responsible for the tyrosinase-independent recessive white (mow) and mottled (mo) plumage phenotypes in the chicken. PLoS ONE 2014, 9, e86361. [Google Scholar] [CrossRef]
- Guyonneau, L.; Murisier, F.; Rossier, A.; Moulin, A.; Beermann, F. Melanocytes and pigmentation are affected in dopachrome tautomerase knockout mice. Mol. Cell. Biol. 2023, 24, 3396–3403. [Google Scholar] [CrossRef]
- Klaassen, H.; Wang, Y.; Adamski, K.; Rohner, N.; Kowalko, J.E. CRISPR mutagenesis confirms the role of OCA2 in melanin pigmentation in Astyanax mexicanus. Dev. Biol. 2018, 441, 313–318. [Google Scholar] [CrossRef]
- Watt, B.; van Niel, G.; Raposo, G.; Marks, M.S. PMEL: A pigment cell-specific model for functional amyloid formation. Pigment Cell Melanoma Res. 2013, 26, 300–315. [Google Scholar] [CrossRef]
- Zhang, P.; Liu, W.; Yuan, X.; Li, D.; Gu, W.; Gao, T. Endothelin-1 enhances the melanogenesis via MITF-GPNMB pathway. BMB Rep. 2013, 46, 364–369. [Google Scholar] [CrossRef]
- Li, R.; Wang, Y.; Liu, Y.; Li, D.; Tian, Y.; Liu, X.; Kang, X.; Li, Z. Effects of SLC45A2 and GPNMB on melanin deposition based on transcriptome sequencing in chicken feather follicles. Animals 2023, 13, 2608. [Google Scholar] [CrossRef]
- Liu, X.F.; Luo, J.; Hu, X.X.; Yang, H.; Lv, X.Q.; Feng, C.G.; Tong, J.; Wang, Y.Q.; Wang, S.H.; Liu, X.J.; et al. Repression of SLC24A5 can reduce pigmentation in chicken. Front. Biosci. 2011, 3, 158–165. [Google Scholar] [CrossRef][Green Version]
- Oancea, E.; Vriens, J.; Brauchi, S.; Jun, J.; Splawski, I.; Clapham, D.E. TRPM1 forms ion channels associated with melanin content in melanocytes. Sci. Signal. 2009, 2, ra21. [Google Scholar] [CrossRef]
- Ghosh Roy, S.; Bakhrat, A.; Abdu, M.; Afonso, S.; Pereira, P.; Carneiro, M.; Abdu, U.; Bannasch, D. Mutations in SLC45A2 lead to loss of melanin in parrot feathers. G3 Genes Genomes Genet. 2024, 14, jkad254. [Google Scholar] [CrossRef]
- Domyan, E.T.; Hardy, J.; Wright, T.; Frazer, C.; Daniels, J.; Kirkpatrick, J.; Kirkpatrick, J.; Wakamatsu, K.; Hill, J.T. SOX10 regulates multiple genes to direct eumelanin versus pheomelanin production in domestic rock pigeon. Pigment Cell Melanoma Res. 2019, 32, 634–642. [Google Scholar] [CrossRef]
- Zhao, S.; Zhang, Y.; Gordon, W.; Quan, J.; Xi, H.; Du, S.; von Schack, D.; Zhang, B. Comparison of stranded and non-stranded RNA-seq transcriptome profiling and investigation of gene overlap. BMC Genom. 2015, 16, 675. [Google Scholar] [CrossRef]
- Min, Y.; Li, Q.; Yu, H.; Du, S. Examination of wnt signaling mediated melanin transport and shell color formation in Pacific oyster (Crassostrea gigas). Mar. Life Sci. Technol. 2024, 6, 488–501. [Google Scholar] [CrossRef]
- Anastas, J.N. Functional crosstalk between WNT signaling and tyrosine kinase signaling in cancer. Semin. Oncol. 2015, 42, 820–831. [Google Scholar] [CrossRef]
- Kang, H.Y.; Suzuki, I.; Lee, D.J.; Ha, J.; Reiniche, P.; Aubert, J.; Deret, S.; Zugaj, D.; Voegel, J.J.; Ortonne, J.P. Transcriptional profiling shows altered expression of wnt pathway- and lipid metabolism-related genes as well as melanogenesis-related genes in melasma. J. Investig. Dermatol. 2011, 131, 1692–1700. [Google Scholar] [CrossRef]
- Hong, Z.; Wang, D.; Qiao, X.; Xie, Y.; Yang, S.; Hao, K.; Han, C.; Liu, H.; Liu, Z. Wnt5a negatively regulates melanogenesis in primary Arctic fox epidermal melanocytes. Gene 2025, 934, 149045. [Google Scholar] [CrossRef]
- Li, J.; Ba, X.; Li, J.; Li, Y.; Wu, S.; Jiang, H.; Zhang, Q. MicroRNA-200a regulates skin pigmentation by targeting WNT5A and FZD4 in cashmere goats. Res. Vet. Sci. 2022, 147, 68–73. [Google Scholar] [CrossRef]
- Zhang, J.; Li, Y.; Wu, Y.; Yang, T.; Yang, K.; Wang, R.; Yang, J.; Guo, H. Wnt5a inhibits the proliferation and melanogenesis of melanocytes. Int. J. Med. Sci. 2013, 10, 699–706. [Google Scholar] [CrossRef] [PubMed]
- Cheng, Y.; Cheung, M.; Abu-Elmagd, M.M.; Orme, A.; Scotting, P.J. Chick sox10, a transcription factor expressed in both early neural crest cells and central nervous system. Brain Res. Dev. Brain Res. 2000, 121, 233–241. [Google Scholar] [CrossRef] [PubMed]
- Ye, L.; Wenna, C.; Lei, T.; Guoqiang, W.; Deepak, R.N.V.K.; Linlin, S.; Taiqi, C.; Yaqian, F.; Xizhi, C.; Lili, C.; et al. Ablation of proton/glucose exporter SLC45A2 enhances melanosomal glycolysis to inhibit melanin biosynthesis and promote melanoma metastasis. J. Investig. Dermatol. 2022, 142, 2744–2755. [Google Scholar]
- Mahmoodi, N.; Harijan, R.K.; Schramm, V.L. Transition-state analogues of phenylethanolamine N-methyltransferase. J. Am. Chem. Soc. 2020, 142, 14222–14233. [Google Scholar] [CrossRef]
- Rios, M.; Habecker, B.; Sasaoka, T.; Eisenhofer, G.; Tian, H.; Landis, S.; Chikaraishi, D.; Roffler-Tarlov, S. Catecholamine synthesis is mediated by tyrosinase in the absence of tyrosine hydroxylase. J. Neurosci. 1999, 19, 3519–3526. [Google Scholar] [CrossRef]
- Xie, B.; Chen, Y.; Hu, Y.; Zhao, Y.; Luo, H.; Xu, J.; Song, X. Targets exploration of hydroxychloroquine for pigmentation and cell protection effect in melanocytes: The clue for vitiligo treatment. Drug Des. Dev. Ther. 2022, 16, 1011–1024. [Google Scholar] [CrossRef]
- Schallreuter, K.U.; Wood, J.M.; Pittelkow, M.R.; Buttner, G.; Swanson, N.; Korner, C.; Ehrke, C. Increased monoamine oxidase a activity in the epidermis of patients with vitiligo. Arch. Dermatol. Res. 1996, 288, 14–18. [Google Scholar] [CrossRef]
- Shi, H.; Fu, J.; He, Y.; Li, Z.; Kang, J.; Hu, C.; Zi, X.; Liu, Y.; Zhao, J.; Dou, T.; et al. Hyperpigmentation inhibits early skeletal muscle development in Teng Chong Snow chicken breed. Genes 2022, 13, 2253. [Google Scholar] [CrossRef]
- Snyman, M.; Walsdorf, R.E.; Wix, S.N.; Gill, J.G. The metabolism of melanin synthesis—From melanocytes to melanoma. Pigment Cell Melanoma Res. 2024, 37, 438–452. [Google Scholar] [CrossRef]
- Denat, L.; Kadekaro, A.L.; Marrot, L.; Leachman, S.A.; Abdel-Malek, Z.A. Melanocytes as instigators and victims of oxidative stress. J. Investig. Dermatol. 2014, 134, 1512–1518. [Google Scholar] [CrossRef]
- Xing, X.; Dan, Y.; Xu, Z.; Xiang, L. Implications of oxidative stress in the pathogenesis and treatment of hyperpigmentation disorders. Oxid. Med. Cell. Longev. 2022, 2022, 7881717. [Google Scholar] [CrossRef]
- Watanabe, F.; Hashizume, E.; Chan, G.P.; Kamimura, A. Skin-whitening and skin-condition-improving effects of topical oxidized glutathione: A double-blind and placebo-controlled clinical trial in healthy women. Clin. Cosmet. Investig. Dermatol. 2014, 7, 267–274. [Google Scholar] [CrossRef] [PubMed]
- Dilokthornsakul, W.; Dhippayom, T.; Dilokthornsakul, P. The clinical effect of glutathione on skin color and other related skin conditions: A systematic review. J. Cosmet. Dermatol. 2019, 18, 728–737. [Google Scholar] [CrossRef]
- Weschawalit, S.; Thongthip, S.; Phutrakool, P.; Asawanonda, P. Glutathione and its antiaging and antimelanogenic effects. Clin. Cosmet. Investig. Dermatol. 2017, 10, 147–153. [Google Scholar] [CrossRef] [PubMed]
- Sarkar, R.; Yadav, V.; Yadav, T.; P, J.; Mandal, I. Glutathione as a skin-lightening agent and in melasma: A systematic review. Int. J. Dermatol. 2024, 64, 992–1004. [Google Scholar] [CrossRef]
- Boo, Y.C. p-Coumaric acid as an active ingredient in cosmetics: A review focusing on its antimelanogenic effects. Antioxidants 2019, 8, 275. [Google Scholar] [CrossRef]
- An, S.M.; Lee, S.I.; Choi, S.W.; Moon, S.W.; Boo, Y.C. p-Coumaric acid, a constituent of Sasa quelpaertensis Nakai, inhibits cellular melanogenesis stimulated by alpha-melanocyte stimulating hormone. Br. J. Dermatol. 2008, 159, 292–299. [Google Scholar] [CrossRef]
- Yoon, H.S.; Lee, N.H.; Hyun, C.G.; Shin, D.B. Differential effects of methoxylated p-coumaric acids on melanoma in B16/F10 cells. Prev. Nutr. Food Sci. 2015, 20, 73–77. [Google Scholar] [CrossRef]
- Park, K.Y.; Kim, J. Synthesis and biological evaluation of the anti-melanogenesis effect of coumaric and caffeic acid-conjugated peptides in human melanocytes. Front. Pharmacol. 2020, 11, 922. [Google Scholar] [CrossRef] [PubMed]
- Luisi, G.; Stefanucci, A.; Zengin, G.; Dimmito, M.P.; Mollica, A. Anti-oxidant and tyrosinase inhibitory in vitro activity of amino acids and small peptides: New hints for the multifaceted treatment of neurologic and metabolic disfunctions. Antioxidants 2018, 8, 7. [Google Scholar] [CrossRef]
- Yu, J.S.; Kim, A.K. Effect of combination of taurine and azelaic acid on antimelanogenesis in murine melanoma cells. J. Biomed. Sci. 2010, 17, S45. [Google Scholar] [CrossRef] [PubMed]
- Matsuo, T.; Fujiwara, A.; Nakamura, K.; Sadzuka, Y. The effects of Vitamin B(6) compounds on cell proliferation and melanogenesis in B16F10 melanoma cells. Oncol. Lett. 2018, 15, 5181–5184. [Google Scholar] [CrossRef] [PubMed]
- Guo, H.; Carlson, J.A.; Slominski, A. Role of TRPM in melanocytes and melanoma. Exp. Dermatol. 2012, 21, 650–654. [Google Scholar] [CrossRef]
- Kolisek, M.; Beck, A.; Fleig, A.; Penner, R. Cyclic ADP-ribose and hydrogen peroxide synergize with ADP-ribose in the activation of TRPM2 channels. Mol. Cell. 2005, 18, 61–69. [Google Scholar] [CrossRef] [PubMed]
- Durkacz, B.W.; Lunec, J.; Grindley, H.; Griffin, S.; Horner, O.; Simm, A. Murine melanoma cell differentiation and melanogenesis induced by poly(ADP-ribose) polymerase inhibitors. Exp. Cell Res. 1992, 202, 287–291. [Google Scholar] [CrossRef]
- Putri, S.A.; Maharani, R.; Maksum, I.P.; Siahaan, T.J. Peptide design for enhanced anti-melanogenesis: Optimizing molecular weight, polarity, and cyclization. Drug Des. Dev. Ther. 2025, 19, 645–670. [Google Scholar] [CrossRef]






| Gene Name | AA (FPKM) | SK (FPKM) | log2FC | FDR | Supported by Other Published RNA-Seq Data | Related Functional Reports | Key Melanogenic Genes |
|---|---|---|---|---|---|---|---|
| TYRP1 | 0.00 | 30.43 | 12.91 | **** | WLS vs. CB; WLS vs. CH; XFH vs. XFL | [29,30] | √ |
| MLANA | 0.01 | 33.63 | 10.50 | **** | WLS vs. CB; WLS vs. CH; XFH vs. XFL | [31] | √ |
| MLPH | 0.04 | 12.18 | 8.13 | **** | WLS vs. CB; WLS vs. CH; XFH vs. XFL | [32,33] | √ |
| TYR | 0.02 | 4.45 | 8.01 | **** | WLS vs. CB; WLS vs. CH; XFH vs. XFL | [34] | √ |
| EDNRB2 | 0.08 | 27.32 | 7.86 | **** | WLS vs. CB; WLS vs. CH; XFH vs. XFL | [35,36] | √ |
| SLC6A15 | 0.02 | 4.39 | 7.82 | **** | XFH vs. XFL | — | |
| DCT | 0.09 | 18.79 | 7.53 | **** | WLS vs. CB; XFH vs. XFL | [37] | √ |
| SLC38A11 | 0.00 | 0.65 | 7.23 | **** | — | — | |
| OCA2 | 0.03 | 3.72 | 6.50 | **** | — | [38] | √ |
| CRP | 3.72 | 320.12 | 6.40 | **** | XFH vs. XFL | — | |
| PMEL | 0.75 | 43.08 | 5.92 | ** | WLS vs. CB; WLS vs. CH; XFH vs. XFL | [39] | √ |
| GPNMB | 0.85 | 27.75 | 5.11 | * | WLS vs. CB; WLS vs. CH; XFH vs. XFL | [40,41] | √ |
| TUBB3 | 0.05 | 1.29 | 4.34 | **** | WLS vs. CH; XFH vs. XFL | — | |
| SLC24A5 | 0.09 | 1.84 | 4.20 | **** | XFH vs. XFL | [42] | √ |
| TRPM1 | 0.31 | 6.99 | 4.09 | **** | — | [43] | √ |
| SYNPR | 0.36 | 6.52 | 3.89 | **** | WLS vs. CB; | — | |
| EOMES | 0.04 | 0.82 | 3.63 | *** | — | — | |
| PSCA | 0.38 | 7.17 | 3.62 | **** | WLS vs. CB; WLS vs. CH | — | |
| PCDH10 | 0.03 | 0.46 | 3.58 | **** | — | — | |
| SLC2A9L | 0.13 | 1.68 | 3.44 | **** | — | — | |
| SLC45A2 | 0.03 | 0.39 | 3.40 | **** | — | [41,44] | √ |
| SOX10 | 0.19 | 2.28 | 3.21 | **** | WLS vs. CB | [45] | √ |
| Compounds | Class I | VIP | log2FC | Type |
|---|---|---|---|---|
| ADP-ribose | Nucleotide and its metabolomics | 2.04 | 2.14 | up |
| 6-O-methylguanine | Nucleotide and its metabolomics | 1.83 | 2.67 | up |
| 1-methylguanine | Nucleotide and its metabolomics | 1.83 | 2.67 | up |
| Pyridoxal | Heterocyclic compounds | 1.75 | 2.44 | up |
| LPE(16:0/0:0) | GP | 1.71 | 1.25 | up |
| LPE(0:0/16:0) | GP | 1.71 | 1.25 | up |
| LPE(14:0/0:0) | GP | 1.69 | 1.13 | up |
| LPE(0:0/22:6) | GP | 1.69 | 1.66 | up |
| LPE(22:6/0:0) | GP | 1.69 | 1.66 | up |
| LPC(0:0/18:2) | GP | 1.65 | 1.05 | up |
| Iminodiacetic acid | Organic acid and its derivatives | 2.12 | −1.79 | down |
| L-aspartic acid | Amino acid and its metabolomics | 2.12 | −1.80 | down |
| His-Leu | Amino acid and its metabolomics | 2.09 | −1.53 | down |
| L-tyrosine | Amino acid and its metabolomics | 1.99 | −1.14 | down |
| p-Coumaric acid | Benzene and substituted derivatives | 1.95 | −1.14 | down |
| 2-Hydroxycinnamic acid | Benzene and substituted derivatives | 1.95 | −1.14 | down |
| Glutathione oxidized | Amino acid and its metabolomics | 1.94 | −1.57 | down |
| Thymine | Nucleotide and its metabolomics | 1.93 | −1.10 | down |
| Carnitine C7-OH | FA | 1.92 | −2.63 | down |
| 2-Aminoethanesulfinic acid | Organic acid and its derivatives | 1.90 | −2.21 | down |
| Compounds | Class I | VIP | log2FC | Type |
|---|---|---|---|---|
| L-tyrosine | Amino acid and its metabolomics | 1.99 | −1.14 | down |
| Ala-Tyr | Amino acid and its metabolomics | 1.72 | −1.76 | down |
| N-Acetyl-L-tyrosine | Amino acid and its metabolomics | 1.71 | −1.46 | down |
| L-tyrosine methyl ester | Amino acid and its metabolomics | 1.10 | −1.02 | down |
Disclaimer/Publisher’s Note: The statements, opinions and data contained in all publications are solely those of the individual author(s) and contributor(s) and not of MDPI and/or the editor(s). MDPI and/or the editor(s) disclaim responsibility for any injury to people or property resulting from any ideas, methods, instructions or products referred to in the content. |
© 2026 by the authors. Licensee MDPI, Basel, Switzerland. This article is an open access article distributed under the terms and conditions of the Creative Commons Attribution (CC BY) license.
Share and Cite
Pan, Y.; Zhang, L.; Yue, X.; Sun, Z.; Zhang, H.; Si, X.; Zheng, R.; Chen, W.; Zhang, M.; Huang, Y. Transcriptional and Metabolic Networks Underlying Melanin Deposition in Silkie Chicken Muscle: A Multi-Omics Insights. Animals 2026, 16, 252. https://doi.org/10.3390/ani16020252
Pan Y, Zhang L, Yue X, Sun Z, Zhang H, Si X, Zheng R, Chen W, Zhang M, Huang Y. Transcriptional and Metabolic Networks Underlying Melanin Deposition in Silkie Chicken Muscle: A Multi-Omics Insights. Animals. 2026; 16(2):252. https://doi.org/10.3390/ani16020252
Chicago/Turabian StylePan, Yuxian, Lin Zhang, Xin Yue, Zhen Sun, Huaiyong Zhang, Xuemeng Si, Rui Zheng, Wen Chen, Meng Zhang, and Yanqun Huang. 2026. "Transcriptional and Metabolic Networks Underlying Melanin Deposition in Silkie Chicken Muscle: A Multi-Omics Insights" Animals 16, no. 2: 252. https://doi.org/10.3390/ani16020252
APA StylePan, Y., Zhang, L., Yue, X., Sun, Z., Zhang, H., Si, X., Zheng, R., Chen, W., Zhang, M., & Huang, Y. (2026). Transcriptional and Metabolic Networks Underlying Melanin Deposition in Silkie Chicken Muscle: A Multi-Omics Insights. Animals, 16(2), 252. https://doi.org/10.3390/ani16020252
