Sign in to use this feature.

Years

Between: -

Subjects

remove_circle_outline
remove_circle_outline
remove_circle_outline
remove_circle_outline
remove_circle_outline
remove_circle_outline
remove_circle_outline

Journals

Article Types

Countries / Regions

Search Results (41)

Search Parameters:
Keywords = magnetic flux linkage optimization

Order results
Result details
Results per page
Select all
Export citation of selected articles as:
21 pages, 4230 KB  
Article
Magnetic Measurements of a Stator Core Under Manufacturing Influences and the Impacts on the Design Process of a Reluctance Synchronous Machine
by Martin Regnet, Michael Schmidt, Alejandro Valencia Pérez, Bernd Löhlein, Michael Reinlein, Armin Dietz, Johannes Germishuizen and Nejila Parspour
Machines 2025, 13(9), 761; https://doi.org/10.3390/machines13090761 - 25 Aug 2025
Viewed by 785
Abstract
The magnetic properties of electrical steel sheets, crucial for efficient electrical machine performance, deteriorate through manufacturing processes. This study investigates the impact of different manufacturing steps on magnetization behavior and specific core losses in M270-50A electrical steel, and their influence on the performance [...] Read more.
The magnetic properties of electrical steel sheets, crucial for efficient electrical machine performance, deteriorate through manufacturing processes. This study investigates the impact of different manufacturing steps on magnetization behavior and specific core losses in M270-50A electrical steel, and their influence on the performance of a reluctance synchronous machine (RSM). Magnetic measurements were conducted on three material states: laser-cut strips, assembled stator cores, and press-fitted stator cores. These were integrated into finite element analysis (FEA) models, including an extended two-region stator model that separates yoke and tooth regions to reflect different manufacturing effects. Simulations examined torque characteristics and flux linkage under various loading conditions and were validated using a prototype machine. The findings of magnetic measurements indicate that manufacturing-induced stresses significantly increase magnetization demand and core losses—up to 650% and 53%, respectively. These effects lead to a 4.2% reduction in maximum air gap torque and notable changes in torque characteristic curves and d-axis flux linkage maps. Including realistic magnetic data yielded torque predictions closely aligned with experimental results and reduced discrepancy in core loss simulation by more than 50%. The study’s findings indicate that accounting for manufacturing influences in material characterization enhances modeling accuracy and enables optimized electrical machine designs and control strategies. Full article
(This article belongs to the Special Issue Advanced Control Strategies for Magnet-Free Synchronous Motors)
Show Figures

Figure 1

16 pages, 2303 KB  
Article
Analytical Modeling and Analysis of Halbach Array Permanent Magnet Synchronous Motor
by Jinglin Liu, Maixia Shang and Chao Gong
World Electr. Veh. J. 2025, 16(8), 413; https://doi.org/10.3390/wevj16080413 - 23 Jul 2025
Viewed by 1160
Abstract
The Halbach array permanent magnet can improve the power density of motors. This paper uses analytical modeling to analyze and optimize the Halbach array permanent magnet synchronous motor (PMSM). Firstly, a general motor model is established to obtain the air gap flux density. [...] Read more.
The Halbach array permanent magnet can improve the power density of motors. This paper uses analytical modeling to analyze and optimize the Halbach array permanent magnet synchronous motor (PMSM). Firstly, a general motor model is established to obtain the air gap flux density. Secondly, the flux linkage and back electromotive force (EMF) were calculated. The analytical results are consistent with the finite element model (FEM) results. Thirdly, the effects of slot opening, magnetization angle, and main magnetic pole width on air gap flux density and back-EMF were studied. Finally, based on the optimization results, a prototype was manufactured, and performance testing was conducted successfully. Verification of the back-EMF of the prototype shows that the relative errors between FEM and the measured values are 1.1%, and the relative errors between the analytical values and measured values are 1.6%, which verifies the accuracy of the proposed analytical modeling. The proposed analytical model is universal and can be used to quickly adjust the magnetization form, magnetization angle, and pole width without remodeling in the finite element software, which is convenient for optimizing parameters in the early stage of motor design. Full article
(This article belongs to the Special Issue Permanent Magnet Motors and Driving Control for Electric Vehicles)
Show Figures

Figure 1

18 pages, 4153 KB  
Article
Analysis of Electromagnetic Characteristics of Outer Rotor Type BLDC Motor Based on Analytical Method and Optimal Design Using NSGA-II
by Tae-Seong Kim, Jun-Won Yang, Kyung-Hun Shin, Gang-Hyeon Jang, Cheol Han and Jang-Young Choi
Machines 2025, 13(6), 440; https://doi.org/10.3390/machines13060440 - 22 May 2025
Cited by 1 | Viewed by 879
Abstract
This study investigates the electromagnetic analysis and optimal design of outer rotor type brushless DC (BLDC) motors for fan filter applications. The primary objective is to develop a method that integrates three-dimensional (3D) structural effects with efficient two-dimensional (2D) equivalent analysis. This study [...] Read more.
This study investigates the electromagnetic analysis and optimal design of outer rotor type brushless DC (BLDC) motors for fan filter applications. The primary objective is to develop a method that integrates three-dimensional (3D) structural effects with efficient two-dimensional (2D) equivalent analysis. This study proposes a 2D equivalent analysis method that addresses the unique features of outer rotor type BLDC motors, particularly the permanent magnet (PM) overhang structure. This approach transforms the operating point on the B–H curve to facilitate accurate modeling in a 2D framework, overcoming traditional analysis limitations. An analytical method using spatial harmonics is introduced to derive essential electromagnetic quantities, namely flux linkage and back electromotive force (EMF). The method compensates for slot effects using the Carter coefficient, ensuring precise evaluation of circuit parameters and electromagnetic losses. To optimize motor performance, a multi-objective optimization technique is implemented using the Non-dominated Sorting Genetic Algorithm-II (NSGA-II), aiming to maximize both efficiency and power density. The research validates the proposed analytical approach against the finite element analysis method (FEM) results to confirm its accuracy. Full article
(This article belongs to the Special Issue Recent Developments in Machine Design, Automation and Robotics)
Show Figures

Figure 1

19 pages, 4711 KB  
Article
Parameter Identification of Permanent Magnet Synchronous Motor Based on LSOSMO Algorithm
by Songcan Zhang, Zhuangzhuang Zhou, Yi Pu, Yan Li and Yingxi Xu
Sensors 2025, 25(9), 2648; https://doi.org/10.3390/s25092648 - 22 Apr 2025
Cited by 1 | Viewed by 1239
Abstract
The exact identification of the parameters of Permanent Magnet Synchronous Motors (PMSMs) is extremely significant to reach servo system’s excellent performance control. So as to solve the problems of slow PMSM parameter identification using the spider monkey algorithm, and easily falling into local [...] Read more.
The exact identification of the parameters of Permanent Magnet Synchronous Motors (PMSMs) is extremely significant to reach servo system’s excellent performance control. So as to solve the problems of slow PMSM parameter identification using the spider monkey algorithm, and easily falling into local optimal and having unstable identification results; the LSOSMO algorithm is put forward in this article, which combines logistic–sine chaotic mapping strategy, dynamic probability adaptive t-distribution method, and an opposition-based learning strategy to determine PMSMs’ electric parameters (stator resistance Rs, dq-axis inductance Ld, Lq, and flux linkage ψf). First, the logistic sinusoidal chaotic mapping strategy was used to enhance the uniformity of the initial population of the spider monkey optimization (SMO) algorithm. Then, in the local leader stage and the local leader decision stage of the SMO, the dynamic probability adaptive T-distribution method and opposition-based learning strategy are used to replace the greedy selection strategy, increase the position disturbance, and balance the global search and local search ability of the algorithm, so as to improve the performance and convergence speed of the algorithm. The simulation results prove that, compared to the other five algorithms’ identification results, the four parameters that are identified by the LSOSMO algorithm exhibit higher stability and accuracy, with errors that are relative to the true values remaining below 1.1%. The effectiveness and reliability of the identification algorithm is further verified by this. Full article
(This article belongs to the Section Electronic Sensors)
Show Figures

Figure 1

27 pages, 5291 KB  
Article
Improved MTPA and MTPV Optimal Criteria Analysis Based on IPMSM Nonlinear Flux-Linkage Model
by Yingpeng Fan, Hongtai Ma, Guoqing Zhu and Jian Luo
Energies 2024, 17(14), 3494; https://doi.org/10.3390/en17143494 - 16 Jul 2024
Cited by 3 | Viewed by 2752
Abstract
The use of interior permanent-magnet synchronous machines (IPMSMs) is prevalent in automotive and vehicle traction applications due to their high efficiency over a wide speed range. Given the high-power-density requirements of automotive IPMSMs, it is imperative to consider the effect of nonlinearities, such [...] Read more.
The use of interior permanent-magnet synchronous machines (IPMSMs) is prevalent in automotive and vehicle traction applications due to their high efficiency over a wide speed range. Given the high-power-density requirements of automotive IPMSMs, it is imperative to consider the effect of nonlinearities, such as saturation and cross-coupling, on the motor model. The aforementioned nonlinearities render conventional linear motor models incapable of accurately describing the operating characteristics of the IPMSM, including the maximum torque per ampere (MTPA) trajectory, the flux-weakening (FW) trajectory, and the maximum torque per volt (MTPV) trajectory. With respect to the linear motor model, the nonlinear flux-linkage model is gradually receiving attention from researchers. This modeling method represents the nonlinear behavior of the motor through the direct establishment of a bidirectional mapping relationship between flux-linkage and current. It is capable of naturally incorporating the effects of magnetic saturation and cross-coupling factors. However, the analysis of the current trajectory optimal criteria based on this model has not yet been reported. In this paper, the optimal criteria for the MTPA and MTPV current trajectories are analyzed based on the nonlinear flux-linkage model of IPMSMs. Firstly, the nonlinear flux-linkage model of the tested IPMSM is established by the experimental calibration method. The mathematical analytical expressions of the MTPA and MTPV optimal criteria are then analyzed by constructing and solving optimal problems with different objectives. Finally, the current command table applicable to actual motor control is constructed by calculating the current command for different operating conditions according to the optimal criteria proposed in this paper. The validity and feasibility of the optimal criteria proposed in this paper are verified through experimental tests on different operating conditions. Full article
(This article belongs to the Section F: Electrical Engineering)
Show Figures

Figure 1

17 pages, 11293 KB  
Article
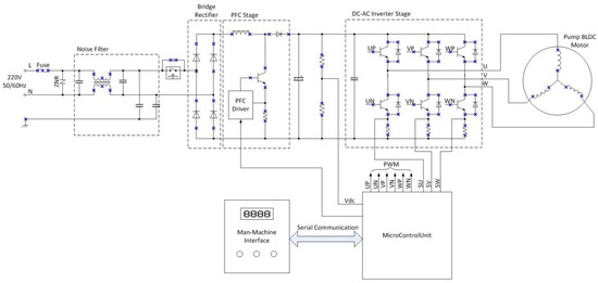
Optimal Rotor Design and Analysis of Energy-Efficient Brushless DC Motor-Driven Centrifugal Monoset Pump for Agriculture Applications
by Richard Pravin Antony, Pongiannan Rakkiya Goundar Komarasamy, Narayanamoorthi Rajamanickam, Roobaea Alroobaea and Yasser Aboelmagd
Energies 2024, 17(10), 2280; https://doi.org/10.3390/en17102280 - 9 May 2024
Cited by 11 | Viewed by 3201
Abstract
The agricultural sector emphasizes sustainable development and energy efficiency, particularly in optimizing water pumping systems for irrigation. Brushless DC (BLDC) motors are the preferred prime mover over induction motors due to their high efficiency in such applications. This article details the rotor design [...] Read more.
The agricultural sector emphasizes sustainable development and energy efficiency, particularly in optimizing water pumping systems for irrigation. Brushless DC (BLDC) motors are the preferred prime mover over induction motors due to their high efficiency in such applications. This article details the rotor design and analysis of an energy-efficient BLDC motor with specifications of 1 hp, 3000 rpm, and 48 V, specifically tailored for a centrifugal monoset pump for irrigation. The focus lies in achieving optimal energy efficiency through grey wolf optimization (GWO) algorithm in the rotor design to determine optimal dimensions of the Neodymium Iron Boron (NdFeB) magnet as well as its grade. The finite element method analysis software, MagNet, is used to model and analyze the BLDC motor. The motor parameters, such as speed, torque, flux functions, temperature, and efficiency, are analyzed. For performance comparison, the same model with different magnet models is also analyzed. Validation via 3D finite element analysis highlights improvements in magnet flux linkage, stator tooth flux density, and rotor inertia with increased magnet thickness. Simulation results affirm the consistent performance of the designed BLDC motor, preferably when efficiency is increased. This efficiency and the constant speed lead to an improvement in the overall conversion efficiency of 7% within its operating range, affirming that the motor pump system is energy-efficient. Full article
(This article belongs to the Special Issue Applications of Electromagnetism in Energy Efficiency)
Show Figures

Figure 1

23 pages, 7544 KB  
Article
Research on Efficiency of Permanent-Magnet Synchronous Motor Based on Adaptive Algorithm of Fuzzy Control
by Wangsheng Sun, Haiqing Si, Jingxuan Qiu and Jiayi Li
Sustainability 2024, 16(3), 1253; https://doi.org/10.3390/su16031253 - 1 Feb 2024
Cited by 6 | Viewed by 3166
Abstract
In today’s world, energy is undoubtedly one of the most significant problems. As the global electricity consumption continues to increase, electric motors, which are widely used as power devices, account for an increasingly prominent proportion of the energy consumed. Motors now consume about [...] Read more.
In today’s world, energy is undoubtedly one of the most significant problems. As the global electricity consumption continues to increase, electric motors, which are widely used as power devices, account for an increasingly prominent proportion of the energy consumed. Motors now consume about 45% of the total electricity in the world (60% in China); therefore, improving motor efficiency has become an important way to achieve carbon emission reduction and sustainable development. The aim of this research was to devise a new strategy to reduce CO2 emissions other than by building green power factories, because even the building of green power factories produces a great deal of CO2 emissions, and improving motor efficiency to reduce CO2 emissions could contribute to sustainable development worldwide. However, the improvement of motor efficiency encounters challenges, such as nonlinearity and disturbances, which affect the motor performance and energy efficiency. To address this issue, this paper proposes a control algorithm for permanent-magnet synchronous motors (PMSMs) that is highly efficient and would be most widely used based on a fuzzy control adaptive forgetting factor. It aims to enhance the efficiency and accuracy of the online parameter estimation for the PMSM flux linkage, thereby achieving more precise and energy-efficient motor control. Firstly, the recursive least-squares parameter estimation algorithm is used to identify the parameters of the PMSM. This ensures that the parameter estimation values can be dynamically updated with data changes, adapting to the time-varying parameters. Secondly, the Padé approximation method is adopted, which is a method that does not depend on the motor hardware, to improve the accuracy of the linearized model of the motor. Finally, a control algorithm based on the fuzzy control adaptive forgetting factor algorithm is constructed on a physical experimental platform. A comparison of these results proves that the control technology under this algorithm provides a new energy-saving control strategy that can estimate the motor flux linkage parameters more accurately, help to reduce energy consumption, promote the use of clean energy, and achieve sustainable performance optimization. Full article
(This article belongs to the Section Energy Sustainability)
Show Figures

Figure 1

20 pages, 7383 KB  
Article
Parameter Compensation for the Predictive Control System of a Permanent Magnet Synchronous Motor Based on Bacterial Foraging Optimization Algorithm
by Jiali Yang, Yanxia Shen and Yongqiang Tan
World Electr. Veh. J. 2024, 15(1), 23; https://doi.org/10.3390/wevj15010023 - 9 Jan 2024
Cited by 3 | Viewed by 2419
Abstract
The accurate identification of permanent magnet synchronous motor (PMSM) parameters is the foundation for high-performance driving in predictive control systems. The traditional PMSM multi-parameter identification method suffers from insufficient rank of the identification equation and is prone to getting stuck in local optimal [...] Read more.
The accurate identification of permanent magnet synchronous motor (PMSM) parameters is the foundation for high-performance driving in predictive control systems. The traditional PMSM multi-parameter identification method suffers from insufficient rank of the identification equation and is prone to getting stuck in local optimal solutions. This article combines the bacterial foraging optimization algorithm (BFOA) to establish a built-in PMSM predictive control parameter compensation model. Firstly, we analyzed the reasons why the distortion of PMSM motor parameters affects the actual speed and calculated the deviation of d-axis and q-axis currents caused by the distortion. Secondly, parameter compensation was applied to the prediction model, and BFOA was combined to optimize the compensation parameters. This algorithm does not use the traditional voltage equation as the fitness function but instead uses a brand-new set of four equations for parameter iteration optimization. The optimized compensation parameters can reduce current deviation and improve the robustness of the PMSM predictive control system. The proposed model can cover four kinds of motor distortion parameters, including stator resistance, D-axis inductance, Q-axis inductance, and permanent magnet flux linkage. Finally, the traditional PMSM predictive control model is compared with the predictive control model combined with BFOA. The simulation results show that the dynamic and static performance of the compensated system is improved when single or multiple parameters are distorted. Full article
(This article belongs to the Special Issue Permanent Magnet Motors and Driving Control for Electric Vehicles)
Show Figures

Figure 1

17 pages, 7456 KB  
Article
An Innovative H-Type Flux Switching Permanent Magnet Linear Generator for Thrust Force Enhancement
by Ehsan Farmahini Farahani, Nick J. Baker and Farshid Mahmouditabar
Energies 2023, 16(16), 5976; https://doi.org/10.3390/en16165976 - 14 Aug 2023
Cited by 21 | Viewed by 2768
Abstract
In this paper, two H-type flux switching permanent magnet linear generators with outer-translator and inner-translator configurations are discussed and compared to a more conventional flux switching topology. The stators consist of H-Type modules housing circumferential coils and are surrounded by two annular permanent [...] Read more.
In this paper, two H-type flux switching permanent magnet linear generators with outer-translator and inner-translator configurations are discussed and compared to a more conventional flux switching topology. The stators consist of H-Type modules housing circumferential coils and are surrounded by two annular permanent magnets. In conventional flux switching machines, the windings are orientated perpendicular to the direction of motion and the conductors twist around the magnets. In H-type topologies, the orientation of the windings is in the same plain as the magnets and parallel to the direction of motion, resulting in an increase in flux linkage. The proposed topologies are designed for a low operating speed and a large magnetic gap, as found in wave energy converters. All topologies are optimized using the Taguchi optimization approach with the goals of reducing force ripple and increasing the average thrust force and efficiency. The 2D finite element method (FEM) is used in the optimization stage to calculate the optimized parameters of the presented generators, after which the optimized structures are simulated using 3D FEM, and the results are extracted. The results of the optimization show that the H-type topologies deliver a 20% higher shear stress whilst offering an easier to assemble structure. Full article
(This article belongs to the Topic Future Generation Electric Machines and Drives)
Show Figures

Figure 1

16 pages, 18407 KB  
Article
Permanent Magnet Flux Linkage Analysis and Maximum Torque per Ampere (MTPA) Control of High Saturation IPMSM
by Chengxu Li, Wenjuan Zhang, Jian Gao and Shoudao Huang
Energies 2023, 16(12), 4717; https://doi.org/10.3390/en16124717 - 15 Jun 2023
Cited by 14 | Viewed by 7577
Abstract
The maximum torque per ampere (MTPA) control is significant for improving the efficiency of the interior permanent magnet synchronous motor (IPMSM). However, for the high saturation IPMSM, the change of the permanent magnet (PM) flux linkage is more complicated, which can cause the [...] Read more.
The maximum torque per ampere (MTPA) control is significant for improving the efficiency of the interior permanent magnet synchronous motor (IPMSM). However, for the high saturation IPMSM, the change of the permanent magnet (PM) flux linkage is more complicated, which can cause the MTPA control to deviate from the optimal solution. Therefore, an improved MTPA control method for the high saturation IPMSM is proposed in this paper. Compared with other methods, the proposed method improves the conventional models of flux linkage and torque by analyzing the nonlinear variation of the PM flux linkage with the dq-axis currents. Subsequently, an expression suitable for the MTPA control of high saturated IPMSM is derived based on the improved models. The proposed parameter fitting models are then fitted using data from 11 operating points and incorporated into the MTPA optimization algorithm to obtain the MTPA curve. Finally, the effectiveness of the proposed method in enhancing the control accuracy of the MTPA angle is verified through simulations and experiments. Full article
(This article belongs to the Special Issue Energy, Electrical and Power Engineering 2021-2022)
Show Figures

Figure 1

14 pages, 3408 KB  
Article
Novel Partitioned Stator Flux-Switching Permanent Magnet Linear Machine: Design, Analysis, and Optimization
by Saira Tariq, Faisal Khan, Basharat Ullah, Niaz Muhammad and Baheej Alghamdi
Machines 2023, 11(3), 390; https://doi.org/10.3390/machines11030390 - 16 Mar 2023
Cited by 2 | Viewed by 2628
Abstract
Over the past few decades, flux-switching permanent magnet (FSPM) machines have gained more attention. A novel flux-switching permanent magnet linear machine with a partitioned stator (FSPMLM-PS), which has the advantages of high thrust force density and high cost efficiency for short-stroke applications, is [...] Read more.
Over the past few decades, flux-switching permanent magnet (FSPM) machines have gained more attention. A novel flux-switching permanent magnet linear machine with a partitioned stator (FSPMLM-PS), which has the advantages of high thrust force density and high cost efficiency for short-stroke applications, is presented and analyzed in this article. Firstly, the twelve mover slots and seven stator poles (12s/7p) structure of FSPMLM-PS is introduced, and the fundamental principle of operation is investigated. The partitioned stator helps with the reduction in iron losses and the overall cost of the proposed FSPMLM-PS. One of the frequent issues in linear machines is the end effect, which is compensated for by setting assistant teeth at both ends of the mover. The proposed machine’s main design specifications are globally optimized through a multiobjective genetic optimization algorithm using JMAG software ver. 16.1, although the volumes of the PM and the magnetic and electric loadings are kept the same. The peak-to-peak flux linkage, thrust force, thrust ripples, and detent force are improved by 26.98%, 27.98%, 22.03%, and 68.33%, respectively, after optimization. The comparison results show that the proposed FSPMLM-PS is preferable to the conventional FSPMLM given in the literature. Under the same PM volume, the proposed machine provides 27.95% higher thrust force density. Full article
(This article belongs to the Special Issue New Trends of Permanent Magnet Machines)
Show Figures

Figure 1

18 pages, 5514 KB  
Article
Three Voltage Vector Duty Cycle Optimization Strategy of the Permanent Magnet Synchronous Motor Driving System for New Energy Electric Vehicles Based on Finite Set Model Predictive Control
by Chi Zhang, Binyue Xu, Jasronita Jasni, Mohd Amran Mohd Radzi, Norhafiz Azis and Qi Zhang
Energies 2023, 16(6), 2684; https://doi.org/10.3390/en16062684 - 13 Mar 2023
Cited by 7 | Viewed by 2704
Abstract
Faced with the increasingly serious energy crisis and environmental pollution problems, traditional internal combustion engine vehicles are receiving more and more resistance, which has rapidly promoted the development of new energy electric vehicles. Permanent magnet synchronous motors are widely used in new energy [...] Read more.
Faced with the increasingly serious energy crisis and environmental pollution problems, traditional internal combustion engine vehicles are receiving more and more resistance, which has rapidly promoted the development of new energy electric vehicles. Permanent magnet synchronous motors are widely used in new energy electric vehicles and in other fields because of their simple structure, light weight, small size, and high power density. With the continuous advancement of production technology, the requirements of accuracy, rapidity, and stability in permanent magnet synchronous motor systems have gradually increased. Among many advanced control technologies, this paper proposes an optimized model predictive torque control strategy based on voltage vector expansion. This strategy involves the construction of a reference stator flux linkage vector based on the analytical relationship between electromagnetic torque, reference stator flux linkage amplitude, and rotor flux linkage and the transfer of the separate control of electromagnetic torque and flux linkage amplitude into flux linkage vector control. At the same time, the optimal duty cycle corresponding to the two adjacent extended voltage vectors and the zero vector is calculated according to geometric relationships so as to realize the three voltage vector duty cycle optimization control. Experimental results show the effectiveness and superiority of the proposed strategy. Full article
(This article belongs to the Special Issue Modeling and Optimization Control of Power Battery)
Show Figures

Figure 1

24 pages, 1824 KB  
Article
A Hybrid Analytical Model for the Electromagnetic Analysis of Surface-Mounted Permanent-Magnet Machines Considering Stator Saturation
by Wenbiao Lu, Jie Zhu, Youtong Fang and Pierre-Daniel Pfister
Energies 2023, 16(3), 1300; https://doi.org/10.3390/en16031300 - 26 Jan 2023
Cited by 4 | Viewed by 2315
Abstract
This article presents the process of building a hybrid analytical model (HAM) for surface-mounted permanent-magnet machines. The HAM couples a reluctance network (RN) model in the stator region with a magnetic scalar potential analytical model in the air gap and magnets regions. This [...] Read more.
This article presents the process of building a hybrid analytical model (HAM) for surface-mounted permanent-magnet machines. The HAM couples a reluctance network (RN) model in the stator region with a magnetic scalar potential analytical model in the air gap and magnets regions. This hybrid model can deal with the slotting effect with straight teeth, and takes magnetic saturation into account in the stator iron material using the RN model. It is calculated under open-circuit and loaded conditions. The magnetic flux density, flux linkage, back electromotive force (EMF), and torque of the machines are also calculated. This hybrid model is compared with the subdomain method. It is also compared with the finite element method (FEM) both in terms of the size of the matrix that needs to be calculated and in terms of the torque error. We analyzed this method for two surface-mounted permanent-magnet machines, one with a symmetry factor of four and another with a symmetry factor of three. In both cases, HAM reduced the size of the matrix that needed to be solved compared to FEM. In the machine with a symmetry factor of three, when the matrix size of both FEM and HAM was around 1700 × 1700, the torque error of FEM was 2.62% compared to the high-mesh-density FEM simulation, while the torque error of HAM was only 0.17% compared to the same simulation. HAM also had significant advantages over the subdomain method, as it reduced the torque error from 16.8% to 0.08% in the case of high magnetic saturation. The HAM can, hence, play a significant role in the design and optimization of surface-mounted permanent-magnet machines, especially in cases where magnetic saturation is present. Full article
Show Figures

Figure 1

14 pages, 3346 KB  
Article
Structural Multi-Tooth Modification of Hybrid-Excited Doubly Salient Dual-PM Machine for Torque Production Improvement
by Warat Sriwannarat, Napaporn Phuangpornpitak, Natakorn Thasnas, Authumporn Butkaew, Pattasad Seangwong, Pirat Khunkitti and Apirat Siritaratiwat
Appl. Sci. 2023, 13(3), 1414; https://doi.org/10.3390/app13031414 - 20 Jan 2023
Cited by 1 | Viewed by 1733
Abstract
A hybrid-excited doubly salient dual-PM machine (HE-DSDPM) was presented by using the structural multi-tooth modification for an improvement of torque production. The multi-tooth structure modification of HE-DSDPM was clearly described. The PM and stator arcs were further examined for structural optimization. The electromagnetic [...] Read more.
A hybrid-excited doubly salient dual-PM machine (HE-DSDPM) was presented by using the structural multi-tooth modification for an improvement of torque production. The multi-tooth structure modification of HE-DSDPM was clearly described. The PM and stator arcs were further examined for structural optimization. The electromagnetic performance including magnetic flux distribution, flux linkage, back-electromotive force (back-EMF), total harmonic distortion (THD), cogging torque and electromagnetic torque, was investigated with various field current under the same structural constraint. The simulation based on 2-D finite element analysis was used to validate all electromagnetic performance. The results showed that the proposed multi-tooth HE-DSDPM provides the best stator/rotor combination, the appropriate PM characteristics and the enlarged winding slot area. This proposed structure produces better overall electromagnetic performance because of its improved symmetrical magnetic flux path and greater flux regulation quality. In particular, it can generate a larger average torque of 26.18% with the lower ripple torque of about 4% compared to the conventional structure at no field current since the good back-EMF profile and low cogging torque. The largest variance of the torque percentage is occurred when excited by different field currents for the proposed multi-tooth HE-DSDPM. Hence, modification of multi-tooth structure could be beneficial in the electrical machine design of other types of doubly salient structures. Full article
(This article belongs to the Section Electrical, Electronics and Communications Engineering)
Show Figures

Figure 1

19 pages, 5020 KB  
Article
A Hybrid Algorithm for Parameter Identification of Synchronous Reluctance Machines
by Huan Wang, Guobin Lin, Yuanzhe Zhao, Sizhe Ren and Fuchuan Duan
Sustainability 2023, 15(1), 397; https://doi.org/10.3390/su15010397 - 26 Dec 2022
Cited by 2 | Viewed by 1923
Abstract
In rail transit traction, synchronous reluctance machines (SynRMs) are potential alternatives to traditional AC motors due to their energy-saving and low-cost characteristics. However, the nonlinearities of SynRMs are more severe than permanent magnet synchronous motors (PMSM) and induction motors (IM), which means the [...] Read more.
In rail transit traction, synchronous reluctance machines (SynRMs) are potential alternatives to traditional AC motors due to their energy-saving and low-cost characteristics. However, the nonlinearities of SynRMs are more severe than permanent magnet synchronous motors (PMSM) and induction motors (IM), which means the characteristics of SynRMs are challenging to model accurately. The parameter identification directly influences the modeling of nonlinearity, while the existing algorithms tend to converge prematurely. To overcome this problem, in this paper, a hybrid optimizer combining the SCA with the SSO algorithm is proposed to obtain the parameters of SynRMs, and the proposed Sine-Cosine self-adaptive synergistic optimization (SCSSO) algorithm preserves the self-adaptive characteristic of SSO and the exploration ability of SCA. Comprehensive numerical simulation and experimental tests have fully demonstrated that the proposed method has obviously improved parameter identification accuracy and robustness. In the dq-axis flux linkage, the mismatch between reference and estimated data of proposed algorithm is below 1% and 6%, respectively. Moreover, the best d-axis RMSE of SCSSO is 50% of the well-known algorithm CLPSO and 25% of BLPSO and its performance has improved by two orders of magnitude compared to traditional simple algorithms. In the q-axis, the best RMSE is 10% of CLPSO and 50% of Rao-3 and Jaya. Moreover, the performance of the proposed algorithm has improved nearly 90 times compared to traditional simple algorithms. Full article
(This article belongs to the Special Issue Sustainability Optimisation of Electrified Railways)
Show Figures

Figure 1

Back to TopTop