error_outline You can access the new MDPI.com website here. Explore and share your feedback with us.
 
 
Sign in to use this feature.

Years

Between: -

Subjects

remove_circle_outline
remove_circle_outline
remove_circle_outline
remove_circle_outline
remove_circle_outline
remove_circle_outline
remove_circle_outline
remove_circle_outline
remove_circle_outline

Journals

remove_circle_outline
remove_circle_outline
remove_circle_outline
remove_circle_outline
remove_circle_outline
remove_circle_outline
remove_circle_outline
remove_circle_outline
remove_circle_outline
remove_circle_outline
remove_circle_outline
remove_circle_outline
remove_circle_outline
remove_circle_outline
remove_circle_outline
remove_circle_outline
remove_circle_outline

Article Types

Countries / Regions

remove_circle_outline
remove_circle_outline
remove_circle_outline
remove_circle_outline
remove_circle_outline
remove_circle_outline

Search Results (1,562)

Search Parameters:
Keywords = gas saving

Order results
Result details
Results per page
Select all
Export citation of selected articles as:
30 pages, 5478 KB  
Article
Modeling Merit-Order Shifts in District Heating Networks: A Life Cycle Assessment Method for High-Temperature Aquifer Thermal Energy Storage Integration
by Niklas Scholliers, Max Ohagen, Liselotte Schebek, Ingo Sass and Vanessa Zeller
Energies 2026, 19(1), 212; https://doi.org/10.3390/en19010212 - 31 Dec 2025
Viewed by 203
Abstract
District heating networks (DHNs) are a key technology in the transition toward sustainable heat supply, increasingly integrating renewable sources and thermal energy storage. High-temperature aquifer thermal energy storage (HT-ATES) can enhance DHN efficiency by shifting heat production over time, potentially reducing both costs [...] Read more.
District heating networks (DHNs) are a key technology in the transition toward sustainable heat supply, increasingly integrating renewable sources and thermal energy storage. High-temperature aquifer thermal energy storage (HT-ATES) can enhance DHN efficiency by shifting heat production over time, potentially reducing both costs and greenhouse gas emissions. However, most life cycle assessments (LCAs) remain static, rely on average data, and neglect temporal dispatch dynamics and marginal substitution among heat sources for environmental evaluation. This study introduces a dynamic life cycle inventory framework that explicitly links HT-ATES-operation scheduling in DHNs with marginal life cycle data. The framework expands system boundaries to capture time-varying changes in heat composition, combines a district heating merit-order representation (distinguishing must-run and flexible capacities) with linear programming to determine least-cost dispatch, and translates marginally displaced technologies into environmental and economic consequences. Foreground inputs are derived from an existing third-generation DHN (heat demand, generation assets, efficiencies) and publicly available energy carrier cost data and are linked to consequential background inventory datasets (ecoinvent). The framework is demonstrated for one year of operation for an HT-ATES concept with 50 GWh of injected heat. Hourly resolved results identify the marginally displaced technologies and indicate annual reductions of 5.86 kt CO2e alongside cost savings of EUR 1.09 M. A comparison of alternative operation schedules shows strong sensitivity of both economic and environmental performance to operational strategy. Overall, the proposed framework provides a replicable and adaptable basis for consequential assessment of HT-ATES operation in DHNs and supports strategic decision-making on seasonal thermal storage deployment in low-carbon heat systems. Full article
(This article belongs to the Special Issue Energy Management and Life Cycle Assessment for Sustainable Energy)
Show Figures

Figure 1

23 pages, 1506 KB  
Article
Exergoeconomic Assessment of a Cogeneration Unit Using Biogas
by Ana Lívia Formiga Leite de Lima, Carlos Antônio Cabral dos Santos, Alvaro Antonio Villa Ochoa, Daniel Rodríguez López, Paula Suemy Arruda Michima, José Ângelo Peixoto da Costa and Gustavo de Novaes Pires Leite
Processes 2026, 14(1), 134; https://doi.org/10.3390/pr14010134 - 30 Dec 2025
Viewed by 197
Abstract
Biogas, a promising fuel for present and future generations, is produced from the anaerobic digestion of organic waste generated by the condominium itself. Therefore, this work aims to evaluate the exergoeconomic performance of a biogas cogeneration unit designed to meet the electrical and [...] Read more.
Biogas, a promising fuel for present and future generations, is produced from the anaerobic digestion of organic waste generated by the condominium itself. Therefore, this work aims to evaluate the exergoeconomic performance of a biogas cogeneration unit designed to meet the electrical and thermal energy demands of a residential condominium in the city of Teresina, Piauí, Northeast Brazil. The cogeneration unit consists of an internal combustion engine (ICE) coupled to an electric generator (genset) to produce electricity, and a heat exchanger that recovers part of the exhaust-gas heat to heat water. The analysis was conducted based on the concepts of Thermodynamics and Exergoeconomics, using the SPECO (Specific Exergy Costing) methodology to define the exergetic costs of the system. The novelty of the work lies in applying the SPECO exergoeconomic analysis to a small-scale biogas cogeneration unit fueled by residential organic waste. The achieved electricity production was 167.40 kW, and the heat transfer rate at the exchange rate was 51.55 kW. The results revealed that the exergy destroyed in the internal combustion chamber (ICE) was 223.65 kW, whereas that in the heat exchanger was significantly higher at 45.67 kW. The exergy efficiency of the ICE reached 39.19%, and the heat exchanger efficiency was around 9%. In financial terms, the cost of exergy destroyed in the ICEC was USD/h 135, but in the heat exchanger, it was dramatically higher at USD/h 158.40. The cost of producing hot water (product) was considered extremely high (USD/GJ 38.98). The relative difference parameter in the heat exchanger also has a value much higher than expected (10.240). This is because the product’s cost (USD/GJ 38.98) is well above the cost of fuel (USD/GJ 3.468). This study concludes that the cogeneration unit is more justifiable by the savings generated through thermal energy production than by electricity production alone, since the cogeneration system significantly enhances performance, raising both the energetic and exergetic efficiencies to 55% and 48%, respectively, thereby confirming the added value of the simultaneous utilization of heat and power. Full article
Show Figures

Figure 1

18 pages, 1434 KB  
Article
Algorithms and Adaptation Schemes for a Phytotron Digital Twin Using an Evolutionary Heuristic for Parameter Calibration
by Ivan S. Nekrasov, Vladimir V. Bukhtoyarov, Ivan A. Timofeenko, Alexey A. Gorodov, Stanislav A. Kartushinskii, Yury V. Trofimov and Sergey I. Lishik
AgriEngineering 2026, 8(1), 1; https://doi.org/10.3390/agriengineering8010001 - 29 Dec 2025
Viewed by 227
Abstract
Digital twins (DTs) are increasingly used in controlled-environment agriculture to model microclimates and drive energy-efficient control. However, long-term drift and seasonal variability require continuous recalibration and controller retuning. We develop a self-adaptive DT of a phytotron chamber that combines an MAPE-K loop with [...] Read more.
Digital twins (DTs) are increasingly used in controlled-environment agriculture to model microclimates and drive energy-efficient control. However, long-term drift and seasonal variability require continuous recalibration and controller retuning. We develop a self-adaptive DT of a phytotron chamber that combines an MAPE-K loop with an evolutionary heuristic. A genetic algorithm (GA) calibrates the DT parameters against IoT time series and subsequently optimizes heater control settings (two-position, three-position, and proportional modes) subject to comfort constraints on temperature and humidity. Six monitoring intervals (May–June 2025) are used for per-interval calibration and six-fold cross-validation. The calibrated DT reproduces temperature and humidity with high fidelity across unseen intervals: the average cross-validated deviations are 0.27 °C and 7.1%RH (30 transfers). Controller optimization yields cumulative energy savings of 186.54 kWh (3.24%) over six intervals, with per-interval savings ranging from 0.37% to 5.94%. Coupling GA-based DT calibration with model-in-the-loop controller optimization consistently reduces energy use while maintaining microclimate quality, providing a practical pathway for the robust, year-round operation of vertical farms. Full article
Show Figures

Figure 1

35 pages, 11254 KB  
Article
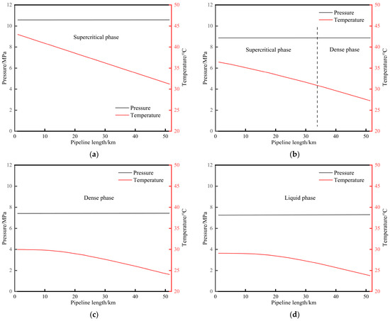
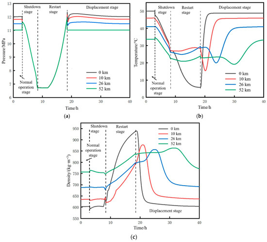
Phase Change Mechanism and Safety Control During the Shutdown and Restart Process of Supercritical Carbon Dioxide Pipelines
by Xinze Li, Dezhong Wang, Weijie Zou, Jianye Li and Xiaokai Xing
Molecules 2026, 31(1), 104; https://doi.org/10.3390/molecules31010104 - 26 Dec 2025
Viewed by 211
Abstract
Supercritical CO2 pipeline transportation is a crucial link in Carbon Capture, Utilization, and Storage (CCUS). Compared with traditional oil and gas pipelines, if a supercritical CO2 pipeline is shut down for an excessively long time, the phase state of CO2 [...] Read more.
Supercritical CO2 pipeline transportation is a crucial link in Carbon Capture, Utilization, and Storage (CCUS). Compared with traditional oil and gas pipelines, if a supercritical CO2 pipeline is shut down for an excessively long time, the phase state of CO2 may transform into a gas–liquid two-phase state. It is urgently necessary to conduct research on the phase change mechanism and safety control during the restart process of gas–liquid two-phase CO2 pipelines. Based on a certain planned supercritical carbon dioxide pipeline demonstration project, this paper proposes a new pipeline safety restart scheme that actively seeks the liquefaction of gaseous CO2 inside the pipeline by injecting liquid-phase CO2 at the initial station. Through numerical simulation and experimental methods, the co-variation laws of parameters such as temperature, pressure, density, and phase state during the pipeline restart process were revealed. It was found that the pipeline shutdown and restart process could be subdivided into four stages: shutdown stage, liquefaction stage, pressurization stage, and displacement stage. The phase transition line would form a closed curve that is approximately trapezoidal. It is suggested to optimize the restart scheme from aspects such as reducing the restart time, controlling the pressure rise rate, and saving CO2 consumption. It is proposed that the liquid holdup of CO2 fluid in the pipe at the initial moment of restart and the mass flow rate of CO2 injected at the initial station during the restart process are the main controlling factors affecting the evolution of the phase path of pipeline restart. For the demonstration project, the specific critical threshold values are given. The research results can provide a certain theoretical guidance and reference basis for the safe restart method of supercritical CO2 pipelines. Full article
(This article belongs to the Section Materials Chemistry)
Show Figures

Figure 1

36 pages, 2864 KB  
Article
Energy Savings, Carbon-Equivalent Abatement Cost, and Payback of Residential Window Retrofits: Evidence from a Heating-Dominated Mid-Latitude City—Gyeonggi Province, South Korea
by YeEun Jang, Jeongeun Park, Yeweon Kim and Ki-Hyung Yu
Buildings 2026, 16(1), 71; https://doi.org/10.3390/buildings16010071 - 24 Dec 2025
Viewed by 464
Abstract
This study presents an integrated ex-post evaluation of a municipal window-retrofit program in Goyang, Republic of Korea (heating-dominated, Dwa). Using field surveys and pre- and post-utility bills for 36 dwellings, mainly pre-2000 low-rise reinforced-concrete buildings, we normalize climate with HDD and CDD and [...] Read more.
This study presents an integrated ex-post evaluation of a municipal window-retrofit program in Goyang, Republic of Korea (heating-dominated, Dwa). Using field surveys and pre- and post-utility bills for 36 dwellings, mainly pre-2000 low-rise reinforced-concrete buildings, we normalize climate with HDD and CDD and prices with CPI-deflated tariffs to isolate the intrinsic effect of window replacement. Area-normalized indicators (e, η, DPB, NPV, AC) were computed. Average annual savings were 30.2 kWh per m2 per year (η ≈ 16 percent), consisting of 10.6 kWh per m2 per year of gas and 19.6 kWh per m2 per year of electricity (n = 36). The median discounted payback was 7.0 years. Under a 50 percent subsidy, about 80 percent of projects recovered private investment within 15 years and showed positive NPV with a median of about USD 4944. The electricity-tariff multiplier had the largest influence on cash flows and payback. The median abatement cost was about USD 352 per tCO2-eq. A portfolio view indicates that prioritizing low-cost cases maximizes total abatement, and that higher-cost cases merit design or cost review. Using the first post-retrofit year 2023, portfolio abatement is about 623 tCO2-eq per year. The framework jointly normalizes climate and price effects and yields policy-relevant estimates for heating-dominated contexts. Full article
(This article belongs to the Section Building Energy, Physics, Environment, and Systems)
Show Figures

Figure 1

8 pages, 225 KB  
Proceeding Paper
Comparative Evaluation of UAV Nozzle Geometries for Sustainable Water and Pesticide Management in Rice Cultivation
by Shefali Vinod Ramteke, Pritish Kumar Varadwaj and Vineet Tiwari
Biol. Life Sci. Forum 2025, 54(1), 5; https://doi.org/10.3390/blsf2025054005 - 22 Dec 2025
Viewed by 139
Abstract
This study evaluates the influence of four unmanned aerial vehicle (UAV) spray nozzle geometries—flat-fan, hollow-cone, air-induction, and ultra-fine electrostatic—on water and pesticide use, canopy coverage, and greenhouse gas emissions in PB-112 rice under field conditions in Saharanpur, India. Across six farms (n [...] Read more.
This study evaluates the influence of four unmanned aerial vehicle (UAV) spray nozzle geometries—flat-fan, hollow-cone, air-induction, and ultra-fine electrostatic—on water and pesticide use, canopy coverage, and greenhouse gas emissions in PB-112 rice under field conditions in Saharanpur, India. Across six farms (n = 6), ultra-fine nozzles achieved the greatest reductions in water (41%) and pesticide (43%) volumes, yielding direct pump energy savings of 737 kWh ha−1 and 369 kg CO2e ha−1, plus further indirect savings from manufacturing. Paired t-tests confirmed highly significant differences (p < 0.001) with large effect sizes. Finer droplets also reduced run-off and evaporation losses by over 60%. These findings demonstrate that nozzle optimization markedly enhances resource efficiency and environmental protection in precision rice spraying. Full article
(This article belongs to the Proceedings of The 3rd International Online Conference on Agriculture)
30 pages, 2783 KB  
Review
Progress in Metal Oxide Catalysts for Carbon Monoxide Oxidation
by Yang Zheng, Hualong Zhou, Wei Su and Yi Xing
Catalysts 2026, 16(1), 7; https://doi.org/10.3390/catal16010007 - 22 Dec 2025
Viewed by 543
Abstract
As one of the most intensively researched reaction systems in the field of multiphase catalysis, the technological breakthrough of CO oxidation is of great significance in addressing the health hazards and environmental pollution caused by high CO concentrations. Catalytic oxidation technology has become [...] Read more.
As one of the most intensively researched reaction systems in the field of multiphase catalysis, the technological breakthrough of CO oxidation is of great significance in addressing the health hazards and environmental pollution caused by high CO concentrations. Catalytic oxidation technology has become a core means of eliminating CO pollution due to its high efficiency and energy saving. This paper provides an in-depth analysis of various types of metal-catalyzed CO oxidation reactions and explores in detail the characteristics of the action of different mechanisms. On this basis, optimization strategies are proposed, including metal doping and controllable oxygen vacancy construction to enhance reaction selectivity and stability. In addition, the influence mechanisms of common gas components such as H2O and SO2 on the catalytic reaction of CO are analyzed, and targeted optimization strategies are proposed. The reaction mechanisms of CO on the metal catalyst surface are then examined. Finally, the development direction of catalysts in the field of CO deep purification is prospectively discussed, which provides theoretical support and technical routes for the construction of an efficient and stable industrialized CO oxidation system. Full article
(This article belongs to the Section Catalytic Materials)
Show Figures

Figure 1

45 pages, 9477 KB  
Review
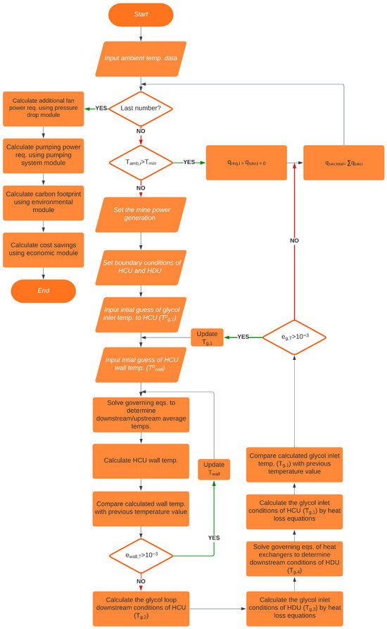
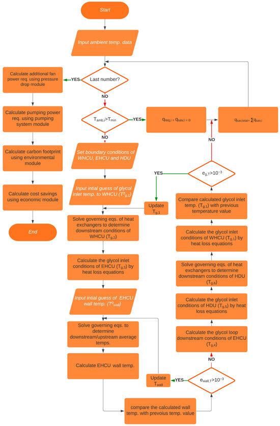
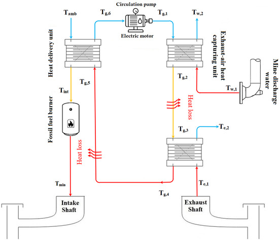
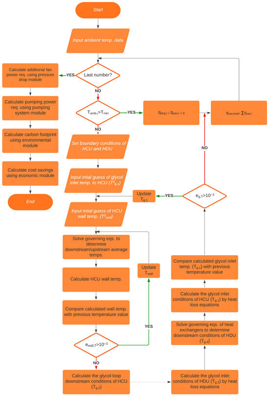
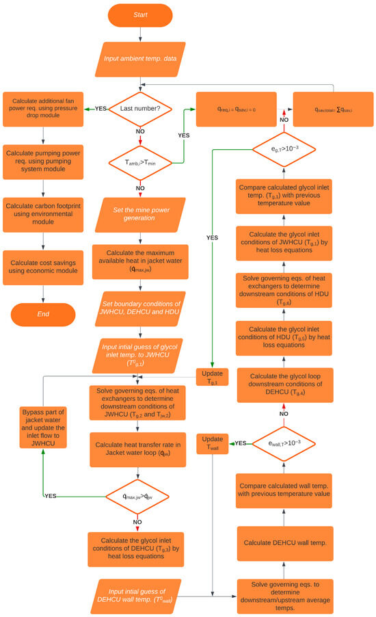
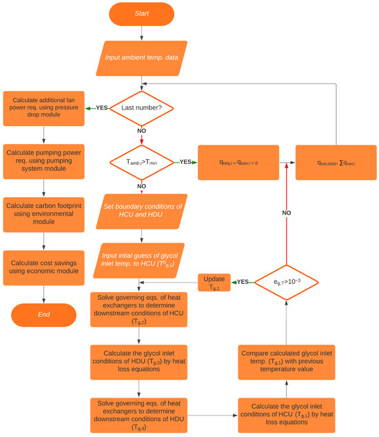
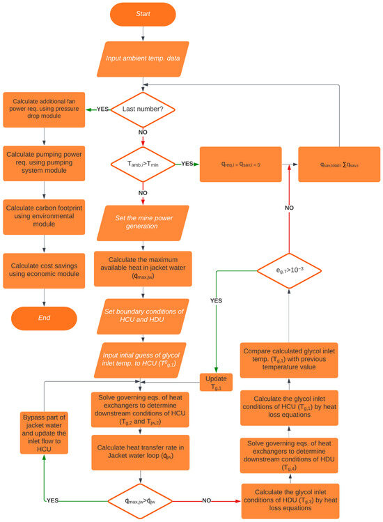
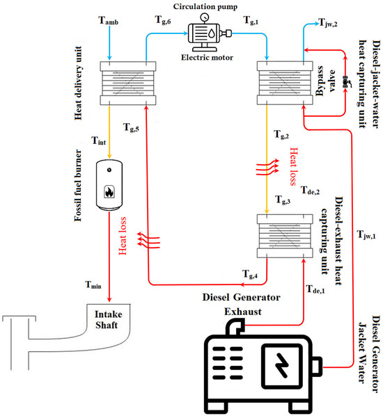
Decarbonization Pathways in Underground Mining in Cold and Arctic Climates: A Review of Heat Recovery Systems with Case Studies in Canada
by Hosein Kalantari and Seyed Ali Ghoreishi-Madiseh
Energies 2026, 19(1), 22; https://doi.org/10.3390/en19010022 - 19 Dec 2025
Viewed by 213
Abstract
In cold climates, mine air conditioning systems are essential for preventing liners and shaft components from freezing. Traditionally, fossil fuel burners are used to heat intake air, resulting in high energy consumption and significant greenhouse gas emissions. As part of efforts to reduce [...] Read more.
In cold climates, mine air conditioning systems are essential for preventing liners and shaft components from freezing. Traditionally, fossil fuel burners are used to heat intake air, resulting in high energy consumption and significant greenhouse gas emissions. As part of efforts to reduce both environmental impacts and energy use, mining companies are increasingly adopting innovative solutions, such as heat recovery systems. These systems offer a promising approach to significantly reduce energy demand for underground mine heating. This study evaluates several heat recovery technologies including exhaust air, water, hybrid exhaust air–water, diesel exhaust, jacket water, and hybrid diesel exhaust–jacket-water systems, through numerical modeling. Two case studies are presented: a grid-connected mine in British Columbia with moderately cold conditions, and an off-grid mine in the Northwest Territories, which experiences Arctic climate extremes. Results show that heat recovery can reduce heating costs by up to 89% in British Columbia and as much as 90% in the Northwest Territories, depending on the system applied. The findings also demonstrate substantial associated carbon emission reductions. Furthermore, a comprehensive feasibility analysis was carried out to evaluate the thermodynamic performance, financial savings, and carbon emission reductions of these systems across various mining operations, offering a preliminary assessment of their potential for mining settings. Full article
(This article belongs to the Special Issue Numerical Study of Waste and Exhaust Heat Recovery)
Show Figures

Figure 1

21 pages, 1587 KB  
Article
Assessment of the Integration of Photovoltaic Cells with a Heat Pump in a Single-Family House—Energy-Efficiency Research Study Based on Technical Specifications of Devices and Economic Measures
by Wojciech Lewicki, Adam Koniuszy and Mariusz Niekurzak
Energies 2025, 18(24), 6551; https://doi.org/10.3390/en18246551 - 15 Dec 2025
Viewed by 351
Abstract
The research process was based on an analysis of an existing building equipped with a heat pump on which photovoltaic panels were installed; then, based on energy consumption, the investment profitability was evaluated. In this research, using the available data, the coefficient of [...] Read more.
The research process was based on an analysis of an existing building equipped with a heat pump on which photovoltaic panels were installed; then, based on energy consumption, the investment profitability was evaluated. In this research, using the available data, the coefficient of self-consumption of energy from the PV installation, the potential index of the installation’s own needs coverage, and the index of energy use from photovoltaic modules were determined, which in practice is equated with the energy efficiency of the PV installation. The entire investment was subjected to simulation and field tests to determine the energy demand of a single-family building. The main aim of this work was to check whether a system equipped with a heat pump combined with a PV installation is an effective technical solution in the analysed climatic conditions in one of the countries of Central and Eastern Europe. In addition, both positive and negative aspects of renewable energy sources were analysed, including long-term financial savings, energy independence, and reductions in greenhouse gas emissions. It has been shown that the described solution is characterised by high initial costs depending on weather conditions. The installation presented would allow us to avoid 1891 kg/year of CO2 emissions, which means that with this solution, we contribute to environmental protection activities. Full article
Show Figures

Figure 1

15 pages, 2006 KB  
Review
Fast Rail in the Era of Modal Shift: Global High-Speed Networks and Their Environmental and Socio-Economic Impacts
by Dániel Szabó and Viktória Panker
Future Transp. 2025, 5(4), 199; https://doi.org/10.3390/futuretransp5040199 - 14 Dec 2025
Viewed by 381
Abstract
This paper reviews the role of high-speed rail (HSR) and other fast rail technologies in decarbonising inter-urban transport. It first outlines the global deployment of HSR, with particular emphasis on Europe and China, and situates these networks within the wider geography of fast [...] Read more.
This paper reviews the role of high-speed rail (HSR) and other fast rail technologies in decarbonising inter-urban transport. It first outlines the global deployment of HSR, with particular emphasis on Europe and China, and situates these networks within the wider geography of fast rail systems. The paper then compares HSR with competing modes such as air transport and passenger cars along key dimensions including door-to-door travel time, energy use and emissions. Building on a qualitative synthesis of the international literature, it discusses the environmental, economic and social impacts of HSR, highlighting conditions under which HSR can deliver substantial modal shift and life-cycle greenhouse gas savings, as well as situations where benefits are more limited or unevenly distributed. Finally, the review briefly considers emerging fast rail concepts such as Maglev and Hyperloop and argues that they should currently be treated as complementary, long-term options rather than immediate substitutes for conventional HSR. Full article
(This article belongs to the Special Issue Future of Vehicles (FoV2025))
Show Figures

Figure 1

38 pages, 18312 KB  
Article
Microwave Firing of Ceramics: Developing Homemade Susceptors and Their Practical Applications
by Bruno Goffé
Appl. Sci. 2025, 15(24), 13053; https://doi.org/10.3390/app152413053 - 11 Dec 2025
Viewed by 430
Abstract
This study explores the feasibility of constructing a microwave kiln for artisanal ceramics using accessible materials and homemade susceptors. Two modified microwave ovens (18 L and 50 L) were equipped with insulation and susceptors to achieve temperatures up to 1280 °C. Susceptors were [...] Read more.
This study explores the feasibility of constructing a microwave kiln for artisanal ceramics using accessible materials and homemade susceptors. Two modified microwave ovens (18 L and 50 L) were equipped with insulation and susceptors to achieve temperatures up to 1280 °C. Susceptors were fabricated from silicon carbide (SiC) and magnetite (Fe3O4) powders via microwave-assisted reactive sintering. Magnetite-poor susceptors (SiC/Fe3O4 > 2 by weight) demonstrated excellent durability, maintaining stable thermal performance over multiple cycles. In contrast, magnetite-rich susceptors (SiC/Fe3O4 ∼ 1) exhibited high initial efficiency and the ability to control redox conditions but degraded significantly after 10–15 cycles due to partial melting. The microwave kiln achieved significant time savings, completing the ramp-up of the firing cycles in 1 h, compared to 8–10 h in conventional kilns. Energy consumption per litre was comparable to large electric kilns but significantly lower than small ones. The fired ceramics, including porcelain and earthenware, showed excellent mechanical and aesthetic qualities, with glazes performing well even at lower temperatures than recommended. The study highlights the advantages of microwave heating, such as faster processing, energy efficiency, and the ability to control redox conditions, which mimic traditional gas-fired kilns. The developed susceptors are cost-effective and easy to manufacture, making this approach accessible to craftspeople and amateurs. While magnetite-rich susceptors enable redox control, their limited lifespan requires further optimisation. This work demonstrates the potential of microwave kilns for artisanal ceramics, offering flexibility, efficiency, and quality comparable to traditional methods, with promising applications for unique or small-scale production. Future research should focus on refining susceptors durability and validating redox control effects on ceramic glazes. Full article
Show Figures

Figure 1

32 pages, 3950 KB  
Article
Innovative Technologies for Building Envelope to Enhance the Thermal Performance of a Modular House in Australia
by Sathya Bandaranayake, Satheeskumar Navaratnam, Thisari Munmulla, Guomin Zhang and Lu Aye
Energies 2025, 18(24), 6485; https://doi.org/10.3390/en18246485 - 11 Dec 2025
Viewed by 533
Abstract
Buildings consume energy and are responsible for a significant portion of greenhouse gas emissions in Australia. Increased standards are being set for building thermal performance. Given the rising demand for energy-efficient housing solutions, this work explores the potential application of innovative technologies to [...] Read more.
Buildings consume energy and are responsible for a significant portion of greenhouse gas emissions in Australia. Increased standards are being set for building thermal performance. Given the rising demand for energy-efficient housing solutions, this work explores the potential application of innovative technologies to enhance the thermal performance. Since modular construction is attracting popularity owing to numerous advantages, including its efficiency and cost-effectiveness, optimising the thermal performance is a way to further improve its popularity, particularly in diverse Australian climates. Smart materials are unique and have desirable properties when subjected to a change in the external environment. Integration of smart insulation materials in prefabricated buildings forecasts a potential to expand the horizon of thermal performance of prefabricated buildings and subsequently lead towards an enhanced energy performance. This work investigates the effects of aerogel, phase change materials (PCMs), and electrochromic glazing. To assess their potential to improve the thermal performance of a modular house, building energy performance simulations were conducted for three different climatic conditions in Australia. Individual implementation of innovative technologies and their combined effects were also quantified. The combination of the three innovative technologies has yielded total annual energy savings of 15.6%, 11.2%, and 6.1% for Melbourne, Perth, and Brisbane, respectively. Full article
(This article belongs to the Section B3: Carbon Emission and Utilization)
Show Figures

Figure 1

28 pages, 12908 KB  
Article
Energy, Exergy, Economic, and Environmental (4E) Performance Analysis and Multi-Objective Optimization of a Compressed CO2 Energy Storage System Integrated with ORC
by Yitong Wu, Chairunnisa, Kyaw Thu and Takahiko Miyazaki
Energy Storage Appl. 2025, 2(4), 18; https://doi.org/10.3390/esa2040018 - 10 Dec 2025
Viewed by 350
Abstract
Current CO2-based energy storage systems still face several unsolved technical challenges, including strong thermal destruction between the multi-stage compression and expansion processes, significant exergy destruction in heat exchange units, limited utilization of low-grade heat, and the lack of an integrated comprehensive [...] Read more.
Current CO2-based energy storage systems still face several unsolved technical challenges, including strong thermal destruction between the multi-stage compression and expansion processes, significant exergy destruction in heat exchange units, limited utilization of low-grade heat, and the lack of an integrated comprehensive performance framework capable of simultaneously evaluating thermodynamic, economic, and environmental performance. Although previous studies have explored various compressed CO2 energy storage (CCES) configurations and CCES–Organic Rankine Cycle (ORC) couplings, most works treat the two subsystems separately, neglect interactions between the heat exchange loops, or overlook the combined effects of exergy losses, cost trade-offs, and CO2-emission reduction. These gaps hinder the identification of optimal operating conditions and limit the system-level understanding needed for practical application. To address these challenges, this study proposes an innovative system that integrates a multi-stage CCES system with ORC. The system introduces ethylene glycol as a dual thermal carrier, coupling waste-heat recovery in the CCES with low-temperature energy utilization in the ORC, while liquefied natural gas (LNG) provides cold energy to improve cycle efficiency. A comprehensive 4E (energy, exergy, economic, and environmental) assessment framework is developed, incorporating thermodynamic modeling, exergy destruction analysis, CEPCI-based cost estimation, and environmental metrics including primary energy saved (PES) and CO2 emission reduction. Sensitivity analyses on the high-pressure tank (HPT) pressure, heat exchanger pinch temperature difference, and pre-expansion pressure of propane (P30) reveal strong nonlinear effects on system performance. A multi-objective optimization combining NSGA-II and TOPSIS identifies the optimal operating condition, achieving 69.6% system exergy efficiency, a 2.07-year payback period, and 1087.3 kWh of primary energy savings. The ORC subsystem attains 49.02% thermal and 62.27% exergy efficiency, demonstrating synergistic effect between the CCES and ORC. The results highlight the proposed CCES–ORC system as a technically and economically feasible approach for high-efficiency, low-carbon energy storage and conversion. Full article
Show Figures

Figure 1

29 pages, 3689 KB  
Article
Thermodynamic Cycle Model for Ammonia–Ionic Liquid in High Temperature Absorption Heat Pumps—Ionic Liquids Parameters
by Christos Karakostas and Bogusław Białko
Energies 2025, 18(24), 6435; https://doi.org/10.3390/en18246435 - 9 Dec 2025
Viewed by 503
Abstract
This article evaluates and develops a thermodynamic steady-state model, analyzing the thermodynamic properties of ammonia–ionic liquid (NH3–IL) working pairs for use in high-temperature (>100 °C) absorption heat pumps. Given the increasing need for energy savings and reductions in greenhouse gas emissions, [...] Read more.
This article evaluates and develops a thermodynamic steady-state model, analyzing the thermodynamic properties of ammonia–ionic liquid (NH3–IL) working pairs for use in high-temperature (>100 °C) absorption heat pumps. Given the increasing need for energy savings and reductions in greenhouse gas emissions, this is becoming an important consideration in the context of industrial facilities. Prior work on ammonia–ionic liquid (IL) pairs has largely focused on lower supply temperatures and offers no quantitative criteria connecting IL properties to high-temperature (>100 °C) cycle design. This article presents calculations based on correlations in the literature to determine the vapor pressures of pure ionic liquids using a modified Redlich–Kwong equation of state; the vapor–liquid equilibrium (VLE) of NH3/[emim][SCN] and NH3/H2O mixtures in the NRTL model; the specific heats of pure ionic liquids (ILs); the specific heat capacities of NH3–IL and NH3–H2O mixtures; and the excess enthalpy (HE) for NH3/[emim][SCN] and NH3/[emim][EtSO4] as a function of temperature and composition, using a combination of NRTL + Gibbs–Helmholtz and Redlich–Kister polynomials. The calculations confirm the practically zero volatility of ionic liquids in the generator. This preserves the high purity of the ammonia vapor above the NH3/[emim][SCN] solution (y1 ≥ 0.997 over a wide range of temperatures and concentrations) and enables the rectification process in the generator to be omitted. The specific heat capacity of pure ionic liquids (ILs) has been shown to be 52–63% lower than that of water. Mixtures of ammonia (NH3) and ILs with a mass fraction of 0.5/0.5 have a specific heat at 120 °C that is 34–37.5% lower than that of the ammonia–water (NH3–H2O) solution. This directly translates into a reduction in the power required in the generator. Excess enthalpy results show moderate or strongly negative values within the useful temperature and concentration range, indicating the exothermic nature of the mixture. At the same time, the NH3/[emim][EtSO4] mixture is characterized by a decrease in enthalpy with increasing temperature, suggesting that benefits for the COP of the system can be obtained. Based on these calculations, criteria for selecting ionic liquids for use in high-temperature absorption pumps were formulated: negligible volatility, a low specific heat capacity for the mixture, and a strongly negative excess enthalpy, which decreases with temperature, at the operating temperatures of the absorber and generator. Full article
(This article belongs to the Special Issue Advances in Heat and Mass Transfer)
Show Figures

Figure 1

4 pages, 184 KB  
Proceeding Paper
Pyrolysis of Sewage Sludge: Unlocking the Hidden Potential for Valorization and Carbon Sequestration
by Miguel Oliveira, Vitor Valente and Amadeu Borges
Proceedings 2025, 133(1), 2; https://doi.org/10.3390/proceedings2025133002 - 8 Dec 2025
Viewed by 319
Abstract
Sewage sludge management remains a critical environmental and economic challenge due to high volumes, transport requirements, and landfill restrictions. Pyrolysis offers a promising alternative by reducing sludge mass and producing biochar with potential for soil fertility enhancement and long-term carbon sequestration. This study [...] Read more.
Sewage sludge management remains a critical environmental and economic challenge due to high volumes, transport requirements, and landfill restrictions. Pyrolysis offers a promising alternative by reducing sludge mass and producing biochar with potential for soil fertility enhancement and long-term carbon sequestration. This study integrates physicochemical characterization of Portuguese wastewater treatment plant sludges with experimental drying data and literature-based pyrolysis yields to estimate mass reduction, energy requirements, and carbon retention. A simplified life cycle comparison highlights potential reductions in greenhouse gas emissions, human toxicity, and land use, while also suggesting significant economic savings from avoided transport and landfill disposal. Full article
(This article belongs to the Proceedings of II International Meeting Molecules 4 Life)
Back to TopTop