Sign in to use this feature.

Years

Between: -

Subjects

remove_circle_outline
remove_circle_outline
remove_circle_outline
remove_circle_outline
remove_circle_outline
remove_circle_outline
remove_circle_outline
remove_circle_outline
remove_circle_outline

Journals

remove_circle_outline
remove_circle_outline
remove_circle_outline
remove_circle_outline
remove_circle_outline
remove_circle_outline
remove_circle_outline
remove_circle_outline

Article Types

Countries / Regions

remove_circle_outline
remove_circle_outline
remove_circle_outline
remove_circle_outline
remove_circle_outline

Search Results (329)

Search Parameters:
Keywords = environmental and digital transition

Order results
Result details
Results per page
Select all
Export citation of selected articles as:
34 pages, 635 KB  
Article
From Carbon Constraints to Digital Solutions: How Climate Governance Drives Corporate Transformation in China
by Da Cui, Min Chen and Jianxu Liu
Sustainability 2026, 18(1), 238; https://doi.org/10.3390/su18010238 (registering DOI) - 25 Dec 2025
Abstract
With climate governance playing an increasingly crucial role in driving the low-carbon transition and digital transformation being regarded as vital for sustainable development, China has formulated a comprehensive climate governance system with the Carbon Emissions Trading Scheme (CETS) at its core. This research [...] Read more.
With climate governance playing an increasingly crucial role in driving the low-carbon transition and digital transformation being regarded as vital for sustainable development, China has formulated a comprehensive climate governance system with the Carbon Emissions Trading Scheme (CETS) at its core. This research utilizes the implementation of China’s CETS as a quasi-experimental setup to explore how climate governance enables corporate digital transformation to support the low-carbon transition. Findings show that climate governance remarkably boosts corporate digital transformation by 18.8%, mainly by relieving financing limitations and encouraging green technological innovation. Nonetheless, the “crowding-out impact” of regulatory environmental measures and the “policy replacement impact” of eco-friendly loans somewhat dampen these beneficial influences. Findings from the heterogeneity analysis indicate that the positive influence of climate governance is more evident in areas where the public has a greater awareness of the environment and in industries that are not major polluters, demonstrating differences in geographical and industrial features. Based on the research findings, this paper will provide comprehensive suggestions for improvement in institutional factors, financial and innovation support, differentiated implementation, and policy coordination. The suggestions will provide both theoretical and empirical insights for enterprises to advance towards achieving the integrated development of low-carbon economy and digitalization. Full article
22 pages, 1055 KB  
Review
Revolutionizing Green Electricity Certificates: A Real-Time Traceability Framework for Credible Renewable Energy Attribution in China
by Jiayi He, Lingxi Xie, Hongtao Wang, Lili Tian, Li Zhang, Shenzhang Li, Yanjie Zhu, Yudou Gao and Zuyuan Huang
Energies 2026, 19(1), 67; https://doi.org/10.3390/en19010067 - 23 Dec 2025
Viewed by 25
Abstract
The global transition towards a clean energy system underscores the critical role of Green Electricity Certificates (GECs), yet their effectiveness is often hampered by an inability to credibly trace environmental attributes from generation to consumption. This study provides a systematic review of technological [...] Read more.
The global transition towards a clean energy system underscores the critical role of Green Electricity Certificates (GECs), yet their effectiveness is often hampered by an inability to credibly trace environmental attributes from generation to consumption. This study provides a systematic review of technological pathways and policy implications for enhancing GEC markets through real-time electricity-carbon traceability, using China’s large-scale and rapidly evolving market as a central case. Through comparative international analysis and examination of China’s market data (2023–2025), we identified a severe oversupply of certificates and a reliance on policy-driven demand as core structural dilemmas. The aim of this study was to clarify how real-time traceability can fundamentally enhance the credibility, temporal precision, and policy applicability of GEC mechanisms, particularly under China’s rapid institutional reforms. The findings indicate that a fundamental transition towards hourly granularity in certificate issuance and matching is critical to enhance credibility, prevent double-counting, and enable high-value applications like 24/7 clean energy matching. Furthermore, deep integration between the GEC market and the carbon emission trading (CET) scheme is necessary to expand value propositions. We conclude that the synergistic integration of market design (mandatory quotas), cross-market coupling (GEC-carbon market linkage), and robust digital traceability represents the most effective pathway to transform GECs into a credible instrument for driving additional renewable energy consumption and supporting global carbon mitigation goals. Full article
(This article belongs to the Section F1: Electrical Power System)
Show Figures

Figure 1

33 pages, 1092 KB  
Review
Multi-Criteria Decision Analysis Framework for Evaluating Tools Supporting Renewable Energy Communities
by Lubova Petrichenko, Anna Mutule, Sergejs Hlusovs, Reinis Zarins, Pavels Novosads and Illia Diahovchenko
Sustainability 2026, 18(1), 29; https://doi.org/10.3390/su18010029 - 19 Dec 2025
Viewed by 174
Abstract
Renewable energy communities are emerging as key players in the sustainable energy transition, yet there is a lack of systematic approaches for evaluating the digital tools that support their development and operation. This study proposes a comprehensive methodology for assessing tools for supporting [...] Read more.
Renewable energy communities are emerging as key players in the sustainable energy transition, yet there is a lack of systematic approaches for evaluating the digital tools that support their development and operation. This study proposes a comprehensive methodology for assessing tools for supporting renewable energy communities, based on a system of key performance indicators and the multi-criteria decision analysis framework method. Twenty-three specific sub-criteria were defined and scored for each tool, and a weighted sum model was applied to aggregate performance. To ensure robust comparison, criteria weights were derived using both expert judgement (pairwise comparisons of ranking and analytical hierarchy process) and objective data-driven methods (the entropy-based method and the criteria importance through intercriteria correlation weighting method). The framework was applied to a diverse sample of contemporary renewable energy community’s tools, including open-source, commercial, and European Union project tools. Key findings indicate that some of the tools have shown noticeable rank shifts between expert-weighted and data-weighted evaluations, reflecting that expert opinions emphasize technical and operational features while objective variability elevates environmental and economic criteria. This assessment enables stakeholders to compare energy community tools based on structured criteria, offering practical guidance for tool selection and highlighting areas for future improvement. Full article
Show Figures

Figure 1

31 pages, 3097 KB  
Article
Office Activity Taxonomy in the Digital Transition Era: Towards Situationally Aware Buildings
by Veronica Martins Gnecco, Anja Pogladič, Agnese Chiucchiù, Ilaria Pigliautile, Sara Arko and Anna Laura Pisello
Sustainability 2025, 17(24), 11376; https://doi.org/10.3390/su172411376 - 18 Dec 2025
Viewed by 172
Abstract
In the context of the digital transition, office environments are increasingly shaped by flexibility, technological integration, and occupant-centered design. These transformations influence not only building operations but also the social dynamics and well-being of workers, thereby intersecting with the broader goals of socially [...] Read more.
In the context of the digital transition, office environments are increasingly shaped by flexibility, technological integration, and occupant-centered design. These transformations influence not only building operations but also the social dynamics and well-being of workers, thereby intersecting with the broader goals of socially sustainable design. To address this complexity, Building Management Systems (BMS) and Digital Twins must evolve from static automation to adaptive frameworks that recognize and respond to diverse workplace activities and social interactions. This study proposes a standardized taxonomy of office activities as a foundation for activity recognition and environment adaptation. A systematic literature review identified key activity categories and defining attributes, which were refined and validated through direct observations, diary logs, and semi-structured interviews in small, shared offices with open-plan workspaces. The resulting taxonomy comprises four main classes—Focused Work, Meetings, Shallow Work, and Resting—each defined by contextual attributes such as plannability, social interaction, number of participants, posture, modality, location, and duration. The framework supports the development of human-centric, situationally aware BMS capable of dynamically adjusting environmental conditions to promote comfort, well-being, and energy efficiency. By integrating user agendas and feedback, this approach contributes to more inclusive and socially sustainable work environments, aligning with the emerging paradigm of adaptive, human-oriented architecture. Full article
(This article belongs to the Special Issue Socially Sustainable Urban and Architectural Design)
Show Figures

Figure 1

30 pages, 661 KB  
Article
Marketization of Data Elements and Corporate Green Innovation: Evidence from the Establishment of Data Trading Platforms in China
by Yajun Song and Changsheng Xu
Sustainability 2025, 17(24), 10980; https://doi.org/10.3390/su172410980 - 8 Dec 2025
Viewed by 377
Abstract
In the digital economy, data has emerged a pivotal driver for optimizing resource allocation, enhancing productivity, and accelerating the transition toward environmentally sustainable development. Exploring how the marketization of data elements affects corporate green innovation is of considerable theoretical and practical significance. Using [...] Read more.
In the digital economy, data has emerged a pivotal driver for optimizing resource allocation, enhancing productivity, and accelerating the transition toward environmentally sustainable development. Exploring how the marketization of data elements affects corporate green innovation is of considerable theoretical and practical significance. Using the establishment of data trading platforms in China as a quasi-natural experiment, this study constructs a multi-period difference-in-differences (DID) model based on panel data of A-share listed firms between 2009 and 2022 to investigate the impact of data element marketization on corporate green innovation. The empirical results demonstrate that the marketization of data elements significantly promotes corporate green innovation, and this conclusion remains consistent across a series of robustness checks. Further exploration of the underlying mechanisms reveals that the marketization of data elements fosters green innovation by alleviating financing constraints, improving the structure of human capital, and facilitating collaborative innovation. These mechanisms highlight the role of data markets in strengthening corporate innovation capacity while reinforcing environmental responsibility. Moreover, heterogeneity analyses indicate that the promoting effect is particularly pronounced among firms located in the eastern China, regions equipped with advanced digital infrastructure, industries with lower pollution level, and non-state-owned enterprises. By linking reforms in data governance with green development objectives, this research enriches the growing literature on digital institutional transformation and corporate environmental innovation. The findings provide new empirical evidence that the establishment of data markets constitutes an effective institutional mechanism for advancing green and low-carbon development, offering valuable policy insights for integrating digital economy progress with ecological sustainability. Full article
Show Figures

Figure 1

23 pages, 643 KB  
Article
Nurturing Sustainability from Risks: How Does Climate Risk Perception Reshape Corporate Green Innovation
by Kang Li, Da Gao and Xiaotian Zhou
Sustainability 2025, 17(24), 10953; https://doi.org/10.3390/su172410953 - 8 Dec 2025
Viewed by 231
Abstract
Amidst the threat of increasingly extreme weather, climate change risks greatly influence firms’ decision-making. Gathering information from China’s listed enterprises from 2011 to 2023, we investigate the impact of climate risk perception (CRP) on the quantity and quality of firms’ green innovation (Q&Q). [...] Read more.
Amidst the threat of increasingly extreme weather, climate change risks greatly influence firms’ decision-making. Gathering information from China’s listed enterprises from 2011 to 2023, we investigate the impact of climate risk perception (CRP) on the quantity and quality of firms’ green innovation (Q&Q). The results show that CRP promotes both Q&Q, and the promoting effect on quantity is more significant. Impact channel tests show that an encouraging impact on Q&Q is mainly achieved by increasing the number of executives with environmental backgrounds and promoting green investment. In addition, the level of external digital integration and executives’ international management experience can positively enhance the role of CRP on Q&Q. Furthermore, the promoting effect of CRP is more evident in polluting and high-tech enterprises. This study presents new empirical evidence to convey the risk signals of climate transition and transform enterprises’ risk perception into green innovation momentum. Full article
Show Figures

Figure 1

31 pages, 469 KB  
Article
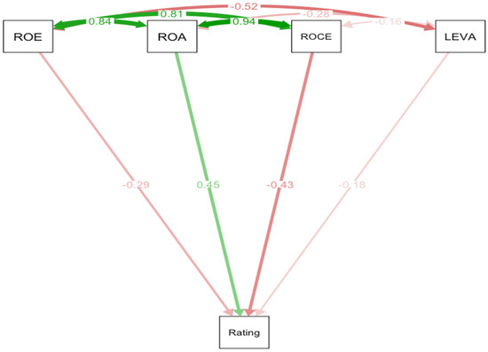
Financial Performance and ESG Sustainability of the Electronics Industry in Europe: A Quantitative Approach
by Guido Migliaccio and Mirko Mozzillo
Sustainability 2025, 17(24), 10949; https://doi.org/10.3390/su172410949 - 8 Dec 2025
Viewed by 289
Abstract
Europe’s technological and sustainable transition will be possible, even and especially if the electronics industry adapts its production standards. This industry could become a testing ground because it raises serious environmental and social issues. This study critically evaluates the relationships between the economic [...] Read more.
Europe’s technological and sustainable transition will be possible, even and especially if the electronics industry adapts its production standards. This industry could become a testing ground because it raises serious environmental and social issues. This study critically evaluates the relationships between the economic and financial performance of NACE 26 companies and their environmental, social, and governance (ESG) performance. It uses data from the financial statements of numerous companies over a decade to determine whether the sustainable activities adopted by these companies have impacted their profitability, operational efficiency, and qualitative and quantitative capital structure. The research is conducted through a multilevel quantitative analysis, combining descriptive approaches, multiple regression, and path analysis. The study’s findings indicate that the adoption of ESG strategies improves companies’ competitiveness and resilience in the medium to long term. In the short term, however, ESG strategies cause a slight reduction in profitability, primarily due to the costs associated with green investments. Effective governance is crucial for enhancing operational efficiency and cultivating a mutually beneficial and positive relationship between sustainability, digital innovation, and value creation. Full article
(This article belongs to the Special Issue Smart Technologies Toward Sustainable Eco-Friendly Industry)
Show Figures

Figure 1

50 pages, 1282 KB  
Review
Ship Manoeuvring Research 2010–2025: From Hydrodynamics and Control to Digital Twins, AI and MASS
by Mina Tadros, Myo Zin Aung, Panagiotis Louvros, Christos Pollalis, Amin Nazemian and Evangelos Boulougouris
J. Mar. Sci. Eng. 2025, 13(12), 2322; https://doi.org/10.3390/jmse13122322 - 7 Dec 2025
Viewed by 792
Abstract
Over the past fifteen years, ship manoeuvring has evolved from a highly specialised branch of marine hydrodynamics into a key enabler within multidisciplinary research, integrating seakeeping and intact stability, and paving the way for digital twins and autonomous maritime systems. The scope of [...] Read more.
Over the past fifteen years, ship manoeuvring has evolved from a highly specialised branch of marine hydrodynamics into a key enabler within multidisciplinary research, integrating seakeeping and intact stability, and paving the way for digital twins and autonomous maritime systems. The scope of this review is to examine the existing literature in a way that paves the way forward for integration with robotics, aerial and surface drones, digital-twin (DT) ecosystems, and other interconnected autonomous platforms. This paper reviews the published articles during this period, tracing the field’s progression from classical hydrodynamic models to intelligent, data-centric, and regulation-aware maritime systems. Drawing on a structured bibliometric dataset covering 2010–2025, this study organises the literature into interconnected themes spanning physics-based manoeuvring models, adaptive and predictive control, machine learning and digital-twin (DT) technologies, collision-avoidance and regulatory reasoning, environmental performance, and cooperative autonomy. The analysis reveals the transition from static empirical modelling toward hybrid physics, artificial intelligence (AI) frameworks capable of capturing nonlinear dynamics, uncertainty, and multi-vessel interactions. At the same time, this review highlights the growing influence of Convention on the International Regulations for Preventing Collisions at Sea (COLREGs), the Second-Generation Intact Stability Criteria, and emissions-reduction targets in shaping technical developments. While learning-enabled prediction, model predictive control (MPC)-based regulatory compliance, and real-time DT synchronisation show increasing maturity, this study identifies unresolved challenges, including domain shift, model interpretability, certification barriers, multi-agent safety guarantees, and DT divergence under sparse data. By mapping both demonstrated capabilities and conceptual frontiers, this review presents manoeuvring as a central pillar of future Maritime Autonomous Surface Ships (MASS) operations and sustainable shipping. The findings outline a research agenda toward integrated, explainable, and environmentally aligned manoeuvring intelligence that can support safe, efficient, and regulation-compliant autonomous maritime systems. Full article
(This article belongs to the Special Issue Models and Simulations of Ship Manoeuvring)
Show Figures

Figure 1

23 pages, 2860 KB  
Systematic Review
Empowering Sustainable Tourism Through Simulation: Evidence and Trends in the Tourism 5.0 Era
by Soraia Martins, Ana L. Ramos and Marlene Brito
Sustainability 2025, 17(23), 10850; https://doi.org/10.3390/su172310850 - 3 Dec 2025
Viewed by 369
Abstract
Digitalization and sustainability are fundamentally transforming the way tourism destinations are planned, managed, and experienced. Among the digital tools supporting this transition, simulation emerges as a key enabler for developing smarter, more adaptive, and sustainable tourism systems. By reproducing complex scenarios, simulation allows [...] Read more.
Digitalization and sustainability are fundamentally transforming the way tourism destinations are planned, managed, and experienced. Among the digital tools supporting this transition, simulation emerges as a key enabler for developing smarter, more adaptive, and sustainable tourism systems. By reproducing complex scenarios, simulation allows for the anticipation of environmental, social, and economic impacts and the testing of strategies aligned with sustainable development goals (SDGs), without exposing destinations to high costs or irreversible consequences. Despite its potential, studies on simulation applied to sustainable tourism remain scattered and lack a consolidated vision. This article therefore aims to systematically review and analyze the existing literature on the use of simulation and hybrid simulation in tourism, identifying the main approaches, application contexts, and scientific contributions developed between 1999 and 2025. Following the Preferred Reporting Items for Systematic Reviews and Meta-Analyses (PRISMA) methodology, the review covered publications indexed in databases such as Scopus, Web of Science, IEEE Xplore Digital Library (Institute of Electrical and Electronics Engineers), ScienceDirect, and Multidisciplinary Digital Publishing Institute (MDPI). A total of 34 articles were analyzed, focusing on the role of simulation models in enhancing sustainable destination management and the digital tourist experience. The results show that, although the potential of simulation is widely recognized, challenges persist regarding data quality, methodological fragmentation, and real-world validation. Nevertheless, the review highlights simulation as a catalyst for Tourism 5.0, enabling smarter decision-making and contributing to the sustainability and resilience of tourism destinations in the digital era. Full article
Show Figures

Figure 1

36 pages, 2061 KB  
Systematic Review
A Review of Artificial Intelligence (AI)-Driven Smart and Sustainable Drug Delivery Systems: A Dual-Framework Roadmap for the Next Pharmaceutical Paradigm
by Jirapornchai Suksaeree
Sci 2025, 7(4), 179; https://doi.org/10.3390/sci7040179 - 3 Dec 2025
Viewed by 1116
Abstract
Artificial intelligence (AI) is transforming pharmaceutical science by shifting drug delivery research from empirical experimentation toward predictive, data-driven innovation. This review critically examines the integration of AI across formulation design, smart drug delivery systems (DDSs), and sustainable pharmaceutics, emphasizing its role in accelerating [...] Read more.
Artificial intelligence (AI) is transforming pharmaceutical science by shifting drug delivery research from empirical experimentation toward predictive, data-driven innovation. This review critically examines the integration of AI across formulation design, smart drug delivery systems (DDSs), and sustainable pharmaceutics, emphasizing its role in accelerating development, enhancing personalization, and promoting environmental responsibility. AI techniques—including machine learning, deep learning, Bayesian optimization, reinforcement learning, and digital twins—enable precise prediction of critical quality attributes, generative discovery of excipients, and closed-loop optimization with minimal experimental input. These tools have demonstrated particular value in polymeric and nano-based systems through their ability to model complex behaviors and to design stimuli-responsive DDS capable of real-time therapeutic adaptation. Furthermore, AI facilitates the transition toward green pharmaceutics by supporting biodegradable material selection, energy-efficient process design, and life-cycle optimization, thereby aligning drug delivery strategies with global sustainability goals. However, challenges persist, including limited data availability, lack of model interpretability, regulatory uncertainty, and the high computational cost of AI systems. Addressing these limitations requires the implementation of FAIR data principles, physics-informed modeling, and ethically grounded regulatory frameworks. Overall, AI serves not as a replacement for human expertise but as a transformative enabler, redefining DDS as intelligent, adaptive, and sustainable platforms for future pharmaceutical development. Compared with previous reviews that have considered AI-based formulation design, smart DDS, and green pharmaceutics separately, this article integrates these strands and proposes a dual-framework roadmap that situates current AI-enabled DDS within a structured life-cycle perspective and highlights key translational gaps. Full article
Show Figures

Figure 1

23 pages, 5125 KB  
Article
Digitalization in Air Pollution Control: Key Strategies for Achieving Net-Zero Emissions in the Energy Transition
by Syed Tauseef Hassan, Wang Long, Heyuan Fang, Kashif Iqbal and Mehboob Ul Hassan
Atmosphere 2025, 16(12), 1370; https://doi.org/10.3390/atmos16121370 - 2 Dec 2025
Viewed by 384
Abstract
Air pollution, a critical environmental threat, has worsened alongside urbanization and industrialization, particularly in rapidly developing economies like India. Despite efforts to curb emissions, the concurrent rise in energy consumption, industrial activity, and digitalization complicates the fight against air pollution. This study examines [...] Read more.
Air pollution, a critical environmental threat, has worsened alongside urbanization and industrialization, particularly in rapidly developing economies like India. Despite efforts to curb emissions, the concurrent rise in energy consumption, industrial activity, and digitalization complicates the fight against air pollution. This study examines the interplay between air pollution, economic growth, clean energy transition, digitalization, and urbanization in India from 1990Q1 to 2020Q4. Using advanced econometric techniques, including multivariate quantile-on-quantile regression (MQQR) and the quantile ADF and quantile KPSS tests, we investigate the complex, non-linear relationships across these factors. Our findings suggest that while economic growth exacerbates air pollution, the clean energy transition can mitigate its impact, especially when integrated with digitalization. However, the effects of digitalization are nuanced, potentially increasing pollution unless paired with green energy policies. The study demonstrates that the combined strategies of promoting clean energy and digitalization can provide a sustainable pathway for reducing air pollution in India. This work offers novel insights into the role of digital technologies in enhancing environmental sustainability and highlights the need for policy interventions that balance economic growth with climate resilience. The results present a roadmap for India’s sustainable development, emphasizing the integration of clean energy, digital innovation, and urban planning. Full article
Show Figures

Graphical abstract

21 pages, 497 KB  
Review
Digital Twins for Cryogenic Hydrogen Safety: Integrating Computational Fluid Dynamics and Machine Learning
by Konstantina Vogiatzaki, Giovanni Tretola and Laurie Cesmat
Hydrogen 2025, 6(4), 110; https://doi.org/10.3390/hydrogen6040110 - 1 Dec 2025
Viewed by 436
Abstract
The global transition toward low-carbon energy and transportation systems positions hydrogen as a key clean and versatile energy carrier. However, ensuring the safe handling and storage of hydrogen—particularly in its liquid form LH2)—remains a critical challenge to large-scale deployment. Accidental releases [...] Read more.
The global transition toward low-carbon energy and transportation systems positions hydrogen as a key clean and versatile energy carrier. However, ensuring the safe handling and storage of hydrogen—particularly in its liquid form LH2)—remains a critical challenge to large-scale deployment. Accidental releases of LH2 can lead to rapid dispersion, cryogenic hazards, and increased risks of ignition or detonation due to hydrogen’s low ignition energy and wide flammability limits. This review synthesizes recent advances in the understanding and modelling of LH2 safety scenarios, emphasizing the complementary roles of Computational Fluid Dynamics (CFD) and Machine Learning (ML). The paper first outlines the fundamental physical processes governing cryogenic hydrogen leaks, spills, and jet releases, followed by an overview of current storage and sensing technologies. Special consideration is given to safety implications arising from the differences between open and enclosed environments and the fact that existent sensing technologies present deficiencies at low temperatures. CFD-based studies are reviewed to illustrate how these methods capture complex flow and dispersion dynamics under diverse operational and environmental conditions, supported by a summary of existing experimental investigations used for model validation. The emerging role of ML is then examined, focusing on its integration with CFD simulations and sensor networks for predictive risk assessment, real-time leak detection, and the development of digital twins. Finally, integrated CFD–ML-sensor systems are discussed as a pathway toward a physics-informed, data-driven framework for advancing hydrogen safety and reliability. Full article
Show Figures

Figure 1

30 pages, 3660 KB  
Systematic Review
Managerial and Legal Frameworks in Energy Sector Transformation: A Key Area Review
by Marta Bakun and Adam Sulich
Energies 2025, 18(23), 6309; https://doi.org/10.3390/en18236309 - 30 Nov 2025
Viewed by 324
Abstract
In an era prioritizing sustainability, the energy sector plays a pivotal yet complex role in shaping future development. Its transition is strongly influenced by legal and decision-making frameworks, which require adaptation to rapidly changing technological and market conditions. This article investigates national and [...] Read more.
In an era prioritizing sustainability, the energy sector plays a pivotal yet complex role in shaping future development. Its transition is strongly influenced by legal and decision-making frameworks, which require adaptation to rapidly changing technological and market conditions. This article investigates national and international legal structures that regulate and facilitate the transformation toward sustainable energy systems. A Systematic Literature Review, complemented by a Classical Literature Review and bibliometric mapping using VOSviewer, is used to identify and visualize key research areas at the intersection of energy policy, environmental law and managerial decision making. The analysis reveals a fragmented legal landscape structured around six main thematic clusters, covering core energy markets, environmental regulation, comparative legal analyses, efficiency and commerce, digital transformation and energy policy and security. These clusters highlight specific regulatory strengths, such as well-developed sectoral market rules, as well as gaps, including uneven enforcement of environmental norms, limited integration of climate objectives into sectoral regulations and a lag between technological innovation and legal frameworks. Building on these findings, this article introduces the concept of a compensatory model of energy law, which combines preventive, corrective and restorative instruments to distribute the costs and benefits of the energy transition more fairly. This study contributes to the academic and policy debate by clarifying how legal governance and managerial strategies jointly shape the trajectory of the energy sector’s transformation and by outlining directions for future research and regulatory reform. Full article
(This article belongs to the Special Issue Recent Advances in Renewable Energy Economics and Policy)
Show Figures

Figure 1

24 pages, 1520 KB  
Review
Polyester Sheet Plastination: Technical Foundations, Methodological Advances, Anatomical Applications, and AQUA-Based Quality Analysis
by Nicolás E. Ottone, Carlos Torres-Villar, Ricardo Gómez-Barril, Josefa Baeza-Fernández, Víctor Hugo Rodríguez-Torrez and Carlos Veuthey
Polymers 2025, 17(23), 3177; https://doi.org/10.3390/polym17233177 - 29 Nov 2025
Viewed by 406
Abstract
Background/Objectives: Plastination with polyester resin is a consolidated technique for anatomical preservation, particularly valuable in neuroanatomy education and radiological correlation. This review synthesizes the principles, technical evolution, methodological variations, applications, and limitations of polyester-based sheet plastination methods (P35, P40, P45). Methods: Key documents [...] Read more.
Background/Objectives: Plastination with polyester resin is a consolidated technique for anatomical preservation, particularly valuable in neuroanatomy education and radiological correlation. This review synthesizes the principles, technical evolution, methodological variations, applications, and limitations of polyester-based sheet plastination methods (P35, P40, P45). Methods: Key documents were analyzed to trace the transition from P35, recognized for excellent gray-white matter contrast but technical complexity, to P40, offering greater transparency, lower viscosity, improved strength, and simplified UV-curing. P45 was also reviewed, especially for large body sections using water-bath curing. Innovations included vertical curing chambers, active-passive vacuum cycles, resin reformulations, and strategies to reduce tissue shrinkage. Methodological quality was assessed with the AQUA tool, which evaluates five domains: Objectives, Study Design, Methodology, Descriptive Anatomy, and Results Reporting. Results: Plastination proved applicable in medical and veterinary education, as well as morphometric and imaging-based research, improving anatomical understanding and CT/MRI correlation. AQUA analysis revealed low risk of bias in Objectives and Descriptive Anatomy, but frequent unclear or high-risk assessments in Study Design, Methodology, and Results Reporting, mainly due to limited details on sample selection, resin handling, curing, and reproducibility. Publications after 2010 showed improved methodological rigor, reflecting growing standardization and better reporting. Conclusions: Polyester sheet plastination remains a versatile, high-impact tool, though it requires specialized infrastructure, trained personnel, and strict environmental control. Future development should focus on protocol standardization, international dissemination, integration with digital technologies (3D models, virtual reality), and sustainable alternatives. Progress depends on inter-institutional collaboration, technical training, and open access to updated resources. Full article
(This article belongs to the Section Polymer Applications)
Show Figures

Figure 1

44 pages, 4365 KB  
Article
Creative Industries and the Circular Economy: A Reality Check Across Global Policy, Practice, and Research
by Trevor Davis and Martin Charter
Sustainability 2025, 17(23), 10460; https://doi.org/10.3390/su172310460 - 21 Nov 2025
Viewed by 1288
Abstract
This paper provides a reality check on circular economy (CE) transitions in the creative industries. Climate change has become a dominant theme across the sector, yet the CE has not emerged as a coherent or widely adopted agenda. While manufacturing and construction are [...] Read more.
This paper provides a reality check on circular economy (CE) transitions in the creative industries. Climate change has become a dominant theme across the sector, yet the CE has not emerged as a coherent or widely adopted agenda. While manufacturing and construction are increasingly central to CE policy frameworks, creative production remains marginal and inconsistently represented. Drawing on academic literature (2018–2024), national policy strategies, grey sources, and an exploratory online survey, this study identifies recurring patterns across macro-level drivers, sector norms, and niche innovations. Circular activity is concentrated in downstream, material-focused strategies such as recycling and reuse, whereas more transformative approaches (redesign, refusal, and regenerative practice) remain limited. National government CE strategies largely overlook the sector, resulting in weak policy pressure. Sub-sectors such as advertising, gaming, film, and Createch are notably under-researched despite rising digital resource intensity and environmental impacts. Niche innovations rarely scale, and landscape pressures are not translated into regime change. This paper contributes to CE scholarship by offering the first multi-strand, sector-wide analysis of how circular principles are interpreted, applied, and governed across the creative industries, advancing the understanding of CE transitions in non-industrial, hybrid material–digital contexts. Full article
Show Figures

Figure 1

Back to TopTop