Sign in to use this feature.

Years

Between: -

Subjects

remove_circle_outline
remove_circle_outline
remove_circle_outline
remove_circle_outline
remove_circle_outline
remove_circle_outline
remove_circle_outline
remove_circle_outline
remove_circle_outline

Journals

remove_circle_outline
remove_circle_outline
remove_circle_outline
remove_circle_outline
remove_circle_outline

Article Types

Countries / Regions

remove_circle_outline
remove_circle_outline
remove_circle_outline

Search Results (557)

Search Parameters:
Keywords = UGT89A2

Order results
Result details
Results per page
Select all
Export citation of selected articles as:
18 pages, 18870 KB  
Article
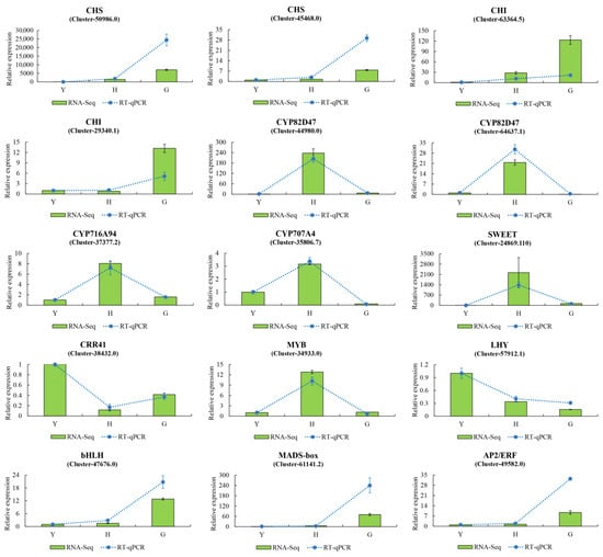
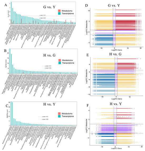
Transcriptome and Metabolome Analyses Reveal Differences in the Accumulation of Key Metabolites in Various Tissues of Lonicera macranthoides
by Zhengchun Li, Zijing Zhou, Ninghong Qiu, Fengfei Yang, Hua Feng, Tangyan Li and Qiandong Hou
Metabolites 2026, 16(1), 5; https://doi.org/10.3390/metabo16010005 - 22 Dec 2025
Abstract
Background: Lonicera macranthoides is a valuable traditional Chinese medicinal plant, enriched in secondary metabolites that exert significant therapeutic effects against specific diseases. However, the differences in the accumulation of key metabolites across various tissues of this plant remain poorly understood. Methods: This study [...] Read more.
Background: Lonicera macranthoides is a valuable traditional Chinese medicinal plant, enriched in secondary metabolites that exert significant therapeutic effects against specific diseases. However, the differences in the accumulation of key metabolites across various tissues of this plant remain poorly understood. Methods: This study analyzed the transcriptomes and metabolomes of three key tissues (flowers, leaves, and fruits) in Lonicera macranthoides. Results: Transcriptome sequencing identified 7321 differentially expressed genes (DEGs) common to flowers, fruits, and leaves. Among the top 20 KEGG pathways enriched by these DEGs, metabolic pathways and biosynthesis of secondary metabolites were prominently represented. At least 70 CYP genes and 12 UGT genes were differentially expressed, with a greater proportion of these genes being up-regulated in flowers or fruits. DEGs involved in flavonoid biosynthesis include CHI, CHS, and FLS, with most of these genes being up-regulated in fruits. Metabolomics analysis identified 4961 metabolites across the three tissues. KEGG pathway classification of these DAMs showed that a large proportion are involved in metabolic pathways and secondary metabolite biosynthesis. Conjoint analysis of the transcriptomic and metabolomic data revealed that the most significantly enriched were metabolic pathways and biosynthesis of secondary metabolites. Integrative analysis of DEGs and DAMs indicated that flowers and fruits are likely key tissues for the biosynthesis of hederagenin-based saponins, while fruits may serve as critical organs for flavonoid biosynthesis. Conclusions: This study provides novel insights into the tissue-specific differential accumulation of metabolites in Lonicera macranthoides, and lays a crucial foundation for further investigating the underlying molecular regulatory mechanisms. Full article
(This article belongs to the Section Plant Metabolism)
Show Figures

Figure 1

12 pages, 760 KB  
Article
Transcriptome Analysis of the Response of Aphis glycines Feeding on Ambrosia artemisiifolia
by Xue Han, Changchun Dai, Jian Liu and Zhenqi Tian
Agronomy 2026, 16(1), 11; https://doi.org/10.3390/agronomy16010011 - 19 Dec 2025
Viewed by 135
Abstract
Common ragweed, Ambrosia artemisiifolia L., a noxious invasive plant, produces novel secondary metabolites. However, it attracts soybean aphid, Aphis glycines, a significant pest of soybean, to feed on it. Elucidating the molecular mechanisms of A. glycines adaptation to A. artemisiifolia may help [...] Read more.
Common ragweed, Ambrosia artemisiifolia L., a noxious invasive plant, produces novel secondary metabolites. However, it attracts soybean aphid, Aphis glycines, a significant pest of soybean, to feed on it. Elucidating the molecular mechanisms of A. glycines adaptation to A. artemisiifolia may help identify target genes useful for pest management. High-throughput transcriptome sequencing identified 4250 differentially expressed genes (DEGs), with 2399 upregulated and 1851 downregulated. KEGG pathway enrichment analysis suggested that these DEGs were significantly involved in core detoxification-related pathways, including metabolism of xenobiotics by cytochrome P450, drug metabolism, ascorbate and aldarate metabolism, and pentose and glucuronate interconversions. Further analysis revealed significant upregulation of 17 UDP-glycosyltransferase (UGT) genes, with AgUGT342B2, AgUGT343B2, AgUGT344J2, AgUGT344L2, and AgUGT344N2 showing 6.34-, 6.22-, 2.14-, 3.98-, and 7.49-fold higher expression, respectively, than in A. glycines fed on soybean. Bioassays demonstrated that A. glycines reared on A. artemisiifolia exhibited significantly reduced sensitivity to three common insecticides, imidacloprid, thiamethoxam, and lambda-cyhalothrin, with LC50 values increasing by 5.8-fold, 2.8-fold, and 3.6-foldhigher, respectively, than those reared on soybean. These findings indicate that feeding on A. artemisiifolia induces UGT gene family upregulation in A. glycines, conferring cross-resistance to multiple insecticide classes. This study reveals a molecular mechanism linking host adaptation to insecticide resistance, highlighting the ecological and evolutionary consequences of invasive plant-herbivore interactions. Full article
(This article belongs to the Special Issue Recent Advances in Legume Crop Protection—2nd Edition)
Show Figures

Figure 1

32 pages, 4624 KB  
Article
Transcriptional Activity of Genes Related to the Biotransformation Process in the Development of Colorectal Cancer
by Grażyna Janikowska, Tomasz Janikowski, Aleksandra Kuźbińska, Mieszko Opiłka, Urszula Mazurek and Zbigniew Lorenc
Int. J. Mol. Sci. 2025, 26(24), 12116; https://doi.org/10.3390/ijms262412116 - 16 Dec 2025
Viewed by 727
Abstract
Colorectal cancer (CRC) remains the third leading cause of mortality among cancer patients in developed countries. Each new study in this field can contribute to better detection, diagnosis, and treatment of this disease. Our study aimed to assess transcriptional activity of genes associated [...] Read more.
Colorectal cancer (CRC) remains the third leading cause of mortality among cancer patients in developed countries. Each new study in this field can contribute to better detection, diagnosis, and treatment of this disease. Our study aimed to assess transcriptional activity of genes associated with the biotransformation of xenobiotics and endobiotics in all three phases in the CRC adenocarcinoma, including correlations between them, as well as the aromatic hydrocarbon receptor (AhR) pathways. Based on transcriptome analysis (1252 mRNAs) of the CRC tissue and healthy colon, the upregulation or downregulation of 46 significant mRNAs was presented. The study also revealed the downregulation of AKR7A2 and upregulation of SLC5A6 and SLC29A2, previously undistinguished and potentially therapeutically valuable in CRC. The diagnostic potential of ADH1C, GGT5, NQO2, and SLC25A5 was demonstrated. It was stated that the AHR, EPHX1, GSTP1, and SLC25A32 did not correlate in healthy intestinal tissue whereas AHCY, ALDH1A1, NNMT, GSTM4, UGT2B17, and SLCO1B3 did not correlate in CRC. The disturbed transcriptional activity of genes related to the biotransformation process at all stages of CRC suggests that this may be the cause of its occurrence; the genes ought to be taken into account in preventive strategies and the treatment of patients. Full article
(This article belongs to the Section Molecular Genetics and Genomics)
Show Figures

Figure 1

36 pages, 2335 KB  
Review
Medical Marijuana and Treatment Personalization: The Role of Genetics and Epigenetics in Response to THC and CBD
by Małgorzata Kalak, Anna Brylak-Błaszków, Łukasz Błaszków and Tomasz Kalak
Genes 2025, 16(12), 1487; https://doi.org/10.3390/genes16121487 - 12 Dec 2025
Viewed by 384
Abstract
Personalizing therapy using medical marijuana (MM) is based on understanding the pharmacogenomics (PGx) and drug–drug interactions (DDIs) involved, as well as identifying potential epigenetic risk markers. In this work, the evidence regarding the role of variants in phase I (CYP2C9, CYP2C19 [...] Read more.
Personalizing therapy using medical marijuana (MM) is based on understanding the pharmacogenomics (PGx) and drug–drug interactions (DDIs) involved, as well as identifying potential epigenetic risk markers. In this work, the evidence regarding the role of variants in phase I (CYP2C9, CYP2C19, CYP3A4/5) and II (UGT1A9/UGT2B7) genes, transporters (ABCB1), and selected neurobiological factors (AKT1/COMT) in differentiating responses to Δ9-tetrahydrocannabinol (THC) and cannabidiol (CBD) has been reviewed. Data indicating enzyme inhibition by CBD and the possibility of phenoconversion were also considered, which highlights the importance of a dynamic interpretation of PGx in the context of current pharmacotherapy. Simultaneously, the results of epigenetic studies (DNA methylation, histone modifications, and ncRNA) in various tissues and developmental windows were summarized, including the reversibility of some signatures in sperm after a period of abstinence and the persistence of imprints in blood. Based on this, practical frameworks for personalization are proposed: the integration of PGx testing, DDI monitoring, and phenotype correction into clinical decision support systems (CDS), supplemented by cautious dose titration and safety monitoring. The culmination is a proposal of tables and diagrams that organize the most important PGx–DDI–epigenetics relationships and facilitate the elimination of content repetition in the text. The paper identifies areas of implementation maturity (e.g., CYP2C9/THC, CBD-CYP2C19/clobazam, AKT1, and acute psychotomimetic effects) and those requiring replication (e.g., multigenic analgesic signals), indicating directions for future research. Full article
(This article belongs to the Section Epigenomics)
Show Figures

Graphical abstract

16 pages, 1730 KB  
Article
Effects of Ultrasonic-Assisted Enzymatic Treatment on the Solubility and Stability of Myofibrillar Protein from Tilapia (Oreochromis niloticus)
by Juanjuan Zhao, Huan Xiang, Hui Huang, Ya Wei, Yongqiang Zhao and Shuxian Hao
Foods 2025, 14(24), 4232; https://doi.org/10.3390/foods14244232 - 9 Dec 2025
Viewed by 181
Abstract
Myofibrillar protein (MP) aggregation in solutions with NaCl concentrations below 0.3 M results in poor solubility. Ultrasound-assisted glutaminase treatment (UGT) was applied to improve MP solubility in a low-salt solution (containing 0.1 M NaCl). The solubility increased with ultrasonic power and time, peaking [...] Read more.
Myofibrillar protein (MP) aggregation in solutions with NaCl concentrations below 0.3 M results in poor solubility. Ultrasound-assisted glutaminase treatment (UGT) was applied to improve MP solubility in a low-salt solution (containing 0.1 M NaCl). The solubility increased with ultrasonic power and time, peaking at 44.34% (480 W, 15 min) and reaching 61% after UGT. Subsequently, the effect of post-sonication heat treatment (60 °C, 30 min) on the physicochemical and structural characteristics of ultrasound-enzyme treated MP (UEMP), prepared under specific ultrasonic conditions (480 W, 20 min), was systematically investigated. The findings revealed that UEMP exhibited higher hydrophobicity, sulfhydryl content, and turbidity, but reduced particle size, ζ-potential, and fluorescence, suggesting disulfide disruption and exposure of hydrophobic residues. Sodium dodecyl sulfate-polyacrylamide gel electrophoresis revealed weakened high-molecular weight bands and intensified low-molecular weight bands. Fourier-transform infrared spectroscopy confirmed these structural rearrangements, with a blue-shifted amide A band and decreased amide I intensity. Heating further increased the hydrophobicity and fluorescence without altering the size, ζ-potential, or molecular weight. The red shift in the amide A band suggests reinforced local ordering. Rheology analysis showed non-Newtonian shear-thinning behavior, which was unchanged by UGT or heating. Collectively, UGT with moderate heating enhances MP solubility and thermal stability by disrupting stabilizing bonds and modulating the structure. Full article
Show Figures

Figure 1

16 pages, 7438 KB  
Article
Integrated Omics Analysis Revealed the Differential Metabolism of Pigments in Three Varieties of Gastrodia elata Bl
by Xiaohua Li, Huaijing Zhu, Bingbing Zhang and Dahui Liu
Int. J. Mol. Sci. 2025, 26(24), 11839; https://doi.org/10.3390/ijms262411839 - 9 Dec 2025
Viewed by 209
Abstract
Gastrodia elata Blume is a well-known traditional Chinese medicine. The color of flower and flower stalk are important characteristics in the classification of G. elata. However, the mechanisms of pigment formation in different types of G. elata are not yet elucidated. To [...] Read more.
Gastrodia elata Blume is a well-known traditional Chinese medicine. The color of flower and flower stalk are important characteristics in the classification of G. elata. However, the mechanisms of pigment formation in different types of G. elata are not yet elucidated. To understand this, targeted metabolomics as well as transcriptomics analyses were carried out in this study. The differential accumulation and the typical components of pigments in different types of G. elata were elucidated. According to our research, the accumulation of carotenoids rather than anthocyanins likely contributes to the pigment content in G. elata. The different accumulations of carotenoids including violaxanthin, lycopene, α-carotene, and α-cryptoxanthin are the main reasons that contribute to the color differences in the flowers and flower stalks of these three G. elata varieties. Integrated multi-omics analysis enriched 50 and 17 differential genes in the flavonoid–anthocyanin and carotenoid biosynthesis pathways, respectively. Among these, PSY, PDS, CCD, UGT, and ANR were identified as critical genes responsible for the differential pigment accumulation in G. elata varieties, while the MYB TFs were tightly associated with main genes expression and content of carotenoids. Overall, this study enhances the current understanding of pigments’ metabolites profiles and contributes valuable insights into the molecular mechanisms underlying G. elata carotenoid biosynthesis; these findings also provide valuable guidance for future carotenoid biofortification and molecular breeding in G. elata. Full article
Show Figures

Figure 1

18 pages, 876 KB  
Review
Personalized Perioperative Opioid Strategies in Children: Focus on Methadone, Pharmacogenomics and Prevention of Persistent Postoperative Opioid Use
by Hamsa Priya Bhuchakra, Sennaraj Balasubramanian, Alivia G. Nair, Isabella Marcos, Victoria Chen Falconett, Dominic Falcon, Ayesha Abdul Bari and Senthilkumar Sadhasivam
Children 2025, 12(12), 1660; https://doi.org/10.3390/children12121660 - 7 Dec 2025
Viewed by 371
Abstract
Persistent postoperative opioid use (PPOU) is an emerging challenge in pediatric perioperative care, with rates as high as 4.7% in opioid-naive adolescents. Despite advances in multimodal analgesia, current protocols often fail to prevent long-term opioid exposure, particularly after high-risk surgeries such as spinal [...] Read more.
Persistent postoperative opioid use (PPOU) is an emerging challenge in pediatric perioperative care, with rates as high as 4.7% in opioid-naive adolescents. Despite advances in multimodal analgesia, current protocols often fail to prevent long-term opioid exposure, particularly after high-risk surgeries such as spinal fusions. While multiple strategies exist to reduce PPOU in children, including regional anesthesia and non-opioid analgesics, this review specifically focuses on methadone and pharmacogenomic-guided opioid prescribing as promising approaches. Methadone, a long-acting opioid with mu-opioid agonism, NMDA antagonism, and monoamine reuptake inhibition, has shown encouraging outcomes in adult and emerging pediatric studies but remains underutilized due to concerns over safety, variability, and familiarity. This narrative review explores the intersection of methadone pharmacology, pharmacogenomic (PGx)-guided opioid prescribing, and their potential to reduce PPOU and optimize perioperative pain control in children. We examine methadone’s unique pharmacokinetic profile, extended half-life, and ability to reduce central sensitization and opioid tolerance. Data from pediatric trials in cardiac, spinal, and major abdominal surgeries are reviewed, highlighting methadone’s potential to lower total opioid use, stabilize postoperative pain trajectories, and improve recovery. The review also discusses the role of PGx testing, particularly CYP2D6, CYP3A4, UGT2B7, and OPRM1 variants, in tailoring methadone dosing to individual metabolic profiles, reducing adverse effects, and improving analgesic efficacy. There are no well accepted generalizable perioperative methadone dose, number of doses and dosing intervals due to limited large multicenter studies in children. We outline challenges, including QTc prolongation, dosing variability, lack of pediatric-specific PGx guidelines, and ethical considerations around genetic testing in minors. The review calls for multidisciplinary perioperative teams, expanded PGx implementation, and real-world data from registries and AI-integrated models to support precision opioid strategies. Preventing PPOU in children is critical. Integration of methadone-based multimodal analgesia in high-risk painful in-patient procedures and future integration of PGx represent positive steps toward personalized, effective, and safer pain management in pediatric surgical patients, an urgent need as opioid stewardship becomes a clinical and public health imperative. Full article
(This article belongs to the Section Pediatric Anesthesiology, Pain Medicine and Palliative Care)
Show Figures

Figure 1

19 pages, 1462 KB  
Article
Effects of Food Enrichment Based on Diverse Feeding Regimes on Growth, Immunity, and Stress Resistance of Nibea albiflora
by Yuhan Ruan, Jipeng Sun, Yuting Zheng, Jiaxing Wang, Dongdong Xu, Tianxiang Gao, Anle Xu and Xiumei Zhang
Antioxidants 2025, 14(12), 1446; https://doi.org/10.3390/antiox14121446 - 30 Nov 2025
Viewed by 363
Abstract
Food enrichment represents a novel feeding strategy for aquaculture. In the current study, juvenile Nibea albiflora (average weight 29.65 ± 0.13 g) were used and three feeding regimes (A—commercial diet; B—a diet comprising 90% commercial feed and 10% ice-fresh Palaemon gravieri; C—a [...] Read more.
Food enrichment represents a novel feeding strategy for aquaculture. In the current study, juvenile Nibea albiflora (average weight 29.65 ± 0.13 g) were used and three feeding regimes (A—commercial diet; B—a diet comprising 90% commercial feed and 10% ice-fresh Palaemon gravieri; C—a diet consisting of 90% commercial diet, 5% ice-fresh Palaemon gravieri and 5% live Perinereis nuntia; named control group, Group 1, and Group 2) with comparable nutrient compositions: were designed to establish the food enrichment model and explore the effects of such feeding strategies on the fish. The cultivation period was 60 days, and the physiological, pathological, and RNA-seq analyses were performed to evaluate the effects. The results showed that the food enrichment feeding strategy significantly enhanced fish growth performance, immunity, and stress resistance without increasing the unit production cost (UPC). Furthermore, the tri-combined food feeding (C) was better than the two-combined food feeding (B). Liver transcriptomic analysis revealed that, in the comparison between the control group and Group 1, the up-regulated genes (alox15b, gng7, hif1a, ppara, and pla2g) and down-regulated genes (ins, gck, il4i1) influenced fish physiology and further improved growth. Similar to the comparison between the control group and Group 2, the major functional genes included ugt, nlrp3, mx1, col1a, gst (up-regulated), and map2k1, myc, mmp9, wnt7, socs3 (down-regulated) that participated in regulating the body growth, immunity, and stress resistance. The up-regulated genes (ins, mhc2, foxo3, ppara, and mx1) alongside the down-regulated genes (egfr, fos, cyc, myc, and mmp9) probably contributed to the enhanced efficacy of the tri-combined food feeding compared to the two-combined food feeding. In summary, this study demonstrates the beneficial effects of such a food enrichment model on the fish and provides empirical evidence supporting the implementation of the feeding strategies in the healthy culturing of the fish. Full article
Show Figures

Figure 1

12 pages, 298 KB  
Article
The Association Between Genetic Polymorphisms of UGT1A1, ABCG2, and NR1I2 and Dolutegravir Pharmacokinetic Parameters in Thai People Living with HIV
by Anan Chanruang, Angela K. Birnbaum, Sasithorn Sirilun, Suthunya Chupradit, Sasiwimol Ubolyam, Napon Hiranburana, Yong Soon Cho, Jae Gook Shin, Anchalee Avihingsanon and Baralee Punyawudho
Pharmaceutics 2025, 17(11), 1499; https://doi.org/10.3390/pharmaceutics17111499 - 20 Nov 2025
Viewed by 574
Abstract
Background/Objectives: Dolutegravir (DTG) is recommended as first-line treatment for Thai people living with HIV (PLWH). Real-world studies show high plasma concentration variability, which may increase neuropsychiatric adverse effects. This variability can be influenced by both genetic and nongenetic factors, but data for [...] Read more.
Background/Objectives: Dolutegravir (DTG) is recommended as first-line treatment for Thai people living with HIV (PLWH). Real-world studies show high plasma concentration variability, which may increase neuropsychiatric adverse effects. This variability can be influenced by both genetic and nongenetic factors, but data for the Thai population are insufficient. We investigated factors associated with DTG pharmacokinetics in Thai PLWH. Methods: A cross-sectional analysis was conducted in Thai PLWH receiving a 50 mg DTG-based regimen. Intensive blood sampling was performed to determine DTG pharmacokinetic parameters using a non-compartmental analysis. Genotyping for UGT1A1, ABCG2, and NR1I2 was performed. Univariable and multivariable linear regression analyses were used to identify factors associated with DTG pharmacokinetics. Results: A total of 104 Thai PLWH were included. Multivariable analysis demonstrated that both the UGT1A1 poor metabolizer phenotype and body weight were independently associated with DTG exposure. After adjusting for body weight, the UGT1A1 poor metabolizer phenotype was associated with increases of 5.18% in AUC0–24 and 20.59% in Ctrough. No significant association was found between the ABCG2 421 C>A polymorphism and DTG pharmacokinetic parameters. Conclusions: Body weight and the UGT1A1 poor metabolizer phenotype significantly impacted DTG exposure in Thai PLWH. Those with the UGT1A1 poor metabolizer, particularly with lower body weight, had significantly increased DTG exposures. These findings highlight that dose optimization may be worth exploring in selected individuals in this population. Full article
25 pages, 16990 KB  
Article
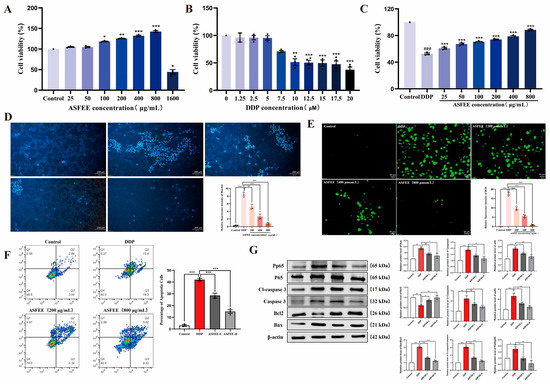
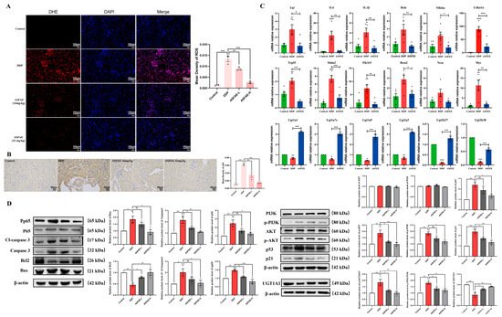
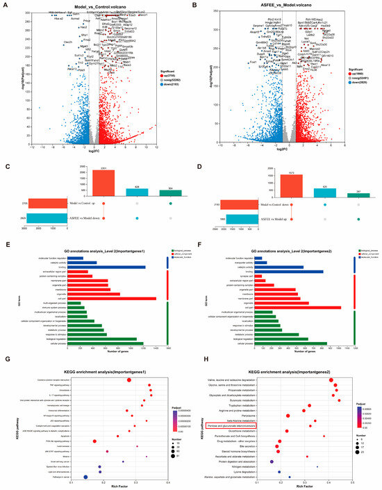
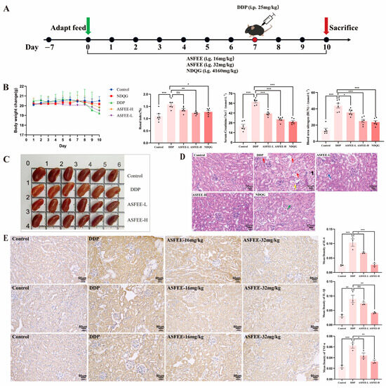
Integrative Transcriptomic and Metabolomic Analysis Reveals That Acanthopanax senticosus Fruit Ameliorates Cisplatin-Induced Acute Kidney Injury by Suppressing the NF-κB/PI3K-AKT Pathway via UGT1A1 Regulation
by Liu Han, Zebo Tang, Xiangyu Ma, Qiuyue Zhang, Yu Han, Qi Wang, Jinlong Liu, Xuefeng Bian, Liancong Gao, Mengran Xu and Xin Sun
Int. J. Mol. Sci. 2025, 26(22), 11131; https://doi.org/10.3390/ijms262211131 - 18 Nov 2025
Viewed by 593
Abstract
The chemical composition of the ethanol extract of Acanthopanax senticosus fruit (ASFEE) was systematically characterized using UPLC-MS/MS (Q Exactive Orbitrap), leading to the identification of 45 compounds. Through integrated network pharmacology and molecular docking analyses, the binding affinities between key bioactive constituents—such as [...] Read more.
The chemical composition of the ethanol extract of Acanthopanax senticosus fruit (ASFEE) was systematically characterized using UPLC-MS/MS (Q Exactive Orbitrap), leading to the identification of 45 compounds. Through integrated network pharmacology and molecular docking analyses, the binding affinities between key bioactive constituents—such as eleutheroside E (EE) and quercetin—and core therapeutic targets were predicted and validated. A total of 125 overlapping targets were identified between ASFEE and acute kidney injury (AKI), with significant enrichment observed in critical signaling pathways, including NF-κB, IL-17, and PI3K-Akt. To evaluate the protective effects of ASFEE, both in vitro (HK-2 cells) and in vivo (murine) models of cisplatin (DDP)-induced AKI were employed. Parameters assessed included cell viability, apoptosis, reactive oxygen species (ROS) production, activation of the NF-κB signaling pathway, kidney function, histopathological alterations, and levels of inflammatory cytokines. ASFEE treatment markedly enhanced HK-2 cell viability and reduced cellular apoptosis and ROS generation. In the murine model, DDP administration resulted in significantly elevated serum creatinine (Scr) and blood urea nitrogen (BUN) levels. Both low- and high-dose ASFEE treatments significantly attenuated these increases, improved overall kidney function, and alleviated kidney tubular damage. Furthermore, ASFEE reduced serum levels of pro-inflammatory cytokines, including IL-1β, IL-6, and TNF-α. Multi-omics integration analysis enabled the identification of differentially expressed genes and metabolites. ASFEE was found to reverse 4689 DDP-induced gene expression changes and 323 metabolic disturbances, with the uridine diphosphate glucuronosyltransferase (UGT)-mediated ascorbic acid metabolism pathway emerging as the central regulatory axis. Key candidate genes and proteins were further validated via real-time quantitative polymerase chain reaction (RT-qPCR) and Western blotting. DDP significantly upregulated the expression of inflammatory markers and associated signaling molecules in kidney tissues, while concurrently downregulating UGT family genes and the UGT1A1 protein involved in uronic acid metabolism. Notably, ASFEE treatment effectively counteracted these alterations, confirming its role in enhancing UGT1A1-mediated metabolic processes and suppressing the NF-κB/PI3K-Akt/IL-17 signaling cascade. These mechanisms contribute to improved antioxidant capacity, mitigation of inflammatory responses, and restoration of metabolic homeostasis, thereby conferring protection against DDP-induced AKI. ASFEE exerts a protective effect on AKI caused by DDP by enhancing antioxidant capacity, inhibiting inflammation and restoring metabolic homeostasis, providing an experimental basis for its subsequent development and application. Full article
(This article belongs to the Section Molecular Pharmacology)
Show Figures

Graphical abstract

19 pages, 7232 KB  
Article
Physiological Responses to Thermal Stress in the Liver of Gymnocypris eckloni Revealed by Multi-Omics
by Miaomiao Nie, Weilin Ni, Zhenji Wang, Dan Liu, Qiang Gao, Cunfang Zhang and Delin Qi
Animals 2025, 15(22), 3272; https://doi.org/10.3390/ani15223272 - 12 Nov 2025
Viewed by 496
Abstract
Climate-change-induced thermal stress poses a significant threat to cold-adapted aquatic species, particularly fish endemic to high-altitude ecosystems such as Gymnocypris eckloni, which is native to the Qinghai-Tibetan Plateau. To elucidate the molecular and metabolic mechanisms underlying their response to elevated temperatures, we [...] Read more.
Climate-change-induced thermal stress poses a significant threat to cold-adapted aquatic species, particularly fish endemic to high-altitude ecosystems such as Gymnocypris eckloni, which is native to the Qinghai-Tibetan Plateau. To elucidate the molecular and metabolic mechanisms underlying their response to elevated temperatures, we integrated RNA-seq, miRNA-seq, and LC-MS-based metabolomic analyses of liver tissue from fish exposed to chronic thermal stress (HT) versus control (CT) conditions. Although no significant differences were observed in growth parameters, histopathological examination revealed structural damage under heat stress. Transcriptomic analysis identified widespread dysregulation of genes involved in energy metabolism, with significant downregulation of pathways related to amino acid, fatty acid, glucose, and oxidative phosphorylation. In contrast, upregulated DEGs were enriched in N-glycan biosynthesis, protein processing in the endoplasmic reticulum, and phagosome. Concomitant miRNA profiling revealed differentially expressed miRNAs, including miR-196a-5p, miR-132-3p, and miR-181b-5p, which were predicted to regulate key metabolic genes such as ugt1a1, pepck, and calr. Metabolomic analysis further demonstrated significant alterations in metabolic profiles, with glutathione metabolism, tryptophan metabolism, steroid hormone biosynthesis, and pyruvate metabolism emerging as central pathways in the heat stress response. Integrated multi-omics analysis confirmed coordinated regulation of these pathways, highlighting the critical role of glutathione and tryptophan, as well as disruptions in purine and energy metabolism. The DEMiR-DEG-DEM networks involving miR-196a-5p-pepck-PEP, miR-133a-3p-gne-UDP-GlcNAc, and miR-132-3p-ugt1a1-Bilirubin may play an important role in thermal stress. This study provided a new perspective on the molecular, regulatory, and metabolic adaptations of Gymnocypris eckloni to thermal stress, identifying potential biomarkers and regulatory networks that may inform conservation strategies for cold-water fish under global warming. Full article
(This article belongs to the Section Animal Physiology)
Show Figures

Figure 1

22 pages, 4394 KB  
Review
Bilirubin Hepatic and Intestinal Transport and Catabolism: Physiology, Pathophysiology, and Benefits
by Zachary A. Kipp, Sally N. Pauss, Genesee J. Martinez, Terry D. Hinds and Wang-Hsin Lee
Antioxidants 2025, 14(11), 1326; https://doi.org/10.3390/antiox14111326 - 3 Nov 2025
Viewed by 2988
Abstract
Bilirubin, a metabolite derived from heme degradation, has traditionally been regarded as a waste product and a marker of liver injury. However, increasing evidence suggests that bilirubin also functions as a hormone, and reduced levels are associated with metabolic dysfunction. Studies have shown [...] Read more.
Bilirubin, a metabolite derived from heme degradation, has traditionally been regarded as a waste product and a marker of liver injury. However, increasing evidence suggests that bilirubin also functions as a hormone, and reduced levels are associated with metabolic dysfunction. Studies have shown a strong association between low circulating bilirubin levels and an increased risk of metabolic disorders and cardiovascular disease. To advance bilirubin-based treatment strategies, it is essential to elucidate the mechanisms underlying bilirubin transport and metabolism. Therefore, we provide an in-depth discussion of bilirubin production and its subsequent fates, with a particular focus on the transport between the liver and the intestine. We describe the molecular players involved in heme degradation and biliverdin formation, leading to bilirubin production, followed by its transport from the bloodstream to hepatocytes and from the liver to the intestine. We discuss intestinal bilirubin catabolism, including the microbiome generation of urobilinogen, urobilin, and other metabolites. Finally, we discuss how bilirubin clearance and catabolism intersect with its metabolic effects, highlighting potential therapeutic targets. By integrating these aspects, this review provides a comprehensive understanding of bilirubin’s physiological importance, intestinal transport, and breakdown, as well as insights into novel strategies for treating hypobilirubinemia-associated disorders. Full article
Show Figures

Figure 1

13 pages, 800 KB  
Article
Towards Personalized Chemotherapy in Gastrointestinal Cancers: Prospective Analysis of Pharmacogenetic Variants in a Russian Cohort
by Denis Fedorinov, Vladimir Lyadov, Marina Lyadova, Sherzod Abdullaev, Anastasia Kachanova, Rustam Heydarov, Igor Shashkov, Sergey Surzhikov, Vladimir Mikhailovich and Dmitry Sychev
Genes 2025, 16(11), 1261; https://doi.org/10.3390/genes16111261 - 25 Oct 2025
Viewed by 641
Abstract
Background/Objectives: Pharmacogenetic variability plays a crucial role in determining both the efficacy and toxicity of chemotherapy for gastrointestinal cancers. However, data on allele frequencies and their clinical relevance in Russian populations remain scarce. Methods: We conducted a prospective observational study of [...] Read more.
Background/Objectives: Pharmacogenetic variability plays a crucial role in determining both the efficacy and toxicity of chemotherapy for gastrointestinal cancers. However, data on allele frequencies and their clinical relevance in Russian populations remain scarce. Methods: We conducted a prospective observational study of 412 patients with gastrointestinal malignancies between 2020 and 2023. Pharmacogenetic testing was performed prior to the initiation of chemotherapy using real-time allele-specific PCR and microarray hybridization technology. Polymorphisms in the DPYD, UGT1A1, CYP2C8, CYP3A5, GSTP1, ERCC1, XPC, CDA, MTHFR, TYMS, and SLC31A1 genes were analyzed. Results: The frequency of most variants was consistent with those reported in European populations, reflecting the ethnic proximity of the studied cohort. Several clinically relevant variants were identified: DPYD rs2297595 occurred more frequently than in European cohorts, and UGT1A1 rs8175347 was observed at a higher prevalence, underscoring the potential risk of irinotecan-related neutropenia and diarrhea. CYP2C8 rs10509681 was present at frequencies comparable to European populations and is associated with an increased risk of taxane-induced peripheral neuropathy. Other markers (GSTP1, ERCC1, CDA, SLC31A1, MTHFR, TYMS) demonstrated variable associations with chemotherapy efficacy and toxicity, consistent with findings from previous international studies. Conclusions: This study provides the first comprehensive description of pharmacogenetic polymorphisms in a Russian cohort of patients with gastrointestinal cancers. Our findings confirm the clinical importance of DPYD and UGT1A1 testing and highlight additional variants of potential interest. Full article
(This article belongs to the Section Human Genomics and Genetic Diseases)
Show Figures

Figure 1

22 pages, 4448 KB  
Article
Genome-Wide Association Study Revealed Candidate Genes Associated with Litter Size, Weight, and Body Size Traits in Tianmu Polytocous Sheep (Ovis aries)
by Wenna Liu, Shengchao Ma, Qingwei Lu, Sen Tang, Nuramina Mamat, Yaqian Wang, Wei Hong, Xiangrong Hu, Cuiling Wu and Xuefeng Fu
Biology 2025, 14(10), 1446; https://doi.org/10.3390/biology14101446 - 20 Oct 2025
Cited by 1 | Viewed by 705
Abstract
Reproductive and growth traits are key economic traits in sheep. This study aims to identify key single nucleotide polymorphisms (SNPs) and candidate genes associated with reproductive and growth traits in Tianmu polytocous sheep through a genome-wide association study (GWAS). The findings are expected [...] Read more.
Reproductive and growth traits are key economic traits in sheep. This study aims to identify key single nucleotide polymorphisms (SNPs) and candidate genes associated with reproductive and growth traits in Tianmu polytocous sheep through a genome-wide association study (GWAS). The findings are expected to provide both a theoretical foundation for molecular breeding in this breed and novel insights into the genetic basis of ovine reproductive and growth performance. This study took 483 adult Tianmu polytocous ewes as the research subjects, collected their lambing records, measured their phenotypic values of growth traits (3 weight and 11 body size traits), and collected their blood samples for whole-genome resequencing to identify SNPs in the Tianmu polytocous sheep genome. The results identified a total of 9,499,019 (3× coverage) and 27,413,216 (30× coverage) high-quality SNPs in the Tianmu polytocous sheep genome. Subsequently, the association analysis between SNPs and reproductive and growth traits was conducted using a mixed linear model. A total of 92, 66, 18, 28, 6, 42, 3, 3, 6, 1, 12, 3, 22, 8, 6, and 3 SNPs were found associated with litter size at first parity, litter size at second parity, litter size at third parity, litter size at fourth parity, birth weight, weaning weight, body height, withers height, body length, head length, head width, cannon bone circumference, forelimb height, chest girth, chest depth, and withers width, respectively. Further, based on SNP annotation, Gene Ontology (GO) and Kyoto Encyclopedia of Genes and Genomes (KEGG) enrichment analysis, candidate genes associated with the reproductive and growth traits were identified. Among these genes, 11 LOC, DEPTOR, GNG12, GRM7, PTH, PTH2R, WWOX, INHA, and NRG3 are candidate genes associated with litter size at first parity or litter size at third parity. These genes are involved in the G protein-coupled receptor signaling pathway, G protein-coupled receptor activity, ovarian tissue development, and hormone secretion. Additionally, TFRC and NTN1 are candidate genes associated with birth weight, while five UGT1A and CASR are candidate genes associated with weaning weight. These candidate genes are primarily involved in lipid metabolism. Finally, the following genes were identified as candidates associated with specific traits: DLG2, TMEM126A, and TMEM126B with body height; DSCAM and SCN8A with body length; BARX1 with cannon bone circumference; four LOC genes with forelimb height; EPHA4 with chest depth; and MRS2 with withers width. Full article
(This article belongs to the Section Genetics and Genomics)
Show Figures

Figure 1

24 pages, 5319 KB  
Article
Selenium Supplementation Mitigates Copper-Induced Systemic Toxicity via Transcriptomic Reprogramming and Redox Homeostasis in Mice
by Faiz Hussain Panhwar, Muhammad Zahir Ahsan, Xiaomei Jia, Xiaoying Ye, Rongjun Chen, Lihua Li and Jianqing Zhu
Foods 2025, 14(20), 3528; https://doi.org/10.3390/foods14203528 - 16 Oct 2025
Viewed by 1020
Abstract
Copper is an essential trace element that supports numerous physiological functions; however, excessive copper accumulation can disrupt cellular and biological processes. In this study, forty-eight male mice were randomly divided into four groups (n = 12): Control (fed normal rice), Cu300 (300 mg/kg [...] Read more.
Copper is an essential trace element that supports numerous physiological functions; however, excessive copper accumulation can disrupt cellular and biological processes. In this study, forty-eight male mice were randomly divided into four groups (n = 12): Control (fed normal rice), Cu300 (300 mg/kg copper), Cu300+Se (Cu300 + selenium-enriched rice), and Cu300+iSe (Cu300 + 1 mg/kg iSe), and were treated for 180 days. Copper exposure resulted in reduced body weight, hepatomegaly and nephritis, elevated copper deposition in organs, oxidative stress, and significant declines in RBC, HGB, and WBC counts, leading to anemia and immunosuppression. Selenium supplementation, effectively mitigated these effects by reducing copper accumulation, restoring antioxidant balance, and enhancing selenoprotein-related functions. Histopathological analysis revealed that copper toxicity induced hydropic degeneration and focal necrosis in hepatic and renal tissues, effects that were significantly attenuated by selenium supplementation. Transcriptomic profiling revealed that selenium-enriched rice reversed copper-induced gene expression changes. In the liver, selenium treatment significantly upregulated protective genes such as Slc7a, Bola1, Uqcrq, Dtx1, and Znrd2, while downregulating stress-related genes like Trim75, Dpm3, Moxd1, Tnfrsf25, and Gpr75. In the kidneys, selenium enhanced the expression of detoxification and immune-modulating genes (Mt1, Mt2, Rhbdl1, Crisp3, Mif) and suppressed stress-related genes (Nnt, Ifi44l, NLRP12, Eno1b, Ugt1a), demonstrating its role in mitigating oxidative and inflammatory stress. Collectively, these findings demonstrate that selenium-enriched rice exerts potent protective effects against chronic copper toxicity through multiple mechanisms: (1) restoration of mitochondrial function, (2) attenuation of ER stress and apoptosis, (3) enhancement of antioxidant and detoxification pathways, and (4) modulation of metabolic and immune responses. This study highlights selenium-enriched rice as a promising nutritional intervention for mitigating chronic copper toxicity and maintaining hepatorenal health. Full article
(This article belongs to the Section Food Nutrition)
Show Figures

Figure 1

Back to TopTop