Transcriptome and Metabolome Analyses Reveal Differences in the Accumulation of Key Metabolites in Various Tissues of Lonicera macranthoides
Abstract
1. Introduction
2. Materials and Methods
2.1. Plant Materials
2.2. Transcriptome Sequencing and Analysis
2.3. Differential Gene Expression (DEGs) Analysis
2.4. Quantitative Real-Time PCR (RT-qPCR) Analysis
2.5. Metabolite Extraction, Detection, and Analysis
2.6. Correlation Analysis Between Metabolome and Transcriptome
2.7. Statistical Analysis
3. Results
3.1. Phenotypes and RNA-Seq of Lonicera macranthoides
3.2. DEG Identification and Analysis
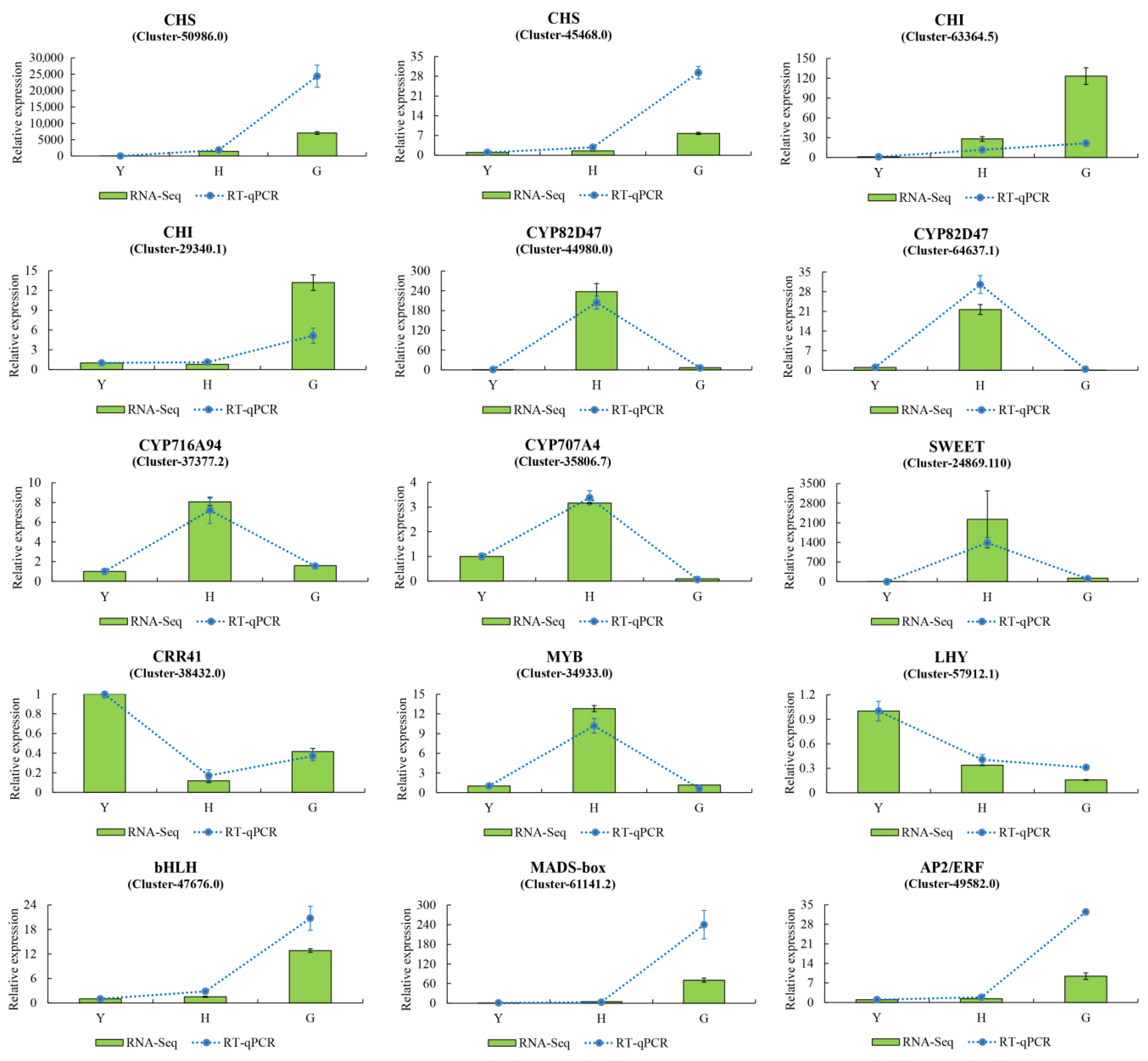
3.3. qRT–PCR Verification of DEGs
3.4. Metabolomics Analysis of Different Tissues of Lonicera macranthoides
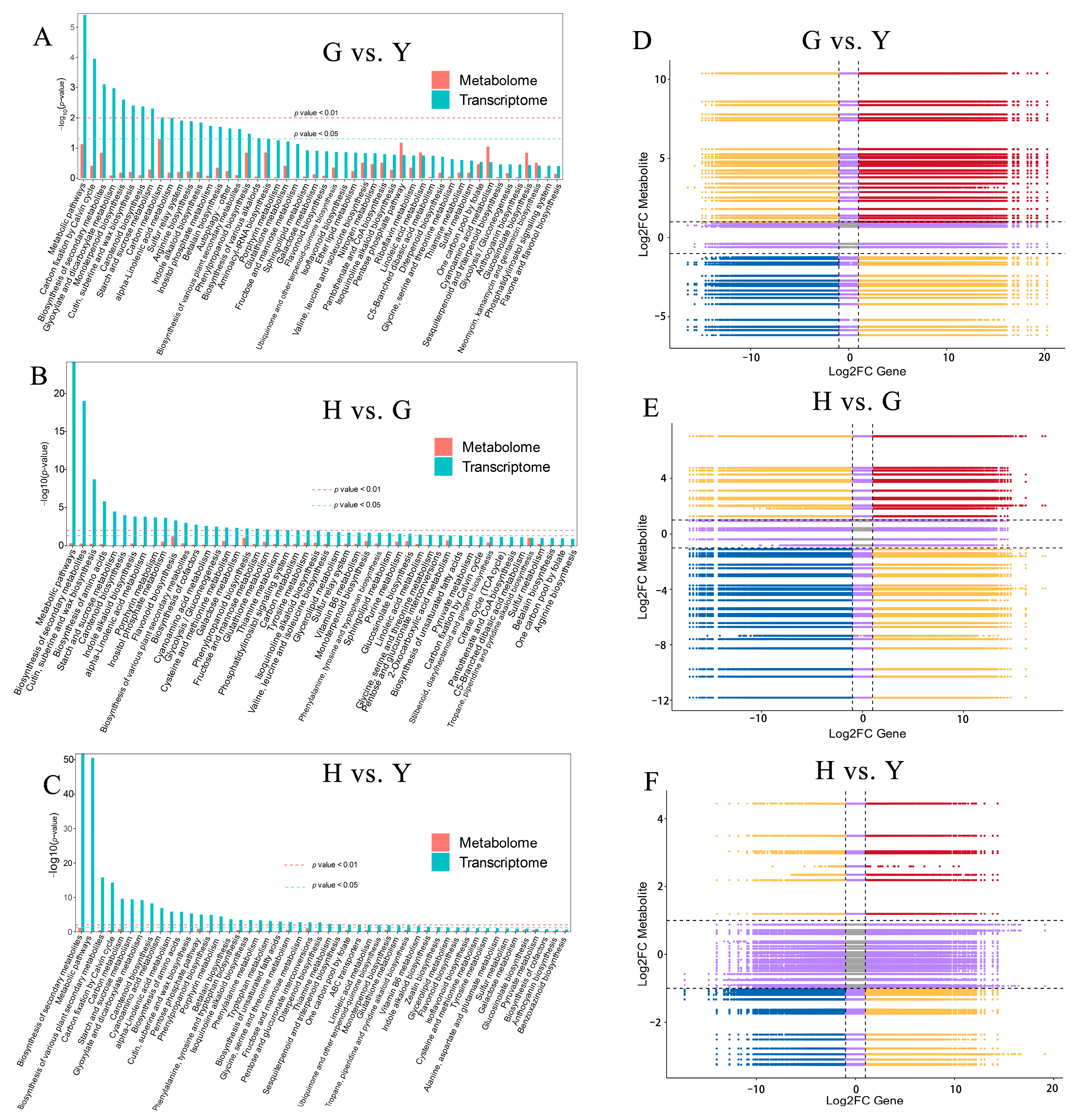
3.5. Integrated Analysis of Metabolomics and Transcriptomics
3.6. Tissue-Specific Differences in the Biosynthesis of Hederagenin-Based Saponins
3.7. Tissue Differences in Flavonoid Biosynthesis
4. Discussion
5. Conclusions
Supplementary Materials
Author Contributions
Funding
Institutional Review Board Statement
Informed Consent Statement
Data Availability Statement
Conflicts of Interest
References
- Shang, X.; Pan, H.; Li, M.; Miao, X.; Ding, H. Lonicera japonica Thunb.: Ethnopharmacology, phytochemistry and pharmacology of an important traditional Chinese medicine. J. Ethnopharmacol. 2011, 138, 1–21. [Google Scholar] [CrossRef]
- Gao, W.; Yang, H.; Qi, L.W.; Liu, E.H.; Ren, M.T.; Yan, Y.T.; Chen, J.; Li, P. Unbiased metabolite profiling by liquid chromatography-quadrupole time-of-flight mass spectrometry and multivariate data analysis for herbal authentication: Classification of seven Lonicera species flower buds. J. Chromatogr. A 2012, 1245, 109–116. [Google Scholar] [CrossRef]
- Yin, X.; Xiang, Y.; Huang, F.Q.; Chen, Y.; Ding, H.; Du, J.; Chen, X.; Wang, X.; Wei, X.; Cai, Y.Y.; et al. Comparative genomics of the medicinal plants Lonicera macranthoides and L. japonica provides insight into genus genome evolution and hederagenin-based saponin biosynthesis. Plant Biotechnol. J. 2023, 21, 2209–2223. [Google Scholar] [CrossRef]
- Yip, E.C.H.; Chan, A.S.L.; Pang, H.; Tam, Y.K.; Wong, Y.H. Protocatechuic acid induces cell death in HepG2 hepatocellular carcinoma cells through a c-Jun N-terminal kinase-dependent mechanism. Cell Biol. Toxicol. 2006, 22, 293–302. [Google Scholar] [CrossRef]
- Choi, C.W.; Hyun, A.J.; Sam, S.K.; Jae, S.C. Antioxidant constituents and a new triterpenoid glycoside from Flos lonicerae. Arch. Pharm. Res. 2007, 30, 1–7. [Google Scholar] [CrossRef]
- Jo, H.J.; Han, J.Y.; Hwang, H.S.; Choi, Y.E. β-Amyrin synthase (EsBAS) and β-amyrin 28-oxidase (CYP716A244) in oleanane-type triterpene saponin biosynthesis in Eleutherococcus senticosus. Phytochemistry 2017, 135, 53–63. [Google Scholar] [CrossRef]
- Srisawat, P.; Fukushima, E.O.; Yasumoto, S.; Robertlee, J.; Suzuki, H.; Seki, H.; Muranaka, T. Identification of oxidosqualene cyclases from the medicinal legume tree Bauhinia forficata: A step toward discovering preponderant α-amyrin-producing activity. New Phytol. 2019, 224, 352–366. [Google Scholar] [CrossRef] [PubMed]
- Liu, Q.; Khakimov, B.; Cárdenas, P.D.; Cozzi, F.; Olsen, C.E.; Jensen, K.R.; Hauser, T.P.; Bak, S. The cytochrome P450 CYP72A552 is key to production of hederagenin-based saponins that mediate plant defense against herbivores. New Phytol. 2019, 222, 1599–1609. [Google Scholar] [CrossRef] [PubMed]
- Rahimi, S.; Kim, J.; Mijakovic, I.; Jung, K.H.; Choi, G.; Kim, S.C.; Kim, Y.J. Triterpenoid-biosynthetic UDP-glycosyltransferases from plants. Biotechnol. Adv. 2019, 37, 107394. [Google Scholar] [CrossRef]
- Shen, N.; Wang, T.; Gan, Q.; Liu, S.; Wang, L.; Jin, B. Plant flavonoids: Classification, distribution, biosynthesis, and antioxidant activity. Food Chem. 2022, 383, 132531. [Google Scholar] [CrossRef] [PubMed]
- Liu, W.; Feng, Y.; Yu, S.; Fan, Z.; Li, X.; Li, J.; Yin, H. The flavonoid biosynthesis network in plants. Int. J. Mol. Sci. 2021, 22, 12824. [Google Scholar] [CrossRef] [PubMed]
- Dong, N.Q.; Lin, H.X. Contribution of phenylpropanoid metabolism to plant development and plant–environment interactions. J. Integr. Plant Biol. 2021, 63, 180–209. [Google Scholar] [CrossRef]
- Gu, X.; Fan, Z.; Wang, Y.; He, J.; Zheng, C.; Ma, H. Metabolome and Transcriptome Joint Analysis Reveals That Different Sucrose Levels Regulate the Production of Flavonoids and Stilbenes in Grape Callus Culture. Int. J. Mol. Sci. 2024, 25, 10398. [Google Scholar] [CrossRef]
- Chen, S.; Zhou, Y.; Chen, Y.; Gu, J. Fastp: An ultra-fast all-in-one FASTQ preprocessor. Bioinformatics 2018, 34, i884–i890. [Google Scholar] [CrossRef]
- Grabherr, M.G.; Haas, B.J.; Yassour, M.; Levin, J.Z.; Thompson, D.A.; Amit, I.; Adiconis, X.; Fan, L.; Raychowdhury, R.; Zeng, Q.; et al. Full-length transcriptome assembly from RNA-Seq data without a reference genome. Nat. Biotechnol. 2013, 29, 644–652. [Google Scholar] [CrossRef]
- Simão, F.A.; Waterhouse, R.M.; Ioannidis, P.; Kriventseva, E.V.; Zdobnov, E.M. BUSCO: Assessing genome assembly and annotation completeness with single-copy orthologs. Bioinformatics 2015, 31, 3210–3212. [Google Scholar] [CrossRef]
- Langmead, B.; Salzberg, S.L. Fast gapped-read alignment with Bowtie 2. Nat. Methods 2012, 9, 357–359. [Google Scholar] [CrossRef]
- Li, B.; Dewey, C.N. RSEM: Accurate transcript quantification from RNA-Seq data with or without a reference genome. BMC Bioinform. 2011, 12, 323. [Google Scholar] [CrossRef] [PubMed]
- Love, M.I.; Huber, W.; Anders, S. Moderated estimation of fold change and dispersion for RNA-seq data with DESeq2. Genome Biol. 2014, 15, 550. [Google Scholar] [CrossRef]
- Livak, K.J.; Schmittgen, T.D. Analysis of relative gene expression data using real-time quantitative PCR and the 2−ΔΔCT method. Methods 2001, 25, 402–408. [Google Scholar] [CrossRef] [PubMed]
- Lee, S.J.; Choi, J.H.; Son, K.H.; Chang, H.W.; Kang, S.S.; Kim, H.P. Suppression of mouse lymphocyte proliferation in vitro by naturally-occurring biflavonoids. Life Sci. 1995, 57, 551–558. [Google Scholar] [CrossRef]
- Ho Son, K.; Young Jung, K.; Wook Chang, H.; Pyo Kim, H.; Sik Kang, S. Triterpenoid saponins from the aerial parts of Lonicera japonica. Phytochemistry 1994, 35, 1005–1008. [Google Scholar] [CrossRef]
- Marinas, M.; Sa, E.; Rojas, M.M.; Moalem, M.; Urbano, F.J.; Guillou, C.; Rallo, L. A nuclear magnetic resonance (1H and 13C) and isotope ratio mass spectrometry (d13C, d2H and d18O) study of Andalusian olive oils. Rapid Commun. Mass Spectrom. 2010, 24, 1457–1466. [Google Scholar] [CrossRef]
- Kumar, N.; Singh, B.; Gupta, A.P.; Kaul, V.K. Lonijaposides, novel cerebrosides from Lonicera japonica. Tetrahedron 2006, 62, 4317–4322. [Google Scholar] [CrossRef]
- Ren, M.T.; Chen, J.; Song, Y.; Sheng, L.S.; Li, P.; Qi, L.W. Identification and quantification of 32 bioactive compounds in Lonicera species by high performance liquid chromatography coupled with time-of-flight mass spectrometry. J. Pharm. Biomed. Anal. 2008, 48, 1351–1360. [Google Scholar] [CrossRef]
- Kumar, N.; Singh, B.; Bhandari, P.; Gupta, A.P.; Uniyal, S.K.; Kaul, V.K. Biflavonoids from Lonicera japonica. Phytochemistry 2005, 66, 2740–2744. [Google Scholar] [CrossRef] [PubMed]
- Machida, K.; Sasaki, H.; Iijima, T.; Kikuchi, M. Studies on the constituents of Lonicera species. XVII. New iridoid glycosides of the stems and leaves of Lonicera japonica Thunb. Chem. Pharm. Bull. 2002, 50, 1041–1044. [Google Scholar] [CrossRef]
- Lee, H.J.; Suh, D.H.; Jung, E.S.; Park, H.M.; Jung, G.Y.; Do, S.G.; Lee, C.H. Metabolomics of Lonicera caerulea fruit during ripening and its relationship with color and antioxidant activity. Food Res. Int. 2015, 78, 343–351. [Google Scholar] [CrossRef]
- Zhang, J.Y.; Long, Y.Q.; Zeng, J.; Fu, X.S.; He, J.W.; Zhou, R.B.; Liu, X.D. Transcriptional regulation mechanism of differential accumulation of flavonoids in different varieties of Lonicera macranthoides based on metabonomics and transcriptomics. China J. Chin. Mater. Medica 2024, 49, 2666–2679. (In Chinese) [Google Scholar] [CrossRef]
- Dastmalchi, M. Elusive partners: A review of the auxiliary proteins guiding metabolic flux in flavonoid biosynthesis. Plant J. 2021, 108, 314–329. [Google Scholar] [CrossRef] [PubMed]
- Mao, Y.; Luo, J.; Cai, Z. Biosynthesis and Regulatory Mechanisms of Plant Flavonoids: A Review. Plants 2025, 14, 1847. [Google Scholar] [CrossRef] [PubMed]
- Xia, X.; Gong, R.; Zhang, C. Integrative analysis of transcriptome and metabolome reveals flavonoid biosynthesis regulation in Rhododendron pulchrum petals. BMC Plant Biol. 2022, 22, 401. [Google Scholar] [CrossRef]
- Ma, R.; Sun, X.; Yang, C.; Fan, Y. Integrated transcriptome and metabolome provide insight into flavonoid variation in goji berries (Lycium barbarum L.) from different areas in China. Plant Physiol. Biochem. 2023, 199, 107722. [Google Scholar] [CrossRef] [PubMed]
- Wang, Q.; Jia, Y.; Lin, X.; Tan, L.; Du, H.; Wang, A. Identification and Expression Analysis of Chalcone Synthase Gene Family in Tartary Buckwheat. Genes 2025, 16, 451. [Google Scholar] [CrossRef]
- Lam, P.Y.; Wang, L.; Lui, A.C.W.; Liu, H.; Takeda-Kimura, Y.; Chen, M.X.; Zhu, F.Y.; Zhang, J.; Umezawa, T.; Tobimatsu, Y.; et al. Deficiency in flavonoid biosynthesis genes CHS, CHI, and CHIL alters rice flavonoid and lignin profiles. Plant Physiol. 2022, 188, 1993–2011. [Google Scholar] [CrossRef]
- Wang, Y.; Zhou, L.J.; Wang, Y.; Liu, S.; Geng, Z.; Song, A.; Jiang, J.; Chen, S.; Chen, F. Functional identification of a flavone synthase and a flavonol synthase genes affecting flower color formation in Chrysanthemum morifolium. Plant Physiol. Biochem. 2021, 166, 1109–1120. [Google Scholar] [CrossRef] [PubMed]
- Wang, J.; Zhao, X.Z.; Qi, Q.; Tao, L.; Zhao, Q.; Mu, R.; Gu, H.Y.; Wang, M.; Feng, X.; Guo, Q.L. Macranthoside B, a hederagenin saponin extracted from Lonicera macranthoides and its anti-tumor activities in vitro and in vivo. Food Chem. Toxicol. 2009, 47, 1716–1721. [Google Scholar] [CrossRef]
- Chung, P.Y. Novel targets of pentacyclic triterpenoids in Staphylococcus aureus: A systematic review. Phytomedicine 2020, 73, 152933. [Google Scholar] [CrossRef]
- Zhang, L.; Ren, S.; Liu, X.; Liu, X.; Guo, F.; Sun, W.; Feng, X.; Li, C. Mining of UDP-glucosyltrfansferases in licorice for controllable glycosylation of pentacyclic triterpenoids. Biotechnol. Bioeng. 2020, 117, 3651–3663. [Google Scholar] [CrossRef]
- Carelli, M.; Biazzi, E.; Panara, F.; Tava, A.; Scaramelli, L.; Porceddu, A.; Graham, N.; Odoardi, M.; Piano, E.; Arcioni, S.; et al. Medicago truncatula CYP716A12 is a multifunctional oxidase involved in the biosynthesis of hemolytic saponins. Plant Cell 2011, 23, 3070–3081. [Google Scholar] [CrossRef]
- Khakimov, B.; Kuzina, V.; Erthmann, P.; Fukushima, E.O.; Augustin, J.M.; Olsen, C.E.; Scholtalbers, J.; Volpin, H.; Andersen, S.B.; Hauser, T.P.; et al. Identification and genome organization of saponin pathway genes from a wild crucifer, and their use for transient production of saponins in Nicotiana benthamiana. Plant J. 2015, 84, 478–490. [Google Scholar] [CrossRef] [PubMed]
- Han, J.Y.; Chun, J.H.; Oh, S.A.; Park, S.B.; Hwang, H.S.; Lee, H.; Choi, Y.E. Transcriptomic Analysis of Kalopanax septemlobus and Characterization of KsBAS, CYP716A94 and CYP72A397 Genes Involved in Hederagenin Saponin Biosynthesis. Plant Cell Physiol. 2018, 59, 319–330. [Google Scholar] [CrossRef] [PubMed]
- Erthmann, P.Ø.; Agerbirk, N.; Bak, S. A tandem array of UDP-glycosyltransferases from the UGT73C subfamily glycosylate sapogenins, forming a spectrum of mono- and bisdesmosidic saponins. Plant Mol. Biol. 2018, 97, 37–55. [Google Scholar] [CrossRef] [PubMed]
- Tang, N.; Cao, Z.; Yang, C.; Ran, D.; Wu, P.; Gao, H.; He, N.; Liu, G.; Chen, Z. A R2R3-MYB transcriptional activator LmMYB15 regulates chlorogenic acid biosynthesis and phenylpropanoid metabolism in Lonicera macranthoides. Plant Sci. 2021, 308, 110924. [Google Scholar] [CrossRef]








Disclaimer/Publisher’s Note: The statements, opinions and data contained in all publications are solely those of the individual author(s) and contributor(s) and not of MDPI and/or the editor(s). MDPI and/or the editor(s) disclaim responsibility for any injury to people or property resulting from any ideas, methods, instructions or products referred to in the content. |
© 2025 by the authors. Licensee MDPI, Basel, Switzerland. This article is an open access article distributed under the terms and conditions of the Creative Commons Attribution (CC BY) license.
Share and Cite
Li, Z.; Zhou, Z.; Qiu, N.; Yang, F.; Feng, H.; Li, T.; Hou, Q. Transcriptome and Metabolome Analyses Reveal Differences in the Accumulation of Key Metabolites in Various Tissues of Lonicera macranthoides. Metabolites 2026, 16, 5. https://doi.org/10.3390/metabo16010005
Li Z, Zhou Z, Qiu N, Yang F, Feng H, Li T, Hou Q. Transcriptome and Metabolome Analyses Reveal Differences in the Accumulation of Key Metabolites in Various Tissues of Lonicera macranthoides. Metabolites. 2026; 16(1):5. https://doi.org/10.3390/metabo16010005
Chicago/Turabian StyleLi, Zhengchun, Zijing Zhou, Ninghong Qiu, Fengfei Yang, Hua Feng, Tangyan Li, and Qiandong Hou. 2026. "Transcriptome and Metabolome Analyses Reveal Differences in the Accumulation of Key Metabolites in Various Tissues of Lonicera macranthoides" Metabolites 16, no. 1: 5. https://doi.org/10.3390/metabo16010005
APA StyleLi, Z., Zhou, Z., Qiu, N., Yang, F., Feng, H., Li, T., & Hou, Q. (2026). Transcriptome and Metabolome Analyses Reveal Differences in the Accumulation of Key Metabolites in Various Tissues of Lonicera macranthoides. Metabolites, 16(1), 5. https://doi.org/10.3390/metabo16010005

