Sign in to use this feature.

Years

Between: -

Subjects

remove_circle_outline
remove_circle_outline
remove_circle_outline
remove_circle_outline
remove_circle_outline
remove_circle_outline
remove_circle_outline
remove_circle_outline
remove_circle_outline

Journals

Article Types

Countries / Regions

remove_circle_outline
remove_circle_outline
remove_circle_outline
remove_circle_outline
remove_circle_outline

Search Results (141)

Search Parameters:
Keywords = GSTM5

Order results
Result details
Results per page
Select all
Export citation of selected articles as:
20 pages, 692 KB  
Article
Multivariate Single-Step GWAS Reveals Pleiotropic Genomic Regions and Candidate Genes Associated with Male Scrotal Circumference and Female Fertility Traits in Retinta Beef Cattle
by Chiraz Ziadi, Rosa María Morales, María Ángeles Vargas-Pérez, Gabriel Anaya Calvo-Rubio, Sebastián Demyda-Peyrás and Antonio Molina
Vet. Sci. 2025, 12(10), 977; https://doi.org/10.3390/vetsci12100977 - 11 Oct 2025
Viewed by 294
Abstract
Fertility is key for calf production. Direct selection for female fertility under field conditions is hindered by low accuracy and selection response. An alternative widely implemented is selection for scrotal circumference (SC), genetically correlated with daughter fertility. This study performed a genome-wide association [...] Read more.
Fertility is key for calf production. Direct selection for female fertility under field conditions is hindered by low accuracy and selection response. An alternative widely implemented is selection for scrotal circumference (SC), genetically correlated with daughter fertility. This study performed a genome-wide association study (GWAS) to identify genomic regions and candidate loci linked to SC and female fertility in Retinta cattle. A multivariate ssGBLUP was applied using SC records from 1061 bulls, fertility-related traits from 59,254 females and genotypes from 1230 animals using the Axiom™ Bovine Genotyping v3 Array (65k). The ssGWAS revealed 23 1-Mb windows explaining >1% of additive genetic variance for SC, one on chromosome 2 and 22 on chromosome 3. Within these windows, 198 regions spanning 118 protein-coding genes and 80 RNA genes were identified. Several genes, including GSTM3, SPATA1, HFM1, and MSH4, were previously associated with male fertility. Six regions overlapped across male and female traits, containing two protein-coding genes (THSD7B and ENSBTAG00000021755). Identification of genomic markers linked to both female fertility and male SC enables selection of superior animals, improving reproductive efficiency and advancing knowledge of the genomic basis of male–female fertility relationships. Full article
(This article belongs to the Special Issue Current Method and Perspective in Animal Reproduction)
Show Figures

Figure 1

18 pages, 2673 KB  
Article
Sericin Enhances Cryopreserved Sperm Quality in Chengde Hornless Black Goats by Increasing Glutamine Metabolism
by Yang Yu, Wei Xia, Wentao Zhang, Chenyu Tao, Xiaofeng Tian, Mengqi Li, Xiaosheng Zhang, Jinlong Zhang, Shunran Zhao, Yatian Qi, Tianmiao Qin and Junjie Li
Animals 2025, 15(19), 2830; https://doi.org/10.3390/ani15192830 - 28 Sep 2025
Viewed by 281
Abstract
The cryopreservation of Chengde polled goat semen plays a critical role in conserving genetic resources, enhancing the utilization efficiency of superior breeding bucks, and advancing artificial insemination techniques. However, spermatozoa are vulnerable to oxidative stress during the freezing process, which can significantly compromise [...] Read more.
The cryopreservation of Chengde polled goat semen plays a critical role in conserving genetic resources, enhancing the utilization efficiency of superior breeding bucks, and advancing artificial insemination techniques. However, spermatozoa are vulnerable to oxidative stress during the freezing process, which can significantly compromise sperm motility. In this study, pooled ejaculates from multiple bucks were divided into six groups, including a control group cryopreserved with conventional extender and five treatment groups supplemented with sericin at concentrations of 0.2%, 0.4%, 0.6%, 0.8%, and 1.0% (w/v). The results demonstrated that supplementation of the semen cryoprotectant with 0.6% sericin significantly improved post-thaw sperm viability to 65.25% in Chengde hornless goats, while concurrently reducing both the sperm abnormality rate (p < 0.05) and intracellular ROS levels (p < 0.05). Integrated TMT proteomics and LC/MS metabolomics further compared the 0.6% sericin group with the frozen control group and identified 162 differentially expressed proteins and 109 differential metabolites between the sericin supplementation and frozen control groups. Functional analysis revealed the significant enrichment of differential metabolites, such as glutamine, in the alanine, aspartate, and glutamate metabolism pathway, concomitant with the marked upregulation of antioxidant proteins including LRP8, GSTM3, and SIRT2. Thus, 0.6% sericin enhances cryotolerance primarily by improving sperm viability, reducing oxidative damage, and sustaining energy metabolism. These findings indicate that sericin enhances cryotolerance by reducing oxidative damage and supporting metabolic function, providing preliminary molecular insights for improving goat semen cryopreservation. Full article
(This article belongs to the Section Animal Reproduction)
Show Figures

Figure 1

31 pages, 7761 KB  
Article
Proteome Differences in Smooth Muscle Cells from Diabetic and Non-Diabetic Abdominal Aortic Aneurysm Patients Reveal Metformin-Induced Mechanisms
by Tara A. R. van Merrienboer, Karlijn B. Rombouts, Albert C. W. A. van Wijk, Jaco C. Knol, Thang V. Pham, Sander R. Piersma, Connie R. Jimenez, Ron Balm, Kak K. Yeung and Vivian de Waard
Med. Sci. 2025, 13(3), 184; https://doi.org/10.3390/medsci13030184 - 10 Sep 2025
Viewed by 575
Abstract
Aims: Surgery remains the only definitive treatment option for abdominal aortic aneurysms (AAA), as no conclusive evidence supports drug effectiveness in preventing AAA growth. Although type 2 diabetes (T2D) is an important cardiovascular risk factor, patients with T2D show reduced AAA presence [...] Read more.
Aims: Surgery remains the only definitive treatment option for abdominal aortic aneurysms (AAA), as no conclusive evidence supports drug effectiveness in preventing AAA growth. Although type 2 diabetes (T2D) is an important cardiovascular risk factor, patients with T2D show reduced AAA presence and growth, associated with metformin use. We aimed to investigate the potential benefits of metformin on AAA using proteomics and in vitro experiments. Methods: Proteomics analysis using tandem mass spectrometry was performed on aortic smooth muscle cells (SMCs) from non-pathological controls (C-SMC, n = 8), non-diabetic (ND, n = 19) and diabetic (D, n = 5) AAA patients. Key findings were subsequently validated in aortic tissue using mass spectrometry-based proteomics. SMCs were cultured with/without metformin and analyzed. Results: Comparison of the proteome of SMCs from ND-AAA patients with controls revealed a reduction in proteins associated with metabolic processes and mitochondrial function. Cytoskeletal and extracellular matrix (ECM) proteins were elevated in ND-AAA-SMCs versus C-SMCs, with a similar cluster of mechanosensitive proteins being increased in ND-AAA-SMCs versus D-AAA-SMCs. D-AAA-SMCs showed an improved metabolic and antioxidant profile, enriched in pentose phosphate pathway proteins responsible for NAD(P)H generation (G6PD, PGD) and NAD(P)H-dependent antioxidants (NQO1, CBR1, AKR1C1, AKR1B1, GSTM1), all regulated by NRF2, an antioxidant transcription factor. Over half of the proteins identified in the protein–protein interaction network, constructed from proteins with higher expression in D-AAA SMCs versus ND-AAA SMCs, were verified in D-AAA aortic tissue. In vitro, metformin causes a shift from aerobic to anaerobic metabolism, increased AMPK activation and elevated mitochondrial biogenesis, indicated by increased PGC-1α expression. Metformin increased the gene expression of PGD, CBR1 and the protein expression of NQO1, with enhanced translocation of pNRF2 to the nucleus, due to reduced KEAP1 as negative regulator of NRF2. Consequently, metformin enhanced the gene expression of well-known antioxidant regulators SOD2 and CAT. Conclusions: This study identified significant differences in the proteome of SMCs derived from controls, ND-AAA and D-AAA patients. It highlights distinct pathways in relation to mechanosensing, metabolism and redox balance as therapeutic targets of metformin that may underlie its inhibition of AAA progression. Full article
Show Figures

Figure 1

15 pages, 2810 KB  
Article
The Anti-Tumor and Bortezomib-Sensitizing Effects of Apigenin in Multiple Myeloma
by Ye Chen, Lan Wu, Siyu Wang, Huihao Chen, Miaojun Chen, Yanfen Huang and Bin Ding
Curr. Issues Mol. Biol. 2025, 47(9), 717; https://doi.org/10.3390/cimb47090717 - 3 Sep 2025
Viewed by 886
Abstract
Multiple myeloma (MM) is a kind of plasma cell neoplasm, accounting for approximately 10% of hematologic malignancies, with a high mortality rate. Apigenin (APG), a flavonoid, has been reported to have antiviral, antibacterial, antioxidant, and anticancer properties. However, the impact of APG on [...] Read more.
Multiple myeloma (MM) is a kind of plasma cell neoplasm, accounting for approximately 10% of hematologic malignancies, with a high mortality rate. Apigenin (APG), a flavonoid, has been reported to have antiviral, antibacterial, antioxidant, and anticancer properties. However, the impact of APG on MM and bortezomib (BTZ) sensitization has not been investigated. The effects of APG on the proliferation, cell cycle, apoptosis, and oxidative stress of RPMI-8226 and U266 cells were investigated using CCK-8 assay, crystal violet staining, flow cytometry, Western blot, and PCR. It was observed that APG treatment increased the G1 phase cells, by which the expression of P21 increased, and the expression of CDK2 and Cyclin D1 decreased. Even though Necrostatin-1 (a potent necroptosis inhibitor) and Fer-1 (a ferroptosis inhibitor) could attenuate the effect of APG, the effect of Z-VAD-FMK (a pan-caspase inhibitor) was more significant. APG treatment increased the transcription of P53 and BAX, and the level of cleaved-PARP1 and cleaved-Caspase 3 in two MM cell strains. In addition, the APG application could dose-dependently increase the ROS, MDA, and GSSH levels, and decrease the GSH level in both cell strains, by which the transcription of GCLC, NQO1, GSTM2, NRF2, and GPX4 were attenuated. Finally, APG enhances the inhibitory effect of BTZ on MM cell growth. This study provides a potential therapeutic approach of APG on MM. Full article
(This article belongs to the Section Molecular Pharmacology)
Show Figures

Figure 1

17 pages, 14969 KB  
Article
HO-1 Suppression by Co-Culture-Derived IL-6 Alleviates Ferritinophagy-Dependent Oxidative Stress to Potentiate Myogenic Differentiation
by Mengyuan Zhang, Siyu Liu, Yongheng Wang, Shan Shan and Ming Cang
Cells 2025, 14(16), 1234; https://doi.org/10.3390/cells14161234 - 10 Aug 2025
Viewed by 731
Abstract
Fibro-adipogenic progenitor cells (FAPs) support muscle tissue homeostasis, regulate muscle growth, injury repair, and fibrosis, and activate muscle progenitor cell differentiation to promote regeneration. We aimed to investigate the effects of co-culturing FAPs with muscle satellite cells (MuSCs) on myogenic differentiation. Proteomic profiling [...] Read more.
Fibro-adipogenic progenitor cells (FAPs) support muscle tissue homeostasis, regulate muscle growth, injury repair, and fibrosis, and activate muscle progenitor cell differentiation to promote regeneration. We aimed to investigate the effects of co-culturing FAPs with muscle satellite cells (MuSCs) on myogenic differentiation. Proteomic profiling of co-culture supernatants identified significant DCX, IMP2A, NUDT16L1, SLC38A2, and IL-6 upregulation. Comparative transcriptomics of mono-cultured versus co-cultured MuSCs revealed differential expression of oxidative stress-related genes (HMOX1, ALOX5, GSTM3, TRPM2, PADI1, and CTSL). Pathway enrichment analyses highlighted cell cycle regulation, TNF signaling, and ferroptosis. Gene ontology analysis of MuSCs indicated significant gene enrichment in myosin-related components. Combined transcriptomic and proteomic analyses demonstrated HO-1 downregulation at the transcriptional and translational levels, with altered pathways being predominantly related to myosin filament, muscle system process, and muscle contraction cellular components. HO-1 knockdown reduced intracellular iron accumulation in MuSCs, suppressing iron-dependent autophagy. This alleviated oxidative stress and promoted myogenic differentiation. Exogenous IL-6 (0.1 ng/mL) downregulated HO-1 expression, initiating an identical regulatory cascade, while HO-1 overexpression reversed the IL-6-mediated reduction in the expression of the autophagy markers LC3 and ATG5, suppressing myogenic enhancement. This establishes the co-culture-induced IL-6/HO-1 axis as a core regulator of iron-dependent oxidative stress and autophagy during myogenic differentiation. Full article
(This article belongs to the Section Stem Cells)
Show Figures

Graphical abstract

28 pages, 3613 KB  
Review
Epigenetic Alterations in Age-Related Macular Degeneration: Mechanisms and Implications
by Dana Kisswani, Christina Carroll, Fatima Valdes-Mora and Matt Rutar
Int. J. Mol. Sci. 2025, 26(15), 7601; https://doi.org/10.3390/ijms26157601 - 6 Aug 2025
Viewed by 1092
Abstract
Age-related macular degeneration (AMD) is one of the leading causes of irreversible vision loss among the elderly, and is influenced by a combination of genetic and environmental risk factors. While genetic associations in AMD are well-established, the molecular mechanisms underlying disease [...] Read more.
Age-related macular degeneration (AMD) is one of the leading causes of irreversible vision loss among the elderly, and is influenced by a combination of genetic and environmental risk factors. While genetic associations in AMD are well-established, the molecular mechanisms underlying disease onset and progression remain poorly understood. A growing body of evidence suggests that epigenetic modifications may serve as a potential missing link regulating gene–environment interactions. This review incorporates recent findings on DNA methylation, including both hypermethylation and hypomethylation patterns affecting genes such as silent mating type information regulation 2 homolog 1 (SIRT1), glutathione S-transferase isoform (GSTM), and SKI proto-oncogene (SKI), which may influence key pathophysiological drivers of AMD. We also examine histone modification patterns, chromatin accessibility, the status of long non-coding RNAs (lncRNAs) in AMD pathogenesis and in regulating pathways pertinent to the pathophysiology of the disease. While the field of ocular epigenetics remains in its infancy, accumulating evidence to date points to a burgeoning role for epigenetic regulation in AMD, pre-clinical studies have yielded promising findings for the prospect of epigenetics as a future therapeutic avenue. Full article
Show Figures

Figure 1

14 pages, 1399 KB  
Article
GSTM5 as a Potential Biomarker for Treatment Resistance in Prostate Cancer
by Patricia Porras-Quesada, Lucía Chica-Redecillas, Beatriz Álvarez-González, Francisco Gutiérrez-Tejero, Miguel Arrabal-Martín, Rosa Rios-Pelegrina, Luis Javier Martínez-González, María Jesús Álvarez-Cubero and Fernando Vázquez-Alonso
Biomedicines 2025, 13(8), 1872; https://doi.org/10.3390/biomedicines13081872 - 1 Aug 2025
Viewed by 577
Abstract
Background/Objectives: Androgen deprivation therapy (ADT) is widely used to manage prostate cancer (PC), but the emergence of treatment resistance remains a major clinical challenge. Although the GST family has been implicated in drug resistance, the specific role of GSTM5 remains poorly understood. [...] Read more.
Background/Objectives: Androgen deprivation therapy (ADT) is widely used to manage prostate cancer (PC), but the emergence of treatment resistance remains a major clinical challenge. Although the GST family has been implicated in drug resistance, the specific role of GSTM5 remains poorly understood. This study investigates whether GSTM5, alone or in combination with clinical variables, can improve patient stratification based on the risk of early treatment resistance. Methods: In silico analyses were performed to examine GSTM5’s role in protein interactions, molecular pathways, and gene expression. The rs3768490 polymorphism was genotyped in 354 patients with PC, classified by ADT response. Descriptive analysis and logistic regression models were applied to evaluate associations between genotype, clinical variables, and ADT response. GSTM5 expression related to the rs3768490 genotype and ADT response was also analyzed in 129 prostate tissue samples. Results: The T/T genotype of rs3768490 was significantly associated with a lower likelihood of early ADT resistance in both individual (p = 0.0359, Odd Ratios (OR) = 0.18) and recessive models (p = 0.0491, OR = 0.21). High-risk classification according to D’Amico was strongly associated with early progression (p < 0.0004; OR > 5.4). Combining genotype and clinical risk improved predictive performance, highlighting their complementary value in stratifying patients by treatment response. Additionally, GSTM5 expression was slightly higher in T/T carriers, suggesting a potential protective role against ADT resistance. Conclusions: The T/T genotype of rs3768490 may protect against ADT resistance by modulating GSTM5 expression in PC. These preliminary findings highlight the potential of integrating genetic biomarkers into clinical models for personalized treatment strategies, although further studies are needed to validate these observations. Full article
(This article belongs to the Special Issue Molecular Biomarkers of Tumors: Advancing Genetic Studies)
Show Figures

Figure 1

15 pages, 1672 KB  
Systematic Review
A Systematic Review of Genetic Variants in Glutathione S-Transferase Genes and Their Dual Role in SARS-CoV-2 Pathogenesis: From Acute Respiratory Complications to Long COVID
by Valeria Villegas Sánchez, Juan Luis Chávez Pacheco, Margarita Isabel Palacios Arreola, Martha Patricia Sierra-Vargas, Luz Adriana Colín Godinez, Víctor Hugo Ahumada Topete, Rosario Fernández Plata, Anjarath Higuera-Iglesias, Roberto Lara-Lemus, Arnoldo Aquino-Gálvez, Luz María Torres-Espíndola and Manuel Castillejos-López
Antioxidants 2025, 14(8), 912; https://doi.org/10.3390/antiox14080912 - 25 Jul 2025
Viewed by 1233
Abstract
Oxidative stress (OS) occurs when there is an imbalance between oxidants and antioxidants, leading to disruptions in cellular signaling and causing damage to molecules. Glutathione S-transferase (GST) enzymes are crucial for maintaining redox balance by facilitating glutathione conjugation. Increased oxidative damage has been [...] Read more.
Oxidative stress (OS) occurs when there is an imbalance between oxidants and antioxidants, leading to disruptions in cellular signaling and causing damage to molecules. Glutathione S-transferase (GST) enzymes are crucial for maintaining redox balance by facilitating glutathione conjugation. Increased oxidative damage has been noted during the COVID-19 pandemic, and its persistence may be linked to the onset of long COVID. This systematic review aimed to assess the relationship between GST gene polymorphisms and the prognosis of COVID-19, including long COVID. Adhering to the PRISMA guidelines, a thorough search was carried out in MEDLINE, CENTRAL, PubMed, and EMBASE for studies published from September 2020 to February 2025. Out of an initial selection of 462 articles, ten studies (four concerning COVID-19 severity and six related to long COVID) satisfied the inclusion criteria. The findings regarding GST polymorphisms were not consistent, especially concerning the GSTM1 and GSTT1 isoforms. Nevertheless, evidence indicates a sustained state of oxidative stress in patients with long COVID. The majority of research has focused on cytosolic GSTs, while the functions of microsomal and mitochondrial GST families remain largely unexplored. These findings suggest that further research into the various GST subfamilies and their genetic variants is necessary to enhance our understanding of their impact on COVID-19 severity and the pathophysiology of long COVID. Full article
(This article belongs to the Section Antioxidant Enzyme Systems)
Show Figures

Figure 1

12 pages, 274 KB  
Article
Nullity of GSTM1 and GSTT1 Associated with CD4+ T Cells in HIV-Positive Patients from Southern Brazil
by Marcela Gonçalves Trevisan, Marcieli Borba do Nascimento, Valdir Spada Juníor, Volmir Pitt Benedetti, Lirane Elize Defante Ferreto and Léia Carolina Lucio
Antioxidants 2025, 14(8), 909; https://doi.org/10.3390/antiox14080909 - 25 Jul 2025
Viewed by 628
Abstract
Scientific evidence has suggested, in most cases, that nullity of the GSTM1 and GSTT1 genes is associated with worse pathological outcomes and viral infections. In this sense, the main objective of this work was to determine the genotypic frequencies of GSTM1 and GSTT1 [...] Read more.
Scientific evidence has suggested, in most cases, that nullity of the GSTM1 and GSTT1 genes is associated with worse pathological outcomes and viral infections. In this sense, the main objective of this work was to determine the genotypic frequencies of GSTM1 and GSTT1 polymorphisms in individuals with HIV and to establish a possible relationship with CD4+ T lymphocyte count. This was a cross-sectional study, with a quantitative approach, composed of 182 HIV-positive patients. To detect GSTM1 and GSTT1 polymorphisms by the multiplex polymerase chain reaction (PCR), oral mucosa samples were collected. Regarding genotypic frequencies, GST nullity was high in the population, being 97.5% and 97.6%, respectively, for GSTM1− and GSTT1−. Although there was no association between the GST polymorphism and the viral load and CD4+ T lymphocyte counts at diagnosis, when related to the current CD4+ count, the isolated and combined null alleles, GSTT1 (ORadj: 0.219; p = 0.004), GSTM1 (ORadj: 0.219; p = 0.004), and GSTM1/T1 (ORadj: 0.219; p = 0.004), were defined as factors favorable to a minimum CD4+ T lymphocyte count of 350 cells. Therefore, this study demonstrated a probable relationship between the GSTT1 and GSTM1 genetic polymorphisms and HIV. Full article
(This article belongs to the Special Issue Glutathione and Health: From Development to Disease)
18 pages, 9131 KB  
Article
The Primary Cultivation of Oogonial Stem Cells from Black Rockfish (Sebastes schlegelii): Morphology and Transcriptome Landscape
by Jingjing Zhang, Lei Lin, Shengyu Zhu, Yanming Zhang, Caichao Dong, Yu Yang, Yuyan Liu, Xuwen Cao, Yangbin He, Honglong Ji, Bo Meng, Qian Wang and Changwei Shao
Int. J. Mol. Sci. 2025, 26(14), 6772; https://doi.org/10.3390/ijms26146772 - 15 Jul 2025
Viewed by 682
Abstract
Black rockfish (Sebastes schlegelii) is a marine ovoviviparous teleost that exhibits significant sexual dimorphism, with females growing faster and reaching larger sizes than males. Establishing stable oogonial stem cells (OSCs) is critical for understanding germline stem cell dynamics and facilitating all-female [...] Read more.
Black rockfish (Sebastes schlegelii) is a marine ovoviviparous teleost that exhibits significant sexual dimorphism, with females growing faster and reaching larger sizes than males. Establishing stable oogonial stem cells (OSCs) is critical for understanding germline stem cell dynamics and facilitating all-female breeding. In this study, we successfully isolated and cultured OSCs from S. schlegelii for 12 passages. These cells exhibited alkaline phosphatase activity, expressed germline marker genes (ddx4, cdh1, klf4), and maintained a diploid karyotype (2n = 48). Transcriptomic comparisons between early (P3) and late (P12) passages revealed significant metabolic dysfunction and cell cycle arrest in the late-passage cells. Specifically, the down-regulation of glutathione-related and glycolysis-related genes (gstm3, gstt1, mgst3, gsta1, gsta4, gsto1, gapdh) and key mitotic regulators (cdk1, chk1, cdk4, e2f3, ccne2, ccnb1) suggested that metabolic imbalance contributes to oxidative stress, resulting in cell cycle inhibition and eventual senescence. This study provides a marine fish model for investigating metabolism-cell cycle interactions in germline stem cells and lays the foundation for future applications in germ cell transplantation and all-female breeding. Full article
(This article belongs to the Special Issue Molecular Research on Reproductive Physiology and Endocrinology)
Show Figures

Figure 1

17 pages, 3994 KB  
Article
Integrated Proteomics and Metabolomics Reveal Spermine Enhances Sperm Freezability via Antioxidant Pathways
by Lewei Guo, Zhuoxuan Gu, Bing Wang, Yunuo Wang, Jiaorong Chen, Yitong Li, Qiuju Zheng, Jing Zhao, He Ding, Hongyu Liu, Yi Fang, Jun Wang and Wenfa Lyu
Antioxidants 2025, 14(7), 861; https://doi.org/10.3390/antiox14070861 - 14 Jul 2025
Viewed by 830
Abstract
Sperm freezability exhibits marked individual variability, yet the mechanisms remain unclear. Using bulls as the experimental model, we integrated proteomic (sperm) and metabolomic (seminal plasma) analyses of high-freezability (HF) and control (CF) bulls to identify key biomarkers associated with sperm freezability. Post-thaw motility [...] Read more.
Sperm freezability exhibits marked individual variability, yet the mechanisms remain unclear. Using bulls as the experimental model, we integrated proteomic (sperm) and metabolomic (seminal plasma) analyses of high-freezability (HF) and control (CF) bulls to identify key biomarkers associated with sperm freezability. Post-thaw motility and membrane integrity were significantly higher in HF bulls (p < 0.05). Sperm proteome analysis revealed upregulated antioxidant proteins (PRDX2, GSTM4), heat shock proteins (HSP70, HSP90), and key enzymes in arginine and proline metabolism (PRODH, LAP3). Seminal plasma metabolomics revealed elevated spermine in HF bulls. Meanwhile, we found that spermine abundance was positively correlated with post-thaw motility, as well as with the expression levels of both PRODH and LAP3 (r > 0.6, p < 0.05). Functional validation demonstrated that 200 μM spermine supplementation in cryopreservation extenders enhanced post-thaw motility, kinematic parameters (VAP, VSL, VCL), membrane integrity, and acrosome integrity (p < 0.05). Concurrently, spermine enhanced antioxidant enzyme (SOD, CAT, GSH-Px) activity and reduced ROS and MDA levels (p < 0.05). Our study reveals a spermine-driven antioxidant network coordinating sperm–seminal plasma synergy during cryopreservation, offering novel strategies for semen freezing optimization. Full article
Show Figures

Figure 1

18 pages, 4250 KB  
Article
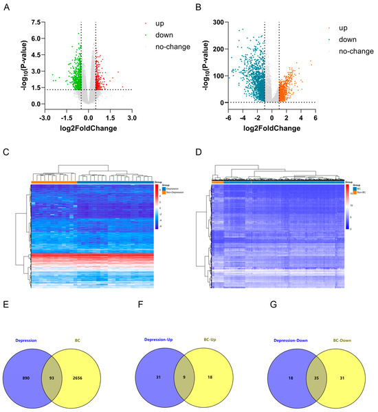
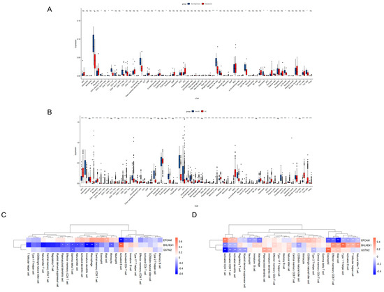
Deciphering the Overlapping Immune Mechanism Between Depression and Breast Cancer
by Yiming Ma, Yu Ming, Zhiyong Hou, Yanan Yu, Jun Liu and Zhong Wang
Int. J. Mol. Sci. 2025, 26(11), 5229; https://doi.org/10.3390/ijms26115229 - 29 May 2025
Cited by 1 | Viewed by 1162
Abstract
Depression and breast cancer (BC) demonstrate significant clinical comorbidity, yet their shared molecular mechanisms remain unclear, particularly regarding immune pathway regulation. This study systematically analyzed Depression-associated gene expression profiles (Gene Expression Omnibus (GEO) database) and BC transcriptomic data (The Cancer Genome Atlas (TCGA) [...] Read more.
Depression and breast cancer (BC) demonstrate significant clinical comorbidity, yet their shared molecular mechanisms remain unclear, particularly regarding immune pathway regulation. This study systematically analyzed Depression-associated gene expression profiles (Gene Expression Omnibus (GEO) database) and BC transcriptomic data (The Cancer Genome Atlas (TCGA) database), identifying overlapping differentially expressed genes (DEGs). Functional enrichment (Gene Ontology (GO)/Kyoto Encyclopedia of Genes and Genomes (KEGG)) and protein–protein interaction (PPI) network analyses (STRING/Cytoscape) were employed to elucidate biological processes, followed by least absolute shrinkage and selection operator (LASSO) regression and receiver operating characteristic (ROC) curve validation to prioritize key genes. Immune infiltration patterns were assessed via the xCell algorithm, with Spearman correlation linking genes to immune subsets, and single-gene Gene Set Enrichment Analysis (GSEA) evaluating pathway activity. In total, 93 overlapping genes were identified, with predominant involvement in immune-related pathways being revealed by functional enrichment analysis. BHLHE41, EpCAM, and GSTM2 were prioritized as mechanism-associated genes through integrated LASSO regression and ROC analyses. Significant correlations were observed between these genes and specific immune cell populations. GSEA further linked these genes to immune response pathways, suggesting their regulatory roles. These findings highlight immune dysregulation as a shared mechanism underlying Depression-BC comorbidity, providing a foundation for developing early diagnostic strategies and therapeutic strategies targeting both conditions. Full article
(This article belongs to the Section Molecular Oncology)
Show Figures

Figure 1

18 pages, 1857 KB  
Article
The Role of Air Pollution Exposure and GSTM1-/GSTT1-Null Genotypes in Gestational Diabetes Mellitus Development: A Case–Control Study on Gene–Environment Interactions
by Ana Susa, Dragana Davidovic, Nadja Nikolic, Tamara Sljivancanin Jakovljevic, Vera Kujundzic, Sladjana Mihajlovic and Ljiljana Bogdanovic
Antioxidants 2025, 14(6), 652; https://doi.org/10.3390/antiox14060652 - 28 May 2025
Viewed by 840
Abstract
As gestational diabetes mellitus (GDM) rises as a major public health concern, various factors have been identified as potential contributors, with air pollution drawing increasing attention. The mechanisms by which air pollutants lead to detrimental impacts are largely attributed to oxidative stress. However, [...] Read more.
As gestational diabetes mellitus (GDM) rises as a major public health concern, various factors have been identified as potential contributors, with air pollution drawing increasing attention. The mechanisms by which air pollutants lead to detrimental impacts are largely attributed to oxidative stress. However, the role of air pollution is still not entirely clarified, suggesting that additional factors, such as genetic variability, particularly of genes involved in redox homeostasis, influence the GDM risk. This study addresses three questions: (1) whether ambient PM2.5, PM10, O3, and NO2 exposures associate with GDM risk; (2) if GSTM1-/GSTT1-null genotypes affect the risk of GDM; and (3) whether these genotypes modify pollution–GDM associations. This case–control study comprised 133 women in the case group and 144 in the control group. Exposure to air pollutants was assessed based on the participants’ residential addresses and during different time windows: pre-pregnancy period, first trimester, and second trimester. GSTM1/GSTT1 genotyping was conducted from blood samples. Higher PM2.5, PM10, and O3 levels increased GDM risk in women. While GSTM1-/GSTT1-null genotypes showed no overall link to GDM, non-smokers with GSTM1-null had higher GDM risk when exposed to PM2.5 during the first trimester. While further research on gene–environment interactions is needed, our findings highlight that reducing air pollution may lower GDM risk. Full article
Show Figures

Figure 1

15 pages, 4253 KB  
Article
Whole-Genome DNA Methylation Analysis in Age-Related Hearing Loss
by Marie Valerie Roche, Denise Yan, Yan Guo, Naser Hamad, Juan I. Young, Susan H. Blanton, Feng Gong and Xue Zhong Liu
Genes 2025, 16(5), 526; https://doi.org/10.3390/genes16050526 - 29 Apr 2025
Viewed by 1022
Abstract
Background: Presbycusis, also known as age-related hearing loss (ARHL), is the most frequent sensory disability affecting elderly adults worldwide. ARHL is characterized by bilateral, progressive, sensorineural hearing loss that is more pronounced at a high frequency. Conventional factors associated with ARHL include diabetes, [...] Read more.
Background: Presbycusis, also known as age-related hearing loss (ARHL), is the most frequent sensory disability affecting elderly adults worldwide. ARHL is characterized by bilateral, progressive, sensorineural hearing loss that is more pronounced at a high frequency. Conventional factors associated with ARHL include diabetes, hypertension, and a family history of hearing loss. The severity of hearing impairment varies between individuals. The defined causative molecular pathogenesis for ARHL is unknown, thus the identification of underlying pathogenic mechanisms involved in ARHL is imperative for the development of effective therapeutic approaches. Epigenetics is the study of phenotypic changes caused by the modification of gene expression rather than the alteration of a DNA sequence. While it is hypothesized that ARHL could result from undiscovered epigenetic susceptibility, there is a shortage of information on the role that epigenetic modification plays in ARHL. Here we present an investigation on the involvement of DNA methylation in ARHL. Results: Clinical, audiometric and DNA testing, and high-throughput methylation pattern screening were undertaken for ARHL patients and matched control subjects. Our results demonstrate a strong correlation between patients’ hearing measurements and methylation at CpG sites cg1140494 (ESPN) and cg27224823 (TNFRSF25). We identified 136 differentially methylated CpGs that were shared between a high and low audiometric frequency in the patient’s cohort. CpG cites in hearing loss candidate genes, KCNQ1, TMEM43, GSTM1, TCF25, and GSR, were found to be highly methylated in presbycusis patients as compared to the controls. A methylation polymerase chain reaction (PCR) assay was used to confirm methylation levels at a specific gene locus in ARHL patients and controls. Conclusions: Altered DNA methylation and its impact on gene expression has been implicated in many biological processes. By interrogating the methylation status across the genome of both hearing loss patients and those with normal hearing, our study can help to establish an association between the audiometric patterns and methylation status in ARHL, yielding new avenues for the identification of potential candidate genes for hearing loss. Full article
(This article belongs to the Section Human Genomics and Genetic Diseases)
Show Figures

Figure 1

22 pages, 7330 KB  
Article
Relevance of Cellular Homeostasis-Related Gene Expression Signatures in Distinct Molecular Subtypes of Breast Cancer
by Sharda P. Singh, Chathurika S. Dhanasekara, Michael W. Melkus, Chhanda Bose, Sonia Y. Khan, Flavia Sardela de Miranda, Maria F. Mahecha, Prrishti J. Gukhool, Sahil S. Tonk, Se-Ran Jun, Sahra Uygun and Rakhshanda Layeequr Rahman
Biomedicines 2025, 13(5), 1058; https://doi.org/10.3390/biomedicines13051058 - 28 Apr 2025
Viewed by 1060
Abstract
Background: Breast cancer is a complex and heterogeneous disease characterized by distinct molecular subtypes with varying prognoses and treatment responses. Multiple factors influence breast cancer outcomes including tumor biology, patient characteristics, and treatment modalities. Demographic factors such as age, race/ethnicity, menopausal status, and [...] Read more.
Background: Breast cancer is a complex and heterogeneous disease characterized by distinct molecular subtypes with varying prognoses and treatment responses. Multiple factors influence breast cancer outcomes including tumor biology, patient characteristics, and treatment modalities. Demographic factors such as age, race/ethnicity, menopausal status, and body mass index have been correlated with variations in incidence, mortality, and survival rates. Over the past decade, comprehensive genomic profiling has been widely used to identify molecular biomarkers and signatures to develop novel therapeutic strategies for patients. For instance, the FLEX registry (NCT03053193) enrolled stage I–III breast cancer patients across 90 institutions in the United States and stratified risk groups based on a 70-gene signature (MammaPrint®-MP) and molecular subtype based on an 80-gene signature (BluePrint®-BP). This study aimed to identify the gene expression patterns and biomarkers associated with breast cancer risk and progression by integrating transcriptomic and clinical data. Methods: Targeted 111 unique gene expression and clinical data points from 978 breast cancer samples, representing each BP subtype (26% Luminal A, 26% Luminal B, 25% Basal, 23% HER2), obtained from Agendia Inc. These genes were selected based on their involvement in the mercapturic acid pathway, white and brown adipose tissue markers, inflammation markers, tumor-associated genes, apoptosis, autophagy, and ER stress markers. All statistical analyses, including principal component analysis (PCA), were performed using R version [4.4.0]. Prognostic values and genetic alterations were investigated using various web-based programs as described in the Methods section. Results: PCA of gene expression data revealed distinct clustering patterns associated with risk categories and molecular subtypes, particularly with principal component 4 (PC4). Genes related to oxidative stress, autophagy, apoptosis, and histone modification showed altered expression across risk categories and molecular subtypes. Key differentially expressed genes included SOD2, KLK5, KLK7, IL8, GSTM1/2, GLI1, CBS, and IGF1. Pathway analysis highlighted the enrichment of processes related to autophagy, cellular stress response, apoptosis, glutathione metabolism, deacetylation, and oxidative stress in high-risk and basal-like tumors compared with Ultralow and Luminal A tumors, respectively. Conclusions: This study identified gene expression signatures associated with breast cancer risk and molecular subtypes. These findings provide insights into the biological processes that may drive breast cancer progression and could inform the development of prognostic biomarkers and personalized therapeutic strategies. Full article
Show Figures

Figure 1

Back to TopTop