Integrated Proteomics and Metabolomics Reveal Spermine Enhances Sperm Freezability via Antioxidant Pathways
Abstract
1. Introduction
2. Materials and Methods
2.1. Experimental Animals and Ethical Issues
2.2. Collection and Handling of Bull Semen
2.3. Computer-Assisted Sperm Analysis (CASA)
2.4. Sperm Plasma Membrane Integrity
2.5. Sperm Acrosome Integrity
2.6. Proteomic Sequencing Analysis of Spermatozoa
2.7. Non-Targeted Metabolomic Sequencing Analysis of Seminal Plasma
2.8. Bioinformatics Analysis
2.9. Preparation and Handling of Semen Dilution Liquid
2.10. Enzyme-Linked Immunosorbent Assay (ELISA)
2.11. Statistical Analysis
3. Results
3.1. Measurement of Semen-Related Parameters in Bulls
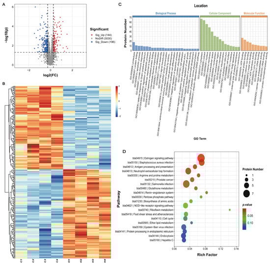
3.2. Proteomic Analysis of Sperm Freezability
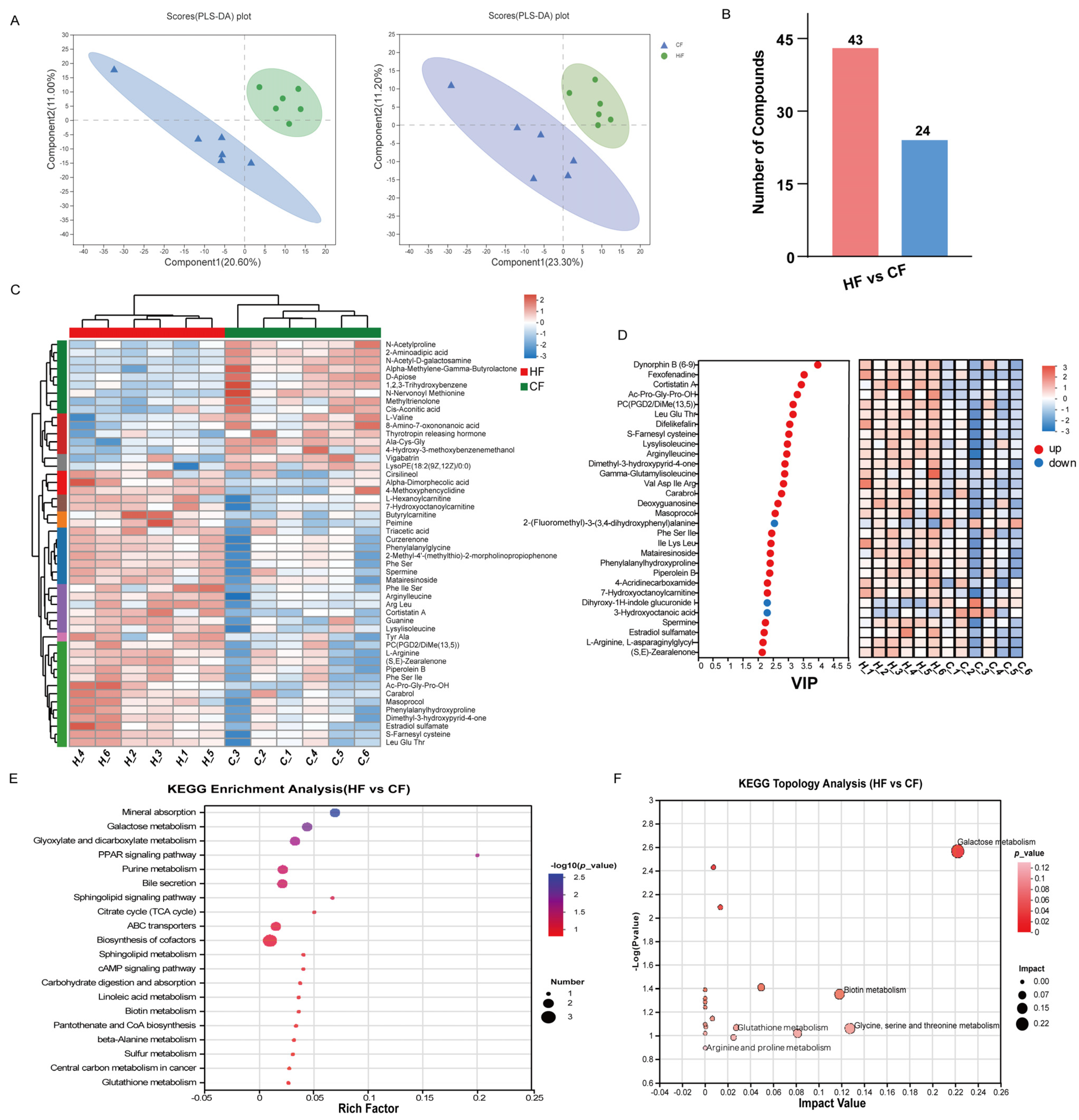
3.3. Metabolomic Analysis of Seminal Plasma Freezability
3.4. Integrated Analysis of Sperm Proteome and Seminal Plasma Metabolome
3.5. Effects of Spermine on Post-Thaw Sperm Kinematics and Morphology
3.6. Spermine Reduces Oxidative Stress in Bull Sperm
4. Discussion
5. Conclusions
Author Contributions
Funding
Institutional Review Board Statement
Informed Consent Statement
Data Availability Statement
Conflicts of Interest
References
- Hitit, M.; Memili, E. Sperm signatures of fertility and freezability. Anim. Reprod. Sci. 2022, 247, 107147. [Google Scholar] [CrossRef] [PubMed]
- Pardede, B.P.; Kusumawati, A.; Pangestu, M.; Purwantara, B. Bovine sperm HSP-70 molecules: A potential cryo-tolerance marker associated with semen quality and fertility rate. Front. Vet. Sci. 2023, 10, 1167594. [Google Scholar] [CrossRef] [PubMed]
- Fuerst-Waltl, B.; Schwarzenbacher, H.; Perner, C.; Solkner, J. Effects of age and environmental factors on semen production and semen quality of Austrian Simmental bulls. Anim. Reprod. Sci. 2006, 95, 27–37. [Google Scholar] [CrossRef] [PubMed]
- Rostellato, R.; Bonfatti, V.; Dias, V.A.D.; Savoia, S.; Spalenza, V.; Albera, A.; Carnier, P. Estimates of non-genetic effects and genetic parameters for semen traits in Piemontese bulls. Animal 2021, 15, 100302. [Google Scholar] [CrossRef]
- Rego, J.P.; Martins, J.M.; Wolf, C.A.; van Tilburg, M.; Moreno, F.; Monteiro-Moreira, A.C.; Moreira, R.A.; Santos, D.O.; Moura, A.A. Proteomic analysis of seminal plasma and sperm cells and their associations with semen freezability in Guzerat bulls. J. Anim. Sci. 2016, 94, 5308–5320. [Google Scholar] [CrossRef]
- Rodrigues Pessoa, E.; Roger Vasconcelos, F.; de Oliveira Paula-Marinho, S.; de Menezes Daloso, D.; Damasceno Guerreiro, D.; Matias Martins, J.A.; Gomes-Filho, E.; Alencar Moura, A. Metabolomic profile of seminal plasma from Guzera bulls (Bos indicus) with contrasting sperm freezability phenotypes. Reprod. Domest. Anim. 2023, 58, 1379–1392. [Google Scholar]
- Prieto-Martinez, N.; Morato, R.; Muino, R.; Hidalgo, C.O.; Rodriguez-Gil, J.E.; Bonet, S.; Yeste, M. Aquaglyceroporins 3 and 7 in bull spermatozoa: Identification, localisation and their relationship with sperm cryotolerance. Reprod. Fertil. Dev. 2017, 29, 1249–1259. [Google Scholar] [CrossRef]
- Yoon, S.J.; Kwon, W.S.; Rahman, M.S.; Lee, J.S.; Pang, M.G. A novel approach to identifying physical markers of cryo-damage in bull spermatozoa. PLoS ONE 2015, 10, e0126232. [Google Scholar] [CrossRef]
- Torres, M.A.; Pedrosa, A.C.; Novais, F.J.; Alkmin, D.V.; Cooper, B.R.; Yasui, G.S.; Fukumasu, H.; Machaty, Z.; de Andrade, A.F.C. Metabolomic signature of spermatozoa established during holding time is responsible for differences in boar sperm freezabilitydagger. Biol. Reprod. 2022, 106, 213–226. [Google Scholar] [CrossRef]
- Chatterjee, S.; Gagnon, C. Production of reactive oxygen species by spermatozoa undergoing cooling, freezing, and thawing. Mol. Reprod. Dev. 2001, 59, 451–458. [Google Scholar] [CrossRef]
- Papas, M.; Catalan, J.; Fernandez-Fuertes, B.; Arroyo, L.; Bassols, A.; Miro, J.; Yeste, M. Specific Activity of Superoxide Dismutase in Stallion Seminal Plasma Is Related to Sperm Cryotolerance. Antioxidants 2019, 8, 539. [Google Scholar] [CrossRef] [PubMed]
- Wyck, S.; Herrera, C.; Requena, C.E.; Bittner, L.; Hajkova, P.; Bollwein, H.; Santoro, R. Oxidative stress in sperm affects the epigenetic reprogramming in early embryonic development. Epigenetics Chromatin 2018, 11, 60. [Google Scholar] [CrossRef]
- Lee, S.; Kim, Y.M.; Cheong, H.T.; Park, C.K.; Lee, S.H. Effect of Magnetized Freezing Extender on Membrane Damages, Motility, and Fertility of Boar Sperm Following Cryopreservation. Animals 2023, 13, 634. [Google Scholar] [CrossRef] [PubMed]
- Rob, O.; Rozinek, J.; Somol, J.; Adamovska, H.; Kopecka, J.; Kopecka, E. [Changes in sperm ultrastructure of bulls with decreased sperm activity and freezability]. Vet. Med. 1979, 24, 577–586. [Google Scholar]
- Zhang, R.; Wang, X.; Liu, R.; Mei, Y.; Miao, X.; Ma, J.; Zou, L.; Zhao, Q.; Bai, X.; Dong, Y. Proteomics and metabolomics analyses of mechanism underlying bovine sperm cryoinjury. BMC Genom. 2025, 26, 63. [Google Scholar] [CrossRef]
- Sui, H.; Sheng, M.; Luo, H.; Liu, G.; Meng, F.; Cao, Z.; Zhang, Y. Characterization of freezability-associated metabolites in boar semen. Theriogenology 2023, 196, 88–96. [Google Scholar] [CrossRef]
- Yu, J.; Liu, H.; Li, X.; Ge, S.; Zhao, X.; Ji, C.; Wang, Y.; Wang, Z.; Dang, R.; Zhao, F. TMT-based comparative proteomic analysis of Dezhou donkey spermatozoa related to freezability. J. Proteom. 2023, 273, 104793. [Google Scholar] [CrossRef]
- Gomes, F.P.; Park, R.; Viana, A.G.; Fernandez-Costa, C.; Topper, E.; Kaya, A.; Memili, E.; Yates, J.R., 3rd; Moura, A.A. Protein signatures of seminal plasma from bulls with contrasting frozen-thawed sperm viability. Sci. Rep. 2020, 10, 14661. [Google Scholar] [CrossRef]
- Ryu, D.Y.; Song, W.H.; Pang, W.K.; Yoon, S.J.; Rahman, M.S.; Pang, M.G. Freezability biomarkers in bull epididymal spermatozoa. Sci. Rep. 2019, 9, 12797. [Google Scholar] [CrossRef]
- Yeste, M.; Estrada, E.; Rivera Del Alamo, M.M.; Bonet, S.; Rigau, T.; Rodriguez-Gil, J.E. The increase in phosphorylation levels of serine residues of protein HSP70 during holding time at 17 degrees C is concomitant with a higher cryotolerance of boar spermatozoa. PLoS ONE 2014, 9, e90887. [Google Scholar] [CrossRef]
- Casas, I.; Sancho, S.; Ballester, J.; Briz, M.; Pinart, E.; Bussalleu, E.; Yeste, M.; Fabrega, A.; Rodriguez-Gil, J.E.; Bonet, S. The HSP90AA1 sperm content and the prediction of the boar ejaculate freezability. Theriogenology 2010, 74, 940–950. [Google Scholar] [CrossRef]
- Plante, G.; Prud'homme, B.; Fan, J.; Lafleur, M.; Manjunath, P. Evolution and function of mammalian binder of sperm proteins. Cell Tissue Res. 2016, 363, 105–127. [Google Scholar] [CrossRef] [PubMed]
- Talluri, T.R.; Kumaresan, A.; Sinha, M.K.; Paul, N.; Ebenezer Samuel King, J.P.; Datta, T.K. Integrated multi-omics analyses reveals molecules governing sperm metabolism potentially influence bull fertility. Sci. Rep. 2022, 12, 10692. [Google Scholar] [CrossRef]
- Ugur, M.R.; Dinh, T.; Hitit, M.; Kaya, A.; Topper, E.; Didion, B.; Memili, E. Amino Acids of Seminal Plasma Associated With Freezability of Bull Sperm. Front. Cell Dev. Biol. 2019, 7, 347. [Google Scholar] [CrossRef] [PubMed]
- Sangeeta, S.; Arangasamy, A.; Kulkarni, S.; Selvaraju, S. Role of amino acids as additives on sperm motility, plasma membrane integrity and lipid peroxidation levels at pre-freeze and post-thawed ram semen. Anim. Reprod. Sci. 2015, 161, 82–88. [Google Scholar] [CrossRef]
- Evans, H.C.; Dinh, T.T.N.; Ugur, M.R.; Hitit, M.; Sajeev, D.; Kaya, A.; Topper, E.; Nicodemus, M.C.; Smith, G.D.; Memili, E. Lipidomic markers of sperm cryotolerance in cattle. Sci. Rep. 2020, 10, 20192. [Google Scholar] [CrossRef]
- Li, R.; Wu, X.; Zhu, Z.; Lv, Y.; Zheng, Y.; Lu, H.; Zhou, K.; Wu, D.; Zeng, W.; Dong, W.; et al. Polyamines protect boar sperm from oxidative stress in vitro. J. Anim. Sci. 2022, 100, skac069. [Google Scholar] [CrossRef]
- Setyawan, E.M.N.; Kim, M.J.; Oh, H.J.; Kim, G.A.; Jo, Y.K.; Lee, S.H.; Choi, Y.B.; Lee, B.C. Spermine reduces reactive oxygen species levels and decreases cryocapacitation in canine sperm cryopreservation. Biochem. Biophys. Res. Commun. 2016, 479, 927–932. [Google Scholar] [CrossRef]
- Cheng, J.; Hao, X.; Zhang, W.; Sun, C.; Yuan, X.; Yang, Y.; Zeng, W.; Zhu, Z. Proteomic and Metabolomic Profiling Reveals Alterations in Boar X and Y Sperm. Animals 2024, 14, 3672. [Google Scholar] [CrossRef]
- Fang, C.; Ye, Y.; Yang, F.; Wang, F.; Shen, Y.; Chang, D.; You, Y. Integrative proteomics and metabolomics approach to identify the key roles of icariin-mediated protective effects against cyclophosphamide-induced spermatogenesis dysfunction in mice. Front. Pharmacol. 2022, 13, 1040544. [Google Scholar] [CrossRef]
- Benko, F.; Mohammadi-Sangcheshmeh, A.; Duracka, M.; Lukac, N.; Tvrda, E. In vitro versus cryo-induced capacitation of bovine spermatozoa, part 1: Structural, functional, and oxidative similarities and differences. PLoS ONE 2022, 17, e0276683. [Google Scholar] [CrossRef] [PubMed]
- Cardenas-Padilla, A.J.; Jimenez-Trejo, F.; Cerbon, M.; Medrano, A. The Role of Melatonin on Caprine (Capra hircus) Sperm Freezability: A Review. Antioxidants 2024, 13, 1466. [Google Scholar] [CrossRef]
- Ferrero, G.; Festa, R.; Follia, L.; Lettieri, G.; Tarallo, S.; Notari, T.; Giarra, A.; Marinaro, C.; Pardini, B.; Marano, A.; et al. Small noncoding RNAs and sperm nuclear basic proteins reflect the environmental impact on germ cells. Mol. Med. 2024, 30, 12. [Google Scholar] [CrossRef] [PubMed]
- Tamargo, C.; Garriga, F.; Yeste, M.; Pinart, E.; Muino, R.; Carbajo, M.T.; Hidalgo, C.O. Predictive Indicators of Cryotolerance and Fertility in Bovine Sperm: Evaluating Fresh Semen Quality to Improve AI Outcomes With Frozen-Thawed Sperm. Reprod. Domest. Anim. 2024, 59, e14742. [Google Scholar] [CrossRef] [PubMed]
- Kalwar, Q.; Chu, M.; Korejo, R.A.; Soomro, H.; Yan, P. Cryopreservation of Yak Semen: A Comprehensive Review. Animals 2022, 12, 3451. [Google Scholar] [CrossRef]
- Luo, X.; Liang, M.; Huang, S.; Xue, Q.; Ren, X.; Li, Y.; Wang, J.; Shi, D.; Li, X. iTRAQ-based comparative proteomics reveal an enhancing role of PRDX6 in the freezability of Mediterranean buffalo sperm. BMC Genom. 2023, 24, 245. [Google Scholar] [CrossRef]
- Zou, J.; Wei, L.; Li, D.; Zhang, Y.; Wang, G.; Zhang, L.; Cao, P.; Yang, S.; Li, G. Effect of Glutathione on Sperm Quality in Guanzhong Dairy Goat Sperm During Cryopreservation. Front. Vet. Sci. 2021, 8, 771440. [Google Scholar] [CrossRef]
- Wang, P.; Wang, Y.F.; Wang, H.; Wang, C.W.; Zan, L.S.; Hu, J.H.; Li, Q.W.; Jia, Y.H.; Ma, G.J. HSP90 expression correlation with the freezing resistance of bull sperm. Zygote 2014, 22, 239–245. [Google Scholar] [CrossRef]
- Abedin, S.N.; Baruah, A.; Baruah, K.K.; Bora, A.; Dutta, D.J.; Kadirvel, G.; Katiyar, R.; Doley, S.; Das, S.; Khargharia, G.; et al. Zinc oxide and selenium nanoparticles can improve semen quality and heat shock protein expression in cryopreserved goat (Capra hircus) spermatozoa. J. Trace Elem. Med. Biol. 2023, 80, 127296. [Google Scholar] [CrossRef]
- Liu, J.; Wang, W.; Liu, X.; Wang, X.; Wang, J.; Wang, Y.; Li, N.; Wang, X. Supplementation of cryopreservation medium with TAT-Peroxiredoxin 2 fusion protein improves human sperm quality and function. Fertil. Steril. 2018, 110, 1058–1066. [Google Scholar] [CrossRef]
- Li, Y.; Chen, J.; Li, Z.; Li, C. Mitochondrial OXPHOS is involved in the protective effects of L-arginine against heat-induced low sperm motility of boar. J. Therm. Biol. 2019, 84, 236–244. [Google Scholar] [CrossRef] [PubMed]
- Zhang, W.; Min, L.; Li, Y.; Lang, Y.; Hoque, S.A.M.; Adetunji, A.O.; Zhu, Z. Beneficial Effect of Proline Supplementation on Goat Spermatozoa Quality during Cryopreservation. Animals 2022, 12, 2626. [Google Scholar] [CrossRef] [PubMed]
- Feng, C.; Zhu, Z.; Bai, W.; Li, R.; Zheng, Y.; Tian, X.; Wu, D.; Lu, H.; Wang, Y.; Zeng, W. Proline Protects Boar Sperm against Oxidative Stress through Proline Dehydrogenase-Mediated Metabolism and the Amine Structure of Pyrrolidine. Animals 2020, 10, 1549. [Google Scholar] [CrossRef] [PubMed]
- Yang, L.; Bi, L.; Jin, L.; Wang, Y.; Li, Y.; Li, Z.; He, W.; Cui, H.; Miao, J.; Wang, L. Geniposide Ameliorates Liver Fibrosis Through Reducing Oxidative Stress and Inflammatory Respose, Inhibiting Apoptosis and Modulating Overall Metabolism. Front. Pharmacol. 2021, 12, 772635. [Google Scholar] [CrossRef]
- Lettieri, G.; Marinaro, C.; Notariale, R.; Perrone, P.; Lombardi, M.; Trotta, A.; Troisi, J.; Piscopo, M. Impact of Heavy Metal Exposure on Mytilus galloprovincialis Spermatozoa: A Metabolomic Investigation. Metabolites 2023, 13, 943. [Google Scholar] [CrossRef]
- Llavanera, M. Evaluation of sperm quality and male fertility: The use of molecular markers in boar sperm and seminal plasma. Anim. Reprod. Sci. 2024, 269, 107545. [Google Scholar] [CrossRef]
- Olgac, K.T.; Akcay, E. Effects of Spermine and Spermidine supplemented extenders on post-thaw Spermatological Parameters in Stallion Semen Cryopreservation. Cryobiology 2021, 100, 72–76. [Google Scholar] [CrossRef]








| CTR | 50 μM | 100 μM | 200 μM | 400 μM | |
|---|---|---|---|---|---|
| Sperm viability (%) | 62.28 ± 3.89 b | 73.35 ± 5.35 a | 76.87 ± 1.41 a | 70.93 ± 2.57 a | 61.82 ± 5.01 b |
| Sperm motility (%) | 31.90 ± 2.75 b | 45.25 ± 6.97 a | 48.13 ± 0.99 a | 43.67 ± 3.62 a | 43.82 ± 8.28 a |
| DAP (μm) | 27.21 ± 1.30 b | 33.16 ± 1.51 a | 34.58 ± 1.83 a | 29.43 ± 1.60 b | 33.55 ± 1.82 a |
| DSL (μm) | 21.54 ± 1.35 b | 26.62 ± 1.41 a | 28.52 ± 1.52 a | 23.93 ± 1.36 b | 28.05 ± 1.61 a |
| DCL (μm) | 47.07 ± 1.73 c | 56.36 ± 2.93 a | 58.92 ± 3.32 a | 51.16 ± 2.73 bc | 53.88 ± 2.32 ab |
| VAP (μm/s) | 73.03 ± 3.44 c | 91.08 ± 4.11 ab | 96.61 ± 3.74 a | 84.92 ± 2.97 b | 88.03 ± 3.27 b |
| VSL (μm/s) | 58.21 ± 2.82 c | 73.65 ± 4.27 ab | 79.52 ± 3.25 a | 69.24 ± 3.54 b | 74.53 ± 2.79 ab |
| VCL (μm/s) | 124.19 ± 4.97 d | 152.20 ± 6.67 ab | 162.59 ± 6.86 a | 143.52 ± 4.84 bc | 137.55 ± 5.87 c |
| STR (%) | 79.82 ± 1.19 b | 81.05 ± 1.38 ab | 82.72 ± 1.35 a | 81.48 ± 1.64 ab | 82.52 ± 1.47 ab |
| LIN (%) | 48.98 ± 1.40 | 50.53 ± 1.38 | 51.42 ± 1.27 | 51.25 ± 1.15 | 51.68 ± 1.28 |
| ALH (μm) | 6.37 ± 0.21 b | 7.20 ± 0.25 a | 7.37 ± 0.26 a | 6.82 ± 0.23 ab | 6.57 ± 0.36 b |
| BCF (Hz) | 24.76 ± 0.62 abc | 24.34 ± 0.71 b | 26.19 ± 0.53 a | 25.29 ± 5.73 ab | 23.91 ± 0.83 c |
| WOB (%) | 60.06 ± 1.12 | 61.29 ± 0.98 | 60.94 ± 0.71 | 60.23 ± 1.04 | 64.07 ± 0.43 |
Disclaimer/Publisher’s Note: The statements, opinions and data contained in all publications are solely those of the individual author(s) and contributor(s) and not of MDPI and/or the editor(s). MDPI and/or the editor(s) disclaim responsibility for any injury to people or property resulting from any ideas, methods, instructions or products referred to in the content. |
© 2025 by the authors. Licensee MDPI, Basel, Switzerland. This article is an open access article distributed under the terms and conditions of the Creative Commons Attribution (CC BY) license (https://creativecommons.org/licenses/by/4.0/).
Share and Cite
Guo, L.; Gu, Z.; Wang, B.; Wang, Y.; Chen, J.; Li, Y.; Zheng, Q.; Zhao, J.; Ding, H.; Liu, H.; et al. Integrated Proteomics and Metabolomics Reveal Spermine Enhances Sperm Freezability via Antioxidant Pathways. Antioxidants 2025, 14, 861. https://doi.org/10.3390/antiox14070861
Guo L, Gu Z, Wang B, Wang Y, Chen J, Li Y, Zheng Q, Zhao J, Ding H, Liu H, et al. Integrated Proteomics and Metabolomics Reveal Spermine Enhances Sperm Freezability via Antioxidant Pathways. Antioxidants. 2025; 14(7):861. https://doi.org/10.3390/antiox14070861
Chicago/Turabian StyleGuo, Lewei, Zhuoxuan Gu, Bing Wang, Yunuo Wang, Jiaorong Chen, Yitong Li, Qiuju Zheng, Jing Zhao, He Ding, Hongyu Liu, and et al. 2025. "Integrated Proteomics and Metabolomics Reveal Spermine Enhances Sperm Freezability via Antioxidant Pathways" Antioxidants 14, no. 7: 861. https://doi.org/10.3390/antiox14070861
APA StyleGuo, L., Gu, Z., Wang, B., Wang, Y., Chen, J., Li, Y., Zheng, Q., Zhao, J., Ding, H., Liu, H., Fang, Y., Wang, J., & Lyu, W. (2025). Integrated Proteomics and Metabolomics Reveal Spermine Enhances Sperm Freezability via Antioxidant Pathways. Antioxidants, 14(7), 861. https://doi.org/10.3390/antiox14070861

