HO-1 Suppression by Co-Culture-Derived IL-6 Alleviates Ferritinophagy-Dependent Oxidative Stress to Potentiate Myogenic Differentiation
Abstract
1. Introduction
2. Materials and Methods
2.1. Establishment of Co-Culture System
2.2. Immunofluorescence Staining
2.3. Quantitative Reverse Transcription Polymerase Chain Reaction
2.4. Immunoblotting
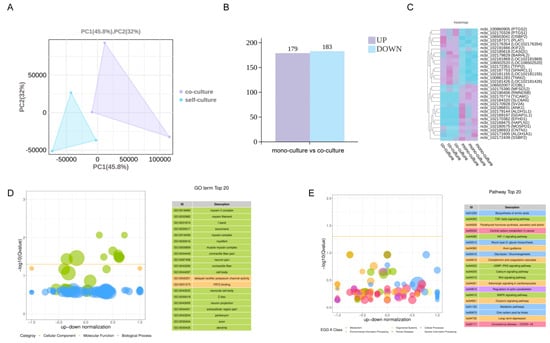
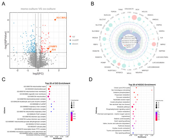
2.5. Library Construction, mRNA Sequencing, and Data Processing
2.6. Protein Sequencing and Data Processing
2.7. HO-1 Overexpression and Interference
2.8. Fe2+ Content Measurement in Cells
2.9. Measurement of ROS Levels in Cells
2.10. Measurement of Glutathione Content in Cells
2.11. Measurement of Malondialdehyde Content in Cells
2.12. Statistical Analysis
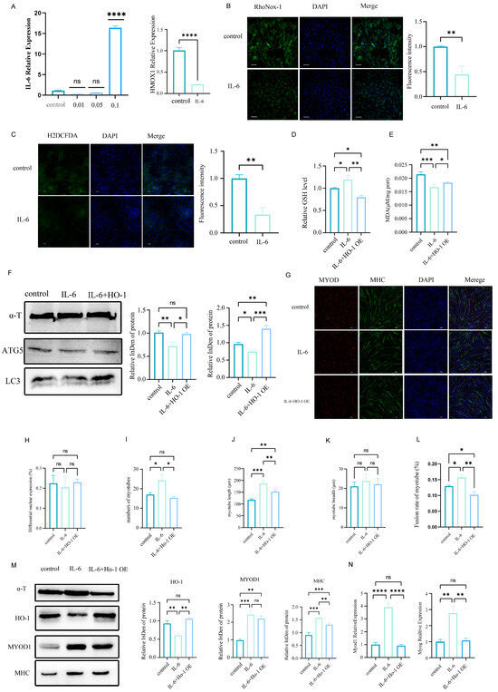
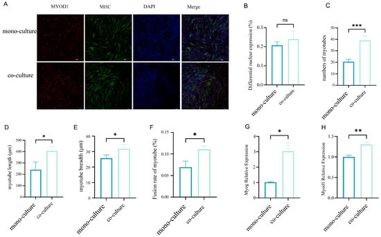
3. Results
4. Discussion
5. Conclusions
Author Contributions
Funding
Institutional Review Board Statement
Informed Consent Statement
Data Availability Statement
Acknowledgments
Conflicts of Interest
Abbreviations
| DEGs | Differentially expressed genes |
| DEPs | Differentially expressed proteins |
| FTH | Ferritin heavy chain |
| FAPs | Fibro-adipogenic progenitor cells |
| GO | Gene ontology |
| GSH | Glutathione |
| HO | Heme oxygenase |
| IL | Interleukin |
| KEGG | Kyoto Encyclopedia of Genes and Genomes |
| MHC | Major histocompatibility complex |
| MDA | Malondialdehyde |
| MuSCs | Muscle satellite cells |
| PCA | Principal component analysis |
| RT-qPCR | Quantitative reverse transcription polymerase chain reaction |
| ROS | Reactive oxygen species |
| TNF | Tumor necrosis factor |
References
- Bi, P.; Kuang, S. Meat Science and Muscle Biology Symposium: Stem cell niche and postnatal muscle growth. J. Anim. Sci. 2012, 90, 924–935. [Google Scholar] [CrossRef]
- Hogarth, M.W.; Uapinyoying, P.; Mázala, D.A.G.; Jaiswal, J.K. Pathogenic role and therapeutic potential of fibro-adipogenic progenitors in muscle disease. Trends Mol. Med. 2022, 28, 8–11. [Google Scholar] [CrossRef] [PubMed]
- Messmer, T.; Dohmen, R.G.J.; Schaeken, L.; Melzener, L.; Hueber, R.; Godec, M.; Didoss, C.; Post, M.J.; Flack, J.E. Single-cell analysis of bovine muscle-derived cell types for cultured meat production. Front. Nutr. 2023, 10, 1212196. [Google Scholar] [CrossRef] [PubMed]
- Lyu, P.; Qi, Y.; Tu, Z.J.; Jiang, H. Single-cell RNA sequencing reveals heterogeneity of cultured bovine satellite cells. Front. Genet. 2021, 12, 742077. [Google Scholar] [CrossRef]
- Li, J.; Yang, D.; Chen, C.; Wang, J.; Wang, Z.; Yang, C.; Yu, C.; Li, Z. Single-cell RNA transcriptome uncovers distinct developmental trajectories in the embryonic skeletal muscle of Daheng broiler and Tibetan chicken. BMC Genom. 2025, 26, 187. [Google Scholar] [CrossRef]
- Chen, Z.; Wu, X.; Zheng, D.; Wang, Y.; Chai, J.; Zhang, T.; Wu, P.; Wei, M.; Zhou, T.; Long, K.; et al. Single-nucleus RNA sequencing reveals cellular transcriptome features at different growth stages in porcine skeletal muscle. Cells 2025, 14, 37. [Google Scholar] [CrossRef]
- Fukada, S.; Uezumi, A. Roles and heterogeneity of mesenchymal progenitors in muscle homeostasis, hypertrophy, and disease. Stem Cells 2023, 41, 552–559. [Google Scholar] [CrossRef]
- Joe, A.W.B.; Yi, L.; Natarajan, A.; Le Grand, F.; So, L.; Wang, J.; Rudnicki, M.A.; Rossi, F.M.V. Muscle injury activates resident fibro/adipogenic progenitors that facilitate myogenesis. Nat. Cell Biol. 2010, 12, 153–163. [Google Scholar] [CrossRef]
- Chazaud, B.; Mounier, R. Diabetes-induced skeletal muscle fibrosis: Fibro-adipogenic precursors at work. Cell Metab. 2021, 33, 2095–2096. [Google Scholar] [CrossRef]
- Farup, J.; Just, J.; de Paoli, F.; Lin, L.; Jensen, J.B.; Billeskov, T.; Roman, I.S.; Cömert, C.; Møller, A.B.; Madaro, L.; et al. Human skeletal muscle CD90+ fibro-adipogenic progenitors are associated with muscle degeneration in type 2 diabetic patients. Cell Metab. 2021, 33, 2201–2214.e10. [Google Scholar] [CrossRef] [PubMed]
- Chen, W.; You, W.; Valencak, T.G.; Shan, T. Bidirectional roles of skeletal muscle fibro-adipogenic progenitors in homeostasis and disease. Ageing Res. Rev. 2022, 80, 101682. [Google Scholar] [CrossRef]
- Dohmen, R.G.J.; Hubalek, S.; Melke, J.; Messmer, T.; Cantoni, F.; Mei, A.; Hueber, R.; Mitic, R.; Remmers, D.; Moutsatsou, P.; et al. Muscle-derived fibro-adipogenic progenitor cells for production of cultured bovine adipose tissue. Npj Sci. Food 2022, 6, 6. [Google Scholar] [CrossRef]
- Giuliani, G.; Rosina, M.; Reggio, A. Signaling pathways regulating the fate of fibro/adipogenic progenitors (FAPs) in skeletal muscle regeneration and disease. FEBS J. 2022, 289, 6484–6517. [Google Scholar] [CrossRef]
- Liu, X.; Gao, Y.; Long, X.; Hayashi, T.; Mizuno, K.; Hattori, S.; Fujisaki, H.; Ogura, T.; Wang, D.O.; Ikejima, T. Type I collagenpromotes the migration and myogenic differentiation of C2C12 myoblasts via the release of interleukin-6 mediated by FAK/NF-κB P65 activation. Food Funct. 2020, 11, 328–338. [Google Scholar] [CrossRef] [PubMed]
- Hoene, M.; Runge, H.; Häring, H.U.; Schleicher, E.D.; Weigert, C. Interleukin-6 promotes myogenic differentiation of mouse skeletal muscle cells: Role of the STAT3 pathway. Am. J. Physiol. Cell Physiol. 2013, 304, C128–C136. [Google Scholar] [CrossRef] [PubMed]
- Madaro, L.; Passafaro, M.; Sala, D.; Etxaniz, U.; Lugarini, F.; Proietti, D.; Alfonsi, M.V.; Nicoletti, C.; Gatto, S.; De Bardi, M.D.; et al. Denervation-activated STAT3-IL-6 signalling in fibro-adipogenic progenitors promotes myofibres atrophy and fibrosis. Nat. Cell Biol. 2018, 20, 917–927. [Google Scholar] [CrossRef]
- Zhang, L.; Du, J.; Hu, Z.; Han, G.; Delafontaine, P.; Garcia, G.; Mitch, W.E. IL-6 and serum amyloid A synergy mediates angiotensin II-induced muscle wasting. J. Am. Soc. Nephrol. 2009, 20, 604–612. [Google Scholar] [CrossRef]
- Hirata, Y.; Nomura, K.; Kato, D.; Tachibana, Y.; Niikura, T.; Uchiyama, K.; Hosooka, T.; Fukui, T.; Oe, K.; Kuroda, R.; et al. A Piezo1/KLF15/IL-6 axis mediates immobilization-induced muscle atrophy. J. Clin. Investig. 2022, 132, e154611. [Google Scholar] [CrossRef]
- Marasco, M.; Conteh, A.M.; Muralidharan, C.; Pfeifer, E.; Linnemann, A.K. 197-OR: il-6 protects pancreatic ß cells from oxidative stress via NRF2 mitochondrial translocation and mitophagy. Diabetes 2019, 68, 197-OR. [Google Scholar] [CrossRef]
- Xie, Q.; Wang, J.; Li, R.; Liu, H.; Zhong, Y.; Xu, Q.; Ge, Y.; Li, C.; Sun, L.; Zhu, J. IL-6 signaling accelerates iron overload by upregulating DMT1 in endothelial cells to promote aortic dissection. Int. J. Biol. Sci. 2024, 20, 4222–4237. [Google Scholar] [CrossRef] [PubMed]
- Marasco, M.; Akbar, Z.; Crowder, J.; Novak, A.; Muralidharan, C.; Arvin, M.; Linnemann, A.K. 2126-P: Investigating the regulation of autophagy and the antioxidant response by IL-6 family cytokines. Diabetes 2020, 69, 2126-P. [Google Scholar] [CrossRef]
- Reggio, A.; Rosina, M.; Krahmer, N.; Palma, A.; Petrilli, L.L.; Maiolatesi, G.; Massacci, G.; Salvatori, I.; Valle, C.; Testa, S.; et al. Metabolic reprogramming of fibro/adipogenic progenitors facilitates muscle regeneration. Life Sci. Alliance 2020, 3, e202000646. [Google Scholar] [CrossRef]
- Cattaneo, C.M.; Dijkstra, K.K.; Fanchi, L.F.; Kelderman, S.; Kaing, S.; van Rooij, N.; van den Brink, S.; Schumacher, T.N.; Voest, E.E. Tumor organoid–T-cell coculture systems. Nat. Protoc. 2020, 15, 15–39. [Google Scholar] [CrossRef]
- Vis, M.A.M.; de Wildt, B.W.M.; Ito, K.; Hofmann, S. A dialysis medium refreshment cell culture set-up for an osteoblast-osteoclast coculture. Biotechnol. Bioeng. 2023, 120, 1120–1132. [Google Scholar] [CrossRef]
- Peppler, W.T.; Townsend, L.K.; Wright, D.C. Recent advances in the role of interleukin-6 in health and disease. Curr. Opin. Pharmacol. 2020, 52, 47–51. [Google Scholar] [CrossRef] [PubMed]
- Lin, W.; Song, H.; Shen, J.; Wang, J.; Yang, Y.; Yang, Y.; Cao, J.; Xue, L.; Zhao, F.; Xiao, T.; et al. Functional role of skeletal muscle-derived interleukin-6 and its effects on lipid metabolism. Front. Physiol. 2023, 14, 1110926. [Google Scholar] [CrossRef] [PubMed]
- Weigert, C.; Düfer, M.; Simon, P.; Debre, E.; Runge, H.; Brodbeck, K.; Häring, H.U.; Schleicher, E.D. Upregulation of IL-6 mRNA by IL-6 in skeletal muscle cells: Role of IL-6 mRNA stabilization and Ca2+-dependent mechanisms. Am. J. Physiol. Cell Physiol. 2007, 293, C1139–C1147. [Google Scholar] [CrossRef]
- Wu, W.; Tang, J.; Bao, W.; Feng, Q.; Zheng, J.; Hong, M.; Guo, S.; Zhu, Y.; Huang, S.; Zhao, M.; et al. Thiols-rich peptide from water buffalo horn keratin alleviates oxidative stress and inflammation through co-regulating Nrf2/Hmox-1 and NF-κB signaling pathway. Free. Radic. Biol. Med. 2024, 223, 131–143. [Google Scholar] [CrossRef]
- Wu, X.; Yan, B. IL-6 induces and releasing of MMP-9 in murine bone marrow neutrophils by activating STAT3 pathway. Ann. Oncol. 2016, 27, vi10. [Google Scholar] [CrossRef]
- Soutto, M.; Chen, Z.; Bhat, A.; Bishop, L.; Zhu, S.; Peng, D.; Gomaa, A.R.; Bates, A.; Belkhiri, A.; Piazuelo, M.B.; et al. TFF1 suppresses IL-6 mediated STAT3 activation through interfering with IL6Rα/GP130 complex formation. Gastroenterology 2018, 154, S-22. [Google Scholar] [CrossRef]
- Sun, X.; Li, Q.; Tang, Y.; Hu, W.; Chen, G.; An, H.; Huang, D.; Tong, T.; Zhang, Y. Epigenetic activation of secretory phenotypes in senescence by the FOXQ1-SIRT4-GDH signaling. Cell Death Dis. 2023, 14, 481. [Google Scholar] [CrossRef]
- Arroyo, J.D.; Jourdain, A.A.; Calvo, S.E.; Ballarano, C.A.; Doench, J.G.; Root, D.E.; Mootha, V.K. A genome-wide CRISPR death screen identifies genes essential for oxidative phosphorylation. Cell Metab. 2016, 24, 875–885. [Google Scholar] [CrossRef]
- Fazal, L.; Laudette, M.; Paula-Gomes, S.; Pons, S.; Conte, C.; Tortosa, F.; Sicard, P.; Sainte-Marie, Y.; Bisserier, M.; Lairez, O.; et al. Multifunctional mitochondrial Epac1 controls myocardial cell death. Circ. Res. 2017, 120, 645–657. [Google Scholar] [CrossRef]
- Tsvetkov, P.; Coy, S.; Petrova, B.; Dreishpoon, M.; Verma, A.; Abdusamad, M.; Rossen, J.; Joesch-Cohen, L.; Humeidi, R.; Spangler, R.D.; et al. Copper induces cell death by targeting lipoylated TCA cycle proteins. Science 2022, 375, 1254–1261. [Google Scholar] [CrossRef]
- Liu, D.; Qin, H.; Gao, Y.; Sun, M.; Wang, M. Cardiovascular disease: Mitochondrial dynamics and mitophagy crosstalk mechanisms with novel programmed cell death and macrophage polarisation. Pharmacol. Res. 2024, 206, 107258. [Google Scholar] [CrossRef] [PubMed]
- Wu, J.; Yue, B. Regulation of myogenic cell proliferation and differentiation during mammalian skeletal myogenesis. Biomed. Pharmacother. 2024, 174, 116563. [Google Scholar] [CrossRef] [PubMed]
- Tan, J.; Li, Y.; Zhang, J.; Qi, B.; Chen, J.; Sun, Y. Role of aberrant activated fibro/adipogenic progenitors and suppressed ferroptosis in disused skeletal muscle atrophy and fatty infiltration. J. Mol. Med. 2025, 103, 713–724. [Google Scholar] [CrossRef] [PubMed]
- Girven, M.; Dugdale, H.F.; Owens, D.J.; Hughes, D.C.; Stewart, C.E.; Sharples, A.P. l-glutamine improves skeletal muscle cell differentiation and prevents myotube atrophy after cytokine (TNF-α) stress via reduced p38 MAPK signal transduction. J. Cell. Physiol. 2016, 231, 2720–2732. [Google Scholar] [CrossRef]
- Menon, A.V.; Liu, J.; Tsai, H.P.; Zeng, L.; Yang, S.; Asnani, A.; Kim, J. Excess heme upregulates heme oxygenase 1 and promotes cardiac ferroptosis in mice with sickle cell disease. Blood 2022, 139, 936–941. [Google Scholar] [CrossRef]
- Zhang, Y.; Zhang, Q.; Cheng, S.; Xie, B.; Zhou, Z.; Zhang, N.; Peng, J.; Zhang, Y.; Zhao, Y.; Liu, T. Biomimetic nanozymes target the heart to suppress ferroptosis for ameliorating doxorubicin-induced cardiotoxicity via synergetic effect of antioxidant stress and Nrf2/Hmox1 inhibition. Eur. Heart J. 2023, 44, ehad655.2695. [Google Scholar] [CrossRef]
- Li, N.; Wang, W.; Zhou, H.; Wu, Q.; Duan, M.; Liu, C.; Wu, H.; Deng, W.; Shen, D.; Tang, Q. Ferritinophagy-mediated ferroptosis is involved in sepsis-induced cardiac injury. Free Radic. Biol. Med. 2020, 160, 303–318. [Google Scholar] [CrossRef] [PubMed]







Disclaimer/Publisher’s Note: The statements, opinions and data contained in all publications are solely those of the individual author(s) and contributor(s) and not of MDPI and/or the editor(s). MDPI and/or the editor(s) disclaim responsibility for any injury to people or property resulting from any ideas, methods, instructions or products referred to in the content. |
© 2025 by the authors. Licensee MDPI, Basel, Switzerland. This article is an open access article distributed under the terms and conditions of the Creative Commons Attribution (CC BY) license (https://creativecommons.org/licenses/by/4.0/).
Share and Cite
Zhang, M.; Liu, S.; Wang, Y.; Shan, S.; Cang, M. HO-1 Suppression by Co-Culture-Derived IL-6 Alleviates Ferritinophagy-Dependent Oxidative Stress to Potentiate Myogenic Differentiation. Cells 2025, 14, 1234. https://doi.org/10.3390/cells14161234
Zhang M, Liu S, Wang Y, Shan S, Cang M. HO-1 Suppression by Co-Culture-Derived IL-6 Alleviates Ferritinophagy-Dependent Oxidative Stress to Potentiate Myogenic Differentiation. Cells. 2025; 14(16):1234. https://doi.org/10.3390/cells14161234
Chicago/Turabian StyleZhang, Mengyuan, Siyu Liu, Yongheng Wang, Shan Shan, and Ming Cang. 2025. "HO-1 Suppression by Co-Culture-Derived IL-6 Alleviates Ferritinophagy-Dependent Oxidative Stress to Potentiate Myogenic Differentiation" Cells 14, no. 16: 1234. https://doi.org/10.3390/cells14161234
APA StyleZhang, M., Liu, S., Wang, Y., Shan, S., & Cang, M. (2025). HO-1 Suppression by Co-Culture-Derived IL-6 Alleviates Ferritinophagy-Dependent Oxidative Stress to Potentiate Myogenic Differentiation. Cells, 14(16), 1234. https://doi.org/10.3390/cells14161234

