The Primary Cultivation of Oogonial Stem Cells from Black Rockfish (Sebastes schlegelii): Morphology and Transcriptome Landscape
Abstract
1. Introduction
2. Results
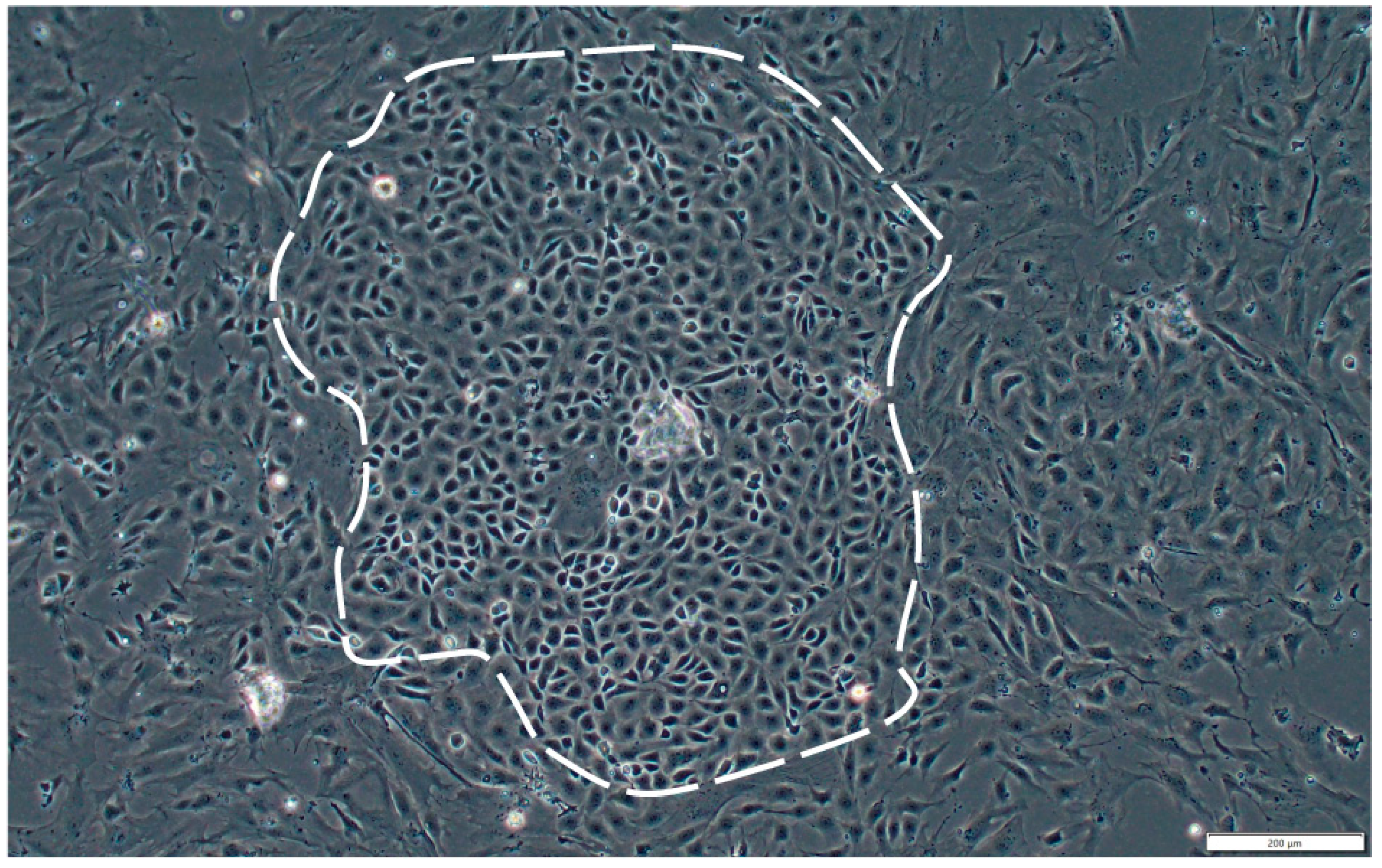
2.1. Establishment of a Culture System for Oogonial Stem Cells from S. schlegelii
2.2. Verification of Cell Origination
2.3. Morphological Changes in SsOSCs During In Vitro Culture
2.4. Transcriptome Sequencing and Assembly Analysis
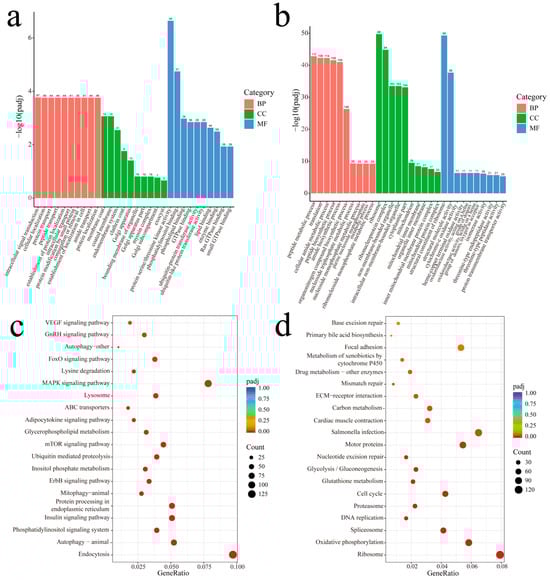
2.5. GO and KEGG Enrichment Analysis of DEGs
2.6. Expression Level of KEGG Pathway Genes and qRT-PCR Validation
3. Discussion
4. Materials and Methods
4.1. Fish and Reagent Preparation
4.2. Primary Cultivation of Oogonial Stem Cells from S. schlegelii
4.3. Chromosome Karyotype Analysis
4.4. Alkaline Phosphatase Staining
4.5. Total RNA Extraction, cDNA Reverse Transcription, and Polymerase Chain Reaction
4.6. Fluorescence in Situ Hybridization
4.7. Transcriptome Library Construction and Sequencing
4.8. Data Filtering and Genome Mapping
4.9. Identification of Gene Ontology and Kyoto Encyclopedia of Genes and Genomes Enrichment Analysis
4.10. Evaluation of Gene Expression by qRT-PCR
Supplementary Materials
Author Contributions
Funding
Institutional Review Board Statement
Informed Consent Statement
Data Availability Statement
Conflicts of Interest
Appendix A
| Category | GOID | Description | GeneRatio | BgRatio | Pvalue | Padj | Count |
|---|---|---|---|---|---|---|---|
| BP | GO:0000278 | mitotic cell cycle | 11/1,150 | 17/7,527 | 5.14 × 10−6 | 6.42 × 10−5 | 11 |
| BP | GO:1903047 | mitotic cell cycle process | 9/1,150 | 14/7,527 | 4.25 × 10−5 | 0.000403269 | 9 |
| BP | GO:0007049 | cell cycle | 19/1,150 | 56/7,527 | 0.000404622 | 0.002917837 | 19 |
| BP | GO:0140014 | mitotic nuclear division | 6/1,150 | 10/7,527 | 0.001514911 | 0.00923374 | 6 |
| BP | GO:0022402 | cell cycle process | 12/1,150 | 37/7,527 | 0.006953496 | 0.028944634 | 12 |
| Genes | Sequences (5′-3′) | Product Length | Tm | Usage |
|---|---|---|---|---|
| β-actin-F | AAGGACCTGTACGCCAACAC | 248 bp | 57.5 °C | Semi-qPCR and qRT-PCR |
| β-actin-R | TTCCTGTGGACAATGCTGGG | |||
| nanos2-F | CTTCGACATGTGGCACGACT | 314 bp | 55.5 °C | Semi-qPCR |
| nanos2-R | CGTCTGATTTCAGCCGGTGT | |||
| foxl2-F | CAACACCACGACCAAGGAGA | 364 bp | 57.5 °C | |
| foxl2-R | TCGTCTCCGGTAGTTTCCCT | |||
| ddx4-F | GCAGAACAGATAGCAGTGAAT | 550 bp | 55.5 °C | |
| ddx4-R | TGCTGCAGAATAGGGAGCAGG | |||
| sox9-F | CAACGCGGAACTCAGCAAAA | 367 bp | 55.5 °C | |
| sox9-R | CTCACGCTTCAGGTCAGGTT | |||
| fshr-F | CTCGACCGTAAACTTCGCCT | 247 bp | 59.0 °C | |
| fshr-R | GGTTGTGGACGGTCAGGTAG | |||
| cdh1-F | CCGTCCTGGCTAAAGTGTGT | 418 bp | 55.5 °C | |
| cdh1-R | TTGTCGGCTGCCTTCAGATT | |||
| klf4-F | CCCTGTGGAGGGGTCTACTT | 311 bp | 60.0 °C | |
| klf4-R | TTCATATGGAGAGCAAGGTGGT | |||
| ddx4 | CGGCTTCACATAACCCGACTTGCT | \ | \ | FISH |
| TCCAGGACCGCTGAACGCA | ||||
| klf4 | GGCTGCGAGATGGTGCAGGTACTG | \ | \ | |
| GGCTTCGGTTCCTCCGGTAAGCAG | ||||
| TCCCAGTCGCAGTGGTAAGGCTTC | ||||
| p53-F | TGCTGAGAGTGCAGTGTTGT | 266 bp | 59.9 °C | qRT-PCR |
| p53-R | GGATGGTCAGCACCCAGTAG | |||
| bax-F | GGCGTGTGAAGGAAACAACA | 245 bp | 59.3 °C | |
| bax-R | AACAAGCCACCCCGTCTATC | |||
| bcl-2-F | GAAGGAGATGAGTCCGCTGG | 222 bp | 59.9 °C | |
| bcl-2-R | TTTCTGGGCGATGAGCGAG | |||
| caspase-1-F | AGAAACGTCCCACCAGAGGA | 241 bp | 60.5 °C | |
| caspase-1-R | CATCCTTACGGAGAGCAGCG | |||
| gsk3β-F | AAGGTTCTGGGGACACCAAC | 297 bp | 59.7 °C | |
| gsk3β-R | GATAGACAGCTCGACGGGAC | |||
| cdk1-F | GACCCGATGCTGGTCAAGAG | 278 bp | 60.3 °C | |
| cdk1-R | ATGGTCCCAGTGCTCCAAAC | |||
| atm-F | GGTACGAGCCGCTTTAGTGA | 292 bp | 59.9 °C | |
| atm-R | AGGGAGCTTCATCCCTTCCT | |||
| apc-F | CACTGACTCTTACCCGGCAG | 269 bp | 60.1 °C | |
| apc-R | GCTCTCTGTGATGCTGTCGT | |||
| pcna-F | TCCACTCCTGCAAAGAGCAAA | 216 bp | 60.1 °C | |
| pcna-R | ATCGTCATCGTCAGCAGGCA | |||
| myt1-F | GAGGGTCTCCTGAATGGCAC | 300 bp | 60.0 °C | |
| myt1-R | GTTGACCATGTCAGCCTCCA |
Appendix B






References
- Huang, H.; Liu, Y.; Wang, Q.; Dong, C.; Dong, L.; Zhang, J.; Yang, Y.; Hao, X.; Li, W.; Rosa, I.F.; et al. Molecular and Physiological Effects of 17α-Methyltestosterone on Sex Differentiation of Black Rockfish, Sebastes schlegelii. Genes 2024, 15, 605. [Google Scholar] [CrossRef]
- Song, W.; Xie, Y.; Sun, M.; Li, X.; Fitzpatrick, C.K.; Vaux, F.; O’Malley, K.G.; Zhang, Q.; Qi, J.; He, Y. A Duplicated Amh Is the Master Sex-Determining Gene for Sebastes Rockfish in the Northwest Pacific. Open Biol. 2021, 11, 210063. [Google Scholar] [CrossRef] [PubMed]
- Lee, D.-Y.; Lee, C.-H.; Kim, K.-D.; Lim, H.J.; Kim, H.S. Effects of Diet Supplementation with Plant Juice Processing By-Products on Juvenile Black Rockfish (Sebastes schlegelii) Growth Performance, Feed Utilization, Non-Specific Immunity, and Disease Resistance against Vibrio harveyi. Aquac. Rep. 2021, 21, 100831. [Google Scholar] [CrossRef]
- Lee, S.-M. Review of the Lipid and Essential Fatty Acid Requirements of Rockfish (Sebastes schlegeli). Aquac. Res. 2001, 32, 8–17. [Google Scholar] [CrossRef]
- Ye, H.; Wei, Q.; Xu, D.; Yue, H.; Zhu, N.; Ruan, R.; Du, H.; Li, C. Progress and application prospect of germ cell transplantation technique in fish. J. Fish. 2020, 44, 321–337. (In Chinese) [Google Scholar]
- Fujihara, R.; Katayama, N.; Sadaie, S.; Miwa, M.; Sanchez Matias, G.A.; Ichida, K.; Fujii, W.; Naito, K.; Hayashi, M.; Yoshizaki, G. Production of Germ Cell-Less Rainbow Trout by Dead End Gene Knockout and Their Use as Recipients for Germ Cell Transplantation. Mar. Biotechnol. 2022, 24, 417–429. [Google Scholar] [CrossRef]
- Ren, Y.; Sun, Z.; Wang, Y.; Yu, Q.; Wang, G.; He, Z.; Liu, Y.; Jiang, X.; Kang, X.; Hou, J. Production of Donor-Derived Offsprings by Allogeneic Transplantation of Oogonia in the Adult Japanese Flounder (Paralichthys olivaceus). Aquaculture 2021, 543, 736977. [Google Scholar] [CrossRef]
- Lee, S.; Bang, W.Y.; Yang, H.-S.; Lee, D.-S.; Song, H.Y. Production of Juvenile Masu Salmon (Oncorhynchus masou) from Spermatogonia-Derived Sperm and Oogonia-Derived Eggs via Intraperitoneal Transplantation of Immature Germ Cells. Biochem. Biophys. Res. Commun. 2021, 535, 6–11. [Google Scholar] [CrossRef]
- Wong, T.-T.; Tesfamichael, A.; Collodi, P. Production of Zebrafish Offspring from Cultured Female Germline Stem Cells. PLoS ONE 2013, 8, e62660. [Google Scholar] [CrossRef]
- Yoshizaki, G.; Ichikawa, M.; Hayashi, M.; Iwasaki, Y.; Miwa, M.; Shikina, S.; Okutsu, T. Sexual Plasticity of Ovarian Germ Cells in Rainbow Trout. Development 2010, 137, 1227–1230. [Google Scholar] [CrossRef]
- Okutsu, T.; Shikina, S.; Kanno, M.; Takeuchi, Y.; Yoshizaki, G. Production of Trout Offspring from Triploid Salmon Parents. Science 2007, 317, 1517. [Google Scholar] [CrossRef]
- Matova, N.; Cooley, L. Comparative Aspects of Animal Oogenesis. Dev. Biol. 2001, 231, 291–320. [Google Scholar] [CrossRef]
- Fang, F.; Gong, Z.; Guo, C.; Wang, C.; Ding, L.; Zhou, B.; Chen, S. Establishment of an Ovarian Cell Line from Tomato Grouper (Cephalopholis sonnerati) and Its Transcriptome Response to ISKNV Infection. Fish Shellfish Immunol. 2025, 162, 110304. [Google Scholar] [CrossRef]
- Zhong, C.; Tao, Y.; Liu, M.; Wu, X.; Yang, Y.; Wang, T.; Meng, Z.; Xu, H.; Liu, X. Establishment of a Spermatogonial Stem Cell Line with Potential of Meiosis in a Hermaphroditic Fish, Epinephelus Coioides. Cells 2022, 11, 2868. [Google Scholar] [CrossRef]
- Xu, Y.; Zhong, Z.; Zhang, Z.; Feng, Y.; Zhao, L.; Jiang, Y.; Wang, Y. Establishment and Characterization of the Gonadal Cell Lines Derived from Large Yellow Croaker (Larimichthys crocea) for Gene Expression Studies. Aquaculture 2022, 546, 737300. [Google Scholar] [CrossRef]
- Xu, X.; Fan, T.; Jiang, G.; Yang, X. Establishment and Characterization of a New Marine Fish Cell Line from Ovary of Barfin Flounder (Verasper moseri). J. Ocean. Univ. China 2015, 14, 1105–1110. [Google Scholar] [CrossRef]
- Wei, J.; Qi, W.; Zhou, Y.; Zhang, X.; Dong, R.; Zhou, L.; Wang, D. Establishment and Characterization of an Ovarian Cell Line from Southern Catfish (Silurus meridionalis). Fish. Physiol. Biochem. 2014, 40, 1383–1391. [Google Scholar] [CrossRef] [PubMed]
- Hettiarachchi, D.U.; Alston, V.N.; Bern, L.; Al-Armanazi, J.; Su, B.; Shang, M.; Wang, J.; Xing, D.; Li, S.; Litvak, M.K.; et al. Advancing Aquaculture: Production of Xenogenic Catfish by Transplanting Blue Catfish (Ictalurus furcatus) and Channel Catfish (I. Punctatus) Stem Cells into White Catfish (Ameiurus catus) Triploid Fry. PLoS ONE 2024, 19, e0302687. [Google Scholar] [CrossRef]
- Ryu, J.H.; Kim, H.J.; Bae, S.S.; Jung, C.G.; Gong, S.P. Isolation and in Vitro Culture of Primary Cell Populations Derived from Ovarian Tissues of the Rockfish, Sebastes schlegeli. Fish. Aquat. Sci. 2016, 19, 9. [Google Scholar] [CrossRef]
- Ito, K.; Suda, T. Metabolic Requirements for the Maintenance of Self-Renewing Stem Cells. Nat. Rev. Mol. Cell Biol. 2014, 15, 243–256. [Google Scholar] [CrossRef]
- Zhang, J.; Zhao, J.; Dahan, P.; Lu, V.; Zhang, C.; Li, H.; Teitell, M.A. Metabolism in Pluripotent Stem Cells and Early Mammalian Development. Cell Metab. 2018, 27, 332–338. [Google Scholar] [CrossRef]
- Chen, X.; Kan, Y.; Zhong, Y.; Jawad, M.; Wei, W.; Gu, K.; Gui, L.; Li, M. Generation of a Normal Long-Term-Cultured Chinese Hook Snout Carp Spermatogonial Stem Cell Line Capable of Sperm Production In Vitro. Biology 2022, 11, 1069. [Google Scholar] [CrossRef]
- Son, H.N. Morphological Changes of Porcine Granulosa Cells during in Vitro Expansion. Pak. Vet. J. 2019, 40, 229–233. [Google Scholar] [CrossRef]
- Cho, K.A.; Ryu, S.J.; Oh, Y.S.; Park, J.H.; Lee, J.W.; Kim, H.-P.; Kim, K.T.; Jang, I.S.; Park, S.C. Morphological Adjustment of Senescent Cells by Modulating Caveolin-1 Status. J. Biol. Chem. 2004, 279, 42270–42278. [Google Scholar] [CrossRef]
- Neurohr, G.E.; Terry, R.L.; Lengefeld, J.; Bonney, M.; Brittingham, G.P.; Moretto, F.; Miettinen, T.P.; Vaites, L.P.; Soares, L.M.; Paulo, J.A.; et al. Excessive Cell Growth Causes Cytoplasm Dilution And Contributes to Senescence. Cell 2019, 176, 1083–1097.e18. [Google Scholar] [CrossRef]
- Sikora, E.; Mosieniak, G.; Sliwinska, M.A. Morphological and Functional Characteristic of Senescent Cancer Cells. Curr. Drug Targets 2016, 17, 377–387. [Google Scholar] [CrossRef]
- Herranz, N.; Gil, J. Mechanisms and Functions of Cellular Senescence. J. Clin. Investig. 2018, 128, 1238–1246. [Google Scholar] [CrossRef] [PubMed]
- Braat, A.K.; van de Water, S.; Goos, H.; Bogerd, J.; Zivkovic, D. Vasa Protein Expression and Localization in the Zebrafish. Mech. Dev. 2000, 95, 271–274. [Google Scholar] [CrossRef] [PubMed]
- Duan, J.; Feng, G.; Chang, P.; Zhang, X.; Zhou, Q.; Zhong, X.; Qi, C.; Xie, S.; Zhao, H. Germ Cell-Specific Expression of Dead End (Dnd) in Rare Minnow (Gobiocypris rarus). Fish. Physiol. Biochem. 2015, 41, 561–571. [Google Scholar] [CrossRef] [PubMed]
- Kobayashi, T.; Kajiura-Kobayashi, H.; Nagahama, Y. Two Isoforms of Vasa Homologs in a Teleost Fish: Their Differential Expression during Germ Cell Differentiation. Mech. Dev. 2002, 111, 167–171. [Google Scholar] [CrossRef]
- Raghuveer, K.; Senthilkumaran, B. Cloning and Differential Expression Pattern of Vasa in the Developing and Recrudescing Gonads of Catfish, Clarias Gariepinus. Comp. Biochem. Physiol. A Mol. Integr. Physiol. 2010, 157, 79–85. [Google Scholar] [CrossRef]
- Kan, Y.; Zhong, Y.; Jawad, M.; Chen, X.; Liu, D.; Ren, M.; Xu, G.; Gui, L.; Li, M. Establishment of a Coilia Nasus Gonadal Somatic Cell Line Capable of Sperm Induction In Vitro. Biology 2022, 11, 1049. [Google Scholar] [CrossRef]
- Ryu, J.H.; Gong, S.P. Enhanced Enrichment of Medaka Ovarian Germline Stem Cells by a Combination of Density Gradient Centrifugation and Differential Plating. Biomolecules 2020, 10, 1477. [Google Scholar] [CrossRef] [PubMed]
- Wang, D.-S.; Kobayashi, T.; Zhou, L.-Y.; Paul-Prasanth, B.; Ijiri, S.; Sakai, F.; Okubo, K.; Morohashi, K.; Nagahama, Y. Foxl2 Up-Regulates Aromatase Gene Transcription in a Female-Specific Manner by Binding to the Promoter as Well as Interacting with Ad4 Binding Protein/Steroidogenic Factor 1. Mol. Endocrinol. 2007, 21, 712–725. [Google Scholar] [CrossRef] [PubMed]
- Singh, U.; Quintanilla, R.H.; Grecian, S.; Gee, K.R.; Rao, M.S.; Lakshmipathy, U. Novel Live Alkaline Phosphatase Substrate for Identification of Pluripotent Stem Cells. Stem Cell Rev. Rep. 2012, 8, 1021–1029. [Google Scholar] [CrossRef] [PubMed]
- Gong, Z.; Zhang, Q.; Liu, J.; Hu, G.; Chen, S.; Wang, N. Establishment, Characterization and Application in Germplasm Conservation and Disease Resistance: An Embryonic Cell Line from Yangtze Sturgeon (Acipenser dabryanus). Aquaculture 2023, 575, 739807. [Google Scholar] [CrossRef]
- Wang, J.; Fan, C.; Sun, X. Study on the karyotype of two species of Scorpaenidae. Chin. J. Zool. 1994, 29, 14–17. (In Chinese) [Google Scholar]
- Pu, Y.; Yang, J.; Pan, Q.; Li, C.; Wang, L.; Xie, X.; Chen, X.; Xiao, F.; Chen, G. MGST3 Regulates BACE1 Protein Translation and Amyloidogenesis by Controlling the RGS4-Mediated AKT Signaling Pathway. J. Biol. Chem. 2024, 300, 107530. [Google Scholar] [CrossRef]
- Chen, Y.; Feng, Y.; Lin, Y.; Zhou, X.; Wang, L.; Zhou, Y.; Lin, K.; Cai, L. GSTM3 Enhances Radiosensitivity of Nasopharyngeal Carcinoma by Promoting Radiation-Induced Ferroptosis through USP14/FASN Axis and GPX4. Br. J. Cancer 2024, 130, 755–768. [Google Scholar] [CrossRef]
- Chang, Y.; He, J.; Ma, B.; Ishfaq, M.; Wang, J.; Zhang, R.; Yuan, L.; Liu, J.; Li, C.; Liu, F. Prevention of Acetaminophen-Induced Hepatocyte Injury: JNK Inhibition and GSTA1 Involvement. Mol. Cell. Toxicol. 2021, 17, 161–168. [Google Scholar] [CrossRef]
- Robin, M.-A.; Prabu, S.K.; Raza, H.; Anandatheerthavarada, H.K.; Avadhani, N.G. Phosphorylation Enhances Mitochondrial Targeting of GSTA4-4 through Increased Affinity for Binding to Cytoplasmic Hsp70. J. Biol. Chem. 2003, 278, 18960–18970. [Google Scholar] [CrossRef] [PubMed]
- Luo, Y.-P.; Chen, H.-C.; Khan, M.A.; Chen, F.-Z.; Wan, X.-X.; Tan, B.; Ou-Yang, F.-D.; Zhang, D.-Z. Genetic Polymorphisms of Metabolic Enzymes-CYP1A1, CYP2D6, GSTM1, and GSTT1, and Gastric Carcinoma Susceptibility. Tumour Biol. 2011, 32, 215–222. [Google Scholar] [CrossRef] [PubMed]
- Shen, N.-X.; Luo, M.-Y.; Gu, W.-M.; Gong, M.; Lei, H.-M.; Bi, L.; Wang, C.; Zhang, M.-C.; Zhuang, G.; Xu, L.; et al. GSTO1 Aggravates EGFR-TKIs Resistance and Tumor Metastasis via Deglutathionylation of NPM1 in Lung Adenocarcinoma. Oncogene 2024, 43, 2504–2516. [Google Scholar] [CrossRef] [PubMed]
- Sen, N.; Hara, M.R.; Kornberg, M.D.; Cascio, M.B.; Bae, B.-I.; Shahani, N.; Thomas, B.; Dawson, T.M.; Dawson, V.L.; Snyder, S.H.; et al. Nitric Oxide-Induced Nuclear GAPDH Activates P300/CBP and Mediates Apoptosis. Nat. Cell Biol. 2008, 10, 866–873. [Google Scholar] [CrossRef]
- Abdeldayem, A.; Raouf, Y.S.; Constantinescu, S.N.; Moriggl, R.; Gunning, P.T. Advances in Covalent Kinase Inhibitors. Chem. Soc. Rev. 2020, 49, 2617–2687. [Google Scholar] [CrossRef]
- Wang, J.; Li, X.-M.; Bai, Z.; Chi, B.-X.; Wei, Y.; Chen, X. Curcumol Induces Cell Cycle Arrest in Colon Cancer Cells via Reactive Oxygen Species and Akt/ GSK3β/Cyclin D1 Pathway. J. Ethnopharmacol. 2018, 210, 1–9. [Google Scholar] [CrossRef]
- Susanti, N.M.P.; Tjahjono, D.H. Cyclin-Dependent Kinase 4 and 6 Inhibitors in Cell Cycle Dysregulation for Breast Cancer Treatment. Molecules 2021, 26, 4462. [Google Scholar] [CrossRef]
- Horiuchi, D.; Huskey, N.E.; Kusdra, L.; Wohlbold, L.; Merrick, K.A.; Zhang, C.; Creasman, K.J.; Shokat, K.M.; Fisher, R.P.; Goga, A. Chemical-Genetic Analysis of Cyclin Dependent Kinase 2 Function Reveals an Important Role in Cellular Transformation by Multiple Oncogenic Pathways. Proc. Natl. Acad. Sci. USA 2012, 109, E1019–E1027. [Google Scholar] [CrossRef]
- Gordon, E.M.; Ravicz, J.R.; Liu, S.; Chawla, S.P.; Hall, F.L. Cell Cycle Checkpoint Control: The Cyclin G1/Mdm2/P53 Axis Emerges as a Strategic Target for Broad-Spectrum Cancer Gene Therapy—A Review of Molecular Mechanisms for Oncologists. Mol. Clin. Oncol. 2018, 9, 115–134. [Google Scholar] [CrossRef]
- Romero-Pozuelo, J.; Figlia, G.; Kaya, O.; Martin-Villalba, A.; Teleman, A.A. Cdk4 and Cdk6 Couple the Cell-Cycle Machinery to Cell Growth via mTORC1. Cell Rep. 2020, 31, 107504. [Google Scholar] [CrossRef]
- Giordano, M.; Danova, M.; Pellicciari, C.; Wilson, G.D.; Mazzini, G.; Conti, A.M.; Franchini, G.; Riccardi, A.; Romanini, M.G. Proliferating Cell Nuclear Antigen (PCNA)/Cyclin Expression during the Cell Cycle in Normal and Leukemic Cells. Leuk. Res. 1991, 15, 965–974. [Google Scholar] [CrossRef]
- Mir, S.E.; De Witt Hamer, P.C.; Krawczyk, P.M.; Balaj, L.; Claes, A.; Niers, J.M.; Van Tilborg, A.A.G.; Zwinderman, A.H.; Geerts, D.; Kaspers, G.J.L.; et al. In Silico Analysis of Kinase Expression Identifies WEE1 as a Gatekeeper against Mitotic Catastrophe in Glioblastoma. Cancer Cell 2010, 18, 244–257. [Google Scholar] [CrossRef]
- van Leuken, R.; Clijsters, L.; Wolthuis, R. To Cell Cycle, Swing the APC/C. Biochim. Biophys. Acta 2008, 1786, 49–59. [Google Scholar] [CrossRef]
- Weimer, A.K.; Biedermann, S.; Schnittger, A. Specialization of CDK Regulation under DNA Damage. Cell Cycle 2017, 16, 143–144. [Google Scholar] [CrossRef] [PubMed][Green Version]
- Sokhi, S.; Lewis, C.W.; Bukhari, A.B.; Hadfield, J.; Xiao, E.J.; Fung, J.; Yoon, Y.J.; Hsu, W.H.; Gamper, A.M.; Chan, G.K. Myt1 Overexpression Mediates Resistance to Cell Cycle and DNA Damage Checkpoint Kinase Inhibitors. Front. Cell Dev. Biol. 2023, 11, 1270542. [Google Scholar] [CrossRef]
- Chen, Y.; Chen, Y.; Shi, C.; Huang, Z.; Zhang, Y.; Li, S.; Li, Y.; Ye, J.; Yu, C.; Li, Z.; et al. SOAPnuke: A MapReduce Acceleration-Supported Software for Integrated Quality Control and Preprocessing of High-Throughput Sequencing Data. Gigascience 2018, 7, gix120. [Google Scholar] [CrossRef] [PubMed]
- Bolger, A.M.; Lohse, M.; Usadel, B. Trimmomatic: A Flexible Trimmer for Illumina Sequence Data. Bioinformatics 2014, 30, 2114–2120. [Google Scholar] [CrossRef] [PubMed]
- Kim, D.; Langmead, B.; Salzberg, S.L. HISAT: A Fast Spliced Aligner with Low Memory Requirements. Nat. Methods 2015, 12, 357–360. [Google Scholar] [CrossRef]
- Langmead, B.; Salzberg, S.L. Fast Gapped-Read Alignment with Bowtie 2. Nat. Methods 2012, 9, 357–359. [Google Scholar] [CrossRef]







| Samples Name | Read Length | Raw Reads | Clean Reads | Q20 (%) | Q30 (%) | Mapping Ratio (%) |
|---|---|---|---|---|---|---|
| P3_1 | 150 | 42,345,470 | 42,257,282 | 98.44 | 95.72 | 76.47 |
| P3_2 | 150 | 46,279,568 | 41,974,512 | 98.55 | 95.98 | 77.12 |
| P3_3 | 150 | 49,217,418 | 45,079,374 | 98.34 | 95.48 | 77.64 |
| P12_1 | 150 | 46,206,448 | 42,474,044 | 98.27 | 95.24 | 76.02 |
| P12_2 | 150 | 46,206,448 | 42,961,838 | 98.55 | 95.98 | 74.95 |
| P12_3 | 150 | 48,191,322 | 48,113,248 | 98.6 | 96.09 | 74.63 |
Disclaimer/Publisher’s Note: The statements, opinions and data contained in all publications are solely those of the individual author(s) and contributor(s) and not of MDPI and/or the editor(s). MDPI and/or the editor(s) disclaim responsibility for any injury to people or property resulting from any ideas, methods, instructions or products referred to in the content. |
© 2025 by the authors. Licensee MDPI, Basel, Switzerland. This article is an open access article distributed under the terms and conditions of the Creative Commons Attribution (CC BY) license (https://creativecommons.org/licenses/by/4.0/).
Share and Cite
Zhang, J.; Lin, L.; Zhu, S.; Zhang, Y.; Dong, C.; Yang, Y.; Liu, Y.; Cao, X.; He, Y.; Ji, H.; et al. The Primary Cultivation of Oogonial Stem Cells from Black Rockfish (Sebastes schlegelii): Morphology and Transcriptome Landscape. Int. J. Mol. Sci. 2025, 26, 6772. https://doi.org/10.3390/ijms26146772
Zhang J, Lin L, Zhu S, Zhang Y, Dong C, Yang Y, Liu Y, Cao X, He Y, Ji H, et al. The Primary Cultivation of Oogonial Stem Cells from Black Rockfish (Sebastes schlegelii): Morphology and Transcriptome Landscape. International Journal of Molecular Sciences. 2025; 26(14):6772. https://doi.org/10.3390/ijms26146772
Chicago/Turabian StyleZhang, Jingjing, Lei Lin, Shengyu Zhu, Yanming Zhang, Caichao Dong, Yu Yang, Yuyan Liu, Xuwen Cao, Yangbin He, Honglong Ji, and et al. 2025. "The Primary Cultivation of Oogonial Stem Cells from Black Rockfish (Sebastes schlegelii): Morphology and Transcriptome Landscape" International Journal of Molecular Sciences 26, no. 14: 6772. https://doi.org/10.3390/ijms26146772
APA StyleZhang, J., Lin, L., Zhu, S., Zhang, Y., Dong, C., Yang, Y., Liu, Y., Cao, X., He, Y., Ji, H., Meng, B., Wang, Q., & Shao, C. (2025). The Primary Cultivation of Oogonial Stem Cells from Black Rockfish (Sebastes schlegelii): Morphology and Transcriptome Landscape. International Journal of Molecular Sciences, 26(14), 6772. https://doi.org/10.3390/ijms26146772

