Systemism and International Studies
A special issue of Social Sciences (ISSN 2076-0760). This special issue belongs to the section "International Politics and Relations".
Deadline for manuscript submissions: closed (30 November 2024) | Viewed by 10473
Special Issue Editors
Interests: international and national security
Interests: international relations; methods; Canadian politics
Special Issues, Collections and Topics in MDPI journals
Special Issue Information
Dear Colleagues,
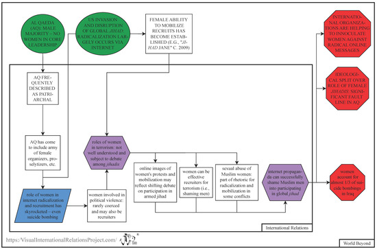
Systemism is an approach that emphasizes completeness and logical consistency in developing explanations within the social sciences. An essential element in that quest involves the use of graphics to accompany arguments that appear in a text. Systemist figures are created in line with criteria from educational psychology; low barriers to entry and a high degree of commensurability are just some of the major advantages associated with this approach. The contributions in this Special Issue show the value of the systemist diagrams in moving forward the analysis of a wide range of topics. Subject matter includes international organizations and conflict, migration, civil war, and women and terrorism.
Dr. Miruna Barnoschi
Guest Editor
Prof. Dr. Patrick James
Guest Editor Assistant
Manuscript Submission Information
Manuscripts should be submitted online at www.mdpi.com by registering and logging in to this website. Once you are registered, click here to go to the submission form. Manuscripts can be submitted until the deadline. All submissions that pass pre-check are peer-reviewed. Accepted papers will be published continuously in the journal (as soon as accepted) and will be listed together on the special issue website. Research articles, review articles as well as short communications are invited. For planned papers, a title and short abstract (about 250 words) can be sent to the Editorial Office for assessment.
Submitted manuscripts should not have been published previously, nor be under consideration for publication elsewhere (except conference proceedings papers). All manuscripts are thoroughly refereed through a double-blind peer-review process. A guide for authors and other relevant information for submission of manuscripts is available on the Instructions for Authors page. Social Sciences is an international peer-reviewed open access monthly journal published by MDPI.
Please visit the Instructions for Authors page before submitting a manuscript. The Article Processing Charge (APC) for publication in this open access journal is 1800 CHF (Swiss Francs). Submitted papers should be well formatted and use good English. Authors may use MDPI's English editing service prior to publication or during author revisions.
Keywords
- systemism
- international organizations
- international studies
Benefits of Publishing in a Special Issue
- Ease of navigation: Grouping papers by topic helps scholars navigate broad scope journals more efficiently.
- Greater discoverability: Special Issues support the reach and impact of scientific research. Articles in Special Issues are more discoverable and cited more frequently.
- Expansion of research network: Special Issues facilitate connections among authors, fostering scientific collaborations.
- External promotion: Articles in Special Issues are often promoted through the journal's social media, increasing their visibility.
- Reprint: MDPI Books provides the opportunity to republish successful Special Issues in book format, both online and in print.
Further information on MDPI's Special Issue policies can be found here.

