Journal Description
Organoids
Organoids
is an international, peer-reviewed, open access journal on all aspects of organoids published quarterly online by MDPI.
- Open Access— free for readers, with article processing charges (APC) paid by authors or their institutions.
- High Visibility: indexed within ESCI (Web of Science), Scopus, and many other databases.
- Rapid Publication: manuscripts are peer-reviewed and a first decision is provided to authors approximately 25.6 days after submission; acceptance to publication is undertaken in 3.7 days (median values for papers published in this journal in the first half of 2025).
- Recognition of Reviewers: APC discount vouchers, optional signed peer review, and reviewer names published annually in the journal.
- Organoids is a companion journal of Cells.
Latest Articles
Dysregulated Intestinal Nutrient Absorption in Obesity Is Associated with Altered Chromatin Accessibility
Organoids 2025, 4(4), 25; https://doi.org/10.3390/organoids4040025 - 8 Oct 2025
Abstract
►
Show Figures
Obesity is an epidemic with myriad health effects, but little is understood regarding individual obese phenotypes and how they may respond to therapy. Epigenetic changes associated with obesity have been detected in blood, liver, pancreas, and adipose tissues. Previous work using human organoids
[...] Read more.
Obesity is an epidemic with myriad health effects, but little is understood regarding individual obese phenotypes and how they may respond to therapy. Epigenetic changes associated with obesity have been detected in blood, liver, pancreas, and adipose tissues. Previous work using human organoids found that dietary glucose hyperabsorption is a steadfast trait in cultures derived from some obese subjects, but detailed transcriptional or epigenomic features of the intestinal epithelia associated with this persistent phenotype are unknown. This study evaluated differentially expressed genes and relative chromatin accessibility in intestinal organoids established from donors classified as non-obese, obese, or obese hyperabsorptive by body mass index and glucose transport assays. Transcriptomic analysis indicated that obese hyperabsorptive subject organoids have significantly upregulated dietary nutrient absorption transcripts and downregulated type I interferon targets. Chromatin accessibility and transcription factor footprinting predicted that enhanced HNF4G binding may promote the obese hyperabsorption phenotype. Quantitative RT-PCR assessment in organoids representing a larger subject cohort suggested that intestinal epithelial expression of CUBN, GIP, SLC5A11, and SLC2A5 were highly correlated with hyperabsorption. Thus, the obese hyperabsorption phenotype was characterized by transcriptional changes that support increased nutrient uptake by intestinal epithelia, potentially driven by differentially accessible chromatin. Recognizing unique intestinal phenotypes in obesity provides a new perspective in considering therapeutic targets and options with which to manage the disease.
Full article
Open AccessArticle
Development of a Trophoblast Organoid Resource in a Translational Primate Model
by
Brady M. Wessel, Jenna N. Castro, Henry F. Harrison, Brian P. Scottoline, Margaret C. Wilcox, Maureen K. Baldwin and Victoria H. J. Roberts
Organoids 2025, 4(4), 24; https://doi.org/10.3390/organoids4040024 - 8 Oct 2025
Abstract
►▼
Show Figures
First-trimester placental development comprises many critical yet understudied cellular events that determine pregnancy outcomes. Improper placentation leads to a host of health issues that not only impact the fetal period but also influence later-life offspring health. Thus, an experimental paradigm for studying early
[...] Read more.
First-trimester placental development comprises many critical yet understudied cellular events that determine pregnancy outcomes. Improper placentation leads to a host of health issues that not only impact the fetal period but also influence later-life offspring health. Thus, an experimental paradigm for studying early placental development is necessary and has spurred the development of new in vitro models. Organoid model systems are three-dimensional structures comprising multiple differentiated cell types that originate from a progenitor population. Trophoblasts are the progenitor cells that serve as the proliferative base for the differentiation and maintenance of the placenta. Due to research constraints, experimental studies on the causal mechanisms underlying pathological pregnancies cannot readily be performed in human subjects. The nonhuman primate (NHP) offers a solution to this problem as it circumvents the limitations of human pregnancy sampling. Importantly, NHPs share many developmental features of human pregnancy, including placenta type and a similar fetal growth trajectory, making longitudinal pregnancy studies feasible and relevant. Since perturbations made in vivo can be validated in vitro, an NHP model of early pregnancy would facilitate mechanistic studies of pregnancy disorders. Herein, we describe the methodology for the establishment of a first-trimester NHP placenta trophoblast organoid model system.
Full article

Graphical abstract
Open AccessReview
Organoids as Next-Generation Models for Tumor Heterogeneity, Personalized Therapy, and Cancer Research: Advancements, Applications, and Future Directions
by
Ayush Madan, Ramandeep Saini, Nainci Dhiman, Shu-Hui Juan and Mantosh Kumar Satapathy
Organoids 2025, 4(4), 23; https://doi.org/10.3390/organoids4040023 - 8 Oct 2025
Abstract
►▼
Show Figures
Organoid technology has emerged as a revolutionary tool in cancer research, offering physiologically accurate, three-dimensional models that preserve the histoarchitecture, genetic stability, and phenotypic complexity of primary tumors. These self-organizing structures, derived from adult stem cells, induced pluripotent stem cells, or patient tumor
[...] Read more.
Organoid technology has emerged as a revolutionary tool in cancer research, offering physiologically accurate, three-dimensional models that preserve the histoarchitecture, genetic stability, and phenotypic complexity of primary tumors. These self-organizing structures, derived from adult stem cells, induced pluripotent stem cells, or patient tumor biopsies, recapitulate critical aspects of tumor heterogeneity, clonal evolution, and microenvironmental interactions. Organoids serve as powerful systems for modeling tumor progression, assessing drug sensitivity and resistance, and guiding precision oncology strategies. Recent innovations have extended organoid capabilities beyond static culture systems. Integration with microfluidic organoid-on-chip platforms, high-throughput CRISPR-based functional genomics, and AI-driven phenotypic analytics has enhanced mechanistic insight and translational relevance. Co-culture systems incorporating immune, stromal, and endothelial components now permit dynamic modeling of tumor–host interactions, immunotherapeutic responses, and metastatic behavior. Comparative analyses with conventional platforms, 2D monolayers, spheroids, and patient-derived xenografts emphasize the superior fidelity and clinical potential of organoids. Despite these advances, several challenges remain, such as protocol variability, incomplete recapitulation of systemic physiology, and limitations in scalability, standardization, and regulatory alignment. Addressing these gaps with unified workflows, synthetic matrices, vascularized and innervated co-cultures, and GMP-compliant manufacturing will be crucial for clinical integration. Proactive engagement with regulatory frameworks and ethical guidelines will be pivotal to ensuring safe, responsible, and equitable clinical translation. With the convergence of bioengineering, multi-omics, and computational modeling, organoids are poised to become indispensable tools in next-generation oncology, driving mechanistic discovery, predictive diagnostics, and personalized therapy optimization.
Full article

Figure 1
Open AccessArticle
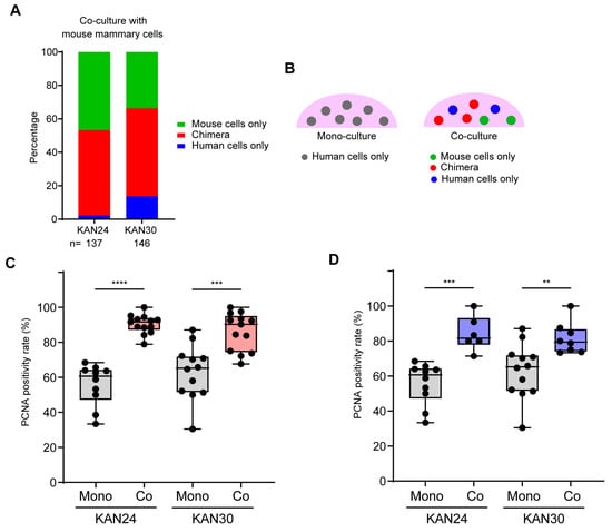
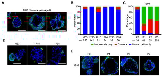
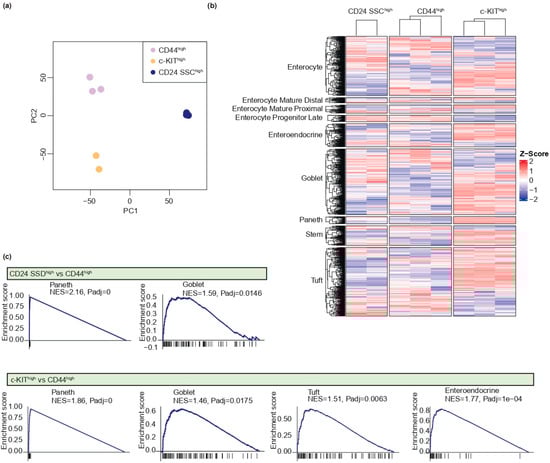
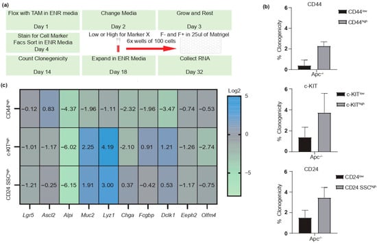
The Cell of Origin Defines the Transcriptional Program of APC-Transformed Organoids
by
Aleksandar B. Kirov, Veerle Lammers, Arezo Torang, Jan Koster and Jan Paul Medema
Organoids 2025, 4(4), 22; https://doi.org/10.3390/organoids4040022 - 30 Sep 2025
Abstract
►▼
Show Figures
In many cancers, tumorigenesis is determined in part by the cell type in the tissue that transforms, which has been called the cell of origin. In intestinal cancer, previous observations suggested that transformation can occur from both stem cells and more differentiated cells;
[...] Read more.
In many cancers, tumorigenesis is determined in part by the cell type in the tissue that transforms, which has been called the cell of origin. In intestinal cancer, previous observations suggested that transformation can occur from both stem cells and more differentiated cells; in the latter case, this is provided that NF-kB is activated and apoptosis is blocked. However, whether these distinct transformation trajectories yield similar types of cancer remains unresolved. In this study the effect of APC loss within different cellular backgrounds was analyzed. Transformation of either stem-like cells or secretory-like cells, as defined by CD24 or c-KIT expression, by deleting the APC function in organoids in vitro, led to WNT-independent growth of organoids in both cellular populations. Importantly, transformed cultures derived from secretory-like cells had significantly distinct gene expression profiles as compared to the more stem cell-derived (CD44high cells) APC mutant cultures and in fact preserved a level of gene expression that relates back to their original cell lineage. Our data highlights the influence of different cellular backgrounds on the initiation of intestinal cancer and suggests that the cell of origin could be a defining factor in colorectal cancer heterogeneity.
Full article

Figure 1
Open AccessArticle
Air–Liquid-Interface-Differentiated Human Nose Epithelium: The Benchmark Culture Model for SARS-CoV-2 Infection
by
Sarah L. Harbach, Bang M. Tran, Abderrahman Hachani, Samantha Leigh Grimley, Damian F. J. Purcell, Georgia Deliyannis, Joseph Torresi, Julie L. McAuley and Elizabeth Vincan
Organoids 2025, 4(3), 21; https://doi.org/10.3390/organoids4030021 - 18 Sep 2025
Abstract
COVID-19 has triggered the rapid adoption of human organoid-based tissue culture models to overcome the limitations of the commonly used Vero cell line that did not fully recapitulate SARS-CoV-2 infection of human tissues. As the primary site of SARS-CoV-2 infection, the human nasal
[...] Read more.
COVID-19 has triggered the rapid adoption of human organoid-based tissue culture models to overcome the limitations of the commonly used Vero cell line that did not fully recapitulate SARS-CoV-2 infection of human tissues. As the primary site of SARS-CoV-2 infection, the human nasal epithelium (HNE) cultivated in vitro and differentiated at air–liquid interface (ALI) is an ideal model to study infection processes and for testing anti-viral antibodies and drugs. However, the need for primary basal cells to establish the ALI-HNE limits the scalability of this model system. To try and bypass this bottleneck, we devised an ALI-differentiated form of the human adenocarcinoma cell line Calu-3, reported to model most aspects of authentic SARS-CoV-2 infection, including viral entry. The ALI-Calu-3 were tested for infection by a panel of SARS-CoV-2 variants, including ancestral (VIC01) and early pandemic lineages (VIC2089, Beta, Delta), and Omicron subvariants (BA2.75, BA4, BA5, XBB1.5). All tested lineages infected the ALI-HNE. In stark contrast, infection of the ALI-Calu-3 by Omicron subvariants BA4 and XBB1.5 was reduced. These data support the use of ALI-Calu-3 as a complementary, intermediary model for most but not all SARS-CoV-2 lineages, and places the ALI-HNE as the benchmark culture model for SARS-CoV-2 infection.
Full article
(This article belongs to the Special Issue Advances in Organoid Technology: Bridging the Gap between Research and Therapy)
►▼
Show Figures

Figure 1
Open AccessReview
Breaking and Remaking: Using Organoids to Model Gastric Tissue Damage and Repair
by
Nikki Liddelow, Jie Yu Tan and Dustin J. Flanagan
Organoids 2025, 4(3), 20; https://doi.org/10.3390/organoids4030020 - 5 Sep 2025
Abstract
The stomach epithelium is a highly dynamic tissue that undergoes continuous self-renewal and responds robustly to injury through tightly regulated repair processes. Organoids have emerged as powerful tools for modelling gastrointestinal biology. This review focuses on the capacity of gastric organoids to model
[...] Read more.
The stomach epithelium is a highly dynamic tissue that undergoes continuous self-renewal and responds robustly to injury through tightly regulated repair processes. Organoids have emerged as powerful tools for modelling gastrointestinal biology. This review focuses on the capacity of gastric organoids to model epithelial homeostasis, injury and repair in the stomach. We examine how organoid systems recapitulate key features of in vivo gastric architecture and stem cell dynamics, enabling detailed interrogation of lineage specification, proliferative hierarchies and regional identity. Gastric organoids have proven particularly useful for studying how environmental factors, such as Helicobacter pylori infection or inflammatory cytokines, disrupt epithelial equilibrium and drive metaplastic transformation. Furthermore, we discuss the emerging use of injury-mimicking conditions, co-cultures and bioengineered platforms to model regeneration and inflammatory responses in vitro. While organoids offer unparalleled accessibility and experimental manipulation, they remain limited by the absence of critical niche components such as immune, stromal and neural elements. Nevertheless, advances in multi-cellular and spatially resolved organoid models are closing this gap, making them increasingly relevant for disease modelling and regenerative medicine. Overall, gastric organoids represent a transformative approach to dissecting the cellular and molecular underpinnings of stomach homeostasis and repair.
Full article
(This article belongs to the Special Issue Advances in Organoid Technology: Bridging the Gap between Research and Therapy)
►▼
Show Figures

Figure 1
Open AccessArticle
Paraffin Embedding and Histological Analyses of Sw71-Spheroids as Human Blastocyst-like Surrogates
by
Marina Alexandrova, Mariela Ivanova, Martina Metodieva, Antonia Terzieva and Tanya Dimova
Organoids 2025, 4(3), 19; https://doi.org/10.3390/organoids4030019 - 11 Aug 2025
Abstract
►▼
Show Figures
Implantation studies are extremely important to solve reproductive problems since about 60% of abortions occur around this period. The 3D in vitro models emerge as closest to the in vivo structures and processes. Here, we constructed trophoblast Sw71-spheroids as implanting human blastocyst–like surrogates
[...] Read more.
Implantation studies are extremely important to solve reproductive problems since about 60% of abortions occur around this period. The 3D in vitro models emerge as closest to the in vivo structures and processes. Here, we constructed trophoblast Sw71-spheroids as implanting human blastocyst–like surrogates (BLS). The model is well-characterized, standardized, validated tool to study extravillous trophoblast (EVT) invasion/migration during implantation. A limitation is that it is a short-living 3D-culture that must be generated de novo. This study aimed to create and embed Sw71-spheroids in paraffin for permanent histological preparations. The main challenges were the micro-size and the preservation of the intact structure. The standardly generated compact and stable Sw71-spheroids were intact, with blastocyst-like morphology. Histological analysis showed preserved cell morphology, shape, and intact periphery of the embedded Sw71-spheroids. These were usable for immunohistochemistry(IHC) and expressed common EVT markers: EpCAM, HLA-C and and HLA-G. Our protocol for spheroid paraffin embedding is suitable for simultaneous histological analyses of several Sw71-spheroids. It might be further optimized to embed migrating/invading Sw71-BLS as snapshots of trophoblast implantation steps in permanent histological preparations for in depth IHC studies.
Full article

Figure 1
Open AccessReview
Applications of Organoids and Spheroids in Anaplastic and Papillary Thyroid Cancer Research: A Comprehensive Review
by
Deepak Gulwani, Neha Singh, Manisha Gupta, Ridhima Goel and Thoudam Debraj Singh
Organoids 2025, 4(3), 18; https://doi.org/10.3390/organoids4030018 - 1 Aug 2025
Abstract
►▼
Show Figures
Organoid and spheroid technologies have rapidly become pivotal in thyroid cancer research, offering models that are more physiologically relevant than traditional two-dimensional culture. In the study of papillary and anaplastic thyroid carcinomas, two subtypes that differ both histologically and clinically, three-dimensional (3D) models
[...] Read more.
Organoid and spheroid technologies have rapidly become pivotal in thyroid cancer research, offering models that are more physiologically relevant than traditional two-dimensional culture. In the study of papillary and anaplastic thyroid carcinomas, two subtypes that differ both histologically and clinically, three-dimensional (3D) models offer unparalleled insights into tumor biology, therapeutic vulnerabilities, and resistance mechanisms. These models maintain essential tumor characteristics such as cellular diversity, spatial structure, and interactions with the microenvironment, making them extremely valuable for disease modeling and drug testing. This review emphasizes recent progress in the development and use of thyroid cancer organoids and spheroids, focusing on their role in replicating disease features, evaluating targeted therapies, and investigating epithelial–mesenchymal transition (EMT), cancer stem cell behavior, and treatment resistance. Patient-derived organoids have shown potential in capturing individualized drug responses, supporting precision oncology strategies for both differentiated and aggressive subtypes. Additionally, new platforms, such as thyroid organoid-on-a-chip systems, provide dynamic, high-fidelity models for functional studies and assessments of endocrine disruption. Despite ongoing challenges, such as standardization, limited inclusion of immune and stromal components, and culture reproducibility, advancements in microfluidics, biomaterials, and machine learning have enhanced the clinical and translational potential of these systems. Organoids and spheroids are expected to become essential in the future of thyroid cancer research, particularly in bridging the gap between laboratory discoveries and patient-focused therapies.
Full article

Figure 1
Open AccessArticle
Mimicking Senescence Factors to Characterize the Mechanisms Responsible for Hair Regression and Hair Loss: An In Vitro Study
by
Giacomo Masi, Camilla Guiducci and Francesca Rescigno
Organoids 2025, 4(3), 17; https://doi.org/10.3390/organoids4030017 - 11 Jul 2025
Abstract
►▼
Show Figures
Background/Objectives: VitroScreenORA® (by VitroScreen srl) Dermo Papilla spheroids, based on two micro-physiological systems (non-vascularized DP and vascularized VASC-DP), were used to study the molecular mechanisms behind hair cycle regression. Methods: Dermal papilla cells (HFDPC) were cultured to develop both models. Hair cycle
[...] Read more.
Background/Objectives: VitroScreenORA® (by VitroScreen srl) Dermo Papilla spheroids, based on two micro-physiological systems (non-vascularized DP and vascularized VASC-DP), were used to study the molecular mechanisms behind hair cycle regression. Methods: Dermal papilla cells (HFDPC) were cultured to develop both models. Hair cycle regression was induced by exposing DP spheroids to TGF-β1 for 72 h and/or FGF-18 for an additional 24 h. Catagen phase entrance was evaluated by modulating specific genes (FGF7, CCND1, and WNT5B). The VASC-DP model was obtained by sequentially co-culturing HFDPC and primary dermal microvascular endothelial cells (HMDEC), mimicking the surrounding capillary loop. The vascular system’s impact was assessed at 5 and 10 days using IF on CD31 (micro-vessels) and Fibronectin (FN). Nanostring nCounter® technology was applied to investigate the transcriptional signature based on the WNT pathway. Extended culture time up to 11 days simulated natural hair cycle regression, monitored by versican and FN expression (IF). Minoxidil, Doxorubicin, and Retinol-based products were used to modify physiological aging over time. Results: Data shows that the vascular system improves tissue physiology by modulating the associated genes. Extended culture time confirms progressive DP structure degeneration that is partially recoverable with Retinol-based treatments. Conclusions: Both models provide a reliable platform to investigate the hair cycle, paving the way for new testing systems for personalized therapies.
Full article

Figure 1
Open AccessReview
A Concise Review of Organoid Tissue Engineering: Regenerative Applications and Precision Medicine
by
Karnika Yogeswari Makesh, Abilash Navaneethan, Mrithika Ajay, Ganesh Munuswamy-Ramanujam, Arulvasu Chinnasamy, Dhanavathy Gnanasampanthapandian and Kanagaraj Palaniyandi
Organoids 2025, 4(3), 16; https://doi.org/10.3390/organoids4030016 - 4 Jul 2025
Cited by 1
Abstract
Organoids are three-dimensional tissue culture models derived from stem cells, and they have become one of the most valuable tools in biomedical research. These self-organizing miniature organs mimic the structure−function properties of their in vivo counterparts and offer an exceptional prospective for disease
[...] Read more.
Organoids are three-dimensional tissue culture models derived from stem cells, and they have become one of the most valuable tools in biomedical research. These self-organizing miniature organs mimic the structure−function properties of their in vivo counterparts and offer an exceptional prospective for disease modeling, drug discovery, and regenerative medicine. By replicating the complexity of human tissue, organoids enable the study of disease pathophysiology, tissue development, and cellular interactions in a highly controlled and manipulable environment. Recent developments in organoid technology have enabled the production of functional organoids of various tissues. These systems have proven to be highly promising tools for personalized medicine. In addition, organoids have also raised hopes for the development of functional transplantable organs, transforming the study of regenerative medicine. This review provides an overview of the current state of organoid technology and its application and prospects and focuses on the transformative impact of organoid technology on biomedical research and its contribution to human health.
Full article
(This article belongs to the Special Issue The Current Applications and Potential of Stem Cell-Derived Organoids)
►▼
Show Figures

Figure 1
Open AccessArticle
Pyrvinium Pamoate and BCL-XL Inhibitors Act Synergistically to Kill Patient-Derived Colorectal Adenoma Organoids
by
Maree C. Faux, Chenkai Ma, Serena R. Kane, Andre Samson, Yumiko Hirokawa, Ilka Priebe, Leah Cosgrove, Rajvinder Singh, Michael Christie, Gregor Brown, Kim Y. C. Fung and Antony W. Burgess
Organoids 2025, 4(3), 15; https://doi.org/10.3390/organoids4030015 - 2 Jul 2025
Abstract
►▼
Show Figures
Current systemic therapies for advanced colorectal cancer (CRC) have limited efficacy, so more effective strategies for the treatment and prevention of CRC are needed. The majority of colorectal cancers are initiated by mutations in Wnt signalling pathway genes, including mutations in the APC
[...] Read more.
Current systemic therapies for advanced colorectal cancer (CRC) have limited efficacy, so more effective strategies for the treatment and prevention of CRC are needed. The majority of colorectal cancers are initiated by mutations in Wnt signalling pathway genes, including mutations in the APC gene, which result in a truncated APC protein and lead to excess signalling from β-catenin and the formation of pre-cancerous adenomas. The aim of this study was to determine if targeting the Wnt pathway in combination with pro-apoptotic mimetics altered the proliferative capacity or viability of human colorectal adenoma cells. Patient-derived colorectal adenoma organoid cultures were established from colon adenoma tissue collected by colonoscopy and recapitulated the histopathology of primary colorectal adenoma tissue. The growth of colorectal adenoma organoids is inhibited by the Wnt-signalling antagonist pyrvinium pamoate (PP) and a pro-apoptotic inhibitor of BCL-XL but not BCL-2 (venetoclax) or MCL-1 inhibitors. At low concentrations, the PP and the BCL-XL inhibitor combination demonstrated potent synergy and induced apoptosis in APC-defective patient-derived adenoma organoids, even in the presence of oncogenic KRAS or BRAF mutations, providing a new strategy for colon cancer prevention.
Full article

Figure 1
Open AccessCommunication
Resistance to MAPK Pathway Inhibition in BRAF-V600E Mutant Colorectal Cancer Can Be Overcome with Insulin Receptor/Insulin-like Growth Factor-1 Receptor Inhibitors
by
Layla El Bouazzaoui, Daniëlle A. E. Raats, André Verheem, Inne H. M. Borel Rinkes, Hugo J. G. Snippert, Madelon M. Maurice and Onno Kranenburg
Organoids 2025, 4(2), 14; https://doi.org/10.3390/organoids4020014 - 12 Jun 2025
Abstract
►▼
Show Figures
The current treatment for refractory BRAF-V600E mutant metastatic colorectal cancer (mCRC) involves combined inhibition of BRAF and the epidermal growth factor receptor (EGFR). However, tumour responses are often short-lived due to a rebound in mitogen-activated protein kinase (MAPK) activity. In this study,
[...] Read more.
The current treatment for refractory BRAF-V600E mutant metastatic colorectal cancer (mCRC) involves combined inhibition of BRAF and the epidermal growth factor receptor (EGFR). However, tumour responses are often short-lived due to a rebound in mitogen-activated protein kinase (MAPK) activity. In this study, we combined short-term cell viability assays with long-term regrowth assays following drug removal over a period of three weeks. This allowed assessment of regrowth after therapy discontinuation. We tested the effect of combined BRAF inhibition (encorafenib) and EGFR inhibition (afatinib) on BRAF-V600E mutant CRC patient-derived organoids (PDOs). Combined EGFR/BRAF inhibition initially caused a major reduction in PDO growth capacity in BRAF-V600E mutant PDOs. This was followed by rapid regrowth after drug removal, mirroring clinical outcomes. EGFR inhibition in BRAF-V600E mutant PDOs led to activation of the insulin receptor (IR) and insulin-like growth factor-1 receptor (IGF1R). The IGF1R/IR inhibitor linsitinib prevented the rebound in MAPK activity following removal of afatinib and encorafenib, prevented regrowth of CRC PDOs, and improved the anti-tumour response in an in vivo model. PDO regrowth assays allow the identification of pathways driving tumour recurrence. IR/IGF1R-inhibition prevents regrowth following golden standard MAPK pathway-targeted therapy and provides a strategy to improve the treatment of BRAF-V600E mutant CRC
Full article

Figure 1
Open AccessCommunication
Development of Low-Cost CNC-Milled PMMA Microfluidic Chips as a Prototype for Organ-on-a-Chip and Neurospheroid Applications
by
Sushmita Mishra, Ginia Mondal and Murali Kumarasamy
Organoids 2025, 4(2), 13; https://doi.org/10.3390/organoids4020013 - 11 Jun 2025
Cited by 2
Abstract
►▼
Show Figures
Improved in vitro models are needed to reduce costs and delays in central nervous system (CNS) drug discovery. The FDA Modernization Acts 2.0 and 3.0 require human-centered alternative testing methods to mitigate animal-based experiments and discovery delays, and to ensure human safety. Developing
[...] Read more.
Improved in vitro models are needed to reduce costs and delays in central nervous system (CNS) drug discovery. The FDA Modernization Acts 2.0 and 3.0 require human-centered alternative testing methods to mitigate animal-based experiments and discovery delays, and to ensure human safety. Developing cost-efficient, flexible microfluidic chips is essential to advance organ-on-chip (OoC) technology for drug discovery and disease modeling. While CNC micromilling shows promise for fabricating microfluidic devices, it remains underutilized due to limited accessibility. We present a simple CNC-milled flexible microfluidic chip fabricated from thermoplastic poly (methyl methacrylate) (PMMA). The structure of the microplate included drilled openings for connecting the wells. The chip’s biocompatibility was evaluated with isolated primary neuronal cultures from postnatal Wistar rat pups (p1). Primary cells cultured in the device showed high viability, differentiation, and 3D neurosphere formation, similar to conventional well-plate cultures. Neuronal cultures showed neurite growth and functional markers. Although cleanroom-based methods provide higher accuracy, the chip effectively promotes cell viability, differentiation, and alignment, offering an ideal platform for tissue modeling and OoC applications. It allows cell biologists to quickly create prototypes at lower cost and in less time than required for soft lithography and is a viable alternative to the current manufacturing methods.
Full article

Figure 1
Open AccessReview
Non-Animal Technologies to Study and Target the Tumour Vasculature and Angiogenesis
by
Elisabetta Ferrero, Jonas Hue, Marina Ferrarini and Lorenzo Veschini
Organoids 2025, 4(2), 12; https://doi.org/10.3390/organoids4020012 - 4 Jun 2025
Abstract
►▼
Show Figures
Tumour-associated angiogenesis plays a key role at all stages of cancer development and progression by providing a nutrient supply, promoting the creation of protective niches for therapy-resistant cancer stem cells, and supporting the metastatic cascade. Therapeutic strategies aimed at vascular targeting, including vessel
[...] Read more.
Tumour-associated angiogenesis plays a key role at all stages of cancer development and progression by providing a nutrient supply, promoting the creation of protective niches for therapy-resistant cancer stem cells, and supporting the metastatic cascade. Therapeutic strategies aimed at vascular targeting, including vessel disruption and/or normalisation, have yielded promising but inconsistent results, pointing to the need to set up reliable models dissecting the steps of the angiogenic process, as well as the ways to interfere with them, to improve patients’ outcomes while limiting side effects. Murine models have successfully contributed to both translational and pre-clinical cancer research, but they are time-consuming, expensive, and cannot recapitulate the genetic heterogeneity of cancer inside its native microenvironment. Non-animal technologies (NATs) are rapidly emerging as invaluable human-centric tools to reproduce the complex and dynamic tumour ecosystem, particularly the tumour-associated vasculature. In the present review, we summarise the currently available NATs able to mimic the vascular structure and functions with progressively increasing complexity, starting from two-dimensional static cultures to the more sophisticated tri-dimensional dynamic ones, patient-derived cultures, the perfused engineered microvasculature, and in silico models. We emphasise the added value of a “one health” approach to cancer research, including studies on spontaneously occurring tumours in companion animals devoid of the ethical concerns associated with traditional animal studies. The limitations of the present tools regarding broader use in pre-clinical oncology, and their translational potential in terms of new target identification, drug development, and personalised therapy, are also discussed.
Full article

Figure 1
Open AccessArticle
Matrix Stiffness Affects Spheroid Invasion, Collagen Remodeling, and Effective Reach of Stress into ECM
by
Klara Beslmüller, Rick Rodrigues de Mercado, Gijsje H. Koenderink, Erik H. J. Danen and Thomas Schmidt
Organoids 2025, 4(2), 11; https://doi.org/10.3390/organoids4020011 - 3 Jun 2025
Cited by 1
Abstract
►▼
Show Figures
The extracellular matrix (ECM) provides structural support to cells, thereby forming a functional tissue. In cancer, the growth of the tumor creates internal mechanical stress, which, together with the remodeling activity of tumor cells and fibroblasts, alters the ECM structure, leading to an
[...] Read more.
The extracellular matrix (ECM) provides structural support to cells, thereby forming a functional tissue. In cancer, the growth of the tumor creates internal mechanical stress, which, together with the remodeling activity of tumor cells and fibroblasts, alters the ECM structure, leading to an increased stiffness of the pathological ECM. The enhanced ECM stiffness, in turn, stimulates tumor growth and activates tumor-promoting fibroblasts and tumor cell migration, leading to metastasis and increased therapy resistance. While the relationship between matrix stiffness and migration has been studied before, their connection to internal tumor stress remains unresolved. Here we used 3D ECM-embedded spheroids and hydrogel particle stress sensors to quantify and correlate internal tumor spheroid pressure, ECM stiffness, ECM remodeling, and tumor cell migration. We note that 4T1 breast cancer spheroids and SV80 fibroblast spheroids showed increased invasion—described by area, complexity, number of branches, and branch area—in a stiffer, cross-linked ECM. On the other hand, changing ECM stiffness only minimally changed the radial alignment of fibers but highly changed the amount of fibers. For both cell types, the pressure measured in spheroids gradually decreased as the distance into the ECM increased. For 4T1 spheroids, increased ECM stiffness resulted in a further reach of mechanical stress into the ECM, which, together with the invasive phenotype, was reduced by inhibition of ROCK-mediated contractility. By contrast, such correlation between ECM stiffness and stress-reach was not observed for SV80 spheroids. Our findings connect ECM stiffness with tumor invasion, ECM remodeling, and the reach of tumor-induced mechanical stress into the ECM. Such mechanical connections between tumor and ECM are expected to drive early steps in cancer metastasis.
Full article

Figure 1
Open AccessFeature PaperReview
Three-Dimensional Culture Systems in Neuroblastoma Research
by
Piotr Jung and Adam J. Wolpaw
Organoids 2025, 4(2), 10; https://doi.org/10.3390/organoids4020010 - 8 May 2025
Abstract
►▼
Show Figures
Basic and translational cancer biology research requires model systems that recapitulate the features of human tumors. While two-dimensional (2D) cell cultures have been foundational and allowed critical advances, they lack the organizational complexity, cellular interactions, and extracellular matrix present in vivo. Mouse models
[...] Read more.
Basic and translational cancer biology research requires model systems that recapitulate the features of human tumors. While two-dimensional (2D) cell cultures have been foundational and allowed critical advances, they lack the organizational complexity, cellular interactions, and extracellular matrix present in vivo. Mouse models have thus remained the gold standard for studying cancer. In addition to high cost and low throughput, mouse models can also suffer from reduced tumor heterogeneity and species-specific differences. Three-dimensional (3D) culture models have emerged as a key intermediary between 2D cell lines and mouse models, with lower cost and greater flexibility than mouse models and a more accurate representation of the tumor microenvironment than 2D cell lines. In neuroblastoma, an aggressive childhood cancer, 3D models have been applied to study drug responses, cell motility, and tumor–matrix interactions. Recent advances include the integration of immune cells for immunotherapy studies, mesenchymal stromal cells for tumor–stroma interactions, and bioprinted systems to manipulate matrix properties. This review examines the use of 3D culture systems in neuroblastoma, highlighting their advantages and limitations while emphasizing their potential to bridge gaps between in vitro, preclinical, and clinical applications. By improving our understanding of neuroblastoma biology, 3D models hold promise for advancing therapeutic strategies and outcomes in this childhood cancer.
Full article

Figure 1
Open AccessOpinion
Assessing the Utility of Organoid Intelligence: Scientific and Ethical Perspectives
by
Michael W. Nestor and Richard L. Wilson
Organoids 2025, 4(2), 9; https://doi.org/10.3390/organoids4020009 - 1 May 2025
Cited by 2
Abstract
The development of brain organoids from human-induced pluripotent stem cells (iPSCs) has expanded research into neurodevelopment, disease modeling, and drug testing. More recently, the concept of organoid intelligence (OI) has emerged, proposing that these constructs could evolve to support learning, memory, or even
[...] Read more.
The development of brain organoids from human-induced pluripotent stem cells (iPSCs) has expanded research into neurodevelopment, disease modeling, and drug testing. More recently, the concept of organoid intelligence (OI) has emerged, proposing that these constructs could evolve to support learning, memory, or even sentience. While this perspective has driven enthusiasm in the field of organoid research and suggested new applications in fields such as neuromorphic computing, it also introduces significant scientific and conceptual concerns. Current brain organoids lack the anatomical complexity, network organization, and sensorimotor integration necessary for intelligence or sentience. Despite this, claims surrounding OI often rely on oversimplified interpretations of neural activity, fueled by neurorealist and reification biases that misattribute neurophysiological properties to biologically limited systems. Beyond scientific limitations, the framing of OI risks imposing ethical and regulatory challenges based on speculative concerns rather than empirical evidence. The assumption that organoids might possess sentience, or could develop it over time, could lead to unnecessary restrictions on legitimate research while misrepresenting their actual capabilities. Additionally, comparing biological systems to silicon-based computing overlooks fundamental differences in scalability, efficiency, and predictability, raising questions about whether organoids can meaningfully contribute to computational advancements. The field must recognize the limitations of these models rather than prematurely defining OI as a distinct research domain. A more cautious, evidence-driven approach is necessary to ensure that brain organoids remain valuable tools for neuroscience without overstating their potential. To maintain scientific credibility and public trust, it is essential to separate speculative narratives from grounded research, thus allowing for continued progress in organoid studies without reinforcing misconceptions about intelligence or sentience.
Full article
Open AccessCommunication
In Silico Simulation of Porous Geometry-Guided Diffusion for Drug-Coated Tissue Engineering Scaffold Design
by
Eyad Awad, Matthew Bedding-Tyrrell, Alberto Coccarelli and Feihu Zhao
Organoids 2025, 4(2), 8; https://doi.org/10.3390/organoids4020008 - 27 Apr 2025
Abstract
►▼
Show Figures
Recent research works have shown the effect of nutrient concentration on cell activity, such as proliferation and differentiation. In 3D cell culture, the impact of scaffold geometry, including pore size, strut diameter, and pore shape, on the concentration gradient within scaffolds under two
[...] Read more.
Recent research works have shown the effect of nutrient concentration on cell activity, such as proliferation and differentiation. In 3D cell culture, the impact of scaffold geometry, including pore size, strut diameter, and pore shape, on the concentration gradient within scaffolds under two different loading conditions—constant fluid perfusion and non-fluid perfusion—in a perfusion bioreactor is investigated by developing an in silico model of scaffolds. In this study, both triply periodic minimal surface (TPMS) (with gyroid struts) and non-TPMS (with cubic and spherical pores) scaffolds were investigated. Two types of criteria are applied to the scaffolds: static and perfusion culture conditions. In a static environment, the scaffold in a perfusion bioreactor is loaded with a fluid velocity of , whereas in a dynamic environment, perfusion flow with a velocity of 1 mm/s is applied. The results of in silico simulation indicate that the concentration gradient within the scaffold is significantly influenced by pore size, strut diameter, pore shape, and fluid flow, which in turn affects the diffusion rate during drug delivery.
Full article

Figure 1
Open AccessReview
Organoid Models of Lymphoid Tissues
by
Ania Bogoslowski, Joice Ren, Clément Quintard and Josef M. Penninger
Organoids 2025, 4(2), 7; https://doi.org/10.3390/organoids4020007 - 7 Apr 2025
Cited by 1
Abstract
►▼
Show Figures
Lymphoid organs are critical for organizing the development of the immune system, generating immune tolerance, and orchestrating the adaptive immune response to foreign antigens. Defects in their structure and function can lead to immunodeficiency, hypersensitivity, cancer, or autoimmune diseases. To better understand these
[...] Read more.
Lymphoid organs are critical for organizing the development of the immune system, generating immune tolerance, and orchestrating the adaptive immune response to foreign antigens. Defects in their structure and function can lead to immunodeficiency, hypersensitivity, cancer, or autoimmune diseases. To better understand these diseases and assess potential therapies, complex models that recapitulate the anatomy and physiology of these tissues are required. Organoid models possess a number of advantages, including complex 3D microarchitecture, scalability, and personalization, which make them ideal for modelling lymphoid organs and related pathologies. Organoids have been developed for both primary and secondary lymphoid tissues; however, these models possess several limitations, including immature phenotypes and incomplete stromal cell populations. Furthermore, these organoids are often heterogeneous in both structure and function. Several lymphoid organs, such as the spleen, do not yet have robust organoid models, offering opportunities for breakthroughs in the field. Overall, development of lymphoid organoids will pave the way for the rapid development and testing of novel therapies, organ modelling, and personalized medicine. This review summarizes current advances in models for the primary lymphoid organ—bone marrow and thymus—as well as the secondary lymphoid organs of the lymph node and spleen.
Full article

Graphical abstract
Open AccessReview
The Intestinal Stem Cell Niche: Generation and Utilization of Intestinal Organoids
by
Toshio Takahashi and Yuta Takase
Organoids 2025, 4(1), 6; https://doi.org/10.3390/organoids4010006 - 20 Mar 2025
Abstract
►▼
Show Figures
In cell biology, the stem cell niche is the dynamic microenvironment in which stem cells reside and receive signals that determine their behavior and fate. The stem cell niche has largely been a theoretical construct due to the difficulty in identifying and manipulating
[...] Read more.
In cell biology, the stem cell niche is the dynamic microenvironment in which stem cells reside and receive signals that determine their behavior and fate. The stem cell niche has largely been a theoretical construct due to the difficulty in identifying and manipulating individual stem cells and their surroundings. Recent technical advances have made it possible to characterize the niches that maintain and control stem cell activity in several organs, including the small intestine. Although the small intestine has a relatively simple architecture, it has an extraordinary capacity for fast self-renewal. Thus, the organ is a unique model for studying intestinal stem cells (ISCs) and their niche. The intestinal epithelium maintains the intestine, enabling it to perform its absorption, secretion, and barrier functions. ISCs reside at the base of crypts adjacent to Paneth cells. In vivo, ISCs are surrounded by the microenvironment that makes up the niche, which provides a variety of stimuli that determine the fate of the cells. Research on stem cell niches is beginning to deepen our understanding of ISC regulation at the cellular and molecular levels and is expected to provide insights that can be applied to ISC therapy. Intestinal organoids originate from a group of crypt base ISCs. These organoids possess a three-dimensional (3D) cell structure made up of the lumen facing inward. Therefore, 3D intestinal organoids are often digested and seeded in a two-dimensional (2D) manner to form confluent organoid monolayers. Here, we not only review our current understanding of ISC niches with a focus on systems that are well-characterized at the cellular and mechanistic levels, but we also summarize the current applications of intestinal organoids.
Full article

Figure 1
Highly Accessed Articles
Latest Books
E-Mail Alert
News
Topics
Topic in
Biomolecules, Cancers, Diseases, Neurology International, Biomedicines, Organoids
Brain Cancer Stem Cells and Their Microenvironment
Topic Editors: Maria Patrizia Stoppelli, Luca Colucci-D'Amato, Francesca BianchiniDeadline: 31 December 2025
Topic in
Biomolecules, Cancers, Cells, Organoids, Current Oncology
Advances in Glioblastoma: From Biology to Therapeutics
Topic Editors: Javier S. Castresana, Miguel IdoateDeadline: 31 March 2026
Topic in
Cells, JCM, Organoids, JMP
Novel Discoveries in Oncology 2nd Edition
Topic Editors: Michela Campolo, Giovanna Casili, Alessia Filippone, Marika LanzaDeadline: 20 June 2026
Topic in
CIMB, IJMS, JCDD, Organoids, Biomedicines
Molecular and Cellular Mechanisms of Heart Disease
Topic Editors: Pasi Tavi, Ebru Arioglu-InanDeadline: 31 December 2026
Special Issues
Special Issue in
Organoids
Advances in Organoid Technology: Bridging the Gap between Research and Therapy
Guest Editors: Elizabeth Vincan, Ramanuj DasGupta, Somponnat Sampattavanich, Joao FerreiraDeadline: 30 November 2025



