Journal Description
Tropical Medicine and Infectious Disease
Tropical Medicine and Infectious Disease
(TropicalMed) is an international, peer-reviewed, open access journal of tropical medicine and infectious disease, and is published monthly online. The Australasian College of Tropical Medicine (ACTM) and its joint Faculties of Travel Medicine and Expedition and Wilderness Medicine are affiliated with the journal, serving as their official journal. College members receive discounts on the article processing charges.
- Open Access— free for readers, with article processing charges (APC) paid by authors or their institutions.
- High Visibility: indexed within Scopus, SCIE (Web of Science), PubMed, PMC, Embase, Informit, and other databases.
- Journal Rank: JCR - Q1 (Tropical Medicine) / CiteScore - Q2 (Public Health, Environmental and Occupational Health)
- Rapid Publication: manuscripts are peer-reviewed and a first decision is provided to authors approximately 22.2 days after submission; acceptance to publication is undertaken in 3.8 days (median values for papers published in this journal in the second half of 2025).
- Recognition of Reviewers: reviewers who provide timely, thorough peer-review reports receive vouchers entitling them to a discount on the APC of their next publication in any MDPI journal, in appreciation of the work done.
Impact Factor:
2.6 (2024);
5-Year Impact Factor:
2.8 (2024)
Latest Articles
Pathogenicity of Brucella sp. ST27 Kogia sima Isolates in Murine and Cell Models
Trop. Med. Infect. Dis. 2026, 11(4), 98; https://doi.org/10.3390/tropicalmed11040098 - 7 Apr 2026
Abstract
Members of the genus Brucella are bacterial pathogens of global importance, and their increasing detection in marine mammals has raised concerns for wildlife conservation and public health. In this study, we evaluated the biological and pathogenic characteristics of two Brucella sp. sequence type
[...] Read more.
Members of the genus Brucella are bacterial pathogens of global importance, and their increasing detection in marine mammals has raised concerns for wildlife conservation and public health. In this study, we evaluated the biological and pathogenic characteristics of two Brucella sp. sequence type 27 (ST27) isolates obtained from a dwarf sperm whale (Kogia sima). We compared them with terrestrial and marine Brucella reference strains. We assessed resistance to polymyxin B and human serum complement, intracellular infection dynamics in HeLa epithelial cells, persistence in a murine model, and associated hematological and histopathological changes, and analyzed lipopolysaccharide (LPS) profiles. The Kogia isolates exhibited resistance to polymyxin B and serum complement, comparable to that of B. abortus 2308W and marine mammal Brucella strains. In HeLa cells, the isolates displayed distinct, strain-specific intracellular infection dynamics. In the murine model, both isolates persisted in the spleen and induced granulomatous lesions. However, splenic bacterial loads and histopathological scores were generally lower than those observed with B. abortus 2308W, which exhibited the highest virulence among the strains evaluated. Hematological alterations associated with Kogia isolates were also less pronounced than those induced by B. abortus 2308W, indicating an intermediate and strain-dependent virulence phenotype without evidence of enhanced virulence relative to the terrestrial reference strain. Western blot analyses showed that Brucella sp. ST27 isolates were not recognized by anti-B. abortus or anti-O-antigen monoclonal antibodies, while exhibiting a distinct recognition pattern with anti-B. canis serum, indicating differences in surface antigen composition. Comparative whole-genome analysis identified a limited number of isolate-specific variants affecting coding and intergenic regions. Collectively, these findings highlight phenotypic and genetic features of Brucella sp. ST27 from Kogia sima, which distinguishes it from other marine and terrestrial Brucella strains and supports further investigation into its biological behavior and potential public health relevance.
Full article
(This article belongs to the Special Issue Advances in Brucella Infections)
►
Show Figures
Open AccessEditorial
Post-Pandemic Challenges: Endemic COVID-19, Vaccine Hesitancy, and Viral Resurgence
by
Constantinos Tsioutis and Marcin Piotr Walkowiak
Trop. Med. Infect. Dis. 2026, 11(4), 97; https://doi.org/10.3390/tropicalmed11040097 - 5 Apr 2026
Abstract
Paraphrasing T [...]
Full article
(This article belongs to the Special Issue Post-Pandemic Challenges: Endemic COVID-19, Vaccine Hesitancy, and Viral Resurgence)
Open AccessReview
Polarization of Hepatic Macrophages in Alveolar Echinococcosis and Its Role in Remodeling the Immune Microenvironment
by
Hai Xu, Yanxiong Wang, Lin Mi, Li Ren and Zhixin Wang
Trop. Med. Infect. Dis. 2026, 11(4), 96; https://doi.org/10.3390/tropicalmed11040096 - 3 Apr 2026
Abstract
Alveolar echinococcosis (AE), caused by Echinococcus multilocularis larvae, is a severe zoonotic disease mimicking tumors, primarily affecting the liver with high mortality if untreated. Host immunity plays a pivotal role, shifting from Th1/Th17-mediated clearance to Th2/Treg-driven tolerance, enabling parasite survival. Liver macrophages, including
[...] Read more.
Alveolar echinococcosis (AE), caused by Echinococcus multilocularis larvae, is a severe zoonotic disease mimicking tumors, primarily affecting the liver with high mortality if untreated. Host immunity plays a pivotal role, shifting from Th1/Th17-mediated clearance to Th2/Treg-driven tolerance, enabling parasite survival. Liver macrophages, including Kupffer cells, polarize towards M2 phenotype under parasite antigens (e.g., phytic acid, exosomes), promoting immunosuppression, fibrosis, and T cell exhaustion via IL-10/TGF-β. This reshapes the tumor-like immune microenvironment with M2 macrophages recruiting Tregs, suppressing NK/DC functions, and fostering angiogenesis/fibrosis. Current treatment remains centered on surgery and benzimidazole therapy, both of which have notable limitations. Experimental immunomodulatory strategies, drug repurposing approaches, and targeted delivery systems may offer future therapeutic opportunities, but these concepts remain largely preclinical, unproven in AE, and require careful evaluation for safety and efficacy.
Full article
(This article belongs to the Special Issue Research Advances and New Perspectives on Helminthic Diseases)
►▼
Show Figures

Figure 1
Open AccessArticle
Prevalence of Human T-Lymphotropic Viruses 1 and 2 in Individuals Infected with Hepatitis C Virus in Belém do Pará, Brazil
by
Renata Santos de Sousa, Lorena de Carvalho Corrêa, Fabiola Santos da Silva Matos, Samia Meneses dos Santos, Marcos Daniel Mendes Padilha, Carolina Cabral Angelim, Álesson Adam Fonseca Andrade, Amanda Roberta Vieira Sacramento, Aline Cecy Rocha de Lima, João Lukas Nunes Almeida, Mauro Sérgio Moura de Araújo, Vitória Sahena Martins Souza Barbosa, Jacqueline Cortinhas Monteiro, Greice de Lemos Cardoso Costa, Andréa Nazaré Monteiro Rangel da Silva, Simone Regina Souza da Silva Conde, Luiz Fernando Almeida Machado, Izaura Maria Vieira Cayres Vallinoto, Antonio Carlos Rosário Vallinoto and Rosimar Neris Martins Feitosa
Trop. Med. Infect. Dis. 2026, 11(4), 95; https://doi.org/10.3390/tropicalmed11040095 - 2 Apr 2026
Abstract
Coinfection between hepatitis C virus (HCV) and human T-lymphotropic virus 1/2 (HTLV-1/2) remains poorly investigated in the Northern Region of Brazil despite its clinically important condition. The objective of this study was to determine the prevalence and describe the epidemiological and behavioral risk
[...] Read more.
Coinfection between hepatitis C virus (HCV) and human T-lymphotropic virus 1/2 (HTLV-1/2) remains poorly investigated in the Northern Region of Brazil despite its clinically important condition. The objective of this study was to determine the prevalence and describe the epidemiological and behavioral risk factors for HCV/HTLV-1/2 coinfection in Belém, Pará. This observational, descriptive, and cross-sectional study analyzed 192 samples from patients previously diagnosed with HCV: 127 participants recruited between May 2023 and June 2025 and 65 samples previously stored in the Virology Laboratory of UFPA. Data were collected through a structured survey. Serological screening for HTLV-1/2 was performed by enzyme-linked immunosorbent assay (ELISA) and confirmed by INNO-LIA and molecular biology (qPCR). HCV/HTLV-1/2 coinfection was observed in 4 individuals (2.1%), of whom 1.6% had HCV/HTLV-1 coinfection and 0.5% HCV/HTLV-2. There was no statistically significant association when comparing the sociodemographic, clinical characteristics, or risk factors of HCV monoinfected and HCV/HTLV-1/2 coinfected individuals. Although the results show a low prevalence of HTLV-1/2 and HCV coinfection in Belém do Pará, they still reinforce the importance of including HTLV in testing protocols for patients with hepatitis C in the North region of Brazil.
Full article
(This article belongs to the Special Issue Trends in Hepatitis Virus Epidemiology and Co-Infections)
►▼
Show Figures

Figure 1
Open AccessReview
Series 3: From Infection to Disease: A Global Scoping Review of Medical and Behavioural Determinants of Progression from TB Infection to TB Disease
by
Sonia Menon, Anthony D. Harries, Riitta A. Dlodlo, Gisèle Badoum, Mohammed F. Dogo, Olivia B. Mbitikon, Pranay Sinha, Yan Lin, Jyoti Jaju, Aung Naing Soe, Anisha Singh, Bharati Kalottee and Kobto G. Koura
Trop. Med. Infect. Dis. 2026, 11(4), 94; https://doi.org/10.3390/tropicalmed11040094 - 2 Apr 2026
Abstract
Background: Tuberculosis (TB) remains a major global health threat, particularly in low- and middle-income countries, with TB infection (TBI) serving as the primary source of TB disease. While HIV infection has long been recognised as a major risk factor for TB progression, the
[...] Read more.
Background: Tuberculosis (TB) remains a major global health threat, particularly in low- and middle-income countries, with TB infection (TBI) serving as the primary source of TB disease. While HIV infection has long been recognised as a major risk factor for TB progression, the rise of Non-Communicable Diseases (NCDs), which may exert immunosuppressive effects, further compounded by their treatment, contributes to increased TB susceptibility. This scoping review synthesises evidence from systematic reviews on medical and behavioural risk factors for TBI progression to TB disease, for both asymptomatic and symptomatic disease. Methods: A preliminary literature search was conducted on 11 January 2025, in PUBMED using the keywords “tuberculosis,” “asymptomatic or subclinical tuberculosis” “risk factors,” and “systematic review” followed by targeted reviews on the identified medical and behavioural risk factors for TB infection progression to TB disease. Results: A total of 25 systematic reviews were included. Medical risk factors for progression from TB infection to TB disease included diabetes mellitus (DM), chronic kidney disease (CKD), chronic obstructive pulmonary disease (COPD), undernutrition (including iron and vitamin D deficiency), cancer—particularly haematological malignancies—and immunosuppressive therapies (TNF-α inhibitors and glucocorticoids). Iron and vitamin D deficiency, particularly severe deficiency, is linked to increased TB risk, especially among people living with HIV. Behavioural risk factors, including tobacco, drug, and alcohol use, were also highlighted. Geographic variations in TB prevalence, diagnostic practices, and healthcare systems contributed to differences in risk estimates across reviews. No systematic reviews were identified that examined risk factors for asymptomatic TB. Conclusions: The convergence of TB with NCDs, compounded by immunosuppressive therapies, poses a public health challenge in high TB burden settings. Effective TB prevention requires targeted screening, along with enhanced management of these NCDs. Nutritional support, particularly screening and treatment of anaemia and vitamin D deficiency, may benefit individuals with TBI, comorbid NCDs, and HIV. A multidisciplinary approach, integrating behavioural interventions and tailored prevention strategies, is essential to achieving WHO’s End TB targets. Addressing the evidence gap on risk factors for asymptomatic TB is also critical to improve early detection and interrupt transmission.
Full article
(This article belongs to the Section Infectious Diseases)
►▼
Show Figures

Figure 1
Open AccessArticle
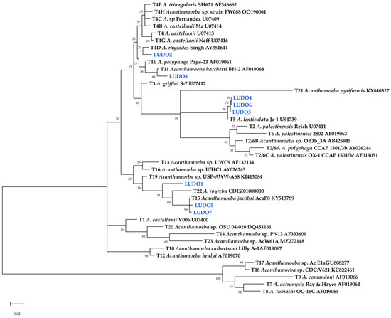
Genetic Classification of a Novel Genotype of the Genus Acanthamoeba Isolated from Tap Water in Mexico
by
Paloma Camacho-Aguilar, Leobardo Daniel Gonzalez-Zuñiga, Jose Reyes Gonzalez-Galaviz, Fernando Lares-Villa, Luis Fernando Lares-Jiménez, Luis Fernando Lozano Aguirre Beltrán, Alejandro Otero-Ruiz and Libia Zulema Rodriguez-Anaya
Trop. Med. Infect. Dis. 2026, 11(4), 93; https://doi.org/10.3390/tropicalmed11040093 - 1 Apr 2026
Abstract
Acanthamoeba is a free-living amoeba (FLA) that causes the majority of human infections. It is found predominantly in aquatic environments and is classified according to morphology or genotype (T1-T23). Research on this FLA aims to monitor its distribution, identify existing genotypes, assess its
[...] Read more.
Acanthamoeba is a free-living amoeba (FLA) that causes the majority of human infections. It is found predominantly in aquatic environments and is classified according to morphology or genotype (T1-T23). Research on this FLA aims to monitor its distribution, identify existing genotypes, assess its infectious potential, and identify factors that contribute to its recurrence. This study performed a molecular characterisation of Acanthamoeba strains isolated from tap water in Cajeme, Sonora, Mexico, to classify their genotypes. This was complemented by whole-genome sequencing and mapping of the 18S rRNA region in a divergent strain, LUDO1, to obtain higher-resolution data for more reliable assessment of its divergence from known genotypes. Genotypes T4, T5, T11, and T15 were identified in the Acanthamoeba-specific amplimer S1 (ASA.S1) region using the maximum-likelihood method. The inclusion of the 18S rRNA region from strain LUDO1 enabled its classification as a new genotype (T24), with a dissimilarity exceeding 5% compared with the 23 known genotypes. Additionally, culture analysis revealed notable variation in trophozoite size among strains that correlated with phylogenetic sub-branching. This analysis contributed to the epidemiological understanding of Acanthamoeba’s high resistance to treatments and infection systems and demonstrated a broadening of the phylogenetic distribution within the genus.
Full article
(This article belongs to the Special Issue One Health Perspectives on Pathogenic Amoebae: Infections and Environmental Detection)
►▼
Show Figures

Figure 1
Open AccessReview
Yellow Fever in Pregnancy: A Comprehensive Review of the Clinical Implications and Vaccination in the Context of the 2024–2026 Americas Outbreak
by
Alfonso J. Rodríguez-Morales, Katherine Acevedo-Jimenez, María Eugenia Guevara, Alicia Chang-Cojulun, José Brea-Del Castillo, Melissa Palmieri, Maria L. Avila-Agüero, Francisco Javier Membrillo de Novales, Carlos Torres-Martínez, Sandra X. Olaya, Sergio David Angulo, Jaime A. Cardona-Ospina, Roberto Debbag, Carlos Espinal, Maritza Cabrera, Jaime David Acosta-España, Darío S. López-Delgado, Marco A. Solarte-Portilla, Oscar Fraile, Tatiana Drummond, Rodrigo Nogueira Angerami, Flor M. Muñoz, Irene Benítez, Kleber Luz, María Alejandra López-Zambrano, Cristina Hernán-García, Daniel Leonardo Sánchez-Carmona, Lisette Cortes, Hernán Vargas, Lysien Zambrano, Danna Lucía Calderón-Medina, Diana Alejandra Hernández-Ramírez, Abraham Katime, Álvaro A. Faccini-Martínez, Leidy J. Medina-Lozano, Beatriz Elena Porras-Pedroza, Cristian Biscayart, Ana Carvajal, Lily M. Soto-Ávila, Marbelys Hernández, Rolando Ulloa-Gutierrez, Laura Naranjo-Lara, José Alejandro Mojica, Matthew H. Collins, Herberth Maldonado, Marco A. P. Safadi, Enrique Chacon-Cruz and José A. Suárezadd
Show full author list
remove
Hide full author list
Trop. Med. Infect. Dis. 2026, 11(4), 92; https://doi.org/10.3390/tropicalmed11040092 - 30 Mar 2026
Abstract
Yellow fever remains a major public health threat in endemic and re-emerging regions of Africa and South America, with recent outbreaks highlighting persistent gaps in prevention and surveillance. Pregnant women represent a particularly vulnerable population, yet the epidemiology, clinical impact, and preventive strategies
[...] Read more.
Yellow fever remains a major public health threat in endemic and re-emerging regions of Africa and South America, with recent outbreaks highlighting persistent gaps in prevention and surveillance. Pregnant women represent a particularly vulnerable population, yet the epidemiology, clinical impact, and preventive strategies for yellow fever in pregnancy are insufficiently characterized. Physiological and immunological changes during gestation may influence host responses to infection; however, current evidence does not demonstrate increased susceptibility to or severity of yellow fever during pregnancy. Adverse materno-fetal outcomes, including miscarriage, stillbirth, preterm birth, and, in rare cases, perinatal transmission, have been reported but remain poorly characterized. Diagnostic challenges, overlapping clinical presentations with other arboviral and hepatic diseases, and limited access to specialized care further complicate clinical management in many endemic settings. This perspective provides a comprehensive overview of yellow fever in pregnancy during the 2024–2026 outbreak in the Americas, including a risk-stratification framework for prevention. We summarize current evidence on epidemiology, pathophysiology, diagnosis, and supportive care, and examine prevention strategies with particular emphasis on vaccination. Accumulated observational evidence and substantial real-world experience have not demonstrated an increased risk of serious adverse events and generally support the effectiveness of yellow fever vaccination during pregnancy when administered with appropriate clinical judgment. In high-risk settings, the benefits of maternal immunization clearly outweigh theoretical concerns, supporting a flexible, risk-based approach, despite relatively limited evidence. We also discuss national and international policies, post-pregnancy booster recommendations, and the importance of integrating vaccination assessment into antenatal care. Finally, we highlight critical knowledge gaps and research priorities, including the need for prospective registries and strengthened pharmacovigilance. Coordinated clinical and public health strategies are essential to protect maternal and neonatal health and to reduce the burden of yellow fever in endemic and re-emerging settings.
Full article
(This article belongs to the Special Issue Arboviral Infections: Pathogenesis and Immunity)
►▼
Show Figures

Figure 1
Open AccessArticle
Schistosomiasis in Western Lake Turkana, Kenya: An Exploratory Serosurvey and Validation of Dried Blood Spots for Field Studies
by
Andrea Miján, Oihane Martín, Esther Ciancas, Carmen Llorente Martín, Gilechrist Lokoel, Sarah Lokaala, Daniel Lokiriama, Sagrario de la Fuente Hernanz, María Llorente de Santiago, Ana Camila Bertomeu and Jose A. Perez-Molina
Trop. Med. Infect. Dis. 2026, 11(4), 91; https://doi.org/10.3390/tropicalmed11040091 - 30 Mar 2026
Abstract
Background: Schistosomiasis remains a significant neglected tropical disease in Kenya, but its presence in the western/northern Lake Turkana region is poorly characterised. We conducted an exploratory serosurvey to assess evidence of Schistosoma spp. exposure and a diagnostic accuracy study to evaluate dried blood
[...] Read more.
Background: Schistosomiasis remains a significant neglected tropical disease in Kenya, but its presence in the western/northern Lake Turkana region is poorly characterised. We conducted an exploratory serosurvey to assess evidence of Schistosoma spp. exposure and a diagnostic accuracy study to evaluate dried blood spots (DBSs) for field serology. Methods: We performed a cross-sectional survey in adults (≥18 years) from six communities in the western/northern and shoreline area of Turkana Lake, excluding individuals with >6 months of residence in other Kenyan endemic areas. Capillary blood was collected on DBSs and tested centrally using ELISA for Schistosoma spp. IgG. In parallel, DBS cards performance was compared with paired routine serum ELISA in 23 patients assessed for suspected schistosomiasis at our centre. Results: We enrolled 155 participants (60% men; median age 30 years), with nearly universal reported freshwater contact (154/155, 99.4%). In the validation study, DBS values were lower than serum values (mean bias 0.27), with moderate correlation (r = 0.54) and modest discrimination (AUC 0.65; sensitivity 80% and specificity 50% at OD index >0.8). The median DBS ELISA OD index for the 155 participants was 0.55 (IQR, 0.34–0.79). Six samples exceeded 0.8, but these values were low, and all had negative IHA (<1/80), yielding no confirmed seropositive cases. Conclusions: These findings suggest low or absent sustained transmission in the sampled communities during the study period and indicate that DBS-based serology is operationally feasible but requires careful calibration and confirmatory testing for robust field inference.
Full article
(This article belongs to the Section Neglected and Emerging Tropical Diseases)
►▼
Show Figures

Figure 1
Open AccessReview
TB Data Improvement in Nkembo Health Treatment Center in Libreville, Gabon
by
Casimir Manzengo, Farai Mavhunga, Nlandu Roger Ngatu, Fleur Lignenguet, Stredice Manguinga and Ghislaine Asseko Nkone
Trop. Med. Infect. Dis. 2026, 11(4), 90; https://doi.org/10.3390/tropicalmed11040090 - 27 Mar 2026
Abstract
Although the estimated tuberculosis (TB) incidence in Gabon is declining, there have been challenges with treatment coverage, HIV status and treatment outcome documentation. Thus, the National TB Program (NTP) conducted an innovative data review at the Nkembo Health Treatment Center in Libreville, which
[...] Read more.
Although the estimated tuberculosis (TB) incidence in Gabon is declining, there have been challenges with treatment coverage, HIV status and treatment outcome documentation. Thus, the National TB Program (NTP) conducted an innovative data review at the Nkembo Health Treatment Center in Libreville, which manages more than 70% of Gabonese TB patients. Since our hypothesis was that the Nkembo treatment center was struggling with data mismanagement due to the workload, the objective was to perform a TB data quality review and triangulation exercise at the Nkembo health facility in Libreville, from January to August 2023, and propose recommendations for data improvement. Methods: The study used the data reconciliation method. This is a process that involves comparing and aligning data from multiple sources to ensure consistency, accuracy, and integrity. The primary purpose of data reconciliation is to identify and resolve discrepancies or differences between datasets and make them consistent. Using the “TB onion model”, analysis identified data mismanagement as a key contributor to underreporting. A data review compared TB records to TB registry data and patient folders from January to August 2023 for notification and to the 2022 cohort for treatment results. The study focused on notified TB cases, HIV status and TB treatment outcome documentation. Discrepancies were reconciled, and treatment outcomes re-evaluated. Results: After review, statistically significant increases were observed: +22% for total TB cases (p = 0.0003), +141% for the number of TB cases with known HIV status (p = 0.0017) and +104% for the number of TB cases successfully treated (p = 0.0001), as compared with the previous data. Discussion: This data reconciliation showed the usefulness of triangulation across data sources to improve the completeness of data. Also, current reported data underestimate the number of reported cases, documentation of HIV status, and treatment success. Conclusions: The study shows that data reconciliation can improve TB programmatic data completeness to better reflect program performance.
Full article
(This article belongs to the Special Issue Tuberculosis Control in Africa and Asia)
►▼
Show Figures

Figure 1
Open AccessArticle
Occurrence of Toxoplasma gondii and Neospora caninum Antibodies in Pet Cats and Dogs in Pathum Thani, Thailand
by
Nhung Pho Nguyen Nguyen, Thuy Thi Nguyen, Chonchadayu Phanpha, Ketsarin Kamyingkird, Adrian B. Hehl and Tawin Inpankaew
Trop. Med. Infect. Dis. 2026, 11(4), 89; https://doi.org/10.3390/tropicalmed11040089 - 25 Mar 2026
Abstract
Toxoplasma gondii and Neospora caninum are closely related apicomplexan parasites of veterinary and public health importance. T. gondii is a zoonotic pathogen for which cats are the definitive host, whereas N. caninum is a major cause of reproductive losses in cattle, with dogs
[...] Read more.
Toxoplasma gondii and Neospora caninum are closely related apicomplexan parasites of veterinary and public health importance. T. gondii is a zoonotic pathogen for which cats are the definitive host, whereas N. caninum is a major cause of reproductive losses in cattle, with dogs acting as the definitive host. Data on exposure in pet animals in Thailand remain limited. This study investigated seroprevalence and associated risk factors of T. gondii and N. caninum in pet cats and dogs in Pathum Thani Province, an urban area adjacent to Bangkok. Between June 2020 and July 2021, serum samples were collected from 169 owned animals, including 86 cats and 83 dogs, participating in a mobile sterilization program. Antibodies were detected using the indirect fluorescent antibody test (IFAT), and animal characteristics, behaviors, and environmental factors were obtained via owner questionnaires. Serological evidence of exposure to both parasites was detected. Antibodies against T. gondii were detected in 4.73% (8/169) of animals, including 4.65% (4/86) of cats and 4.82% (4/83) of dogs. For N. caninum, the overall seroprevalence was 10.06% (17/169), with a higher prevalence in dogs (15.66%, 13/83) than in cats (4.65%, 4/86). No significant risk factors were identified for T. gondii or N. caninum infection in either cats or dogs (p > 0.05).
Full article
(This article belongs to the Special Issue Toxoplasma and Neospora: Public Health Challenges in Tropical Regions)
Open AccessReview
Drug-Resistant Tuberculosis in Prisons of Latin America and the Caribbean: A Critical Reflection on Structural Challenges and Gaps
by
Ariel Torres, Gisselle Trujillo and José Daniel Sánchez
Trop. Med. Infect. Dis. 2026, 11(4), 88; https://doi.org/10.3390/tropicalmed11040088 - 24 Mar 2026
Abstract
Drug-resistant tuberculosis (DR-TB) represents a major public health threat, particularly in the prisons of Latin America and the Caribbean, where rates are up to 40 times higher than those observed in the general population. These facilities act as community amplifiers due to overcrowding,
[...] Read more.
Drug-resistant tuberculosis (DR-TB) represents a major public health threat, particularly in the prisons of Latin America and the Caribbean, where rates are up to 40 times higher than those observed in the general population. These facilities act as community amplifiers due to overcrowding, poor ventilation, diagnostic delays, and treatment discontinuity. This study offers a critical reflection on the magnitude, determinants, and implications of DR-TB in regional penitentiary contexts. A reflective analytical review was conducted in PubMed, Scopus, Web of Science, SciELO, and LILACS, complemented by WHO and PAHO reports, prioritising studies from 2019 to 2024. The findings reveal MDR-TB and pre-extensively drug-resistant (pre-XDR) outbreaks in Peru, Paraguay, and the Dominican Republic, as well as community transmission linked to prisons in Brazil and Colombia. Persistent gaps remain in systematic screening, drug susceptibility testing coverage, and post-release follow-up. Scientific production continues to be uneven and predominantly biomedical, with limited consideration of social and human rights determinants. DR-TB in prisons reflects the structural deficiencies of health and justice systems; its control requires intersectoral policies, genomic surveillance, and strategies that ensure early diagnosis, treatment continuity, and dignified detention conditions.
Full article
(This article belongs to the Special Issue Burden of Tuberculosis in Different Countries, 2nd Edition)
►▼
Show Figures

Figure 1
Open AccessReview
Series 2: Invisible Threats: A Global Scoping Review of Risk Factors for Tuberculosis Infection
by
Sonia Menon, Anthony D. Harries, Riitta A. Dlodlo, Gisèle Badoum, Mohammed F. Dogo, Olivia B. Mbitikon, Pranay Sinha, Yan Lin, Jyoti Jaju, Aung Naing Soe, Anisha Singh, Bharati Kalottee and Kobto G. Koura
Trop. Med. Infect. Dis. 2026, 11(4), 87; https://doi.org/10.3390/tropicalmed11040087 - 24 Mar 2026
Abstract
Background: Tuberculosis (TB) remains a major global health challenge, with Mycobacterium tuberculosis (M. tuberculosis) causing significant morbidity and mortality mainly in high-burden countries. Following exposure to M. tuberculosis, individuals may become infected, developing TB infection (TBI) through inhalation of the
[...] Read more.
Background: Tuberculosis (TB) remains a major global health challenge, with Mycobacterium tuberculosis (M. tuberculosis) causing significant morbidity and mortality mainly in high-burden countries. Following exposure to M. tuberculosis, individuals may become infected, developing TB infection (TBI) through inhalation of the bacillus: this affects approximately one-fourth of the global population and serves as a critical reservoir for potential disease reactivation and transmission. The risk of being infected with M. tuberculosis is shaped by bacterial load of people with TB, contact patterns, environmental factors, and host susceptibility, particularly in high-risk congregate settings. Elucidating these determinants is instrumental for optimising TB prevention and control strategies. Methods: A preliminary PubMed search was conducted on 25 August 2024, using the keywords “latent tuberculosis infection,” “risk factors,” and “systematic review.” Targeted reviews were then performed in November 2024 to examine factors influencing progression from exposure to M. tuberculosis to TBI. Systematic reviews published between January 2000 and November 2024 were included. Results: The scoping review analysed eight systematic reviews, grouping findings into three key themes: (1) proximity and behavioural risk factors; (2) environmental risk factors; and (3) host immune vulnerabilities. Close contact with people with TB in crowded settings, such as dormitories, healthcare facilities, and prisons, was strongly associated with an elevated risk of TBI. Healthcare workers travelling from low- to high-incidence regions faced the highest risk due to frequent exposure to M. tuberculosis, while military personnel and general travellers had lower risks. Environmental exposures, including second-hand smoke and inadequate ventilation, further heightened susceptibility among children and adults. Host immune risk factors, such as advanced age, low body mass index, lack of BCG vaccination, and metabolic disorders such as diabetes, markedly increase susceptibility to TBI. The interplay between proximity, behavioural and environmental risk factors, and host immune vulnerabilities highlights the multifactorial nature of TBI risk. Conclusion: Effective TBI control demands a multifaceted approach, combining robust infection prevention and control measures, comorbidity management, and mitigation of behavioural risk factors like smoking. Tailored strategies are crucial for high-risk settings such as healthcare facilities and prisons. Multisectoral collaboration is essential to address key risk factors and protect vulnerable populations from progressing to TBI.
Full article
(This article belongs to the Section Infectious Diseases)
►▼
Show Figures

Figure 1
Open AccessArticle
Schistosomiasis japonicum in Indonesia: Progress and Surveillance Needs in Verge-of-Elimination Settings
by
Achmad Naufal Azhari, Agrin Zauyani Putri, Ajib Diptyanusa, Sunardi Sunardi, Yayuk Agustin Hapsari, Regina Tiolina Sidjabat, Dauries Ariyanti, Zainal Khoirudin, Rezavitawanti Rezavitawanti, Herdiana Herdiana, Yullita Evarini Yuzwar and Farida Alhosani
Trop. Med. Infect. Dis. 2026, 11(4), 86; https://doi.org/10.3390/tropicalmed11040086 - 24 Mar 2026
Abstract
Schistosomiasis japonicum transmission in Indonesia has declined substantially over recent decades, placing it in the last miles of elimination in the Western Pacific Region. As programmes transition from control to interruption of transmission, surveillance systems must be capable of detecting residual transmission. This
[...] Read more.
Schistosomiasis japonicum transmission in Indonesia has declined substantially over recent decades, placing it in the last miles of elimination in the Western Pacific Region. As programmes transition from control to interruption of transmission, surveillance systems must be capable of detecting residual transmission. This study synthesised routine epidemiological data from 2015 to 2025 to assess Indonesia’s readiness for elimination and to identify key surveillance gaps in near-elimination settings. Descriptive quantitative analysis was conducted using national surveillance data from two endemic districts in Central Sulawesi, complemented by programme reports on mass drug administration, human diagnosis, animal reservoir surveillance, and snail surveys. Results showed that while prevalence in humans has remained low and responsive to mass drug administration, transmission persists through infected animal reservoirs and intermediate snail hosts. Surveillance performance is constrained by limited diagnostic capacity, inconsistent snail survey coverage, fragmented paper-based reporting systems, and weak integration across human, animal, and environmental sectors. These findings indicated that low prevalence in humans alone is insufficient to demonstrate interruption of transmission, particularly in zoonotic schistosomiasis. In conclusion, Indonesia’s experience highlights the need to strengthen near-elimination surveillance through sensitive diagnostics, integrated One Health approaches, and digitally enabled data systems to sustain elimination and support future verification of schistosomiasis transmission interruption.
Full article
(This article belongs to the Special Issue Surveillance of Eliminated and Near-Eliminated Infectious Disease in the Western Pacific Region)
►▼
Show Figures

Figure 1
Open AccessArticle
Brucellosis Seroprevalence, Analysis of Risk Factors, and Comparison of Test Methods Used in Diagnosis in a Tertiary Hospital in Kahramanmaraş
by
Özlem Kirişci and Zerife Orhan
Trop. Med. Infect. Dis. 2026, 11(3), 85; https://doi.org/10.3390/tropicalmed11030085 - 21 Mar 2026
Abstract
(1) Brucellosis is a zoonotic infection that remains a significant public health concern in endemic regions. This study aimed to determine the seroprevalence of brucellosis in a tertiary care hospital, analyze associated risk factors, and evaluate the diagnostic performance of commonly used serological
[...] Read more.
(1) Brucellosis is a zoonotic infection that remains a significant public health concern in endemic regions. This study aimed to determine the seroprevalence of brucellosis in a tertiary care hospital, analyze associated risk factors, and evaluate the diagnostic performance of commonly used serological tests. (2) The study was based on the serological test results of 24,545 samples collected between 2020 and 2023. Rose Bengal, standard tube agglutination, and Brucellacapt tests were used for the diagnosis of brucellosis. Data were analyzed according to age, sex, clinical department, and seasonal distribution using SPSS version 25.0. (3) Overall, 367 cases (1.5%) tested positive. When the 367 seropositive cases were evaluated by year, the annual distribution showed a declining trend, decreasing from 2.5% in 2020 to 1.2% in 2023. Among the positive cases, 57.8% were female, and 36% were aged between 41 and 64 years. The infectious diseases department had the highest positivity rate (37.1%). Brucellacapt showed the highest positivity rate (90.2%), followed by Rose Bengal (76.2%). The highest monthly positivity rate was observed in October (11.4%), and seasonally in autumn (31.3%). (4) The Brucellacapt test has demonstrated high sensitivity and serves as a valuable supplementary diagnostic tool in the evaluation of brucellosis. However, its low specificity underscores the necessity for careful interpretation of positive results and supports its use in conjunction with other serological tests to enhance diagnostic accuracy. Considering seasonal and departmental variations, a combined testing approach may improve overall diagnostic accuracy.
Full article
(This article belongs to the Special Issue Emerging and Re-emerging Infectious Diseases: Global and Local Burden, Surveillance, and Response Strategies)
►▼
Show Figures

Figure 1
Open AccessArticle
Evaluating Treatment and Safety Outcomes of a Shorter Regimen for Drug-Resistant TB in Nigeria: An Implementation Research Study
by
Victor Babawale, Clement Adesigbin, Corinne S. Merle, Vanessa Veronese, Fatimata Bintou Sall, Benjamin Seydou Sombie, Eunice Nnaisa Jiya-Chitumu, Chizaram Onyeaghala, Adegboyega Moses Oyefabi, Rotimi Samuel Owolabi, Osman Eltaye, Olusoji Ige, Ogiri Sam, Obioma Akaniro, Adebola Lawanson, Victor Ombeka and Muse Fadeyi
Trop. Med. Infect. Dis. 2026, 11(3), 84; https://doi.org/10.3390/tropicalmed11030084 - 21 Mar 2026
Abstract
The introduction of significantly shorter, all-oral regimens has significantly shifted the management of drug-resistant tuberculosis (DR-TB) towards a more tolerable and patient-centred therapeutic approach that aims to enhance treatment adherence, clinical outcomes, and quality of life among patients. Nigeria has gradually adopted this
[...] Read more.
The introduction of significantly shorter, all-oral regimens has significantly shifted the management of drug-resistant tuberculosis (DR-TB) towards a more tolerable and patient-centred therapeutic approach that aims to enhance treatment adherence, clinical outcomes, and quality of life among patients. Nigeria has gradually adopted this all-oral, shorter regimen, but the impact of this regimen in programmatic settings has not yet been studied. In 2022, a longitudinal, two-armed cohort study was conducted to explore the effectiveness, safety, and feasibility of the all-oral shorter regimen in the programmatic management of RR/MDR-TB in Nigeria. Consenting and eligible RR/MDR-TB patients receiving the all-oral regimen (intervention group) in four states were consecutively enrolled and compared to those receiving the standard of care (SOC). Treatment effectiveness, proportion, and 95% confidence intervals of favourable and unfavourable outcomes were measured at the end of treatment and during follow-up (six and 12 months post-treatment). In total 383 Participants were followed monthly throughout the 9–12-month treatment phase and then reassessed at 6 and 12 months after treatment completion, giving a total possible observation period of up to 24 months (185 received the intervention and 198 the standard of care). At the end of follow-up, there was a higher but non-significant proportion of favourable outcomes among the intervention vs. SOC group (80% vs. 69.7%); a higher proportion of favourable outcomes was also noted at the end of treatment among intervention participants (81.1 vs. 76.8%). Around one third of patients reported at least one serious adverse event (SAE), with no significant differences between arms, and none were deemed related to the use of medication. Intervention participants reported greater improvements in health-related quality of life between baseline and four months compared to those receiving the SOC. These findings support the programmatic use of all-oral shorter treatment for RR/MDR-TB as a regimen that is effective, tolerable, safe, and associated with enhanced health-related quality of life for patients in Nigeria.
Full article
(This article belongs to the Special Issue Tuberculosis Control in Africa and Asia)
►▼
Show Figures

Figure 1
Open AccessArticle
Programmatic Results of Integrating Systematic TB Screening Across Diverse Outpatient Health System Entry Points in the Democratic Republic of the Congo
by
Romain Kibadi Lungoy, Jean Ngoy Kitenge, Nuccia Saleri, Stephane Mbuyi Tshikunga, Papy Pululu, Emmanuelle Papot, Corinne Simone Merle, Anna Scardigli and Jean Pierre Malemba Tshibuyi
Trop. Med. Infect. Dis. 2026, 11(3), 83; https://doi.org/10.3390/tropicalmed11030083 - 17 Mar 2026
Abstract
The Democratic Republic of the Congo faces a high tuberculosis (TB) burden. In 2022, 61% of an estimated 402,000 TB cases were reported (World Health Organization Global tuberculosis report). To enhance case detection, the national TB program (NTP) introduced a program quality and
[...] Read more.
The Democratic Republic of the Congo faces a high tuberculosis (TB) burden. In 2022, 61% of an estimated 402,000 TB cases were reported (World Health Organization Global tuberculosis report). To enhance case detection, the national TB program (NTP) introduced a program quality and efficiency approach (PQE), integrating systematic TB screening into outpatient departments (OPDs). Observational data of the PQE on the TB care cascade (from screening to treatment) across 70 sites in Kinshasa that initiated PQE during the first quarter of 2023 are presented. Data were collected monthly and validated during supervision visits, and disaggregated by sex, healthcare facility type (public, private, or faith-based), facility level (primary or secondary), and OPD within each facility. In 2024, 639,464 individuals were consulted in various OPDs in the participating facilities, 57% of which were female. The median number needed to screen (NNS) was 22.1, with an interquartile range of [9.5–104.3]. There was a significantly lower NNS observed in general practice and human immunodeficiency virus departments. Throughout the TB care cascade, women were less likely than men to be screened, tested, or treated. These findings, to be interpreted within the context of Kinshasa pilot facilities, provide insights to the NTP for developing PQE implementation research aimed at understanding the reasons for these discrepancies and informing NTP scale-up at the national level.
Full article
(This article belongs to the Special Issue Tuberculosis Control in Africa and Asia)
►▼
Show Figures

Figure 1
Open AccessArticle
Global Temporal Trends and Projections of Acute Hepatitis E Epidemiology for Adults 65 Years and Older from 1990 to 2021: Global Burden of Disease 2021 Based Study
by
Shuangshuang Ma, Qingling Wang, Junjie Lin and Yufeng Gao
Trop. Med. Infect. Dis. 2026, 11(3), 82; https://doi.org/10.3390/tropicalmed11030082 - 17 Mar 2026
Abstract
Background: Acute hepatitis E (AHE) poses escalating risks to older adults (≥65 years), compounded by immunosenescence and comorbidities. Using Global Burden of Disease (GBD) 2021 data, this study analyzes global AHE burden, trends, and projections in aging populations. Methods: Age-standardized rates (ASIR, ASMR,
[...] Read more.
Background: Acute hepatitis E (AHE) poses escalating risks to older adults (≥65 years), compounded by immunosenescence and comorbidities. Using Global Burden of Disease (GBD) 2021 data, this study analyzes global AHE burden, trends, and projections in aging populations. Methods: Age-standardized rates (ASIR, ASMR, ASDR) for AHE in adults ≥ 65 years were extracted from GBD 2021 across 204 countries (1990–2021). Frontier analysis assessed gaps between observed burdens and sociodemographic index (SDI)-based theoretical minima. Age-period-cohort (APC) modeling evaluated age/period/cohort effects. Bayesian (BAPC), NORDPRED, and ARIMA models projected trends to 2050. Results: Global ASIR increased by 1.5% annually (1990–2021), with ASMR and DALYs declining significantly. Middle SDI regions showed the steepest ASIR rise (net drift: 0.064%/year), while high SDI areas had volatile trends. Age effects peaked in ≥95-year-olds. Frontier analysis revealed persistent ASIR-SDI gaps, particularly in low-middle SDI regions. Projections indicate a ASIR rise by 2050 (113.04/100,000), contrasting with declining ASMR (0.056/100,000) and ASDR (1.31/100,000) and the NORDPRED, ARIMA, and EAPC models exhibit analogous global predictive trends. Conclusions: Diverging trends of rising incidence and falling mortality highlight unmet prevention needs. High-burden regions require SDI-stratified strategies, prioritizing vaccination programs (e.g., HEV 239), zoonotic transmission control, and enhanced surveillance. The Sustainable Development Goals (SDGs) envision hepatitis elimination by 2030 (Target 3.3). However, our analysis projects ongoing AHE burden in aging populations through 2050, indicating the need for post-2030 policy adaptations.
Full article
(This article belongs to the Special Issue Viral Hepatitis and Other Microbial Threats in Tropical Medicine)
►▼
Show Figures

Figure 1
Open AccessSystematic Review
Thyroid Tuberculosis Abscess: A Systematic Review of Diagnostic Pathways and Management Strategies
by
Pranav Shivashankar, Praween Senanayake, Thomas Stephen Ledger and Nicholas Ngui
Trop. Med. Infect. Dis. 2026, 11(3), 81; https://doi.org/10.3390/tropicalmed11030081 - 15 Mar 2026
Abstract
Background: Thyroid tuberculosis abscesses (TTA) are rare manifestations of extrapulmonary tuberculosis, with the available literature consisting almost exclusively of individual case reports and small observational series. This systematic review aimed to evaluate current management strategies and associated clinical outcomes for TTA. Methods: Reports
[...] Read more.
Background: Thyroid tuberculosis abscesses (TTA) are rare manifestations of extrapulmonary tuberculosis, with the available literature consisting almost exclusively of individual case reports and small observational series. This systematic review aimed to evaluate current management strategies and associated clinical outcomes for TTA. Methods: Reports describing confirmed TTA, specified treatment regimens and clinical outcomes were systematically identified and synthesised from PubMed, Embase, Web of Science and Google Scholar from the period 1990 to 2025. Studies with suspected but unconfirmed cases were excluded. Risk of bias was assessed using the Joanna Briggs Institute tool. A total of 22 studies comprising 33 patients were included. Results: Significant diagnostic delays were seen. When diagnosis was established, standard four-drug anti-tubercular therapy (ATT) for at least 6 months emerged as the predominant first-line treatment. Surgical or percutaneous drainage procedures were typically reserved for large abscesses, treatment failure, acute suppurative presentations or suspected malignancy. Across published cases, lesion resolution and preservation of euthyroid function were reported in 92% of patients. However, the absence of comparative studies and the reliance on highly selected case material limit definitive conclusions and raise concerns about publication bias. Conclusions: TTA is a rare entity, with established treatment success with ATT, with surgery reserved for selected cases. Higher-quality comparative data are required to inform optimal management strategies.
Full article
(This article belongs to the Section Infectious Diseases)
►▼
Show Figures

Figure 1
Open AccessArticle
Cytokine-Driven Immune Phenotypes at Delivery as Indicators of Malaria Infection Among Primigravidae in Burkina Faso: An Exploratory Analysis
by
Ousmane Traore, Toussaint Rouamba, Serge Henri Zango, Hermann Sorgho, Innocent Valea, Maminata Traore-Coulibaly, Henk D. F. H. Schallig and Halidou Tinto
Trop. Med. Infect. Dis. 2026, 11(3), 80; https://doi.org/10.3390/tropicalmed11030080 - 12 Mar 2026
Abstract
In malaria-endemic regions, women remain vulnerable to Plasmodium falciparum infection at the time of delivery. However, the immunological mechanisms underlying infection-associated inflammation in primigravid women remain poorly characterized. This exploratory study investigated cytokine-based immune profiles reflecting malaria infection status at delivery. We assessed
[...] Read more.
In malaria-endemic regions, women remain vulnerable to Plasmodium falciparum infection at the time of delivery. However, the immunological mechanisms underlying infection-associated inflammation in primigravid women remain poorly characterized. This exploratory study investigated cytokine-based immune profiles reflecting malaria infection status at delivery. We assessed 33 primigravid women from Nanoro, Burkina Faso (mean age 19 years; range 18–20.5) at childbirth. Antibody responses to P. falciparum antigens (PfCSP, PfAMA-1, and EBA-175) and plasma levels of cytokines (IL-4, IL-10, IL-6, TNF-α, and IFN-γ) were quantified using enzyme immunoassays. Multivariate analyses, including principal component analysis (PCA) and hierarchical clustering, identified three distinct immune profiles: (1) a low-inflammatory cluster with reduced IL-6 and TNF-α, (2) a TNF-α–dominant cluster, and (3) a highly pro-inflammatory cluster with elevated IL-6 and TNF-α. Cluster stability was supported by bootstrap analysis (AU ≥ 92%). All women in the most inflammatory cluster were P. falciparum–positive at delivery (Fisher’s exact test, p = 0.04; exploratory association). These cytokine-driven profiles reflect biologically distinct inflammatory states associated with concurrent infection at delivery rather than predictive immune predispositions. The findings underscore the potential of cytokine profiling as a hypothesis-generating tool to guide future longitudinal studies on immune regulation and the postpartum period.
Full article
(This article belongs to the Special Issue Advances in Infectious Disease Surveillance: Climate-Sensitive, Biostatistical, and Simulation Modeling Approaches)
►▼
Show Figures

Figure 1
Open AccessArticle
The Climate–Migration–Health Nexus: A Multisectoral Framework for Action, with Case Insights from MENA
by
Davide T. Mosca and Michela Martini
Trop. Med. Infect. Dis. 2026, 11(3), 79; https://doi.org/10.3390/tropicalmed11030079 - 11 Mar 2026
Abstract
The convergence of climate change, migration, and health represents a critical global challenge, with the Middle East and North Africa (MENA) region illustrating acute vulnerabilities while offering insight relevant beyond the region. Increasing exposure to extreme heat, droughts, and floods drives displacement, constrained
[...] Read more.
The convergence of climate change, migration, and health represents a critical global challenge, with the Middle East and North Africa (MENA) region illustrating acute vulnerabilities while offering insight relevant beyond the region. Increasing exposure to extreme heat, droughts, and floods drives displacement, constrained mobility, and adaptive migration, placing additional pressure on already stretched health systems. This paper proposes an integrated Nexus Action Framework for Climate Change, Migration, and Health (NAF-CMH) to address these interlinked dynamics and move beyond fragmented, sector-specific responses. The framework conceptualizes human mobility both as a potential resilience strategy and as a determinant of health, encompassing climate-affected migrants, displaced populations, and those experiencing involuntary immobility across diverse pathways and settings. It promotes systematic integration of health considerations into climate adaptation and migration governance and situates these interventions within the broader agenda of climate-resilient health systems. Drawing on a non-systematic narrative review of peer-reviewed and grey literature, complemented by the authors’ expertise, the paper identifies seven interrelated pillars for coordinated policy and operational action. While grounded in MENA-specific vulnerabilities, the framework is flexible and adaptable to other regions facing climate-driven mobility challenges. By providing an operational architecture for multisector collaboration, the NAF-CMH supports policymakers, public health authorities, and migration actors in strengthening resilience, reducing vulnerability and safeguarding health amid accelerating climate impacts and evolving mobility patterns.
Full article
(This article belongs to the Special Issue Contemporary Migrant Health, 3rd Edition)
►▼
Show Figures

Figure 1
Journal Menu
► ▼ Journal Menu-
- TropicalMed Home
- Aims & Scope
- Editorial Board
- Topical Advisory Panel
- Instructions for Authors
- Special Issues
- Topics
- Sections & Collections
- Article Processing Charge
- Indexing & Archiving
- Editor’s Choice Articles
- Most Cited & Viewed
- Journal Statistics
- Journal History
- Journal Awards
- Society Collaborations
- Conferences
- Editorial Office
- 10th Anniversary
Journal Browser
► ▼ Journal BrowserHighly Accessed Articles
Latest Books
E-Mail Alert
News
Topics
Topic in
Infectious Disease Reports, Insects, IJERPH, Pathogens, TropicalMed, Zoonotic Diseases
Vector-Borne Disease Spatial Epidemiology, Disease Ecology, and Zoonoses
Topic Editors: Chad L. Cross, Louisa Alexandra MessengerDeadline: 31 December 2026
Topic in
IJERPH, TropicalMed, Microorganisms, Infectious Disease Reports, Pathogens
Genetic, Environmental, and Climatic Drivers of Emerging Arboviruses and Public Health Implications
Topic Editors: André Ricardo Ribas Freitas, Pedro María Alarcón-Elbal, Luciano Pamplona de Góes CavalcantiDeadline: 20 January 2027
Topic in
Diseases, Epidemiologia, Infectious Disease Reports, Medicina, TropicalMed
Surveillance Systems and Predictive Analytics for Epidemics
Topic Editors: Georgia Kourlaba, Elisavet StavropoulouDeadline: 31 January 2027
Conferences
Special Issues
Special Issue in
TropicalMed
Rabies Epidemiology, Control and Prevention Studies
Guest Editors: Claude Sabeta, Philip MshelbwalaDeadline: 15 April 2026
Special Issue in
TropicalMed
Emerging and Reemerging Zoonotic Diseases: From Past Lessons to Future Preparedness
Guest Editor: Xinyu FengDeadline: 30 April 2026
Special Issue in
TropicalMed
New Strategies for the Diagnosis, Treatment and Risk Assessment of Parasitic Disease
Guest Editors: Genil Camelo, Déborah Aparecida Negrão-Corrêa, Guilherme Silva MirandaDeadline: 30 April 2026
Special Issue in
TropicalMed
One Health Approach to Malaria Elimination
Guest Editor: Paola Barbosa MarchesiniDeadline: 30 April 2026
Topical Collections
Topical Collection in
TropicalMed
Infection Prevention and Control: Practical and Educational Advances
Collection Editors: Constantinos Tsioutis, Spyridon Karageorgos, Carlos Palos





