Design and Implementation of Multi-Channel Temperature Measurement System of Thermal Test Chip Based on Diode Temperature-Sensitive Arrays
Abstract
1. Introduction
2. System Design
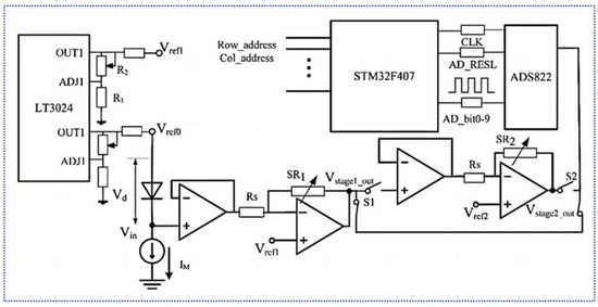
2.1. Acquisition Circuit Design
2.2. Microcontroller Design
2.3. Host Computer Software Design
3. Experimental Testing and Results
3.1. Parameters and Verification of the Thermal Test Chip
3.2. Steady-State Temperature Distribution Testing
3.3. Transient Thermal Response Testing
4. Conclusions
Author Contributions
Funding
Data Availability Statement
Conflicts of Interest
References
- Liu, Y. Computer CPU Chip Cooling Technology. Cryog. Supercond. 2008, 36, 5. [Google Scholar]
- Shakouri, A.; Kang, S.M.; Bar-Cohen, A.; Courtois, B. Scanning the Special Issue on On-Chip Thermal Engineering. Proc. IEEE 2006, 94, 1473–1475. [Google Scholar] [CrossRef]
- Sun, J.; Feng, S.; Li, Y.; Yang, J.; Zhang, Z. Thermal Analysis Method at the Chip Level of Integrated Circuits. Microelectron. Comput. 2006, 23, 4. [Google Scholar]
- Wei, T.W.; Oprins, H.; Cherman, V.; Van der Plas, G.; De Wolf, I.; Beyne, E.; Baelmans, M. Experimental characterization and model validation of liquid jet impingement cooling using a high spatial resolution and programmable thermal test chip. Appl. Therm. Eng. 2019, 152, 308–318. [Google Scholar] [CrossRef]
- Parameswaran, S.; Refai-Ahmed, G.; Ramalingam, S.; Ang, B. Novel Programmable Package-level Thermal Evaluation System. In Proceedings of the 2018 17th IEEE Intersociety Conference on Thermal and Thermomechanical Phenomena in Electronic Systems (ITherm), San Diego, CA, USA, 29 May–1 June 2018; pp. 354–359. [Google Scholar]
- Poppe, A.; Farkas, G.; Rencz, M.; Benedek, Z.; Pohl, L.; Székely, V.; Torki, K.; Mir, S.; Courtois, B. Design Issues of a Multi-Functional Intelligent Thermal Test Die. In Proceedings of the Seventeenth Annual IEEE Semiconductor Thermal Measurement and Management Symposium (Cat. No.01CH37189), San Jose, CA, USA, 22 March 2001; IEEE: Piscataway, NJ, USA, 2005. [Google Scholar]
- Sun, H. Design and Validation of a TTC Array Signal Acquisition System Based on LabView. Master’s Thesis, Xi’an Shiyou University, Xi’an, China, 2021. [Google Scholar]
- Li, Y.; Chen, C.; Guan, T.; Ju, D.; Guo, J. GIS Wireless Temperature Measurement System Based on Flexible Resistive Temperature Sensors. China Meas. 2023, 49, 126–132. [Google Scholar]
- Li, S.; Fu, K.; Wang, Y.; Zhu, Y. Design Method for Large Area Infrared Focal Plane Array Readout Circuit. Electron. Devices 2018, 41, 1507–1511. [Google Scholar]
- Zhang, X.; Jin, D.; Liu, L. Review of Research Progress on Semiconductor Temperature Sensors. Sens. Microsyst. 2006, 3, 1–3. [Google Scholar]
- Zhao, J.; Zhou, G.; Li, C. Theoretical Analysis of Diode Array Structure Storage Related Convolvers. Sens. Microsyst. 2006, 25, 4. [Google Scholar]











| Name | Parameter Value |
|---|---|
| Heating resistance value | 11–14 Ω |
| Diode forward voltage | 1.65–1.7 V@10 μA |
| Temperature sensitivity of the forward conduction voltage | 2.6 mV/K@10 μA |
| Inverse saturation current | 10–20 pA |
| Diode reverse breakdown voltage | ≈30 V |
| Temperature Distribution on Chip/(°C) | ||||
|---|---|---|---|---|
| Heat for one minute | 35.9 | 36.0 | 36.4 | 37.3 |
| 36.2 | 36.1 | 36.4 | 38.8 | |
| 36.1 | 36.1 | 36.2 | 38.7 | |
| 35.5 | 35.9 | 36.2 | 37.6 | |
| When thermal equilibrium is reached | 40.6 | 40.7 | 41.1 | 41.9 |
| 40.8 | 40.7 | 40.7 | 43.3 | |
| 40.7 | 40.7 | 40.7 | 43.4 | |
| 40.2 | 40.4 | 40.6 | 42.0 | |
Disclaimer/Publisher’s Note: The statements, opinions and data contained in all publications are solely those of the individual author(s) and contributor(s) and not of MDPI and/or the editor(s). MDPI and/or the editor(s) disclaim responsibility for any injury to people or property resulting from any ideas, methods, instructions or products referred to in the content. |
© 2025 by the authors. Licensee MDPI, Basel, Switzerland. This article is an open access article distributed under the terms and conditions of the Creative Commons Attribution (CC BY) license (https://creativecommons.org/licenses/by/4.0/).
Share and Cite
Ju, L.; Jiang, P.; Zhou, X.; Liu, R.; Kong, Y.; Ye, Y.; Jiao, B.; Sun, H.; Wei, F. Design and Implementation of Multi-Channel Temperature Measurement System of Thermal Test Chip Based on Diode Temperature-Sensitive Arrays. Thermo 2025, 5, 6. https://doi.org/10.3390/thermo5010006
Ju L, Jiang P, Zhou X, Liu R, Kong Y, Ye Y, Jiao B, Sun H, Wei F. Design and Implementation of Multi-Channel Temperature Measurement System of Thermal Test Chip Based on Diode Temperature-Sensitive Arrays. Thermo. 2025; 5(1):6. https://doi.org/10.3390/thermo5010006
Chicago/Turabian StyleJu, Lina, Peng Jiang, Xing Zhou, Ruiwen Liu, Yanmei Kong, Yuxin Ye, Binbin Jiao, Honglin Sun, and Fan Wei. 2025. "Design and Implementation of Multi-Channel Temperature Measurement System of Thermal Test Chip Based on Diode Temperature-Sensitive Arrays" Thermo 5, no. 1: 6. https://doi.org/10.3390/thermo5010006
APA StyleJu, L., Jiang, P., Zhou, X., Liu, R., Kong, Y., Ye, Y., Jiao, B., Sun, H., & Wei, F. (2025). Design and Implementation of Multi-Channel Temperature Measurement System of Thermal Test Chip Based on Diode Temperature-Sensitive Arrays. Thermo, 5(1), 6. https://doi.org/10.3390/thermo5010006

