Hybrid Renewable Energy Systems for Off-Grid Electrification: A Comprehensive Review of Storage Technologies, Metaheuristic Optimization Approaches and Key Challenges
Abstract
1. Introduction
1.1. Background
1.2. Related Works
1.3. Research Gaps and Contributions
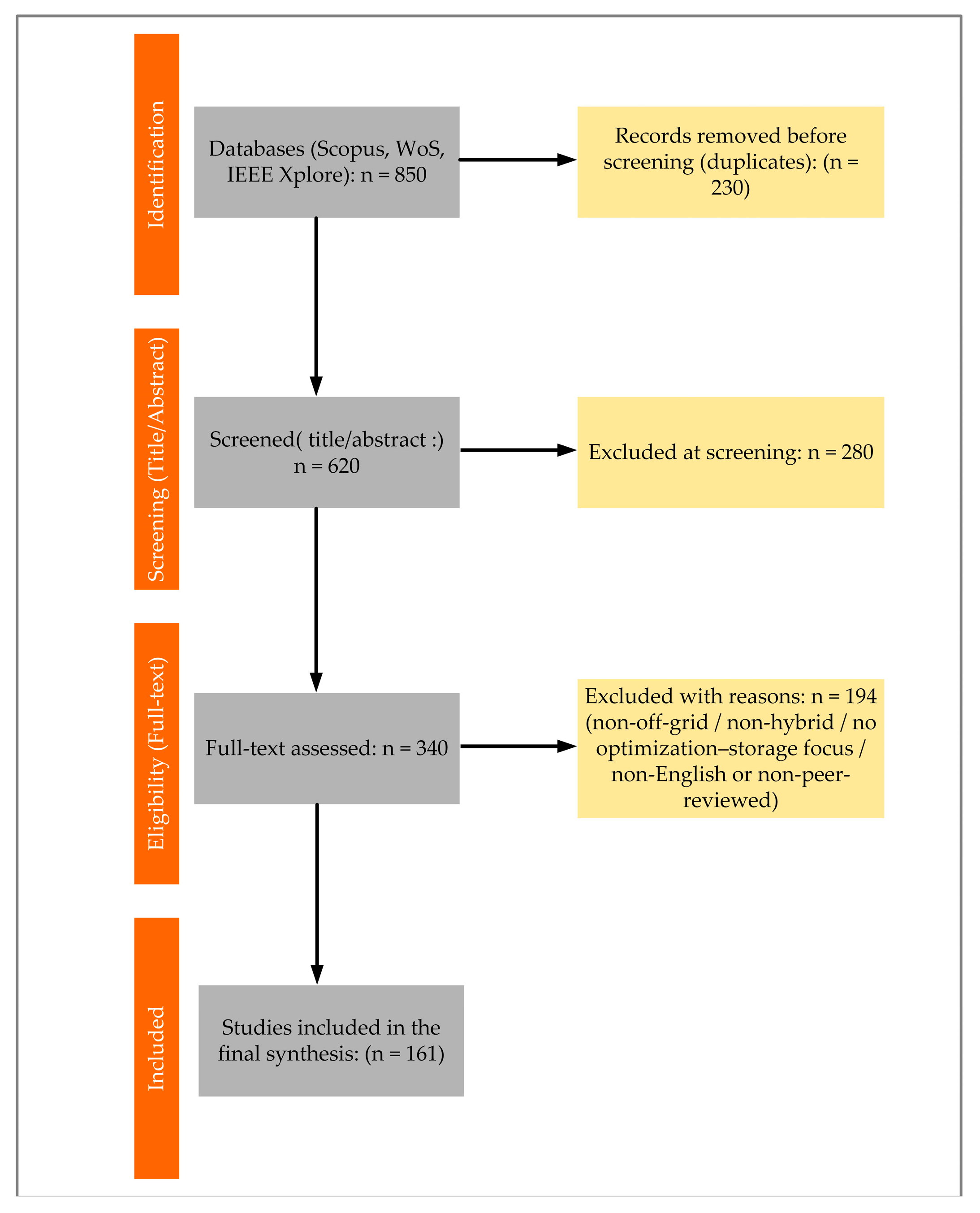
1.4. Methodology
1.5. Paper Structure
2. ESS Technologies and Their Applications in Off-Grid Systems
| Technical Specifications | Value |
|---|---|
| Power Range (MW) | 0.3–50 |
| Capital cost-Power based ($/kW) | 340–1144 |
| Capital cost-Energy based ($/kWh) | 2–17 |
| Discharge Time | From sec to 24 h |
| Response time | <1 s |
| Energy Density (Wh/kg) | 1200–1400 |
| Efficiency (%) | 30–50 |
| Life Years | 20–30 |
| Cycling Capacity | 20,000 |
- Excessive Capital Expenditure for Hydrogen Infrastructure
- Regulatory Challenges
- Shortage of Skilled Workforce
- Short-Duration ESS
- Long-Duration ESS
- Cooperative Short- and Long-Duration Storage
3. Topological Configurations and Key Challenges of Off-Grid Systems
3.1. DC-Coupled Topology
3.2. AC-Coupled Topology
3.3. Hybrid AC/DC-Coupled Topology
- Expected Energy Not Supplied (EENS)
- 2.
- Energy Index Ratio (EIR)
- 3.
- Customer Interruption Cost (CIC)
- 4.
- Total System Cost
4. Metaheuristic Optimization Approaches for Off-Grid HRES
4.1. Red Panda Optimization (RPO)
4.2. Particle Swarm Optimization (PSO)
4.3. Whale Optimization Algorithm (WOA)
4.4. Harmony Search Algorithm (HSA)
4.5. Ant Lion Optimizer (ALO)
4.6. Honey Bee Mating Optimization (HBMO)
4.7. Harris Hawks Algorithm (HHA)
4.8. Artificial Bee Colony (ABC)
4.9. Non-Dominated Sorting Genetic Algorithm III (NSGA-III)
5. Discussion
- Beyond Qualitative Synthesis: As a qualitative synthesis of the subject in its current form as an overall narrative review, the subsequent step in rational order would be a systematic review or meta-analysis quantitatively synthesizing performance data (e.g., LCOE, EENS) from research studies. This would provide statistical inference about the most significant design levers and technologies for given conditions, and provide policymakers and system planners with more generalized and definitive guidance.
- Bridging the Laboratory-to-Field Gap: While simulation case studies and optimization models are everywhere, something is conspicuous by its absence in the form of long-term, real-world operating data on new technologies like green hydrogen storage and flow batteries for off-grid use. Longitudinal pilot deployments following degradation, operating failure, maintenance costs, and real-world efficiency are to be given high priority in future research. This empirical data is key to validating models, minimizing risk to investors, and maximizing lifecycle analysis.
- Future Generation of Intelligent EMS: Optimization’s role is often restricted to the planning stage. The future vision lies in the real-time operation of HRES by AI and Digital Twins. Future research should focus on developing AI-based EMS that utilize predictive analytics for load and generation forecasting, provide predictive maintenance, and autonomously adjust control strategies to maximize system lifetime and profitability, surpassing traditional rule-based methods.
- A Holistic Socio-Techno-Economic Framework: Techno-economic models are typically predominant in the very important human and institutional elements. The sustainability and long-term implementation of HRES in this area is highly dependent on factors such as social acceptance, new business models, and supportive policies. Interdisciplinary research, incorporating technical modeling, socio-behavioral science, political economy analysis, and circular economy frameworks, is needed to develop comprehensive implementation strategies to successfully deliver long-term project outcomes.
- Modularity, Standardization, and Circularity: A lack of standardized system components/elements and control protocols makes it difficult to scale and raises the cost. Researching modular and plug-and-play HRES architectures can help facilitate deployment and maintenance.
6. Conclusions
Author Contributions
Funding
Institutional Review Board Statement
Informed Consent Statement
Data Availability Statement
Conflicts of Interest
Abbreviations
| HRES | Hybrid Renewable Energy Systems |
| BESS | Battery Energy Storage Systems |
| ESS | Energy Storage Systems |
| PV | Photovoltaic |
| WT | Wind Turbine |
| AI | Artificial Intelligence |
| NSGA-III | Non-dominated Sorting Genetic Algorithm III |
| EENS | Expected Energy Not Supplied |
| EIR | Energy Index Ratio |
| CIC | Customer Interruption Cost |
| CO2 | Carbon dioxide |
| O&M | Operation and maintenance |
| SAIDI | System Average Interruption Duration Index |
| LOLP | Loss of Load Probability |
| EUE | Expected Unserved Energy |
| SAIFI | System Average Interruption Frequency Index |
| HOMER | Hybrid Optimization of Multiple Electric Renewables |
| LCOE | Levelized Cost of Energy |
| MTBF | Mean Time Between Failures |
| MTTR | Mean Time to Repair |
| SOC | state-of-charge |
| EMS | Energy Management System |
| CAES | Compressed Air Energy Storage |
| PHS | Pumped Hydro Storage |
| PSO | Particle Swarm Optimization |
| WOA | Whale Optimization Algorithm |
| RPO | Red Panda Optimization |
| HSA | Harmony Search Algorithm |
| HBMO | Honey Bee Mating Optimization |
| HHA | Harris Hawks Algorithm |
| ALO | Ant Lion Optimizer |
| MPPT | Maximum Power Point Tracking |
| EV | Electric Vehicles |
References
- Sanda, M.G.; Emam, M.; Ookawara, S.; Hassan, H. Techno-enviro-economic evaluation of on-grid and off-grid hybrid photovoltaics and vertical axis wind turbines system with battery storage for street lighting application. J. Clean. Prod. 2025, 491, 144866. [Google Scholar] [CrossRef]
- Samatar, A.M.; Mekhilef, S.; Mokhlis, H.; Kermadi, M.; Alshammari, O. Performance analysis of hybrid off-grid renewable energy systems for sustainable rural electrification. Energy Convers. Manag. X 2024, 24, 100780. [Google Scholar] [CrossRef]
- Taghizad-Tavana, K.; Tarafdar-Hagh, M.; Nojavan, S.; Yasinzadeh, M.; Ghanbari-Ghalehjoughi, M. Operation of smart distribution networks by considering the spatial–temporal flexibility of data centers and battery energy storage systems. Sustain. Cities Soc. 2024, 114, 105746. [Google Scholar] [CrossRef]
- Alkahtani, A.A.; Al-Shetwi, A.Q.; El-Hameed, M.A.; Atawi, I.E.; Sahli, F.A.; Adaqriri, M.H. Hybrid Renewable Energy and Smart App-Based Management for Efficient and Sustainable EV Charging Infrastructure. Int. J. Energy Res. 2025, 2025, 5872792. [Google Scholar] [CrossRef]
- R. International Bank for and Development, The World Bank. 2025. Available online: https://www.worldbank.org/ (accessed on 9 October 2025).
- Taghizad-Tavana, K.; Kheljani, H.S.; Hosseini, S.H.; Tarafdar-Hagh, M.; Daneshvar, M. Multi-dimensional management of smart distribution networks: Comparative analysis of box and polyhedral methods for modeling uncertainties. Sustain. Cities Soc. 2024, 108, 105488. [Google Scholar] [CrossRef]
- Perrin, M.; Lemaire-Potteau, E.; Cortassa, T. Applications–Stationary Applications|Remote Area Power Supply-Batteries and Fuel Cells; Elsevier: Amsterdam, The Netherlands, 2025. [Google Scholar]
- Sakib, S.; Hossain, M.B.; Zamee, M.A.; Hossain, M.; Habib, M.A. Role of battery energy storage systems: A comprehensive review on renewable energy zones integration in weak transmission networks. J. Energy Storage 2025, 128, 117223. [Google Scholar] [CrossRef]
- Lemaire, J.; Castro, R.; Montemor, F. Empowering Remote and Off-Grid Renewable Energy Communities: Case Studies in Congo, Australia, and Canada. Energies 2024, 17, 4848. [Google Scholar] [CrossRef]
- Worku, M.Y. Recent advances in energy storage systems for renewable source grid integration: A comprehensive review. Sustainability 2022, 14, 5985. [Google Scholar] [CrossRef]
- Kumar, P.P.; Saini, R.P. Optimization of an off-grid integrated hybrid renewable energy system with various energy storage technologies using different dispatch strategies. Energy Sources Part A Recovery Util. Environ. Eff. 2025, 47, 274–303. [Google Scholar] [CrossRef]
- Song, Z.; Zhang, M.; Chi, Y.; Li, J.; Zheng, Y. Research on the coordinated optimization of energy storage and renewable energy in off-grid microgrids under new electric power systems. Glob. Energy Interconnect. 2025, 8, 213–224. [Google Scholar] [CrossRef]
- Emad, D.; El-Hameed, M.; El-Fergany, A. Optimal techno-economic design of hybrid PV/wind system comprising battery energy storage: Case study for a remote area. Energy Convers. Manag. 2021, 249, 114847. [Google Scholar] [CrossRef]
- Naderipour, A.; Ramtin, A.R.; Abdullah, A.; Marzbali, M.H.; Nowdeh, S.A.; Kamyab, H. Hybrid energy system optimization with battery storage for remote area application considering loss of energy probability and economic analysis. Energy 2022, 239, 122303. [Google Scholar] [CrossRef]
- Rajanna, S.; Saini, R. Development of optimal integrated renewable energy model with battery storage for a remote Indian area. Energy 2016, 111, 803–817. [Google Scholar] [CrossRef]
- Alanazi, M. Optimal Sizing of Stand-Alone Hybrid Energy System for Development of Rural and Remote Areas in Saudi Arabia. Case Stud. Chem. Environ. Eng. 2025, 12, 101257. [Google Scholar] [CrossRef]
- Tan, P.; Xiong, L.; Huang, S.; Li, A.; Zhou, Y.; Li, P.; Wang, Z.; Khan, M.W.; Niu, T. Robust control of frequency and voltage of power grid in remote areas with WT-PV-BESS penetration—A Markov jump system approach. Electr. Power Syst. Res. 2025, 245, 111609. [Google Scholar] [CrossRef]
- Bin, L.; Shahzad, M.; Farhan, M.; Ayoub, M.; Ali, S.; Bitew, G.T. Technoeconomic analysis of solar PV electrification to remote areas of Dera Ghazi Khan: A case study. Heliyon 2024, 10, e36990. [Google Scholar] [CrossRef]
- Asri, R.; Aki, H.; Kodaira, D. Optimal operation of shared energy storage on islanded microgrid for remote communities. Sustain. Energy Grids Netw. 2023, 35, 101104. [Google Scholar] [CrossRef]
- Koholé, Y.W.; Ngouleu, C.A.W.; Fohagui, F.C.V.; Tchuen, G. Quantitative techno-economic comparison of a photovoltaic/wind hybrid power system with different energy storage technologies for electrification of three remote areas in Cameroon using Cuckoo search algorithm. J. Energy Storage 2023, 68, 107783. [Google Scholar] [CrossRef]
- Ahmadi, M.M.; Hosseinzadeh-Bandbafha, H.; Le, Q.D.; Tran, T.K.; Ikhwanuddin, M.; Lam, S.S.; Truong, P.P.; Peng, W.; Quan, N.H.; Aghbashlo, M.; et al. A multi-approach framework for developing feasible, viable, and sustainable hybrid energy systems in remote areas: The case of Con Dao island in Vietnam. J. Clean. Prod. 2023, 426, 139072. [Google Scholar] [CrossRef]
- Carralero, L.L.; Gomes, H.M.; Costa, F.F.; Bahia, F.A.d.C.; Andrade, A.M.; Pinheiro, J.R.; Tahim, A.P. An isolated standalone photovoltaic-battery system for remote areas applications. J. Energy Storage 2022, 55, 105568. [Google Scholar] [CrossRef]
- Das, B.K.; Hasan, M.; Das, P. Impact of storage technologies, temporal resolution, and PV tracking on stand-alone hybrid renewable energy for an Australian remote area application. Renew. Energy 2021, 173, 362–380. [Google Scholar] [CrossRef]
- Román, V.B.; Baños, G.E.; Solís, C.Q.; Flota-Bañuelos, M.; Rivero, M.; Soberanis, M.E. Comparative study on the cost of hybrid energy and energy storage systems in remote rural communities near Yucatan, Mexico. Appl. Energy 2022, 308, 118334. [Google Scholar] [CrossRef]
- Tan, L.; Date, A.; Zhang, B.; Singh, B.; Ganguly, S. A comparative case study of remote area power supply systems using photovoltaic-battery vs thermoelectric-battery configuration. Energy Procedia 2017, 110, 89–94. [Google Scholar] [CrossRef]
- Shezan, S.A.; Julai, S.; Kibria, M.; Ullah, K.; Saidur, R.; Chong, W.; Akikur, R. Performance analysis of an off-grid wind-PV (photovoltaic)-diesel-battery hybrid energy system feasible for remote areas. J. Clean. Prod. 2016, 125, 121–132. [Google Scholar] [CrossRef]
- Belouda, M.; Hajjaji, M.; Sliti, H.; Mami, A. Bi-objective optimization of a standalone hybrid PV–Wind–battery system generation in a remote area in Tunisia. Sustain. Energy Grids Netw. 2018, 16, 315–326. [Google Scholar] [CrossRef]
- Lipu, M.H.; Rahman, M.A.; Islam, Z.U.; Rahman, T.; Rahman, S.; Meraj, S.T.; Hossain, Y.; Mansor, M. Review of energy storage integration in off-grid and grid-connected hybrid renewable energy systems: Structures, optimizations, challenges and opportunities. J. Energy Storage 2025, 122, 116629. [Google Scholar] [CrossRef]
- Guney, M.S.; Tepe, Y. Classification and assessment of energy storage systems. Renew. Sustain. Energy Rev. 2017, 75, 1187–1197. [Google Scholar] [CrossRef]
- Nojavan, S.; Hagh, M.T.; Taghizad-Tavana, K.; Ghanbari-Ghalehjoughi, M. Optimal demand response aggregation in wholesale electricity markets: Comparative analysis of polyhedral; ellipsoidal and box methods for modeling uncertainties. Heliyon 2024, 10, e31523. [Google Scholar] [CrossRef] [PubMed]
- Taghizad-Tavana, K.; Ghanbari-Ghalehjoughi, M.; Safari, A.; Hagh, M.T.; Nezhad, A.E. From green hydrogen production to artificial intelligence–driven energy management in hydrogen fuel cell electric vehicles: A comprehensive review of technologies, optimization techniques, international standards, and investment programs. Appl. Energy 2025, 399, 126534. [Google Scholar] [CrossRef]
- Hagh, M.T.; Borhany, M.A.J.; Taghizad-Tavana, K.; Oskouei, M.Z. A comprehensive review of flexible alternating current transmission system (FACTS): Topologies, applications, optimal placement, and innovative models. Heliyon 2025, 11, e41001. [Google Scholar] [CrossRef]
- Peng, M.; Li, Y.; Diao, H.; Liu, C.; Deng, S.; Wang, J.; Lin, Y. A review: Research progress and prospects of large-scale energy storage in underground salt caverns. J. Energy Storage 2025, 134, 118146. [Google Scholar] [CrossRef]
- Elalfy, D.; Gouda, E.; Kotb, M.; Bureš, V.; Sedhom, B. Comprehensive review of energy storage systems technologies, objectives, challenges, and future trends. Energy Strategy Rev. 2024, 54, 101482. [Google Scholar] [CrossRef]
- Panda, D.; Gangawane, K.M. Next-Generation Energy Storage and Optoelectronic Nanodevices. In Applications of Nanomaterials in Energy Storage and Electronics; Bentham Science Publishers: Sharjah, United Arab Emirates, 2022; pp. 223–239. [Google Scholar]
- Sharmoukh, W. Redox flow batteries as energy storage systems: Materials, viability, and industrial applications. RSC Adv. 2025, 15, 10106–10143. [Google Scholar] [CrossRef]
- Adetokun, B.B.; Oghorada, O.; Abubakar, S.J.A. Superconducting magnetic energy storage systems: Prospects and challenges for renewable energy applications. J. Energy Storage 2022, 55, 105663. [Google Scholar] [CrossRef]
- Poullikkas, A. A comparative overview of large-scale battery systems for electricity storage. Renew. Sustain. Energy Rev. 2013, 27, 778–788. [Google Scholar] [CrossRef]
- Tarafdar-Hagh, M.; Taghizad-Tavana, K.; Ghanbari-Ghalehjoughi, M.; Nojavan, S.; Jafari, P.; Shotorbani, A.M. Optimizing electric vehicle operations for a smart environment: A comprehensive review. Energies 2023, 16, 4302. [Google Scholar] [CrossRef]
- Joseph, E.; Patrick, P.; Rene, V.; Ryan, J.M. A review of energy storage technologies for demand-side management in industrial facilities. J. Clean. Prod. 2021, 307, 127322. [Google Scholar] [CrossRef]
- Emrani, A.; Berrada, A. A comprehensive review on techno-economic assessment of hybrid energy storage systems integrated with renewable energy. J. Energy Storage 2024, 84, 111010. [Google Scholar] [CrossRef]
- Sarbu, I.; Sebarchievici, C. A comprehensive review of thermal energy storage. Sustainability 2018, 10, 191. [Google Scholar] [CrossRef]
- Rana, M.; Uddin, M.; Sarkar, R.; Meraj, S.T.; Shafiullah, G.; Muyeen, S.; Islam, A.; Jamal, T. Applications of energy storage systems in power grids with and without renewable energy integration—A comprehensive review. J. Energy Storage 2023, 68, 107811. [Google Scholar] [CrossRef]
- Gallo, A.B.; Simões-Moreira, J.R.; Costa, H.K.M.; Santos, M.M. Energy storage in the energy transition context: A technology review. Renew. Sustain. Energy Rev. 2016, 65, 800–822. [Google Scholar] [CrossRef]
- Lei, C.; Savvas, A.T. A technology review of pumped thermal energy storage based on CO2 cycles. Appl. Therm. Eng. 2025, 281, 128586. [Google Scholar] [CrossRef]
- El Fanaoui, A.; Douihi, N.; Bakiz, B.; Benlhachemi, A.; Taoufyq, A.; Ihlal, A. Innovative materials for energy storage systems and photovoltaic solar technologies: A review. Nano-Struct. Nano-Objects 2025, 44, 101562. [Google Scholar]
- Kheljani, H.S.; Aghakhanlou, P.; Sabahi, M.; Taghizad-Tavana, K.; Tarafdar-Hagh, M. Optimizing the smart cites: Energy management approaches, technologies, data analytic and security challenges. J. Energy Manag. Technol. 2024, 8, 321–339. [Google Scholar]
- Matthew, B.; Jason, W.; Cesar, T.-V.P. An analytical method for identifying synergies between behind-the-meter battery and thermal energy storage. J. Energy Storage 2022, 50, 104216. [Google Scholar] [CrossRef]
- Ai, C.; Zhang, L.; Gao, W.; Yang, G.; Wu, D.; Chen, L.; Chen, W.; Plummer, A. A review of energy storage technologies in hydraulic wind turbines. Energy Convers. Manag. 2022, 264, 115584. [Google Scholar] [CrossRef]
- Rampai, M.; Mtshali, C.; Seroka, N.S.; Khotseng, L. Hydrogen production, storage, and transportation: Recent advances. RSC Adv. 2024, 14, 6699–6718. [Google Scholar] [CrossRef] [PubMed]
- Serik, A.; Kuspanov, Z.; Daulbayev, C. Cost-effective strategies and technologies for green hydrogen production. Renew. Sustain. Energy Rev. 2025, 226, 116242. [Google Scholar] [CrossRef]
- Andrianjatovo, F.; Rakotoarimanana, L.G.; Randriamanantany, Z.A. Electrolyzer Square Wave; SLAC National Accelerator Laboratory: Menlo Park, CA, USA, 2016.
- Mekonnin, A.S.; Wacławiak, K.; Humayun, M.; Zhang, S.; Ullah, H. Hydrogen storage technology, and its challenges: A review. Catalysts 2025, 15, 260. [Google Scholar] [CrossRef]
- Krebsz, M.; Pasinszki, T.; Sreenath, S.; Andrews, J.; Ting, V.P. Hydrogen storage, a key technology for the sustainable green economy: Current trends and future challenges. Sustain. Energy Fuels 2025, 9, 5108–5150. [Google Scholar] [CrossRef]
- Jesse, B.-J.; Kramer, G.J.; Koning, V.; Vögele, S.; Kuckshinrichs, W. Stakeholder perspectives on the scale-up of green hydrogen and electrolyzers. Energy Rep. 2024, 11, 208–217. [Google Scholar] [CrossRef]
- Zhang, M.; Yang, X. The Regulatory perspectives to china’s emerging hydrogen economy: Characteristics, challenges, and solutions. Sustainability 2022, 14, 9700. [Google Scholar] [CrossRef]
- Singh, S.; Jain, S.; Tiwari, A.K.; Nouni, M.R.; Pandey, J.K.; Goel, S. Hydrogen: A sustainable fuel for future of the transport sector. Renew. Sustain. Energy Rev. 2015, 51, 623–633. [Google Scholar] [CrossRef]
- Marahatta, S. A Hydrogen-Driven Sustainable Technology Mapping for Future Energy Hubs; University of South-Eastern Norway: Notodden, Norway, 2024. [Google Scholar]
- Wong, P.Y.; Lo, K.C.; Lai, J.H.; Wong, T.T. Proactive Regulation for Hydrogen Supply Chains: Enhancing Logistics Frameworks in Australia. Energies 2025, 18, 3056. [Google Scholar] [CrossRef]
- Anser, M.K.; Nazar, R.; Ali, S. Green hydrogen hope: How strategic budget allocations translate to emission reductions. Renew. Energy 2025, 246, 122832. [Google Scholar] [CrossRef]
- Elam, C.C.; Padró, C.E.G.; Sandrock, G.; Luzzi, A.; Lindblad, P.; Hagen, E.F. Realizing the hydrogen future: The International Energy Agency’s efforts to advance hydrogen energy technologies. Int. J. Hydrogen Energy 2003, 28, 601–607. [Google Scholar] [CrossRef]
- Sadeq, A.M.; Homod, R.Z.; Hussein, A.K.; Togun, H.; Mahmoodi, A.; Isleem, H.F.; Patil, A.R.; Moghaddam, A.H. Hydrogen energy systems: Technologies, trends, and future prospects. Sci. Total Environ. 2024, 939, 173622. [Google Scholar] [CrossRef]
- Kramer, A.A.; Ramer, G.J. An options approach to investment in a hydrogen infrastructure. Energy Policy 2006, 34, 2949–2963. [Google Scholar] [CrossRef]
- Qi, Z.; Wenmiao, C.; Wen, L. Policy optimization of hydrogen energy industry considering government policy preference in China. Sustain. Prod. Consum. 2022, 33, 890–902. [Google Scholar] [CrossRef]
- Lee, D.; Kim, K. Research and development investment and collaboration framework for the hydrogen economy in South Korea. Sustainability 2021, 13, 10686. [Google Scholar] [CrossRef]
- Lechón, Y.; Lago, C.; Herrera, I.; Gamarra, A.R.; Pérula, A. Carbon benefits of different energy storage alternative end uses. Application to the Spanish case. Renew. Sustain. Energy Rev. 2023, 171, 112985. [Google Scholar] [CrossRef]
- Jaiswal, A. Lithium-ion battery based renewable energy solution for off-grid electricity: A techno-economic analysis. Renew. Sustain. Energy Rev. 2017, 72, 922–934. [Google Scholar] [CrossRef]
- Ayeng, S.P.; Schirmer, T.; Kairies, K.-P.; Axelsen, H.; Sauer, D.U. Comparison of off-grid power supply systems using lead-acid and lithium-ion batteries. Sol. Energy 2018, 162, 140–152. [Google Scholar] [CrossRef]
- Smith, W. The role of fuel cells in energy storage. J. Power Sources 2000, 86, 74–83. [Google Scholar] [CrossRef]
- Peng, L.; He, G.; Lin, J. Role of pumped hydro storage in China’s power system decarbonization. Electr. J. 2025, 107487. [Google Scholar] [CrossRef]
- Davoodi, V.; Rad, E.A.; Haghighat, F.; Simonson, C.J.; Ting, D.S. Multi-objective optimization of an off-grid CAES-based cogeneration plant for quad-generation. Energy 2025, 322, 135680. [Google Scholar] [CrossRef]
- Nkwetta, D.N.; Haghighat, F. Thermal energy storage with phase change material—A state-of-the art review. Sustain. Cities Soc. 2014, 10, 87–100. [Google Scholar] [CrossRef]
- Safari, A.; Tavana, K.T.; Hagh, M.T.; Nezhad, A.E. A Two-Stage Spatio-Temporal Flexibility-Based Energy Optimization of Internet Data Centers in Active Distribution Networks Based on Robust Control and Transformer Machine Learning Strategy. Sustain. Comput. Inform. Syst. 2025, 48, 101214. [Google Scholar] [CrossRef]
- Tianye, L.; Zhen, Y.; Yuanyuan, D. Short- and long-duration cooperative energy storage system: Optimizing sizing and comparing rule-based strategies. Energy 2023, 281, 128273. [Google Scholar] [CrossRef]
- Yang, G.; Yang, D.; Liu, B.; Zhang, H. The role of short-and long-duration energy storage in reducing the cost of firm photovoltaic generation. Appl. Energy 2024, 374, 123914. [Google Scholar] [CrossRef]
- Twitchell, J.; DeSomber, K.; Bhatnagar, D. Defining long duration energy storage. J. Energy Storage 2023, 60, 105787. [Google Scholar] [CrossRef]
- Abdi, M.; Taghizad-Tavana, K.; Tarafdar-Hagh, M.; Hatami, S.; Yasinzadeh, M.; Nojavan, S. Reduction of losses in active distribution networks by battery energy storage systems. In Proceedings of the 2024 9th International Conference on Technology and Energy Management (ICTEM), Mazandaran, Iran, 14–15 February 2024; IEEE: Piscataway, NJ, USA, 2024; pp. 1–4. [Google Scholar]
- Albertus, P.; Manser, J.S.; Litzelman, S. Long-duration electricity storage applications, economics, and technologies. Joule 2020, 4, 21–32. [Google Scholar] [CrossRef]
- Bhatnagar, P.; Siddiqui, S.; Sreedhar, I.; Parameshwaran, R. Molten salts: Potential candidates for thermal energy storage applications. Int. J. Energy Res. 2022, 46, 17755–17785. [Google Scholar] [CrossRef]
- Safari, A.; Oshnoei, A. Artificial Intelligence and Renewable Energy Integration in Optimizing Green Hydrogen Production. In Power-to-X in Regional Energy Systems; CRC Press: Boca Raton, FL, USA, 2025; pp. 252–270. [Google Scholar]
- Kaewnukultorn, T.; Sepúlveda-Mora, S.B.; Hegedus, S. The impacts of DC/AC ratio, battery dispatch, and degradation on financial evaluation of bifacial PV+ BESS systems. Renew. Energy 2024, 236, 121402. [Google Scholar] [CrossRef]
- Awandu, W.; Wiesemann, J.-U.; Lehmann, B. Application of low-cost hydrokinetic technology for accelerating electricity access to rural areas in developing economies: Field experiment in Kenya. Environ. Res. Commun. 2025, 7, 015024. [Google Scholar] [CrossRef]
- Chen, S.; Wang, Y.; Tian, Z.; Xiao, X.; Xie, X.; Gomis-Bellmunt, O. Understanding a type of forced oscillation in grid-forming and grid-following inverter connected systems. IEEE Trans. Power Electron. 2025, 40, 11628–11640. [Google Scholar] [CrossRef]
- Li, F.; Ma, J. Stability studies of grid-forming and grid-following inverter penetrated systems with different external power system models. IEEE Trans. Power Deliv. 2024, 39, 2580–2591. [Google Scholar] [CrossRef]
- Yari, S.; Kamwa, I.; Rimorov, D. Comparison of Grid-Following and Grid-Forming Inverters Performance for Frequency Stability in Power Systems: A Dynamic Study. In Proceedings of the 2024 IEEE Canadian Conference on Electrical and Computer Engineering (CCECE), Kingston, ON, Canada, 6–9 August 2024; IEEE: Piscataway, NJ, USA, 2024; pp. 363–368. [Google Scholar]
- Kishore, G.I.; Nalamati, C.S.; Agrawal, A. A novel Zero Back Power Flow (ZBPF) controlled DAB for DC bus stability and energy storage integrations in hybrid DC/AC off-grid systems. J. Energy Storage 2025, 105, 114547. [Google Scholar] [CrossRef]
- Tong, Y.; Salhi, I.; Wang, Q.; Lu, G.; Wu, S. Bidirectional DC-DC Converter Topologies for Hybrid Energy Storage Systems in Electric Vehicles: A Comprehensive Review. Energies 2025, 18, 2312. [Google Scholar] [CrossRef]
- Hisenpower. AC, DC Vs. Hybrid Coupled System: Unraveling the Differences and Choosing the Right Solar Energy System for You. Hisenpower. 2023. Available online: https://www.hisenpower.com/Blogs/ac-dc-vs-hybrid-coupled-system (accessed on 13 October 2025).
- Raza, A.; Chen, Y.; Li, M.; Abouzeid, S.I.; Abdelhameed, E.H. Feasibility and optimal size analysis of off grid hybrid AC-DC microgrid system: Case study of El Kharga Oasis, Egypt. J. Energy Storage 2024, 97, 112721. [Google Scholar] [CrossRef]
- Azeem, O.; Ali, M.; Abbas, G.; Uzair, M.; Qahmash, A.; Algarni, A.; Hussain, M.R. A comprehensive review on integration chal-lenges, optimization techniques and control strategies of hybrid AC/DC Microgrid. CCET J. Sci. Eng. Educ. 2021, 11, 6242. [Google Scholar]
- Anoune, K.; Bouya, M.; Astito, A.; Abdellah, A.B. Sizing methods and optimization techniques for PV-wind based hybrid renewable energy system: A review. Renew. Sustain. Energy Rev. 2018, 93, 652–673. [Google Scholar] [CrossRef]
- Mulumba, A.N.; Farzaneh, H. Techno-economic analysis and dynamic power simulation of a hybrid solar-wind-battery-flywheel system for off-grid power supply in remote areas in Kenya. Energy Convers. Manag. X 2023, 18, 100381. [Google Scholar] [CrossRef]
- Siddaiah, R.; Saini, R. A review on planning, configurations, modeling and optimization techniques of hybrid renewable energy systems for off grid applications. Renew. Sustain. Energy Rev. 2016, 58, 376–396. [Google Scholar] [CrossRef]
- Guangqian, D.; Bekhrad, K.; Azarikhah, P.; Maleki, A. A hybrid algorithm based optimization on modeling of grid independent biodiesel-based hybrid solar/wind systems. Renew. Energy 2018, 122, 551–560. [Google Scholar] [CrossRef]
- Hosseini, M.; Lubitz, W.D.; Tasnim, S.H.; Mahmud, S. Optimization of hybrid renewable energy systems for remote communities in northern Canada. Renew. Energy 2025, 244, 122729. [Google Scholar] [CrossRef]
- Yin, H.; Zhang, H.; Fan, E.; Zhai, C.; Qi, J. Optimized cost-effective and reliable electricity solutions for remote communities by presenting renewable hybrid microgrid systems. Appl. Therm. Eng. 2025, 274, 126659. [Google Scholar] [CrossRef]
- Islam, M.A.; Ali, M.M.N.; Mollick, T.; Islam, A.; Benitez, I.B.; Habib, S.S.; Al Mansur, A.; Lipu, M.S.H.; Flah, A.; Kanan, M. Assessing the feasibility and quality performance of a renewable Energy-Based hybrid microgrid for electrification of remote communities. Energy Convers. Manag. X 2024, 23, 100674. [Google Scholar] [CrossRef]
- Calabrese, M.; Ademollo, A.; Carcasci, C. Designing Off-grid Hybrid Renewable Energy Systems under uncertainty: A Two-Stage Stochastic Programming approach. Renew. Energy 2025, 256, 124193. [Google Scholar] [CrossRef]
- Roy, D. Modelling an off-grid hybrid renewable energy system to deliver electricity to a remote Indian island. Energy Convers. Manag. 2023, 281, 116839. [Google Scholar] [CrossRef]
- Roy, D.; Taghavifar, H.; Shivaprasad, K.V.; Wang, Y.; Das, B.K.; Roskilly, A.P. Multi-criteria decision-making and uncertainty analyses of off-grid hybrid renewable energy systems for an island community. Energy Convers. Manag. 2025, 343, 120120. [Google Scholar] [CrossRef]
- Mojumder, M.F.H.; Islam, T.; Chowdhury, P.; Hasan, M.; Takia, N.A.; Chowdhury, N.U.R.; Farrok, O. Techno-economic and environmental analysis of hybrid energy systems for remote areas: A sustainable case study in Bangladesh. Energy Convers. Manag. X 2024, 23, 100664. [Google Scholar] [CrossRef]
- Huang, G.; Gan, J.; Huang, Y.; Ebrahimian, H. Optimization of off-grid renewable energy systems using a hybrid version of golden search algorithm. Heliyon 2024, 10, e30990. [Google Scholar] [CrossRef] [PubMed]
- See, A.M.K.; Mehranzamir, K.; Rezania, S.; Rahimi, N.; Afrouzi, H.N.; Hassan, A. Techno-economic analysis of an off-grid hybrid system for a remote island in Malaysia: Malawali island, Sabah. Renew. Sustain. Energy Transit. 2022, 2, 100040. [Google Scholar] [CrossRef]
- Liu, X.; Wang, J.-S.; Zhang, S.-B.; Guan, X.-Y.; Gao, Y.-Z. Optimization scheduling of off-grid hybrid renewable energy systems based on dung beetle optimizer with convergence factor and mathematical spiral. Renew. Energy 2024, 237, 121874. [Google Scholar] [CrossRef]
- Roy, D.; Zhu, S.; Wang, R.; Mondal, P.; Ling-Chin, J.; Roskilly, A.P. Techno-economic and environmental analyses of hybrid renewable energy systems for a remote location employing machine learning models. Appl. Energy 2024, 361, 122884. [Google Scholar] [CrossRef]
- Emam, M.M.; El-Sattar, H.A.; Houssein, E.H.; Kamel, S. Optimized design and integration of an off-grid solar PV-biomass-battery hybrid energy system using an enhanced educational competition algorithm for cost-effective rural electrification. J. Energy Storage 2025, 120, 116381. [Google Scholar] [CrossRef]
- Abbass, A. Hybrid renewable energy microgrid optimization: An analysis of system performance and cost-efficiency using Python-generated custom code for Diesel-wind-solar configurations. Energy Storage Sav. 2025, in press. [Google Scholar]
- Liu, K.; Cai, Y.; Sun, W.; Feng, Q.; Wang, G.; Yang, W. Optimal configuration of a stand-alone PV/diesel/battery hybrid energy system based on modified PSO for a translational sprinkler irrigation machine applied in remote and water-scarce areas. Energy 2025, 320, 135113. [Google Scholar] [CrossRef]
- Kumar, P.; Pal, N.; Sharma, H. Optimization and techno-economic analysis of a solar photo-voltaic/biomass/diesel/battery hybrid off-grid power generation system for rural remote electrification in eastern India. Energy 2022, 247, 123560. [Google Scholar] [CrossRef]
- Kaluthanthrige, R.; Rajapakse, A.D. Demand response integrated day-ahead energy management strategy for remote off-grid hybrid renewable energy systems. Int. J. Electr. Power Energy Syst. 2021, 129, 106731. [Google Scholar] [CrossRef]
- Tavana, A.; Leelaprachakul, T.; Kim, S.-B.; Tokuda, D. Transition to a 100% renewable grid for a remote island: A case study of Tsushima Island, Japan. Renew. Energy Focus 2025, 52, 100657. [Google Scholar] [CrossRef]
- Jinze, L.; Pei, L.; Guosheng, Z.; He, L. Optimal planning and feasibility analysis of a grid-connected PV-biomass hybrid renewable energy system for rural electrification with electric vehicles: A case study of Hainan, China. Energy 2025, 324, 135986. [Google Scholar] [CrossRef]
- Kumar, P.H.; Alluraiah, N.C.; Gopi, P.; Bajaj, M.; P, S.K.; Kalyan, C.N.S.; Blazek, V. Techno-economic optimization and sensitivity analysis of off-grid hybrid renewable energy systems: A case study for sustainable energy solutions in rural India. Results Eng. 2025, 25, 103674. [Google Scholar] [CrossRef]
- Shuaijie, W.; Xin, G.; Shu, L. Cost-effective hybrid renewable energy strategies for rural Electrification: Optimization-based evaluation of grid-connected and Islanded microgrid systems. Renew. Energy 2025, 249, 123274. [Google Scholar] [CrossRef]
- HassanzadehFard, H.; Tooryan, F.; Collins, E.R.; Jin, S.; Ramezani, B. Design and optimum energy management of a hybrid renewable energy system based on efficient various hydrogen production. Int. J. Hydrogen Energy 2020, 45, 30113–30128. [Google Scholar] [CrossRef]
- Shao, Z.; Cao, X.; Zhai, Q.; Guan, X. Risk-constrained planning of rural-area hydrogen-based microgrid considering multiscale and multi-energy storage systems. Appl. Energy 2023, 334, 120682. [Google Scholar] [CrossRef]
- Babatunde, O.; Munda, J.; Hamam, Y. Hybridized off-grid fuel cell/wind/solar PV/battery for energy generation in a small household: A multi-criteria perspective. Int. J. Hydrogen Energy 2022, 47, 6437–6452. [Google Scholar] [CrossRef]
- Moghaddam, M.J.H.; Kalam, A.; Nowdeh, S.A.; Ahmadi, A.; Babanezhad, M.; Saha, S. Optimal sizing and energy management of stand-alone hybrid photovoltaic/wind system based on hydrogen storage considering LOEE and LOLE reliability indices using flower pollination algorithm. Renew. Energy 2019, 135, 1412–1434. [Google Scholar] [CrossRef]
- Suresh, V.; Muralidhar, M.; Kiranmayi, R. Modelling and optimization of an off-grid hybrid renewable energy system for electrification in a rural areas. Energy Rep. 2020, 6, 594–604. [Google Scholar] [CrossRef]
- Pan, G.; Gu, W.; Qiu, H.; Lu, Y.; Zhou, S.; Wu, Z. Bi-level mixed-integer planning for electricity-hydrogen integrated energy system considering levelized cost of hydrogen. Appl. Energy 2020, 270, 115176. [Google Scholar] [CrossRef]
- Ji, M.; Zhang, W.; Xu, Y.; Liao, Q.; Klemeš, J.J.; Wang, B. Optimisation of multi-period renewable energy systems with hydrogen and battery energy storage: A P-graph approach. Energy Convers. Manag. 2023, 281, 116826. [Google Scholar] [CrossRef]
- Mulumba, A.N.; Farzaneh, H. Techno-economic analysis of a hydrogen-based hybrid renewable energy system for off-grid power supply in Kenya’s urban area, considering the impact of the hydrogen market participation on the economic viability of the system. Int. J. Hydrogen Energy 2025, 178, 151474. [Google Scholar] [CrossRef]
- Okonkwo, P.C.; Belgacem, I.B.; Zghaibeh, M.; Tlili, I. Optimal sizing of photovoltaic systems based green hydrogen refueling stations case study Oman. Int. J. Hydrogen Energy 2022, 47, 31964–31973. [Google Scholar] [CrossRef]
- Das, B.K.; Zaman, F. Performance analysis of a PV/Diesel hybrid system for a remote area in Bangladesh: Effects of dispatch strategies, batteries, and generator selection. Energy 2019, 169, 263–276. [Google Scholar] [CrossRef]
- Rathod, A.A.; S, B. Modified Harris Hawks optimization for the 3E feasibility assessment of a hybrid renewable energy system. Sci. Rep. 2024, 14, 20127. [Google Scholar] [CrossRef]
- Rathod, A.A.; Balaji, S. Optimization of stand-alone hybrid renewable energy system based on techno-socio-enviro-financial perspective using improved red-tailed hawk algorithm. Appl. Energy 2024, 376, 124137. [Google Scholar] [CrossRef]
- Dodo, U.A.; Salami, B.A.; Bashir, F.M.; Hamdoun, H.Y.; Alsadun, I.S.R.; Dodo, Y.A.; Usman, A.; Abba, S.I. Investigating the influence of erratic grid on stationary battery energy storage technologies in hybrid power systems: Techno-environ-economic perspectives. Energy 2024, 304, 132140. [Google Scholar] [CrossRef]
- Kanase-Patil, A.; Saini, R.; Sharma, M. Integrated renewable energy systems for off grid rural electrification of remote area. Renew. Energy 2010, 35, 1342–1349. [Google Scholar] [CrossRef]
- Qawaqzeh, M.; Al_Issa, H.A.; Buinyi, R.; Bezruchko, V.; Dikhtyaruk, I.; Miroshnyk, O.; Nitsenko, V. The assess reduction of the expected energy not-supplied to consumers in medium voltage distribution systems after installing a sectionalizer in optimal place. Sustain. Energy Grids Netw. 2023, 34, 101035. [Google Scholar] [CrossRef]
- Guezgouz, M.; Jurasz, J.; Bekkouche, B.; Ma, T.; Javed, M.S.; Kies, A. Optimal hybrid pumped hydro-battery storage scheme for off-grid renewable energy systems. Energy Convers. Manag. 2019, 199, 112046. [Google Scholar] [CrossRef]
- Ozturk, Z.; Terkes, M.; Demirci, A. Optimal planning of hybrid power systems under economic variables and different climatic regions: A case study of Türkiye. Renew. Energy 2024, 232, 121029. [Google Scholar] [CrossRef]
- Ramesh, M.; Saini, R.P. Dispatch strategies based performance analysis of a hybrid renewable energy system for a remote rural area in India. J. Clean. Prod. 2020, 259, 120697. [Google Scholar] [CrossRef]
- Singh, S.S.; Fernandez, E. Modeling, size optimization and sensitivity analysis of a remote hybrid renewable energy system. Energy 2018, 143, 719–731. [Google Scholar] [CrossRef]
- Lemence, A.L.G.; Tamayao, M.A.M. Techno-Economic Potential of Hybrid Renewable Energy Systems for Rural Health Units in the Philippines. World Med. Health Policy 2021, 13, 97–125. [Google Scholar] [CrossRef]
- Oladigbolu, J.O.; Ramli, M.A.; Al-Turki, Y.A. Techno-economic and sensitivity analyses for an optimal hybrid power system which is adaptable and effective for rural electrification: A case study of Nigeria. Sustainability 2019, 11, 4959. [Google Scholar] [CrossRef]
- Akhtari, M.; Karlström, O. Role of wind speed and solar irradiation on the cost of medium-sized off-grid hybrid renewable energy systems under challenging weather conditions. Energy Convers. Manag. X 2025, 27, 101163. [Google Scholar] [CrossRef]
- Pullinger, M.; Zapata-Webborn, E.; Kilgour, J.; Elam, S.; Few, J.; Goddard, N.; Hanmer, C.; McKenna, E.; Oreszczyn, T.; Webb, L. Capturing variation in daily energy demand profiles over time with cluster analysis in British homes (September 2019–August 2022). Appl. Energy 2024, 360, 122683. [Google Scholar] [CrossRef]
- Duman, A.C.; Önder, G. Techno-economic analysis of off-grid PV/wind/fuel cell hybrid system combinations with a comparison of regularly and seasonally occupied households. Sustain. Cities Soc. 2018, 42, 107–126. [Google Scholar] [CrossRef]
- Alkhafa, A.; Kadhim, M.G.; Saad, A. Performance Analysis of Hybrid Renewable Energy Systems Under Variable Operating Conditions. Sol. Compass 2025, 15, 100134. [Google Scholar] [CrossRef]
- Asghar, F.; Hussain, M.I.; Alshahrani, F.A.; Akhtar, M.I.; Amjad, W.; Shahzad, M.; Husnain, S.N.; Lee, G.H. Technoeconomic analysis of standalone hybrid renewable energy systems for telecommunication sector under different climatic conditions in Saudi Arabia. Energy Rep. 2024, 11, 4067–4084. [Google Scholar] [CrossRef]
- Bashir, R.I.; Yasir, A.; Tariq, F.; Muhammad, U.; Ali, S.H.; Irtaza, C.M. Regional variability in the performance of Solar-Green Hydrogen Hybrid Energy Systems (SGHHES): Synergistic enviro-economic analysis andevaluation across six climatic zones using multi-criteria decision analysis. Int. J. Hydrogen Energy 2025, 138, 681–693. [Google Scholar] [CrossRef]
- Duan, F.; Wan, M.; Xu, X. A new sizing framework for a hybrid energy system with fuel cell incorporating data forecasting, enhanced optimizer, and seasonal variations: A case study for China. Renew. Energy 2025, 256, 124464. [Google Scholar] [CrossRef]
- Li, S.; Zhang, L.; Wang, X.; Zhu, C. A decision-making and planning optimization framework for multi-regional rural hybrid renewable energy system. Energy Convers. Manag. 2022, 273, 116402. [Google Scholar] [CrossRef]
- Anandhi, H.; Karunyaharini, S.; Visali, N. Convolutional Neural Network-based Stacking Technique for Brain Tumor Classification using Red Panda Optimization. Int. J. Inf. Technol. Comput. Sci. 2025, 17, 52–67. [Google Scholar] [CrossRef]
- Wang, R.; Akbari, E.; Bagherzadeh, L.; Pirouzi, S. Stochastic economic sizing of hydrogen storage-based renewable off-grid system with smart charge of electric vehicles according to combined hydrogen and power model. J. Energy Storage 2025, 108, 115171. [Google Scholar] [CrossRef]
- Marini, F.; Walczak, B. Particle swarm optimization (PSO). A tutorial. Chemom. Intell. Lab. Syst. 2015, 149, 153–165. [Google Scholar] [CrossRef]
- Marocco, P.; Ferrero, D.; Lanzini, A.; Santarelli, M. Optimal design of stand-alone solutions based on RES+ hydrogen storage feeding off-grid communities. Energy Convers. Manag. 2021, 238, 114147. [Google Scholar] [CrossRef]
- Bade, S.O.; Tomomewo, O.S.; Meenakshisundaram, A.; Dey, M.; Alamooti, M.; Halwany, N. Multi-Criteria Optimization of a Hybrid Renewable Energy System Using Particle Swarm Optimization for Optimal Sizing and Performance Evaluation. Clean Technol. 2025, 7, 23. [Google Scholar] [CrossRef]
- Brodzicki, A.; Piekarski, M.; Jaworek-Korjakowska, J. The whale optimization algorithm approach for deep neural networks. Sensors 2021, 21, 8003. [Google Scholar] [CrossRef]
- Abualigah, L.; Abualigah, R.; Ikotun, A.M.; Abu Zitar, R.; Alsoud, A.R.; Khodadadi, N.; Ezugwu, A.E.; Hanandeh, E.S.; Jia, H. Whale optimization algorithm: Analysis and full survey. In Metaheuristic Optimization Algorithms; Elsevier: Amsterdam, The Netherlands, 2024; pp. 105–115. [Google Scholar]
- Sun, H.; Ebadi, A.G.; Toughani, M.; Nowdeh, S.A.; Naderipour, A.; Abdullah, A. Designing framework of hybrid photovoltaic-biowaste energy system with hydrogen storage considering economic and technical indices using whale optimization algorithm. Energy 2022, 238, 121555. [Google Scholar] [CrossRef]
- Maleki, A.; Askarzadeh, A. Optimal sizing of a PV/wind/diesel system with battery storage for electrification to an off-grid remote region: A case study of Rafsanjan, Iran. Sustain. Energy Technol. Assess. 2014, 7, 147–153. [Google Scholar] [CrossRef]
- Pathak, V.K.; Gangwar, S.; Singh, R.; Srivastava, A.K.; Dikshit, M. A comprehensive survey on the ant lion optimiser, variants and applications. J. Exp. Theor. Artif. Intell. 2024, 36, 511–562. [Google Scholar] [CrossRef]
- Khalafian, F.; Iliaee, N.; Diakina, E.; Parsa, P.; Alhaider, M.M.; Masali, M.H.; Pirouzi, S.; Zhu, M. Capabilities of compressed air energy storage in the economic design of renewable off-grid system to supply electricity and heat costumers and smart charging-based electric vehicles. J. Energy Storage 2024, 78, 109888. [Google Scholar] [CrossRef]
- Afshar, A.; Haddad, O.B.; Marino, M.A.; Adams, B.J. Honey-bee mating optimization (HBMO) algorithm for optimal reservoir operation. J. Frankl. Inst. 2007, 344, 452–462. [Google Scholar] [CrossRef]
- Jokar, M.R.; Shahmoradi, S.; Mohammed, A.H.; Foong, L.K.; Le, B.N.; Pirouzi, S. Stationary and mobile storages-based renewable off-grid system planning considering storage degradation cost based on information-gap decision theory optimization. J. Energy Storage 2023, 58, 106389. [Google Scholar] [CrossRef]
- Roy, T.K.; Saha, S.; Oo, A.M.T. Techno-economic and environmental optimization of hydrogen-based hybrid energy systems for remote off-grid australian communities. Energy Convers. Manag. X 2025, 27, 101083. [Google Scholar] [CrossRef]
- Wang, Y.; Jiao, J.; Liu, J.; Xiao, R. A labor division artificial bee colony algorithm based on behavioral development. Inf. Sci. 2022, 606, 152–172. [Google Scholar] [CrossRef]
- Gulben, E.J.G.; Gulben, D.W.L.; Casiño, A.J.; Ling, J.-M. Techno-Economic Optimization of Off-Grid Hybrid Systems in Tagoloan, Misamis Oriental Using the Artificial Bee Colony Algorithm. In Proceedings of the 2025 7th Global Power, Energy and Communication Conference (GPECOM), Bochum, Germany, 11–13 June 2025; IEEE: Piscataway, NJ, USA, 2025; pp. 647–656. [Google Scholar]
- Hongtao, T.; Yu, X.; Wei, Z.; Deming, L.; Jing, W.; Tao, X. A DQL-NSGA-III algorithm for solving the flexible job shop dynamic scheduling problem. Expert Syst. Appl. 2024, 237, 121723. [Google Scholar] [CrossRef]
- Tiancai, M.; Junrui, C.; Xiangneng, M.; Yanbo, Y. Multi-objective optimal configuration of off-grid residential hybrid renewable energy system based on hypervolume-improved Non-dominated Sorting Genetic Algorithm III. Int. J. Hydrogen Energy 2024, 87, 277–289. [Google Scholar] [CrossRef]









| Storage Type | Life (Cycle) | Efficiency | Capital Costs | Capacity | Specific Energy | Rating | Energy Density |
|---|---|---|---|---|---|---|---|
| Compressed Air Energy Storage | 30,000 | 40–60% | 400–800 $/kW | >100 MW | 10–50 Wh/kg | >100 MW | 0.5–20 kWh/m3 |
| Flywheel ESS | >100,000 | 80–95% | 294–2880 $/kW | 0.1–20 MW | 10–50 Wh/kg | 1.655 MW | 20–80 Wh/L |
| Pumped ESS | 10,000–30,000 | 70–80% | 5–100 $/kW | 0.3–30 MW | 0.3–30 Wh/kg | >100 MW | 0.3 W h kg−1 |
| Flow Batteries | <13,000 | 60–70% | 600–1500 $/kW | <12 MW | 15–300 Wh/kg | <100 MW | 15–600 Wh/L |
| Lithium-ion Batteries | 1000–10,000 | 80–90% | 1200–4000 $/kW | 0.25–25 MW | 100–300 Wh/kg | <2 MW | 70–250 W.h/kg |
| Lead-Acid Batteries | 100–2000 | 60–90% | 218–3644 $/kW | 0.25–25 MW | 25–50 Wh/kg | <50 MW | 25–90 KWh/m3 |
| Super Capacitor | >1,000,000 | 90–95% | 140–560 $/kW | 0.3 MW | 1–1000 Wh/kg | <10 MW | 0.5–5 Wh/kg |
| Superconducting magnets | 10,000 | 95% | 140–636 $/kW | 0.1–10 MW | 0.5–5 Wh/kg | 10–100 MW | 0.5–5 Wh/kg |
| Sodium–Sulfur (NaS) Batteries | 2500–5000 | 75–86% | 980–2800 $/kW | 0.05–34 MW | 150–240 Wh/kg | 0.5–50 MW | 150–240 (Wh/kg) |
| Characteristic | Latent Heat Storage Systems | Sensible Heat ESS | Thermochemical Storage Systems |
|---|---|---|---|
| Storage capacity (kWh/m3) | 50–150 | 10–25 | 120–250 |
| Energy density | Moderate | Minimal | Maximum |
| Energy transport | Short distance | Short distance | Theoretically unlimited |
| Operating Temperature (°C) | Up to 900 | Up to 1400 | Up to 1600 |
| Technology | Moderate | Simple | Complex |
| Specific energy (W hth/kg) | 50–150 | 10–50 | 120–250 |
| Storage density (GJ/m3) | 0.2–0.5 | 0.2 | 0.4–3 |
| Common Applications | Solar thermal power plants, industrial waste heat | Residential and industrial heating | High-temperature solar power plants, Heating, Ventilation, and Air Conditioning systems |
| Capital Costs-Power ($/kW) | 6000–15,000 | 3400–4500 | 1000–3000 |
| Capital Costs-Energy ($/kWh) | 10–50 | 0.1–10 | 8–100 |
| Storage Efficiency | 60–98% | 50–90% | >90% |
| Need to maintain | Low | Low | Moderate |
| Sensitivity to temperature and environmental conditions | Low | Moderate | High |
| Storage Type | Greenhouse Gas Emissions (kg CO2eq/MJ Fuel) |
|---|---|
| Hydrogen Storage | 0.003–0.3 |
| Lead acid batteries | 77–110 |
| Lithium-ion batteries | 20–82 |
| Flow batteries | 15–93 |
| Pump storage | 1–6 |
| Fly wheels | 3.5–159 |
| Sodium–Sulfur (NaS) Batteries | 715–784 * |
| Sensible Heat ESS | 0.91–30 |
| Latent Heat Storage Systems | 20 |
| Thermochemical Storage Systems | 19 |
| Superconducting Magnets | 416 |
| CAES | Varies from 2 to 107 depending on the type |
| Super Capacitor | 5.56–8.33 |
| AC Coupled | DC Coupled | Hybrid | |
|---|---|---|---|
| Ideal for | Homes connected to the grid | Off-grid homes | Off-grid homes or those needing backup power |
| Reliability | Average reliability due to reliance on multiple components | Higher reliability due to direct connection to batteries | High reliability, but system complexity can affect maintenance |
| Installation | Relatively simple | More complicated | More complicated |
| Durability | Average | Above average | Above average |
| Efficiency | Less effective in energy storage | More effective in energy storage | Most efficient in energy storage |
| Backup power | Not intended for backup power | Not intended for backup power | Designed for backup power |
| Cost | Least expensive | More costly | Most costly |
| Topology | Advantages | Disadvantages | Suitability in Off-Grid/Remote Areas |
|---|---|---|---|
| DC-Coupled | • Suitable for long distance transmission unlike AC-Coupled. • Simple design and easier maintenance. • Stable DC bus for PV and batteries. | • Most loads are AC: Requires inverters. • Concerns regarding voltage compatibility and potential corrosion issues with the DC electrodes. • Limited frequency regulation capability. | Best for solar + BESS dominant systems (small villages, telecom stations, lighting systems) with primarily DC loads. |
| AC-Coupled | • High reliability Natural interface with rotating machines (wind, micro-hydro, diesel). • Compatible with common AC household and industrial loads. • Mature inverter technologies for grid-forming control. | • DC sources (PV, batteries) must be inverted: Conversion losses. •Unsuitable for long distance transportation • Frequency and voltage stability harder without main grid. | Suitable for wind/hydro-rich regions or communities with conventional AC appliances. Often used in rural villages or islands. |
| Hybrid AC/DC-Coupled | • Combines strengths of both AC and DC buses. • Direct connection of each source/storage to its native bus. • Flexible power exchange via interface converter. • High resilience. | • Higher initial cost. • More complex design and control. • Requires skilled operation. | Most popular choice for modern off-grid microgrids in remote areas with diverse resources (PV, WT, diesel generators, storages) and mixed AC/DC loads. |
| Challenge | Root Causes | Indicators | Implications for HRES Design | Implications for HRES Design | Possible Interventions |
|---|---|---|---|---|---|
| Inconsistent and Unstable Demand | Rapid population growth, seasonal variation, productive load uptake | Load factor, demand forecast error, variability index | Requires short- and mid-term storage, modular units, demand response | Requires short- and mid-term storage, modular units, demand response | Time-of-use tariffs, demand shifting, modular capacity addition |
| Insecure Energy Supply | Supply-demand mismatch, frequent failures, weak grids | SAIDI/SAIFI, LOLP/EUE, voltage fluctuation index | Need for diversified generation mix (PV, wind, distributed generation, batteries), resilient microgrid control | Need for diversified generation mix (PV, WT, distributed generation, batteries), resilient microgrid control | Hybrid AC/DC architectures, grid-forming inverters, reserve margins |
| Poor Power Sector Performance and O&M | Limited skilled staff, poor spare part logistics, inadequate budgets | MTBF/MTTR, share of available spares, O&M budget ratio | Design for modularity, standardization, and ease of repair | Design for modularity, standardization, and ease of repair | O&M contracts with SLA, local training, critical spare part warehousing |
| Unpaid Bills and Revenue Risks | Poverty, low trust in service quality, weak tariff systems | Collection rate, arrears ratio, disconnection/reconnection frequency | Financial sustainability constraints on HRES sizing | Financial sustainability constraints on HRES sizing | Prepaid/smart metering, progressive tariffs, community ownership models |
| Dependence on Traditional Biofuels | Limited electricity/gas access, low affordability of alternatives | Share of biomass/kerosene in household energy use | Need for clean cooking and heating integration in HRES | Need for clean cooking and heating integration in HRES | Clean cooking solutions, hybrid solar–biomass, targeted subsidies |
| Social and Economic Structural Deficiencies | Urban-rural divide, illiteracy, gender inequality, poor planning | Education enrollment, gender participation rates, energy poverty index | Community acceptance, participatory design required | Community acceptance, participatory design required | Community capacity building, participatory governance, skills training |
| Infrastructure and Accessibility Constraints | Remote geographies, poor roads, limited transport | Transport time/cost for fuel and spare parts | Need for low-maintenance, modular, and lightweight solutions | Need for low-maintenance, modular, and lightweight solutions | Standardization, lightweight technologies, strategic stockpiles |
| Data Scarcity and Seasonal Uncertainty | Sparse measurement, poor forecasting, migration dynamics | Confidence intervals for load/resources, seasonal load patterns | Requires robust/stochastic optimization and flexible system design | Requires robust/stochastic optimization and flexible system design | Smart metering, monitoring campaigns, scenario planning |
| Climate and Environmental Risks | Floods, storms, dust, unsustainable biomass harvesting | Climate risk maps, event-related failure rates | Hardening of infrastructure, resource diversification | Hardening of infrastructure, resource diversification | Elevation, anchoring, dust-proofing, sustainability standards |
| Regulatory and Policy Gaps | Unclear tariffs, land rights, licensing delays | Permit time, tariff fluctuation index | High project risk and cost of capital | High project risk and cost of capital | Clear tariff frameworks, Public–Private Partnership models, Memorandum of understanding with local governments |
| Integration of Productive Loads | Need for income-generating energy uses | Share of productive loads, utilization rate of equipment | System design must match productive load needs | System design must match productive load needs | productive use of energy programs, microfinance for equipment |
| References | Contribution |
|---|---|
| [92] | This research primarily focuses on formulating and optimizing under multiple objectives. This hybrid power system combines PV and wind energy with a dual storage configuration comprising lithium-ion batteries and flywheels aimed at delivering dependable off-grid electricity access to rural and remote communities in Makueni County, Kenya. |
| [93] | The main contribution of this study lies in providing a comprehensive and multi-level review of HRES for off-grid applications, examining system configurations and energy planning frameworks from the village to the state level. By emphasizing reliability-based models as a key measure of system performance, the study highlights their ability to significantly mitigate the uncertainties associated with renewable resources. |
| [94] | The main contribution of this research is the formulation and optimization of a grid-independent hybrid wind/PV/biodiesel/BESS, along with the proposal of a novel hybrid algorithm to solve the associated sizing problem. Unlike most prior studies that focus solely on wind–PV combinations, this work extends the scope by integrating biodiesel and BESS, offering a rare and comprehensive analysis for stand-alone applications in Iran. |
| [95] | The main contribution of this study is the optimization and techno-economic evaluation of HRES for remote Arctic communities currently reliant on diesel generation. By integrating PV panels and WTs with existing diesel infrastructure, the research employs a genetic algorithm-based optimization framework that accounts for wind farm wake effects to design cost-effective system configurations. |
| [96] | The central achievement of this work lies in designing and optimizing a hybrid microgrid tailored for Kanur village, India, which integrates PV, WTs, ESS, inverters, diesel generators, and micro gas turbines to deliver an affordable and dependable electricity supply. |
| [97] | The main contribution of this study is the design and techno-economic assessment of renewable energy-based hybrid microgrids to address electricity shortages in rural southern Bangladesh. Using survey data from Ruma, Bandarban, the research develops both on-grid and off-grid configurations, simulated with HOMER Pro and PVsyst. |
| [98] | The main contribution of this study is the application of a Two-Stage Stochastic Programming framework to optimize HRES for remote regions under uncertainty in renewable generation. Using an ε-constraint approach, the methodology simultaneously minimizes Total Annualized Costs and CO2 emissions, with a case study on the island of Pantelleria. |
| [99] | The main contribution of this study is the comprehensive evaluation of multiple HRES configurations for supplying electricity to a remote island settlement, integrating technical, economic, environmental, and social dimensions. |
| [100] | The main contribution of this study is the development and comprehensive assessment of advanced HRES configurations for a remote island community, integrating WTs, PV panels, fuel cells, diesel generators, batteries, converters, electrolyzers, and hydrogen storage units. |
| [101] | The main contribution of this study is a comprehensive techno-economic and environmental evaluation of six HRES configurations combining renewable and conventional sources for rural electrification in Kunder Char, Bangladesh. Using modeling and sensitivity analysis, the researchers studied the trade-offs between cost, sustainability, and efficiency, and also provided a practical framework for selecting optimal solutions in remote areas. |
| [102] | The main contribution of this study is the introduction of a modified metaheuristic method, the Hybrid golden search algorithm, for long-term planning and optimization of off-grid HRES. The proposed approach focuses on minimizing annual net costs while enhancing supply reliability, demonstrating superior performance compared to conventional optimization techniques. |
| [103] | The main contribution of this study is the techno-economic and environmental assessment of HRES for rural electrification on Malawali Island, Malaysia. By comparing multiple configurations of PV, wind, BESS, and diesel generation, the research identifies cost-effective and lower-emission alternatives to diesel-only supply. The proposed framework provides practical insights into designing sustainable off-grid energy solutions for remote island communities. |
| [104] | The main contribution of this study is the development of an improved dung beetle optimization algorithm that enhances global search capability through convergence functions and spiral path modeling. The proposed method demonstrates superior performance on benchmark tests and is applied to the optimization of off-grid HRES. |
| [105] | The key contribution of this research is a detailed evaluation of four HRESconfigurations designed to supply sustainable electricity to Henry Island, India, through the integration of PV, WTs, biogas-based generators, BESS, and power converters. |
| [106] | The principal contribution of this work is the design of an optimized off-grid HRESfor rural communities in Egypt, combining PV, biomass-based generators, and BESSto enhance both economic viability and supply reliability. In addition, the study introduces an improved educational competition optimizer, incorporating a local escape operator and Gaussian distribution mechanisms, which has been validated on benchmark problems and demonstrated superior optimization capability. |
| [107] | The main contribution of this study is the development of a long-term economic optimization model for hybrid solar–wind–diesel microgrids in remote areas, ensuring operational reliability while accounting for land-use constraints. The Python-based model, implemented with constrained nonlinear optimization methods (Sequential Least Squares Programming and Constrained Optimization BY Linear Approximations), minimizes total system costs, including capital investment, operation, maintenance, and fuel by adjusting renewable capacities and diesel generation. This framework provides an effective tool for designing cost-efficient and sustainable microgrids under spatial limitations and rising fuel costs. |
| [108] | The main contribution of this study is the development of a hybrid PV–diesel–BESS to power translational sprinkler irrigation machines in remote and water-scarce areas of northwest China. An optimization model minimizing life cycle cost, subject to power reliability and CO2 constraints, is solved using a modified PSO algorithm enhanced with Chebyshev chaotic mapping. The proposed approach demonstrates superior performance over conventional algorithms and provides a reliable, cost-effective framework for powering irrigation systems in off-grid agricultural applications |
| [109] | The main contribution of this study is the optimized design of a hybrid energy system for remote rural communities in Eastern India, integrating solar, biomass, diesel, and BESS through the HOMER tool. By evaluating multiple configurations and conducting sensitivity analysis, the research identifies cost-effective and environmentally beneficial system architectures, demonstrating the significant role of solar energy in improving economic returns and reducing emissions. |
| [110] | The key contribution of this work is the development of a new day-ahead energy management strategy for isolated off-grid power systems that integrates demand-side response programs and high penetration hybrid renewable resources. By implementing a probabilistic fuzzy inference model of consumer responses to price-based incentives, the proposed approach increases system reliability and demand-side flexibility. |
| [111] | The main contribution of this study is the comprehensive assessment of Tsushima Island’s energy system, identifying renewable resource potentials and proposing two transition pathways toward 100% renewable energy. By addressing challenges of fossil fuel dependence, high costs, and limited data, the research demonstrates the feasibility of achieving carbon neutrality in remote islands and offers a replicable model for similar regions worldwide. |
| [112] | The main contribution of this paper is the development of a hybrid optimization model for the design and analysis of a grid-connected HRES (PV-biomass) for rural areas, which helps reduce energy costs, decrease grid dependence, and promote sustainable development and decarbonization in both the energy and transportation sectors. |
| [113] | The novelty of this reference lies in its analysis of a HRESusing solid waste to produce electricity, emphasizing the challenges and opportunities afforded by intermittent renewable energy resources. The study employs a techno-economic framework to achieve a cost-effective and reliable energy solution for a rural Indian community with a fully renewable energy supply and a 100% renewable energy fraction designed in the proposed architecture. |
| [114] | This paper’s primary contribution is showcasing four optimization algorithms (Tree Physiology Optimization, Invasive Weed Optimization, Biogeography-Based Optimization, and Seagull Optimization Algorithm) to design a cost-effective and sustainable HRESfor rural electrification. This paper’s primary contribution is showcasing four optimization algorithms (Tree Physiology Optimization, Invasive Weed Optimization, Biogeography-Based Optimization, and Seagull Optimization Algorithm) to design a cost-effective and sustainable HRESfor rural electrification. |
| [2] | The main contribution of this reference is the evaluation of a HRES for rural electrification in Somalia, integrating PV, WT, diesel generator, and BESS. The study demonstrates that this configuration provides the most cost-effective solution, reducing greenhouse gas emissions and offering a reliable and sustainable energy source with high renewable penetration. |
| Reference | Country | Load Type | Hybrid Energy Systems | Variability |
|---|---|---|---|---|
| [130] | Algeria | Farm | PV/WT/Hydrogen Storage | Solar radiation and wind speed, Discount rate, hybrid power systems capital |
| [131] | Turkey | Residential, commercial, industrial | PV/Diesel Generator/Microturbine/Electrical Storage | Solar radiation, Inflation rate, Discount rate, Grid purchase and sale price, Fuel price |
| [132] | India | Residential, commercial, industrial | PV/WT/Diesel Generator/Microturbine/Electrical Storage | Discount rate, Fuel price, hybrid power systems capital, Solar radiation and wind speed |
| [133] | India | village | PV/WT/Electrical Storage | Solar radiation and wind speed, hybrid power systems capital |
| [134] | Philippines | Rural health units | PV/Diesel Generator/Electrical Storage | Inflation rate, Fuel price |
| [135] | Nigeria | Village | PV/WT/Diesel Generator/Electrical Storage | Grid purchase and sale price, Fuel price |
| Technical Specifications | PV | WT | Diesel Generator | BESS |
|---|---|---|---|---|
| Operation & Maintenance Costs | $5/kW/year | $500/kW | $0.030/kW/h | $5/year |
| Lifespan | 20–30 Year | 20–25 Year | 10–15 Year | 5–15 Year |
| Capital cost | 480 $/kW | 8000 $/kW | 500 $/kW | 280 $/kW |
| Efficiency | 15–20% | 35–45% | 30–40% | 85–95% |
| Power capacity | 1 kWp | 10 kW | 1 kW | 1 kWh |
| Country | City | Specifications | Recommended HRES Configuration | ||
|---|---|---|---|---|---|
| Irradiation (kWh/m2/day) | Average Wind Speed (m/s) | Average Temperature (°C) | |||
| Turkey | Samsun | 3.60 | 4.40 | 12.4 | PV + WT + BESS |
| Bursa | 4.30 | 4.27 | 14.8 | PV + WT + BESS | |
| Antalya | 4.60 | 3.73 | 15.6 | PV + BESS | |
| Sanliurfa | 5.30 | 5.53 | 19.8 | PV + WT + Hydrogen Storage | |
| Finland | Turku | 2.98 | 3.29 | 6.09 | PV + BESS + Hydrogen Storage |
| Helsinki | 2.90 | 4.25 | 6.95 | WT + Hydrogen Storage | |
| Oulu | 2.63 | 4.88 | 3.56 | WT + Hydrogen Storage | |
| Tampere | 2.30 | 3.26 | 5.29 | PV + BESS + Hydrogen Storage | |
| Denmark | Aalborg | 2.69 | 4.80 | 9.17 | WT + BESS |
| Esbjerg | 2.95 | 5.06 | 9.58 | WT + Hydrogen Storage | |
| Torshavn | 1.94 | 7.23 | 7.33 | WT + Hydrogen Storage | |
| Sweden | Stockholm | 2.85 | 3.11 | 7.34 | PV + Battery + Hydrogen Storage |
| Gothenburg | 2.76 | 4.23 | 9.47 | WT + BESS | |
| Trondheim | 2.31 | 2.32 | 5.33 | PV + BESS + Hydrogen Storage | |
| Ref. | Geographic Region/Country | HRES Configuration | Climatic Indicators Considered | Key Quantitative Results | Main Findings |
|---|---|---|---|---|---|
| [144] | Coastal Bangladesh | PV–WT–BESS | Solar irradiance, wind speed, ambient temperature | Solar generation share about 62%; Loss of Load Probability increased from 0.8% to 12.4% under variable weather; Levelized Cost of Electricity increased by 64% | Weather variability has a strong effect on system cost and reliability; adequate battery capacity and predictive control are essential for stable operation. |
| [145] | Five regions in Saudi Arabia (north, south, east, west, central) | PV–Diesel–BESS and PV–WT–Diesel Generator–BESS | Solar irradiance, wind speed, ambient temperature | Levelized Cost of Electricity ranged from 0.10 to 0.14 USD per kWh; CO2 emissions ranged from 0.78 to 2.6 tons per year; renewable energy shares up to 97% | Northern region showed the lowest cost and emissions; western and southern regions showed higher cost and lower efficiency due to weaker solar and wind resources and higher temperatures. |
| [146] | Six cities in Pakistan (Bahawalpur, DG Khan, Gilgit, Rawalpindi, Quetta, Karachi) | PV–Electrolyzer–Hydrogen storage | Solar irradiance, ambient temperature | Levelized Cost of Electricity about 0.10 USD per kWh; CO2 reduction up to 170,000 tons over 25 years | Regions with higher solar irradiance achieved the lowest cost and highest carbon reduction; cold and low-irradiance regions had higher investment and operational costs. |
| [147] | Beijing, China | PV–Wind–Fuel cell (hydrogen-based storage) | Seasonal temperature, solar irradiance, load data | Total operating cost reduced by 10.62%; forecast accuracy significantly improved with lower mean absolute percentage error | Integrating precise forecasting and seasonal analysis improves overall cost-effectiveness, reliability, and efficiency of the hybrid system. |
| [148] | Four rural counties in China (Honghe, Shenzhen, Lankao, Yiling) | Wind + PV + Biomass or Wind + PV + Hydropower | Solar irradiance, wind speed, hydrology, biomass potential | Minimum total system cost was 50.71 million yuan; maximum exergy efficiency reached 79.32% | Optimal HRES configuration depends strongly on local climatic and resource conditions; climate-sensitive planning improves system sustainability and reliability. |
Disclaimer/Publisher’s Note: The statements, opinions and data contained in all publications are solely those of the individual author(s) and contributor(s) and not of MDPI and/or the editor(s). MDPI and/or the editor(s) disclaim responsibility for any injury to people or property resulting from any ideas, methods, instructions or products referred to in the content. |
© 2025 by the authors. Licensee MDPI, Basel, Switzerland. This article is an open access article distributed under the terms and conditions of the Creative Commons Attribution (CC BY) license (https://creativecommons.org/licenses/by/4.0/).
Share and Cite
Taghizad-Tavana, K.; Esmaeel Nezhad, A.; Hagh, M.T.; Canani, A.; Safari, A. Hybrid Renewable Energy Systems for Off-Grid Electrification: A Comprehensive Review of Storage Technologies, Metaheuristic Optimization Approaches and Key Challenges. Eng 2025, 6, 309. https://doi.org/10.3390/eng6110309
Taghizad-Tavana K, Esmaeel Nezhad A, Hagh MT, Canani A, Safari A. Hybrid Renewable Energy Systems for Off-Grid Electrification: A Comprehensive Review of Storage Technologies, Metaheuristic Optimization Approaches and Key Challenges. Eng. 2025; 6(11):309. https://doi.org/10.3390/eng6110309
Chicago/Turabian StyleTaghizad-Tavana, Kamran, Ali Esmaeel Nezhad, Mehrdad Tarafdar Hagh, Afshin Canani, and Ashkan Safari. 2025. "Hybrid Renewable Energy Systems for Off-Grid Electrification: A Comprehensive Review of Storage Technologies, Metaheuristic Optimization Approaches and Key Challenges" Eng 6, no. 11: 309. https://doi.org/10.3390/eng6110309
APA StyleTaghizad-Tavana, K., Esmaeel Nezhad, A., Hagh, M. T., Canani, A., & Safari, A. (2025). Hybrid Renewable Energy Systems for Off-Grid Electrification: A Comprehensive Review of Storage Technologies, Metaheuristic Optimization Approaches and Key Challenges. Eng, 6(11), 309. https://doi.org/10.3390/eng6110309

