Automated Hydroponic Nutrient Dosing System: A Scoping Review of pH and Electrical Conductivity Dosing Frameworks
Abstract
1. Introduction
- Map the current research trends regarding hydroponic techniques concerning its nutrient dosing operations,
- Classify the hydroponic nutrient dosing framework employed in the hydroponic nutrient dosing system,
- Identify critical variables in the hydroponic nutrient dosing system,
- Identify knowledge gaps regarding hydroponic nutrient dosing framework to inform future research.
2. Materials and Methods
2.1. Research Questions
- What are the current research trends regarding hydroponic techniques and their nutrient dosing operations?
- Which frameworks are predominantly used in conducting hydroponic nutrient dosing operations?
- What variables are commonly considered in the hydroponic nutrient dosing framework?
- What methodological limitations and technological advancements exist in current hydroponic dosing frameworks?
2.2. Information Source and Search Strategy
2.3. Eligibility Criteria and Data Extraction
3. Results and Discussion
3.1. Research Trends of Automated Hydroponic Nutrient Dosing System
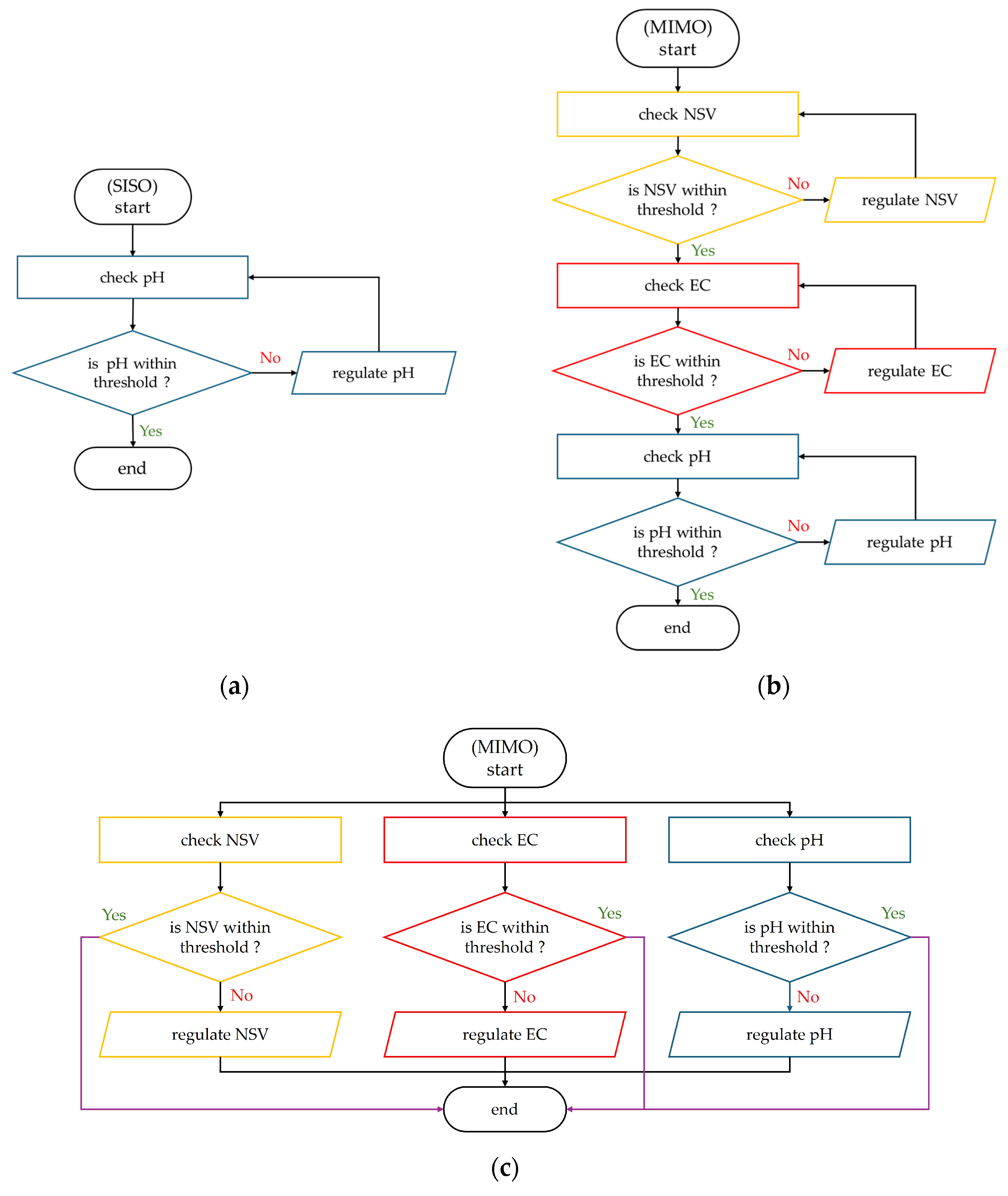
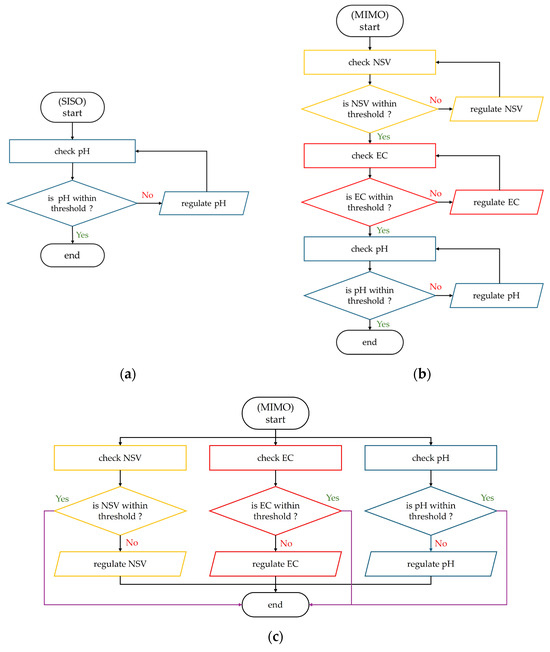
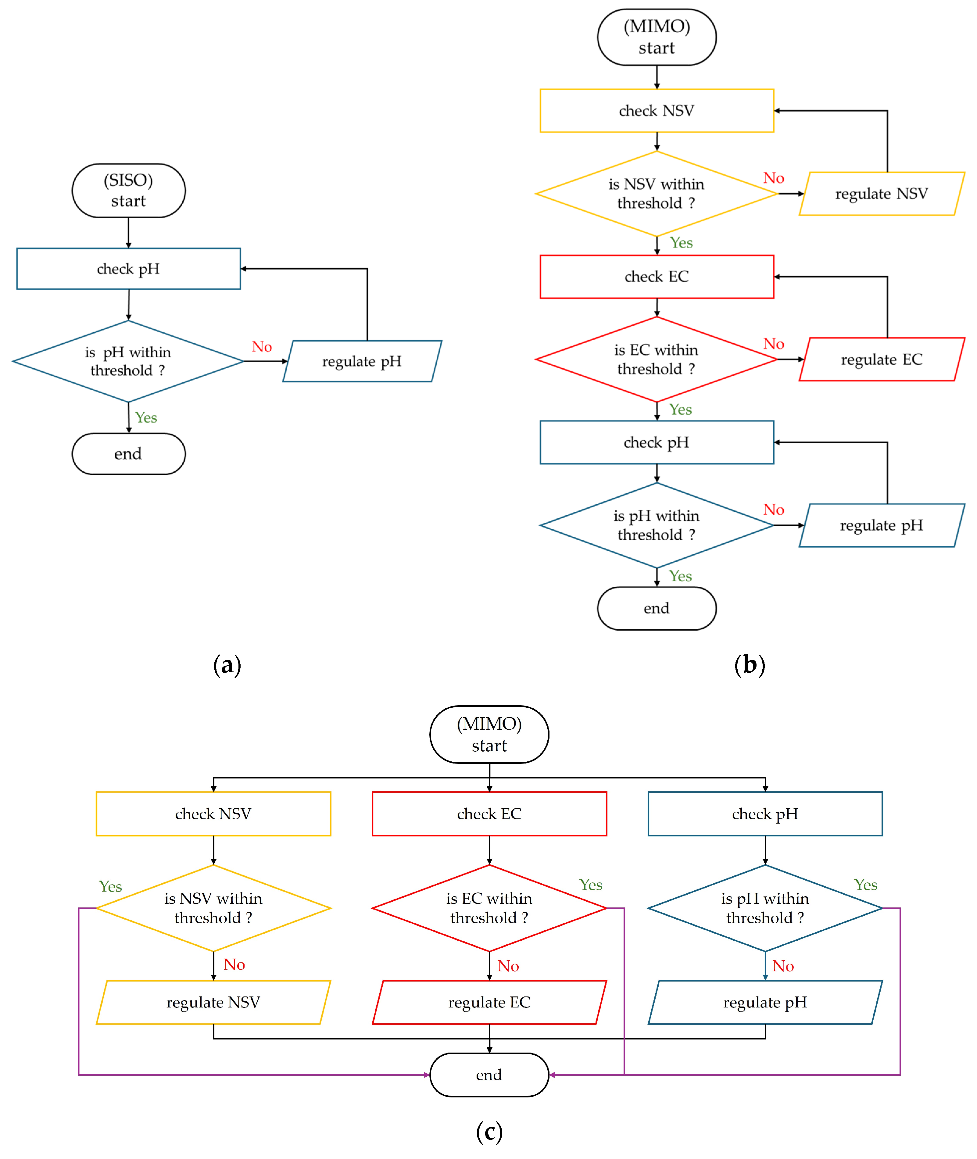
3.2. Nutrient Dosing Framework
3.3. Dosing Variables
3.4. Significance of Dosing Variables Across Various Frameworks
3.5. Dosing Strategy
4. Research Gap
4.1. Temperature Compensation Model
4.2. A Novel Dosing Framework
4.3. Optimization of the Proposed Dosing Framework
5. Conclusions
Author Contributions
Funding
Data Availability Statement
Acknowledgments
Conflicts of Interest
Abbreviations
| PRISMA | Preferred Reporting Items for Systematic reviews and Meta-Analyses |
| PRISMA-ScR | Preferred Reporting Items for Systematic reviews and Meta-Analyses extension for scoping reviews |
| pH | Potential of hydrogen |
| EC | Electrical conductivity |
| TDS | Total dissolved solids |
| NSV | Nutrient solution volume |
| NST | Nutrient solution temperature |
| WoS | Web of Science |
| IEEE | Institute of Electrical and Electronics Engineers |
| DWC | Deep water culture |
| EF | Ebb and flow |
| NFT | Nutrient film technique |
| DFT | Deep flow technique |
| FR | Floating raft |
| DBS | Dutch bucket system |
| PID | Proportional integral derivative |
| KNN | K-nearest neighbors |
| ANN | Artificial neural network |
| RGB | Red–green–blue |
| ANOVA | Analysis of variance |
| MIMO | Multiple input multi output |
| SISO | Single input single output |
| DSD | Definitive screen design |
| RSM | Response surface methodology |
References
- Pomoni, D.I.; Koukou, M.K.; Vrachopoulos, M.G.; Vasiliadis, L. A Review of Hydroponics and Conventional Agriculture Based on Energy and Water Consumption, Environmental Impact, and Land Use. Energies 2023, 16, 1690. [Google Scholar] [CrossRef]
- Fitriyah, H.; Budi, A.S.; Maulana, R.; Setiawan, E. Controlling the Nutrition Water Level in the Non-Circulating Hydroponics Based on the Top Projected Canopy Area. IJCCS (Indones. J. Comput. Cybern. Syst.) 2022, 16, 181–192. [Google Scholar] [CrossRef]
- Aggarwal, A.; Mathur, A. Recent Advances in Hydroponic Culture Media: Composition and Their Effect on Plant Growth. Def. Life Sci. J. 2023, 8, 162–169. [Google Scholar] [CrossRef]
- Monisha, K.; Kalai Selvi, H.; Sivanandhini, P.; Sona Nachammai, A.; Anuradha, C.T.; Rama Devi, S.; Kavitha Sri, A.; Neya, N.R.; Vaitheeswari, M.; Hikku, G.S. Hydroponics Agriculture as a Modern Agriculture Technique. J. Achiev. Mater. Manuf. Eng. 2023, 116, 25–35. [Google Scholar] [CrossRef]
- Solis-Toapanta, E.; Fisher, P.R.; Gomez, C. Effects of Nutrient Solution Management and Environment on Tomato in Small-Scale Hydroponics. Horttechnology 2020, 30, 697–705. [Google Scholar] [CrossRef]
- Khan, S.; Purohit, A.; Vadsaria, N. Hydroponics: Current and Future State of the Art in Farming. J. Plant Nutr. 2020, 44, 1515–1538. [Google Scholar] [CrossRef]
- Yang, T.; Kim, H.J. Characterizing Nutrient Composition and Concentration in Tomato-, Basil-, and Lettuce-Based Aquaponic and Hydroponic Systems. Water 2020, 12, 1259. [Google Scholar] [CrossRef]
- Wongsorn, C.; Nakdee, M.; Sritontip, P.; Boontem, B.; Sritontip, C. Effects of Electrical Conductivity of the Nutrient Solution on the Growth of Pepino (Solanum muricatum Aiton) Plants under Hydroponic Cultivation. J. Sci. Agric. Technol. 2024, 5, 20–25. [Google Scholar] [CrossRef]
- Van Quy, N.; Sinsiri, W.; Chitchamnong, S.; Boontiang, K.; Kaewduangta, W. Effects of Electrical Conductivity (EC) of the Nutrient Solution on Growth, Yield and Quality of Lettuce under Vertical Hydroponic Systems. Khon Kaen Agr. J. 2018, 46, 613–622. [Google Scholar]
- Hopkinson, S.; Harris, M. Effect of PH on Hydroponically Grown Bush Beans (Phaseolus vulgaris). Int. J. Environ. Agric. Biotechnol. 2019, 4, 142–145. [Google Scholar] [CrossRef]
- Srivani, P.; Yamuna, D.C.R.; Manjula, S.H. Influence of Growth Parameters on the Crop Yield Performance of Hydroponic Spinach (Spinacia oleracea L.) Using Correlation and Regression Models. J. Eng. Sci. Technol. 2021, 16, 4766–4778. [Google Scholar]
- Fadillah, D.A.N.; Faroqi, A.; Kamelia, L.; Fathonih, A. AB Mix Hydroponics Nutrient Solution Concentration Control Using Microcontroller Based On-Off Control Method. In Proceedings of the 7th International Conference on Wireless and Telematics (ICWT), Bandung, Indonesia, 19–20 August 2021; Institute of Electrical and Electronics Engineers Inc.: Piscataway, NJ, USA, 2021; pp. 1–5. [Google Scholar]
- Ali Al Meselmani, M. Nutrient Solution for Hydroponics. In Recent Research and Advances in Soilless Culture; IntechOpen: London, UK, 2023; pp. 1–21. [Google Scholar]
- Arora, U.; Shetty, S.; Shah, R.; Sinha, D.K. Automated Dosing System in Hydroponics with Machine Learning. In Proceedings of the International Conference on Communication, Information and Computing Technology (ICCICT), Mumbai, India, 25–27 June 2021; Institute of Electrical and Electronics Engineers Inc.: Piscataway, NJ, USA, 2021; pp. 1–6. [Google Scholar]
- Munn, Z.; Peters, M.D.J.; Stern, C.; Tufanaru, C.; McArthur, A.; Aromataris, E. Systematic Review or Scoping Review? Guidance for Authors When Choosing between a Systematic or Scoping Review Approach. BMC Med. Res. Methodol. 2018, 18, 143. [Google Scholar] [CrossRef] [PubMed]
- Tricco, A.C.; Lillie, E.; Zarin, W.; O’Brien, K.K.; Colquhoun, H.; Levac, D.; Moher, D.; Peters, M.D.J.; Horsley, T.; Weeks, L.; et al. PRISMA Extension for Scoping Reviews (PRISMA-ScR): Checklist and Explanation. Ann. Intern. Med. 2018, 169, 467–473. [Google Scholar] [CrossRef]
- Arksey, H.; O’Malley, L. Scoping Studies: Towards a Methodological Framework. Int. J. Soc. Res. Methodol. Theory Pract. 2005, 8, 19–32. [Google Scholar] [CrossRef]
- Xiao, Y.; Watson, M. Guidance on Conducting a Systematic Literature Review. J. Plan. Educ. Res. 2019, 39, 93–112. [Google Scholar] [CrossRef]
- Levac, D.; Colquhoun, H.; O’brien, K.K. Scoping Studies: Advancing the Methodology. Implement. Sci. 2010, 5, 69. [Google Scholar] [CrossRef]
- Rowley, J.; Slack, F. Conducting a Literature Review. Manag. Res. News 2004, 27, 31–39. [Google Scholar] [CrossRef]
- Saaid, M.F.; Sanuddin, A.; Ali, M.; Yassin, M.S.A.I.M. Automated PH Controller System for Hydroponic Cultivation. In Proceedings of the 2015 IEEE Symposium on Computer Applications & Industrial Electronics (ISCAIE), Langkawi, Malaysia, 12–14 April 2015; pp. 186–190. [Google Scholar]
- Dae Hyun, J.; Hak-Jin, K.; Gyeong Lee, C.; Tae-In, A.; Jeong-Ek, S.; Kenneth, A.S. Automated Lettuce Nutrient Solution Management Using an Array of Ion-Selective Electrodes. Trans. ASABE 2015, 58, 1309–1319. [Google Scholar] [CrossRef]
- Cho, W.J.; Kim, H.-J.; Jung, D.H.; Kim, D.W.; Kang, C.I.; Choi, G.L. An Embedded System for Control of Hydroponic Nutrients. In Proceedings of the American Society of Agricultural and Biological Engineers Annual International Meeting 2015, New Orleans, LA, USA, 26–29 July 2015; pp. 2474–2481. [Google Scholar]
- Ibrahim, M.N.R.; Solahudin, M.; Widodo, S. Control System for Nutrient Solution of Nutrient Film Technique Using Fuzzy Logic. Telkomnika 2015, 13, 1281–1288. [Google Scholar] [CrossRef]
- Ryan, L.S.; Lin, H.-W.; Chang, Y.-H. Raspberry Pi Based PH Control for Nutrient Film Hydroponic System. In Proceedings of the 24th Conference on Automation Technology, Athens, Greece, 21–24 June 2016; pp. 1–6. [Google Scholar]
- Cho, W.J.; Kim, H.J.; Jung, D.H.; Kang, C.I.; Choi, G.L.; Son, J.E. An Embedded System for Automated Hydroponic Nutrient Solution Management. Trans. ASABE 2017, 60, 1083–1096. [Google Scholar] [CrossRef]
- Atmadja, W.; Liawatimena, S.; Lukas, J.; Nata, E.P.L.; Alexander, I. Hydroponic System Design with Real Time OS Based on ARM Cortex-M Microcontroller. In Proceedings of the International Conference on Eco Engineering Development 2017 (ICEED 2017), Yogyakarta, Indonesia, 14–15 November 2017; Institute of Physics Publishing: Bristol, UK, 2017; Volume 109, pp. 1–8. [Google Scholar]
- Kaewwiset, T.; Yooyativong, T. Estimation of Electrical Conductivity and PH in Hydroponic Nutrient Mixing System Using Linear Regression Algorithm. In Proceedings of the 2017 International Conference on Digital Arts, Media and Technology (ICDAMT), Chiang Mai, Thailand, 1–4 March 2017; pp. 1–5. [Google Scholar]
- Eridani, D.; Wardhani, O.; Widianto, E.D. Designing and Implementing the Arduino-Based Nutrition Feeding System of a Prototype Scaled Nutrient Film Technique (NFT) Hydroponics Using Total Dissolved Solids (TDS) Sensor. In Proceedings of the 2017 4th International Conference on Information Technology, Computer, and Electrical Engineering (ICITACEE), Semarang, Indonesia, 18–19 October 2017; pp. 170–175. [Google Scholar]
- Kaewwiset, T.; Yooyativong, T. Electrical Conductivity and PH Adjusting System for Hydroponics by Using Linear Regression. In Proceedings of the 2017 14th International Conference on Electrical Engineering/Electronics, Computer, Telecommunications and Information Technology (ECTI-CON), Phuket, Thailand, 27–30 June 2017; pp. 761–764. [Google Scholar]
- Kulkarni Mohite, M.B.P.; Sambhaji, A.; Susmita, P.; Yedake, V.; Rajiv, P. Automation of Hydroponic System. Int. J. Sci. Technol. Eng. 2017, 3, 600–602. [Google Scholar]
- Abd Rahman, M.K.I.; Buyamin, S.; Abidin, M.S.Z.; Mokji, M.M. Development of Automatic Mixing Process for Fertigation System in Rock Melon Cultivation. Int. J. Electr. Comput. Eng. 2018, 8, 1913–1919. [Google Scholar] [CrossRef]
- Rakshitha, M.; Roopa; Shwetha, H.L.; Tejashwini, R. Automation of Hydroponics System Using Android Application and Ubidots Platform. Int. J. Eng. Res. Technol. 2018, 6, 1–4. [Google Scholar]
- Chang, C.L.; Hong, G.F.; Fu, W.L. Design and Implementation of a Knowledge-Based Nutrient Solution Irrigation System for Hydroponic Applications. Trans. ASABE 2018, 61, 369–379. [Google Scholar] [CrossRef]
- Siti, M.; Muhammad, R.; Astria, N.I. Nutrient Film Technique Based Hydroponic System Using Fuzzy Logic Control. In Proceedings of the 2018 International Seminar on Intelligent Technology and Its Applications (ISITIA), Bali, Indonesia, 30–31 August 2018; pp. 387–390. [Google Scholar]
- Armie, E.P.; Abbas, A.P. Fuzzy Ponics: A Fuzzy Based System to Control Temperature, Relative Humidity, Electrical Conductivity and PH of Hydroponics. Int. J. Eng. Technol. 2018, 4, 308–312. [Google Scholar]
- Yolanda, D.; Arief, L.; Sundara, T.A.; Deza, M.; Oktavia, D. Control of Electrical Conductivity for NFT Hydroponic Systems Using Fuzzy Logic and Android Environment. In Proceedings of the 2018 International Conference on Information Technology Systems and Innovation (ICITSI), Padang, Indonesia, 22–25 October 2018; pp. 508–514. [Google Scholar]
- Telaumbanua, M.; Triyono, S.; Haryanto, A.; Kusuma Wisnu, F. Controlled Electrical Conductivity (EC) Of Tofu Wastewater as A Hydroponic Nutrition. Procedia Environ. Sci. Eng. Manag. 2019, 6, 453–462. [Google Scholar]
- Sihombing, P.; Herriyance; Gea, E.R. Internet of Things Based Nutrition Controlling System Development. Internetworking Indones. J. 2019, 11, 45–50. [Google Scholar]
- Mehboob, A.; Ali, W.; Rafaqat, T.; Talib, A. Automation and Control System of EC and PH for Indoor Hydroponics System. In Proceedings of the 4th International Electrical Engineering Conference (IEEC), Constantine, Algeria, 17–19 December 2019; pp. 1–6. [Google Scholar]
- Sihombing, P.; Zarlis, M. Automatic Nutrition Detection System (ANDES) for Hydroponic Monitoring by Using Micro Controller and Smartphone Android. In Proceedings of the 2019 4th International Conference on Informatics and Computing (ICIC), Semarang, Indonesia, 16–17 October 2019; pp. 1–6. [Google Scholar]
- Fakhrurroja, H.; Mardhotillah, S.A.; Mahendra, O.; Munandar, A.; Rizqyawan, M.I.; Pratama, R.P. Automatic PH and Humidity Control System for Hydroponics Using Fuzzy Logic. In Proceedings of the 7th International Conference on Computer, Control, Informatics and its Applications (IC3INA), Tangerang, Indonesia, 23–24 October 2019; pp. 156–161. [Google Scholar]
- Herman; Surantha, N. Intelligent Monitoring and Controlling System for Hydroponics Precision Agriculture. In Proceedings of the 7th International Conference on Information and Communication Technology (ICoICT), Kuala Lumpur, Malaysia, 24–26 July 2019; pp. 404–409. [Google Scholar]
- Xu, K.; Kitazumi, Y.; Kano, K.; Shirai, O. Construction of an Automatic Nutrient Solution Management System for Hydroponics—Adjustment of the K+—Concentration and Volume of Water. Anal. Sci. 2019, 35, 595–598. [Google Scholar] [CrossRef]
- Nugroho, D.; Priyono; Suseno, J.E. An Automatic PH Equipment for Hydroponic System Using ATMEGA328P Microcontroller. In Proceedings of the International Conference on Maritime and Archipelago (ICoMA 2018), Bangka Belitung, Indonesia, 13–15 September 2019; pp. 1–4. [Google Scholar]
- González-Linch, E.; Medina-Moreira, J.; Alarcón-Salvatierra, A.; Medina-Anchundia, S.; Lagos-Ortiz, K. Automated Hydroponic Modular System. In Proceedings of the Advances in Intelligent Systems and Computing; Springer: Berlin/Heidelberg, Germany, 2019; Volume 901, pp. 59–67. [Google Scholar]
- Maulana, R.; De, A.; Sidik, W.M. Design of an Automatic Nutrition System for Hydroponic Plants with an IoT-Based NodeMCU Microcontroller. J. Tek. Elektro 2019, 1, 1–5. [Google Scholar]
- Herman; Adidrana, D.; Surantha, N.; Suharjito, S. Hydroponic Nutrient Control System Based on Internet of Things. CommIT (Commun. Inf. Technol.) J. 2019, 13, 105–111. [Google Scholar] [CrossRef][Green Version]
- Alipio, M.I.; Dela Cruz, A.E.M.; Doria, J.D.A.; Fruto, R.M.S. On the Design of Nutrient Film Technique Hydroponics Farm for Smart Agriculture. Eng. Agric. Environ. Food 2019, 12, 315–324. [Google Scholar] [CrossRef]
- Lizbeth, A.; Rico, J. Automated PH Monitoring and Controlling System for Hydroponics under Greenhouse Condition. J. Eng. Appl. Sci. 2020, 15, 523–528. [Google Scholar] [CrossRef]
- Saaid, M.F.; Yassin, A.I.M.; Tahir, N.M. Automated Monitoring and Controlling PH Levels for Hydroponics Cultivation Technique. Indones. J. Electr. Eng. Comput. Sci. 2020, 18, 1236–1243. [Google Scholar] [CrossRef]
- Lenni, L.; Suhardiyanto, H.; Seminar, K.B.; Setiawan, R.P.A. Development of a Control System for Lettuce Cultivation in Floating Raft Hydroponics. In Proceedings of the IOP Conference Series: Earth and Environmental Science, Changsha, China, 18–20 September 2020; IOP Publishing: Bristol, UK, 2020; Volume 542, pp. 1–8. [Google Scholar]
- Mauliddya, G.N.; Fauziah; Hayati, N. Prototype Automatic Maintenance System on Hydroponic Plants Using Fuzzy and Arduino Uno Methods. J. Mantik 2020, 4, 1849–1854. [Google Scholar]
- Cai, X.; Cui, S.; He, L.; Zhang, Y.; Wang, Y.; Lv, X. Research on Automatic PH Control System of Nutrient Solution in Smart Plant Factory Based on STM32. In Proceedings of the 2020 IEEE 9th Joint International Information Technology and Artificial Intelligence Conference (ITAIC), Chongqing, China, 11–13 December 2020; pp. 1837–1840. [Google Scholar]
- Yue, S.J.; Hairu, C.; Hanafi, M.; Shafie, S.M.; Salim, N.A. IoT Based Automatic Water Level and Electrical Conductivity Monitoring System. In Proceedings of the 2020 IEEE 8th Conference on Systems, Process and Control (ICSPC), Melaka, Malaysia, 11–12 December 2020; pp. 95–100. [Google Scholar]
- Helmy; Janah, D.A.M.; Nursyahid, A.; Mara, M.N.; Setyawan, T.A.; Nugroho, A.S. Nutrient Solution Acidity Control System on NFT-Based Hydroponic Plants Using Multiple Linear Regression Method. In Proceedings of the 2020 7th International Conference on Information Technology, Computer, and Electrical Engineering (ICITACEE), Semarang, Indonesia, 24–25 September 2020; pp. 272–276. [Google Scholar]
- Helmy; Sari, E.U.; Setyawan, T.A.; Nursyahid, A.; Enriko, K.A.; Widodo, S. Automatic Control of Hydroponic Nutrient Solution Concentration Based on Edge and Cloud Computing Using Message Queuing Telemetry Transport (MQTT) Protocol. In Proceedings of the 2021 8th International Conference on Information Technology, Computer and Electrical Engineering (ICITACEE), Semarang, Indonesia, 23–24 September 2021; pp. 207–212. [Google Scholar]
- Shetty, H.M.; Pai, K.K.; Mallya, N. Pratheeksha Fully Automated Hydroponics System for Smart Farming. Int. J. Eng. Manuf. 2021, 11, 33–41. [Google Scholar] [CrossRef]
- Fitria, E.Y.; Murti, M.A.; Setianingsih, C. Design of Integrated Control System Based on IoT with Context Aware Method in Hydroponic Plants. In Proceedings of the IEEE International Conference on Industry 4.0, Artificial Intelligence, and Communications Technology (IAICT), Bandung, Indonesia, 27–28 July 2021; Institute of Electrical and Electronics Engineers Inc.: Piscataway, NJ, USA, 2021; pp. 20–26. [Google Scholar]
- Mya, K.T.; Myint Sein, M.; Thi Soe Nyunt, T.H.I.; Wey Chong, Y.; Zainal, R.N. Automatic Data-Driven Agriculture System for Hydroponic Farming. In Proceedings of the 3rd Asia Pacific Information Technology Conference (APIT), Bangkok, Thailand, 15–17 January 2021; Association for Computing Machinery: New York, NY, USA, 2021; Volume PartF168985, pp. 6–11. [Google Scholar]
- Ahn, T.I.; Shin, J.H.; Son, J.E. Theoretical and Experimental Analyses of Nutrient Control in Electrical Conductivity-Based Nutrient Recycling Soilless Culture System. Front. Plant Sci. 2021, 12, 656403. [Google Scholar] [CrossRef] [PubMed]
- Kuncoro, C.B.D.; Asyikin, M.B.Z.; Amaris, A. Development of an Automation System for Nutrient Film Technique Hydroponic Environment. In Proceedings of the 2nd International Seminar of Science and Applied Technology (ISSAT 2021), Virtual, 12 October 2021; pp. 1–7. [Google Scholar]
- Hartanto, A.V.; Kristiady, F.S.; Atmadja, W.; Linggarjati, J. Automatic Hydroponic Nutrient Mixing for Hydroponic NFT and Fertigation. In Proceedings of the 4th International Conference on Eco Engineering Development 2020, Jakarta, Indonesia, 10–11 November 2021; IOP Publishing Ltd.: Bristol, UK, 2021; Volume 794, pp. 1–11. [Google Scholar]
- Wibisono, V.; Kristyawan, Y. An Efficient Technique for Automation of The NFT (Nutrient Film Technique) Hydroponic System Using Arduino. Int. J. Artif. Intell. Robot. 2021, 3, 44–49. [Google Scholar] [CrossRef]
- Pelayo Lind, O.; Hultberg, M.; Bergstrand, K.J.; Larsson-Jönsson, H.; Caspersen, S.; Asp, H. Biogas Digestate in Vegetable Hydroponic Production: PH Dynamics and PH Management by Controlled Nitrification. Waste Biomass Valorization 2021, 12, 123–133. [Google Scholar] [CrossRef]
- Wedashwara, W.; Jatmika, A.H.; Zubaidi, A.; Arimbawa, I.W.A. Solar-Powered IoT Based Smart Hydroponic Nutrition Management System Using FARM. In Proceedings of the 4th International Conference on Bioscience and Biotechnology, Online, 16–18 August 2021; IOP Publishing Ltd.: Bristol, UK, 2021; Volume 913, pp. 1–7. [Google Scholar]
- Casillas-Romero, S.A.; Begovich, O. Monitoring and PH Regulation in Urban Hydroponic Systems. In Proceedings of the 2021 IEEE International Autumn Meeting on Power, Electronics and Computing (ROPEC), Ixtapa, Mexico, 10–12 November 2021; Institute of Electrical and Electronics Engineers Inc.: Piscataway, NJ, USA, 2021; pp. 1–6. [Google Scholar]
- Dela Vega, J.A.; Gonzaga, J.A.; Gan Lim, L.A. Fuzzy-Based Automated Nutrient Solution Control for a Hydroponic Tower System. In Proceedings of the 11th AUN/SEED-Net Regional Conference on Mechanical and Manufacturing Engineering, Manila, Philippines, 14–15 January 2021; IOP Publishing: Bristol, UK, 2021; Volume 1109, pp. 1–6. [Google Scholar]
- Nursyahid, A.; Helmy, H.; Karimah, A.I.; Setiawan, T.A. Nutrient Film Technique (NFT) Hydroponic Nutrition Controlling System Using Linear Regression Method. In Proceedings of the International Conference on Innovation in Science and Technology, Greater Noida, India, 21–23 December 2021; IOP Publishing: Bristol, UK, 2021; Volume 1108, pp. 1–10. [Google Scholar]
- Triantino, S.B.; Mulwinda, A.; Hangga, A.; Utomo, A.B.; Salim, N.A.; Nisa, A.M. Control System of Nutrient Solution PH Using Fuzzy Logic for Hydroponics System. In Proceedings of the 9th International Conference on Information Technology, Computer, and Electrical Engineering (ICITACEE), Semarang, Indonesia, 25–26 August 2022; Institute of Electrical and Electronics Engineers Inc.: Piscataway, NJ, USA, 2022; pp. 71–75. [Google Scholar]
- Al Hakam, A.F.; Puriyanto, R.D. Automatic Liquid Filling in Deep Water Culture Hydroponic System Based on Water Level and TDS Meter Value. Bul. Ilm. Sarj. Tek. Elektro 2022, 4, 111–121. [Google Scholar] [CrossRef]
- Ardina, A.M.S.; Maceda, D.D.M.C.; Borromeo, C.E.B.; Dela Cruz, J.; Fedeluz, J.M.; Mauricio, A.M.F.; Magwili, G.V.; Centeno, J.C.; Bitancor, A. IoT-Based Solar-Powered Smart Hydroponics System with Real-Time Monitoring and Control System. In Proceedings of the 14th International Conference on Humanoid, Nanotechnology, Information Technology, Communication and Control, Environment, and Management (HNICEM), Boracay Island, Philippines, 1–4 December 2022; Institute of Electrical and Electronics Engineers Inc.: Piscataway, NJ, USA, 2022; pp. 1–6. [Google Scholar]
- Chen, C.H.; Jeng, S.Y.; Lin, C.J. Fuzzy Logic Controller for Automating Electrical Conductivity and PH in Hydroponic Cultivation. Appl. Sci. 2022, 12, 405. [Google Scholar] [CrossRef]
- Purwalaksana, A.Z.; Gurning, T.E.; Silaen, E.; Tobing, P.; Silalahi, A.O.; Simatupang, F. Automated Nutrition Doser for Hydroponic System Based on IoT. In Proceedings of the 2022 IEEE International Conference of Computer Science and Information Technology: Boundary Free: Preparing Indonesia for Metaverse Society (ICOSNIKOM), Laguboti, Indonesia, 19–21 October 2022; Institute of Electrical and Electronics Engineers Inc.: Piscataway, NJ, USA, 2022; pp. 1–6. [Google Scholar]
- Lukito, C.; Lukito, R.B. Embedded System Development of Automatic Water Quality and Growing LED Control System to Maintain Hydroponic Plant Growth. Int. J. Emerg. Technol. Adv. Eng. 2022, 12, 77–87. [Google Scholar] [CrossRef]
- Yaqin, N.; Fawaid Zuhri, A.; Hariono, T. Automatic Control of Hydroponic Plant Ph Levels Using Sensor Sku Sen 0161. Netw. Inf. Technol. 2022, 1, 125–131. [Google Scholar] [CrossRef]
- Agrawal, P.; Sharma, S. Automated Hydroponic Controller Using System Verilog HDL. Grenze Int. J. Eng. Technol. Telecommun. Technol. 2022, 8, 441–446. [Google Scholar]
- Safira, M.R.; Lim, M.W.; Chua, W.S. Design of Control System for Water Quality Monitoring System for Hydroponics Application. In Proceedings of the 33rd Symposium of Malaysian Chemical Engineers, Online, 8–9 August 2022; IOP Publishing: Bristol, UK, 2022; Volume 1257, pp. 1–7. [Google Scholar]
- Mendon, A.; Votavat, B.M.; Singh, S. Design and Construction of Automated Hydroponics System with Remote Monitoring and Control. In Proceedings of the 13th International Conference on Computing Communication and Networking Technologies, Virtual, 3–5 October 2022; Institute of Electrical and Electronics Engineers Inc.: Piscataway, NJ, USA, 2022; pp. 1–5. [Google Scholar]
- Surantha, N.; Vincentdo, V. NFT-Based Hydroponic Automated Control Using Adaptive Network-Based Fuzzy Inference System. In Proceedings of the 2nd International Conference on Robotics, Automation and Artificial Intelligence, Singapore, 9–11 December 2022; Institute of Electrical and Electronics Engineers Inc.: Piscataway, NJ, USA, 2022; pp. 118–123. [Google Scholar]
- Untoro, M.C.; Hidayah, F.R. IoT-Based Hydroponic Plant Monitoring and Control System to Maintain Plant Fertility. INTEK J. Penelit. 2022, 9, 33–41. [Google Scholar] [CrossRef]
- Mohamed, B.T.; Ahmed, A.M.; Ahmed, A.A.; Omar, Y.K.; Makram, A.M.; Fouad, K.K.; Soliman, A.A.; Abo-Elmagd, A.M. Smart Hydroponic System Using Fuzzy Logic Control. In Proceedings of the 2nd International Mobile, Intelligent, and Ubiquitous Computing Conference (MIUCC), Cairo, Egypt, 8–9 May 2022; Institute of Electrical and Electronics Engineers Inc.: Piscataway, NJ, USA, 2022; pp. 189–194. [Google Scholar]
- Fitriani; Zainuddin, Z.; Syafaruddin. Nutrition Control System in Nutrient Film Technique (NFT) Hydroponics with Convolutional Neural Network (CNN) Method. In Proceedings of the 2nd International Seminar on Machine Learning, Optimization, and Data Science (ISMODE), Jakarta, Indonesia, 22–23 December 2022; Institute of Electrical and Electronics Engineers Inc.: Piscataway, NJ, USA, 2022; pp. 41–46. [Google Scholar]
- Adidrana, D.; Rahmat Iskandar, A.; Nurhayati, A.; Ramdhani, M.; Bani Adam, K.; Ardianto, R.; Ekaputri, C. Simultaneous Hydroponic Nutrient Control Automation System Based on Internet of Things. Int. J. Inform. Vis. 2022, 6, 124–129. [Google Scholar] [CrossRef]
- Atmaja, P.; Surantha, N. Smart Hydroponic Based on Nutrient Film Technique and Multistep Fuzzy Logic. Int. J. Electr. Comput. Eng. 2022, 12, 3146–3157. [Google Scholar] [CrossRef]
- Ahn, T.I.; Son, J.E. Application of an Alternative Nutrient Replenishment Method to Electrical Conductivity-Based Closed-Loop Soilless Cultures of Sweet Peppers. Horticulturae 2022, 8, 295. [Google Scholar] [CrossRef]
- Panigrahi, J.; Pattnaik, P.; Mukherjee, A.K.; Dash, S.R. The Predictive Model to Maintain PH Levels in Hydroponic Systems. In AI, Edge and IoT-based Smart Agriculture; Elsevier: Amsterdam, The Netherlands, 2022; pp. 329–343. [Google Scholar]
- Kaur, G.; Upadhyaya, P.; Chawla, P. Comparative Analysis of IoT-Based Controlled Environment and Uncontrolled Environment Plant Growth Monitoring System for Hydroponic Indoor Vertical Farm. Environ. Res 2023, 222, 115313. [Google Scholar] [CrossRef] [PubMed]
- Susanti, H.; Rohman, Z.; Purwanto, R. Development of a Hydroponic System Using an Atmega 2560 Microcontroller with Automatic Nutrition and PH Settings for Lettuce Cultivation. J. E-Komtek 2023, 7, 1–12. [Google Scholar] [CrossRef]
- Yegül, U. Development of an Embedded Software and Control Kit to Be Used in Soilless Agriculture Production Systems. Sensors 2023, 23, 3706. [Google Scholar] [CrossRef] [PubMed]
- Saaid, M.F.; Nordin, M.K.; Yassin, I.M.; Tahir, N.M. Nonlinear Auto-Regressive with Exogenous Inputs (NARX) Modelling of Hydroponics Water PH Level in Response to Acid and Alkaline Solutions. TEM J. 2023, 1260–1267. [Google Scholar] [CrossRef]
- Nandhini, J.; Jinu, A.; Sathian, K.K. An IoT-Based Automated Nutrient Management in Vertical Hydroponics. Pharma Innov. J. 2023, 12, 1954–1957. [Google Scholar]
- Sharmila, P.K.; Menon, D.; Sharma, D.; Dadsena, A. Automated Hydroponics System to Study Nutrient Allocation and Plant Responses in a Controlled Environment. In Proceedings of the International Conference on Intelligent Data Communication Technologies and Internet of Things (IDCIoT), Bengaluru, India, 5–7 January 2023; Institute of Electrical and Electronics Engineers Inc.: Piscataway, NJ, USA, 2023; pp. 1–6. [Google Scholar]
- Vineeth, P.; Ananthan, T. Automated Hydroponic System Using IoT for Indoor Farming. In Proceedings of the 4th International Conference on Electronics and Sustainable Communication Systems (ICESC), Coimbatore, India, 6–8 July 2023; Institute of Electrical and Electronics Engineers Inc.: Piscataway, NJ, USA, 2023; pp. 369–373. [Google Scholar]
- Wang, Y.; Zhang, N.; Chen, C.; Jiang, Y.; Liu, T. Nonlinear Adaptive Generalized Predictive Control for PH Model of Nutrient Solution in Plant Factory Based on ANFIS. Processes 2023, 11, 2317. [Google Scholar] [CrossRef]
- Nasution, I.S.; Satriyo, P.; Dhafir, M.; Devianti; Iswanda, A.; Rani, S.; Fitria, S.R.; Munawar, A.A. Embedded Fuzzy Logic for Controlling PH and Nutrition in Hydroponic Cultivation. In Proceedings of the 4th International Conference on Agriculture and Bio-industry (ICAGRI), Banda Aceh, Indonesia, 17–19 October 2022; Institute of Physics: London, UK, 2023; Volume 1183, pp. 1–6. [Google Scholar]
- Agrawal, P.; Bhagwate, S.; Singhaniya, D.; Tamrakar, A.; Agrawal, P.S. Automated Hydroponics System. Int. J. Res. Appl. Sci. Eng. Technol. 2023, 11, 1718–1726. [Google Scholar] [CrossRef]
- Vincentdo, V.; Surantha, N. Nutrient Film Technique-Based Hydroponic Monitoring and Controlling System Using ANFIS. Electronics 2023, 12, 1446. [Google Scholar] [CrossRef]
- Albert, M.C.; Hans, H.; Karteja, H.; Widianto, M.H. Development of Hydroponic IoT-Based Monitoring System and Automatic Nutrition Control Using KNN. In Proceedings of the 2023 International Conference on Computer Science, Information Technology and Engineering (ICCoSITE), Jakarta, Indonesia, 16 February 2023; Institute of Electrical and Electronics Engineers Inc.: Jakatra, Indonesia, 2023; pp. 974–979. [Google Scholar]
- Jain, S.; Kaur, M. Design and Implementation of an IoT-Based Automated EC and PH Control System in an NFT-Based Hydroponic Farm. Eng. Technol. Appl. Sci. Res. 2024, 14, 13078–13081. [Google Scholar] [CrossRef]
- Shin, K.K.Y.; Ping, T.P.; Ling, M.G.B.; Chee Jiun, C.; Bolhassan, N.A.B. SMART GROW—Low-Cost Automated Hydroponic System for Urban Farming. HardwareX 2024, 17, e00498. [Google Scholar] [CrossRef] [PubMed]
- Naveena, A.; Saheb, S.N.; Mamidi, R.; Murthy, G.L.N. Automated Hydroponic Nutrient Control System for Smart Agriculture. Indones. J. Electr. Eng. Comput. Sci. 2024, 33, 839–846. [Google Scholar] [CrossRef]
- Rao, P.B.S.; Venkatesh, R.T.; Murthy, S.G.; Negavadi, S.B.; Srinivasulu, T.; Nataraj, Y.B.; Satish, V.; Balenahalli, V.K. Automated IoT Solutions for Efficient Hydroponic Farming: Nutrients, PH and Lighting Management. J. Eur. Des Syst. Autom. 2024, 57, 1273–1283. [Google Scholar] [CrossRef]
- Sangeetha, T.; Periyathambi, E. Automatic Nutrient Estimator: Distributing Nutrient Solution in Hydroponic Plants Based on Plant Growth. PeerJ Comput. Sci. 2024, 10, e1871. [Google Scholar] [CrossRef]
- Hendrawan, A.H.; Ramadhan, F.C.; Ritzkal, R.; Aprian, A.J.; Yanuarsyah, I.; Setiadi, D. TDS Sensor Based Automatic Nutrient Feeding System for Telegram-Assisted NFT Pakcoy Hydroponic System. Math. Model. Eng. Probl. 2024, 11, 3091–3106. [Google Scholar] [CrossRef]
- Swati, J.; Mandeep, K. Automated vs. Semi-Automated Hydroponics: Quantifying Automation Effects on Plant Growth. Int. J. Electr. Comput. Eng. Syst. 2024, 15, 687–694. [Google Scholar] [CrossRef]
- Langenfeld, N.J.; Bugbee, B. Sustainable Hydroponics Using Zero-Discharge Nutrient Management and Automated PH Control. HortScience 2024, 59, 1202–1206. [Google Scholar] [CrossRef]
- Ismail, N.A.; Kasmuri, N.; Hamzah, N.; Jaafar, J.; Mojiri, A.; Kindaichi, T. Influence of PH and Concentration on the Growth of Bacteria—Fungus and Benzo[a]Pyrene Degradation. Environ. Technol. Innov. 2023, 29, 102995. [Google Scholar] [CrossRef]
- Majeed, O.S.; Nashaat, M.R.; Al-Azawi, A.J.M. Physicochemical Parameters of River Water and Their Relation to Zooplankton: A Review. In Proceedings of the IOP Conference Series: Earth and Environmental Science, Seoul, Republic of Korea, 17–18 November 2022; Institute of Physics: London, UK, 2022; Volume 1120. [Google Scholar]
- Langenfeld, N.J.; Pinto, D.F.; Faust, J.E.; Heins, R.; Bugbee, B. Principles of Nutrient and Water Management for Indoor Agriculture. Sustainability 2022, 14, 204. [Google Scholar] [CrossRef]
- Badi, S.J.; Al-Shakarchi, E.K.; Ahmed, S.J. The Effect of Gold Salt Concentration in the Production of Gold Nanospheres. J. Appl. Math. Phys. 2020, 8, 148–1495. [Google Scholar] [CrossRef]
- Velazquez-Gonzalez, R.S.; Garcia-Garcia, A.L.; Ventura-Zapata, E.; Barceinas-Sanchez, J.D.O.; Sosa-Savedra, J.C. A Review on Hydroponics and the Technologies Associated for Medium-and Small-Scale Operations. Agriculture 2022, 12, 646. [Google Scholar] [CrossRef]
- Sulastri; Akhdiana, I. Seasonal Variation of Water Quality of Three Urban Small Lakes in West Java, Indonesia. In Proceedings of the 4th International Conference on Fisheries and Marine Sciences (INCOFIMS 2021), Surabaya, Indonesia, 29 September 2021; Institute of Physics: London, UK, 2022; Volume 1036, pp. 1–10. [Google Scholar]
- Thakulla, D.; Dunn, B.; Hu, B.; Goad, C.; Maness, N. Nutrient Solution Temperature Affects Growth And◦ Brix Parameters of Seventeen Lettuce Cultivars Grown in an NFT Hydroponic System. Horticulturae 2021, 7, 321. [Google Scholar] [CrossRef]
- Sakamoto, M.; Suzuki, T. Effect of Root-Zone Temperature on Growth and Quality of Hydroponically Grown Red Leaf Lettuce (Lactuca sativa L. Cv. Red Wave). Am. J. Plant Sci. 2015, 6, 2350–2360. [Google Scholar] [CrossRef]
- Allen, W.C.; Hook, P.B.; Biederman, J.A.; Stein, O.R. Temperature and Wetland Plant Species Effects on Wastewater Treatment and Root Zone Oxidation. J. Environ. Qual. 2002, 31, 1010–1016. [Google Scholar] [CrossRef] [PubMed]
- Domingues, D.S.; Takahashi, H.W.; Camara, C.A.P.; Nixdorf, S.L. Automated System Developed to Control PH and Concentration of Nutrient Solution Evaluated in Hydroponic Lettuce Production. Comput. Electron. Agric. 2012, 84, 53–61. [Google Scholar] [CrossRef]
- Trajkova, F.; Papadantonakis, N.; Savvas, D. Comparative Effects of NaCl and CaCl 2 Salinity on Cucumber Grown in a Closed Hydroponic System. HortScience 2006, 41, 437–441. [Google Scholar] [CrossRef]
- Miller, A.; Adhikari, R.; Nemali, K. Recycling Nutrient Solution Can Reduce Growth Due to Nutrient Deficiencies in Hydroponic Production. Front. Plant Sci. 2020, 11, 607643. [Google Scholar] [CrossRef]
- Moon, T.; Ahn, T.I.; Son, J.E. Forecasting Root-Zone Electrical Conductivity of Nutrient Solutions in Closed-Loop Soilless Cultures via a Recurrent Neural Network Using Environmental and Cultivation Information. Front. Plant Sci. 2018, 9, 859. [Google Scholar] [CrossRef] [PubMed]
- Sambo, P.; Nicoletto, C.; Giro, A.; Pii, Y.; Valentinuzzi, F.; Mimmo, T.; Lugli, P.; Orzes, G.; Mazzetto, F.; Astolfi, S.; et al. Hydroponic Solutions for Soilless Production Systems: Issues and Opportunities in a Smart Agriculture Perspective. Front. Plant Sci. 2019, 10, 923. [Google Scholar] [CrossRef]
- Pawar, S.; Tembe, S.; Khan, S. Design of an Affordable PH Module for IoT Based PH Level Control in Hydroponics Applications. In Proceedings of the 2020 International Conference on Convergence to Digital World—Quo Vadis (ICCDW), Mumbai, India, 18–20 February 2020; pp. 1–4. [Google Scholar]
- Sulaiman, H.; Yusof, A.A.; Nor, M.K.M. The Correlation Between Peltier Module, Solution Volume and Temperature in IoT-Controlled Hydroponic Nutrient Solution Management. In Advances in Intelligent Manufacturing and Mechatronics. Lecture Notes in Electrical Engineering; Abdullah, M.A., Khairuddin, I.M., Nasir, A.F.A., Isa, W.H.M., Razman, M.A.M., Rasid, M.A.H., Zainal, S.M.H.F., Bentley, B., Liu, P., Eds.; Springer: Singapore, 2023; Volume 988, pp. 285–292. [Google Scholar]
- Sulaiman, H.; Anas Yusof, A.; Khairi Mohamed Nor, M. Enhancing Electrical Conductivity and PH Sensor Measurements in Precision Hydroponics: Comparative Analysis of Six Data Processing Methods. Proc. IOP Conf. Ser. Earth Environ. Sci. 2024, 1426, 012004. [Google Scholar] [CrossRef]
- Weese, M.L.; Ramsey, P.J.; Montgomery, D.C. Analysis of Definitive Screening Designs: Screening vs Prediction. Appl. Stoch. Models. Bus. Ind. 2018, 34, 244–255. [Google Scholar] [CrossRef]
- Kasim, M.S.; Harun, N.H.; Hafiz, M.S.A.; Mohamed, S.B.; Mohamad, W.N.F.W. Multi-Response Optimization of Process Parameter in Fused Deposition Modelling by Response Surface Methodology. Int. J. Recent Technol. Eng. 2019, 8, 327–338. [Google Scholar] [CrossRef]
- Srivastava, M.; Maheshwari, S.; Kundra, T.; Rathee, S. Multi-Response Optimization of Fused Deposition Modelling Process Parameters of ABS Using Response Surface Methodology (RSM)-Based Desirability Analysis. Mater. Today Proc. 2017, 4, 1972–1977. [Google Scholar] [CrossRef]
- Manikandan, C.; Rajeswari, B.; Mohan, D.G.; Aravind, R.M. Multiobjective Optimization of Hard Turning on OHNS Steel Using Desirability and TOPSIS Approaches. Adv. Mater. Sci. Eng. 2024, 9921066. [Google Scholar] [CrossRef]









| Reference, First Author, Publication Year | Hydroponics Technique | Dosing Framework | Dosing Variables | ||||
|---|---|---|---|---|---|---|---|
| pH a | EC a | TDS a | NST a | NSV a | |||
| [21] Saaid, 2015 | DWC a | Conventional | ✓ | ||||
| [22] Dae Hyun, 2015 | EF a | Statistical technique | ✓ | ✓ | |||
| [23] Cho, 2015 | EF | Statistical technique | ✓ | ||||
| [24] Ibrahim, 2015 | NFT a | Fuzzy logic | ✓ | ✓ | |||
| [25] Ryan, 2016 | NFT | PID a | ✓ | ✓ | |||
| [26] Cho, 2017 | EF | Statistical technique | ✓ | ✓ | |||
| [27] Atmadja, 2017 | - | Conventional | ✓ | ||||
| [28] Kaewwiset, 2017 | - | Statistical technique | ✓ | ✓ | |||
| [29] Eridani, 2017 | NFT | Conventional | ✓ | ✓ | |||
| [30] Kaewwiset, 2017 | NFT | Statistical technique | ✓ | ✓ | |||
| [31] Kulkarni Mohite, 2017 | - | Conventional | ✓ | ✓ | |||
| [32] Abd Rahman, 2018 | Drip | Statistical technique | ✓ | ✓ | |||
| [33] Rakshitha, 2018 | DWC a | Conventional | ✓ | ✓ | |||
| [34] Chang, 2018 | NFT | Fuzzy logic | ✓ | ✓ | ✓ | ||
| [35] Siti, 2018 | NFT | Fuzzy logic | ✓ | ✓ | |||
| [36] Armie, 2018 | NFT | Fuzzy logic | ✓ | ✓ | |||
| [37] Yolanda, 2018 | NFT | Fuzzy logic | ✓ | ✓ | ✓ | ||
| [38] Telaumbanua, 2019 | DFT | Conventional | ✓ | ✓ | |||
| [39] Sihombing, 2019 | DFT | Conventional | ✓ | ✓ | |||
| [40] Mehboob, 2019 | EF | Conventional | ✓ | ✓ | |||
| [41] Sihombing, 2019 | EF | Conventional | ✓ | ✓ | |||
| [42] Fakhrurroja, 2019 | EF | Fuzzy logic | ✓ | ||||
| [43] Herman, 2019 | FR a | Fuzzy logic | ✓ | ✓ | ✓ | ||
| [44] Xu, 2019 | NFT | Conventional | ✓ | ||||
| [45] Nugroho, 2019 | NFT | Conventional | ✓ | ||||
| [46] González-Linch, 2019 | NFT | Conventional | ✓ | ||||
| [47] Maulana, 2019 | NFT | Conventional | ✓ | ✓ | |||
| [48] Herman, 2019 | NFT | Machine learning | ✓ | ✓ | ✓ | ✓ | |
| [49] Alipio, 2019 | NFT | Machine learning | ✓ | ✓ | ✓ | ||
| [50] Lizbeth, 2019 | EF | Conventional | ✓ | ||||
| [51] Saaid, 2020 | EF | Conventional | ✓ | ✓ | |||
| [52] Lenni, 2020 | FR | Conventional | ✓ | ✓ | ✓ | ✓ | |
| [53] Mauliddya, 2020 | - | Fuzzy logic | ✓ | ✓ | ✓ | ||
| [54] Cai, 2020 | - | PID | ✓ | ||||
| [55] Yue, 2020 | NFT | Conventional | ✓ | ✓ | ✓ | ||
| [56] Helmy, 2020 | NFT | Statistical technique | ✓ | ✓ | |||
| [57] Helmy, 2021 | DBS a | Statistical technique | ✓ | ✓ | ✓ | ✓ | |
| [58] M Shetty, 2021 | DWC | Conventional | ✓ | ✓ | ✓ | ||
| [59] Fitria, 2021 | - | Conventional | ✓ | ✓ | |||
| [60] Mya, 2021 | - | Machine learning | ✓ | ✓ | ✓ | ✓ | ✓ |
| [61] Ahn, 2021 | - | Statistical technique | ✓ | ||||
| [62] Kuncoro, 2021 | NFT | Conventional | ✓ | ✓ | ✓ | ✓ | |
| [63] Hartanto, 2021 | NFT | Conventional | ✓ | ✓ | |||
| [64] Wibisono, 2021 | NFT | Conventional | ✓ | ||||
| [65] Pelayo Lind, 2021 | NFT | Conventional | ✓ | ||||
| [12] Fadillah, 2021 | NFT | Conventional | ✓ | ✓ | |||
| [66] Wedashwara, 2021 | NFT | Fuzzy logic | ✓ | ||||
| [67] Casillas-Romero, 2021 | NFT | Fuzzy logic | ✓ | ✓ | |||
| [68] Vega, 2021 | NFT | Fuzzy logic | ✓ | ✓ | ✓ | ✓ | |
| [69] Nursyahid, 2021 | NFT | Statistical technique | ✓ | ✓ | |||
| [14] Arora, 2021 | NFT | Machine learning | ✓ | ✓ | ✓ | ||
| [70] Triantino, 2022 | DFT | Fuzzy logic | ✓ | ||||
| [71] Hakam, 2022 | DWC | Conventional | ✓ | ✓ | |||
| [72] Ardina, 2022 | DWC | Conventional | ✓ | ✓ | ✓ | ||
| [73] Chen, 2022 | FR | Fuzzy logic | ✓ | ✓ | |||
| [74] Purwalaksana, 2022 | FR | Statistical technique | ✓ | ✓ | |||
| [75] Lukito, 2022 | - | Conventional | ✓ | ✓ | ✓ | ✓ | |
| [76] Yaqin, 2022 | - | Conventional | ✓ | ||||
| [77] Agrawal, 2022 | - | Conventional | ✓ | ✓ | |||
| [78] Safira, 2022 | - | Conventional | ✓ | ✓ | |||
| [79] Mendon, 2022 | NFT | Conventional | ✓ | ✓ | ✓ | ✓ | |
| [80] Surantha, 2022 | NFT | Fuzzy logic | ✓ | ✓ | ✓ | ||
| [81] Untoro, 2022 | NFT | Fuzzy logic | ✓ | ✓ | ✓ | ||
| [82] Mohamed, 2022 | NFT | Fuzzy logic | ✓ | ||||
| [83] Fitriani, 2022 | NFT | Machine learning | ✓ | ✓ | |||
| [84] Adidrana, 2022 | NFT | Machine learning | ✓ | ✓ | ✓ | ✓ | |
| [85] Atmaja, 2022 | NFT | Machine learning | ✓ | ✓ | ✓ | ||
| [86] Ahn, 2022 | NFT | Statistical technique | ✓ | ||||
| [87] Panigrahi, 2022 | DWC | Statistical technique | ✓ | ||||
| [88] Kaur, 2023 | DFT | Conventional | ✓ | ✓ | ✓ | ||
| [89] Susanti, 2023 | DFT | Conventional | ✓ | ✓ | ✓ | ||
| [90] Yegül, 2023 | - | Statistical technique | ✓ | ✓ | ✓ | ||
| [91] Saaid, 2023 | - | Statistical technique | ✓ | ||||
| [92] Nandhini, 2023 | NFT | Conventional | ✓ | ✓ | |||
| [93] Sharmila, 2023 | NFT | Conventional | ✓ | ✓ | ✓ | ✓ | |
| [94] Vineeth, 2023 | NFT | Conventional | ✓ | ✓ | ✓ | ||
| [95] Wang, 2023 | NFT | Fuzzy logic | ✓ | ||||
| [96] Nasution, 2023 | NFT | Fuzzy logic | ✓ | ✓ | ✓ | ||
| [97] Agrawal, 2023 | NFT | Conventional | ✓ | ✓ | ✓ | ✓ | |
| [98] Vincentdo, 2023 | NFT | Fuzzy logic | ✓ | ✓ | ✓ | ||
| [99] Albert, 2023 | Wick | Machine learning | ✓ | ✓ | ✓ | ||
| [100] Jain, 2023 | NFT | Statistical technique | ✓ | ✓ | ✓ | ||
| [101] Shin, 2024 | DWC | Conventional | ✓ | ✓ | ✓ | ||
| [102] Naveena, 2024 | - | Conventional | ✓ | ✓ | |||
| [103] Rao, 2024 | NFT | PID and fuzzy logic b | ✓ | ✓ | |||
| [104] Sangeetha, 2024 | DWC | Statistical technique | ✓ | ✓ | ✓ | ||
| [105] Hendrawan, 2024 | NFT | Conventional | ✓ | ✓ | |||
| [106] Swati, 2024 | NFT | Conventional | ✓ | ✓ | ✓ | ||
| [107] Langenfeld, 2024 | DWC | Conventional | ✓ | ||||
| Dosing Framework | Total Studies | pH | EC/TDS | NST | NSV |
|---|---|---|---|---|---|
| Conventional feedback loop | 42 | 33 | 25 | 14 | 22 |
| PID | 3 * | 2 | 1 | 0 | 1 |
| Fuzzy logic | 20 * | 16 | 14 | 5 | 9 |
| Machine learning | 8 | 8 | 9 | 6 | 4 |
| Statistical technique | 17 | 11 | 14 | 3 | 6 |
| Dosing Solution | Controlled Variables | Confounding Variables | Responses | ||
|---|---|---|---|---|---|
| Concentrated nutrient solution A | ECa | Vola | pHa | pHf | |
| Concentrated nutrient solution B | ECb | Volb | pHb | ||
| pH up | pHu | Volu | ECu | ECf | |
| pH down | pHd | Vold | ECd | ||
| Tap water | Volw | ECw | pHw | Volf | |
| Remaining nutrient solution | Volr | ECr | pHr | ||
Disclaimer/Publisher’s Note: The statements, opinions and data contained in all publications are solely those of the individual author(s) and contributor(s) and not of MDPI and/or the editor(s). MDPI and/or the editor(s) disclaim responsibility for any injury to people or property resulting from any ideas, methods, instructions or products referred to in the content. |
© 2025 by the authors. Licensee MDPI, Basel, Switzerland. This article is an open access article distributed under the terms and conditions of the Creative Commons Attribution (CC BY) license (https://creativecommons.org/licenses/by/4.0/).
Share and Cite
Sulaiman, H.; Yusof, A.A.; Mohamed Nor, M.K. Automated Hydroponic Nutrient Dosing System: A Scoping Review of pH and Electrical Conductivity Dosing Frameworks. AgriEngineering 2025, 7, 43. https://doi.org/10.3390/agriengineering7020043
Sulaiman H, Yusof AA, Mohamed Nor MK. Automated Hydroponic Nutrient Dosing System: A Scoping Review of pH and Electrical Conductivity Dosing Frameworks. AgriEngineering. 2025; 7(2):43. https://doi.org/10.3390/agriengineering7020043
Chicago/Turabian StyleSulaiman, Hamdan, Ahmad Anas Yusof, and Mohd Khairi Mohamed Nor. 2025. "Automated Hydroponic Nutrient Dosing System: A Scoping Review of pH and Electrical Conductivity Dosing Frameworks" AgriEngineering 7, no. 2: 43. https://doi.org/10.3390/agriengineering7020043
APA StyleSulaiman, H., Yusof, A. A., & Mohamed Nor, M. K. (2025). Automated Hydroponic Nutrient Dosing System: A Scoping Review of pH and Electrical Conductivity Dosing Frameworks. AgriEngineering, 7(2), 43. https://doi.org/10.3390/agriengineering7020043

